dsp复习要点1
- 格式:doc
- 大小:32.00 KB
- 文档页数:8
DSP复习要点第一章:1.DSP 技术应用非常广泛,例如:移动通信系统、VOIP 、HFC 、软件无线电、数码相机、DB DIGITAL AC-3、汽车多媒体系统、噪声消除算法、机顶盒(SET-TOP-BOX )、飞机驾驶模拟器、全球定位系统(GPS )、雷达/声纳、巡航导弹、F-117发射激光制导灵巧炸弹、图像识别、图像鉴别、医院用的B 超、CT 、核磁共振、卫星遥感遥测;天气预报,地震预报,地震探矿;风动试验;数字化士兵,数字化战争;高清晰度电视、虚拟仪器2. 主要DSP 芯片厂商有:AD 公司、AT&T 公司(现在的Lucent 公司)、 Motorola 公司、TI 公司(美国德州仪器公司)、NEC 公司。
3. 3. DSP 芯片,也称数字信号处理器,是一种具有特殊结构的微处理器。
DSP 芯片的内部采用程序和数据分开的哈佛结构,具有专门的硬件乘法器,广泛采用流水线操作,提供特殊的DSP 指令,可以用来快速的实现各种数字信号处理算法。
4.冯·诺伊曼(Von Neuman )结构该结构采用单存储空间,即程序指令和数据共用一个存储空间,使用单一的地址和数据总线,取指令和取操作数都是通过一条总线分时进行。
5. 哈佛(Harvard )结构该结构采用双存储空间,程序存储器和数据存储器分开,有各自独立的程序总线和数据总线,可独立编址和独立访问,可对程序和数据进行独立传输,使取指令操作、指令执行操作、数据吞吐并行完成,大大地提高了数据处理能力和指令的执行速度,非常适合于实时的数字信号处理。
6. DSP 芯片的特点:7. 根据芯片工作的数据格式,按其精度或动态范围,可将通用DSP 划分为定点DSP 和浮点DSP 两类。
7. 一般来说,选择DSP 芯片时应考虑的重要因素:运算速度、价格、功耗第二章4. 改进型的哈佛结构是采用双存储空间和数条总线,即一条程序总线和多条数据总线,允许在程序空间和数据空间之间相互传送数据。
dsp知识点总结一、DSP基础知识1. 信号的概念信号是指用来传输信息的载体,它可以是声音、图像、视频、数据等各种形式。
信号可以分为模拟信号和数字信号两种形式。
在DSP中,我们主要研究数字信号的处理方法。
2. 采样和量化采样是指将连续的模拟信号转换为离散的数字信号的过程。
量化是指将信号的幅度离散化为一系列离散的取值。
采样和量化是数字信号处理的基础,它们决定了数字信号的质量和准确度。
3. 傅里叶变换傅里叶变换是一种将时域信号转换为频域信号的方法,它可以将信号的频率分量分解出来,从而可以对信号进行频域分析和处理。
傅里叶变换在DSP中有着广泛的应用,比如滤波器设计、频谱分析等。
4. 信号处理系统信号处理系统是指用来处理信号的系统,它包括信号采集、滤波、变换、编解码、存储等各种功能。
DSP技术主要用于设计和实现各种类型的信号处理系统。
二、数字滤波技术1. FIR滤波器FIR滤波器是一种具有有限长冲激响应的滤波器,它的特点是结构简单、稳定性好、易于设计。
FIR滤波器在数字信号处理中有着广泛的应用,比如音频处理、图像处理等。
2. IIR滤波器IIR滤波器是一种具有无限长冲激响应的滤波器,它的特点是频率选择性好、相位延迟小。
IIR滤波器在数字信号处理中也有着重要的应用,比如通信系统、控制系统等。
3. 数字滤波器设计数字滤波器的设计是数字信号处理的重要内容之一,它包括频域设计、时域设计、优化设计等各种方法。
数字滤波器设计的目标是满足给定的频率响应要求,并且具有良好的稳定性和性能。
4. 自适应滤波自适应滤波是指根据输入信号的特性自动调整滤波器参数的一种方法,它可以有效地抑制噪声、增强信号等。
自适应滤波在通信系统、雷达系统等领域有着重要的应用。
三、数字信号处理技术1. 数字信号处理器数字信号处理器(DSP)是一种专门用于数字信号处理的特定硬件,它具有高速运算、低功耗、灵活性好等特点。
DSP广泛应用于通信、音频、图像等领域,是数字信号处理技术的核心。
DSP题库一.判断1. Chirp-Z变换可用于计算DFT。
T2. 时域序列x(n),经过傅里叶变换后,其频谱是离散的和周期的。
F3. IIR滤波器中直接型结构最稳定。
F4. FFT可用来计算IIR滤波器,以减少运算量。
F5. 频率采样法设计FIR滤波器必须用频率采样型结构实现。
F6. 离散时间序列X(n)的傅氏变换在频域上表示为也是离散值,故又称离散傅利叶变换。
F7. 采样频率fs=5000Hz,DFT的长度为2000,其谱线间隔为2.5Hz。
T8. 脉冲响应不变法不能设计高通数字滤波器。
T9. 按频率抽取基二FFT首先将x(n)分成奇数序列和偶数序列。
F10. 改善窗口函数是在通过增加主瓣宽度来减小旁瓣。
T11. 用矩形窗设计FIR滤波器,增加长度N可改善通带波动和阻带衰减。
F12. 大信号极限环振荡是由舍入运算引起的。
F13. 线性相位系统对各个频率分量的延迟是相同的。
T14. 定点数相加溢出将改变和数的符号。
T15. 一个长度为N的有限长序列可用N个频域的采样值唯一地确定。
T16. 凯塞窗的beta值越小其过渡带越窄。
T17. 线性相位滤波器的h(n)一定是无限长单位脉冲响应。
F18. 级联型结构可以单独调整零、极点位置。
T19. 时间抽取法FFT对两个经时间抽取的N/2点离散序列X(2r)和X(2r+1)做DFT,并将结果相加,就得一个N点DFT。
F20. 具有矩形频率特性的数字带通滤波器具有非因果的h(n)。
T21. 等波纹逼近是一种满足最大误差最小化准则的FIR滤波器设计。
T22. 实序列x(n)的DFT满足 X(k)=X(N-1-k)。
F23. 相同的Z变换表达式一定对应相同的时间序列。
F24. 双线性变换法的频率座标变换是线性关系。
F25. 周期分别为N1,N2的两离散序列,在进行周期卷积后,其结果也是周期序列。
T26. 等波纹逼近是一种满足最大误差最小化准则的FIR滤波器设计。
Dsp原理及应用1 •简述DSP芯片的主要特点。
答:(1)釆用哈佛结构。
Dsp芯片普遍采用数据总线和程序总线分离的哈佛结构或者改进的哈佛结构,比传统处理器的冯•诺依曼结构有更快的指令执行速度。
(2)釆用多总线结构。
可同时进行取指令和多个数据存取操作,并由辅助寄存器自动增减地址进行寻址,使CPU在一个机器周期内可多次对程序空间和数据空I'可进行访问,大大地提高了dsp的运行速度。
(3)采用流水线技术。
每条指令可通过片内多功能单元完成取指、译码、取操作数和执行等多个步骤,实现多条指令的并行执行。
(4)配有专用的硬件乘法-累加器。
在一个指令周期内可完成一次乘法和一次加法。
(5)具有特殊的dsp指令。
女山c54x中的FIRS和LMS指令,专门用于完成系数对称的FTR 滤波器和LMS算法。
(6)硬件配置强。
具有串行口、定时器、主机借口、DMA控制器、软件可编程等待状态发生器等片内外设,还配有中断处理器、PLL.片内存储器、测试接口等单元电路,可以方便地构成一个嵌入式自封闭控制的处理系统。
(7)省电管理和低功耗。
(8)运算精度高。
2.TI公司的DSP产品目前有哪三大主流系列?各自的应用领域是什么?答:(1)TMS320C2000系列,称为DSP控制器,集成了flash存储器、高速A/D转换器以及可靠的CA7模块及数字马达控制的外围模块,适用于三相电动机、变频器等高速实时工控产品等需要数字化的控制领域。
(2)TMS320C5000系列,这是16位定点DSP。
主要用于通信领域,如IP电话机和IP电话网关、数字式助听器、便携式声音/数据/视频产品、调制解调器、手机和移动电话基站、语音服务器、数字无线电、小型办公室和家庭办公室的语音和数据系统。
(3)TMS320C6000系列,采用新的超长指令字结构设计芯片。
其屮2000年以后推出的C64x,在时钟频率为1. lGIIz时,可达到8800MTPS以上,即每秒执行90亿条指令。
dsp重点知识点总结1. 数字信号处理基础数字信号处理的基础知识包括采样定理、离散时间信号、离散时间系统、Z变换等内容。
采样定理指出,为了保证原始信号的完整性,需要将其进行采样,并且采样频率不能小于其最高频率的两倍。
离散时间信号是指在离散时间点上取得的信号,可以用离散序列表示。
离散时间系统是指输入、输出和状态都是离散时间信号的系统。
Z变换将时域的离散信号转换为Z域的函数,它是离散时间信号处理的数学基础。
2. 时域分析时域分析是对信号在时域上的特性进行分析和描述。
时域分析中常用的方法包括时域图形表示、自相关函数、互相关函数、卷积等。
时域图形表示是通过时域波形来表示信号的特性,包括幅度、相位、频率等。
自相关函数是用来描述信号在时间上的相关性,互相关函数是用来描述不同信号之间的相关性。
卷积是一种将两个信号进行联合的运算方法。
3. 频域分析频域分析是对信号在频域上的特性进行分析和描述。
频域分析中常用的方法包括频谱分析、傅里叶变换、滤波器设计等。
频谱分析是通过信号的频谱来描述信号在频域上的特性,可以得到信号的频率成分和相位信息。
傅里叶变换是将时域信号转换为频域信号的一种数学变换方法,可以将信号的频率成分和相位信息进行分析。
滤波器设计是对信号进行滤波处理,可以剔除不需要的频率成分或增强需要的频率成分。
4. 数字滤波器数字滤波器是数字信号处理中的重要组成部分,通过对信号进行滤波处理,可以实现对信号的增强、降噪、分离等效果。
数字滤波器包括有限冲激响应(FIR)滤波器和无限冲激响应(IIR)滤波器两种类型。
有限冲激响应(FIR)滤波器是一种只有有限个系数的滤波器,它可以实现线性相位和稳定性处理。
无限冲激响应(IIR)滤波器是一种有无限个系数的滤波器,它可以实现非线性相位和较高的滤波效果。
5. 离散傅里叶变换(DFT)和快速傅里叶变换(FFT)离散傅里叶变换(DFT)是将时域离散信号转换为频域离散信号的一种数学变换方法,其计算复杂度为O(N^2)。
数字信号处理Digital Signals Processing第一章:1、数字信号处理器利用计算机或专用处理设备,以数字的形式对信号进行分析、采集、合成、变换、滤波、估算、压缩、识别等加工处理,以便提取有用的信息并进行有效的传输与应用。
20世纪70年代末,世界上第一块单片可编程DSP芯片的诞生。
单指令周期10ns左右。
2、TMS320C54X DSP。
它是16位定点DSP,支持浮点运算。
1)DSP芯片普遍采用数据总线和程序总线分离的哈佛结构或改进的哈佛结构。
哈佛结构采用双存储空间,程序存储器和数据存储器分开。
而改进型的哈佛结构是采用双存储空间和数条总线,即一条程序总线和多条数据总线。
2)采用多总线结构3)采用流水线技术。
将每条指令预取指、取指、译码、寻址、读操作数、执行等阶段4)多处理单元可在一个周期内同时进行运算。
5.)具有特殊的DSP指令6)指令周期短7)运算精度高8)硬件配置强第二章1、TMS320C54x的结构是以8组16位总线为核心1组程序总线主要用来传送取自程序存储器的指令代码和立即操作数。
3组数据总线CB和DB用来传送从数据存储器读出的数据;EB用来传送写入存储器的数据。
4组地址总线用来提供执行指令所需的地址。
中央处理器(CPU)由运算部件和控制部件组成运算部件40位算术逻辑运算单元ALU,和两个40-bit的累加器(高低16位,保护位8位)【例2-1】累加器A=FF 0123 4567H,执行带移位的STH和STL指令后,求暂存器T和A的内容。
STH A,8,T ; A的内容左移8位,AH存入TSTL A,-8,T ; A的内容右移8位,AL存入T40位的桶形移位器能把输入的数据进行0到31bits的左移和0到16bits的右移。
乘法器/加法器与一个40-bit的累加器在一个单指令周期里完成17x17-bit的二进制补码运算。
比较、选择和存储单元(CSSU)完成累加器的高位字和低位字之间的最大值比较指数编码器是用于支持指数运算指令EXP (单周期指令)的专用硬件。
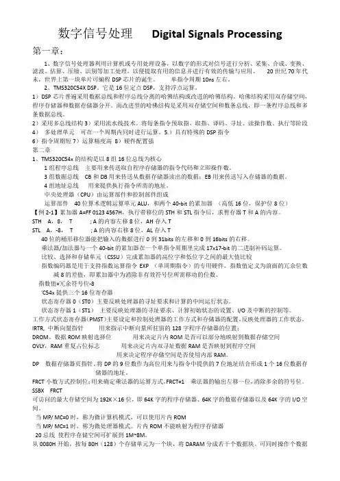
DSP期末复习整理第⼀章绪论1.1 DSP的基本概念1.2.2 DSP芯⽚的特点1) 采⽤哈佛结构2) 采⽤多总线结构3) 采⽤流⽔线结构4) 具有专⽤的硬件乘法-累加器5) 具有特殊的寻址⽅式和指令6) ⽀持并⾏指令操作7) 硬件配置强,具有较强的借⼝功能8) ⽀持多处理器结构1.2.3 DSP芯⽚的分类1)按照数据格式的不同DSP芯⽚可以划分为:定点DSP芯⽚和浮点DSP芯⽚2)按照字长⼤⼩的不同,DSP芯⽚可以划分为:16位、24位、32位3)按照不同⽣产⼚家的产品系列划分,有TI公司的TMS320系列ADI公司的Blackfin、SHARC、TigerSHARCA系列飞思卡尔公司的MSC系列习题1.2简述DSP系统组成1.3DSP芯⽚与普通单⽚机相⽐有什么特点1.5DSP芯⽚有哪些主要特点第⼆章TMS320C55x的硬件结构2.1 TMS320C55x的总体结构2.1.1 C55x CPU内部总线结构C55x CPU含有12组内部独⽴总线,即:程序地址总线(PAB):1组,24位;程序数据总线(PB): 1组,32位;数据读地址总线(BAB、CAB、DAB):3组,24位;数据读总线(BB、CB、DB):3组,16位;数据写地址总线(EAB、FAB):2组,24位;数据写总线(EB、FB):2组,16位。
2.1.2 C55x 的CPU组成C55x的CPU包含5个功能单元:指令缓冲单元(I单元)、程序流单元(P单元)、地址-数据流单元(A单元)、数据运算单元(D单元)和存储器接⼝单元(M单元)。
I单元包括32X16位指令缓冲队列和指令译码器。
此单元主要接收程序代码并负责放⼊指令队列,由指令译码器来解释指令,然后再把指令流传给其他的⼯作单元(P单元、A单元、D单元)来执⾏这些指令P单元包括程序地址发⽣器和程序控制逻辑。
此单元产⽣所有程序空间地址,并送到PAB总线。
A单元包括数据地址产⽣电路(DAGEN)、附加的16位ALU和1组寄存器,此单元产⽣读/写数据空间地址,并送到BAB、CAB、DAB总线。
DSP复习资料一、填空题1、TMS320C54x的CPU状态控制寄存器应包括处理器工作方式控制及寄存器PMST、状态寄存器ST0和状态寄存器ST1。
P15-162、TMS320C54x系列DSP芯片的总线结构包括1条程序总线、3条数据总线和4条地址总线。
P103、试写出两种存储器映像寄存器寻址指令:POP 、LDM 。
P332-。
4、TMS320C54xDSP的Q12.3定标的最大数据精度是35、54x系列的存储空间在不扩展的情况下共可提供192kW的可寻址存储空间。
6、54X系列DSP的CPU结构单元中专用于通信Viterbi编码的是比较、选择和存储单元(CSSU)。
P147、编写命令链接文件时所用的两个命令分别是MEMORY和SECTIONS。
P1028、通用DSP芯片使用SUBC完成除法运算的限制条件是两个操作数必须为正数。
9、TMS320C54x系列芯片的存储空间在不扩展的情况下应包括64K字程序存储空间、64K字数据存储空间和64K字I/O存储空间,总共192K字可寻址存储空间。
P1710、负小数0.05在16位定点DSP的汇编语言中的正确描述是.word -5*32768/100。
P1642-。
11、TMS320C54xDSP的Q.15定标的数据范围是+1~-1,其最大数据精度是1512、TMS320C54x的地址总线访问方式中,程序读、写访问的是PAB总线。
P1013、54x系列DSP的6条独立流水线操作分别是预取指、取指、取操作数和执行指令。
P214、DSP的中断处理包括接收中断请求、中断确认和执行中断服务程序三个流程。
P237-23815、DSP芯片根据数据运算方式分为定点和浮点DSP,54x系列属于16位定点DSP。
P416、TMS320C54x系列芯片的存储空间在不扩展的情况下应包括64K字程序存储空间、64K字数据存储空间和64K字I/O存储空间。
同9题17、试写出两种寻址32位数的指令:DADD、DSUB。
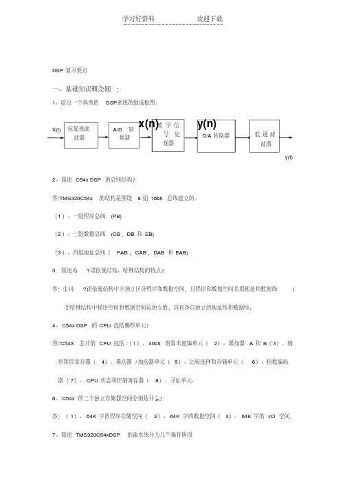
DSP 复习要点一、基础知识概念题:1、给出一个典型的DSP 系统的组成框图。
X(t) y(t)2、简述C54x DSP 的总线结构?答:TMS320C54x 的结构是围绕8组16bit 总线建立的。
(1)、一组程序总线(PB)(2)、三组数据总线(CB ,DB 和EB)(3)、四组地址总线(PAB ,CAB ,DAB 和EAB) 3.简述冯?诺依曼结构、哈佛结构的特点?答:①冯?诺依曼结构中不独立区分程序和数据空间,且程序和数据空间共用地址和数据线;②哈佛结构中程序空间和数据空间是独立的,具有各自独立的地址线和数据线。
4、C54x DSP 的CPU 包括哪些单元?答:'C54X 芯片的CPU 包括:(1)、40bit 的算术逻辑单元(2)、累加器A 和B (3)、桶形移位寄存器(4)、乘法器/加法器单元(5)、比较选择和存储单元(6)、指数编码器(7)、CPU 状态和控制寄存器(8)、寻址单元。
6、C54x 的三个独立存储器空间分别是什么?答:(1)、64K 字的程序存储空间(2)、64K 字的数据空间(3)、64K 字的I/O 空间,7、简述TMS320C54xDSP 的流水线分为几个操作阶段x(n)y(n)数字信号处理器A/D 转换器抗混叠滤波器D/A 转换器低通滤波器答:分为6个阶段1、预取指2、取指3、译码4、寻址5、读数6、执行8、简述C54x有哪些数据寻址方式?答:1、立即寻址2、绝对寻址3、累加器寻址4、直接寻址5、间接寻址6、存储器映像寄存器寻址7、堆栈寻址10、68页表 3.1.1缩略语要记住。
缩略语含义Smem 单数据存储器操作数Xmem 双数据存储器操作数,从DB数据总线上读取Ymem 双数据存储器操作数,从CB数据总线上读取dmad 数据存储器地址pmad 程序存储器地址PA I/O口地址src 源累加器dst 目的累加器1k 16位长立即数11、定时器的初始化11、中断向量的地址如何形成。
dsp复习要点1第一章绪论1.数字信号处理算法一般的实现方法有哪些?(详见课本 P2)2.简述数字信号处理器的主要特点;答:(1)存储器采用哈佛或者改进的哈佛结构;(2)内部采用了多级流水;(3)具有硬件乘法累加单元;(4)可以实现零开销循环;(5)采用了特殊的寻址方式;(6)高效的特殊指令;(7)具有丰富的片内外设。
3.举例请给出数字信号处理器的运算速度指标;答:常见的运算速度指标有如下几种:(1)指令周期:执行一条指令所需的最短时间,数值等于主频的倒数;指令周期通常以ns(纳秒)为单位。
例如,运行在200MHz的TMS320VC5510的指令周期为5ns。
(2)MIPS:每秒百万条指令数。
(3)MAC时间:一次乘法累加操作花费的时间。
大部分DSP芯片可在一个指令周期内完成MAC操作;(4)FFT执行时间:完成N点FFT所需的时间。
FFT运算是数字信号处理中的典型算法而且应用很广,因此该指标常用于衡量DSP芯片的运算能力。
4. 简述哈佛结构的概念。
解:哈佛结构试验种将程序指令存储器和数据存储器分开的存储器结构。
哈佛机构是一种并行体系结构,它的主要特点是将程序和数据存储在不同的存储空间中,即程序存储器和数据存储器是两个独立的存储器,每个存储器独立编址,独立访问。
5. DSP与单片机,DSP与嵌入式处理器的主要区别是什么?解:DSP运算能力强,擅长很多的重复数据运算,而MCU则适合不同信息源的多种数据的处理诊断和运算,侧重于控制,速度并不如DSP。
一般来说MCU偏重于控制,DSP侧重于运算,MCU区别于DSP的最大特点在于它的通用性,反应在指令集和寻址模式中。
通常我们将的单片机和嵌入式芯片一般属于MCU,单片机8位和16位居多,ARM以32位居多。
6.TMS320C54x型DSP采用结构对程序存储器和数据存储器进行控制7. DSP处理器按数据格式分为两类,分别是和8. 从数据总线的宽度来说,TMS320C54x型DSP是位的DSP处理器9.目前市场上DSP生产厂商位居榜首的是( D )(5) A Motorola B ADI C Zilog D TI第二章TMS320C54x的硬件结构10. TMS320C54x DSP 芯片的存储器结构如何?(详见课本 P9)TMS320C54x 存储器由3 个独立的可选择空间组成:程序空间、数据空间和I/O 空间。
dsp复习资料11.简述dsp芯片的主要特点。
1.哈佛结构:将程序和数据存储在不同的存储空间中,即程序存储器和数据存储器是两个相互独立的存储器,每个存储器独立编址、独立访问。
2.多总线结构:可以保证在一个机器周期内可以多次访问程序空间和数据空间。
3.指令系统的流水线操作:DSP芯片广泛采用流水线以减少指令执行时间,从而增强了处理器的处理能力。
4.专用的硬件乘法器:DSP芯片中有专用的硬件乘法器,使得乘法累加运算能在单个周期内完成。
5:特殊的DSP指令:(例如)TMS320C54x中的FIRS和LMS指令专门用于系数对称的FIR滤波器和LMS算法。
6.快速的指令周期7.硬件配置强1.1什么是哈佛结构和冯.诺伊曼结构,有什么区别?冯.诺伊曼结构采用单一的地址和数据总线,取指令和取操作数都是通过一条总线分时进行的。
哈佛结构采用双存储空间,程序存储器和数据存储器分开,有各自独立的程序总线和数据总线,可独立编址和采访,可对程序和数据进行独立传输。
2.结合你的专业方向,试举出一个dsp具体应用实例,并说明为什么要采用dsp.DSP芯片的高速发展,得益于集成电路技术的进步,巨大的市场需求●信号处理:数字滤波、自适应滤波、FFT、频谱分析●通信:调制解调、数据压缩/解压缩、数据加密/解密,回声消除●语音:语音合成、语音识别●图形/图像:图像处理、机器人视觉●军事:雷达、声纳、导航、制导●仪器仪表:频谱分析仪●自动控制:机器人控制、电机控制●医疗:医学超声、监护系统●家用电器:IP电话、可视电话3. 请描述TMS320C54x的总线结构1个程序总线(PB) 传送从程序存储器来的指令代码和立即数3个数据总线(CB DB EB)连接各种元器件4个地址总线(PAB CAB DAB EAB) 传送执行指令所需的地址PB 用于装载指令代码和立即数CB DB 用于读取操作数EB 用于写入操作数地址总线负责其他地址总线的地址存储与装载4. TMS320C54x片内存储器一般包括哪些种类?如何配置TMS320C54x片内存储器。
DSP考试知识点总结DSP考试知识点1.DSP狭义理解是数字信号处理器,广义理解是数字信号处理(方法、技术)。
2.信号的数字化需要三个步骤:抽样、量化和编码。
3.数字信号处理的优势(1)抗干扰能力强、无噪声积累(2)便于加密处理(3)便于存储、处理和交换(4)设备便于集成化、微型化(5)便于构成综合数字网和综合业务数字网(6)占用信道频带较宽4.哈佛结构与冯·诺依曼结构的最大区别:哈佛结构:多总线结构、程数分开、单周期乘加、冯·诺依曼结构:一组总线、程数不分、四周期乘法5.规范的(Normalized)浮点数表达方式具有如下形式:±d.dd...d ×β^ e , (0 ≤d i < β) ,其中d.dd...d 即尾数,β为基数,e 为指数。
尾数中数字的个数称为精度,在本文中用p 来表示。
每个数字d 介于0 和基数之间,包括0。
小数点左侧的数字一般不为0。
6.例:将实数-9.625 表达为二进制的浮点数格式首先,将小数点左侧的整数部分变换为其二进制形式,9 的二进制性形式为1001。
处理小数部分的算法是将我们的小数部分乘以基数2,记录乘积结果的整数部分,接着将结果的小数部分继续乘以2,并不断继续该过程:0.625 ×2 = 1.25 10.25 ×2 = 0.5 00.5 ×2 = 1 1当最后的结果为零时,结束这个过程。
这时右侧的一列数字就是我们所需的二进制小数部分,即0.101。
这样,我们就得到了完整的二进制形式-1001.101。
用规范浮点数表达为-1.001101 ×2^37.DSP的特点:哈佛结构、多总线结构、流水线结构、多处理单元、特殊的DSP指令、指令周期短、运算精度高。
8.’C54x使用40位的算术逻辑运算单元和2个40位累加器,可完成宽范围的算术逻辑运算。
9.舍入器作用:用来对运算结果进行舍入处理,即将目标累加器中的内容加上215,然后将累加器的低16位清零。
1.嵌入式系统的实时性实质:任务处理所花费的时间的可预测性,即任务需要在规定时间完成注:嵌入式系统并非都是实时系统2.嵌入式片上系统(soc):以单片机,DSP,微处理器为核心的产品,将功能做在一个芯片上,一种以IP核嵌入式系统设计技术,分为通用专用两种3.嵌入式系统的基本组成:软件:嵌入式操作系统,应用程序硬件:(微)处理器,存储器,I/O接口及输入/输出设备第二章:1.处理器体结构:程序员在某CPU上进行程序设计时能够使用的处理器资源,其中最重要的是处理器所提供的指令系统核寄存器组2.ARM处理器的工作状态:ARM态32位,执行字方式的ARM指令Thumb态16位,执行半字方式的ARM指令(两状态切换不影响处理器模式或寄存器内容)内部寄存器:37个用户可见的32位寄存器通用寄存器(和程序寄存器):31个,状态寄存器:6个程序状态寄存器:CPSR反应当前处理器的状态,其中I:IRQ禁止中断,F:FIQ禁止fast,T:状态位Thumb,M4-0:模式位Mode,I,F控制两个中断,T决定thumb(1)还是arm,M 决定处理器操作模式P2.1043. 链接寄存器R14:在结构上有两个特使功能1)在每种模式下,模式自身的R14版本用于保存子程序返回地址2)当发生异常时,将R14对应的异常模式版本设置为异常返回地址(有些异常有一些小的固定偏移量)不同ARM态对应PC指针的偏移量:P2.80/108、1094. 程序计数器R15:读时最低两位通常为00,写时通常为0b005. 异常:只要正常的程序流程被暂时终止,处理器就进入异常模式进入异常的基本流程:1)在适当的LR中保存下一条指令的地址,异常口来自ARM态,则指令地址加4或8(取决于异常类型)复制到LR中,Thumb态时加2、4、8复制到LR中,异常程序处理器不必确定状态2)将CPSR复制到适当的SPSR中3)将CPSR模式位强中设置为与异常类型对应的值4)强制PC从相关的异常向量处取值注:异常总是在ARM装态中处理FIQ快速中断请求:P2.118 IRQ中断请求:P2.1196. 存储器及存储器映射I/O:ARM7处理器可将存储器中的字按以下列格式存储:大端格式,小端格式P2.139存储器映射I/O:P2.1451. 体结构直接支持的数据类型:字节,半字,字2. CISC与RISC最本质的差别:前者指令长度可变,后者固定P3.1.123. 哈弗结构与冯.诺依曼结构的区别:前者程序存储器与数据存储器分开寻址,具有各自的地址线数据线4. 流水线结构:几个指令可以并行执行利用流水线计算指令长度与作用,PC指向5.存储器系统:1)SDRAM同步动态存储器:SDRAM不具有掉电保护的能力,但是其存取速度大于flash,且具有读写的属性(用于程序的运行空间、数据及堆栈区)2)Flash闪速存储器:具有SRAM读写的灵活性和较快的访问速度,又具有ROM在断电后可不丢失信息的特点(用于存放操作系统的映像、程序代码、常量表及一些断电后要保存的数据)3)Flash技术分类:NOR和NAND是现在市场上两种主要的非易失闪存技术(NAND FLASH类型的存储器因单片容量大,且写入的速度较快,成为嵌入式系统经常采用的一类非易失性存储器。
DSP复习要点重点:基本概念、基本原理第 1 章管理信息系统概述 1.1----1.41.掌握管理信息系统的定义- MIS的目标、组成、功能、支持的管理层次。
2.掌握MIS的性质-MIS和计算机应用的区别3.了解MIS的结构-概念结构、功能结构、软件结构、硬件结构4.掌握MIS的开发步骤及开发中应注意的问题第2章管理、信息和系统 2.1----2.31.了解管理理论2.掌握管理信息的定义和性质,以及数据和信息之间的关系3.掌握诺兰模型4.掌握系统的定义5.了解系统性能的评价标准第7章数据资源管理技术§7.2 文件组织1.掌握数据组织的层次(数据项、记录、文件、数据库)2.掌握数据的逻辑组织与数据的物理组织之间的数据传送3.掌握文件组织形式(顺序文件、索引文件、链表文件、倒排文件)§7.3 数据库系统(重点掌握)1.理解数据库技术发展的2个阶段(传统文件处理系统的缺点及数据库处理系统的优点)2.数据字典3.数据库模型4.数据库系统的三级体系结构5.掌握数据库设计步骤;6.掌握E-R图的绘制和关系模型。
第13章信息系统规划1.理解战略规划的含义及特点;2.信息系统规划方法(了解CSF和SST 、掌握BSP) 。
3.掌握BPR第14章信息系统的开发方法 14.2.41.掌握三种开发方法的基本思想(结构化开发方法、原型法、面向对象法);2.掌握结构化系统开发方法的基本思想、开发步骤,并了解其优缺点;3.掌握系统开发生命周期的基本原理。
第15章系统分析(重点掌握) 15.1----15.61.掌握系统分析的主要内容;2.掌握业务流程分析的分析方法和分析工具;3.掌握数据流图、数据存储、数据字典的定义方法;4.理解U/C 矩阵的绘制、数据正确性分析、U/C 矩阵的求解。
理解系统功能划分方法;5.了解新系统逻辑方案的建立的主要内容。
第16章系统设计(重点掌握) 16.1----16.61.掌握系统设计的主要内容;2.了解系统总体设计的要求;理解模块(子系统)划分的原则;3.了解编码的目的及其主要的编码形式;4.掌握数据结构规范化理论(1NF、2NF、3NF)。
第一章绪论1.数字信号处理算法一般的实现方法有哪些?(详见课本 P2)2.简述数字信号处理器的主要特点;答:(1)存储器采用哈佛或者改进的哈佛结构;(2)内部采用了多级流水;(3)具有硬件乘法累加单元;(4)可以实现零开销循环;(5)采用了特殊的寻址方式;(6)高效的特殊指令;(7)具有丰富的片内外设。
3.举例请给出数字信号处理器的运算速度指标;答:常见的运算速度指标有如下几种:(1)指令周期:执行一条指令所需的最短时间,数值等于主频的倒数;指令周期通常以ns(纳秒)为单位。
例如,运行在200MHz的TMS320VC5510的指令周期为5ns。
(2)MIPS:每秒百万条指令数。
(3)MAC时间:一次乘法累加操作花费的时间。
大部分DSP芯片可在一个指令周期内完成MAC操作;(4)FFT执行时间:完成N点FFT所需的时间。
FFT运算是数字信号处理中的典型算法而且应用很广,因此该指标常用于衡量DSP芯片的运算能力。
4. 简述哈佛结构的概念。
解:哈佛结构试验种将程序指令存储器和数据存储器分开的存储器结构。
哈佛机构是一种并行体系结构,它的主要特点是将程序和数据存储在不同的存储空间中,即程序存储器和数据存储器是两个独立的存储器,每个存储器独立编址,独立访问。
5. DSP与单片机,DSP与嵌入式处理器的主要区别是什么?解:DSP运算能力强,擅长很多的重复数据运算,而MCU则适合不同信息源的多种数据的处理诊断和运算,侧重于控制,速度并不如DSP。
一般来说MCU偏重于控制,DSP侧重于运算,MCU区别于DSP的最大特点在于它的通用性,反应在指令集和寻址模式中。
通常我们将的单片机和嵌入式芯片一般属于MCU,单片机8位和16位居多,ARM以32位居多。
6.TMS320C54x型DSP采用结构对程序存储器和数据存储器进行控制7. DSP处理器按数据格式分为两类,分别是和8. 从数据总线的宽度来说,TMS320C54x型DSP是位的DSP处理器9.目前市场上DSP生产厂商位居榜首的是( D )(5) A Motorola B ADI C Zilog D TI第二章TMS320C54x的硬件结构10. TMS320C54x DSP 芯片的存储器结构如何?(详见课本 P9)TMS320C54x 存储器由3 个独立的可选择空间组成:程序空间、数据空间和I/O 空间。
程序存储器空间包括程序指令和程序中所需要的常数表格;数据存储器空间用于存储需要程序处理的数据或程序处理后的结果;I/O 空间用于与外部存储器映象的外设接口,也可以用于扩展外部数据存储空间。
C54x存储器空间通常可以分为3个可单独选择的空间: 64K程序空间、64K数据空间和64K I/O空间。
CPU状态寄存器的MP/MC、OVLY和 DROM位影响实际存储器的配置。
所有TMS320C54x 芯片都包括随机访问存储器(RAM)和只读存储器(ROM)。
RAM可分成若干块,每一个块可以在一个机器周期内读两次或读一次写一次,这样的好处是可以在一个机器周期内从一个DARAM块中读取两个操作数并将数据写入另一个DARAM中。
SARAM也分成若干块,在一个机器周期内只能读一次或写一次。
RAM一般映象在数据存储器空间,也可以安排在程序存储空间,而ROM则映象在程序存储空间,也可部分地映象到数据存储器空间。
11.C54x的CPU包含2个40位的累加器,12.DSP 为了降低功耗采取了哪些措施?13.数据总线、地址总线:C54x片内配置了8套16位的地址总线和数据总线,用以实现CPU与片内存储器的数据交换;片内还有一套外设总线,通过6通道的直接存储器访问(DMA)可以实现与片内外设的数据传送。
8套16位的内部总线:(1)2套程序存储器操作总线:程序地址总线PAB,程序总线PB;(2)6套数据存储总线:数据地址总线CAB,DAB,EAB,数据数据总线CB,DB,EB。
C54x DSP的内部结构主要由:C54x CPU内核、片内存储器和片内外围设备(片内外设)三大部分组成。
(1) C54x CPU内核主要包括下列器件:1个40位的算术逻辑单元;2个40位的累加器(ACCA、ACCB);(2)片内存储空间:C54x片内集成了ROM和RAM,片内RAM又分为:双口DARAM和单口SARAM;14. 改进型哈佛结构的改进之处:DSP采用改进型哈佛总线结构,其改进之处是:在数据总线和程序总线之间有局部的交叉连接,也就是说,在程序空间和数据空间之间有相互访问能力,从而增加了存储器访问的灵活性,提高了DSP的运行效率。
DSP的哈佛总线改进之处主要体现在下列三点:①片内RAM可以映像至数据空间,也可以映像至程序空间。
②片内ROM可以映像至程序空间,也可以映像至数据空间。
第三章TMS320C54x的指令系统3.1 何为寻址方式?答:就是指令寻找操作的数据地址的方式。
3.2、以下指令各采用什么寻址方式,以及指令执行的功能是什么:(1)LD #10H,4,A(2)stl A,*(1000h)3.3 当采用直接寻址方式时,将整个64千字的数据存储器分为多少个数据页?如何标记?每页由多少个字组成?解:512个数据页,标记为0~511,每页由128个字组成。
3.4何为直接寻址? DSP 直接寻址有什么特点?答:( 1 )以指令后的数值作为操作数的地址的寻址方式。
( 2 )特点是直接寻址时,需先向状态寄存器 ST0 中的页地址指针 DP 装载3才能进行直接寻址。
直接寻址的地址值仅低 7 位有效,高 9 位被忽略。
3.5何为间接寻址? DSP 可以通过什么进行间接寻址?答:( 1 )指实际需要的数据必须通过寄存器中的值间接获得的寻址方式。
3.6 P89 习题1-4作业题第四章汇编语言程序的开发工具4.1 在.text、.data和.bss段,初始化段是.text和.data,未初始化段是;.bss利用.sect指令可创建已初始化段,利用.usect指令可创建未初始化段;4.2 DSP链接器命令文件中,MEMORY和SECTIONS伪指令的作用是什么?MEMORY伪指令用来表示实际的目标系统中可被使用且将要使用的存储块,明确每一个存储器块的名字、起始地址和长度。
SECTIONS伪指令的作用是:描述程序段,数据段等输入段怎样被组合到相应的存储器块中。
4.3 CCS有两种工作模式,分别是软件仿真器模式和硬件在线编程模式;4.4 程序存储器用于存放哪些内容?解:程序代码,数据,表信息和常量等。
4.5链接命令文件CMD的作用是什么?该文件由哪些部分组成?答:Link的cmd文件用于DSP代码的定位。
由于DSP的编译器的编译结果是未定位的,DSP没有操作系统来定位执行代码,每个客户设计的DSP系统的配置也不尽相同,因此需要用户自己定义代码的安装位置CMD由3部分组成:1、输入/输出定义:.obj文件:链接器要链接的目标文件;.lib文件:链接器要链接的库文件;.map文件:链接器生成的交叉索引文件;.out文件:链接器生成的可执行代码;链接器选项;2、MEMORY命令:描述系统实际的硬件资源;3、SECTIONS命令:描述“段”如何定位。
4.6 程序存储器中存放的是什么形式的指令?包括哪两部分?答:存放的是 16 位二进制机器码指令。
包括操作码、操作数两部分。
4.7 何为程序的链接?何为链接器?答:( 1 )将不同的目标文件、目标文件库中的内容组合到一起的过程,称( 2 )完成连接功能的个人计算机软件称为链接器。
4.8 程序的调试模式有几种?各有什么特点?答:( 1 )有软件仿真、硬件仿真( 2 )软件仿真节约成本,但只适合调试计算类程序;硬件仿真成本较大,但一些必须观察 I/O 口或实时性很强的程序功4.9 DSP 链接器可将存储器分为基本的哪 3 段?各起什么作用?答:( 1 )分为代码段 (.text) 、数据段 (.data) 、附加段 (.bss)( 2 )代码段为程序存储器中的代码;数据段为程序存储器中存放的各种固定常数、表格;附加段为数据存储器,用于临时存放各种数据、变量。
4.10 实际的汇编语言命令文件通常包含哪两条伪指令?各自的作用是什么?答:( 1 )包含 MEMORY 和 SECTION 伪指令。
( 2 ) MEMORY 伪指令用于定义实际目标系统中所含的各种形式的存储器,以及他们所占据的地址范围;SECTION 伪指令用于指定用户程序中定义的段名称所指向的存储器块,以及该存储器块所在的页。
第五章TMS320C54x的汇编语言5.1 典型的汇编语言指令由哪 4 部分组成?各有什么作用?答:( 1 )由标号、操作码助记符、操作数、注释组成;( 2 )标号代表语句所在行的地址,编译软件编译程序时,将自动把标号变成具体地址值;操作码助记符为硬件电路进行算术逻辑运算提供控制信号,以决定硬件进行何种操作;操作数为硬件电路进行算术逻辑运算提供输入数字信号。
注释提供给编程者自己或他人阅读,与指令执行无关。
5.2 区别单片机和 DSP 的标志是什么?答:是加连乘指令。
DSP 有加连乘指令而单片机没有。
5.3若某一变量用Q10.5表示,该变量所能表示的数值范围;精度5.4 Dsp汇编语言中,如何在数据段中预定义小数点?如0.4为: .word 4*32768/100.317 如何定义?第六章TMS320C54x应用程序设计6.1 X=30,y=40; w=34用dsp汇编语言实现z=x+y-w参考实验一6.2 FIR滤波器dsp实现有哪两种方法:线性缓冲器法和循环缓冲器法第七章TMS320C54x片内外设、接口及应用列举TMS320C54x主要有哪些外设?P200TMS320C54x的hpi口是并口或者串口?几位?第八章TMS320C54x的硬件设计当dsp芯片与外围接口器件工作电压不匹配时,需要在两者之间加: 电压缓冲器。
1、。