高中化学必修一知识点整理【史上最全】
- 格式:doc
- 大小:1.16 MB
- 文档页数:45
高一化学必修一必背知识点和公式一、化学原理和实验基础知识1. 物质的性质分类:物理性质和化学性质2. 原子的结构及元素周期表3. 元素的命名和符号4. 化学式和化合价5. 化学方程式的表示和应用6. 摩尔及摩尔质量7. 溶液中物质的质量分数、体积分数和摩尔分数的计算二、化学反应及相应的定律1. 氧化还原反应与电子转移2. 酸碱中和反应3. 金属和非金属元素的化合反应4. 化学反应速率与速率常数5. 化学平衡与平衡常数6. 动态平衡和影响平衡位置的因素三、化学中常见物质的性质和变化规律1. 酸、碱、盐的性质和常见化合物的应用2. 金属元素的性质和活动性排列3. 非金属元素的性质和常见化合物特征4. 氧化还原反应中的氧化剂和还原剂5. 可燃物质的燃烧性质和火灾的防治6. 溶液中的电离和导电性质四、化学能量及相关的计算1. 化学反应中的能量变化2. 热力学第一定律及相关计算3. 化学能量转化的工作和燃料利用4. 化学反应焓变的计算五、离子反应和溶液的性质1. 离子反应的留意事项和常见离子反应方程式2. 溶液中离子的电离程度及强弱3. 溶液中离子反应的溶解度与生成的沉淀物4. 溶液中的氧化还原反应和电解质六、化学实验中的基本操作和常见现象1. 常见实验室器具的名称及用途2. 烧杯、试管、瓶口的使用方法和预防措施3. 汽化、凝固、溶解等常见现象的描述和解释4. 化学实验中注意事项和安全操作规范化学公式:1. 摩尔质量计算公式:摩尔质量 = 质量 / 物质的量2. 摩尔浓度计算公式:摩尔浓度 = 物质的量 / 溶液的体积3. 反应物的摩尔比计算公式:反应物的摩尔比 = 摩尔数 / 最小摩尔数4. 溶质的质量分数计算公式:质量分数 = 溶质的质量 / 溶液的质量5. 溶质的体积分数计算公式:体积分数 = 溶质的体积 / 溶液的体积6. 溶质的摩尔分数计算公式:摩尔分数 = 溶质的物质的量 / 溶液的物质的量7. 碳酸氢根离子浓度计算公式:[HCO3-] = S / (1 + Ka/[H+])以上便是高一化学必修一的必背知识点和公式,掌握这些知识,将有助于你在学习化学的过程中更加轻松和有效地理解和应用。
高中化学必修一知识点归纳总结一、基本概念与原理1. 物质的组成与分类- 物质由元素组成,分为纯净物和混合物。
- 纯净物包括单质和化合物,单质是由同种元素构成,化合物由不同元素以化学键结合。
2. 原子结构- 原子由原子核和电子云组成,原子核包含质子和中子。
- 电子云由电子按能级排布,电子排布遵循保里不相容原理、洪特规则和能量最低原理。
3. 元素周期律- 元素周期表按照原子序数排列元素,显示元素的周期性和族性。
- 元素的性质(如原子半径、电负性、离子化能)随周期表位置变化呈现规律性。
4. 化学键- 化学键包括离子键、共价键和金属键。
- 离子键由电荷吸引力形成,共价键由电子对共享形成,金属键由金属原子间的电子海形成。
5. 化学反应- 化学反应是旧化学键断裂和新化学键形成的过程。
- 化学反应遵循质量守恒定律,即反应前后物质的总质量不变。
二、化学反应类型1. 合成反应- 多种反应物合成一种生成物的反应,如:A + B → AB。
2. 分解反应- 一种反应物分解成多种生成物的反应,如:AB → A + B。
3. 置换反应- 一种单质与一种化合物反应,生成另一种单质和化合物,如:A+ BC → AC + B。
4. 双置换反应- 两种化合物互相交换成分,生成两种新的化合物,如:AB + CD→ AD + CB。
三、化学计算1. 摩尔概念- 摩尔是物质的量单位,1摩尔物质含有阿伏伽德罗常数(6.022×10^23)个粒子。
2. 浓度计算- 溶液浓度用摩尔浓度(mol/L)表示,通过溶质的摩尔数除以溶液体积计算。
3. 质量守恒- 化学反应中,通过质量守恒定律计算反应物和生成物的质量关系。
4. 能量变化- 化学反应伴随能量变化,通过热化学方程式计算反应的热效应。
四、溶液与酸碱1. 溶液的分类- 根据溶质和溶剂的状态,溶液分为气态溶液、液态溶液和固态溶液。
2. 酸碱理论- 酸碱指示剂、pH值、缓冲溶液等概念,以及布朗斯特-劳里酸碱理论。
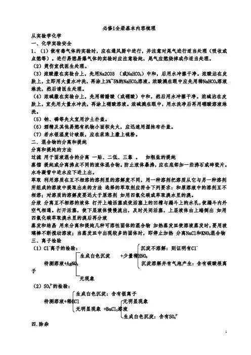
必修1全册基本内容梳理从实验学化学一、化学实验安全1、(1)做有毒气体的实验时,应在通风厨中进行,并注意对尾气进行适当处理(吸收或点燃等)。
进行易燃易爆气体的实验时应注意验纯,尾气应燃烧掉或作适当处理。
(2)烫伤宜找医生处理。
(3)浓酸撒在实验台上,先用Na2CO3 (或NaHCO3)中和,后用水冲擦干净。
浓酸沾在皮肤上,立即用大量水冲洗,再涂上3%~5%的NaHCO3溶液。
浓酸溅在眼中应先用稀NaHCO3溶液淋洗,然后请医生处理。
(4)浓碱撒在实验台上,先用稀醋酸(或硼酸)中和,然后用水冲擦干净。
浓碱沾在皮肤上,宜先用大量水冲洗,再涂上硼酸溶液。
浓碱溅在眼中,用水洗净后再用硼酸溶液淋洗。
(5)钠、磷等失火宜用沙土扑盖。
(6)酒精及其他易燃有机物小面积失火,应迅速用湿抹布扑盖。
(7)若水银温度计破裂,应在汞珠上撒上硫粉。
二.混合物的分离和提纯分离和提纯的方法过滤用于固液混合的分离一贴、二低、三靠。
如粗盐的提纯蒸馏提纯或分离沸点不同的液体混合物。
防止液体暴沸,应在底部加一些沸石或碎瓷片。
水冷凝管中进水应下进上出。
萃取利用溶质在互不相溶的溶剂里的溶解度不同,用一种溶剂把溶质从它与另一种溶剂所组成的溶液中提取出来的方法选择的萃取剂应符合下列要求:和原溶液中的溶剂互不相溶;对溶质的溶解度要远大于原溶剂如用四氯化碳或萃取溴水里的溴。
分液分离互不相溶的液体打开上端活塞或使活塞上的凹槽与漏斗上的水孔,使漏斗内外空气相通。
打开活塞,使下层液体慢慢流出,及时关闭活塞,上层液体由上端倒出如用四氯化碳萃取溴水里的溴后再分液蒸发和结晶用来分离和提纯几种可溶性固体的混合物加热蒸发皿使溶液蒸发时,要用玻璃棒不断搅动溶液;当蒸发皿中出现较多的固体时,即停止加热分离NaCl和KNO3混合物三、离子检验(1)Cl-离子的检验:沉淀不溶解:则证明有Cl-生成白色沉淀 +少量稀HNO3待测溶液+AgNO3沉淀溶解并有气泡产生:含有碳酸根离子无现象(2)SO42-的检验:生成白色沉淀:含有银离子待测溶液+稀HCl 无明显现象无明显现象 +BaCl2溶液生成白色沉淀:含有SO42-四.除杂注意事项:为了使杂质除尽,加入的试剂不能是“适量”,而应是“过量”;但过量的试剂必须在后续操作中便于除去。
高一化学必修一知识点总结大全(五篇)高中必修一化学知识点总结篇1一、元素周期表(元素周期表的结构)1. 原子序数:根据元素在周期表中的顺序给元素编号以得到原子序数。
2. 原子序数与原子结构的关系原子序数=核电荷数=核外电子数=质子数二、元素周期表的结构1.周期周期:具有相同电子层数的元素,按照原子序数递增的顺序从左到右排列的一行,叫周期。
(1)元素周期表共有7个横行,每一横行称为一个周期,故元素周期表共有7个周期;(2)周期的分类第一、二、三周期,所排元素种类: 2、8、8,短周期;第四,第五,第六和第七周期,排列的元素类型:18,18,32,32,长周期。
此外:镧系元素 57La~71Lu 15种元素第六周期,IB族;锕系元素 89Ac~103Lr 15种元素第七周期,IB族;超铀元素 92U号元素以后。
(3)周期序数与电子层数的关系:周期序数=同周期元素具有的电子层数。
(4)每一周期都是从碱金属开始→卤素→惰性元素(第一与第七周期例外 );(5)每一周期,从左向右,原子半径从大到小;主要化合价从+1~+7,-4~-1,金属性渐弱,非金属性渐强。
2. 族原子核外最外层电子数相同的元素,按照原子电子层增加的顺序,从上到下垂直排列,称为一族。
(1)元素周期表共有18个纵行,除8、9、10三个纵行称为Ⅷ外,其余15个纵行,每一个纵行称为一个族,故元素周期表共有 16 个族。
族的序号一般用罗马数字表示;(2)族的分类长短周期共同组成的族为主族,用A表示;完全由长周期元素构成的族为副族,用B表示,并用罗马数字表示其序号;稀有气体元素所在的列为零族,计作“0”;族类ABⅧ0族数7711族序号ⅠA、ⅡA、ⅢA、ⅣA、ⅤA、ⅥA、ⅦAⅢB、ⅣB、ⅤB、ⅥB、ⅦB、ⅠB、ⅡBⅧO列序号1、2、13、14、15、16、173、4、5、6、7、11、128、9、1018(3)周期表中部从ⅢB族到ⅡB族共10列通称为过渡元素,包括Ⅷ族和七个副族,是从左边主族向右边主族过渡的元素。
第一章知识梳理一、化学实验安全1、药品取用(1)安全原则:不允许用手,鼻子,嘴(2)节约原则:按量取;未规定用量,固体药品盖过试管底部,液体取1-2ml (3)保纯性原则:实验剩余药品既不能放回原试剂瓶,也不能随意丢弃,要放入指定容器。
(钠,钾,镁条,锌粒等可以放回原试剂瓶)2、药品取用(1)块状或金属颗粒:一横,二放,三慢立(2)固体粉末:一斜,二送,三直立(3)液体:拿下瓶塞,倒放桌面上,倾倒时瓶上标签向着手心防止瓶口残留药液留下来腐蚀标签,同时瓶口紧挨试管口缓慢倾倒。
取用块状或颗粒状药品用镊子,粉末状药品用药匙或纸槽,少量液体用胶头滴管(胶头滴管应在试管口上部悬空,不能插入试管内)3、物质加热①可直接加热的仪器:试管,坩埚,蒸发皿,燃烧:隔石棉网加热的仪器:烧杯,烧瓶,锥形瓶②酒精灯使用:添加酒精不超过容积三分之二,禁止向燃着酒精灯加酒精,禁止用一个酒精灯点燃另一个酒精灯,用灯帽盖灭,不许用嘴③试管加热前要预热,防止局部受热使试管炸裂。
加热试管液体时,液体体积不超过试管容积三分之一,45°倾斜,管口不对人。
4、药品存放(1)受热或见光易分解的物质存放在棕色瓶中(浓硝酸,硝酸银)(2)金属钠保存在煤油中,易和氧气,水反应,白磷着火点低(40摄氏度)在空气中自燃,保存在冷水中。
5、实验意外事故处理方法(1)酸沾到皮肤,立即用水冲洗,再用3%-5%碳酸氢钠冲洗,碱沾到皮肤,用水冲洗,涂上硼酸溶液(2)眼睛被化学药品灼伤,立即用大量水冲洗,边洗边眨眼间(3)酒精失火,用湿抹布扑盖,钠,磷失火用细沙(4)贡洒落后,撒上硫粉,打开排气扇。
6.十个危险化学药品标志(书上)有害气体处理(点燃式,直接吸收式,收集式)二、混合物的分离和提纯1.过滤A、作用:分离固体(不溶性固体)和液体。
B、操作要点:一贴(滤纸与漏斗内壁紧贴) ,二低(滤纸边缘低于漏斗边缘;溶液液面低于滤纸边缘),三靠(上面烧杯紧靠玻璃棒;玻璃棒靠在三层滤纸;漏斗下端靠烧杯内壁)C、主要仪器:漏斗、滤纸、玻璃棒、烧杯,铁架台(含铁圈);D、漏斗上洗涤沉淀的操作:向漏斗里注入蒸馏水,使水面没过沉淀物,等水流完后,重复操作数次;E、如何检验是否洗干净:取少量最后流下的滤液,加入试剂进行检验。
高中化学必修一笔记整理一、基本概念1. 物质组成纯净物:只由一种物质组成的物质。
混合物:由两种或两种以上物质组成的物质。
2. 物质分类电解质:在水溶液或熔融状态下能导电的化合物。
非电解质:在水溶液和熔融状态下均不导电的化合物。
3. 物质反应类型置换反应:一种单质和一种化合物生成另一种单质和另一种化合物的反应。
氧化还原反应:有电子转移的反应。
4. 化学计量数物质的量:表示物质数量的物理量,单位为摩尔(mol)。
摩尔质量:单位物质的量的物质所具有的质量,单位为g/mol。
5. 化学键离子键:由阴阳离子通过静电引力结合形成的化学键。
共价键:原子之间通过共用电子对形成的化学键。
二、元素周期表和元素周期律1. 元素周期表的结构周期:元素在周期表中的排列顺序。
族:元素在周期表中的列。
2. 元素周期律元素的性质随着原子序数的递增而呈现周期性的变化。
三、化学反应原理1. 化学反应的热力学原理反应热:化学反应过程中所释放或吸收的热量。
焓变:反应物和生成物总能量的差值,表示反应过程中的能量变化。
2. 化学反应速率和化学平衡反应速率:表示化学反应快慢的物理量,单位为mol/(L·s)或mol/(L·min)。
化学平衡:在一定条件下,可逆反应进行到正逆反应速率相等且各组分浓度保持不变的状态。
3. 电离平衡和沉淀溶解平衡电离平衡:弱电解质在水溶液中部分电离,形成阴阳离子的动态平衡状态。
沉淀溶解平衡:难溶电解质在饱和溶液中各离子浓度的动态平衡状态。
最全高一化学必修一知识点高一化学必修一知识点一、常见物质的学名、俗名及化学式俗名学名化学式金刚石、石墨 C酒精乙醇 C2H5OH熟石灰、消石灰氢氧化钙 Ca(OH)2生石灰氧化钙 CaO醋酸(熔点16.6℃,固态称为冰醋酸) 乙酸 CH3COOH 木酒精、木醇甲醇 CH3OH干冰固态CO2 CO2铜绿、孔雀石碱式碳酸铜 Cu2(OH)2CO3胆矾、蓝矾硫酸铜晶体CuSO4·5H2O氢硫酸 H2S亚硫酸 H2SO3盐镪水(工业名称) 氢氯酸、盐酸 HCl水银汞 Hg纯碱、苏打、面碱碳酸钠 Na2CO3纯碱晶体碳酸钠晶体Na2CO3·10H2O酸式碳酸钠、小苏打碳酸氢钠 NaHCO3苛性钠、火碱、烧碱氢氧化钠 NaOH毒盐、硝盐(工业名称) 亚硝酸钠 NaNO2氨水一水合氨NH3·H2O高中化学重要的知识点归纳1、溶解性① 常见气体溶解性由大到小:NH3、HCl、SO2、H2S、Cl2、CO2。
极易溶于水在空气中易形成白雾的气体,能做喷泉实验的气体:NH3、HF、HCl、HBr、HI;能溶于水的气体:CO2、SO2、Cl2、Br2(g)、H2S、NO2。
极易溶于水的气体尾气吸收时要用防倒吸装置。
② 溶于水的有机物:低级醇、醛、酸、葡萄糖、果糖、蔗糖、淀粉、氨基酸。
苯酚微溶。
③ 卤素单质在有机溶剂中比水中溶解度大。
④ 硫与白磷皆易溶于二硫化碳。
⑤ 苯酚微溶于水(大于65℃易溶),易溶于酒精等有机溶剂。
⑥ 硫酸盐三种不溶(钙银钡),氯化物一种不溶(银),碳酸盐只溶钾钠铵。
⑦ 固体溶解度大多数随温度升高而增大,少数受温度影响不大(如NaCl),极少数随温度升高而变小[如Ca(OH)2]。
气体溶解度随温度升高而变小,随压强增大而变大。
2、密度① 同族元素单质一般密度从上到下增大。
② 气体密度大小由相对分子质量大小决定。
③ 含C、H、O的有机物一般密度小于水(苯酚大于水),含溴、碘、硝基、多个氯的有机物密度大于水。
最全高一化学必修一知识点归纳总结高一化学必修一知识点总结11、化学变化:生成了其它物质的变化2、物理变化:没有生成其它物质的变化3、物理性质:不需要发生化学变化就表现出来的性质(如:颜色、状态、密度、气味、熔点、沸点、硬度、水溶性等)4、化学性质:物质在化学变化中表现出来的性质(如:可燃性、助燃性、氧化性、还原性、酸碱性、稳定性等)5、纯净物:由一种物质组成6、混合物:由两种或两种以上纯净物组成,各物质都保持原来的性质7、元素:具有相同核电荷数(即质子数)的一类原子的总称8、原子:是在化学变化中的最小粒子,在化学变化中不可再分9、分子:是保持物质化学性质的最小粒子,在化学变化中可以再分10、单质:由同种元素组成的纯净物11、化合物:由不同种元素组成的纯净物12、氧化物:由两种元素组成的化合物中,其中有一种元素是氧元素13、化学式:用元素符号来表示物质组成的式子14、相对原子质量:以一种碳原子的质量的1/12作为标准,其它原子的质量跟它比较所得的值某原子的相对原子质量=相对原子质量≈质子数+中子数(因为原子的质量主要集中在原子核)15、相对分子质量:化学式中各原子的相对原子质量的总和16、离子:带有电荷的原子或原子团注:在离子里,核电荷数=质子数≠核外电子数17、四种化学反应基本类型:①化合反应:由两种或两种以上物质生成一种物质的反应如:A+B=AB②分解反应:由一种物质生成两种或两种以上其它物质的反应如:AB=A+B③置换反应:由一种单质和一种化合物起反应,生成另一种单质和另一种化合物的反应如:A+BC=AC+B④复分解反应:由两种化合物相互交换成分,生成另外两种化合物的反应如:AB+CD=AD+CB18、还原反应:在反应中,含氧化合物的氧被夺去的反应(不属于化学的基本反应类型)氧化反应:物质跟氧发生的化学反应(不属于化学的基本反应类型)缓慢氧化:进行得很慢的,甚至不容易察觉的氧化反应自燃:由缓慢氧化而引起的自发燃烧19、催化剂:在化学变化里能改变其它物质的化学反应速率,而本身的质量和化学性在化学变化前后都没有变化的物质(注:2H2O2===2H2O+O2↑此反应MnO2是催化剂)20、质量守恒定律:参加化学反应的各物质的质量总和,等于反应后生成物质的质量总和。
一、物质的分类把一种(或多种)物质分别在另一种(或多种)物质中所获取的系统,叫分别系。
被分其他物质称作分别质(能够是气体、液体、固体),起容纳分别质作用的物质称作分别剂(能够是气体、液体、固体)。
溶液、胶体、浊液三种分别系的比较分别质粒子大小/nm外观特点可否经过滤纸有否丁达尔效应实例溶液小于1均匀、透明、牢固能没有NaCl 、蔗糖溶液胶体在1—100之间均匀、有的透明、较牢固能有Fe(OH)3 胶体浊液大于100不均匀、不透明、不牢固不能够没有泥水二、物质的化学变化1、物质之间能够发生各样各样的化学变化,依照必然的标准能够对化学变化进行分类。
(1 )依照反应物和生成物的种类以及反应前后物质种类的多少能够分为:A、化合反应(A+B=AB )B、分解反应(AB=A+B )C、置换反应(A+BC=AC+B )D、复分解反应(AB+CD=AD+CB)(2 )依照反应中可否有离子参加可将反应分为:A、离子反应:有离子参加的一类反应。
主要包括复分解反应和有离子参加的氧化还原反应。
B、分子反应(非离子反应)(3 )依照反应中可否有电子转移可将反应分为:A、氧化还原反应:反应中有电子转移(得失或偏移)的反应本质:有电子转移(得失或偏移)特点:反应前后元素的化合价有变化B、非氧化还原反应2、离子反应(1)、电解质:在水溶液中或融化状态下能导电的化合物 ,叫电解质。
酸、碱、盐都是电解质。
在水溶液中或融化状态下都不能够导电的化合物,叫非电解质。
注意:①电解质、非电解质都是化合物,不相同之处是在水溶液中或融化状态下可否导电。
②电解质的导电是有条件的:电解质必定在水溶液中或融化状态下才能导电。
③能导电的物质其实不全部是电解质:如铜、铝、石墨等。
④非金属氧化物(SO2 、SO3 、CO2 )、大多数的有机物为非电解质。
(2)、离子方程式:用本质参加反应的离子符号来表示反应的式子。
它不但表示一个详尽的化学反应,而且表示同一种类的离子反应。
高中化学必修一知识点总结完好版高中化学必修一知识点1一.化学实验平安1.遵守实验室规那么。
2.理解平安措施。
(1)做有毒气体的实验时,应在通风厨中进展,并注意对尾气进展适当处理(吸收或点燃等)。
进展易燃易爆气体的实验时应注意验纯,尾气应燃烧掉或作适当处理。
(2)烫伤宜找医生处理。
(3)浓酸沾在皮肤上,用水冲净然后用稀NaHCO3溶液淋洗,然后请医生处理。
(4)浓碱撒在实验台上,先用稀醋酸中和,然后用水冲擦干净。
浓碱沾在皮肤上,宜先用大量水冲洗,再涂上硼酸溶液。
浓碱溅在眼中,用水洗净后再用硼酸溶液淋洗。
(5)钠、磷等失火宜用沙土扑盖。
(6)酒精及其他易燃有机物小面积失火,应迅速用湿抹布扑盖。
3.掌握正确的操作方法。
例如,掌握仪器和药品的使用、加热方法、气体搜集方法等。
二.混合物的别离和提纯1.过滤和蒸发实验1—1粗盐的提纯:考前须知:(1)一贴,二低,三靠。
(2)蒸馏过程中用玻璃棒搅拌,防止液滴飞溅。
2.蒸馏和萃取3.(1)蒸馏原理:利用沸点的不同,除去难挥发或不挥发的杂质。
实验1---3从自来水制取蒸馏水仪器:温度计,蒸馏烧瓶,石棉网,铁架台,酒精灯,冷凝管,牛角管,锥形瓶。
操作:连接好装置,通入冷凝水,开场加热。
弃去开场蒸馏出的局部液体,用锥形瓶搜集约10mL液体,停顿加热。
现象:随着加热,烧瓶中水温升高至100度后沸腾,锥形瓶中搜集到蒸馏水。
考前须知:①温度计的水银球在蒸馏烧瓶的支管口处。
②蒸馏烧瓶中放少量碎瓷片-----防液体暴沸。
③冷凝管中冷却水从下口进,上口出。
④先翻开冷凝水,再加热。
⑤溶液不可蒸干。
(2)萃取原理:用一种溶把溶质从它与另一溶剂所组成的溶液里提取出来。
仪器:分液漏斗,烧杯步骤:①检验分液漏斗是否漏水。
②量取10mL碘的饱和溶液倒入分液漏斗,注入4mLCCl4,盖好瓶塞。
③用右手压住分液漏斗口部,左手握住活塞局部,把分液漏斗倒转过来用力振荡。
④将分液漏斗放在铁架台上,静置。
完整版)高一化学必修一知识点总结一、物质的分类分散系是指将一种或多种物质分散在另一种或多种物质中所得到的体系。
其中,被分散的物质称为分散质,可以是气体、液体或固体;而起容纳分散质作用的物质则称为分散剂,也可以是气体、液体或固体。
溶液、胶体和浊液是三种常见的分散系,它们的区别主要在于分散质粒子的大小、外观特征、能否通过滤纸以及有无丁达尔效应。
例如,溶液的分散质粒子小于1nm,外观均匀、透明、稳定,且不会产生丁达尔效应,比如NaCl和蔗糖溶液;而胶体的分散质粒子大小在1-100nm之间,外观均匀、有的透明、较稳定,例如Fe(OH)3胶体;而浊液的分散质粒子大于100nm,不均匀、不透明、不稳定,例如泥水。
二、物质的化学变化1.物质之间可以发生各种各样的化学变化,根据一定的标准,可以对化学变化进行分类。
其中,根据反应物和生成物的类别以及反应前后物质种类的多少,化学变化可以分为四类:化合反应(A+B=AB)、分解反应(AB=A+B)、置换反应(A+BC=AC+B)和复分解反应(XXX)。
2.化学变化还可以根据反应中是否有离子参加来进行分类。
离子反应是指有离子参加的一类反应,包括复分解反应和有离子参加的氧化还原反应;而分子反应则是指非离子反应。
3.根据反应中是否有电子转移,化学变化可以分为氧化还原反应和非氧化还原反应。
氧化还原反应是指反应中有电子转移(得失或偏移)的反应,其特征是反应前后元素的化合价有变化。
2.离子反应1.电解质是指在水溶液中或熔化状态下能导电的化合物,如酸、碱和盐。
而在水溶液中或熔化状态下不能导电的化合物则被称为非电解质。
需要注意的是,电解质和非电解质都是化合物,不同之处在于能否在水溶液中或融化状态下导电。
此外,能导电的物质并不全部是电解质,例如铜、铝和石墨等,而非金属氧化物(如SO2、SO3、CO2)以及大部分有机物则属于非电解质。
2.离子方程式是用实际参加反应的离子符号来表示反应式的一种方法。
高一化学必修一知识点归纳第一章:化学基本概念1.化学的定义和分类:化学研究物质的性质、组成以及变化的科学。
无机化学、有机化学、物理化学等。
2.物质的性质:物质有质量、占有空间和有可观察的性质,如颜色、硬度、熔点、沸点等。
3.物质的组成:物质由原子、离子和分子组成,可以通过化学反应进行改变。
4.原子与分子:原子是物质的最小单位,由质子、中子和电子组成;分子是由两个或更多原子通过共价键连接而成的粒子。
5.元素和化合物:元素是由相同类型的原子组成的纯物质,可以通过化学反应转化为其他元素;化合物是由不同元素组成的纯物质。
6.化学符号和化学式:化学符号表示元素的简写,如H表示氢;化学式表示化合物中各元素的种类和数量。
第二章:固体的基本特征和分类1.固体的性质:固体有一定的形状和体积,具有较强的相互作用力,其分子、原子或离子之间密集排列。
2.固体的分类:晶体和非晶体。
晶体具有有序的、重复的排列结构,具有清晰的晶体面和晶体角;非晶体无规则的排列结构,没有清晰的晶体面和晶体角。
3.晶体的分类:共价晶体、离子晶体和金属晶体。
共价晶体由共价键连接的原子组成;离子晶体由正、负离子组成;金属晶体由金属原子组成。
第三章:液体的基本特征和分类1.液体的性质:液体没有固定的形状,占有一定的体积,具有一定的流动性。
2.液体的分类:溶液、悬浊液和胶体。
溶液是由溶质在溶剂中均匀溶解而成;悬浊液是在溶液中存在大颗粒悬浮物;胶体是由色散相和连续相组成的混合物。
3.溶解度:溶解度是指单位质量溶剂在特定温度下溶解最大质量溶质。
影响溶解度的因素包括温度、压强和溶剂性质。
第四章:气体的基本特征和性质1.气体的性质:气体具有较大的可压缩性、扩散性和可容易燃性。
分子之间的距离很大,分子运动自由。
2.气体压强和理想气体状态方程:气体压强由气体分子对容器壁的碰撞力引起。
理想气体状态方程PV=nRT,P为压强,V为体积,n为物质的物质量,R为气体常数,T为绝对温度。
高一化学必修一知识点梳理1.高一化学必修一知识点梳理一、化学能与热能1.在任何化学反应中,总有能量的变化。
原因:当物质发生化学反应时,断开反应物中的化学键要吸收能量,而形成生成物中的化学键要放出能量。
化学键的断裂和形成是化学反应中能量变化的主要原因。
一个确定的化学反应在发生过程中是吸收能量还是放出能量,决定于反应物的总能量与生成物的总能量的相对大小。
E反应物总能量>E生成物总能量,为放热反应。
E反应物总能量2、常见的放热反应和吸热反应常见的放热反应:①所有的燃烧与缓慢氧化。
②酸碱中和反应。
③金属与酸、水反应制氢气。
④大多数化合反应(特殊:C+CO22CO是吸热反应)。
常见的吸热反应:①以C、H2、CO为还原剂的氧化还原反应如:C(s)+H2O(g)=CO(g)+H2(g)。
②铵盐和碱的反应如Ba(OH)2?8H2O+NH4Cl=BaCl2+2NH3↑+10H2O③大多数分解反应如KClO3、KMnO4、CaCO3的分解等。
二、化学键含有离子键的化合物就是离子化合物;只含有共价键的化合物才是共价化合物。
NaOH中含极性共价键与离子键,NH4Cl中含极性共价键与离子键,Na2O2中含非极性共价键与离子键,H2O2中含极性和非极性共价键2.高一化学必修一知识点梳理1.铝与氧气的反应:4al+3o2=(点燃)2al2o32.铝与氧化铁反应(铝热反应):2al+fe2o3=(高温)2fe+al2o33.铝和稀盐酸:2al+6hcl=2alcl3+3h2↑离子方程式:2al+6h+=2al3++3h2↑4.铝和naoh溶液:2al+2naoh+2h2o=2naalo2+3h2↑离子方程式:2al+2oh-+2h2o=2alo2-+3h2↑5.氧化铝和稀硫酸:al2o3+3h2so4=al2(so4)3+3h2o_离子方程式:al2o3+6h+=2al3++3h2o6.氧化铝和naoh溶液:al2o3+2naoh=2naalo2+h2o离子方程式:al2o3+2oh-=2alo2-+h2o7.氢氧化铝和盐酸:al(oh)3+3hcl=alcl3+3h2o离子方程式:al(oh)3+3h+=al3++3h2o8.氢氧化铝和naoh溶液:al(oh)3+naoh=naalo2+2h2o离子方程式:al(oh)3+oh-=alo2-+2h2o9.氢氧化铝受热分解:_2al(oh)3=(△)al2o3+3h2o_10.硫酸铝与氨水反应:al2(so4)3+6nh3·h2o=2al(oh)3↓+3(nh4)2so43.高一化学必修一知识点梳理氯气物理性质:黄绿色气体,有刺激性气味,溶于水,在压力和冷却条件下可变为液体(液氯)和固体。
高中化学必修1知识点总结一、基本概念与定义1. 物质的量:用于表示含有一定数目粒子的集体,单位为摩尔(mol)。
2. 摩尔质量:指1摩尔物质的质量,单位为克/摩尔(g/mol)。
3. 阿伏伽德罗常数:1摩尔物质中所含粒子数,约为6.022 x 10^23 mol^-1。
4. 物质的量浓度:单位体积溶液中所含物质的量,单位为摩尔/升(mol/L)。
二、化学反应基础1. 化学反应方程式:表示反应物和生成物的种类及其比例关系的式子。
2. 化学计量:根据化学反应方程式计算反应物和生成物的质量关系。
3. 氧化还原反应:涉及电子转移的化学反应,特征为氧化数的变化。
4. 酸碱反应:酸与碱作用生成水和盐的反应。
三、元素周期律与周期表1. 元素周期表:按照原子序数排列所有已知元素的表格。
2. 周期律:元素的性质随原子序数的增加呈现周期性变化。
3. 族(组):周期表中具有相似化学性质的元素的垂直排列。
4. 周期:周期表中按照电子层数排列的元素水平排列。
四、化学键与分子结构1. 化学键:原子之间的相互作用力,包括离子键、共价键和金属键。
2. 离子键:正负离子之间的静电吸引力。
3. 共价键:两个或多个原子共享电子对形成的键。
4. 分子的几何形状:由原子在空间中的排列决定,如VSEPR理论。
五、溶液与溶解度1. 溶液:一种或多种物质以分子或离子形式分散在另一种物质中形成的均匀混合物。
2. 溶解度:在一定温度和压力下,特定溶剂中能溶解特定量溶质的能力。
3. 饱和溶液:在给定条件下,溶质已经达到最大溶解量的状态。
4. 溶解度积(Ksp):在饱和溶液中,溶质离子浓度乘积的常数值。
六、酸碱理论1. 布朗斯特-劳里(Brønsted-Lowry)理论:酸是质子(H+)的供体,碱是质子的受体。
2. 酸碱指示剂:能够根据溶液酸碱性改变颜色的物质。
3. pH值:表示溶液酸碱性的数值,pH = -log[H+],其中[H+]是氢离子浓度。
高中化学必修一知识点归纳总结一、化学基本概念1. 物质的分类:元素、化合物和混合物。
2. 物质的性质:物理性质和化学性质。
3. 化学反应:化学方程式、摩尔和化学计量。
4. 基本的量和质关系:物质的质量、物质的量和摩尔质量。
二、物质的微观结构1. 原子的构成:质子、中子和电子。
2. 原子结构模型:Rutherford核模型和玻尔轨道模型。
3. 原子核的特性:相对质量数、质子数和中子数。
4. 元素周期表:周期律、主族和副族、周期趋势和同位素。
三、化学键的形成与分解1. 价电子和离子键:价电子的数量和价层的填充规律。
2. 共价键的形成:共价键的概念、价电子对和多重共价键。
3. 金属键和离子键的特性:金属的性质和离子键的离子晶体结构。
4. 化学键的强度和化学键的能力。
四、物质的结构和性质1. 物质的性质和物质的结构:物质的颗粒和物质的间隙。
2. 固体的结构:晶体和非晶质。
晶体的分类和晶体结构。
3. 液体的结构:液体的流动性、表面张力和粘性。
4. 气体的结构:理想气体状态方程和气体的压力。
五、化学反应与化学平衡1. 化学反应速率:反应速率的概念、影响因素和速率表达式。
2. 化学平衡:平衡状态、平衡常数和平衡常数的表达式。
3. 平衡的移动:Le Chatelier原理和影响平衡的因素。
4. 平衡的应用:平衡的工业应用和平衡的环境应用。
六、电解质溶液和电化学1. 电解质溶液:电离和电离度。
强酸和强碱。
2. 电导性和电解质溶液的电解过程:电导率和离子移动性。
3. 电化学和电解池:电化学反应和电解池的结构。
4. 金属的电化学性质:金属腐蚀和电化学法保护金属。
七、酸碱性与盐类1. 酸碱的概念:Arrhenius理论和Brønsted-Lowry理论。
2. 酸碱中的氢离子:pH值、酸碱指示剂和酸碱滴定。
3. 盐类的形成:酸中和反应和酸酸中和反应。
4. 盐类的性质:盐的离子性、水合物和盐的溶解性。
八、有机化学基础知识1. 有机化合物的特点:碳原子和有机化合物的基本结构。
高一化学1知识点综合第一章从实验学化学一、常见物质的分离、提纯和鉴别1.常用的物理方法——根据物质的物理性质上差异来分离。
混合物的物理分离方法i、蒸发和结晶蒸发是将溶液浓缩、溶剂气化或溶质以晶体析出的方法。
结晶是溶质从溶液中析出晶体的过程,可以用来分离和提纯几种可溶性固体的混合物。
结晶的原理是根据混合物中各成分在某种溶剂里的溶解度的不同,通过蒸发减少溶剂或降低温度使溶解度变小,从而使晶体析出。
加热蒸发皿使溶液蒸发时、要用玻璃棒不断搅动溶液,防止由于局部温度过高,造成液滴飞溅。
当蒸发皿中出现较多的固体时,即停止加热,例如用结晶的方法分离NaCl 和KNO混合物。
3ii、蒸馏蒸馏是提纯或分离沸点不同的液体混合物的方法。
用蒸馏原理进行多种混合液体的分离,叫分馏。
操作时要注意:①在蒸馏烧瓶中放少量碎瓷片,防止液体暴沸。
②温度计水银球的位置应与支管底口下缘位于同一水平线上。
③蒸馏烧瓶中所盛放液体不能超过其容积的2/3,也不能少于l/3。
④冷凝管中冷却水从下口进,从上口出。
⑤加热温度不能超过混合物中沸点最高物质的沸点,例如用分馏的方法进行石油的分馏。
iii、分液和萃取分液是把两种互不相溶、密度也不相同的液体分离开的方法。
萃取是利用溶质在互不相溶的溶剂里的溶解度不同,用一种溶剂把溶质从它与另一种溶剂所组成的溶液中提取出来的方法。
选择的萃取剂应符合下列要求:和原溶液中的溶剂互不相溶;对溶质的溶解度要远大于原溶剂,并且溶剂易挥发。
在萃取过程中要注意:①将要萃取的溶液和萃取溶剂依次从上口倒入分液漏斗,其量不能超过漏斗容积的2/3,塞好塞子进行振荡。
②振荡时右手捏住漏斗上口的颈部,并用食指根部压紧塞子,以左手握住旋塞,同时用手指控制活塞,将漏斗倒转过来用力振荡。
③然后将分液漏斗静置,待液体分层后进行分液,分液时下层液体从漏斗口放出,上层液体从上口倒出。
例如用四氯化碳萃取溴水里的溴。
iv、升华升华是指固态物质吸热后不经过液态直接变成气态的过程。
利用某些物质具有升和华的特性,将这种物质和其它受热不升华的物质分离开来,例如加热使碘升华,来分离I2 SiO的混合物。
22、化学方法分离和提纯物质对物质的分离可一般先用化学方法对物质进行处理,然后再根据混合物的特点用恰当的分离方法(见化学基本操作)进行分离。
用化学方法分离和提纯物质时要注意:①最好不引入新的杂质;②不能损耗或减少被提纯物质的质量③实验操作要简便,不能繁杂。
用化学方法除去溶液中的杂质时,要使被分离的物质或离子尽可能除净,需要加入过量的分离试剂,在多步分离过程中,后加的试剂应能够把前面所加入的无关物质或离子除去。
对于无机物溶液常用下列方法进行分离和提纯:(1)生成沉淀法(2)生成气体法(3)氧化还原法(4)正盐和与酸式盐相互转化法(5)利用物质的两性除去杂质(6)离子交换法常见物质除杂方法3、物质的鉴别物质的检验通常有鉴定、鉴别和推断三类,它们的共同点是:依据物质的特殊性质和特征反应,选择适当的试剂和方法,准确观察反应中的明显现象,如颜色的变化、沉淀的生成和溶解、气体的产生和气味、火焰的颜色等,进行判断、推理。
①常见气体的检验②几种重要阳离子的检验(l )H + 能使紫色石蕊试液或橙色的甲基橙试液变为红色。
(2)Na +、K + 用焰色反应来检验时,它们的火焰分别呈黄色、浅紫色(通过钴玻片)。
(3)Ba 2+ 能使稀硫酸或可溶性硫酸盐溶液产生白色BaSO 4沉淀,且沉淀不溶于稀硝酸。
(4)Mg 2+ 能与NaOH 溶液反应生成白色Mg(OH)2沉淀,该沉淀能溶于NH 4Cl 溶液。
(5)Al 3+ 能与适量的NaOH 溶液反应生成白色Al(OH)3絮状沉淀,该沉淀能溶于盐酸或过量的NaOH 溶液。
(6)Ag + 能与稀盐酸或可溶性盐酸盐反应,生成白色AgCl 沉淀,不溶于稀 HNO 3,但溶于氨水,生成[Ag(NH 3)2]+。
(7)NH 4+ 铵盐(或浓溶液)与NaOH 浓溶液反应,并加热,放出使湿润的红色石蓝试纸变蓝的有刺激性气味NH 3气体。
(8)Fe 2+ 能与少量NaOH 溶液反应,先生成白色Fe(OH)2沉淀,迅速变成灰绿色,最后变成红褐色Fe(OH)3沉淀。
或向亚铁盐的溶液里加入KSCN 溶液,不显红色,加入少量新制的氯水后,立即显红色。
2Fe 2++Cl 2=2Fe 3++2Cl -(9) Fe 3+ 能与 KSCN 溶液反应,变成血红色 Fe(SCN)3溶液,能与 NaOH 溶液反应,生成红褐色Fe(OH)3沉淀。
(10)Cu 2+ 蓝色水溶液(浓的CuCl 2溶液显绿色),能与NaOH 溶液反应,生成蓝色的Cu(OH)2沉淀,加热后可转变为黑色的 CuO 沉淀。
含Cu 2+溶液能与Fe 、Zn 片等反应,在金属片上有红色的铜生成。
③ 几种重要的阴离子的检验(1)OH - 能使无色酚酞、紫色石蕊、橙色的甲基橙等指示剂分别变为红色、蓝色、黄色。
(2)Cl - 能与硝酸银反应,生成白色的AgCl 沉淀,沉淀不溶于稀硝酸,能溶于氨水,生成[Ag(NH 3)2]+。
(3)Br - 能与硝酸银反应,生成淡黄色AgBr 沉淀,不溶于稀硝酸。
(4)I - 能与硝酸银反应,生成黄色AgI 沉淀,不溶于稀硝酸;也能与氯水反应,生成I 2,使淀粉溶液变蓝。
(5)SO 42- 能与含Ba 2+溶液反应,生成白色BaSO 4沉淀,不溶于硝酸。
(6)SO 32- 浓溶液能与强酸反应,产生无色有刺激性气味的SO 2气体,该气体能使品红溶液褪色。
能与BaCl 2溶液反应,生成白色BaSO 3沉淀,该沉淀溶于盐酸,生成无色有刺激性气味的SO 2气体。
(7)S 2- 能与Pb(NO 3)2溶液反应,生成黑色的PbS 沉淀。
(8)CO 32- 能与BaCl 2溶液反应,生成白色的BaCO 3沉淀,该沉淀溶于硝酸(或盐酸),生成无色无味、能使澄清石灰水变浑浊的CO 2气体。
(9)HCO 3- 取含HCO 3-盐溶液煮沸,放出无色无味CO 2气体,气体能使澄清石灰水变浑浊或向HCO 3-盐酸溶液里加入稀MgSO 4溶液,无现象,加热煮沸,有白色沉淀 MgCO 3生成,同时放出 CO 2气体。
(10)PO 43- 含磷酸根的中性溶液,能与AgNO 3反应,生成黄色Ag 3PO 4沉淀,该沉淀溶于硝酸。
(11)NO 3- 浓溶液或晶体中加入铜片、浓硫酸加热,放出红棕色气体。
二、常见事故的处理三、化学计量 ①物质的量定义:表示一定数目微粒的集合体 符号n 单位 摩尔 符号 mol阿伏加德罗常数:0.012kgC-12中所含有的碳原子数。
用NA表示。
约为6.02x1023微粒与物质的量N公式:n=NA②摩尔质量:单位物质的量的物质所具有的质量用M表示单位:g/mol 数值上等于该物质的分子量质量与物质的量m公式:n=M③气体摩尔体积:物质的聚集状态(1)影响物质体积大小的因素有:①微粒数目;②微粒大小;③微粒之间的距离。
(2)对于固态或液态物质,影响其体积的主要因素是微粒的数目和微粒的大小;对于气态物质,影响其体积的主要因素是微粒的数目和微粒间距离。
(3)对于一定量的气体,影响其体积的因素是温度和压强。
温度一定,压强越大,气体体积越小,压强越小,气体体积越大;压强一定,温度越高,气体体积越大,温度越低,气体体积越小。
(1)气体摩尔体积单位物质的量的气体所占的体积叫做气体摩尔体积。
气体摩尔体积的符号为Vm,单位为L·mol-1,气体摩尔体积的表达V公式:n=Vm在标准状况下(0℃,101kPa),气体摩尔体积Vm≈22.4 L·mol-1也就是说1mol任何气体的体积都约为22.4L。
这里的气体可以是单一气体,也可以是混合气体。
由此也可以推知在标准状况下气体的密度是用气体的摩尔质量除以Vm,即由此也可推得:M=ρ·Vm(2)阿伏加德罗定律 1.容:在同温同压下,相同体积的任何气体都含有相同数目的分子。
适用围:适用于相同条件下任何气体不同表述:①若T、P、V相同,则N(或n)相同;②若T、P、n相同,则V相同。
⑤物质的量浓度:单位体积溶液中所含溶质B的物质的量。
符号CB 单位:mol/l公式:C B =n B /V n B=C B ×V V=n B /C B溶液稀释规律 C (浓)×V (浓)=C (稀)×V (稀)⑥ 溶液的配置(l )配制溶质质量分数一定的溶液计算:算出所需溶质和水的质量。
把水的质量换算成体积。
如溶质是液体时,要算出液体的体积。
称量:用天平称取固体溶质的质量;用量简量取所需液体、水的体积。
溶解:将固体或液体溶质倒入烧杯里,加入所需的水,用玻璃棒搅拌使溶质完全溶解. (2)配制一定物质的量浓度的溶液 (配制前要检查容量瓶是否漏水)计算:算出固体溶质的质量或液体溶质的体积。
称量:用托盘天平称取固体溶质质量,用量简量取所需液体溶质的体积。
溶解:将固体或液体溶质倒入烧杯中,加入适量的蒸馏水(约为所配溶液体积的1/6),用玻璃棒搅拌使之溶解,冷却到室温后,将溶液引流注入容量瓶里。
洗涤(转移):用适量蒸馏水将烧杯及玻璃棒洗涤2-3次,将洗涤液注入容量瓶。
振荡,使溶液混合均匀。
定容:继续往容量瓶中小心地加水,直到液面接近刻度2-3mm 处,改用胶头滴管加水,使溶液凹面恰好与刻度相切。
把容量瓶盖紧,再振荡摇匀。
补充:1.使用容量瓶的注意事项: a) 按所配溶液的体积选择合适规格的容量瓶。
(50mL 、100mL 、250mL 、500mL ) b) 使用前要检查容量瓶是否漏水。
c) 使用前要先用蒸馏水洗涤容量瓶。
d) 容量瓶不能将固体或浓溶液直接溶解或稀释,容量瓶不能作反应器,不能长期贮存溶液。
5、过滤 过滤是除去溶液里混有不溶于溶剂的杂质的方法。
过滤时应注意:①一贴:将滤纸折叠好放入漏斗,加少量蒸馏水润湿,使滤纸紧贴漏斗壁。
②二低:滤纸边缘应略低于漏斗边缘,加入漏斗中液体的液面应略低于滤纸的边缘。
③三靠:向漏斗中倾倒液体时,烧杯的夹嘴应与玻璃棒接触;玻璃棒的底端应和过滤器有三层滤纸处轻轻接触;漏斗颈的末端应与接受器的壁相接触,例如用过滤法除去粗食盐中少量的泥沙。
补充:一定物质的量浓度溶液配制的误差分析一、误差分析的理论依据根据cB =nB/V可得,一定物质的量浓度溶液配制的误差都是由溶质的物质的量nB和溶液的体积V引起的。
误差分析时,关键要看配制过程中引起n和V怎样的变化。
在配制一定物质的量浓度溶液时,若nB比理论值小,或V比理论值大时,都会使所配溶液浓度偏小;若nB比理论值大,或V比理论值小时,都会使所配溶液浓度偏大。
二、误差原因实例归纳为了便于同学们理解,我们对产生误差的原因归纳分析如下:(一)由概念不清引起的误差1.容量瓶的容量与溶液体积不一致。