薄膜电容规格书模板
- 格式:doc
- 大小:1.41 MB
- 文档页数:6
Dimensions: [mm]MX2P010682K275ACPP55004890324023003CSMX2P010682K275ACPP55004 890324023003CSMX2P010682K275ACPP55004 890324023003CSMX2P010682K275ACPP55004 890324023003CSMX2P010682K275ACPP55004 890324023003CST e m p e r a t u r eT T T MX2P010682K275ACPP55004890324023003CSCautions and Warnings:The following conditions apply to all goods within the product series of Film Capacitors of Würth Elektronik eiSos GmbH & Co. KG:General:•This electronic component is designed and manufactured for use in general electronic equipment.•Würth Elektronik must be asked for a written approval (following the certain PPAP level procedure) before incorporating the components into any equipment in the field such as military, aerospace, aviation, nuclear control, submarine, transportation (automotive control, train control, ship control), transportation signal, disaster prevention, medical, public information network etc. where higher safety and reliability are especially required and/or if there is the possibility of direct damage or human injury.•Electronic components that will be used in safety-critical or high-reliability applications, should be pre-evaluated by the customer. •Direct mechanical impact to the product shall be prevented as material of the body, pins or termination could flake or in the worst case it could break.•Avoid any water or heavy dust on capacitors surface, which may cause electrical leakage, damage, overheating or corrosion.•Würth Elektronik products are qualified according to international standards, which are listed in each product reliability report. Würth Elektronik does not warrant any customer qualified product characteristic, beyond Würth Elektronik specifications, for its validity and sustainability over time.•The customer is responsible for the functionality of his or her own products. All technical specifications for standard products also apply to customer specific products.•The component is designed and manufactured to be used within the datasheet specified values. If the usage and operation conditions specified in the datasheet are not met, the body, pins or termination may be damaged or dissolved.•Do not apply any kind of flexural or compressive force onto soldered or unsoldered component.•The capacitance tolerance as specified within the datasheet is only valid on the date of delivery and according specified measurement criteria.Product specificStorage conditions• A storage of Würth Elektronik products for longer than 12 months is not recommended. Within other effects, the terminals may suffer degradation, resulting in bad solderability. Therefore, all products shall be used within the period of 12 months based on the day of shipment.•Do not expose the components into direct sunlight.•The storage condition in the original packaging is defined according to DIN EN 61760-2.•The environment in which the capacitors are operated and stored has to have atmospheric characteristics and must be free of dew condensation and toxic gases (e.g. chlorine, ammonia, sulfur, hydrogen sulphide and hydrogen sulfate).•Do not expose the capacitor to environments with hazardous gas, ozone, ultraviolet rays or any kind of radiation. Avoid any contact of the capacitor with direct sunshine, saltwater, spray of water or types of oil during storage. •The storage conditions stated in the original packaging apply to the storage time and not to the transportation time of the components. Operating climatic conditions•Do not exceed the lower nor the upper specified temperature under no circumstances.•Do not use the capacitors under high humidity, high temperature or under high or low atmospheric pressure which may affect capacitors reliability.•Surface temperature including self-heating must be kept below the maximum operating temperature.Operating load conditions•Due to self-heating the reliability of the capacitor may be reduced, if high frequency AC or pulse is applied.•Consider carefully possible specific changes of electrical characteristics like capacitance over temperature, voltage and time as well as the specific performance over frequency for the actual use conditions.•Avoid any overvoltage and do not apply a continuous overvoltage. If an overvoltage is applied to the capacitor, the leakage current can increase drastically. The applied working voltage is not allowed to exceed the rated working voltage of the specific capacitor.•If film capacitors with safety approvals are operated with a DC voltage exceeding the specified AC voltage, the approvals given on the basis of IEC 60384-14 are no longer valid.Packaging:•The packaging specifications apply only to purchase orders comprising whole packaging units. If the ordered quantity exceeds or is lower than the specified packaging unit, packaging in accordance with the packaging specifications cannot be ensured. Soldering•The solder profile must comply with the Würth Elektronik technical soldering specification. All other profiles will void the warranty. •All other soldering methods are at the customer’s own risk.•Strong forces which may affect the coplanarity of the component’s electrical connection with the PCB (i.e. pins), can damage the part, resulting in void of the warranty.•Customer needs to ensure that the applied solder paste, the paste thickness and solder conditions are enough to guarantee a sufficient solder result according to the relevant criteria of IPC-A-610.•Excessive amount of solder may lead to higher tensile force and chip cracking. Insufficient amount of solder may detach the capacitor due to defective contacts.•Do not use excessive nor insufficient flux.Cleaning•Do not use any other cleaning solvents for box-typed capacitors except: ethanol, isopropanol, n-propanol - water mixtures. After cleaning a drying process with temperatures not exceeding 65°C and not longer than 4 hours is mandatory to prevent any kind ofelectrical damage.Würth Elektronik eiSos GmbH & Co. KGEMC & Inductive SolutionsMax-Eyth-Str. 174638 WaldenburgGermanyCHECKED REVISION DATE (YYYY-MM-DD)GENERAL TOLERANCE PROJECTIONMETHODFPu003.0002022-10-08DIN ISO 2768-1mDESCRIPTION TECHNICAL REFERENCEWCAP-FTX2 Film Capacitors MX2P010682K275ACPP55004ORDER CODE890324023003CSSIZE/TYPE BUSINESS UNIT STATUS PAGECoating, molding and potting of the PCB•If the product is potted in the costumer’s application, the potting material might shrink or expand during and after hardening. Shrinking could lead to an incomplete seal, allowing contaminants into the body and termination. Expansion could damage the body or termination. We recommend a manual inspection after potting to avoid these effects.•If final assemblies will be placed completely in any plastic resin, physical, chemical and thermal influences must be considered. •When coating and molding the PCB, verify the quality influence on the capacitor.•Verify the curing temperature and assure that there is no harmful decomposing or reaction gas emission during curing. •Do not exceed the specified max. self-heating.Vibration resistance•Do not exceed the vibration limits given by IEC60068-2-6.Handling•After soldering, please pay attention not to bend, twist or distort the PCB in handling and storage. •Avoid excessive pressure during the functional check of the PCB. •Avoid bending stress while breaking the PCB.•WCAP-FTXX and WCAP-FTX2 capacitors are not designed and not recommended to be used in series connection to the mains. •The temperature rise of the component must be taken into consideration. The operating temperature is comprised of ambient temperature and temperature rise of the component.The operating temperature of the component shall not exceed the maximum temperature specified.Flammability•Avoid any external energy or open fire (passive flammability).These cautions and warnings comply with the state of the scientific and technical knowledge and are believed to be accurate and reliable.However, no responsibility is assumed for inaccuracies or incompleteness.(V2.2)Würth Elektronik eiSos GmbH & Co. KG EMC & Inductive Solutions Max-Eyth-Str. 174638 Waldenburg GermanyCHECKED REVISION DATE (YYYY-MM-DD)GENERAL TOLERANCEPROJECTION METHODFPu003.0002022-10-08DIN ISO 2768-1mDESCRIPTIONTECHNICAL REFERENCEWCAP-FTX2 Film CapacitorsMX2P010682K275ACPP55004ORDER CODE890324023003CSSIZE/TYPEBUSINESS UNITSTATUSPAGEImportant NotesThe following conditions apply to all goods within the product range of Würth Elektronik eiSos GmbH & Co. KG:1. General Customer ResponsibilitySome goods within the product range of Würth Elektronik eiSos GmbH & Co. KG contain statements regarding general suitability for certain application areas. These statements about suitability are based on our knowledge and experience of typical requirements concerning the areas, serve as general guidance and cannot be estimated as binding statements about the suitability for a customer application. The responsibility for the applicability and use in a particular customer design is always solely within the authority of the customer. Due to this fact it is up to the customer to evaluate, where appropriate to investigate and decide whether the device with the specific product characteristics described in the product specification is valid and suitable for the respective customer application or not.2. Customer Responsibility related to Specific, in particular Safety-Relevant ApplicationsIt has to be clearly pointed out that the possibility of a malfunction of electronic components or failure before the end of the usual lifetime cannot be completely eliminated in the current state of the art, even if the products are operated within the range of the specifications.In certain customer applications requiring a very high level of safety and especially in customer applications in which the malfunction or failure of an electronic component could endanger human life or health it must be ensured by most advanced technological aid of suitable design of the customer application that no injury or damage is caused to third parties in the event of malfunction or failure of an electronic component. Therefore, customer is cautioned to verify that data sheets are current before placing orders. The current data sheets can be downloaded at .3. Best Care and AttentionAny product-specific notes, cautions and warnings must be strictly observed. Any disregard will result in the loss of warranty.4. Customer Support for Product SpecificationsSome products within the product range may contain substances which are subject to restrictions in certain jurisdictions in order to serve specific technical requirements. Necessary information is available on request. In this case the field sales engineer or the internal sales person in charge should be contacted who will be happy to support in this matter.5. Product R&DDue to constant product improvement product specifications may change from time to time. As a standard reporting procedure of the Product Change Notification (PCN) according to the JEDEC-Standard inform about minor and major changes. In case of further queries regarding the PCN, the field sales engineer or the internal sales person in charge should be contacted. The basic responsibility of the customer as per Section 1 and 2 remains unaffected.6. Product Life CycleDue to technical progress and economical evaluation we also reserve the right to discontinue production and delivery of products. As a standard reporting procedure of the Product Termination Notification (PTN) according to the JEDEC-Standard we will inform at an early stage about inevitable product discontinuance. According to this we cannot guarantee that all products within our product range will always be available. Therefore it needs to be verified with the field sales engineer or the internal sales person in charge about the current product availability expectancy before or when the product for application design-in disposal is considered. The approach named above does not apply in the case of individual agreements deviating from the foregoing for customer-specific products.7. Property RightsAll the rights for contractual products produced by Würth Elektronik eiSos GmbH & Co. KG on the basis of ideas, development contracts as well as models or templates that are subject to copyright, patent or commercial protection supplied to the customer will remain with Würth Elektronik eiSos GmbH & Co. KG. Würth Elektronik eiSos GmbH & Co. KG does not warrant or represent that any license, either expressed or implied, is granted under any patent right, copyright, mask work right, or other intellectual property right relating to any combination, application, or process in which Würth Elektronik eiSos GmbH & Co. KG components or services are used.8. General Terms and ConditionsUnless otherwise agreed in individual contracts, all orders are subject to the current version of the “General Terms and Conditions of Würth Elektronik eiSos Group”, last version available at .Würth Elektronik eiSos GmbH & Co. KGEMC & Inductive SolutionsMax-Eyth-Str. 174638 WaldenburgGermanyCHECKED REVISION DATE (YYYY-MM-DD)GENERAL TOLERANCE PROJECTIONMETHODFPu003.0002022-10-08DIN ISO 2768-1mDESCRIPTION TECHNICAL REFERENCEWCAP-FTX2 Film Capacitors MX2P010682K275ACPP55004ORDER CODE890324023003CSSIZE/TYPE BUSINESS UNIT STATUS PAGE。
电容器用金属化薄膜1 范围本标准适用于电容器用金属化聚丙烯薄膜和金属化聚酯薄膜。
2 规范性引用文件下列文件中的条款通过本标准的引用而成为本标准的条款。
凡是注日期的引用文件,其随后所有的修改单(不包括勘误的内容)或修订版均不适用于本标准,然而,鼓励根据本标准达成协议的各方研究是否可使用这些文件的最新版本。
凡是不注日期的引用文件,其最新版本适用于本标准。
GB/T2828.1-2003 计数检验程序第1部分:按接收质量限(AQL)检索的逐批检验计划3 术语3.1基膜电容器用的能在表面蒸镀一层极薄金属层的塑料薄膜。
3.2金属化薄膜将高纯铝或锌在高真空状态下熔化、蒸发、沉淀到基膜上,在基膜表面形成一层极薄的金属层后的塑料薄膜。
3.3自愈作用金属化薄膜介质局部击穿后立即本能地恢复到击穿前的电性能现象。
3.4留边为实际制作电容器需要,将金属化薄膜一侧或两侧边缘或中间遮盖而形成不蒸镀金属的空白绝缘条(带)称为留边,其宽度称为留边量。
3.5方块电阻金属化薄膜上的金属层在单位正方形面积的电阻值称为方块电阻,用Ω/□表示,通常用方块电阻来表示金属镀层的厚度。
3.6金属化安全薄膜金属层图案含有保险丝安全结构的金属化薄膜。
按保险丝安全结构特点可分网格安全膜、T形安全膜和串接安全膜等。
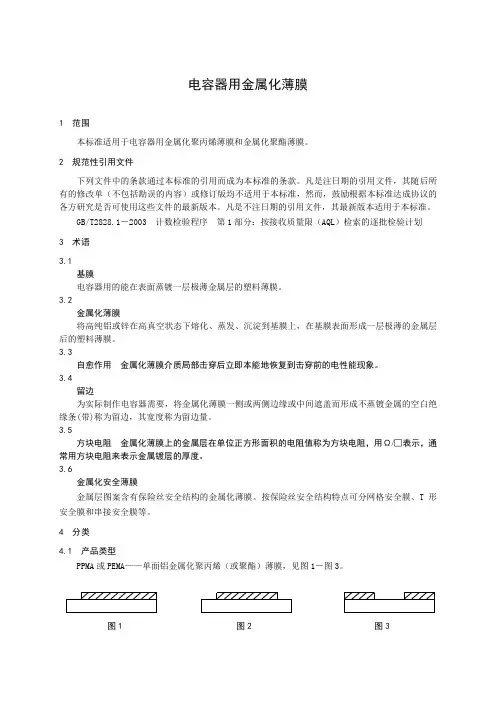
4 分类4.1 产品类型PPMA或PEMA——单面铝金属化聚丙烯(或聚酯)薄膜,见图1-图3。
图1 图2 图3PPMAD或PEMAD——双面铝金属化聚丙烯(或聚酯)薄膜,见图4和图5。
图4 图5 PPMAT或PEMAT——边缘加厚金属层的单面铝金属化聚丙烯(或聚酯)薄膜,见图6。
图6——单面锌铝金属化聚丙烯(或聚酯)薄膜,见图7。
图7——边缘加厚金属层的单面锌铝金属化聚丙烯(或聚酯)网格型安全薄膜,图8——单面铝金属化聚丙烯(或聚酯)T型安全薄膜,见图9。
图9代号中:M表示金属化;PP表示聚丙烯薄膜;PET表示聚酯薄膜;A表示镀层金属为铝;Z表示镀层金属为锌铝复合;D表示双面金属化;。
规格承认书SPECIFICATION FOR APPROV AL产品名称:金属化聚丙烯薄膜介质电容器Product Name:Metallized polypropylene film dielectric capacitor产品型号:MPBHProduct Type:MPBH产品编码:Product Code:客户名称:深圳华秋电子有限公司Customers Name:客户编码:Customers Code:日期:2019.07.31Issue Date:2019.07.31浙江七星电子股份有限公司Zhejiang Qixing Electronics Corp.,Ltd.地址:中国浙江省长兴县煤山镇发展大道50号No.50,Development Avenue,Meishan Town,Changxing County,Zhejiang Province,P.R.ChinaTel:************Fax:************CBB21/22CBB21/22金属化聚丙烯薄膜介质电容器CBB21/22Metallized polypropylene film dielectric capacitor■特点●金属化聚丙烯膜■Characteristic:●Metallized polypropylene film.●高频损耗小●内部温升小●Low loss at high frequency.●Internal temperature rise ■主要用途●广泛用于高频、直流、交流和脉冲电流中●适用于大屏幕显示器的S 校正电路●适用于各种高频、大电流场合■Main purpose●Widely used in high frequency,dc,ac and pulsecurrent.●S correction circuit for large screen display.●Suitable for high frequency and large currentmotor suppression interference■技术要求Technical requirements 引用标准Reference criteriaGB/T 10190〔IEC 60384-16〕气候类别Climate category 40/105/21额定温度Rated temperature 85℃工作温度Operating temperature -40℃~105℃〔+85℃to+105℃:decreasing factor 1.25%per ℃for Ur(dc)〕额定电压Rated voltage100V ;250v ;400v ;630v ;1000V ;1250V 电容量范围Electricity capacity range 0.001μF~3.3μF电容量偏差Capacitance deviation ±5%〔J 〕,±10%〔K 〕,±20%〔M 〕耐电压Voltage resistance 1.6Ur 〔5s 〕损耗角正切值Loss angle tangent≤8×10-4(+20℃±5℃,1kH z )≤15×10-4(+20℃±5℃,10kH z )绝缘电阻Insulation resistanceR ≥30000M Ω,C N ≤0.33μF(20℃,100V,1min )RC N ≥10000S ,C N >0.33μF最大脉冲爬升:Maximum Pulse Climbing Rate :若实际工作电压U 比额定电压Ur 低,电容器可工作在更高的dv/dt 场合,这样dv/dt 允许值应为右表值乘以Ur/UIf the actual working voltage U is lower than the rated voltage Or,the capacitor can work in a higher dv/dt case so that the dv/dt allowed value should be multiplied by the right table value Ur/UPattern IIUr 〔V 〕dV/dt 〔V/μs 〕P=7.5P=10P=15P=22.5250V 660560310130400V 900780600300630V 150012009004001250V25002200--■电容器外形尺寸Capacitor dimensionsMPBH系列100VDC100VDC〔63VAC〕/250VDC〔160VAC〕电容量CAP电容器外形尺寸Capacitordimensions电容器代码Part number电容量CAP电容器外形尺寸Capacitordimensions电容器代码Part number T H W PΦd T H W PΦd0.2 3.58.09.57.50.5MPB0100V204J*0.010 4.07.79.87.50.6B210***V103*** 0.25 4.07.89.57.50.5MPB0100V254J*0.015 4.27.89.87.50.6B210***V153*** 0.3 3.78.49.77.50.5MPB0100V304J*0.022 4.88.49.87.50.6B210***V223*** 0.33 3.79.79.77.50.5MPB0100V334J*0.033 4.27.99.87.50.6B210***V333*** 0.35 3.79.49.57.50.5MPB0100V354J*0.047 4.88.59.87.50.6B210***V473*** 0.39 4.310.39.57.50.5MPB0100V394J*0.068 4.88.512.5100.6B210***V683*** 0.4 4.010.610.57.50.5MPB0100V404J*0.10 4.78.312.5100.6B210***V104*** 0.42 4.010.59.57.50.5MPB0100V424J*0.15 5.28.912.5100.6B210***V154*** 0.4 3.51012.5100.5MPB0100V404J*0.22 6.19.812.5100.6B210***V224***0.33 5.81117.5150.6B210***V334***0.47 6.61217.5150.6B210***V474***0.567.212.417.5150.6B210***V564***0.687.813.517.5150.8B210***V684***0.828.514.217.5150.8B210***V824***1.09.315.017.5150.8B210***V105***1.27.514.825.222.50.8B210***V125***1.58.315.625.222.50.8B210***V155***2.29.918.325.222.50.8B210***V225***3.312.120.525.222.50.8B210***V335***400VDC〔200VAC〕630VDC〔220VAC〕电容量CAP电容器外形尺寸Capacitor dimensions电容器代码Part number电容量CAP电容器外形尺寸Capacitor dimensions电容器代码Part number T H W PΦd T H W PΦd0.010 4.17.89.87.50.6B210400V103***0.001 4.37.9107.50.6B210630V102*** 0.015 4.78.49.87.50.6B210400V153***0.01 4.17.812.5100.6B210630V103*** 0.022 5.59.19.87.50.6B210400V223***0.015 4.78.312.5100.6B210630V153*** 0.033 4.88.512.3100.6B210400V333***0.022 5.38.912.5100.6B210630V223*** 0.047 5.49.012.5100.6B210400V473***0.033 6.29.912.5100.6B210630V333*** 0.068 5.49.112.5100.6B210400V683***0.047 5.610.817.5150.6B210630V473*** 0.10 6.41012.5100.6B210400V104***0.068 6.511.717.5150.6B210630V683*** 0.15 6.011.217.5150.6B210400V154***0.107.612.817.5150.8B210630V104*** 0.227.012.217.5150.6B210400V224***0.159.014.717.5150.8B210630V154*** 0.338.414.117.5150.8B210400V334***0.227.915.225.222.50.8B210630V224*** 0.479.815.517.5150.8B210400V474***0.331016.825.222.50.8B210630V334*** 0.567.915.225.222.50.8B210400V564***0.4711.818.625.222.50.8B210630V474*** 0.689.115.925.222.50.8B210400V684***0.5612.819.625.222.50.8B210630V564***0.821016.725.222.50.8B210400V824***1.010.917.725.222.50.8B210400V105***■承认规格登记表Size and specification●尺寸(mm)(T*H*W)max---最大宽度Hmax---最大高度Tmax---最大厚度P-----脚距±0.5L-----脚长±2.0●.规格Specification:序号NO客户料号CustomerNO 七星料号Spec NO规格型号Specification尺寸SizeT*H*W*P线径Line脚长Length备注Note1-MPB0100V204J7ABLTY**MPBH-100V204J 3.8*8.0*9.8*7.50.524镀锡铜线2-MPB0100V204J10BLTY**MPBH-100V204J 3.6*6.8*12.5*100.524镀锡铜线-MPB0100V334J7ABLTY**MPBH-100V334J 3.7*9.7*9.8*7.50.524镀锡铜线-MPB0100V334J10BLTY**MPBH-100V334J 3.6*9.0*12.5*100.524镀锡铜线-MPB0100V404J7ABLTY**MPBH-100V404J 4.0*10.6*9.8*7.50.524镀锡铜线-MPB0100V404J10BLTY**MPBH-100V404J 3.5*10*12.5*100.524镀锡铜线■电容器编码说明Capacitor coding specification●20位电容器代码如下:The code of the20-bit capacitor at the center is as follows:CBB21/22■特性曲线图Characteristic curve电容量随温度变化的曲线﹝1KHz ﹞电容量随频率变化的曲线Is the temperature curve of the capacitance Capacitance may vary in frequency损耗角正切值随温度变化的曲线﹝1KHz ﹞损耗角正切值随频率变化的曲线The curve of the tangent of loss Angle with temperatureCurve of the change of the tangent value of the loss angle with frequency绝缘电阻随温度变化的曲线﹝1KHz ﹞The curve of insulation resistance totemperature电容量随温度变化的曲线(1KHz)电容量随频率变化的曲线损耗角正切值随温度变化的曲线(1KHz)损耗角正切值随频率变化的曲线绝缘电阻随温度变化的曲线(1KHz)■性能及测试方法Performance and test methodsNo项目Item性能与判据Performance and criteria测试方法Test method(IEC60384-2)1电容量允许偏差Capacitance tolerance±5%〔J〕,±10%〔K〕,±20%〔M〕2损耗角的正切Tangent of the loss angle tgδ≤0.0008〔1KHz〕tgδ≤0.0015〔10KHz〕典型测量频率:1KHzTypical measuringfrequency:1KHz3耐电压Dielectric strength无飞弧或击穿There shall be no breakdown or flashover1.4Ur2sec4绝缘电阻Insulation resistance R≥30000MΩ,Cn≤0.33μFIR≥10000S Cn>0.33μF充电电压Ur<500V Charging voltage100v环境温度20℃,测量时间60S充电电压Ur>500V Charging voltage500v环境温度20℃,测量时间60S5可焊性Solder ability Good quality of tinning镀锡良好锡炉温度Soldre temperature245℃±5℃浸渍时间Immersion time2.S±0.5S6初始测量Initialmeasurement电容量与损耗Capacitance&tgδ〔10KHz〕引线抗拉强度强度Terminal strength外观无可见损伤There shall be no visible damage拉力试验Tension Ual:拉力Pull:φd=0.5mm5Nφd=0.6mm10N弯曲试验bend Ub:弯力The qull of bendφd=0.5mm2.5Nφd=0.6mm5N端子应向每个方向弯曲2次The terminals shall be bent2times in each direction耐焊接热Resistance to solder heat无可见损伤There shall be no visible damage锡炉温度Soldre temperature260℃±5℃浸渍时间Immersion time10.S±1S最后的测量Final measurementΔC/C≤±2%相对于初始值Relative to the initialvalue.tgδ≤0.0015〔10KHz〕7初始测量Initial measurement电容量与损耗Capacitance&tgδ〔10KHz〕温度快速变化Rapid change of temperature外观无可见损伤There shall be no visible damageΘa=-55℃Θb=+125℃持续的时间=30分钟■最大电压﹝Vr.m.s〕/频率表〔正弦波形/环境温度≤40°C﹞MAX.VOLTAGE(Vr.m.s.)VERSUS FREQUENCY(sinusoidal wave-form/Th≤40°C)●径向编带包装箱尺寸Box sizes for Ammo-packA=48±3;B=260±3;C=330±3■波峰焊接Wave soldering电容器的内部温度必须保持如下:聚酯:预热温度+125°C 聚丙烯:预热温度+100°C 单波峰焊接焊接浴温度:T=260°C停留时间:5秒双波峰焊接焊接浴温度:T=260°C停留时间:5秒由于不同的焊接工艺和热量要求图形仅作为推荐Internal temperature of the capacitor mustbe kept as follows:Polyester:preheating:T max.T125°CPolypropylene:preheating:T max.T100°CSingle wave solderingSoldering bath temperature:T260°CDwell time:t5secDouble wave solderingSoldering bath temperature:T260°CDwell time:St5secDue to different soldering processes andheat requirements the graphs are to beregarded as a recommendation only.双波焊接的典型温度/时间图Typical temperature/time graph for double wave soldering。
47uf贴片电容规格书47uf贴片电容规格书
产品名称:47uf贴片电容
产品型号:47uf
产品尺寸:6.3mm x 6.3mm x 5.5mm
产品电容值:47uf
产品电压:16V
产品温度范围:-55℃ ~ +105℃
产品引脚数:2
产品引脚间距:2.5mm
产品包装形式:卷装
产品特点:
1. 体积小巧,适用于高密度电路板设计。
2. 电容值大,能够满足大电流需求。
3. 电压高,能够满足高压电路需求。
4. 温度范围广,适用于各种环境下的使用。
5. 引脚间距标准,方便与其他元器件组合使用。
产品应用:
47uf贴片电容广泛应用于各种电子设备中,如手机、平板电脑、电视机、音响等。
其主要作用是存储电荷,平滑电源波动,提高电路稳定性。
在高频电路中,47uf贴片电容也能够起到隔直流、通交流的作用,保证电路正常工作。
产品注意事项:
1. 47uf贴片电容在使用时应注意极性,不得反接。
2. 47uf贴片电容在焊接时应注意温度和时间,避免过度加热导致元器件损坏。
3. 47uf贴片电容应存放在干燥、阴凉、无腐蚀性气体的环境中,避免受潮、受热、受腐蚀。
4. 47uf贴片电容应避免受到机械冲击和振动,以免影响元器件性能。
总结:
47uf贴片电容是一种常用的电子元器件,具有体积小、电容值大、电压高、温度范围广等特点。
在电子设备中应用广泛,能够提高电路稳定性,保证电路正常工作。
在使用时应注意极性、温度和时间、存放环境等问题,以免影响元器件性能。
Polypropylene (PP) Film and Foil Capacitors for Pulse Applications in PCM 7.5 mm to 15 mmPulse duty constructionVery low dissipation factorNegative capacitance changeversus temperatureVery low dielectric absorptionAccording to RoHS 2002/95/ECTypical ApplicationsFor high frequency applications e.g.Sample and holdTimingLC-FilteringOscillating circuitsAudio equipmentDielectric:Polypropylene (PP) filmCapacitor electrodes:Metal foilInternal construction:Encapsulation:Solvent-resistant, flame-retardentplastic case with epoxy resin seal, UL94 V-0Terminations:Tinned wireMarking:Colour: Red. Marking: Black. Epoxyresin seal: Yellow.Capacitance range:100 pF to 0.22 μF(E12-values on request)Rated voltages:63VDC, 100VDC, 250VDC, 400VDC,630VDC, 1000VDCCapacitance tolerances:±20%, ±10%, ±5%Operating temperature range:-55°C to +100°CTest specifications:In accordance with IEC 60384-13 andEN 131800Climatic test category:55/100/56 in accordance with IECInsulation resistance at +20°C:> 5 x 105 M(mean value: 1 x 106 M)Measuring voltage:Ur = 63V: Utest = 50 V/1 min.Ur > 100V: Utest = 100 V/1 min.Dissipation factors at +20°C: tanTest voltage:2 Ur, 2 secMaximum pulse rise time:1000 V/μsec for pulses equal to the ratedvoltageDielectric absorption:0.05%Temperature coefficient:-200 x 10-6/°C (typical)Voltage derating:A voltage derating factor of 1.35% per Kmust be applied from +85°C for DC voltagesand from +75°C for AC voltages.Reliability:Operational life > 300000 hoursFailure rate < 5 fit (0.5 x Ur and40°C)Graphs:Soldering:Mechanical Tests PackingPull test on leads:10 N in direction of leads according toIEC 60068-2-21Vibration:6 hours at 10...2000Hz and 0.75mmdisplacement amplitude or 10g inaccordance with IEC 60068-2-6Low air density:Available taped and reeled.Detailed taping information:Example for ordering / Part number:1kPa = 10 mbar in accordance with IEC60068-2-13Bump test:4000 bumps at 390 m/sec2 inaccordance with IEC 60068-2-29Permissible AC voltagein relation to frequency at 10°C internal temperature rise (general guide)Polypropylene (PP) Capacitors for Pulse Applications with Double-Sided Metallized Electrodes and Schoopage Contacts inPCM 7.5 mm to 37.5 mmPulse duty constructionSelf-healingVery low dissipation factor Negative capacitance changeversus temperature According to RoHS 2002/95/ECTypical ApplicationsFor pulse applications e.g. Switch mode power suppliesTV and monitor setsLightingAudio/video equipmentConstructionDielectric:Capacitance range: 1000 pF to 15 μF (E12-values on request)Rated voltages:100VDC, 250VDC, 400VDC, 630VDC, 1000VDC, 1600VDC, 2000VDC,2500VDCCapacitance tolerances:±20%, ±10%, ±5% Operating temperature range:-55°C to +100°C Climatic test category: 55/100/56 in accordance with IEC Insulation resistance at +20°C: C < 0.33 μF: > 1 x 105 MTest voltage: 1.6 Ur, 2 sec Dielectric absorption:0.05% Voltage derating:A voltage derating factor of 1.35% per K must be applied from +85°C for DCvoltages and from +75°C for AC voltages.Reliability:Operational life > 300000 hours Failure rate < 1 fit (0.5 x Ur and 40°C)Polypropylene (PP) filmCapacitor electrodes:Double-sided metallized plastic filmInternal construction:Encapsulation:Solvent-resistant, flame retardent plastic case with epoxy resin seal, UL 94 V-0Terminations:Tinned wireMarking:Colour: Red. Marking: Black. Epoxyresin seal: Red. (mean value: 5 x 105 M)C > 0.33 μF: > 30000 sec (M xμF)(mean value: 100000 sec)Measuring voltage: 100V/1 min.Dissipation factors at +20°C: tanMechanical Tests PackingPull test on leads:d < 0.8 ?: 10 N in direction of leadsd > 0.8 ?: 20 N in direction of leadsaccording to IEC 60068-2-21Vibration:6 hours at 10...2000Hz and 0.75mmdisplacement amplitude or 10g inaccordance with IEC 60068-2-6Low air density:1kPa = 10 mbar in accordance with IEC60068-2-13Bump test:4000 bumps at 390 m/sec2 in accordancewith IEC 60068-2-29Available taped and reeled up to andincluding case size 15x26x31.5 / PCM27.5mm.Detailed taping information:Example for ordering / Part number:Permissible AC voltage in relation to frequency at 10°C internal temperature rise(general guide)。
CL21型金属化聚脂膜电容器Type CL21 Metallized Polyester Film Capacitor天正容光达■ 、技术参数 Technical Specifications项目 Items 性能要求 Characteristics 气候类别 Climatic Category 55/085/21额定电压 Rated Voltage 100V 、160V/250V 、400V 、630V 电容量范围 Capacitance Range 0.01μF ~1.0μF电容量偏差Capacitance Tolerance ±5%(J );±10%(K );±20%(M ) 耐电压 Voltage Proof 1.6Ur绝缘电阻Insulation ResistanceU R > 100V C R ≤ 0.33 μF ≥ 7500 M Ω C R > 0.33 μF ≥ 5000 SU R ≤ 100V C R ≤ 0.33 μF ≥ 3750 M Ω C R > 0.33 μF ≥ 1250 S损耗角正切 Dissipation FactorC R ≤1.0uF ≤8×10-3C R >1.0uF≤10×10-3●结构: 采用金属化聚脂膜卷绕而成,端头喷涂锡锌焊料,阻燃环氧树脂包封。
●特点: 具有良好自愈性、寿命长,体积小、可靠性高。
●用途: 广泛用于广播电视产品,各种仪器和通讯设备的直流及脉动电路中。
● Structure : Winding with metallizedpolyester film, Sn-Zn solder sprayedterminal, flame resistant epoxy resin dip sealed.● Feature :Long life due to self-healing effect,Small size and good reliability. ● Uses :Applicable to DC and pulse circuits of broadcasting and TV sets,all kinds of instruments and communication equipments.CL21型金属化聚脂膜电容器Type CL21 Metallized Polyester Film Capacitor 天正容光达■外形图Outline drawing■外形尺寸Dimensions(mm)电容量 F100V 160V/250VWmax Hmax Tmax D P Wmax Hmax Tmax D P0.01 7.3 7.0 4.0 0.5 5.0 11.5 9.5 6.0 0.6 7.5 0.012 7.3 7.0 4.0 0.5 5.0 11.5 10.0 6.0 0.6 7.5 0.015 7.3 7.0 4.0 0.5 5.0 11.5 10.0 6.5 0.6 7.5 0.018 7.3 7.0 4.0 0.5 5.0 11.5 10.5 6.5 0.6 7.5 0.022 7.3 7.0 4.0 0.5 5.0 11.5 10.0 6.5 0.6 7.5 0.027 7.3 7.0 4.0 0.5 5.0 11.5 8.5 6.5 0.6 7.5 0.033 7.3 7.5 4.5 0.5 5.0 11.5 9.0 6.0 0.6 7.5 0.039 7.3 7.5 4.5 0.5 5.0 11.5 9.5 6.0 0.6 7.5 0.047 7.3 7.5 4.5 0.5 5.0 11.5 10.0 6.0 0.6 7.5 0.056 7.3 8.0 4.5 0.5 5.0 11.5 10.5 6.5 0.6 7.5 0.068 7.3 8.0 4.5 0.5 5.0 11.5 10.5 6.5 0.6 7.5 0.082 7.3 8.0 4.5 0.5 5.0 11.5 11.0 6.5 0.6 7.5 0.1 11.5 10.0 5.5 0.6 7.5 13.5 10.5 6.5 0.6 10.0 0.12 11.5 10.5 6.0 0.6 7.5 13.5 11.0 6.5 0.6 10.0 0.15 12.5 11.0 6.0 0.6 9.0 13.5 11.5 7.0 0.6 10.0 0.18 12.5 12.0 6.5 0.6 9.0 13.5 12.5 7.5 0.6 10.00.22 12.5 12.0 7.0 0.6 9.0 13.5 13.5 8.0 0.6 10.0 19.0 13.0 7.0 0.6 15.00.27 13.5 11.5 6.5 0.6 10.0 19.0 13.0 7.0 0.6 15.0 0.33 13.5 12.0 7.0 0.6 10.0 13.5 14.0 7.0 0.8 11.0CL21型金属化聚脂膜电容器Type CL21 Metallized Polyester Film Capacitor天正容光达19.0 13.5 8.0 0.6 15.0 0.39 13.5 12.5 7.5 0.6 10.0 19.0 14.0 8.5 0.6 15.0 0.47 13.5 13.5 8.0 0.6 10.0 19.0 14.5 9.5 0.8 15.0 0.56 13.5 14.0 8.5 0.6 10.0 19.0 15.0 10.0 0.8 15.0 0.68 19.0 13.5 8.0 0.6 15.0 19.0 15.5 10.5 0.8 15.00.82 19.0 14.0 8.5 0.6 15.0 19.0 16.5 11.0 0.8 15.01.0 19.0 15.0 9.0 0.6 15.0 24.5 17.0 10.0 0.8 20.0 1.2 19.0 15.5 10.0 0.8 15.0 24.5 18.0 10.5 0.8 20.0 1.5 19.0 16.5 10.5 0.8 15.0 24.5 19.0 11.5 0.8 20.01.8 19.0 17.5 11.5 0.8 15.0 24.5 20.0 12.5 0.8 20.02.2 25.0 18.5 11.0 0.8 20.0 24.5 22.0 13.5 0.8 20.02.7 25.0 20.0 12.0 0.8 20.0 24.5 23.5 15.0 0.8 20.03.3 25.0 21.0 14.0 0.8 20.0 24.5 24.0 15.5 0.8 20.03.9 25.0 21.5 14.5 0.8 20.0 30.0 23.5 14.5 0.8 25.04.7 30.0 21.0 12.5 0.8 25.0 30.0 25.0 15.5 0.8 25.05.6 30.0 22.0 13.5 0.8 25.0 30.0 26.5 17.0 0.8 25.06.8 36.0 23.5 14.5 0.8 30.0 36.0 28.0 18.5 0.8 30.0 8.2 36.0 25.5 16.0 0.8 30.0 36.0 30.0 20.5 0.8 30.0 10.0 36.0 26.5 17.0 0.8 30.0 36.0 32.0 22.5 0.8 30.0电容量 F400V 630VWmax Hmax Tmax D P Wmax Hmax Tmax D P0.01 11.5 9.5 5.5 0.6 7.5 11.5 10.0 6.0 0.6 7.5 0.012 11.5 9.5 5.5 0.6 7.5 11.5 10.0 6.5 0.6 7.5 0.015 11.5 10.0 5.5 0.6 7.5 11.5 10.5 7.0 0.6 7.5 0.018 11.5 10.0 5.5 0.6 7.5 11.5 11.0 7.5 0.6 7.5 0.022 11.5 10.0 6.0 0.6 7.5 11.5 11.5 8.0 0.6 7.5 0.027 11.5 9.0 6.5 0.6 7.5 13.5 12.0 8.0 0.6 10.0 0.033 11.5 9.5 7.0 0.6 7.5 13.5 12.5 8.5 0.6 10.0 0.039 11.5 9.5 7.5 0.6 7.5 13.5 12.5 9.0 0.6 10.00.047 11.5 9.5 7.0 0.6 7.513.5 13.0 9.5 0.6 10.0 13.5 9.5 7.5 0.6 10.00.056 11.5 10.5 8.0 0.6 7.5 13.5 13.5 9.5 0.6 10.0 0.068 13.5 11.5 7.0 0.6 10.0 19.0 13.0 9.0 0.6 15.0CL21型金属化聚脂膜电容器Type CL21 Metallized Polyester Film Capacitor天正容光达0.082 13.5 11.5 7.5 0.6 10.0 19.0 13.5 9.5 0.6 15.00.1 13.5 12.0 7.5 0.6 10.019.0 14.0 9.5 0.8 15.0 13.5 11.5 7.5 0.6 10.00.12 13.5 12.0 7.5 0.6 10.0 19.0 14.5 10.0 0.8 15.0 0.15 19.0 13.5 8.5 0.6 15.0 19.0 16.0 10.0 0.8 15.0 0.18 19.0 14.0 8.5 0.6 15.0 19.0 16.5 10.0 0.8 15.00.22 13.5 13.5 9.0 0.6 10.019.0 17.0 10.0 0.8 15.0 19.0 15.0 9.5 0.6 15.00.27 19.0 15.5 9.5 0.6 15.0 25.0 17.5 10.5 0.8 20.0 0.33 19.0 16.0 9.5 0.8 15.0 25.0 18.0 11.0 0.8 20.0 0.39 19.0 16.5 10.0 0.8 15.0 25.0 18.0 11.5 0.8 20.00.47 19.0 16.5 10.5 0.8 15.025.0 19.0 11.5 0.8 20.0 25.0 15.5 8.0 0.8 20.00.56 25.0 19.5 12.0 0.8 20.0 25.0 20.0 12.0 0.8 20.00.68 25.0 20.0 12.5 0.8 20.0 25.0 22.0 13.0 0.8 20.00.82 25.0 21.5 13.5 0.8 20.0 25.0 24.0 15.0 0.8 20.01.0 25.0 22.5 14.5 0.8 20.0 30.0 25.5 16.0 0.8 25.01.2 25.0 23.0 15.0 0.8 20.0 30.0 27.0 17.5 0.8 25.01.5 30.0 23.0 14.0 0.8 25.0 30.0 28.0 18.5 0.8 25.01.8 30.0 24.0 15.5 0.8 25.0 30.0 28.5 19.5 0.8 25.02.2 30.0 24.5 16.0 0.8 25.0 36.0 30.0 22.0 0.8 30.02.7 30.0 26.0 17.5 0.8 25.03.3 36.0 27.5 19.5 0.8 30.03.9 36.0 29.5 21.5 0.8 30.04.7 36.0 31.0 23.0 0.8 30.0备注:特殊需要可根据客户要求另行设计。
3.0 2.02014-04-142005-07-25SStAWeHBH-Würth Elektronik eiSos GmbH & Co. KGEMC & Inductive SolutionsMax-Eyth-Str. 174638 WaldenburgGermanyTel. +49 (0) 79 42 945 - 0A Dimensions: [mm]F3 Typical Q-factor vs. Frequency Characteristics:F2 Typical Inductance vs. Frequency Characteristics:H1: Classification Reflow Profile for SMT components:H2: Classification Reflow ProfilesProfile FeaturePreheat- Temperature Min (T smin ) - Temperature Max (T smax ) - Time (t s ) from (T smin to T smax )Ramp-up rate (T L to T P )Liquidous temperature (T L )Time (t L ) maintained above T L Peak package body temperature (T p )Time within 5°C of actual peak temperature (t p )Ramp-down rate (T P to T L )Time 25°C to peak temperature Pb-Free Assembly 150°C 200°C60-120 seconds 3°C/ second max.217°C60-150 seconds See Table H320-30 seconds 6°C/ second max.8 minutes max.refer to IPC/JEDEC J-STD-020DH3: Package Classification Reflow TemperaturePB-Free Assembly PB-Free Assembly PB-Free Assembly Package Thickness< 1.6 mm 1.6 - 2.5 mm ≥ 2.5 mmVolume mm³<350260°C 260°C 250°CVolume mm³350 - 2000260°C 250°C 245°CVolume mm³>2000260°C 245°C 245°Crefer to IPC/JEDEC J-STD-020DH Soldering Specifications:I Cautions and Warnings:The following conditions apply to all goods within the product series of WE-TCIof Würth Elektronik eiSos GmbH & Co. KG:General:All recommendations according to the general technical specifications of the data sheet have to be complied with.The usage and operation of the product within ambient conditions, which probably alloy or harm the wire isolation, has to be avoided.If the product is potted in customer applications, the potting material might shrink during and after hardening. The product is exposed to the pressure of the potting material with the effect that the core, wire and termination is possibly damaged by this pressure and so the electrical as well as the mechanical characteristics are endangered to be affected. After the potting material is cured, the core, wire and termination of the product have to be checked if any reduced electrical or mechanical functions or destructions have occurred.The responsibility for the applicability of customer specific products and use in a particular customer design is always within the authority of the customer. All technical specifications for standard products do also apply to customer specific products.Cleaning agents that are used to clean the customer application might damage or change the characteristics of the component, body, pins or termination.Direct mechanical impact to the product shall be prevented as the core material could flake or in the worst case it could break.Product specific:Follow all instructions mentioned in the data sheet, especially:•The soldering profile has to be complied with according to the technical reflow soldering specification, otherwise this will void the warranty.•All products shall be used before the end of the period of 12 months based on the product date code, if not a 100% solderability can´t be ensured.•Violation of the technical product specifications such as exceeding the nominal rated current will void the warranty.The general and product specific cautions comply with the state of the scientific and technical knowledge and are believed to be accurate and reliable; however, no responsibility is assumed for inaccuracies or incompleteness.1. General Customer ResponsibilitySome goods within the product range of Würth Elektronik eiSos GmbH & Co. KG contain statements regarding general suitability for certain application areas. These statements about suitability are based on our knowledge and experience of typical requirements concerning the are-as, serve as general guidance and cannot be estimated as binding statements about the suitability for a customer application. The responsibi-lity for the applicability and use in a particular customer design is always solely within the authority of the customer. Due to this fact it is up to the customer to evaluate, where appropriate to investigate and decide whether the device with the specific product characteristics described in the product specification is valid and suitable for the respective customer application or not.2. Customer Responsibility related to Specific, in particular Safety-Relevant ApplicationsIt has to be clearly pointed out that the possibility of a malfunction of electronic components or failure before the end of the usual lifetime can-not be completely eliminated in the current state of the art, even if the products are operated within the range of the specifications.In certain customer applications requiring a very high level of safety and especially in customer applications in which the malfunction or failure of an electronic component could endanger human life or health it must be ensured by most advanced technological aid of suitable design of the customer application that no injury or damage is caused to third parties in the event of malfunction or failure of an electronic component.Therefore, customer is cautioned to verify that data sheets are current before placing orders. The current data sheets can be downloaded at .3. Best Care and AttentionAny product-specific notes, cautions and warnings must be strictly observed. Any disregard will result in the loss of warranty.4. Customer Support for Product SpecificationsSome products within the product range may contain substances which are subject to restrictions in certain jurisdictions in order to serve spe-cific technical requirements. Necessary information is available on request. In this case the field sales engineer or the internal sales person in charge should be contacted who will be happy to support in this matter.5. Product R&DDue to constant product improvement product specifications may change from time to time. As a standard reporting procedure of the Product Change Notification (PCN) according to the JEDEC-Standard inform about minor and major changes. In case of further queries regarding the PCN, the field sales engineer or the internal sales person in charge should be contacted. The basic responsibility of the customer as per Secti-on 1 and 2 remains unaffected.6. Product Life CycleDue to technical progress and economical evaluation we also reserve the right to discontinue production and delivery of products. As a stan-dard reporting procedure of the Product Termination Notification (PTN) according to the JEDEC-Standard we will inform at an early stage about inevitable product discontinuance. According to this we cannot guarantee that all products within our product range will always be available. Therefore it needs to be verified with the field sales engineer or the internal sales person in charge about the current product availability ex-pectancy before or when the product for application design-in disposal is considered.The approach named above does not apply in the case of individual agreements deviating from the foregoing for customer-specific products.7. Property RightsAll the rights for contractual products produced by Würth Elektronik eiSos GmbH & Co. KG on the basis of ideas, development contracts as well as models or templates that are subject to copyright, patent or commercial protection supplied to the customer will remain with Würth Elektronik eiSos GmbH & Co. KG.Würth Elektronik eiSos GmbH & Co. KG does not warrant or represent that any license, either expressed or implied, is granted under any pa-tent right, copyright, mask work right, or other intellectual property right relating to any combination, application, or process in which Würth Elektronik eiSos GmbH & Co. KG components or services are used.8. General Terms and ConditionsUnless otherwise agreed in individual contracts, all orders are subject to the current version of the “General Terms and Conditions of Würth Elektronik eiSos Group”, last version available at .J Important Notes:The following conditions apply to all goods within the product range of Würth Elektronik eiSos GmbH & Co. KG:。
Note :使用涉及到和极限参数有关问题请与SINCERITY 联系Page 1■塑胶薄膜电容器Technical Terms & Calculation Formulae术语说明及计算公式介质材料塑料薄膜电容器之电气特性主要取决于所使用之介质材料之性质。
聚乙酯(PE )膜PE 膜具有较高之介质损耗,从而使其较适用于10KH 以下之应用。
同时PE 膜具有较高之介质常数,因此可以较小尺寸得到所需之容值。
而且PE 膜之使用温度范围较其他常用之介质来得广阔。
PE 薄膜电容器公认属于一般用途之电容器,具有最佳之体积效率,而且价格较低,最适合使用于各种直流电路之应用,例如耦合,旁路,封锁及除噪等线路。
聚丙烯(PP )膜PP 膜具有较低之损耗因素及介质损耗,从而使其适合高压高频及高脉冲电流之应用。
PP 薄膜电容器适用于高频之交流或脉冲电路之应用,例如驰返,调频及校正电路。
而且还广泛使用于开关式电源供应器,SNUBBER,频率辩别及滤波电路,还适用于储能方面之应用。
薄膜电容器塑料薄膜电容器可通分为膜箔式电容器与金属化膜电容器两大类。
膜箔式电容器基本上膜箔式电容器由一双极版所构成,而极板间则由一绝缘塑料薄膜(亦称介质)分隔开。
而端子(或导线)则分别联接至一极板(一般为有感型),或者联接至电容素子之两端面(无感型)。
膜箔式电容器具有高耐压强度,极佳之耐电流与耐脉冲能力,以及极佳之容值稳定性。
金属化膜电容器金属化膜电容器之电极由一层极薄(厚仅0.02um~0.1um 之铝质真空镀于介质薄膜或另外之载体薄膜之上所构成。
而目前使用于薄膜电容器之介质材料之厚度则在0.9um 与20um 之间。
金属化膜电容器之素子端面需喷上焊接材料(俗称喷金层),而后再以焊接或熔接方式分别联接端子或导线,金属货膜电容器均具有高体积效率及具有自愈性之优点。
金属化膜电容器之自愈性质所谓自愈是指可以自行排除由针孔,薄膜瑕疵或外部瞬间高压所导致之层间短路不良,而恢复正常。
美的制冷家用空调国内事业部
电子元器件规格书
供方名称:厦门法拉电子股份有限公司
器件名称:薄膜电容
型号规格:参见第六项表格
物料编码:参见第六项表格
厂家型号:MKP62-275VAC-104TSSKP15
MKP62-275VAC-274TSSMP22.5
MKP62-275VAC-105TSSMP22.5
MKP62-275VAC-224KP15
MKP62-275VAC-474MP22.5
MKP62-275VAC-105MP22.5
MKP62-275VAC-335KP27.5
MKP62-275VAC-155MP22.5
编制:
审核:
供方会签:
日期:
版本:V1.0
注意事项:
1、本规格书双方签字后正式生效,本规格书连封面合共6页;
2、本规格书一式两份,版本由使用方与供方共同维护;任何对内容的改动必须经双方同意,并以书面文件的形式发布。
规格书更新纪录:
一厂家品牌中英文:
厦门法拉电子股份有限公司(鹭岛牌)
Xiamen Faratronic Co.,Ltd.,()
二产地(国内的写工厂地址):
中国厦门市金桥路101号
三厂家型号及型号含义:
F15B3.7 :F15表示电容器引线成型(弯脚)15mm,B3.7表示电容器引线成型(弯脚)15mm后,剪短引线长度为3.7mm。
3. 引线形状及间距图:
Note: W±0.4 H±0.4 T±0.4
五安全认证说明:
●
六 外观尺寸及关键参数对照表:
P=7.5 or 10.0mm P ≥15.0mm and C R ≤1.0μF
符号说明Marking Introduction :
七、内部结构图:
九关键电性能参数及可靠性能:
1、全系列产品全部符合ROHS要求
2、短路充放电
实验方法:给安规电容器两端施加220V AC,0.5S通/0.5S断,1000次。
技术要求:容量变化不超过±20%,损耗角正切值变化量≤0.0015,绝缘电阻仍符合规格书所规定的
3、损耗角正切
4、耐电压、绝缘电阻
5、电性能特性图表
(在这里粘贴温度特性、)
6、其余测试项目参考美的企业标准《QMN-J52.056-2005安规电容.doc》要求
十、厂家关键控制要点
1、所有薄膜来料必须经过检验合格后入仓,分切后薄膜必须真空包装放置在温度小于25度,湿度小于60%的环境下贮存,并在进行规范管理。
2、卷绕工序要求在洁净房完成,机台必须监控卷绕张力,操作员工必须带手套操作,并定期更换。
3、热压工序必须定时监控热压温度和压力大小,每款产品要求有产品排布工装装置,并对端面倒弧、飞边进行管理规范控制。
4、包纸工序应制订预留纸尺寸,尺寸应符合产品艺要求。
5、喷金工序必须对喷金厚度、喷金均匀性进行规范管理,制订该工序前后的防尘防潮管理要求。
6、焊接工序对焊接电流、速度进行规范管理,保证焊接可靠性,焊接后每批抽样进行拉力及短路充放电试验。
十一适用范围及使用注意事项
1、电压: 不允许超过产品额定电压的2.5倍
2、负载: 正常使用时,不允许超过各尺寸产品的额定功率
3、使用温度范围:-
十二来料包装形式
11.1 电容先用塑料袋包装,然后将若干袋塑料袋电容装入一小包装箱中,用胶带纸封口。
每四个小包装箱再装入一大包装箱中包装。
此外,根据客户订货数量,确定使用大或小包装箱进行包装。
11.2装有电容器的包装箱允许以任何方式运输,但应避免雨雪的直接淋浇和机械损伤
十三原厂规格书插入。