广州黄埔2023个人社保缴费(标准表)
- 格式:doc
- 大小:17.70 KB
- 文档页数:6
社保个人缴费标准是什么?社保缴费标准2023广州社保缴费标准2022广州社保缴费标准养老保险:企业缴纳14%,个人缴纳8%。
医疗保险:企业缴纳7%,个人缴纳2%。
失业保险:企业缴纳0.48%,个人缴纳0.20%。
工伤保险:企业缴纳0.2%,你自己一分钱也不要缴。
生育保险:企业缴纳0.85%,你自己一分钱也不要缴。
个人以灵活就业人员的身份缴纳社保,个人只能缴纳养老保险与医疗保险两项,具体个人社保缴费比例如下:养老保险:个人缴费根据职工本人上一年度月平均工资(较低数为上年全市职工工资的40%,较高数为上年全市职工工资的300%选择缴费)。
医疗保险:个人缴费比例的较低数为上年全市职工工资的60%。
个人社保缴费金额是多少?个人社保缴费总额=社保缴费基数*社保缴费比例。
大家可以根据当地的社保基数代入公式计算。
较后特别提醒一下,由于各地缴费标准不同,具体的标准根据当地的缴费基数来缴费。
社保个人缴费标准是什么?不论是在生活中还是工作中,社会给予我们的保障无处不在。
一般情况像养老保险等等都是为我们年老之后的生活在现在做出保障,现在只需缴纳少数金额,在晚年就能享受到一笔丰厚的补偿,社会保险也是依赖于这种制度。
今天我们就看看社保个人缴费标准。
社会保险费的分担主体是国家、企业和个人。
这三个主体的不同组合就产生了许多费用的分担方式,即使同一国家,在不同的社会保险项目中可能使用不同的保险费用分担方式,其中以雇主雇员双方供款、政府负较后责任较为普遍。
1、养老保险。
2022单位缴纳养老保险比例通常为16%,个人为8%。
职工养老保险非常重要,每月都需要缴纳,当前我国养老保险采用的是累计计算年限制度,也就是说养老保险中途中断不会受到太大影响,目前养老保险须累计缴纳满至少15年,在达到了退休年龄,办理退休手续后就能领取到养老金了,职工养老保险领取到的养老金要高于城乡居民养老保险。
2、医疗保险。
2022单位缴纳医疗保险的比例通常为10%左右,个人为2%左右。
广州社保缴费标准广州市是我国经济发达的城市之一,社会保障制度也相对完善,社保缴费标准是广大市民关心的问题。
下面就广州社保缴费标准进行详细介绍。
一、基本养老保险缴费标准:广州市基本养老保险的缴费标准根据参保人员的工资收入来确定,具体分为缴费基数和缴费比例两个方面。
缴费基数是指参保人员的工资收入,而缴费比例是指单位和个人应缴纳的养老保险费用占缴费基数的比例。
目前,广州市的基本养老保险缴费比例为单位和个人各缴纳8%,缴费基数的上下限分别是1139元和5695元。
二、基本医疗保险缴费标准:广州市基本医疗保险的缴费标准同样是根据参保人员的工资收入来确定的。
缴费比例为单位和个人各缴纳2%,缴费基数的上下限分别是1139元和5695元。
需要特别说明的是,广州市还对参保人员进行了分类,不同类型的参保人员享受的医疗保险待遇和缴费标准也有所不同。
三、工伤保险、生育保险和失业保险缴费标准:广州市的工伤保险、生育保险和失业保险的缴费标准与基本养老保险和基本医疗保险相似,同样是根据参保人员的工资收入来确定,缴费比例为单位和个人各缴纳0.5%至1%,缴费基数的上下限也分别是1139元和5695元。
四、补充养老保险和补充医疗保险缴费标准:广州市的补充养老保险和补充医疗保险是由参保人员自愿选择购买的,缴费标准也相对灵活。
参保人员可以根据自己的实际需求和经济能力来确定缴费基数和缴费比例。
总的来说,广州市的社保缴费标准是根据参保人员的工资收入来确定的,缴费比例和缴费基数都有一定的上下限。
参保人员在缴纳社保费用时,需要根据自己的实际情况合理选择缴费基数和缴费比例,以确保自己在享受社保待遇时能够获得相应的保障。
在参与社保缴费时,单位和个人都要严格按照规定的缴费标准进行缴费,不能随意减少或增加缴费金额,以免影响到自己的社保待遇。
同时,也要及时了解最新的社保政策,以便根据实际情况调整自己的缴费标准。
综上所述,广州市的社保缴费标准是一个相对灵活和多样化的制度,参保人员需要根据自己的实际情况选择合适的缴费标准,以确保自己在老年、医疗、工伤、生育和失业等方面能够得到相应的保障和待遇。
2023社保个人和单位分别交多少2023社保个人和单位分别交多少1.养老保险:公司缴20%,也就是600元;个人缴8%,240元;2.失业保险:公司缴1.5%,也就是45元;个人缴0.5%,15;3.工伤保险:公司缴1.0%,也就是30元;个人不缴;4.生育保险:公司缴0.8%,也就是24元;个人不缴;社保公司交多少个人交多少5.医疗保险:公司缴10%,也就是300元;个人缴2%+3元,即60+3元。
需要缴纳多少年?养老保险最低交纳年限为180个月即15年时间,可以多交,到时就可以多领取。
同时,养老保险可以累计计算交纳年限,即断断续续交纳是允许的。
现在的退休年龄为:男性60岁,女性55岁。
当然从事高风险工种,失去劳动能力等特殊情况可以申请提前退休并领取养老金待遇。
养老保险缴费以上年职工的月平均工资作为缴费基数(个人月平均工资高于全市职工月平均收入的300%以上的部分不计入缴费基数。
低于上年全市职工月平均收入的60%,按60%确定缴费基数。
),一般至少要交15年,退休后按月领取基本养老金,基本养老金由基础养老金和个人账户养老金组成。
医疗保险至少需要交纳25/30年,达到退休年龄就可以申请享受养老金待遇和医疗报销(只要平时续费也是可以的)。
其交纳多少是根据当地去年社平工资进行计算的,且每年都不是一样的。
另外也确定了最低档和最高档,最低档的交纳不得低于社平职工月平均工资的60%,最高档为职工月平均工资的300%。
社保企业和个人缴费比例20231、养老保险缴费比例:单位20%(全部划入统筹基金),个人8%(全部划入个人帐户)。
2、生育保险:单位以职工应发的工资待遇为基数缴费缴0.8%,个人不缴。
但各地区社保缴纳比例存在差异,具体以各地区发布的数据为准。
3、社保比例单位和个人比例:养老保险:单位缴费比例20%,个人缴费比例8%。
医疗保险:单位缴费比例10%,个人缴费比例2%。
失业保险:单位缴费比例1%,个人缴费比例0.5%。
广州2023年职工社保最低档次缴费是多少广州2023年职工社保最低档次缴费是多少广州社保个人缴费计算如下:(不含公司缴纳的部分)个人缴费基数:以广州市最低工资标准2300元为例个人缴费比例:医疗2%、养老8%、失业0.2%、生育个人不缴费、失业个人不缴费每月个人职工社保最低缴费金额=医疗46元+养老184元+失业4.6元=234.6元每月个人职工社保缴费金额计算公式=缴费基数×(医疗保险缴费比例2%+养老保险缴费比例8%+失业保险缴费比例0.2%)社保缴费多少年可以领退休金缴费累计满15年且到达退休年龄之后方可办理退休手续。
目前为止,国家退休年龄为:男,60周岁。
女,工人50周岁:干部55周岁(自由职业者也为55周岁)。
达到退休年龄后,可以按月领取退休金;医疗保险:三个月后生效,生病住院就可以报销;生育保险:单位交费满一年后生孩子,基本上花不着自己的钱;失业保险:缴纳超过一年后,被单位开除的,暂时找不到工作,可领取一些失业金;工伤保险:一旦发生工伤,治疗费用就由工伤基金赔付,用不着单位负担。
社保是计算累计年限的,中间也是可以中断的。
如果辞职,可以把社保转为个人交费,以灵活就业人员身份缴纳,或者等有新单位,让新单位接着缴纳。
《中华人民共和国社会保险法》第十六条参加基本养老保险的个人,达到法定退休年龄时累计缴费满十五年的,按月领取基本养老金。
参加基本养老保险的个人,达到法定退休年龄时累计缴费不足十五年的,可以缴费至满十五年,按月领取基本养老金;也可以转入新型农村社会养老保险或者城镇居民社会养老保险,按照国务院规定享受相应的养老保险待遇。
第十七条参加基本养老保险的个人,因病或者非因工死亡的,其遗属可以领取丧葬补助金和抚恤金;在未达到法定退休年龄时因病或者非因工致残完全丧失劳动能力的,可以领取病残津贴。
所需资金从基本养老保险基金中支付。
自愿放弃缴纳社保,后果谁承担按照国家有关规定,用人单位和职工应当参加基本养老保险制度并按时足额缴纳基本养老保险费,这既是用人单位和职工的合法权利,也是用人单位和职工的应尽义务,不能根据职工或者用人单位意愿而免除,否则将承担相应的法律责任。
2023年最新个人社保缴费标准_个人社保缴费2023年最新个人社保缴费标准1、以灵活就业人员身份缴纳的养老保险、医疗保险,缴费金额都是由个人承担,单位缴纳的部分由单位承担。
2、个人缴费基数最低不能低于当地最低工资标准,最高不能超过当地社平工资的300%。
比如北京市2021年社平工资为7786元,那么你每月需要缴纳的养老保险金额就是7786__20%=2150元。
3、医疗保险的缴费基数为当地社平工资的60%-300%,缴费比例为8%,其中2%全部进入医疗统筹基金,8%进入个人账户。
4、根据你缴纳的档次来确定你每月需要缴纳的金额。
比如你想在北京市缴纳一年的社保费用的话,那你每个月需要缴纳2150元。
5、如果选择最低基数缴纳的话,那么养老保险和医疗保险一年需要缴纳2000多元。
社保缴费档次六个档次分别是多少社保缴费的六个档次分为别缴费基数的40%(一档)、60%(二档)、80%(三挡)、100%(四挡)、200%(五档)以及300%(六档)。
而社保的缴费基数通常是根据所在城市的平均工资的60%—300%来作为缴纳基数,参保人也可以根据自己的经济能力来选择合适的缴费基数和缴费档次。
有能力的情况下,建议选择高一些的缴费档次,因此缴的越多,未来的保险也会越大。
2023社保个人和单位分别交多少社保公司缴纳70%,个人缴纳30%这个比例并不合理,社保单位和个人缴纳的比例都是明文法规的,不能随意更改。
社保主要包含医疗保险、养老保险、工伤保险、失业保险以及生育保险,其中工伤保险以及生育保险由单位缴纳,其他保险由单位和个人一起承担。
社保缴费比例,以3000元社保基数为例(各地社保标准有差异,仅供参考)1、养老保险:公司缴20%,也就是600元;个人缴8%,240元2、失业保险:公司缴1、5%,也就是45元;个人缴0、5%,153、工伤保险:公司缴1、0%,也就是30元;个人不缴4、生育保险:公司缴0、8%,也就是24元;个人不缴5、医疗保险:公司缴10%,也就是300元;个人缴2%+3元,即60+3元社保怎么领取失业补助金1、首先需要前往社保局按照规定进行失业报备,通常情况下是由公司派员前往失业保险缴纳机构办理,然后在劳动人员离职时交接相应的失业补助金审核意见;办理好失业登记后,并且在社保局审查合格的条件下,失业人员就可以前往失业保险机构领取失业补助金了。
2023年广州社保缴费标准2023年广州社保社保缴费标准1、养老保险缴费标准分为三档:三档为7627.20人民币,二档为10171.20人民币,一档为12712.80人民币;2、基本医疗保险缴费标准:基本医疗保险费为3366.20人民币,其中,大额医疗救助费188人民币;3、参保个人社保年缴费合计分别为10993.40人民币、13537.40人民币、16079人民币。
社保有什么用职工社保费用是由企业与职工两者共同承担的,你之前交的社保费用,有一部分划到你手里的社保卡里,你可以用来买药用,不用就累积着。
另外部分给你存到养老账户,等你退休给你的养老金从里面出。
其他的也类同,像医保存到医保那边去,退休后可享受医保待遇。
其他待遇也是这样的。
所以我们一定要办理社保,这样对于我们也是有所保证的,看病可以报销,以后还能申领养老金。
相信大家都知道缴纳个人社保的好处了吧。
广州社保缴费标准20232023年广州社保缴费标准参考当地的平均工资,不低于最低平均工资,不高于平均工资的3倍。
关于社保缴费标准这个问题,是跟随着当地公布的平均工资进行调整的,而具体个人上报了多少工资参保则以单位录入为准;每次出现新的平均工资数值后,社保局也会跟随而更新新的社保缴费标准,毕竟这2者是相互影响。
各个单位办理员工社保增员手续时,就需要按照员工的月平均工资来上报工资基数。
如果超过了缴费基数的标准,那么则要按照最高或最低缴费基数为基础来缴费。
职工社保缴费基数都是由单位来申报的,个人不能修改,但单位可以根据社保部门法规来申请调整员工的工资基数。
个人社保缴费基数是多少一、养老保险1、缴费基数:最低缴费基数4077元,最高缴费基数20385元;2、缴费比例:单位缴纳比例16% ,个人缴纳比例8% ;3、缴费标准:最低缴费标准:单位652.32元、职工326.16元;二、医疗保险1、缴费基数:最低缴费基数4077元,最高缴费基数20385元;2、缴费比例:单位缴纳比例8% ,个人缴纳比例2%+7元大病 ;3、缴费标准:最低缴费标准:单位326.16元、职工81.54元+7元大病请点击输入图片描述(最多18字)三、失业保险1、缴费基数:最低缴费基数4077元,最高缴费基数20385元;2、缴费比例:单位缴纳比例0.7% ,个人缴纳比例 0.3% ;3、缴费标准:最低缴费标准:单位28.54元、职工12.23元;四、生育保险1、缴费基数:最低缴费基数4077元,最高缴费基数20385元;3、缴费比例:单位缴纳比例0.7% ,个人不用缴纳该项目;2、缴费标准:最低缴费标准:单位28.54元、职工0.00元;五、工伤保险1、缴费基数:最低缴费基数4077元,最高缴费基数20385元;2、缴费比例:单位缴纳比例各行业有所不同,个人不缴纳该项目;办理社保需要满足哪些条件单位办理的条件:用人单位自领取营业执照或自批准成立之日起30日内,必须向当地社会保险经办机构申请办理社会保险登记。
2023年7月起广州社保缴费标准(基数+比例)7月起广州社保缴费标准(基数+比例)调整时间:2023年7月1日-2024年6月30日用人单位2023年度社保缴费基数比例用人单位各险种缴费基数上下限、缴费比例如下:基本养老保险上下限比例:(2023年7月-2024年6月)上限26421元,下限5284元,单位缴费比例14%,个人缴费比例8%。
基本医疗保险(含生育保险)上下限比例:(2023年1月-2023年12月)上限28368元,下限5674元,单位缴费比例6.85%,个人缴费比例2%。
失业保险上下限比例:(2023年7月-2024年6月)上限38082元,下限2300元,单位缴费比例0.8%,个人缴费比例0.2% 工伤保险按行业分为八档费率。
(一)对各类行业对应的工伤风险基准费率分别调整为:0.2%,0.4%,0.6%,0.8%,0.9%,1.0%,1.2%,1.4%。
(二)用人单位属于一类行业的,其费率分为三个档次,即在行业基准费率的基础上,可向上浮动至120%、150%,不实施费率下浮;用人单位属于二类至八类行业的,其费率分为五个档次,即在行业基准费率的基础上,可分别向上浮动至120%、150%或向下浮动至80%、50%。
执行浮动费率的缴费单位名单及费率由人社部门提供。
灵活就业人员社保缴费基数上下限:职工基本养老保险上限(2023年7月-2024年6月):上限:26421元,下限:5284元;职工社会医疗保险(含生育保险)(2023年1月-2023年12月):上限28368元,下限5674元;失业保险(2023年7月-2024年6月):上限:38082元,下限:2300元。
灵活就业人员社保缴费比例:养老保险:20%;医疗保险:8%;失业保险:1%。
广州社保计算说明1、计算公式为:缴纳费用 = 缴费基数 x 缴费比例2、社保缴费比例一般如下:a) 养老保险:单位20%;,个人8%;b) 医疗保险:单位8%,个人2%;c) 失业保险:单位2%,个人1%;d) 工伤保险和生育保险完全是由企业承担的各在1%左右,个人不需要缴纳;3、社保缴费基数按个人工资水平(在当地社会平均工资的300%—60%范围)来确定,不得低于最低缴费标准;广州个人如何购买社保购买个人社保的方式是携带本人身份证,到户籍所在地的社保局可以申请以个人名义自费缴纳社保,个人缴纳的社保不同于单位缴纳的社保,个人缴纳的社保不包括失业保险、工伤保险、以及生育保险。
2023年广东广州灵活就业人员社保缴费标准2023年广东广州灵活就业人员社保缴费标准一、广州养老保险缴费广州每年社保缴费基数上下限都会重新调整。
几年内养老保险缴费基数上限为24930元,下限为4588元。
灵活就业人员参保养老保险费率为20%,最高养老保险缴纳4986元,最低缴纳917.6元的费用。
二、广州医疗保险费用个人也可以直接交医疗保险的费用,22年职工医疗保险的缴费基数为7214元,缴费比例为7%。
每个月职工医疗保险要缴纳504.98元。
而要注意每个月还需要缴纳大病补助保险,缴费基数为12024元,缴费比例为0.26%,每个月缴纳31.26元的费用。
同时要缴纳补充医疗保险,其缴费基数为12024元,缴费比例为0.5%,每个月缴纳60.12元。
广州2022灵活就业社保缴费每年都会有额度调整,一定要按照标准来进行费用计算。
其实即便是以灵活就业人员身份来交社保费用,医保、养老也有固定缴费比例,只是每年的社保缴费基数不同,自然社保费用上也同样都是有所不同的。
广州灵活就业社保怎么缴费我们在户籍所在地缴纳灵活就业社保,需要本人携带相关证件到户籍地的社保局办理。
通常这种保险只包括医疗和养老两险,缴费为月缴,缴纳档次可以根据自己的情况来选择。
各地缴纳职工社保的流程可能不一样,办理时需要携带本人身份证,户口薄、照片两张等资料,有的地方不需要户口簿,只需要身份证和照片,照片主要是用来办理社保卡用的。
在灵活就业人员缴纳社保的时候,都是通过银行代缴代扣的,扣款的时间一般都是截止到每月25日。
正常情况下,每月扣款分为上旬、中旬和下旬三次,大家只要在扣款之前,将当月的医疗保险费用和养老保险费用预存入代扣的银行卡中就可以了。
按照《社保法》法规,与用人单位签订劳动合同的职工应在企业所在地参加社保,单位缴费比例为16%,个人缴费比例为8%,而灵活就业人员交社保,缴费比例为20%。
没有单位多交12%,灵活就业人员需要自掏腰包。
2023年个人社保缴费价格表最新2023年个人社保缴费价格表最新1、养老保险缴费标准分为三档:三档为7627.20人民币,二档为10171.20人民币,一档为12712.80人民币;2、基本医疗保险缴费标准:基本医疗保险费为3366.20人民币,其中,大额医疗救助费188人民币;3、参保个人社保年缴费合计分别为10993.40人民币、13537.40人民币、16079人民币。
一般公司帮买社保出多少:据社保网了解,一般的私企民营公司,为员工缴纳社保,是以当地社会平均工资乘以60%为基数,缴纳社保。
职工社保的缴费基数,是当地社会平均工资的60%-300%之间,介于两者之间的,按照实际金额缴纳。
当地的平均工资是按照职工上一年度1月至12月的所有工资性收入所得的月平均额来确定的。
每年确定一次,且确定以后,一年内不再变动,社保基数申报和调整的时间,一般是在7月。
社保代缴要多少钱一月社保代缴要大约1200-1500左右一月,具体看以下几点:1、灵活就业社保:以后就业社保只包含有医疗保险和养老保险,一个月的费用大约是1200元左右,如果当地的经济比较发达,员工的平均工资比较高,那么要交的钱就会更多。
2、第三方公司代缴社保:选择第三方公司代缴社保,需要支付的费用就是社保费用加上代缴公司的服务费,一个月大约是1500元左右。
每个城市的社保交纳规范都是不一样的,这是依据当地的社会平均工资确定的,例如现在武汉最低的社保交纳规范就是1238.28元/月。
假如挑选社保代缴公司,个人需求交纳悉数1238.28元和效劳费,一般效劳费在50元到100元之间,视各社保代缴公司收费而定。
假设在某市,社保费用主要包括五项:养老保险、医疗保险、失业保险、工伤保险和生育保险。
每项保险的缴费比例都是按照工资总额来计算的。
对于养老保险来说,在某市中,个人缴费比例约为8%左右,单位也会按一定比例进行缴纳。
为了方便计算,我们假设某市的平均工资为10000元。
2023广东职工社保缴纳费用2023广东职工社保缴纳费用下表是2023-2024年广东社保费用明细参考,如下:(以广州为例)缴费项目个人缴纳企业缴纳小计基数缴费比例基数缴费比例个人缴纳:431.94公司缴纳:945.53合计:1377.47养老保险38038%304.243803 工伤保险21000%02100失业保险21000.2%4.22100生育保险61750%06175医疗保险61752%123.56175以单位职工身份缴纳社会保险费的险种及其比例参考:1、养老保险费:单位缴纳20%,个人缴纳8%。
2、失业保险费:单位缴纳2%,个人缴纳1%。
3、医疗保险费:单位缴纳8%,个人缴纳2%。
4、工伤保险费:单位缴纳,个人不缴纳。
5、生育保险费:单位缴纳,个人不缴纳。
以个人身份缴纳社会保险费的险种及其比例参考:1、养老保险费:个人缴纳20%。
2、医疗保险费:个人缴纳5%。
一般情况下个人交社保大概要1500元左右一个月,单位帮忙交社保,个人只需要缴纳300~500元左右一个月。
职工社保和灵活就业社保的区别职工社保和灵活就业社保在缴费、参保人员、退休年龄等方面存在一些区别。
缴费方式:职工社保是由单位和个人共同缴纳的,单位缴纳的部分与个人缴纳的部分分别进入统筹基金和个人账户。
而灵活就业社保则需要个人全额缴纳,包括养老和医疗保险。
参保人员:职工社保的参保人员为在岗职工,而灵活就业社保则是由无业、失业人员或个体工商户等自由职业者自愿参保。
缴费基数和比例:职工社保的缴费基数和比例根据不同的地区和政策会有所不同,但一般来说,单位缴纳的比例较高,个人缴纳的比例较低。
灵活就业社保的缴费基数和比例则由当地政府规定,一般较低。
退休年龄:职工社保的退休年龄根据不同行业和性别有所差异,一般为男60岁,女50岁或55岁。
而灵活就业社保的退休年龄则统一为男60岁,女55岁。
总之,职工社保和灵活就业社保在缴费方式、参保人员、缴费基数和比例、退休年龄等方面存在一些区别,需要根据个人实际情况进行选择。
2022年广州居民医保缴费标准待遇享受时间:参保人员享受城乡居民医保待遇时间规定如下:(一)参保人员在规定的时间内足额缴纳社会医疗保险费的,次年1月1日至12月31日期间享受相应的城乡居民医保待遇;未按时缴纳社会医疗保险费的,次年停顿享受城乡居民医保待遇。
年度中期参保缴费人员自缴费次月开头享受相应的城乡居民医保待遇。
(二)新诞生婴儿在诞生之日后90天内参保并缴纳了当年度社会医疗保险费的,从诞生之日起享受相应的城乡居民医保待遇。
新诞生婴儿从诞生到办理参保登记时跨两个城乡居民医保年度的,足额缴纳两个年度的社会医疗保险费后,从诞生之日起享受相应的2个年度城乡居民医保待遇;只缴纳诞生次年社会医疗保险费的,自诞生次年1月1日起开头享受相应的城乡居民医保待遇。
(三)未参与广州市城乡居民医保的秋季新入学学生,入学当年在规定的缴费期内足额缴纳下一年度社会医疗保险费的,自当年9月1日开头享受相应的城乡居民医保待遇。
未参与广州市城乡居民医保的春季新入学学生,在入学当年6月30日前足额缴纳当年度社会医疗保险费的,从入学之日起开头享受相应的城乡居民医保待遇。
(四)已参与广州市城乡居民医保的人员,在城乡居民医保年度内参与职工社会医疗保险的”,在享受职工社会医疗保险待遇期间不再享受城乡居民医保待遇。
(五)在城乡居民医保年度内新增的广州市医疗救助对象,在完成城乡居民医保参保登记、做好身份标识之日起即可享受相应的城乡居民医保待遇。
2023广州居民医保缴费标准2扣费时间:目前没有统一扣费时间因参保数据量较大,银行账户扣费工作将分批进展。
假如您参保后发觉暂未胜利扣费,请您急躁等待,并确保在登记的银行账户里备留足额款项并保持账户状态正常,避开因账户余额缺乏、冻结、锁定等缘由导致扣费失败。
缴费时间:2023年9月1日-12月20日缴费标准:广州市城乡居民医保在校学生个人缴费标准为363元/人,财政补助标准为842元/人。
广州市城乡居民医保其他参保人员个人缴费标准为483元/人,财政补助标准为722元/人。
广州社保个人缴费标准在广州,个人社保缴费标准是由政府规定的,根据广州市人力资源和社会保障局的相关规定,个人社保缴费标准主要包括养老保险、医疗保险、失业保险、工伤保险和生育保险。
下面将分别介绍这几种社保的个人缴费标准。
首先是养老保险,根据广州市人力资源和社会保障局的规定,养老保险的个人缴费标准是按照参保人员的工资收入来确定的。
目前,广州市的养老保险个人缴费比例为8%,其中职工个人缴费比例为4%,单位缴费比例也为4%。
具体来说,参保人员的缴费基数由参保单位按照广州市的规定确定,一般不得低于当地最低工资标准的60%。
个人缴费标准=缴费基数×个人缴费比例。
其次是医疗保险,广州市的医疗保险个人缴费标准也是根据参保人员的工资收入来确定的。
目前,广州市的医疗保险个人缴费比例为2%,其中职工个人缴费比例为1%,单位缴费比例也为1%。
同样,参保人员的缴费基数由参保单位按照广州市的规定确定,一般不得低于当地最低工资标准的60%。
个人缴费标准=缴费基数×个人缴费比例。
接下来是失业保险,广州市的失业保险个人缴费标准也是根据参保人员的工资收入来确定的。
目前,广州市的失业保险个人缴费比例为1%,其中职工个人缴费比例为0.5%,单位缴费比例也为0.5%。
参保人员的缴费基数由参保单位按照广州市的规定确定,一般不得低于当地最低工资标准的60%。
个人缴费标准=缴费基数×个人缴费比例。
再次是工伤保险,广州市的工伤保险个人缴费标准由参保单位按照广州市的规定确定,个人不需要缴纳工伤保险费。
最后是生育保险,广州市的生育保险个人缴费标准也是由参保单位按照广州市的规定确定,个人不需要缴纳生育保险费。
综上所述,广州市的个人社保缴费标准是根据参保人员的工资收入来确定的,不同的社保项目有不同的个人缴费比例,但一般不得低于当地最低工资标准的60%。
希望广大参保人员能够按时足额缴纳社保费,以保障自己的社保权益。
今年社保个人缴费是多少(请问今年个人社保缴纳多少)2023社保个人缴费多少钱1、医疗保险:单位10%,个人2%+3元;失业保险:单位1%,个人0.2%;工伤保险:根据单位被划分的行业范围来确定它的工伤费率,在0.5%~2%之间;生育保险:单位0.8%,个人不交钱。
2、根据政策了解,2023年灵活就业人员社保缴费档次可以在百分之六十至百分之三百之间自由选择,同时还允许灵活就业人员补缴社保。
3、例如地区的社会平均工资为4000元,按照最低缴费基数来缴纳社保,参保人员每月至少需要保费4000*60%*(28%+2%)=778元,那么2023年需要的社保费用就是9276元。
4、个人社保2023年缴费标准具体如下:城镇职工养老保险缴费比例。
5、企业一般以企业职工的工资总额作为缴费基数,职工个人一半则以本人上一年度的月平均工资为个人缴纳社会保险费的工资基数。
在我国,缴费基数由社会保险经办机构根据用人单位的申报,依法对其进行核定。
6、社保缴费分为两部分:单位缴纳部分和个人缴纳部分。
社保缴纳基数一般是指当月的工资,社保缴费基数是社会平均工资的60%--300%为缴纳基数,比如社会平均工资是1000元,缴纳的基数可以是600元--3000元。
社保公司交多少个人交多少?附2023社保缴费比例一览年社保缴纳比例及个人社保缴纳比例如下:养老保险:单位缴费比例20%,个人缴费比例8%。
医疗保险:单位缴费比例10%,个人缴费比例2%。
失业保险:单位缴费比例1%,个人缴费比例0.5%。
单位缴费比例1%,个人缴费比例0.5%;生育保险。
单位缴费比例1%,个人缴费不缴费;工伤保险。
单位缴费比例0.5%,个人缴费不缴费。
社保个人和公司缴费比例是多少?五险的缴纳比例各地略有差异,一般情况下,五险的缴纳比例为单位38%左右,个人11%左右,各地在此标准上略有调整。
每年一般不会调整社保缴费比例,但是如果有新规,也要按照新的标准来进行社保费用缴纳。
个人社保2023年缴费标准价格表个人社保2023年缴费标准价格表_个人社保对于社保,不晓得你们可都有去了解过?那我们知道个人社保2023年缴费标准价格表吗?下面是小编整理的个人社保2023年缴费标准价格表,希望能够帮助到大家。
个人社保2023年缴费标准价格表1、养老保险缴费标准分为三档:三档为7627.20人民币,二档为10171.20人民币,一档为12712.80人民币;2、基本医疗保险缴费标准:基本医疗保险费为3366.20人民币,其中,大额医疗救助费188人民币;3、参保个人社保年缴费合计分别为10993.40人民币、13537.40人民币、16079人民币。
2023社保缴费价格表(1)2023年度本市城乡居民基本医疗保险集中参保时间为2022年11月1日至2023年1月31日。
参保人当月参保,次月缴费。
(2)缴费时间为:每月5日至20日期间的工作日15:00前,银行协议(批量)扣款日为每月15日(遇法定节假日、双休日顺延)。
2023年度个人缴费标准了解,学生儿童每人每年345元;劳动年龄内居民每人每年665元;城乡老年人每人每年370元。
缴费方式银行APP缴费本市邮储、北京、农商、浦发、中国银行APP用户可在缴费时间内,通过银行APP为本人或他人办理缴费业务。
2023年社保缴费基数上调缴费基数上下限标准在2022年度全省全口径城镇单位就业人员平均工资统一公布之前,企业职工基本养老保险参保单位2023年度社会保险费月缴费基数上下限暂按21888元和4378元执行;无雇工的个体工商户、未在用人单位参加基本养老保险的非全日制从业人员以及其他灵活就业人员养老保险月缴费基数上下限暂按上年度标准执行(上下限分别暂按19899元和3980元);优先参加工伤保险的基层快递网点就业人员工伤保险月缴费基数暂按6633元执行。
企业缴费基数申报(一)缴费基数申报时限。
企业职工基本养老保险参保单位应于2023年1月31日之前,根据职工上一年度月平均工资如实申报缴费基数,申报的工资低于缴费基数下限或高于缴费基数上限的,应如实填报,系统会自动做保底封顶处理。
2023社保个人缴费标准2023社保个人缴费标准(最新版)2023社保个人缴费标准,2023社保新政策,全面保障公民权益。
更多福利,更多保障,为您的未来保驾护航。
下面小编带来2023社保个人缴费标准,希望大家喜欢。
2023社保个人缴费标准(最新版)1、以灵活就业人员身份缴纳的养老保险、医疗保险,缴费金额都是由个人承担,单位缴纳的部分由单位承担。
2、个人缴费基数最低不能低于当地最低工资标准,最高不能超过当地社平工资的300%。
比如北京市2021年社平工资为7786元,那么你每月需要缴纳的养老保险金额就是7786_20%=2150元。
3、医疗保险的缴费基数为当地社平工资的60%-300%,缴费比例为8%,其中2%全部进入医疗统筹基金,8%进入个人账户。
4、根据你缴纳的档次来确定你每月需要缴纳的金额。
比如你想在北京市缴纳一年的社保费用的话,那你每个月需要缴纳2150元。
5、如果选择最低基数缴纳的话,那么养老保险和医疗保险一年需要缴纳2000多元。
社保个人和单位分别交多少每年的11月到12月是居民医保的集中办理时间,交一年就保一年。
这也是不同于职工社保的地方,居民社保只有居民医疗、居民养老保险,每年只需要交一次费用就可以了。
各地费用不同,大多在200 -- 300元之间。
如果是有单位的,则由单位负责参保并代扣代缴个人部分,单位缴纳单位部分;如果无单位,则由自己缴纳。
一般来说,个人8%,单位20%。
缴费基数为本人上年度平均工资,如果个人上年度平均工资低于当地社平工资,则以社平工资作为缴费基数。
《社会保险法》第十条职工应当参加基本养老保险,由用人单位和职工共同缴纳基本养老保险费。
无雇工的个体工商户、未在用人单位参加基本养老保险的非全日制从业人员以及其他灵活就业人员可以参加基本养老保险,由个人缴纳基本养老保险费。
社保缴费是指参加各类社保保险并缴纳保费的行为。
一般情况下特指社会统筹的养老保险、医疗保险、失业保险、工伤保险、生育保险的缴费。
2023年社保缴费价格表2023年社保缴费价格表引言随着社会经济的发展,人们对社会保障的要求也越来越高,社保缴费作为一个国家承担的责任,也需要不断优化和改进。
对于企业和个人来说,缴纳社保费用是一项必须履行的义务,而不同时期的社保缴费价格也有所不同。
本文将介绍2023年社保缴费价格表,帮助大家更好的了解社保缴费情况。
一、 2023年社保缴费价格表社保缴费价格表根据地区不同,具有一定的差异。
以下为2023年全国社保缴费价格表:1. 养老保险缴费标准城镇职工养老保险:单位缴费率20%,个人缴费率8%;城乡居民养老保险:单位缴费率10%,个人缴费率8%。
2. 医疗保险缴费标准城镇职工基本医疗保险:单位缴费率10%,个人缴费率2%;城乡居民基本医疗保险:单位与个人缴费比例各半。
3. 失业保险缴费标准城镇职工失业保险:单位缴费率1%,个人缴费率0.5%;城乡居民失业保险:单位与个人缴费比例各半。
4. 工伤保险缴费标准企业工伤保险:单位缴费率0.5% ~ 2% 不等,根据企业所属行业和职业危险等级确定;个体工商户工伤保险:个体工商户缴费标准为 0.9%。
5. 生育保险缴费标准城镇职工生育保险:单位缴费率1%;城乡居民生育保险:由地方政府和财政承担。
二、社保缴费价格表变化原因社会保障缴费价格的变化是与国家政策的调整有关的。
随着人口老龄化问题日益加剧,养老保险缴费标准在各地推出了不同程度的调整,以保障老人的养生和生活质量。
另外,各地的经济发展等也会影响社保缴费价格的高低。
三、社保缴费政策调整可能会发生的变化由于国家的政策经常出台新政策,社保缴费价格随之而变化。
以下是社保缴费政策调整可能会发生的变化内容:1. 职工退休后,可按照自己愿意的时间和方式领取养老金;2. 城乡居民医保和新农合合并,统一为“全民医保”;3. 吸烟者、肥胖者等高危人群要为医疗费多缴纳一部分保费。
结语通过本文,我们了解了2023年社保缴费价格表的相关内容,以及社保缴费价格变化的原因和可能会发生的调整。
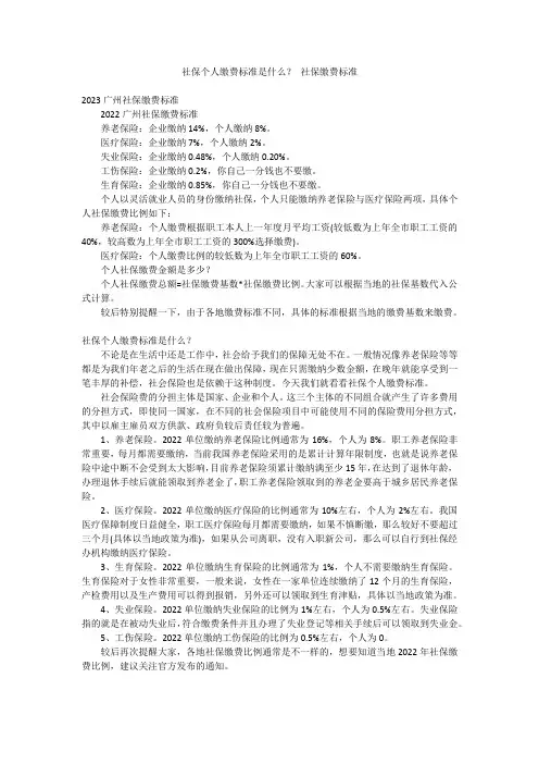
广州黄埔2023个人社保缴费(标准表)
广州黄埔2023个人社保缴费标准表
广州黄埔社保五险费用明细
险种缴费基数企业缴纳个人缴纳小计缴费比例缴费金额缴费比例缴费金额养老保险4588.0014.00%642.328.00%
医疗保险5674.006.85%388.672.00%
失业保险2300.000.48%11.040.20%
工伤保险2300.000.16%3.680.00%
残保金2300.001.50%34.500.00%
社保(合计)1080.21485.121565.33公积金2300.005.00%1155.00%
社保公积金(合计)1195.21600.121795.33
以上数据仅供参考,不具有通用性。
以单位买全社保为准,计算如下所示:
医疗保险:个人承担2%,单位承担8%;
养老保险:个人为8%,单位承担20%;
失业保险:个人为1%,单位承担2%;
工伤保险:个人无,单位1%;
生育保险:个人无,单位1%;
公积金:个人10%,单位10%。
而工伤和生育保险的费用均由单位承担。
其中社保缴纳基数如下:
(1)职工工资收入高于当地上年度职工平均工资300%的,以当地上年度职工平均工资的300%为缴费基数;
(2)职工工资收入低于当地上一年职工平均工资60%的,以当地上一年职工平均工资的60%为缴费基数;
(3)职工工资在300%—60%之间的,按实申报。
职工工资收入无法确定时,其缴费基数按当地有关部门公布的当地上一年职工平均工资为缴费工资确定。
2023养老金最新消息公布
而大家实际到手的养老金待遇越多,幸福感就越强,不仅能切实保障自己的老年生活品质,同时还能很好的减轻儿女们的经济负担,着实是实打实的利好。
近些时日,多地确定养老金上调的消息引起广大退休人员关注,比如北京曾在2023年33件民生实事中明确,要继续调整退休人员基本养老金待遇;而上海、河南、河北、宁夏、西藏等地也在2023年政府工作报告中表示,要稳步提高退休人员基本养老金以及城乡居民基础养老金标准……这意味着,2023年养老金上调基本是一锤定音了,接下来大家耐心等待即可。
不过养老金(特指职工基本养老金)调整一旦落地,是所有退休人员都能涨钱的吗?其实不然,3类人只能眼巴巴地看着。
第一,2023年才办理退休手续领取养老金的人
参考往年养老金调整通知,我们可以推出一个结论,那就是只有在上一年度即2022年12月31日前,已按规定办理退休手续并按月领取基本养老金的退休
人员可以参与其中。
因此如果你是在2023年1月1日以后才办理退休手续领取养老金的,是无缘享受的,只能等待2024年的好消息了。
第二,被判刑或者被判劳动教养的人
按照国家相关规定,退休人员被判处拘役、有期徒刑及以上刑罚或被劳动教养的,服刑或劳动教养期间停发基本养老金,因此这期间自然也是无法参与养老金上调的。
不过服刑或劳动教养期满后,仍可以按服刑或劳动教养前的标准领取基本养老金,并于次年开始参加以后的养老金调整。
第三,没有按时完成养老金领取资格认证的人
我国养老金是终身发放的,而国家为避免财政损失,避免养老金被心术不正之人盗领、冒领,每年都会安排退休人员进行养老金领取资格认证,通俗点说,就是要证明自己还健在,确保养老金能切实发放到退休人员本人手中,如果有人逾期未认证,那么养老金将会停发,自然也是无法享受上调待遇的。
不过这只是暂时的,只要退休人员尽快完成补充认证,那么次月起就会恢复发放,不仅能补齐之前少发的待遇,养老金上调差额也会一并补发到账。
当然,绝大多数退休人员还是能在养老金调整过程中受益的,而我国一直以来都是采取定额调整、挂钩调整以及适当倾斜相结合的办法,而这6个条件在养老金上调时会占很大优势,退休人员满足条件越多,增调额度越高。
第一,养老金水平高的人
在养老金挂钩调整方案中,月基本养老金水平越高的涨钱越多。
以海南2022年的标准为例,退休人员按照本人月基本养老金2.32%的比例增调,如果现有养老金3000元,那每月将能增加69.6元,如果养老金是5000元,那每月将能增加116元。
第二,参保缴费累计年限长的人
想必大家都知道,累计参保缴费年限越长,最终到手的养老金待遇就越多,而在养老金挂钩调整方案中,长缴费的优势也得到了充分体现。
比如湖南去年的规定是,退休人员参保缴费每满1年,月基本养老金可增加1.2元,缴费年限不满1年的记为1年,如果退休人员共计缴费20年,那么每月能增加24元,如果累计缴费共30年,每月就能增加36元。
第三,高龄退休人员
老年人在我国属于弱势群体,尤其随着年纪增长,他们的生活开销将逐渐被看病买药占据大半,经济压力不容小觑,为此国家会给予一定照顾,在养老金调整时为他们额外涨一笔钱,通常年满70周岁即可享受,不过也有地区会适当降低年龄门槛,比如北京、河南、浙江三地,65周岁就能享受养老金倾斜调整了。
此外,大家还要知道的是年纪越大,涨钱会越多。
比如广东2022年的规定,年满70周岁不满80周岁的,每人每月加发20元;年满80周岁不满90周岁的,每人每月加发30元;年满90周岁不满100周岁的,每人每月加发60元;年满100周岁及以上的,每人每月加发200元,可以说非常令人羡慕了。
第四,在艰苦边远地区退休的人
艰苦边远地区生活环境恶劣,人们的生活水平也相对落后,为进一步保障这类地区退休人员的生活品质,国家会在调整养老金时为他们多发一笔钱,虽然各地整体加发额度都不算很高,但在定额调整以及挂钩调额度相同的情况下,要比同省份其他地区的退休人员涨钱更多。
第五,低收入企业退休军转干部
每年国家都会在养老金调整通知中明确,要确保安置到地方工作且已参加基本养老保险的企业退休军转干部基本养老金不低于当地企业退休人员基本养老金平均水平。
比如山西,2022年企业退休军转干部调整后月基本养老金低于3451元的直接补到3451元,这一标准下,收入越低的退休人员,增调额度越高。
第六,对国家有特殊贡献的人
如果没有老一辈人的付出和贡献,就没有我们今天的幸福生活,国家为了感谢他们,也出台了许多利好政策,而一些地区在养老金调整过程中就有体现,比如上海在去年养老金调整方案中新加了一条,建国前参加革命工作并符合原劳动人事部劳人险〔1983〕3号文规定享受原工资100%退休费的老工人、两航起义人员、持有中国海员工会核准颁发起义船员证书的招商局驾船起义人员,按定额调整、挂钩调整以及倾斜调整标准增加养老金后,每人每月再还能额外增加200元。
试点个人养老金制度
政策解读:缴费上限每年12000元
“个人养老金是政府政策支持、个人自愿参加、市场化运营的补充养老保险制度。
”长沙市人社局养老保险处负责人介绍,国家通过税收优惠等政策给予支持,鼓励人民群众广泛参与,并通过市场化运营的方式实现积累资金的保值增值。
参加个人养老金,有利于参加人在养老保险一、二支柱的基础上,再增加一份养老积累,进一步提高老年收入水平和生活质量。
在中国境内参加城镇职工基本养老保险或者城乡居民基本养老保险的劳动者,均可参加个人养老金。
一方面只有参加了基本养老保险,实现了保基本这一前提,参加个人养老金才能体现补充养老保险的功能。
另一方面,有意愿的劳动者参加,可以实现个人养老金长期缴费,持续增加个人账户资金积累。
个人养老金实行个人账户制,缴费完全由参加人个人承担,自主选择购买符合规定的储蓄存款、理财产品、商业养老保险、公募基金等金融产品。
个人养老金缴费上限为每年12000元,参加人可以按月、分次或者按年度缴费。
参加人达到领取基本养老金年龄等条件后,可以按月、分次或者一次性领取个人养老金,并归集至本人社会保障卡。
参加人死亡后,其个人养老金资金账户中的资产可以继承。
操作指南:通过指定渠道开设账户
参加个人养老金可以享受个税优惠政策。
在缴费环节,个人向个人养老金资金账户的缴费,按照12000元/年的限额标准,在综合所得或经营所得中据实扣除。
在投资环节,计入个人养老金资金账户的投资收益暂不征收个人所得税。
在领取环节,个人领取的个人养老金不并入综合所得,单独按照3%的税率计算缴纳个人所得税,其缴纳的税款计入“工资、薪金所得”项目。
参加个人养老金,需要开通个人养老金和个人养老金资金两个账户,两个账户都是唯一的,且相互对应。
参加人可以通过全国统一线上服务入口或者商业银行渠道开设个人养老金账户;可以选择一家商业银行开立或者指定本人唯一的个人养老金资金账户,也可以通过其他符合规定的个人养老金产品销售机构指定。
记者从长沙市人社局获悉,自2022年11月25日个人养老金制度启动实施以来,长沙首批开办个人养老金业务的金融机构包括6家国有大型商业银行、12家股份制银行、5家城市商业银行、11家理财公司、14家证券公司、7家独立基金销售机构和6家保险公司等。
“全市各级有关部门将创新举措,加强联动,通过制度安排,切实提高老年收入水平,更好的保障老年生活。
”长沙市人社局有关负责人介绍,长沙将圆满完成先行试点工作,为个人养老金在全国、全省推广贡献长沙智慧。