饭店营业日报
- 格式:docx
- 大小:19.03 KB
- 文档页数:2
餐厅收银管理制度(实用版)编制人:__________________审核人:__________________审批人:__________________编制单位:__________________编制时间:____年____月____日序言下载提示:该文档是本店铺精心编制而成的,希望大家下载后,能够帮助大家解决实际问题。
文档下载后可定制修改,请根据实际需要进行调整和使用,谢谢!并且,本店铺为大家提供各种类型的实用资料,如管理制度、企业管理、岗位职责、心得体会、工作总结、工作计划、演讲稿、合同范本、作文大全、其他资料等等,想了解不同资料格式和写法,敬请关注!Download tips: This document is carefully compiled by this editor.I hope that after you download it, it can help you solve practical problems. The document can be customized and modified after downloading, please adjust and use it according to actual needs, thank you!And, this store provides various types of practical materials for everyone, such as management systems, enterprise management, job responsibilities, experiences, work summaries, work plans, speech drafts, contract templates, essay compilations, and other materials. If you want to learn about different data formats and writing methods, please pay attention!餐厅收银管理制度导语:餐厅收银管理制度怎么写受欢迎?以下是本店铺为大家收集的餐厅收银管理制度,仅供参考,希望对您有所帮助。
篇一:餐厅收银员岗位职责餐厅收银员岗位职责:1.当班收银员必须注重仪容仪表,言谈举止,并提前做好岗前准备,确保设备正常运作,班前班后备足单据、零钞、发票等。
2.熟悉餐饮各项经营项目、消费价格、优惠政策,为宾客提供迅速准确的结账业务。
对签单结账客户,必须核对预留签名模式;转入房间账务的单据必须做好与前台收银的沟通衔接。
3.负责营业日报表的编制,认真核对当天结算款项与营业报表是否一致。
发现长短款,如实汇报,并切实执行“长缴短补”的规定,备用金必须班班核对,做好上下班的交接工作.4.积极与客人沟通,了解、收集客人意见,并及时汇报,提出建议。
5.负责收银台的安全、卫生清洁,爱护及正确操作使用的各种机器设备,确保物品摆放整齐有序.6.积极参与酒店或财务部组织的培训,执行酒店制定的优惠政策,财务规章制度和操作流程,抵制并揭发内部舞弊。
7.接受领导布置的专项任务和临时性任务.8.及时向上级反映工作中遇到的问题及完成上级交办的其他工作。
1.负责接收和处理客人的消费凭证、单据.准确地将各类菜式、酒水的单据、编号输入收银台电脑。
2.负责客人消费的入账工作,准确、快捷地打印收费账单,及时完成客人的消费结算.3.按规定妥善处理现金、发票并与帐单保持一致。
4.完成当班营业日报表.5.保管好账单、发票并按规定使用、登记,账单要联号使用。
6.认真解答客人提出的有关结账方面的问题,如自己不清楚或不能令客人满意时,应及时向上级主管报告处理。
7.小心操作收银设备,并做好清洁保养工作。
9.每班工作结束后,应将当班报表、账单、营业额封袋及交前台收银处,并做好书面的交接。
篇二:餐厅收银员岗位职责范本餐厅收银员岗位职责范本1.收银员业务上属于财务部指导,行政上属于前厅领导。
2.按照服务员填写的点菜单、加菜单、酒水单上记载的菜品、洒水、香烟等名称、数量、准确输入电脑,及时核对。
对照结账单记载的金额准确、及时、快速收款,打印发票,并加盖印章。
2023饭店开业主持词15篇饭店开业主持词1尊敬的各位领导,各位来宾,女士们,先生们,朋友们:大家好,今天是的6月6日,是一个特别的日子,是一个值得庆贺庆祝的日子--我们顶呱呱冷饮厅在各位亲友的关注下隆重的开业啦!首先我代表顶呱呱冷饮厅的总经理对各位的光临表示最热烈的欢迎和最诚挚的谢意!本餐饮厅将以名副其实的美味和周到优质的服务来征服所有顾客的--钱包!下面就让我们大家以热烈的掌声有请顶呱呱餐饮厅的致辞!话语不多,句句精彩,答谢亲友,肺腑之言!在此,我也代表所有到场的来宾朋友祝贺顶呱呱餐饮厅开业大吉,吉祥如意!财源茂盛,生意兴隆,天天客常满,杯杯酒不空!顶呱呱"必然会成为餐饮业的一颗璀璨的金星闪耀于扎兰屯的天空!谢谢大家,宴会开始!饭店开业主持词2香飘万家,技艺精湛;四面得利,八方进财!尊敬的各位领导,各位来宾,女士们,先生们,朋友们:大家好,今天是__的十月十八日,(吉祥如意网)是一个特别的日子,是一个值得庆贺庆祝的日子--我们新站镇的“和味斋”酒店在各位领导的关怀,社会各界的帮助,各位亲友的关注下隆重的开业啦!首先我代表光辉酒店的总经理高女士对各位的光临表示最热烈的欢迎和最诚挚的谢意!高经理轻有为,可以说是我们当今市场经济大潮中的佼佼者,弄潮冲浪,挥洒自如!他以一个精明商家聪明智慧的头脑,敏锐准确的独到眼光,不惜重金购下了现在光辉酒店坐落下这块土地的使用权,建成了我镇有史以来最高档豪华的光辉酒店.本酒店星级水准,工薪消费.聘请名师主灶,技艺高超,可谓"名震塞北三千里,味压江南十二楼!".本酒店将以名副其实的美味佳肴和周到优质的服务来征服所有顾客的--钱包!下面就让我们大家以热烈的掌声(吉祥如意网)有请光辉酒店的总经理刘延辉先生致辞!高经理话语不多,句句精彩,答谢亲友,肺腑之言!在此,我也代表所有到场的来宾朋友祝贺光辉酒店开业大吉,吉祥如意!财源茂盛,生意兴隆,天天客常满,杯杯酒不空!"光辉"必然会成为餐饮业的一颗璀璨的金星闪耀于新站的天空!谢谢大家,宴会开始!饭店开业主持词3尊敬的各位领导、来宾朋友、女士们、先生们:大家中午好!〔主持人合〕徐:豪布斯卡大酒店酒店今天迎来了大喜的日子,今天,我们欢聚一堂共同庆贺__开业典礼,在这个喜气洋洋的日子里,在这个令人激动的时刻,不由感慨万分,为建设__国际化城市的需要,我公司____年以来投资__亿人民币建设__酒店。
酒店工作总结范文(10篇)不经意间,工作已经告一段落,回顾这段时间的工作,一定有许多的艰难困苦,好好写写工作总结,吸取经验教训,指导将来的工作吧。
下面是整理分享的酒店工作总结范文(10篇),供大家借鉴与借鉴,希望对你们有帮助!酒店工作总结范文篇一我自20_年5月29日入职,做为酒店总帐会计在日常工作中,严格执行酒店财务规范的要求认真履行岗位职责,起到了一定的监督和带头作用;在逐步熟悉酒店运行机制后,我提出合理化意见同时,也配合财务经理完成部分重要工作的调整及细化:一、配合财务经理,逐步修改完善财务制度,制定报销程序、宴请程序等的酒店内部工作规范,方便今后工作顺利高效的进行。
二、配合财务经理制定新会计科目,完成财务软件二次初始化的工作。
虽然此项工作量较大,但我能主动加班加点,在保证酒店正常财务工作的'进行的同时顺利完成软件二次初始化的工作。
三、为今后准确高效的完成财务工作,独立编制财务报表模板,做到每月系统中自动取数生成,极大的方便了会计月结工作中报表编制工作的进行。
四、因酒店刚开业不久,总出纳岗位人员流动较为频繁,为保证工作规范性、正确性,降低差错的出现,及时制定总出纳工作流程,亲自盘点总出纳库存,防止长短款出现。
并指导编制总出纳日报现金银行日报表,方便了解酒店每日现金银行收支情况及酒店可用余额。
五、7月工资表由人力资源部转交财务部制作,及时与人力资源部沟通,确定合理的工资计算方法,指导工资员制作工资表、工资盘,为正确及时的工资发放奠定了基础。
六、采购部划转财务部管理后,协助财务经理完善采购程序,规范采购报销制度,为酒店合理控制资金使用情况,做到资金利用化。
七、及时向集团请款,缓解财务资金紧张情况。
八、酒店开业至今,外币兑换一直以总出纳个人名义兑换,其中不仅存在较大安全隐患,且不利于提高酒店对外形象。
发现此问题后,主动联系外币兑换事宜,并用以前经验培训出纳外币识别及突发事件处理。
九、每月月结完毕后,辅助经理做好财务分析工作。
总经理一天工作流程7:30-8:00巡视检查工作“一日之际在于晨”,总经理每天早晨上班后,坚持对饭店的巡视检查工作十分重要;通过巡视工作,可以了解饭店各部门各岗位员工的工作状况,还可以检查各岗位员工是否工作到位、精神饱满;经常接触各部门的员工,可为大家留下对总经理的美好印象,同时在巡视过程中发现的问题为每日的工作晨会提供了素材;8:00-8:30案头批阅工作A.案头工作之一是阅读报刊,了解和掌握国内外当天及近期重大新闻和有关信息,为总经理提供一个外界信息思想源;特别是国内外一些旅游市场信息和饭店管理服务方面的信息,这样有助于为总经理决策经理提供思路;B.另一项案头工作是阅读各类饭店运转管理方面的经营报告,了解饭店的经营运转情况;总经理每天要阅读的报告有:每日营业日报;每日出租率报告;每日水电气的能耗日报;每日餐饮成本报告;当日抵店客情预报;当日抵店的VIP客情报告;营运质检大堂、餐饮、安全、设备状况报告;一周客情预报;一周VIP客人报告;一周宴会计划;一周会议计划;一周团队安排计划;一周重大接待活动情况报告;C.案头工作还包括阅读批署各类工作文件;通知各类文函往来,各部门与总经理及时沟通信息;一些重要的事情和工作,一定要通过书面行文上报、经理签字批署意见后下发执行,这充分体现了饭店运转管理的规范化和程序化;D.最后一点时间是留给大堂副理的工作晤谈;大堂副理出示每日的工作日志,经总经理阅批,寻求解决问题的办法和对策;8:30-9:00每日工作晨会从某种意见上说,饭店日常运转管理工作,是从晨会开始的;通过晨会的召开,完成各相关部门通报财务/前厅/销售/工程/保安/其他→各部门提出部门整体运作协调事宜→总经理做出相应工作指令→部门跟进措施的晨会工作程序;9:00-9:30部门碰头会根据晨会遗留事宜随机召集相关部门主管讨论决定有关事宜,有关跟进措施在第一时间出台;9:30-11:00根据每日工作晨会和部门碰头会的内容,总经理做相应案头处理工作,及时布置实施;主要内容是前次晨会未尽事宜和当日晨会提交事宜;11:00-11:30在做完案头工作后,约见部门主管,处理其部门承办/跟进/协调事宜;11:30-12:00巡视饭店对客营运服务系统餐厅/案会/会议/前厅/大堂/其他营运区域这段时间是饭店营运的高峰,住店和非住店客人消费相对集中,此时正是检查饭店各主要营运部门服务质量的契机;12:00-13:00午餐/休息13:00-13:30案头工作根据中午巡视者视所掌握到的第一手信息资料下达相关工作指令;13:30-15:00参加部门系统运转会议总经理可选择性地参加系统运转重要会议;总经理参加饭店有关系统运转会议,通过对各部门互通情况,发现、协调、解决各相关部门协调上的问题与矛盾,总经理当场解决部际协调事宜,但不宜作为会议主持者下达工作指令;部门系统运转会议须形成纪要,备忘在案;15:00-16:30对外联络工作,拓展业务饭店总经理,有时还要起到公关宣传及促销的作用;拜访当地政府和有关主管部门,通报饭店经营管理情况,征得各方面的支持和协作;并走访当地业界及企业,与特殊客户增进友谊和感情,宣传饭店产品,取得一定的社会影响;16:30-17:30案头工作或在饭店公共消费区域做休闲式作晤谈;这段时间是总经理与饭店行政人员沟通和增进感情交流的最佳时期,以帮助和解决他们思想上、工作上的问题;17:30-18:30拜访、约见住店VIP客户;饭店经理经常拜访、约见重要客人,让他们感到有被人重视的感觉,起到了推销、公关的作用;18:30-20:30诚邀VIP客人共进晚餐;总经理接待会见客人,当然是有重点、有范围的;礼节性的拜访、会见,如VIP宾客抵、离店时的迎来送往,主动看望VIP客人;促销性的拜访、会见和接待,与海内、外旅行社经理及代理商交谈,就属于这一类;征求意见、改进服务管理工作的拜访会见,如主动征求常住客人和团队陪同意见等;20:30-23:00案头工作夜深人静正是思想的火花迸发之时,最适合文字工作的撰写;繁忙的一天过去了,总结一天的工作是为了更好的拓展包括明天的未来工作;23:00-24:00饭店夜间巡视总经理一天的工作日程安排从早晨巡视开始到夜间巡视结束;此时的巡检工作以饭店后台为主,以安全为重;。
餐饮业会计核算1、餐厅折扣的处理:比如:买价:20元,折扣5元,实收15元,则有:借:库存现金15贷:主营业务收入-现金收入15借:营业务税金及附加15*5%(1+10%)贷:应交税费-营业税15*5%-城建税15*5%*0.07-教育附加15*5%*0.03不过如果餐厅是定额税的话,不用上面这样在月底预提税金,直接在缴纳后才根据实际数记账.对于餐厅的物料成本:在购入全部记入主营业务成本.待月底盘点时,将剩余数冲成本.所以成本科目要分类三大项:分为:原主材料:餐厅常用主辅料,调料,包装品(含餐具),营运成本:(餐厅日常开支营运费用:如水电费,修理费,电话费,房租费,力资(搬运费),清洁用品,等其他,类似于管理费用与销售费用的结合),职工薪酬(工资,奖金,福利费)2、对于低耗品,大部分进入营运费用中,餐具等进入原主料中的包装品中。
对于固定资产的区分,建议还是按税务上区分方法,即:2000元以上,2年以上的进入固定资产管理。
并计提折旧。
3、按类进入主营成本中的原主材料中(三小类划分)4、对于同时兼营增值税项目(销售货物),建议分开核算,不然要从高适用税率。
应记入库存商品中,待销售给客人时确认收入,增值税,不过要看税务上对你单位是如何确定税额的。
5、对于刚开业的:要建账,确定适合的会计科目(主要是营业收入和营业成本的科目,其他的同一般工商企业),确定厨房物料保管人,领用审批人,物料明细账登记人,物料采购人,采购审批人,确定这些分工主要是便于厨房物料的核算及责任划分,财务就是负责审验手续是否完善,负责记账,月底盘点核对。
所以要建立一套适合的财务制度,比如:常见的:付款请批单,物料采购审批单,物料领用单,供应商结账单,等,相关单据都要有经办人负责人签字。
以便明确责任,便于管理。
由于餐饮业工资有提成方式,建议最好制作统一的工资表格,便于到时计发工资。
其它就是按正常程序正规财务制度走就是了。
存货”,一般不作为会计科目使用,而是在资产负债表中的项目。
成功的公关活动案例公关活动提高产品知名度、产品主要特点和优点,以及可购买的地点。
店铺精心为大家搜集整理了成功的公关活动案例,大家一起来看看吧。
成功的公关活动案例篇1北京长城饭店是中国第一家中外合资的五星级饭店。
这家饭店开业以来,名声越来越响亮,尤其是在海外,知之者甚众。
许多欧美客人来到北京,指名要住长城饭店。
它的生意兴旺,除了得力于一流的设备和一流的服务外,还同它成功的公共关系活动密不可分。
一、这就是公共关系长城饭店在成立之际就设立了公共关系部,招收和培训了一批高质量的公关人员,制定了一套公关活动计划和准则,把公关贯穿于饭店的各个环节。
1984年初,长城饭店试营业期间,公关部经理是一位美国的露西•布朗小姐。
她为提高饭店的知名度,可谓绞尽脑汁。
当时人们对公关相当陌生,觉得很神秘。
一次,有位服务员在打扫房间时,发现客人的床头推放着一本书,她没有挪动书的位置,也没有信手把书合上,而是细心地在书摊开的地方夹进了一张小纸条,以起书签作用。
客人对服务员细致的服务倍加称赞,并将此事告诉了同来的几十名同事,告诉了她所认识的所有朋友。
露西小姐抓住这件小事,告诉大家,这就是公关活动!公关需要从细微处做起,所有饭店工作人员都应通过自己的一举一动体现公关意识,从各外方面树立完美的形象。
二、里根总统的答谢宴会1984年初,当获悉美国总统里根访华的消息后,长城饭店的经理和公关人员立即意识到:这是一个难得的机会!美国总统如能光临长城饭店,将给“长城”带来极大的声誉,对饭店前途产生极大的影响!为了争取里根能在长城饭店举行答谢宴会,他们拟定了周密的计划,并全力付诸实施。
当时长城饭店还未全部竣工,服务设施不尽完善。
公关部人员克服种种困难,夜以继日地作了大量准备。
他们认为,美国驻华使馆在这件事上无疑有极大的发言权。
于是他们就邀请大使馆官员到饭店作客,不厌其烦地带领美国驻华使馆的工作人员参观饭店,介绍设施与服务,听取他们对饭店设施、饮食、服务等方面的意见,并且抓紧时间一一改进。
酒店总经理日工作流程7:30-8:00 巡视检查工作总经理每天早晨上班后,坚持对饭店的巡视检查工作十分重要;通过巡视工作,可以了解饭店各部门各岗位员工的工作状况,还可以检查各岗位员工是否工作到位、精神饱满;经常接触各部门的员工,可为大家留下对总经理的美好印象,同时在巡视过程中发现的问题为工作例会提供了素材;8:00-8:30 案头批阅工作1、案头工作之一是阅读报刊,了解和掌握国内外当天及近期重大新闻和有关信息,为总经理提供一个外界信息思想源;特别是国内外一些旅游市场信息和饭店管理服务方面的信息,这样有助于为总经理决策经理提供思路;2、另一项案头工作是阅读各类饭店运转管理方面的经营报告,了解饭店的经营运转情况;总经理每天要阅读的报告有:每日营业日报、每日出租率报告、每日水电气的能耗日报、每日餐饮成本报告、当日抵店客情预报、当日抵店的VIP客情报告、营运质检大堂、餐饮、安全、设备状况报告、一周客情预报、一周VIP客人报告、一周宴会计划、一周会议计划、一周团队安排计划、一周重大接待活动情况报告;3、案头工作还包括阅读批署各类工作文件;通知各类文函往来,各部门与总经理及时沟通信息;一些重要的事情和工作,一定要通过书面行文上报、总经理签字批署意见后下发执行,这充分体现了饭店运转管理的规范化和程序化;4、最后一点时间是留给大堂副理的工作晤谈;大堂副理出示每日的工作日志,经总经理阅批,寻求解决问题的办法和对策;8:30-9:00每日工作晨会从某种意见上说,饭店日常运转管理工作,是从晨会开始的;通过晨会的召开,完成各相关部门通报财务/前厅/销售/工程/保安/其他→各部门提出部门整体运作协调事宜→总经理做出相应工作指令→部门跟进措施的晨会工作程序;9:00-9:30部门碰头会根据晨会遗留事宜随机召集相关部门主管讨论决定有关事宜,有关跟进措施在第一时间出台;9:30-11:00根据每日工作晨会和部门碰头会的内容,总经理做相应案头处理工作,及时布置实施;主要内容是前次晨会未尽事宜和当日晨会提交事宜; 11:00-11:30在做完案头工作后,约见部门主管,处理其部门承办/跟进/协调事宜; 11:30-12:00巡视饭店对客营运服务系统餐厅/案会/会议/前厅/大堂/其他营运区域这段时间是饭店营运的高峰,住店和非住店客人消费相对集中,此时正是检查饭店各主要营运部门服务质量的契机;12:00-13:00午餐/休息13:00-13:30案头工作根据中午巡视者视所掌握到的第一手信息资料下达相关工作指令; 13:30-15:00参加部门系统运转会议总经理可选择性地参加系统运转重要会议;总经理参加饭店有关系统运转会议,通过对各部门互通情况,发现、协调、解决各相关部门协调上的问题与矛盾,总经理当场解决部际协调事宜,但不宜作为会议主持者下达工作指令;部门系统运转会议须形成纪要,备忘在案;15:00-16:30对外联络工作,拓展业务饭店总经理,有时还要起到公关宣传及促销的作用;拜访当地政府和有关主管部门,通报饭店经营管理情况,征得各方面的支持和协作;并走访当地业界及企业,与特殊客户增进友谊和感情,宣传饭店产品,取得一定的社会影响;16:30-17:30案头工作或在饭店公共消费区域做休闲式作晤谈;这段时间是总经理与饭店行政人员沟通和增进感情交流的最佳时期,以帮助和解决他们思想上、工作上的问题;17:30-18:30拜访、约见住店VIP客户;饭店经理经常拜访、约见重要客人,让他们感到有被人重视的感觉,起到了推销、公关的作用;18:30-20:30诚邀VIP客人共进晚餐;总经理接待会见客人,当然是有重点、有范围的;礼节性的拜访、会见,如VIP宾客抵、离店时的迎来送往,主动看望VIP客人;促销性的拜访、会见和接待,与海内、外旅行社经理及代理商交谈,就属于这一类;征求意见、改进服务管理工作的拜访会见,如主动征求常住客人和团队陪同意见等;20:30-23:00案头工作夜深人静正是思想的火花迸发之时,最适合文字工作的撰写;繁忙的一天过去了,总结一天的工作是为了更好的拓展包括明天的未来工作;23:00-24:00饭店夜间巡视总经理一天的工作日程安排从早晨巡视开始到夜间巡视结束;此时的巡检工作以饭店后台为主,以安全为重;总经理一月工作计划通过对饭店总经理一天工作日程的总体描述,让我们继续跟进以天为运转单位的月度作“菜单”;每月在每天日常运转工作的基础上以主题形式规范月度运转性工作,有5个饭店总经理运转实务的支点:1. 每月主题工作进度表、整体运作主题工作备忘概览表、每月主题工作进度评核表、饭店各职能部门主管总监/经理之主题工作概览/进度表作为每月主题工作进程的组成部分;每月主题工作将作为饭店各职能部门主管月度工作业绩评核内容,由人事部门以每月主题工作进度评核表对其考评并列入其个人工作档案;整体运作主题工作备忘概览表是饭店整体运作的运转“菜单”,一并列入对饭店各职能部门主管工作业绩评核范围;上述三表已涵盖主题工作内容、进度、责任部门、协作部门,其职责分明,月度主题性运转工作一目了然;2. 部门一周工作述职报告一周工作述职报告是各部门主管每周必须撰写的概况性工作报告;本周工作概述是对本周工作的归结;下周工作计划是下周即将展开的工作内容;报告每周末下班前通过行政秘书呈交于总经理,便于总经理了解该部门整体运作工作内容,总经理的批示起着提示和跟进作用;3. 总经理月报它是总经理对一个月以来饭店整体运作及系统运转的工和总结,以月报的形式分为业态背景中/宏观、工作概述微观、系统业务部门及月报附录报表四大部分;该月报是饭店整体运作的集大成者;4. 饭店系统运转专题会议纪要饭店日常运转的工作指令更多的是通过饭店系统运转会议下达、贯彻、检查;系统运转会议机制是饭店整体运作的核心和关键;饭店的系统运转型会议主要包括由各部门主管参加的工作晨会、一周工作指令会、行政例会、教育培训会议、质检分析会议;此5个饭店运转型会议一般应由饭店总经理或执行交流中心经理亲自主持;另外7个系统型会议包括:房务/餐饮/工程/保安/销售/人力资源/财务等系统月度工作例会;凡系统型会议均应由该部门主管主持、相关部门主管或代表列席、总经理等饭店高级行政人员选择参加;此外尚有不定期地而具有针对性的专题会议;上述“5+7”系统运转会议都有会议记录,会后整理会议纪要并下发各有关部门具体贯彻执行会议决议;5. 饭店重大活动策划专案饭店营销设计、VIP重大接待活动、节庆促销等都要以企划案形式锁定主题、目标、效果、手段、内容及执行者、协作者等;这是饭店整体运作专案化的体现;总经理一年工作计划饭店总经理在构筑饭店整体运作架构时,除每日以巡检及例会为核心的日常运转模式、每月以主题工作及评审核心为轴心的整体运作模式外,还应有序、有机、有效地建立、控制如下饭店三大整体运作核心体系,即以员工为核心的人力资源体系,以预算为核心的财务督导体系及以产品为核心的服务营销体系;这是饭店整体运作的三根支柱; 在总经理负责制的饭店经营体制下,总经理是饭店重大决策的制定者;他每年的营运性工作重点应侧重于以下几个方面:1. 饭店中长期战略规划,包括:1涉及饭店今后发展方向和发展目标的重大决策,以及为维护饭店的良好信誉而开民用工业的工作,饭店内外关系的协调;每年下半年制定的后三年饭店经营的滚动式计划和在此基础上制定的下一年的经营预算是饭店规划和发展的重要内容;2在此基础上制定饭店的设备设施维修保养更新改造计划;饭店的设备设施维护良好,这是饭店资产保值增加的前提;3饭店的经营发展方向和经营战略的制定和确立;4饭店人力资源的开发和管理计划的制定等;2. 饭店市场推广每饭从它诞生之日起,就与市场密不可分;市场是饭店经营活动的轴心,而顾客是市场的主宰;”Our Customer Are Winners.”我们的客户是赢家赢得了顾客就是赢得了市场;而赢得了市场,就等于赢得了成功;这里的市场指的是客源细分市场;总经理在做长期、细致的客源市场分析研究后得出的市场定位须以相应的产品组合设计来完成其营销目标,要积极地组织市场推销工作;饭店员工的优质服务也是实现促销的手段之一,这就是服务营销的本质;饭店作为经营企业,它也毫不例外地获得最大利润为自己的最终目标;企业要生存发展就要不断扩大自己的规模;“东方不亮西方亮”,多元化的经营,可以减少饭店业目前的买方市场风险;一旦饭店受到冲击,其他方面可以弥补;多元化经营,可以为饭店企业的发展寻求新的经济增长点;同时,它还能使饭店的人力资源,财力资源,物力资源得到更高层次的合理配置使用;3. 饭店人力资源开发饭店整体运作的核心是总经理,他负责日常经营活动的全面管理和统一指挥;饭店总经理重视人力资源管理首先是选拔好饭店中高级人员;特别是选好副总经理、驻店经理及部门主管;4. 饭店经营决策决策在现代饭店整体运作中居于首要地位;总经理决策水平的高低,直接影响到现代饭店的经营成果;饭店总经理如何捕捉市场经济发展的最新信息,科学掌握饭店营运发展的趋势,抓住机遇及时调整经营策略进行科学有效的决策,使饭店在市场中获得成功,取得良好的经济效益,这是经营决策的目的;5. 饭店的财务管理财务管理是饭店管理的“灵魂”;每个企业以获得最好的经济效益,获得最大利润为最大目标,财务决策在饭店管理中起着不可缺少的重要作用;总经理对饭店财务工作的管理,首先要抓好每年下半年制定的三年经营滚动预算,然后,再根据三年滚动预算做未来第一年经营预算;为了促使经营状况良性循环,总经理每月都要对来自于各部门的预算报告加以整合,完成整个饭店及各部门预算完成情况的分析评述,并进行研究讨论;其次,总经理还要对同行饭店的经营情况做出分析比较,了解本饭店在本地区与其他饭店的竞争中处于什么样的地位;通过分析,调整饭店的经营策略和方向;第三,总经理要依靠财务总监对饭店内部的各项财务工作进行具体管理;总经理要特别关注对成本控制,包括应收款的信用控制,开源节流的管理,关注每月每日的饭店营业情况;6. 饭店的公共关系饭店总经理,应该是一位出色的公共关系方面的专家;他是饭店形象的代表,做好饭店的对外公共关系方面的工作是总经理的重要职责;一个饭店的形象如何,很大程度上取决于总经理的行为及其形象,以及总经理对公关工作的态度、做法和专业程度;建立融洽、良好的公共关系,可以为饭店经营管理打下良好的外部环境基础;经营一个饭店与社会各界有着千丝万缕的联系;各级政府和部门、海内外旅行社、工商税务部门等等,都需要总经理运用公关手段,来协调和处理好与他们的关系;建立良好的公共关系,还有一方面的内容就是要经常保持与来店VIP 客人的接触;饭店总经理经常访问老客户,会使客人感到荣耀和光彩;总经理有重点地拜访客人,使空和感到很亲切,会再度光临;总经理重视公共关系工作的另一层面在重视企业形象的设计Corporateldentity;总经理要经常策划本饭店在社会各界的良好形象设计,以使自己的饭店在本地区、乃至全国和世界范围内有良好的口碑;。
酒店日审工作方案〔共7篇〕第1篇:酒店日审工作流程酒店日审工作流程1、每日根据各营业收入日报表、各种结算单进一步审核汇总,并修改入账,保证每日收入的真实性、准确性。
2、根据饭店个区域收入日报表汇总编制收入试算平衡表,检查各项收入的划分是否正确,检查是否存在没有入账的收入。
3、审核杂项调整单及贷方调整单,杂项调整单要审核所入帐户是否正确,如有错误及时调整,贷方调整单首先检查有无部门经理或总经理的签字批准,审查原因是否清楚、合理,所记入的帐户是否准确。
4、通过客房日报表检查出租率,平均房价是否正确,发现问题及时调整。
5、在电脑账上编制饭店营业收入报表,该报表包括各区域营业收入、餐厅营业收入、客房收入、平均出租率、平均房价、餐厅用餐人数和平均消费局部,表内还提供各营业部门的预算比,同期比及月累计、年累计完成情况的数据,报送总经理审阅后发至各营业部门及公司有关领导。
6、每日将总出纳做出的现金收入汇总表进展认真核对,凡发现和不合理长短款情况要立即查明原因,及时处理。
7、每日根据总出纳的现金收入汇总表、电脑报表,按会计制度和科目的规定编制记账凭证,对营业收入做到日清月结。
8、审核外币兑换的所有单据,发现问题及时解决。
9、对在餐厅就餐的内部职工用餐单进展审核,对不合理规定或超限签单腿后部门或宝总经理批准,审核无误的职员用餐单及时传递至本钱部。
10、协助其他营业部门完成相关的查账工作。
11审核餐饮宴会部预定单的执行情况,月末做出宴会销售统计表。
12对康乐部的各种培训班、陪打费、计次卡等进展记录及审核,每月与康乐部核对售卡人提成情况。
13、每月月末做出个营业部门的收入分析^p 。
14、每月月末核对应收、应付有关科目的发生额,并将相关转帐资料报总帐。
15、保管、保存经办的各种历史资料。
第2篇:日审工作总结及日审工作方案2023年日审工作总结及2023年日审工作方案在过去的2023年里日审工作圆满,每日按时保质的完成日审的各项工作。
餐饮会计实习报告范文3篇会计实习是近年提出并广泛应用于会计教学的一种成功的方式,是培养会计专业实践技能的重要方式,它极大地促进了会计专业实践技能的提高。
本文是店铺为大家整理的餐饮会计实习报告范文,仅供参考。
餐饮会计实习报告范文篇一:时光如白驹过隙,转眼之间大学三年的时光都已从指间流走,我们在校园里只是单纯学习的日子也似乎已经结束了!可是对于自己能否适应这个复杂多变的社会的需要,平时在课本上学习的理论知识能否跟实际工作很好的结合,心里始终存在疑虑。
带着这样复杂的心情,我开始了自己在一家酒店的实习之旅。
一、实习目的(重要性)会计是对会计单位的经济业务从数和量两个方面进行计量、记录、计算、分析、检查、预测、参与决策、实行监督,旨在提高经济效益的一种核算手段,它本身也是经济管理活动的重要组成部分。
会计作为一门应用性的学科、一项重要的经济管理工作,是加强经济管理,提高经济效益的重要手段,经济管理离不开会计,经济越发展会计工作就显得越重要。
二、实习单位情况xx酒店是一家位于佛山大沥的一家个人独资企业。
企业注重人才的培养,为人才搭建展示和创业的平台,企业本身也为员工增加了更多晋升及施展才能的机会。
企业实行人性化管理,注重企业文化的宣传和个人素质的提升!三、实习过程实习是一种经历,只有亲身体验才知其中滋味。
实习也是挑战更是机遇,只有很好的把握,才能够体现它的意义。
通过这段的实习,我懂得了会计的一些流程:1、根据经济业务填制原始凭证和记账凭证。
(1)、原始凭证:是指直接记录经济业务、明确经济责任具有法律效力并作为记账原始依据的证明文件,其主要作用是证明经济业务的发生和完成的情况。
填写原始凭证的内容为:原始凭证的名称、填制凭证的日期、编号、经济业务的基本内容(对经济业务的基本内容应从定性和定量两个方面给予说明,如购买商品的名称、数量、单价和金额等),填制单位及有关人员的签章。
(2)、记帐凭证:记帐凭证是登记帐薄的直接依据,在实行计算机处理帐务后,电子帐薄的准确和完整性完全依赖于记帐凭证,操作中根据无误的原始凭证填制记帐凭证。
餐饮会计实习报告范文(通用4篇)1 引言1.1 实习目的随着市场经济的高速发展,会计成为了公司的重要组成部分。
这给我们会计专业造就了前所未有的机遇,同时也给我们带来了新的的挑战,作为一名即将走出学校大门的大学生,提高自身素质,增强专业技能并且能够把课本上的知识转化为自身的能力,就成为了我目前的迫切任务实习是教学环节的一个重要组成部分,是实践性教学的主要方式。
这一个月的时间里,经过我个人的实践和努力学习,在同事们的指导和帮助下,对公司的概况和财务机构有了一定的了解,对公司的财务管理及内部制度有了初步的认识,对公司财务成本核算业务达到了熟练的程度,财务科实习中,在与其他会计人员交谈过程中学到了许多难能可贵经验和知识。
通过这次实践,使我对会计实务有了了解,也为我今后的顺利工作打下了良好的基础。
1.2 实习单位概况七欣天餐饮管理连锁有限公司首创于20xx年,公司已经营缅甸蟹为主,采用直营连锁的方式经营,擅长“波格力蟹”的烧制,是“中国烹饪协会”会员单位,企业先后通过ISO220xx国际食品安全管理体系认证、通过ISO9001国际食品质量管理体系认证、荣获“中国餐饮名牌企业”、“中华名火锅”等荣誉。
通过十年的拼搏,公司现设十个分公司,管辖专业的螃蟹店、中餐宴席厅以及一人一锅精品海鲜城。
另有五千万装修的样板店计七十余家,同时设有海外采购基地两处、两万平方米的海鲜中转仓储一座、三十多辆自购冷藏厢式汽车的物流公司和一个日产万件以上的餐具厂,八千平米的中心厨房等配套产业正发挥着公司高速发展的推动作用。
公司现有员工三千余人,年产值数亿元。
企业在不断完善的同时,还设有人事部、市场开发部、经营维护部、公共事务部、维建部、企划部、软件研发部、菜品质检部、微生物检测室、国际部、纪检部等职能部门。
公司以食品安全重于天的理念,严格按照五常法管理,同时为了和国际接轨,也为了自我施压,于20xx年申请取得了ISO220xx国际食品安全管理体系和ISO9001国际质量管理体系认证,取得了行业和各地政府颁发的诸多荣誉,也连续三年蝉联世界同行业螃蟹销量第一。
客房主管工作日报内容尊敬的刘总、胡总、同事们:大家好!首先,一年去在客房部全体干部员工的不懈努力下,客房部日常工作有条不紊的展开,在待人待客和语言规范方面,大家在旧有基础上都存有一定的提升。
这和大家平时工作中点点滴滴的的不懈努力密不可分的。
有人说道过“深入细致就是能力,全面落实就是水平”就是存有一定的道理。
因为我们客房部小事的工作必须的就是大家吃苦耐劳、兢兢业业的劳动精神。
客房部每一项工作的全面落实依靠的就是大家一贯的深入细致、冷静、细心和贴心的服务。
在这里我非常感谢大家!谢谢!20xx年在酒店领导的细心指导下和客房全体员工的共同努力下,客房完成营业总额为万元,客房出租间次,平均出租率为43%完成计划目标任务的61%。
根据以上的数据,再融合年度分析,客房的总收入较20xx年有所大幅下滑,大幅下滑的原因存有多种因素:1、自中央“八项规定”以后县里的大型会议活动基本不办、县直各单位接持各项消费都在简化、旅游流动人员也明显减少。
2、饭店自身的硬件设施设备,部份过分陈旧,特别就是地毯污渍太重加之墙纸开裂也给我们造成了一定的影响。
其次,为了在新的一年我们客房部的工作能够有新的发展,再上一个台阶,就应该在发扬优点的基础上,查缺补漏,找出问题进行分析,并且探索求真务实的解决办法。
结合平时的`工作实际,对存在的问题做如下阐述:1.本人做为客房部主管,就必须强化技术创新理论自学,与时俱进,提升自身管理服务素质,熟识本部门的各项制度,规范自己的招待语言和服务礼仪,与员工人与自然相处。
2.在日常的待客服务过程中,员工的服务技巧不够到位。
那么,必须妥当,就必须提升员工服务质量,加强员工服务意识,对崭新员工搞好辅助工作,制订培训计划,搞好员工的技能培训工作,并督导全面落实情况。
保证并使每位员工掌控工作所须要技能的同时,并且待客服务努力做到:热情,主动,礼貌,冷静,贴心。
3.在节约能耗上,员工节能意识有些欠缺。
必须把这些错漏迁调上,就必须:掌控物资、开源节流,强化员工节约意识,倡导掌控水、电等能源浪费,掌控成本费用。
酒店管理与数字化运营的实训报告实训目的:通过实践,使学习本课程的学生进一步强化专业思想,增强职业和岗位意识,掌握酒店餐饮方面的基本对客服务的知识及技能,逐步养成良好的职业习惯,为今后胜任酒店餐饮岗位打下一定的基础。
实训过程记录:第一个实训项目是铺餐桌台布,首先是准备工作,铺台布之前,首先应将所需餐椅按就餐人数摆放于餐台的四周,使之呈三三两两的并列状。
然后服务人员应将双手洗净,并对准备铺用的每块台布进行仔细地检查,发现有残破、油液和皱褶的台布则不能继续使用。
最后应根据餐厅的装饰、布局确定席位。
餐厅服务员站立在副主人餐椅处,将选好的台布放于副主人处的餐台上。
台布中心股缝向上,对准正、副主人位,铺台布时,双手将台布打开并提拿好,身体略向前倾,运用双臂的力量,将台布朝主人坐位方向轻轻地抛抖出去。
在抛抖过程中,做到用力得当,动作熟练,一次抖开并到位。
第二个实训项目是托盘的使用,我们练习的是轻托,也就是胸前托,是托送较轻的物品并在客人面前进行上菜、斟酒等操作。
首先我们要先理盘,根据所托的物品选择好托盘,洗净擦干。
在盘底垫上洗净的餐巾或专用的盘垫布,垫布要用清水打湿拧干,铺平拉挺,垫布四边与盘底齐。
第二步就是装盘了,我们练习的是托三瓶酒水,所以要将三瓶酒放置托盘的中心位置,这样不易重心不稳,这样装盘既安全稳妥,又便于运送和派用。
第三步就是托托盘的手法,轻托一般用左手操作,左手向上弯曲,小臂垂直于左胸前,肘部离腰部约15cm,掌心向上,五指分开,以大拇指指端到手掌得掌跟部分和其余四指托住盘底,手掌自然形成凹型,掌心不与盘底接触,平托于胸前,略低于胸部。
第四步是行走,要头正腹平,上身挺直,目视前方,脚步轻快,动作敏捷,集中精力,步伐稳健。
第三个实训项目是中餐摆台的餐具摆放,第一步摆骨碟,从主人位开始,按顺时针方向摆骨碟,骨碟边沿距桌边1.5cm,碟间距离均匀。
第二步摆筷架和筷子,但是我们实训室里没有找到筷架,就省去了摆筷架这一步骤,骨碟右侧放筷子,筷尾离桌边1.5cm。
房务术语中英文对照房务部:Rooms Division前厅部:Front Office 客房部: Housekeeping大堂副理:Assistant Manager 宾客关系主任:Guest Relation Officer前台:Front Desk 接待处:Reception/Check—in 收银处:Cashier/Check—out领班: Captain 主管:Supervisor 班次负责人:Shift Leader商务中心:Business Center 客房服务代表:Guest service agent(接待和收银合并之后的前台人员的称呼)简称GSA电话总机:Switch Board 接线员:Operator预订处:Room Reservation礼宾服务处:Concierge 大厅服务处:Bell Service 金钥匙:Golden Key行政楼层:Executive Floor 行政酒廊:Executive Lounge行李生:Bellman 迎宾员:Doorman夜审:End of Day /Night auditor2.前厅服务项目专业术语介绍入住:Check-in 退房:Check-out 外币兑换:Foreign Currency Exchange问询:Information 接送机服务:Pick up service 叫醒服务:Wake up call请勿打扰服务:DND Do not disturbed 失物招领:Lost and Found 国内直拨和国际直拨电话:DDD and IDDDomestic Direct Dial and International Direct Dial对方付费电话:Collect Call3.前厅常用物品术语介绍:住宿登记单:Registration card 欢迎卡:Welcome card 订房凭证:Voucher交接本:log book 信封:Envelope 房卡钥匙:Room key 安全保管箱:Safe Deposit Box客房统计和出售率统计的术语预离房:Expected Departure 预抵房:Expected Arrival实际抵店: Actual Arrival 实际离店:Actual Departure续住:Extension 白天用房:Day use提前离店:Early Departure 提前入住:Early Check—in门市客:Walk in 预定未到:No Show预定取消:Cancellation 在店客人:Stay over住店客人:In House营业日报(daily operations report):一份报告,一般由夜审制作,它总结24小时内饭店的财务活动,洞察与前厅部相关的收入、应收款、营业统计,以及现金交易。
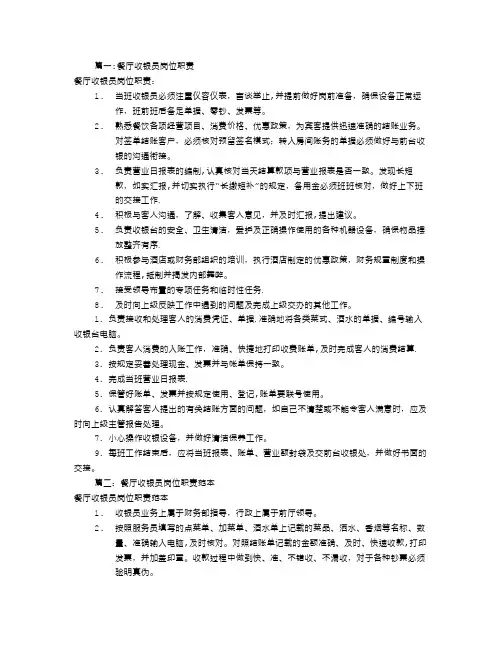
饭店营业日报
年 月
当 月 当月累计 票券
传票张数 沙 龙 张 张 票券
酒 吧 张 张
入场人数 沙 龙 人 人 当日销售额
酒 吧 人 人 当月累计
收
入 部 分
餐 饮 收
入
沙 入场费收入 招待券
饮料收入
当日张数
小计
当月累计 「
杂
项 收 入
香烟 传票
电话
小计
合计(销售总额
)
记事
扣 赊销
除
部 分 餐券 小计
赊销收帐
扣除汇票总额
门 票税
餐饮税
合计
财务部 事业部
经理 部 长 经办 经理 部长 经办