人文主义在近代科学技术发展中的地位与作用
- 格式:doc
- 大小:22.50 KB
- 文档页数:7
论科学技术发展的人文环境摘要现代科学技术处于一个前所未有的高速发展阶段,其带来的物质财富的极大丰富和人们生活水平的极大提高是有目共睹的并且是每个人都能亲身体会的,人文环境就是科学技术发展的基础,起到了举足轻重的作用。
人文学科的健康发展必然会促进科学技术的突飞猛进;民族文化传统对科学技术发展的方式和道路将产生深刻影响;社会价值观念对科学技术的发展具有导向作用;科学家个人的人文素养直接影响着其创造力的高低。
关键词科学技术人文环境人文素养影响科学技术发展的因素是多方面的,经济的、政治的、军事的、文化的等诸方面,都会对科学技术的发展产生重大影响。
本文拟对影响科学技术发展的人文环境作一论述。
一、科学技术发展人文环境的构成科学技术发展的人文环境包括下面相互联系的几个方面:(1)人文学科的发展状况。
广义的人文学科是指对社会和文化艺术的研究,包括哲学、史学、法学、伦理学、文艺学、语言学等等。
人文学科的普遍繁茂,必然会对科学技术的发展起到巨大的促进作用。
(2)民族文化传统。
一个国家,一个民族科学技术发展的方式和道路必然会打上其历史文化传统的深深烙印。
(3)社会价值观念。
社会价值观念对科学技术的发展起着导向作用,甚至在某些时候还为科学技术的发展提供强大的动力。
(4)科学技术工作者的人文素养及全民族的人文素质。
科学技术工作者的人文素养的高低,在某种程度上就决定着其创造能力的大小,科学技术工作者的人文科学知识及其素养.能在某些意想不到的方面激起创造热情和灵感。
而全民族的人文素质的高低又决定着科学技术工作者人文素养的高低。
上述四个方面是一个相互联系、相互作用的整体,它们之间的相互联系、相互作用共同构成了科学技术发展的人文环境。
二、人文学科的健康发展必然会促进科学技术的突飞猛进从近代科学技术产生的历史来看,科学技术的产生和发展至少需要具备三种基本张力:社会张力、文化张力和科学张力。
开放性的社会结构、文化结构和科学结构,是构成这三种张力产生的基本目素。
人文主义思想对欧洲近代历史发展的作用
人文主义思想对欧洲近代历史发展的作用是巨大的。
近代欧洲历史的发展,受到人文主义思想的影响,特别是文艺复兴时期,这种思想更是影响深远。
首先,人文主义思想推动了欧洲社会的教育改革,提倡“以人
为本”,重视个人发展,强调人文素养的重要性,促进了教育
的发展。
从文艺复兴时期开始,欧洲的教育体系也发生了质的变化,人文主义思想的影响也在不断深化。
其次,人文主义思想推动了欧洲文化的复兴。
文艺复兴时期,人文主义思想激发了欧洲艺术家的创作活动,促进了艺术的发展,促进了文化的复兴。
文艺复兴时期,欧洲文化发生了重大变化,人文主义思想的影响也在不断深化。
最后,人文主义思想推动了欧洲政治制度的变革。
文艺复兴时期,人文主义思想推动了政治思想的变革,推动了欧洲政治制度的变革,促进了民主思想的发展,推动了欧洲政治制度的发展。
总之,人文主义思想对欧洲近代历史发展的作用是巨大的,它不仅推动了欧洲文化的复兴,而且推动了欧洲政治制度的变革,促进了欧洲近代历史的发展。
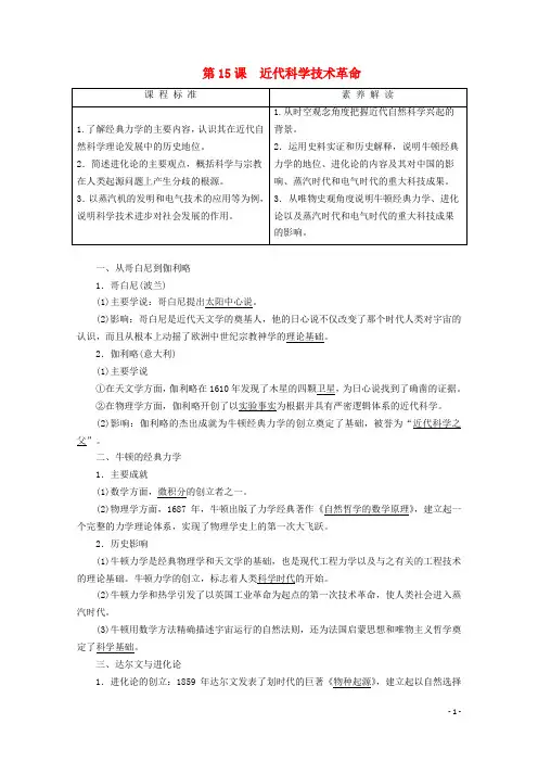
第15课近代科学技术革命一、从哥白尼到伽利略1.哥白尼(波兰)(1)主要学说:哥白尼提出太阳中心说。
(2)影响:哥白尼是近代天文学的奠基人,他的日心说不仅改变了那个时代人类对宇宙的认识,而且从根本上动摇了欧洲中世纪宗教神学的理论基础。
2.伽利略(意大利)(1)主要学说①在天文学方面,伽利略在1610年发现了木星的四颗卫星,为日心说找到了确凿的证据。
②在物理学方面,伽利略开创了以实验事实为根据并具有严密逻辑体系的近代科学。
(2)影响:伽利略的杰出成就为牛顿经典力学的创立奠定了基础,被誉为“近代科学之父”。
二、牛顿的经典力学1.主要成就(1)数学方面,微积分的创立者之一。
(2)物理学方面,1687年,牛顿出版了力学经典著作《自然哲学的数学原理》,建立起一个完整的力学理论体系,实现了物理学史上的第一次大飞跃。
2.历史影响(1)牛顿力学是经典物理学和天文学的基础,也是现代工程力学以及与之有关的工程技术的理论基础。
牛顿力学的创立,标志着人类科学时代的开始。
(2)牛顿力学和热学引发了以英国工业革命为起点的第一次技术革命,使人类社会进入蒸汽时代。
(3)牛顿用数学方法精确描述宇宙运行的自然法则,还为法国启蒙思想和唯物主义哲学奠定了科学基础。
三、达尔文与进化论1.进化论的创立:1859年达尔文发表了划时代的巨著《物种起源》,建立起以自然选择为基础的严密的生物进化理论,说明一切动植物,包括人类都是自然界长期发展的产物。
2.进化论的内容(1)“物竞天择,适者生存”,即生物在自然条件下会因周遭环境的影响而不断变异,变异有利于适应自然环境的个体存活下来,不适应的个体被自然淘汰。
自然条件若比较稳定,有利的变异就会得到积累,世代相传,与原物种越离越远,从而形成新物种。
(2)1871年,达尔文发表《人类的起源》,进一步论证了人类是从古猿进化而来的观点。
3.进化论的意义(1)生物进化论从根本上改变了19世纪绝大多数人对人类和其他生物在生物界中位置的看法,是对上帝造人说的颠覆,引起教会的极大恐慌与围攻。
人文主义与科学主义的辩证关系人文主义与科学主义是两个不同但又相互联系的思想体系,它们分别代表了人类的情感和理性的两个方面。
人文主义强调人的尊严和价值,强调人类的精神与情感的追求,而科学主义则注重理性和实证主义,强调通过科学方法对世界进行观察和分析。
然而,人文主义与科学主义实际上不是对立的,而是互补和相辅相成的关系。
首先,人文主义与科学主义在对待问题和解决问题的方法上存在差异。
科学主义强调用客观的、可验证的方法进行研究和实践,并通过实证主义的方式推动人类社会的发展。
科学主义追求理性和客观的真理,力图消除主观的偏见和情感的干扰。
而人文主义则注重人的主体性和情感的体验,关注人类精神和道德的价值。
人文主义重视对人的思想和情感的培养,注重人的个体特征和多样性。
然而,人文主义与科学主义并不是相互排斥的。
科学主义作为一种方法论,可以为人文主义提供可以依赖的证据和数据,从而使人文主义不再仅仅停留在主观的感觉和想象中。
科学主义的研究方法可以提供人文学科更加准确和权威的依据,使得人文学科更加科学化。
同时,人文学科也可以为科学主义提供人性化的观察和反馈,使科学主义更加注重人的需求和福祉。
其次,人文主义与科学主义在社会发展中的作用不可或缺。
科学主义的发展推动了现代社会的进步和繁荣。
科学技术的发展给人类社会带来了巨大的变革和便利,提高了人们的生活水平。
然而,科学主义也面临着一些问题,例如科技发展带来的环境问题、伦理道德问题等。
这时,人文主义的精神和价值就能够为科学主义提供一个道德的约束和引导。
人文主义强调尊重人的尊严和个体的发展,它提醒我们,在追求科技进步的同时,不能忽视人类的情感和情感的需要。
人文主义关注人的主体性和个体特征,追求人类共同的精神价值和道德标准。
科学主义强调的是客观的、理性的真理,而人文主义则注重的是主观的、情感的体验。
人文主义与科学主义的辩证关系之所以存在,就是因为二者能够相互补充,使人类社会得到更全面和综合的发展。
从“科学主义”与“人文主义”教育思潮的融合看我国科学教育的未来走向(人民教育出版社课程教材研究所)孙海波科学、技术在现代社会中所起的作用越来越大,它业已成为人们生活中的一部分。
一个国家的科技水平不仅关系到国家在国际竞争中的成败,而且关系到其人民生活水平的高低。
有鉴于此,当今世界各国都高度重视科学教育。
我们认为,通过对当代教育中的两大思潮──“科学主义”与“人文主义”进行深刻的剖析,澄清科学教育的根本目标,对我国科学教育的发展有着重要的理论意义和现实意义。
一、“科学主义”教育思潮的由来及其教育主张“科学主义”教育思潮是19世纪末伴随着近代科学的大发展、科学教育的普及以及实用主义、功利主义思想的提倡而出现的。
近代以来,特别是19世纪末至20世纪初,科学技术在人类探索自然、征服自然、改造自然的实践中取得了巨大成就。
科学的成功不仅带来了人们对科学的普遍信任和尊重,而且带来了人们思想上对教育的重新认识。
这样,科学教育就自然地成为社会的迫切需求,得到了大力提倡和迅速发展。
随之,在不断向社会输送大量科技人才的同时,科学教育中渐渐出现了一种重理轻文的“科学主义”思潮。
“科学主义”的出现除了有其社会原因外,出现于19世纪的科学哲学中的实证主义也为“科学主义”的形成起了推波助澜的作用。
实证主义的奠基人孔德就认为,人类精神从神学经过哲学终于发展到了实证的阶段,即科学的阶段,只有运用科学的实证方法才能使政治、社会科学和哲学得到改造而进步,从而推动社会的进步。
实证主义还有一个著名的“可证实性原则”:当且仅当一个陈述或是逻辑分析或是经验可以证实时,才是有意义的。
这样,经验自然科学的命题是可证实的,因而是有意义的;而其他不可证实的、无所谓真假的陈述应当作为“形而上学”或伪科学而被清除。
[1](P326)“科学主义”的基本内涵是:科学是探索真理的唯一模式和途径,又是推动社会发展的唯一力量,是社会进步的标志。
“科学主义”还认为,科学知识是通过实验、观察和一些量化的测量手段而得到的。
人文主义教育与科学主义教育思潮评析人文主义教育与科学主义教育是有别于人文教育与科学教育的一对概念。
它们是两种价值理念的绝对对立。
在近代自然科学产生之前,中西方古代的科学教育都作为人文教育的一个组成部分而存在。
西方近代科学革命的发生,使现代意义上的科学教育得以产生,并从人文教育中独立出来。
古典人文主义教育也完成了向现代人文(学科)教育的转型。
但近代科学革命和产业革命的成功,却为科学主义思潮的孕育提供了温床。
科学主义视科学为文化中最有价值的部分,视科学为知识体系和研究方法的唯一典范,视科学为一切人生问题的解决之径。
“科学主义教育”贯彻了这种哲学主张,从功利主义的角度无限夸大了科学的工具理性价值,把科学作为信仰的基本立场,将其提升到世界观、价值观的高度。
作为对科学主义的回应,新人文主义也应运而生。
新人文主义是造成17世纪科学革命的基本条件之一,因而在一定程度上也是促使“科学主义”诞生的不可或缺的因素。
然而,令新人文主义者始料不及的是,科学主义的扩张已侵蚀到人文价值领域,科学主义教育思潮片面强调教育的功利主义价值,在教育结构、内容方面独尊自然科学教育,排斥人文学科教育,造成教育教化功能的削弱和人文内涵的流失。
教育培养出来的是单向度的人,而不是全面发展的完整的人,这与近代人文主义的教育宗旨背道而驰。
新人文主义者自然不能容忍科学主义对人类主体价值的漠视,于是试图纠偏,重新强调人性中情感、直觉的一面。
然而,他们矫枉过正,自诩包容了“人”的全部,视科学为道德堕落的渊薮。
至此,近代人文主义由最初科学主义的启蒙者变为科学主义的掘墓人。
为了将这种反科学主义的哲学思潮区别于古典人文主义和文艺复兴时期的新人文主义,我们不妨统称之为“人本主义”,并将近现代教育中出现的人本主义价值取向称之为“人本主义教育”。
一、早期的人文主义教育及科学主义思潮现代意义上的科学和科学教育产生于西方。
而从科学发展史的观点来看,文艺复兴(14-17世纪上半期)是不可缺失的环节。
文艺复兴运动中科学与人文主义的结合文艺复兴运动是欧洲历史上的一股思想和文化运动,其主要发生在14世纪后期到17世纪早期。
它发源于意大利,在全欧洲范围内迅速传播,对人类历史和文化产生了深远的影响。
除了对文学、艺术和音乐等方面的影响,文艺复兴运动同时也成为了当时科学和人文主义的重要发展时期,这两种思想深入贯穿了整个文艺复兴运动,共同推动了文学、艺术和社会发展。
科学与人文主义的关系科学和人文主义这两种思想在文艺复兴运动中的结合可以追溯到14世纪。
在此期间,欧洲学术界不再专注于宗教和神学研究,而转向关注更多的自然科学和人文学科。
这个时期的另一个重要变化是,一些研究这些学科的学者开始试图将自然科学和人文主义的思想结合在一起。
他们认为,人文主义和科学可以用来探讨人类和自然的本质,帮助人们更好地了解和解决它们。
其中,人文主义起到了非常重要的作用。
人文主义通过对古代文化和文学的研究,提倡人道主义和个人自由,并倡导知识、哲学和文化的追求。
人文主义在文艺复兴期间得到了大力的支持和宣扬。
许多散文和诗歌作品都是以人文主义议题为主题,如从爱情和家庭关系到政治和宗教问题等。
人文主义的关注点主要是人的自由和尊严,推崇人的艺术尝试和探索,从而深刻影响了科学研究的进程和理论。
科学的崛起及其发展在文艺复兴期间,科学发生了高速的发展。
这个时期最著名的科学家之一是伦勃朗德,他开创了现代药学和化学,并提出了无限可分性的概念。
他的研究不仅改变了当时人们对科学的认识,也进一步地推动了后来的科学方法和探索。
除了伦勃朗德,文艺复兴时期还有其他一些著名的科学家,如达芬奇、普罗科皮乌斯和哥白尼。
他们的研究主要是关于自然科学,如天文学、数学和物理学等。
这些科学家们对人类认知水平的提高起到了至关重要的推动作用,他们所拓展的科学领域为后来的学者们展开了更多的探索之路。
人文主义对科学的影响文艺复兴时期科学与人文主义的结合不单单是为了探讨自然和人文,更是关于对人的自由、尊严和价值的探讨。
社会科学人文科学的力社会科学人文科学的力量社会科学人文科学对社会和人类的发展起着重要的作用。
在今天的现代社会中,科学技术的发展已经超越了单纯的技术层面,更注重人文关怀和社会影响。
本文将探讨社会科学和人文科学在社会中的力量,并分析其重要性和应用。
社会科学是一门研究人类社会行为和社会组织的学科,它包括众多具体的学科,如社会学、心理学、经济学、政治学等。
社会科学通过研究个体和群体的行为、社会结构和社会组织来理解人类社会的运作规律和问题。
社会科学的研究方法和技术,能够帮助我们解决现实生活中的社会问题,指导社会政策的制定,并提供决策的依据。
人文科学则强调人类的文化、价值观和艺术等方面,它包括文学、历史学、宗教学、哲学等学科。
人文科学通过研究人类文化和人类精神活动,让我们更加了解人类的情感、思维和价值观。
人文科学的研究和探索,能够培养人们的人文素养,提升人类的精神境界,引导人们实现更高层次的自我完善和社会和谐。
社会科学人文科学的力量主要体现在以下几个方面:首先,社会科学人文科学为社会发展提供了理论支撑。
通过研究社会和人类行为的规律,社会科学人文科学揭示了社会发展的内在规律和动力。
例如,经济学的研究可以揭示经济增长的原因和影响因素,政治学的研究可以帮助分析政治权力的运行和制度安排。
其次,社会科学人文科学为社会问题解决提供了方法和思路。
社会问题的解决需要综合运用各种学科知识和方法。
社会科学人文科学帮助我们从不同的角度分析和解决问题。
例如,社会学的研究可以帮助我们理解社会不平等和社会问题的根源,心理学的研究可以帮助我们洞察个体的行为和心理状态,从而有效地解决社会问题。
再次,社会科学人文科学对培养人们的人文素养和拓展视野起着重要作用。
人文科学的研究可以帮助我们理解人类的文化传承和历史演变,培养人们的文化自觉和历史意识。
社会科学的研究可以让人们更好地认识社会和自我,了解社会秩序和个体需求的平衡。
通过学习和研究社会科学人文科学,人们能够拓展视野,提升人文修养,塑造更完善的个体和社会。
最新近代科学技术没有产生于文明程度较高的古代中国的原因标题:近代科学技术在古代中国未兴盛的原因导语:近代科学技术的繁荣是人类文明的重要组成部分,然而古代中国并未在这一领域取得较大突破。
本文将探讨近代科学技术未兴盛于古代中国的原因,并从社会、政治和文化因素三个方面进行分析。
第一部分:社会原因1.1 社会制度和经济发展:封建社会的存在限制了近代科学技术的发展。
在古代中国,社会地位被世袭的制度使创新和改革变得困难。
与此同时,中国的经济模式更多地侧重于农业,而非工业和制造业,使得科学技术的需求没有得到较大的重视。
1.2 社会分工的约束:古代中国的社会分工以农业为主导,这导致大多数人民都投入到农业生产中,无法专注于科学技术的发展。
相比之下,欧洲在工商业的发展上投入更多资源,并形成了以商业和手工业为基础的社会结构,为科学技术的兴盛提供了更好的环境。
第二部分:政治原因2.1 封建专制政权的威权统治:古代中国历经多个朝代,封建专制政权使得思想和信息的流动受到限制。
权力集中、威权统治的政治环境缺乏开放和自由思想的氛围,这是近代科学技术进步所必需的。
2.2 文人政治的影响:封建社会中文人的地位较高,他们在政治决策中发挥着重要作用。
然而,由于文人重视经典文化和文学,对于科学技术缺乏关注和认可。
这使得科学技术的研究和发展没有得到很好的支持。
第三部分:文化原因3.1 传统观念的束缚:古代中国传统观念中强调人与自然的和谐共生,对科学技术的追求和创新的需求并不强烈。
与之相比,欧洲的人文主义思想和实用主义观念推动了科学技术的发展。
3.2 教育体系的不完善:古代中国的教育体系着重于经典文化的传承和儒家的道德教育,对于科学技术的教育和培养并不重视。
而近代科学技术的兴盛,需要有良好的科学教育体系以及对于创新思维的培养和鼓励。
结论:近代科学技术的繁荣是多方面因素的结果,而古代中国在社会、政治和文化等方面的制约,成为近代科学技术未兴盛于古代中国的主要原因。
新文化运动中的自由主义和人文主义倾向近代以来,随着科学技术的更新和人们思想观念的变迁,新文化运动应运而生,成为中国现代文化的重要组成部分。
自由主义和人文主义是新文化运动中表现最突出、影响最深远的两种思想倾向,它们各自代表了不同的价值观和批判精神,让我们一起来探寻其内涵和意义。
自由主义倾向自由主义是一种强调个人自由、平等权利和私有财产的政治思潮。
在新文化运动中,自由主义被广泛传播,许多思想家和文化名流如胡适、周作人、鲁迅等人都倡导自由主义精神,呼吁摆脱旧传统的束缚,为中国社会的现代化和发展作出贡献。
自由主义思想的核心是个人自由和平等权利。
它强调个人的自我解放和自我实现,反对特权和社会等级制度。
自由主义倡导政治、经济和文化三个领域内的自由,主张建立法治社会,保护个人的基本权利,让每个人都能够自由地追求自己的幸福和理想。
自由主义者认为,没有个人的自由,没有平等权利,社会就不能真正繁荣、进步和发展起来。
自由主义在中国的兴起与国内外形势的变化密切相关。
在旧世界体系的日益式微和科学技术的迅速发展下,自由主义的思想渐渐渗透到中国社会,成为推动社会变革和现代化进程的动力。
自由主义思想的兴起让中国文化迎来了一个新时代,它在推动政治、经济和文化的改革方面起到了重要的作用。
人文主义倾向人文主义是一种注重人类本质和人文精神的哲学思潮。
在新文化运动中,人文主义被视为一种反对科技文明、机械文化的思想倾向,主张人与人之间的关系应以人文价值为中心,重视爱、美、艺术、文学等人性的东西,强调人道和人性的完善,以此推动人类文明的进步。
人文主义的核心是对人性的关注和关怀。
它认为人的自我实现与人类文明的进步是密不可分的,强调人文精神上的自由与平等。
人文主义主张当前支配人类生活的科技思维和工业文明过于冷漠理性化,将人类转变成机械化的生物,必须重视人类的情感、感觉、真善美等人性要素,以此来重新赋予人的尊严、价值和意义。
在新文化运动中,人文主义与自由主义有很多相通之处,它们都蕴含着对自由、平等和人权的同等关注,共同呼唤着一个更加公正、人性化的社会发展方向。
人文主义在科学技术发展中的作用欧洲封建制占统治地位时期,基督教会控制文化教育思想,随着资本主义经济萌芽,新兴资产阶级在思想上要求摆脱神学的统治,人文主义遂应运而生。
在14世纪后半期出现了以彼特拉克、薄伽丘为首的第一批人文主义者。
15世纪人文主义思潮已在意大利蓬勃发展,16世纪传遍德意志、法国、英国及西欧各地。
所谓人文主义,指的是文艺复兴时期借助于古典知识——主要是希腊哲学与艺术,来反驳经院哲学与神学,提倡人的个性发展与思想解放的思潮是一种与以神为本位的神本主义相对立的、反对野蛮、愚昧与迷信的世界观。
现在,人文主义已泛化成一种强调人的作用、地位与作用的世界观或意识形态。
西方人文主义思想的历史可以追溯到古希腊。
希腊哲学非常重视人的尊严与地位。
普拉泰哥那曾说:“人是万物的尺度,是存在的事物的尺度,也是不存在的事物的尺度。
”苏格拉底曾呼吁:“人啊,认识你自己吧!”。
亚里士多德曾把人定义为“理性的动物”——所有这些都构成了西方人文主义的思想源泉。
文艺复兴时期,随着当时人文学科的发展,人文主义正式出现在西方历史的舞台之上。
当时的人文主义者尽情歌颂人性、贬低神性、抬高人的地位。
他们在反对愚昧、迷信与宗教的过程中发现了人,用人对抗神,宣称一切都是为了人,一切都是为了人的幸福。
“我既为人,人所具有的一切我莫不具有。
”一位罗马诗人名言成文艺复兴时期人文主义思想的生动写照。
人文主义自14 世纪起迄的文艺复兴时期兴起之后,一直经久不衰。
在18 世纪启蒙运动时期,有卢梭等人的浪漫主义的人文主义运动。
而后,又有19 世纪的非理性主义的的人文主义的兴起。
进入本世纪,则有世纪之交兴起的释义学与存在主义思潮,还有30、40 年代出现的法兰克福学派。
尽管这些人文主义思潮的流派不同、观点各异,但却表达了一种共同的精神气质与理想,即肯定世俗人生的意义,要求享受人世的欢乐;推崇人的价值与个性的解放;留意人的精神潜能;重视人的感性经验与理性思维,主张运用人的知识来造福人类。
现代西方哲学中的科学主义与人文主义内容摘要:现代欧洲哲学的发展得益于现代欧洲社会的发展,现代欧洲社会学科林立、各具特色,哲学也经历了更新换代的变化。
其中,科学主义与人文义在现代欧洲哲学中既有分歧,又有相容。
本文通过浅略的解读现代西方哲学中的科学主义与人文主义,浅陋的提出几点对科学主义与人文主义的认识。
关键词:科学主义、人文主义、解读、认识。
现代欧洲哲学最基本的两个特征是:提出反形而上学的口号和明确非理性的主题,而且这也是欧洲哲学从近代想现代转变的两个根本标志。
现代欧洲哲学有很多流派。
按本质特征分,现代西方哲学可分为唯科学主义与人本主义两大阵营1。
科学主义又叫做实证主义,一般包括三个哲学流派:实证主义、经验批判主义、逻辑实证主义。
人本主义一般包括意志主义、生命哲学、存在主义三个流派2。
一、科学主义科学主义,也称唯科学主义,英文是“scientism”。
是一种以科学理性为标准的一种特殊的理性主义,主张以自然科学技术为整个哲学的基础,并确信它能解决一切问题的哲学观点。
盛行于现代西方。
它把自然科学奉为哲学的标准,自觉或不自觉地把自然科学的方法论和研究成果简单地推论到社会生活中来。
如美国新实在论者要求哲学家效仿科学家;美国哲学家W•奎因则说,认识论就是生物学对自身的运用。
科学主义在尊重科学经验与事实的名义下,推行不可知论和主观经验主义的基本特征在一定条件下起到了解放思想的作用同时,也造成了相对主义和虚无主义的蔓延以及丧失终极关怀。
1赵敦华:《现代西方哲学新编》,北京,北京大学出版社,2001年,第4页。
2陈志坚:《哲学简史(欧洲卷)》,北京,线装书局,2006年,第249页。
科学主义(scientism)在十九世纪七十年代就已出现。
德国哲学家狄尔泰在十九世纪末主张人文学的研究方法与科学方法不同:人文学应该“主观”,与科学的“客观”相对,并批评那种试图将科学方法应用于人文学(指法律、艺术、历史和宗教)研究的思想为科学主义。
人文主义究竟给近代西方文化带来了什么周春生【摘要】内容提要人文主义是一个动态的概念,其基本内涵产生于文艺复兴时期,并在往后的西方思想文化进程中传承发展,逐渐成为社会的主导意识之一。
它的最重要影响力在于其世俗性人学内涵,也就是将世俗的人当作思考万事万物的出发点和中心。
人文主义者主张信仰和理性各有其存在合理性的双重真理说,这对提升理性地位有积极的意义。
文艺复兴时期以来,西方文学艺术繁荣现象与人文主义诗性智慧密切相关,后者更深层次的意蕴在于启导人们完整地认识人和思想文化的发展。
【期刊名称】学海【年(卷),期】2011(000)003【总页数】6【关键词】关键词人文主义世俗性双重真理诗性智慧学术界早已习惯诸多颂扬人文主义的言辞,这些赞美包括主张人的全面发展,维护公民社会中的人之自由和权利,尊重科学理性,如此等等。
同时认为人文主义的思想精华有助于近代文明的进步。
随着20世纪西方各种社会问题的出现,也形成了对人文主义批判和忧虑的声音,认为人文主义一味以人为中心、强调绝对的个体主义、夸大世俗情感和功利的力量等,这些社会主导意识已经并正在产生诸多负面效应。
甚至发问:人文主义还有前途吗?①为了对近代西方文化、特征、文明进程等做全方位的探讨,我们有必要首先回答这样一个问题,即人文主义究竟给近代西方文化带来了什么?用历史的眼光分析“人文主义”概念人文主义是一个动态的概念,其基本内涵产生于文艺复兴时期,后在西方思想文化进程中传承发展,逐渐成为社会的主导意识之一。
因此,研究“人文主义究竟给近代西方文化带来了什么”之类的问题,就必须放眼整个近代西方文明进程。
通常,人们将人文主义视作文艺复兴时期的思想文化现象,这种看法需要做些补正。
英文Humanism一词源于拉丁文Humanitas,是西塞罗为希腊文enkyklia paedeia(相当于英文encyclopaedia)找到的拉丁文对译词,意为全面教育,或人文学科的教育。
16世纪中叶,人们将讲授“七艺”(亦称人文学科)的学者称之为“人文主义者”(Humanists)。
人文主义在近代科学技术发展中的地位与作用专业:控制工程班级:1207学号:2012220324姓名:王旭人文主义在近代科学技术发展中的地位与作用1956年,英国人查尔斯·斯诺(C. P. Snow, 1905-1980)在《新政治家》杂志上发表了一篇名为《两种文化》的文章。
三年后,他将文中的思想加以扩充,在剑桥大学作了一个著名演讲,讲题是《两种文化与科学革命》。
按照剑桥大学知识史教授斯蒂芬·科里尼(S. Collini)的说法,斯诺在一个多小时的演讲中至少做成了三件事:发明了一个词汇或概念,阐述了一个问题,引发了一场争论。
词汇是“两种文化”;问题是存在于人文学者和科学家之间的文化割裂,即所谓“斯诺命题”;争论就是围绕着“斯诺命题”展开的一场旷日持久的思想论战——令人感到意外和兴奋的是,这场争论的意义远远超出了文化自身,它的政治、经济乃至生态学内蕴在今日全球政治经济格局中得以重新彰显。
科学文化和人文主义的分隔经过斯诺事件和“科学大战”之后,它们之间加强沟通,从而走向融合,似乎是不可能的。
但是,人们必须看到科学主义和人文主义的对立,已经演化为现代主义和后现代主义思潮的对立,经过这种演化,人们的价值观发生了巨大的转变,“即由过去的人文关怀转变成了生态关怀,也就是由人文关怀所主张的‘善’和‘美’必须和生态平衡结合起来才能达到最高的境界” [1]。
实际上,当我们运用新的思维方式——整体性思维方式来看待现代主义和后现代主义的对立时,这种对立便不再是一种对立,人能够协调这种对立,协调此对立的途径就是实现科学文化与人文文化的融合。
这种融合突出人的科学精神,突出人的求“真”精神,同时又强调人的人文精神,强调人的求“善”、“美”精神的融合,既坚持社会科学发展的“科学原则”,又坚持科学技术“人文原则”的融合[2]。
对于这种融合,我国著名科学技术哲学家龚育之先生是这样构思的:“我们提倡的人文精神应该是具有现代科学(自然科学和社会科学)意识的人文精神,我们提倡的科学精神应该是充满高度人文关怀的科学精神[3]”。
世界近代科技与思想文化的进步当我们回首世界近代的历史长河,科技与思想文化的进步就如同璀璨的星辰,照亮了人类前行的道路。
这一时期,不仅改变了人们的生活方式,还深刻地影响了人类对自身和世界的认知。
在科技领域,工业革命无疑是一个具有划时代意义的重大事件。
从18 世纪中叶开始,英国率先开启了工业革命的大门。
蒸汽机的发明和广泛应用,成为了这场革命的标志性成果。
它让原本依靠人力和畜力的生产方式发生了根本性的转变。
工厂不再依赖于河流的水力,而是可以依靠蒸汽机提供的强大动力,大规模地进行生产。
这使得生产效率大幅提高,商品的产量急剧增加,价格也随之降低,从而让更多的人能够享受到工业产品带来的便利。
除了蒸汽机,纺纱机、织布机等纺织机械的改进也极大地推动了纺织业的发展。
原本需要大量人工耗费长时间才能完成的纺织工作,现在可以在短时间内由机器高效完成。
而且,随着钢铁工业的兴起,铁路和桥梁的建设有了更坚实的材料基础。
铁路的出现改变了人们的出行和货物运输方式,大大缩短了地域之间的距离,促进了经济的交流与发展。
在能源领域,煤炭逐渐取代了传统的木材,成为主要的能源来源。
煤炭的大规模开采和使用,为工业生产提供了源源不断的动力。
而后来电力的发明和应用,则让人类进入了一个全新的电气时代。
电灯、电话、电报等电器的出现,彻底改变了人们的生活。
夜晚不再黑暗,信息的传递也变得更加迅速和便捷。
科技的进步不仅仅体现在工业生产和日常生活中,在医学领域同样有着显著的成就。
显微镜的发明让人们能够观察到微观世界的细胞和微生物,为医学研究打开了新的大门。
疫苗的研制和推广,有效地控制了许多传染病的传播,拯救了无数人的生命。
麻醉剂的使用,让外科手术变得不再那么痛苦和危险,手术的范围和成功率也得到了极大的提高。
与此同时,世界近代的思想文化也经历了一场深刻的变革。
文艺复兴运动的兴起,打破了中世纪以来宗教神学对人们思想的束缚。
人文主义思想开始传播,强调以人为中心,而不是以神为中心。
人文主义在近代科学技术发展中的
地位与作用
人文主义在近代科学技术发展中的地位与作用科学技术的发展在本质上是各个学科相互融合、相互促进而不断进步的,人文学科中的哲学、美学、宗教、伦理学和文学艺术等都以不同方式、不同程度对自然科学起促进作用。
正是由于人文主义和科学技术的统一,人类从此进入了工业文明。
一、人文主义在科学技术发展中的地位
人文主义是指文艺复兴时期新兴资产阶级反封建反教会斗争中形成的思想体系、世界观或思想武器,也是这一时期资产阶级进步文学的中心思想。
它主张一切以人为本,反对神的权威,把人从中世纪的神学枷锁下解放出来。
宣扬个性解放,追求现实人生幸福:追求自由平等,反对等级观念:崇尚理性,反对蒙昧。
“人文主义”一词
源自“人文学”(Studiahumanitatis),在文艺复兴时期指古典学术的研究和重视人生现实的新思潮,当时的新文化人士则自称为“人文学者”(humanista)。
19世纪以后,欧洲学术界才开始用“人文主义”来称呼这种社会思潮。
人文主义的基本倾向是提倡“人道”以反对“神道”,提倡人权以反对君权,提倡个性解放以反对中世纪的宗教桎梏及其一切残余,因此也称为人道主义。
人文主义自14世纪文艺复兴时期兴起之后,一直经久不衰。
在18世纪启蒙运动时期,有卢梭等人的浪漫主义的人文主义运动。
而后,又有19世纪的非理性主义的的人文主义的兴起。
进入本世纪,则有世纪之交兴起的释义学与存在主义思潮。
纵观近代以来的科技文明史,人文精神和科学精神相辅相成,相得益彰,推动科技发展和社会进步。
近代社会,正是达.芬奇、莎士比亚等大师在人文领域主体性、创造性的讴歌,才产生了哥白尼、伽利略在宇宙观上对宗教神学的反叛;有了牛顿的“力学体系”,达尔文的“进化理论”,才有伏尔泰的“启蒙运动”和尼采等人的“上帝死了”的宣言。
正是人文精神和科学精神的完美结合,才会出现象爱因斯坦这样优秀的哲人科学家。
大家知道,爱因斯坦是相对论学说的创立者,是科学精神的化身,同时,他对开放的世界主义、战斗的和平主义、自由的民主主义、人道的社会主义的向往,以及他的科学观、教育观和宗教观,具有浓厚的人文情怀和人文精神,他对生命意义和人生价值的理解,对真善美的追求,他的独立人格、仁爱人性、高尚人品,更使他成为人文精神和科学精神结合的化身,为社会做出了巨
大的贡献。
在我国,中国人追求民主与科学虽不始于五四新文化运动,但却是从五四新文化运动开始,在新文化运动这次思想启蒙之后,中国人才将民主与科学作为近代新文化的核心观念或基本价值加以追求和崇尚。
新文化运动前,资产阶级改良派和革命派,在宣传各自的政治观点时,都没有彻底地批判封建思想。
经过新文化运动,封建思想遭到前所未有的冲击批判,人们的思想得到空前的解放。
中国知识分子在新文化运动中,受到一次西方民主和科学思想的洗礼,推动了中国自然科学事业的发展。
新文化运动时期,自然科学家和人文思想家所做的科学传播,分别从不同角度系统阐述了科学精神。
以自然科学家为主的科学传播者,在知识、方法和社会建制三个层面上,系统阐述了科学所蕴涵的求真精神,而以人文思想家为主的科学传播者,又从批判传统文化、开启民智、推进民主三个角度系统阐述了科学精神的作用和影响。
由此,新文化运动的科学传播,开始触及到科学的灵魂,实现了科学精神的启蒙,从而为中国科学的发展和文化的革新,做出了伟大的贡献[4]。
二、人文主义在近代科学技术发展中的作用
在文复兴时期,人文主义面对人与自然这一永恒的主题时,不仅重视知识与理性,而且还通过提出个性解放的口号,反对宗教愚昧和封建等级制度等种种主张,解放了被压抑的人,激发了人空前的创造热情,使在中世纪被窒息的实验科学与自然科学从神学的教义中解放出来,为近代技术的兴起与发展尊定了重要的文化条件。
不仅如此,
当时人文主义所诱发的经济与政治变革也从社会需要与物质基础等
社会条件上推动了技术的进步。
而随着技术的发展与人类对自然力的征服,人终于在自然界的面前站了起来,发现了自身的潜力,强化了人文主义以人为本、为万物之灵的观念,使人文主义思想得到了广泛而深入的传播。
由于人文主义提倡重视现实和自由思考,因而又为文艺复兴时期自然科学的兴起,提供了思想武器。
使得自然科学迅猛发展,例如,在天文学方面。
波兰天文学家哥白尼1543年出版了《天体运行论》,在其中提出了与托勒密的地心说体系不同的日心说体系。
意大利思想家布鲁诺在《论无限性、宇宙和诸世界》、《论原因、本原和统一》等书中宣称,宇宙在空间与时间上都是无限的,太阳只是太阳系而非宇宙的中心。
伽利略1609年发明了天文望远镜,1610年出版了《星界信使》,1632年出版了《关于托勒密和哥白尼两大世界体系的对话》。
德国天文学家开普勒通过对其师丹麦天文学家第谷的观测数据的研究,在1609年的《新天文学》和1619年的《世界的谐和》提出了行星运动的三大定律,判定行星绕太阳运转是沿着椭圆形轨道进行的,而且这样的运动是不等速的。
在中国共产党十七次全国代表大会上,胡锦涛总书记在《高举中国特色社会主义伟大旗帜为夺取全面建设小康社会新胜利
而奋斗》的报告中提出,科学发展观第一要义是发展,核心是以人为本,基本要求是全面协调可持续性,根本方法是统筹兼顾,指明了我们进一步推动中国经济改革与发展的思路和战略,明确
了科学发展观是指导经济社会发展的根本指导思想,标志着中国共产党对于社会主义建设规律、社会发展规律、共产党执政规律的认识达到了新的高度,标志着马克思主义的中国化,标志着马克思主义和新的中国国情相结合达到了新的高度和阶段。
传统发展观是“人文关怀”缺失的发展观,它所关注的是“如何发展得快”,对于“怎样的发展才是符合人的发展”这样一些具有价值观意义的问题则没有给予考虑。
正如美国学者威利斯·哈曼指出的那样,在传统发展观的支配下,虽然人们在解决“如何”一类问题上相当成功,使发展的速度越来越快,但与此同时,对“为什么”这种具有价值观含义的问题却变得模糊起来,迷失了发展的方向。
在传统发展观的支持下,人们片面运用科学技术的成果,造成生存环境的破损,从而也引发了哲学上的人类中心主义和非人类中心主义的争论。
但是,“人们对于善待地球没有争论,争论在于如何分析产生这种严峻形势出现的思想根源,用什么思想为指导来解决这个问题”。
党的十六届三中全会提出的科学发展观尽管是针对环境问题提出的,但它却蕴含了科学主义与人文主义的统一,因为它既坚持科学精神,又倡导人文关怀。
对于科学发展观可以从四个方面来认识,即人本、全面、协调、持续。
其中,人本是核心,全面、协调、持续是人本派生出来的。
人本体现的是人文精神,体现的是对人的主体地位的认识,对人的利益和价值的肯定和尊重。
全面、协调、持续反映的是科学理性,只要人类社会前进的步伐不停止,就一刻也不能停止对世界的改造。
科学与人文两种文化,科学主义与人文主义两种思潮,在科学发展观的旗帜下完全
可以统一起来。
综上所述.人文主义不仅为近代自然科学的形成和发展创造了有利的外部条件,而且从观察与理论的矛盾、理论与理论的矛盾等方面为自然科学提供了内在发展的动力,同时还在人才、技术和方法上为近代自然科学的发展奠定了重要基础,因此那种认为人文主义轻视自然科学和阻碍自然科学发展的观点是不公正的。
用人文主义研究专家的话能更加清楚的让我们认识人文主义在近代科学技术发展中的影响:“如果说人文主义真的重新发现了对人、人的能力和人对各种事物的理解力的信念,那么科学实验的新方式、革新了的世界观、企图征服和利用自然的新努力也应当归功于人文主义的影响”。
[1]爱德华·格兰特.中世纪的物理科学思想[M],上海:复旦大学出版社,2004.20.
[2]梯利.西方哲学史[M].北京:商务印书馆,2004.7.
[3]文德尔班.哲学史教程[M].北京:商务印书馆,1993.9.
[4]张华夏,叶侨健.现代自然哲学与科学哲学[M].广州:中州大学出
版社,1996.27.36.
[5]c·P·斯诺.两种文化[M].纪树立译.三联书店,1994.4.
[6]杨丽娟,陈凡.论科技法产生和发展的两大文化基石[J].科学学研究,2004(4):362—365.。