病理科二甲复审准备内容
- 格式:docx
- 大小:16.72 KB
- 文档页数:16
检验科二甲复审准备材料第一篇:检验科二甲复审准备材料检验科二甲复审准备材料:一、规章制度1、《医疗机构临床实验室管理办法》2、新项目审批及实施流程3、实验室安全管理制度和流程(各场所、各工作流程及不同工作性质人员的安全准则)4、检验科各岗位职责5、实验室生物安全工作流程6、易燃、易爆物品的储存使用制度7、各种传染病职业暴露后应急预案(包括应急措施及处理流程)8、消毒制度9、标本溢洒处理流程10、实验室废弃物、废水的处理流程11、微生物菌种、毒株的管理规定与流程12、微生物实验室菌(毒)种应急预案13、化学危险品的管理制度14、化学危险品溢出与暴露的应急预案。
15、检验报告双签字制度16、检验科复查制度17、检验报告单书写制度18、检验与临床的科间协调会议制度19、试剂与校准品管理制度 20、试剂与校准品使用登记制度21、试剂与校准品专门管理,明确的岗位职责。
22、质量与安全管理小组的职责,工作计划,质量体系文件23、实验室与护理部、医院感染控制部门共同制定标本采集运输指南。
24、实验室标本接受、拒收标准与流程。
25、实验室与护理部、医院感染管理部门有对标本的采集、运输、接受等有监管流程与记录。
(根据监管情况,针对存在问题落实整改措施)26、实验室室内质控规则。
27、临床化学、免疫学、血液学、和凝血实验的质量控制流程28、血涂片评价和分类计数的质量控制流程29、细菌、分枝杆菌和真菌监测的质量控制流程 30、尿液分析和临床显微镜检查的质量控制流程31、临床检验项目标准操作规程32、检验仪器的标准操作、维修规程。
33、新项目实施后的跟踪、听取临床对新项目设置后合理性意见,改进项目管理二、科内准备材料1、检验科质量与安全管理小组记录本(要有安全记录)2、安全制度与流程管理培训记录。
3、检验科设置安全员,负责各个场所安全4、安全相关活动记录本(严格执行安全规程、定期安全检查、定期研究安全管理)5、各种设施定期维护保养记录本(保障正常)6、实验室工作人员健康档案管理(A级)7、设置实验室消防安全员(C级)8、实验室消防安全检查记录本(定期检查灭火器的有效期、定期检查各种电器、电路的安全隐患、安全通道畅通)(B级)9、消防安全知识与基本技能的培训与演练(可以记在质量与安全管理小组记录本上,有内容、人员,不足之处,改进措施、影像记录)(A级)10、实验室对工作人员进行职业暴露的培训及演练(相关记录)(B级)11、有职业暴露处置登记及随访记录本(有职业暴露的案例分析及改进意见,可以记录在质量与安全管理小组记录本上)(A级)12、各种消毒用品的有效期监测本(定期)13、各种消毒记录14、实验室废弃物、废水的处理责任人明确()15、实验室废弃物、废水定期检查登记本,依结果进行整改(B 级)16、微生物实验室菌(毒)种专人管理()。
二级甲等中医院二甲复审检验科准备资料【精】一、引言本文档旨在为二级甲等中医院二甲复审检验科的准备工作提供指导和参考。
准备工作包括检验科的设备、人员、实验室建设等方面的内容。
通过合理的准备,有助于确保检验科的正常运营,并为患者提供准确可靠的检验结果和服务。
二、人员配置检验科是医院中至关重要的部门之一,人员配置必须合理并具备相关的专业知识和技能。
以下是建议的人员配置:1.检验科主任:负责整个检验科的日常管理和业务指导;2.检验科副主任:协助主任管理科室,并分担一些具体工作;3.医学检验师:拥有医学检验师职称,具备一定的实验室技能和丰富的实验室经验;4.医学实验技师:拥有医学实验技师职称,负责实验室具体的操作和维护工作;5.质控员:负责检验结果的质量控制和质量评估;6.统计员:负责统计和分析检验科的数据;7.助理人员:负责辅助实验室的其他工作,如标本收集、记录等。
三、实验室设备实验室设备的选择和配置直接关系到检验科的正常运行和检验结果的准确性。
以下是常见的实验室设备:1.检验分析仪器:包括血液分析仪、尿液分析仪、生化分析仪等;2.实验室仪器:包括离心机、显微镜、培养箱等;3.样本处理设备:包括离心机、离心管、试管架等;4.导管和试剂:用于采集样本和进行实验的导管和试剂;5.实验室信息系统:用于管理和存储实验数据的信息系统。
四、实验室建设良好的实验室建设对于实验室的安全和高效运行至关重要。
以下是实验室建设的主要要求:1.实验室布局:合理规划实验室的功能区域,如样本处理区、实验区、仪器设备区等;2.空气净化:实验室内需要控制空气污染,采用适当的空气净化设备;3.水质处理:实验室需要保证实验水的纯净度,采用适当的水质处理设备;4.电力供应:实验室需要稳定的电力供应,电源接线应符合安全规范;5.物品储存:合理规划实验室内的物品储存区,保证实验室的整洁和安全;6.安全设施:实验室需要配备火警报警系统、紧急洗眼器等安全设施。
﹡1. 平均住院日≤10天【病案室】﹡2. 病床使用率≤93%【病案室】3.药品收入占医疗总收入比例≤40%【药械科】4.择期手术患者术前平均住院日≤3天【病案室】5.床位周转次数≥19次/年【病案室】6.重大医疗过失行为和医疗事故报告率100%﹡7.法定传染病报告率100%【保健科】8.急危重症抢救成功率≥85%9.入出院诊断符合率≥95%10.手术前后诊断符合率≥95%11.临床主要诊断与病理诊断符合率≥60%【医务科】﹡12.CT检查阳性率≥60%。
【放射科】13.MRI检查阳性率≥60%【放射科】﹡14.大型X光机检查阳性率≥50%。
【放射科】15.清洁手术切口甲级愈合率≥97%【手术室】16.清洁手术切口感染率≤1.5%【手术室】17.麻醉死亡率≤0.02%【手术室】18.药品和医疗器械临床试验、手术、麻醉、特殊检查、特殊治疗履行患者告知率100% ﹡19.甲级病历率≥90%。
【病案室】20.基础护理合格率≥90%【护理部】21.危重患者护理合格率≥90%【护理部】22. 术前讨论、死亡病例讨论、疑难病例讨论率100%23.输血适应症合格率100%,成分输血比例≥85% □是□否□是□否□是□否□是□否□是□否□是□否□是□否□是□否□是□否□是□否□是□否□是□否□是□否□是□否□是□否□是□否□是□否□是□否□是□否□是□否□是□否□是□否□是□否24.医院感染现患率≤10%【感控】25.医院感染现患调查实查率≥96%【感控】26.院内急会诊到位时间≤10分钟﹡27. 手术安全核查率100%【手术室】﹡28. 医嘱、处方合格率≥95%【医务科】29.医疗器械消毒灭菌合格率100%﹡30.急诊留观时间≤72小时31.急救物品完好率100%【内外妇儿】32.临床化学室质评全年平均及格(VIS≤120)【化验室】33.血液学室间质评全年平均及格(改良偏离值数DI≤2%)【化验室】34.免疫室间质评全年平均成绩在全国平均水平以上【化验室】35.细菌室间质评全年鉴定正确率≥80%【化验室】﹡36.全院开放床位与病房护士比例1:0.437.普通门诊具有副主任医师以上专业技术职务任职资格的本院医师比例60%【医务科】38.手术类别:四类(含)以上手术比例:二级甲等≥5%,二级乙等≥2%,高级职称医师:二级甲等≥10%,二级乙等≥5%39.大型设备检查项目自开具检查报告申请单到出具检查结果时间≤48小时【放射科】﹡40.临检常规检查项目自检查开始到出具结果时间≤30分钟,急诊生化、生化、免疫项目自检查开始到出具结果时间≤2小时,平诊生化、免疫等检验项目自检查开始到出具结果时间≤1个工作日,微生物常规自检查开始到出具结果时间≤4个工作日【检验科】41.超声自检查开始到出具结果时间≤30分钟【彩超】42.术中冰冻病理自送检到出具结果时间≤30分钟【病理】43.挂号、划价、收费、取药等服务窗口等候时间≤10分钟44.住院患者抗菌药物使用率不超过60%【药械科】﹡45.门诊患者抗菌药物处方比例不超过20%【药械科】□是□否□是□否□是□否□是□否□是□否□是□否□是□否□是□否□是□否□是□否□是□否□是□否□是□否□是□否□是□否□是□否□是□否□是□否□是□否□是□否□是□否□是□否注:部分评价指标计算方法及说明病床使用率:指“实际占用总床日数”与“实际开放总床日数”之比×100%。
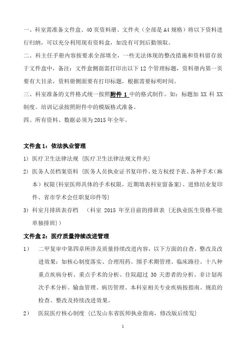
一、科室需准备文件盒、40页资料册、文件夹(全部是A4规格)将以下资料进行归纳,可以充分利用现有资料盒,如没有可到后勤领取。
二、科主任手册内容按要求全部填全,一些无法体现的整改措施和资料留存放于文件盒中,备注:文件盒侧面需打印出以下12个管理标题,资料册内第一页要有大目录,资料册侧面要有打印标题,根据需要标明时间。
三、科室准备的文件格式统一按照附件1中的格式制作。
如:标题加XX科XX 制度。
培训记录按照附件中的模版格式准备。
四、所有资料、数据必须为2015年全年。
文件盒1:依法执业管理1)医疗卫生法律法规 {医疗卫生法律法规文件夹}2)医务人员档案资料 {医务人员执业证书复印件、处方权授予表、各种手术(麻本)权限{科室医师具体的手术权限,近期填表科室留备案}、进修结业复印件、省市学术会任职复印件等}3)科室月排班表存档(科室2015年至目前的排班表 {无执业医生资格不能单独排班})文件盒2:医疗质量持续改进管理1)二甲复审中第四章所涉及质量持续改进内容,以下方面的自查、整改及改进效果:如核心制度落实、合理用药、围手术期管理、临床路径、十八种重点疾病分析、重点手术的分析、住院超过30天患者的分析、非计划再次手术分析、输血管理、病历管理、本科室相关专业疾病按指南、规范的检查、整改及持续改进效果。
2)医院医疗核心制度 {已发山东省医师执业指南,修改版后续发}3)专项管理的各种规章制度 {医疗安全、输血、病历书写、抗菌药物管理等} 4)科室质量与安全管理小组、科室质量与安全管理工作计划、科室质量与安全管理制度、科室质量与安全管理记录5)医务科医疗质量检查结果及反馈表6)科室质控记录本{含自查资料、整改资料及医疗质量持续改查资料}除在科主任手册中记录外,内页不够可自行增加内页。
7)科室有对考核结果的的分析总结、改进措施记录(每月一次)安排相关学习。
存档:(1)2015年每月质量检查反馈给科室的反馈表、科室书写整改措施的反馈表。
县医院二甲医院复审工作实施方案标题:县医院二甲医院复审工作实施方案引言概述:县医院作为基层医疗机构,在医疗服务中扮演着重要的角色。
为了提高医院的服务水平和质量,二甲医院复审工作显得尤为重要。
本文将详细介绍县医院二甲医院复审工作的实施方案。
一、复审工作的准备阶段1.1 制定复审计划:明确复审的目的、内容、时间和流程。
1.2 确定复审小组:选派具有丰富经验和专业知识的医疗专家组成复审小组。
1.3 收集相关资料:搜集医院的各项资料,包括医疗服务、医疗质量、设备设施等。
二、复审工作的实施阶段2.1 实地考察:复审小组对医院进行实地考察,了解医院的实际情况。
2.2 专家评议:复审小组对医院的医疗服务、医疗质量进行评议,提出改进建议。
2.3 制定复审报告:根据实地考察和专家评议结果,编制详细的复审报告。
三、复审工作的整改阶段3.1 制定整改方案:医院根据复审报告提出的意见和建议,制定整改方案。
3.2 实施整改措施:医院按照整改方案的要求,逐项实施整改措施。
3.3 检查验收:复审小组对医院的整改情况进行检查验收,确保整改措施得到有效落实。
四、复审工作的总结阶段4.1 召开总结会议:医院组织召开复审总结会议,对复审工作进行总结和评估。
4.2 提出建议:根据复审工作的经验教训,提出进一步改进医院医疗服务的建议。
4.3 完善复审机制:不断完善复审机制,提高医院医疗服务的水平和质量。
五、复审工作的持续改进阶段5.1 定期复审:建立定期复审机制,持续监督医院的医疗服务水平。
5.2 提升医疗质量:通过复审工作,不断提升医院的医疗质量和服务水平。
5.3 促进医院发展:复审工作不仅是对医院的监督和评估,更是促进医院发展的重要手段。
结语:通过县医院二甲医院复审工作的实施方案,可以有效提升医院的医疗服务水平和质量,为患者提供更加优质的医疗服务。
希望医院能够认真贯彻落实复审工作方案,不断完善医疗服务,为人民群众的健康保驾护航。
县医院二甲医院复审工作实施方案【县医院二甲医院复审工作实施方案】一、背景和目的近年来,随着医疗服务的不断发展,县医院二甲医院在提供医疗服务和改善医疗质量方面取得了显著成绩。
为了进一步提升医院的综合实力和服务质量,确保医疗安全,县医院二甲医院决定进行复审工作。
本实施方案旨在明确复审工作的具体内容和步骤,确保复审工作的顺利进行。
二、复审工作的范围和内容1. 复审范围:涵盖县医院二甲医院的各个科室、医疗技术、管理制度等方面。
2. 复审内容:(1) 临床医疗质量:包括病案管理、手术室管理、药品使用、医疗器械管理等方面。
(2) 医疗服务质量:包括门诊就诊流程、住院服务质量、医患沟通等方面。
(3) 医疗设施和设备:包括医疗设备的购置、维护和使用情况等方面。
(4) 医疗人员素质:包括医生、护士等医疗人员的专业技能、服务态度等方面。
(5) 管理制度和流程:包括医院管理制度、卫生安全管理制度等方面。
三、复审工作的步骤和时间安排1. 筹备阶段:(1) 成立复审工作组,明确各成员的职责和任务。
(2) 制定复审工作计划,明确复审的时间节点和工作内容。
(3) 收集相关文档资料,包括医院管理制度、医疗质量报告、医疗设备购置记录等。
(4) 开展前期调研,了解医院的基本情况和存在的问题。
2. 实施阶段:(1) 进行现场检查,包括对各科室、手术室、药房、医疗设备等的检查和评估。
(2) 进行数据分析,对医院的各项指标进行统计和分析,评估医院的综合实力和服务质量。
(3) 进行医疗质量评估,通过查阅病历、手术记录等方式,评估医院的临床医疗质量。
(4) 进行医疗服务质量评估,通过访谈患者和医护人员,评估医院的服务质量和患者满意度。
(5) 进行医疗设施和设备评估,对医院的设施和设备进行检查和评估。
(6) 进行医疗人员素质评估,通过面试和考核等方式,评估医院的医疗人员素质。
(7) 进行管理制度和流程评估,对医院的管理制度和流程进行检查和评估。
二甲复审各科室准备材料二甲复审是指医学专业硕士研究生毕业后,需要通过复审才能获得医师资格。
在复审过程中,各科室都需要准备相应的材料。
下面是二甲复审各科室可能需要准备的材料:1.内科:-病历:提供多种不同疾病的临床病历,包括病史记录、体格检查、实验室检查和影像学检查等。
-主治医师或指导教师的评价:包括对病历处理的评价、诊断及治疗方案的合理性和准确性等。
2.外科:-临床操作记录:提供多种不同手术操作的记录,如切口处理、手术过程记录、术后处理等。
-指导医师的评价:包括对手术操作的评价、手术技术的熟练程度和安全性等。
3.妇产科:-分娩操作记录:提供多种不同分娩操作的记录,如分娩方式、分娩过程记录、产后处理等。
-指导医师的评价:包括对分娩操作的评价、分娩技术的熟练程度和安全性等。
4.儿科:-儿科病例:提供多种不同儿科疾病的病历,包括病史记录、体格检查、实验室检查等。
-指导医师的评价:包括对病例处理的评价、诊断及治疗方案的合理性和准确性等。
5.眼科:-眼科病例:提供多种不同眼科疾病的病历,包括病史记录、眼科检查、辅助检查等。
-指导医师的评价:包括对病例处理的评价、诊断及治疗方案的合理性和准确性等。
6.皮肤性病科:-皮肤性病病历:提供多种不同皮肤性病疾病的病历,包括病史记录、皮肤检查、辅助检查等。
-指导医师的评价:包括对病例处理的评价、诊断及治疗方案的合理性和准确性等。
此外,复审材料还可能包括以下内容:-科研项目:参与的科研项目,包括项目名称、项目负责人以及个人在项目中的具体工作等。
-职业规划和发展方向:个人对未来的规划和发展方向,包括参加进修、培训等的计划。
以上仅为一些可能需要准备的材料,具体要求可能因学校、科室的不同而有差异。
建议考生在准备材料时,详细阅读相关的复审规定和要求,以确保准备的材料完备和符合要求。
复审二甲医院准备工作计划
根据相关要求和规定,我们对复审二甲医院的准备工作进行了详细的计划和安排。
具体包括以下几项内容:
1. 审核相关资料和文件,确保所有手续齐全,符合要求。
2. 对医疗设备进行全面检查和维护,确保设备运行正常。
3. 进行医护人员的培训和考核,提高专业水平和技能。
4. 对医疗环境进行全面清洁和消毒,营造舒适的就诊环境。
5. 确保药品和医疗器械的采购和库存充足,做好备用物资的准备。
6. 安排好医护人员的工作和轮班安排,确保医疗服务的顺利进行。
通过以上准备工作的安排,我们将确保复审二甲医院能够按照要求进行复审工作,达到相关的标准和要求。
病理技术质量控制病理技术是病理学诊断不可分割的一部分,制片质量的好坏很大程度上影响病理医生做出正确的病理诊断。
因此,保证和提高制片质量是每个病理技术员的责任。
为了保证制片质量,减少差错,防范责任事故避免医疗纠纷,有必要加强对病理技术进行科学规范管理和制片控制,为提高临床病理诊断水平,促进临床病理学事业的发展做出我们应有的贡献。
一、高素质技术人员的规范管理1.要有敬业精神,强烈的工作责任心2.努力学习,刻苦专研,掌握过硬的基本功,引进和学习新技术,工作精益求精。
3.领导重视,为技术人员提供进修学习和提高的机会。
4.技术员好医生,技术员与技术员相互团结,密切配合,发挥团队精神的作用。
二、仪器设备规范管理1.配备先进,高质量的仪器设备是保证和提高制片质量的重要条件。
2.正确使用,定期维修保养,保证仪器设备在最佳状态下工作。
三、标本和送检单的接收1、标本和送检单的接收检查标本和送检单的名字是否相符,有无标本,有没有病史。
标本补充固定液,送检单编号登记。
2、资料档案的规范管理诊断报告发出后,附有诊断报告记录的送检单、玻片和组织蜡块存档并专人保管。
建立严格的资料借出制度,确保档案资料不被丢失。
四、技术操作规范1、及时固定组织:采用10%-20%甲醛液固定组织,因甲醛易氧化成甲酸,因此多会偏酸性,最理想的是配成中性甲醛液。
巨大组织要切开固定,小块组织的固定时间约4小时左右,然后取材时修切成大小约22x22mm,厚不超过2mm的组织进行脱水。
取材时必须注意核对编号是否与送检单上的病理号一致,并记录好对大体标本的描述,取材组织的形状和数量。
2、脱水彻底:脱水液常用乙醇,用乙醇脱水要由低浓度逐级上行至高浓度(一般70%-100%的浓度),逐步臵换组织内的水份。
组织在乙醇脱水时,低浓度乙醇的时间可适当延长,高浓度乙醇脱水时间不能过长。
3、透明充分:透明液多采用二甲苯,组织脱水后转入二甲苯,依据组织的大小、厚薄,约臵30-90分钟。
二级甲等中医院二甲复审检验科准备资料【精确】:
1. 组织机构和人员情况:包括检验科的设置和组织架构、工作人员的编制情况以及各类人员的资质情况等。
2. 仪器设备:列出检验科拥有的主要仪器设备及其型号、数量、品牌、生产厂家等信息,并提供仪器设备的使用说明书、维修记录和验证报告等。
3. 检验项目和方法:详细列出检验科现有的所有检验项目及其方法,包括生化、免疫、微生物、血液等各类检验项目,并提供检验项目的操作规范、标准方法和质控措施等资料。
4. 质控体系:提供检验科的质控手册,包括质控管理制度、内外质控监测数据、不合格品处置记录等。
5. 质量管理:提供检验科的质量管理手册,包括实验室室
内环境控制、设备设施管理、员工培训和评价、标本管理、文档和记录管理等内容。
6. 质量评价:提供检验科的质量评价报告,包括近期的质
量评审、中央质量核查和监督检查等相关报告。
7. 知识库管理:提供检验科的知识库管理情况,包括知识
库的建设、维护和使用等情况。
8. 紧急联络:提供检验科的紧急联络机制,包括急需检验
项目的外包情况、与急诊科等其他科室的紧急联络方式等。
以上是常见的准备资料,具体要根据医院的实际情况来确定。
二甲复审材料准备指南第一篇:二甲复审材料准备指南宝鸡市第三人民医院二甲复审临床科室应准备的材料1号文件盒:科室概况② 室介绍(应包括科室床位数、医护人员结构及科室工作开展情况)。
②科室中长期发展规划。
③科室每年工作计划;年度工作总结(以上材料按年份进行归档)。
必须包括2014年和2015年。
④每年医院与科室签订的业务目标管理责任书。
⑤科室制定的奖惩制度。
2号文件盒:技术档案及相关复印件(执业资格)本科室所有卫生技术人员的执业资格证书、职称证书、特种专业技术岗位上岗证、具有毒麻处方权的医师名单;担任各类专业学术委员会职务的聘任证书复印件。
3号文件盒:交接班记录本交接班记录必须有交、接班医师(本院注册医师)签字。
内容包括床位、姓名、性别、年龄、主要诊断及值班期间病人的病情变化,诊治处理过程,交班时情况,需要接班者继续处理事宜等。
记录按危重病人、新入院病人、手术后三天的病人、其他病人顺序记录,填写内容不能漏项,不能写“无特殊交班。
” 4号文件盒:疑难病例讨论记录盒对诊断不明确或疗效不佳的病人进行疑难病例讨论,内容包括讨论日期、主持人、参加人员姓名及专业技术职务、具体讨论意见(发言顺序)及主持人小结意见等。
5号文件盒:死亡讨论记录盒凡死亡病例,应在患者死亡一周内进行死亡病例讨论。
讨论内容包括讨论日期、主持人、参加人员姓名及专业技术职务、具体讨论意见及主持人小结意见等,主持人小结中必须有经验教训的记录。
6号文件盒:术前讨论记录盒应有:①宝鸡市第三人民医院《术前讨论制度》②术前讨论记录(记录要求见《医疗核心制度》)③大手术登记()3级及以上)7号文件盒:危急值登记盒① 宝鸡市第三人民医院《危急值和重要检查报告相关规定》、《危急值报告制度》②危急值报告制度管理小组③危急值报告登记本④职能部门的监管记录⑤科室的持续改进记录包括培训记录、签名、课件、流程;查登记本、病历和医技科室要求一致 8号文件盒:临床路径病历记录盒(1)目录(2)上级下发的相关文件(3)临床路径小组成员及分工表(4)科室实施的临床路径病种及临床路径文本(5)进入临床路径患者的知情同意相关制度与程序(6)变异和退出原因分析记录本(7)临床路径定期评估记录本(8)临床路径患者的入组率和入组完成率(9)临床路径检测指标汇总表(10)职能部门的监管记录(11)科室的持续改进记录培训、签名、课件以下是4.4.1.1—4.4.2.1细则要求:1、有临床路径管理委员会和临床路径指导评价小组及科室临床路径实施小组并履行相应的职责。
二甲复审相关支撑材料科室分工二甲复审是医疗机构的重要环节,必须严格按照相关规定来开展工作。
在二甲复审过程中,支撑材料的准备和科室分工是至关重要的。
下面将就这两个方面进行详细的介绍。
一、支撑材料的准备支撑材料是医疗机构二甲复审的基础,包括了各种文书、表格、资料等。
医疗机构需要认真准备这些支撑材料,确保准确齐全,以便二甲复审专家组对医疗机构进行全面的审核。
1.医疗机构概况资料:包括医疗机构的基本信息、组织结构、人员构成、专业设置等资料,用于让专家组了解医疗机构的基本情况。
2.医疗机构质控管理制度:包括医疗机构的质量管理体系文件、质控制度、内审报告、事故报告等,用于展示医疗机构的质量管理情况。
3.医疗机构绩效评价及改进计划:包括医疗机构的绩效评价报告、改进计划、绩效考核结果等,用于展示医疗机构的绩效情况。
4.医疗机构诊疗技术资料:包括医疗机构的诊疗技术文件、实施标准、培训记录等,用于展示医疗机构的诊疗技术水平。
5.医疗机构安全管理资料:包括医疗机构的安全管理文件、应急预案、安全巡查记录等,用于展示医疗机构的安全管理情况。
6.医疗机构信息化建设资料:包括医疗机构的信息化建设文件、系统使用情况、数据安全措施等,用于展示医疗机构的信息化建设情况。
7.其他支撑材料:根据实际情况,医疗机构还需要准备其他相关支撑材料,以展示医疗机构的各方面情况。
总之,支撑材料的准备工作是医疗机构二甲复审的基础,只有准备充分、准确齐全,才能顺利通过专家组的审核。
二、科室分工在二甲复审过程中,医疗机构需要对相关科室进行分工,确保各科室的支撑材料准备工作得到顺利开展。
1.行政科室:主要负责整个二甲复审准备工作的组织协调、安排计划、文件准备等工作,确保整个过程顺利进行。
2.质控科室:主要负责医疗机构的质控制度、绩效评价、改进计划等相关支撑材料的准备工作,确保医疗机构的质量管理水平。
3.临床科室:各临床科室需要负责自己科室的诊疗技术资料、安全管理资料、信息化建设资料等支撑材料的准备工作,确保医疗技术水平和诊疗质量。
医院二甲复审实施方案二甲医院复审是指医疗机构的二甲等级的复审工作,旨在对医院的综合实力、服务水平等进行全面评估和审核,以确保医院的医疗质量和服务质量得到持续改进。
一、复审前准备工作:1. 成立复审工作领导小组,负责组织和协调整个复审工作。
2. 审核复审资料,包括医疗服务、医疗设备、人员配备、质量管理等方面的相关文件和材料。
3. 评估复审前的工作,对存在的问题进行整改。
4. 制定详细的复审时间表和任务分工。
二、复审方案实施:1. 组织复审小组,由主管部门、相关专家、行业协会等组成,确保评估和审核的公正性和客观性。
2. 进行现场考察,详细了解医院的医疗设备、人员配备、科研成果、质量管理等情况,并与医院相关负责人进行座谈。
3. 进行资料审核,对医院的各项文件和材料进行评估,包括医疗服务管理制度、医疗技术方案、医务人员聘用合同等。
4. 进行质量评估,包括对医院的医疗质量、护理质量、服务质量等进行评估,通过随机抽查病历、患者满意度调查等方式获取相关数据。
5. 编写复审报告,根据复审结果编写详细的报告,包括对医院的整体评价、存在的问题和改进意见等。
三、复审后工作:1. 对复审报告中提出的问题进行整改,并制定具体的整改措施和时间表。
2. 开展改进行动,推动医院各项工作的规范化、标准化,提高医疗服务质量和医疗水平。
3. 加强内部管理,建立健全的质量管理制度,提高医院的运营效率和管理水平。
4. 加强对医务人员的培训和教育,提高医护人员的专业水平和服务意识。
5. 定期组织复审评估工作,对医院的各项工作进行跟踪和评估,确保改进工作的落实和成效。
通过以上的方案实施,可以确保医院的二甲等级复审工作能够顺利进行,为医院的发展提供有力的保障。
同时,也可以提高医院的医疗质量和服务质量,增加患者的满意度,提升医院的声誉和影响力。
1.科室设置请现场查看2.收费项目如下:馆陶县人民医院病理科收费明细3.病理科现在开展项目如下:石蜡切片、术中快速冰冻切片、细胞学诊断(TCT)。
1、现场病理科布局是否合理:现场查看。
2、检查消毒及核查制度。
病理科消毒与核查制度1.目的:1.1确保病理工作的顺利完成;1.2保护病理工作人员免受污染和伤害;1.3防止环境污染。
2.范围:病理诊断部内部环境的控制和消毒。
3.职责:主班病理技术员负责对工作区的消毒和控制;病理质控组负责对消毒情况的核查。
4.定义:4.1污染区:包括标本取材室和TCT标本制片室等;4.2相对清洁区:包括组织切片室、染色室等。
4.3清洁区:包括病理诊断室等。
5.流程说明:5.1污染区:5.1.1污染区应具备以下设施:紫外线消毒设备;高效通风设备;封闭式高效能通风取材柜(用于巨检和取材,保证抽风效果,便于清洗、消毒,安装足够的照明和紫外线消毒设备);封闭式高效能通风柜(用来存放已取材的标本)。
5.1.2工作人员进入实验室时,应提前打开实验室内的通风设备,在室内空气被充分抽换后才进入室内工作。
5.1.3每天在结束工作以后,当值病理技术员应用紫外线灯照射室内消毒30-60分钟;取材器械如手术剪、取材刀、镊子等应用新洁尔灭消毒液浸泡过夜。
新洁尔灭溶液的配法为取5%的新洁尔灭液一份,加水1000份,混合即可。
取材的工作台也应用紫外线灯消毒。
同时在《消毒记录表》中记录。
5.2相对清洁区和清洁区:应有良好的通风系统,保证室内空气的流通。
相对清洁区应每天进行紫外线消毒,清洁区每周至少一次紫外线消毒。
5.3值班技术员应每天对消毒情况进行核查,并签名确认。
3、检查标本接受室、取材室有无紫外线消毒设备:科室有紫外线消毒登记。
病理科日常工作中诊断与技术人员的岗位责任分工和奖惩规定在病理科日常工作中,优良的工作质量和高超的诊断水平,凝聚着全科技术和诊断人员的辛勤汗水。
各项繁杂的工作程序也体现着每一个岗位工作者的职责。
二甲复审病理科实施方案一、前言病理科作为医院的重要科室之一,承担着疾病诊断、病因分析、治疗方案制定等重要任务。
而二甲医院病理科的复审工作,更是对其临床诊断和治疗水平的一次全面检验。
因此,制定一份科学、合理的实施方案,对于保障病理科复审工作的顺利进行具有重要意义。
二、复审病理科的重要性病理科作为医院的重要支撑部门,其工作直接关系到患者的诊断和治疗效果。
复审工作的开展,能够全面评估病理科的工作质量和水平,发现存在的问题和不足之处,为提升病理科工作水平提供有力支持。
三、复审实施方案的基本原则1.科学性原则:复审工作需要科学、客观的评价标准和方法,确保评估结果的客观性和公正性。
2.全面性原则:复审工作应该全面覆盖病理科的各项工作内容,包括技术操作、质量控制、诊断准确性等方面。
3.针对性原则:针对病理科的实际情况和存在的问题,制定具体的复审内容和评估标准,避免“一刀切”的评价方式。
4.改进性原则:复审工作不仅仅是对病理科工作的检查,更重要的是发现问题、提出改进建议,并监督改进措施的落实。
四、复审实施方案的具体内容1.技术操作的规范性评估:包括病理标本的采集、处理、鉴定和报告等环节的规范性评估,确保每一个环节都符合相关标准和规范。
2.质量控制的评估:包括病理科的内部质量控制和外部质量评估情况,评估其质量控制体系的完善性和有效性。
3.诊断准确性的评估:通过对病理诊断结果的回顾和比对,评估病理科的诊断准确性和一致性,发现存在的问题并提出改进建议。
4.人员素质和队伍建设的评估:包括病理科人员的专业素质、学术水平和团队协作能力等方面的评估,为人员培训和队伍建设提供参考依据。
五、复审实施方案的具体步骤1.确定复审工作的时间节点和具体责任人,明确复审工作的组织架构和工作流程。
2.制定复审工作的评估标准和方法,包括定量评估和定性评估相结合的方式,确保评估结果的科学性和客观性。
3.开展复审工作,对病理科的各项工作内容进行全面评估,发现存在的问题和不足之处。
二甲复审科室材料准备第一篇:二甲复审科室材料准备等级评审科室材料准备资料盒的制作标签、目录、封面和封面目录均有word文件,放在等级办备份,标签彩色打印,所有材料均要一式两份,一份放在科室,一份放在等级办备查。
(一)必备材料@.科室行政管理工作@.科室质量管理工作@.科室业务管理工作@.科室技术管理工作 @.科教管理工作科室行政管理工作1、科室情况介绍、主要中医诊疗设备设施清单2、科室人员一览表(含中西医职称,学科带头人,继承人)3、科室组织结构表4、专科发展规划、年度工作计划、总结5、科主任例会、行政例会及其他会议记录6、综合目标管理责任书、行风建设责任书、消防安全责任书、抗菌药物专项整改责任书7、各级各类人员岗位职责8、科室排班表9、科内各项管理制度10、科室预防医疗纠纷和医疗不良事件预案科室质量管理1、科室质量管理小组组织结构及活动记录2、医疗质量自查记录及持续改进实施方案3、业务学习记录4、三基培训考核记录5、科室病历一级质控记录6、不良事件登记、分析记录7、院感活动记录8、合理用药评价科室活动记录9、科室应急响应人员名单、联系方式10、科室常见危重疾病抢救流程11、科室危急值报告登记业务管理工作1、交接班记录2、死亡病例、危重病例讨论记录3、疑难、危重病例讨论记录4、手术分级管理登记5、术前讨论制度及重大手术审批制度6、手术抗菌药物应用管理制度7、非计划性再次手术登记及分析讨论记录科室技术管理工作1、依法执业符合准入制度2、科室人员一类技术考核、手术授权审批记录3、新技术申报及准入管理备案、年度运行情况4、科室医疗技术风险预案,(含病情评估、风险评估)5、科室优势病种中医诊疗方案及优化总结6、临床路径实施病种、路径表及工作记录7、围手术期3个常见病种中医干预方案(含5要素)8、开展中医特色诊疗项目及操作规范科教管理工作1、科研项目申请、立项课题一览表2、科研项目结题、获奖及论文发表一览表3、进修培训计划、外出进修一览表4、继续教育学分登记表5、实习生带教计划及出科考核6、进修人员带教计划及出科考核(二)病历归档病历合理使用抗生素病历Ⅰ类切口手术抗生素治疗性使用者(送检率、使用合理)非计划再次手术病历死亡病历重大手术病历优势病种病历临床路径病历运行病历无明显缺陷、无缺项抗生素使用合理三级查房病情评估术前讨论知情同意诊疗方案应用关注点之一:时首次病程录间三级医师查房要术前求术后出院最后一次病程记录关注点之二:各种病程记录是否吻合三级查房中上级医师的指导内容辩证分析、治法处方讲解、用药讲解抗菌药物合理应用(特别是围术期)诊疗方案应用是否与本科室制定的一致调整治疗用药说明及阳性检查分析关注点之三:危重病例讨论,死亡病历讨论等有无中医内容及上级医师分析指导主持人:主任或副主任指导性意见关注点之四:知情告知:各类同意书,病情谈话记录出院小结:详细记录诊疗经过出院医嘱评审打分规则:核心指标一票否决四级评分:3分:有计划.制度和规范.全部实施.检查总结反馈.并持续改进 2分:有计划.制度和规范.全部实施.开展检查.但无改进措施1分:有计划.制度和规范.全部实施.并已开展实施.但不完善0分:无计划.制度和规范.或有计划.制度和规范但未实施第二篇:二甲复审各科室准备材料二甲复审各科室准备材料一、科室制定计划及具体落实措施,有落实记录。
二甲复审科室准备材料目录迎接医院等级复审临床科室材料准备目录各科室:现将迎接二级甲等综合医院复审梳理的医院各临床科室需要准备的材料下发给你们,请各科室认真组织学习,详尽周密的准备,创造性的开展工作,确保复审工作万无一失。
说明:二级综合医院评审标准实施细则一至七部分按照目录准备相应书面材料;质量与安全管理中各项数据、指标需要日常收集,具体活动内容记录在《科室安全与质量管理和持续改进记录册》中;培训内容按照医院要求进行相应培训并记录在“业务学习与培训记录本”中、做好记录登记,各种登记记录本按要求如实记录;抽查提问内容需各级人员熟知;病历质量要求及注意事项等需要在日常工作中落实。
一、科室管理材料1、科室简介。
2、科室工作制度及流程。
(各科室制定)3、医务人员档案(各证书复印件)(依法执业)姓名性别出生年月学历毕业院校、时间参加工作时间职称职务4、2018年科室工作计划。
5、科室组织结构示意图。
6、科室近期分级管理情况(诊疗小组分组、每组人员名单、职称、分管床位、调整诊疗小组记录)。
7、科室排班表(2018年每月排班情况)。
8、科室各级各类人员岗位职责和技能要求。
9、卫生专业技术人员考核记录与评价(自制表格,评价内容至少包括对诊疗规范操作指南考核情况)。
10、院、科两级人员替代程序与替代方案。
11、化疗药物可能发生的不良反应处置预案。
药物不良反应(常见症状与处理方案)12、留观、入院、出院、转科、转院制度和服务流程。
13、科室没有空床或医疗设施有限时的处理制度与流程。
14、医务人员履行患者参与医疗安全活动责任和义务的相关规定。
(邀请参与诊疗)15、鼓励患者参与医疗安全活动的宣教材料。
(护理部)16、邀请患者主动参与医疗安全管理的具体措施与流程(尤其是患者在接受介入或手术等有创诊疗前、或使用药物治疗前、或输液输血前)。
17、急救与“绿色通道”相关规定与记录(急诊科、内科、外科)。
18、输血、检验、病理、影像检查相关规定及记录。
病理科二甲复审准备内容病例科准备规章制度:1、《病理科建设与管理指南(试行)》2、消毒制度。
3、核查制度。
4、病理科各级人员岗位职责。
5、医师专业水平定期考核制度。
6、具备病理资质技术人员制作细胞涂片质量与时限相关规定。
7、具备病理资质技术人员制作石蜡切片质量与时限相关规定。
8、具备病理资质技术人员制作冰冻切片质量与时限相关规定。
9、具备病理资质技术人员制作免疫组化质量与时限相关规定。
10、对工作中产生的废弃有害液体统一回收的制度与程序。
11、易燃品登记和管理规范。
12、剧毒化学品登记和管理规范。
13、规范病理诊断的相关制度和流程。
14、上级医师会诊制度。
15、科内疑难病例会诊制度。
16、病理诊断复查制度。
17、病理诊断报告补充、更改或迟发的管理制度与程序。
18、细胞学标本采集的相关规范。
19、细胞学筛查与细胞学诊断有相关的制度与流程:20、建立规范的院际或远程病理切片会诊制度21、有院际或远程病理切片会诊的相关制度与流程,22、病理医师与临床医师随时沟通的相关制度与流程。
23、保障质量与安全的规章制度、岗位职责、病理技术规范、病理诊断规范、和操作常规等质量管理文件。
24、医疗废物管理制度。
25、危险化学品管理制度。
26、生物安全管理制度。
27、实验室内指控规则。
28、判断差别出现原因的程序与应对措施。
29、标本采集、送达、固定时间记录(时间精确到分钟)及标本交接的相关规定与程序。
30、标本和申请单交接相关制度。
31、有口头接受申请标本制度流程。
32、病理科医师承担标本的检查和取材的相关制度与流程;33、对蜡块、切片、取材工作记录单三项核对的规定与程序。
34、小活检优化制片、染色流程。
35、骨组织优化制片、染色流程。
36、淋巴结优化制片、染色流程。
37、术中快速病理诊断合理使用指征的规定与程序。
38、单件标本的冰冻切片制片在15分钟内完成的规定与程序。
39、病理诊断报告早30分钟内完成的规定与程序。
40、术中快速病理诊断的操作规定与程序:41、临床科室和病理科的沟通协调机制。
42、有仪器、试剂和耗材管理的相关规定。
43、因病理仪器、试剂所致的安全时间报告、调查和处理流程。
44、仪器设备、试剂使用制度与程序。
45、不能提供的部分病例学诊断项目可与有资质的三甲医院签订委托服务协议,有明确的委托服务形式与质量保障条款。
病理科需要准备材料:1、病理科质量与安全小组(本)(1)有科主任与有资质人员组成。
(2)有保障质量与安全的规章制度、岗位职责、病理技术规范、病理诊断规范、和操作常规等质量管理文件。
(3)科室医疗质量与安全控制指标。
(4)医疗废物管理制度。
(5)危险化学品管理制度。
(6)生物安全管理制度。
(7)科室内部全面质量管理及持续改进的方案与控制流程。
(8)新增病理诊断技术应用的审批与管理制度。
(9)开展质量与安全管理培训教育的相关制度与程序。
(10)相关人员知晓率100%。
有完整资料证实上述制度得到有效执行。
2、授权:(1)对细胞病理学诊断报告的签发有授权,落实到人。
(2)发出补充、更改或迟发病理诊断报告的医师经过授权,落实到人。
(3)对授权的工作人员有再评价、再授权。
3、病理科医师人才培训计划,并落实。
4、继续教育与技能培训人员≥90%。
对技能培训考核不合格人员,有再培训记录。
5、上级医师会诊制度记录本。
6、科内疑难病例会诊制度记录本(并签字)。
7、有复查制度记录本:8、定期(至少每季度一次)召开临床病理讨论会。
9、科室定期对取材质量有自查、总结和改进等资料。
(本)10、有完整的标本交接登记资料,定期对不合格标本发生原因进行总结分析,反馈到责任科室和个人。
(标本交接登记本)11、仪器设备的运行、维修档案。
12、有完整的试剂登记、有效期和使用档案。
13、有冰箱运行温度记录。
14、定期对取材室、切片室等进行甲醛、二甲苯浓度的检测报告;保证有害气体浓度在规定许可的范围()。
15、每年至少有一次院外年度检测报告。
16、病理科接触有害品的工作人员定期体检。
17、环境保护资料完整,符合标准要求,无环境污染事件发生。
18、人员职业安全防护资料完整,符合标准要求,无职业损害事件发生。
19、环境保护资料完整,符合标准要求,无环境污染事件发生。
20、有效处理失控,详细分析失控原因,处理办法及评估临床影响。
21、指控资料完整,近3年的相关资料证实制度基本得到执行。
1、病理科集中设置,统一管理。
2、病理科人员配置一览表。
病理科医师人员配置按照每百张床0.5-1人配置(本院床位约500*0.5=2.5人);(技术人员和辅助人员):医师=1:13、病理科用房面积满足工作需要(面积 m2);环境达到安全防护标准。
4、病理科布局合理,符合生物安全的要求:污染区、半污染区、和清洁区划分明确,有缓冲区。
5、标本接收室、取材室,有紫外线灯等消毒设备。
6、病例技术室专业技术设备配置:(1)石蜡切片机、冰冻切片机或快速石蜡设备、自动脱水机、组织包埋机、通风橱、染色设备、冰箱、一次性刀片或磨刀机、涂片机、恒温箱、烘烤箱或烤片设备、空调和排风设备等。
(2)病理科医师每人配备双目光学显微镜1台。
(3)标本存放室内有专门标本存放柜。
7、为满足工作需求,至少开展石蜡切片、术中快速冰冻切片、细胞学诊断、特殊染色(可选)、免疫组织化学染色(可选)。
8、所有收费项目符合国家要求:。
9、出具病理诊断报告的医师资格:(1)具有临床执业医师资格;(2)具备初级以上病理学专业技术职务任职资格;(3)经过病理诊断专业知识培训或专科进修学习1~3年。
10、快速病理诊断医师资格:(1)具有中级以上病理学专业技术任职资格;(2)有5年以上病理阅片诊断经历。
11、无病理执业证书和非病理专业技术任职资格的医师,不得出具病理报告,包括细胞病理学报告。
;未经授权的工作人员不得独立或越级从事各项病理技术。
12、病理诊断应按照相应规范,有复查制度,科内会诊制度:(1)病理科医师进行诊断前,核对申请单和切片核查是否相符。
(2)阅读申请单上所有填写的内容,对于不清楚的内容及时联系送检医师。
(3)阅片时必须全面,不要遗漏。
(4)特殊原因迟发报告,应向临床医师说明迟发的原因。
(5)疑难病例,应有上级医师复核,并签署全名。
(6)病理医师负责对出具的病理诊断报告解释说明。
(7)常规诊断报告准确率(≥95% C级)(≥97% B级)(≥99% A级)上述有完整资料证实上述制度得到有效执行。
13、病理检查申请单必须完整填写:(1)患者姓名、性别、年龄、住院号、送检科室和日期。
(2)患者临床病史和其他(检验、影像)检查结果、手术所见及临床诊断。
(3)取材部位标本件数。
(4)既往曾做过病理检查者,需注明病理号和病理诊断结果。
(5)结核、肝炎、HIV等传染性标本,需注明。
完整资料证实上述制度得到有效执行。
14、随机抽查申请单均达到要求。
15、信息系统支持病理科医师方便调取申请病理检查患者的相关病理资料。
16、标本采集、送达、固定时间记录(时间精确到分钟)及标本交接的相关规定与程序。
(1)标本和申请单的核对人、标本的标记、标本传送人和病理科标本接收人应有登记和相关人员签字。
(2)标本和申请单交接相关制度。
(3)标本使用10%中性甲醛缓冲液固定,固定液的量不少于组织体积的3~5倍(要确保标本全置于固体液之中),特殊要求除外。
(4)标本从离体到固定的时间不宜超过半小时。
(5)空腔标本和大的实质性脏器标本必须及时切开,固定过夜,第二天取材。
(6)原则上不接受口头申请的标本,特殊情况下,可以先按流程接受和处理标本,需要在限定的时间内(如24小时)补充书面病理申请单,否则不应出具书面病理报告。
(7)有口头接受申请标本制度流程17、不合格标本处理程序:(1)不合格标本包括:申请单与相关标本未同时送达病理实验室;申请单中填写的内容与送检标本不符合;标本上无有关患者姓名、科室等标志;申请单内填写的字迹潦草,不清;申请单中漏填重要项目;标本严重自溶、腐败、干枯等;保本过小,不能或难以制作切片;其他可能影响病理检查可行性和诊断准确性的情况。
(2)不能接受的申请单和标本需当即退回申请医师,不予存放,并记录。
(3)曾被拒收的标本再次送检合格,需在标本上标注。
18、标本交接制度与流程相关人员知晓率≥95%,并有效执行。
19、病理科医师标本检查和取材操作规范。
20、病理科医师承担标本的检查和取材的相关制度与流程;(1)取材前阅读申请单的内容,初步判断病变性质。
(2)核对申请单的编号与标本的编号、标本的份数是否相符,申请单与标本应有双标志和双核对。
(3)标本检查和取材应按照有关的操作规范进行。
(4)有标本观察的文字记录。
(5)有取材工作记录取材结束后必须核对组织块。
(6)组织块的编号应该每块分别编号,一一对应。
(7)取材后剩余的标本在标本柜中妥善保存至病理报告发出后的2周。
(8)剩余的病理标本按“医疗废物”的规定处理,不可随意丢弃。
完整资料证实上述制度得到有效执行。
21、对蜡块、切片、取材工作记录单三项核对的规定与程序。
22、(1)制片过程中出现异常,应立即与有关病理医师联系,并报告科主任,查清事实,采取相应的补救措施,常规制片应在取材后1~2个工作日内完成。
(2)内镜小的活检、穿刺等需连续切片不少于6片。
(3)常规切片的优良率(≥90% C级)(≥95% B级)(≥98% A级)完整资料证实上述制度得到有效执行。
23、对病理诊断报告内容与格式有明确规定:(1)病理号、送检标本的科室、患者姓名、性别、年龄、标本取材部位、门诊号和(或)住院号。
(2)标本的大体描述、镜下描述和病理诊断。
(3)其他需要报告或建议的内容。
(4)报告医师签名(盖章),报告时间。
(5)病理诊断报告内容的表述和书写应准确和完整,用中文或国际通用的规范术语。
24、病理诊断与临床诊断不符合时,涉及病变部位或病变性质,需重新审查。
严禁采用口头或电话报告的方式。
(4)从病变接受到发出报告时间,应在申请单上注明。
术中快速病理诊断报告书应由病理医师签署全名。
完整资料证实上述制度得到有效执行。
41、抽查相关人员能按规定流程操作。
42、临床科室和病理科的沟通协调机制,保证冰冻切片诊断的及时性和准确性。
43、对工作中产生的废弃有害液体统一回收的制度与程序。
(确保用专用仪器回收处理或具有资质的机构回收处理,严禁随意倾倒入下水道)44、病理取材应按照“P2”级实验室设计,严格区分污染区、非污染区、有单独的洗手池和溅眼喷淋设备。
45、人员职业安全防护资料完整,符合标准要求,无职业损害事件发生。
46、有仪器、试剂和耗材管理的相关规定。
(1)仪器、试剂和耗材采购、使用符合国家有关规定,达到相关的技术标准。
无违规使用未经批准的仪器、试剂和耗材。