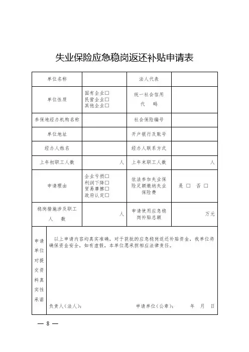
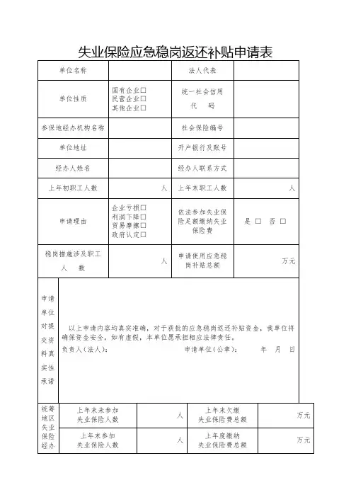
疫情防控期间劳务派遣企业稳岗返还绿色通道申请表
- 格式:docx
- 大小:26.24 KB
- 文档页数:8
样表2
稳定就业岗位措施
(碑林区失业保险经办机构):
一、单位基本情况
单位成立时间、性质、主营业务、单位缴纳失业保险费的起始时间。
二、已实施的稳定就业岗位措施
1.(措施名称):具体落实情况
2.(措施名称):具体落实情况
三、下一步打算
1.(措施名称):具体内容
2.(措施名称):具体内容
(单位盖章)
年月日
备注:1.稳定岗位措施为申请年度采取的措施;2.申请经营困难且恢复有望企业稳岗返还的,还需加盖企业工会公章或3名职工代表签字。
样表3
申请稳岗返还承诺书
(碑林区失业保险经办机构):
本企业符合国家及省、市产业结构调整政策且不属于违法失信企业,所提交的申请资料真实、填报内容信息属实。
现申请年度稳岗返还,收到稳岗返还资金后,将按规定全部用于稳定本单位职工队伍并严格按照计划和有关要求使用资金。
申请资料若有虚假或未按要求使用返还资金,自愿承担相关诚信和行政法律后果。
企业法定代表人(签字):
(单位盖章)
年月日。
附件1(表样)(劳务派遣单位名称)失业保险稳岗返还申报审核表单位信息申请时间:年月日单位名称法定代表人工商登记注册地统一社会信用代码单位社会保险编号劳务派遣行政许可地(发证地)劳务派遣行政许可编号劳务派遣行政许可有效期××××年××月至××××年××月分公司备案编号(非本地许可填报)分公司备案有效期(非本地许可填报)××××年××月至××××年××月联系人联系电话联系地址(文书送达地址)开户名称开户银行银行账号经营和参保缴费信息经营状态正常□异常经营□暂停经营□终止经营□上年度是否受到环保处罚是□否□是否严重违法失信企业是□否□是否僵尸企业是□否□上年度平均参加失业保险人数自有员工人数(人)上年度缴纳失业保险费金额自有员工缴费金额(元)其中:外包员工(人)其中:外包员工缴费金额(元)劳务派遣人数(人)劳务派遣人员缴费金额(元)其中:派遣至机关事业单位人数(人)其中:派遣至机关事业单位人员缴费金额(元)其他类型人员(含“假外包、真派遣”)人数(人)其他类型人员(含“假外包、真派遣”)缴费金额(元)劳务派遣人员(不含派遣至机关事业单位人员)缴费金额明细序号用工单位名称统一社会信用代码上年度劳务派遣人数(人)上年度缴纳失业保险费金额(元)是否同意申领稳岗返还(是/否)12…合计————劳务派遣至机关事业单位人员缴费金额明细序号机关事业单位名称统一社会信用代码上年度劳务派遣人数(人)上年度缴纳失业保险费金额(元)12…合计————劳务派遣单位申报承诺社会保险经办机构审核意见1.本单位已了解劳务派遣单位享受失业保险稳岗返还政策,所提供的申报信息真实准确,不存在将不符合政策人员(包括但不限于“假外包、真派遣”、派遣到机关事业单位、以及以劳务派遣单位名义为其他用人单位职工参加社会保险、虚构劳动关系参保等类型人员)纳入申领范围、弄虚作假、伪造证明材料等情况;2.本单位与自有员工和被派遣劳动者直接签订劳动合同,与直接用工单位签订劳务派遣书面合同(协议);3.将严格按照政策规定使用、拨付资金,妥善保管稳岗返还资金年度拨付、使用及用工管理佐证资料不少于五年;4.如违反以上承诺愿承担相应法律责任。
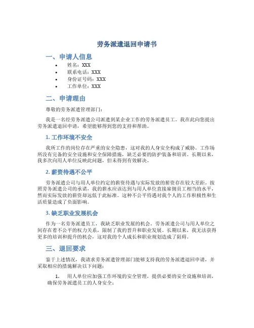
劳务派遣退回申请书一、申请人信息•姓名:XXX•联系电话:XXX•身份证号码:XXX•工作单位:XXX二、申请理由尊敬的劳务派遣管理部门:我是一名经劳务派遣公司派遣到某企业工作的劳务派遣员工。
我在此向您提出劳务派遣退回申请,希望能够得到您的支持和帮助。
1. 工作环境不安全我所工作的岗位存在严重的安全隐患,这对我的人身安全构成了威胁。
工作场所没有完备的安全设施和安全保障措施,缺乏必要的防护装备和培训。
长期以来,我多次向用人单位反映此问题,但未得到有效解决。
2. 薪资待遇不公平劳务派遣公司与用人单位约定的薪资待遇与实际发放的薪资存在较大差距。
按照劳务派遣公司的承诺,我的薪水应该达到与用人单位直接雇佣员工相当的水平,然而实际发放的薪资却远低于此标准。
这种不公平待遇对我个人的工作积极性和生活质量造成了负面影响。
3. 缺乏职业发展机会作为一名劳务派遣员工,我缺乏职业发展的机会。
劳务派遣公司与用人单位之间存在着不公平的权力关系,限制了我的晋升和职业发展。
长期以来,我无法获得更多的培训和提升的机会,这对我的个人成长和职业规划造成了阻碍。
三、退回要求鉴于上述情况,我请求劳务派遣管理部门能够支持我的劳务派遣退回申请,并采取相应的措施解决以下问题:1.用人单位应加强工作环境的安全管理,提供必要的安全设施和培训,确保劳务派遣员工的人身安全;2.劳务派遣公司应当遵守承诺,确保劳务派遣员工的薪资待遇与用人单位直接雇佣员工相当;3.劳务派遣管理部门应加强对劳务派遣公司和用人单位的监管,保障劳务派遣员工的合法权益;4.劳务派遣员工应享有与直接雇佣员工相同的职业发展机会,用人单位不得限制劳务派遣员工的晋升和职业发展。
四、联系方式申请人:XXX联系电话:XXXEmail:XXX感谢您对我的关注与支持,期待能够得到积极的处理和回复。
稳岗返还(稳岗补贴)申请表
填表说明:
1.大型企业按企业及其职工上年度实际缴纳失业保险费的30%返还,中小微企业按60%返还。
社会团体、基金会、
社会服务机构、律师事务所、会计师事务所、以单位形式参保的个体经济组织参照实施。
单位划型按照年实施阶
段性减免社会保险费政策时的划型标准执行;
2.裁员率按上年度参保职工减少人数或领取失业保险金人数与上年度参保职工人数比较较低的确定。
计算方式
(2019年末失业保险参保人数- 年末失业保险参保人数)/2019年末失业保险参保人数*100%;计算方式二:年一:
领取失业保险金人数/2019年末失业保险参保人数*100%。
2019年末是指2019年最后一个参保月份。
3. 年新参保且至申请时已依法参保缴费满12个月的企业,裁员率计算方式:{(年全年从该单位核定失业
保险金人数/ 年末失业保险参保人数)}*(12/ 年实际缴费月数)*100%。
- 1 -
承诺书
本单位承诺已按规定参加失业保险并缴纳失业保险费,上年度裁员率不高于《人力资源和社会保障厅等6部门关于延续实施部分减负稳岗扩就业政策措施的通知》)的规定,已与用工单位就失业保险稳岗返还资金分配达成协议。
申报提供的所有相关信息资料真实可靠,如有失实,本单位及法定代表人承担由此产生的一切法律责任。
本单位年12月参保人数人,年度单位及个人缴纳失业保险费总额元。
合作单位用工情况表
写。
法定代表人签字:
申报单位(盖章):
年月日
- 2 -。
申请稳岗返还承诺书(样表)高新区社保中心:本企业符合国家及省、市产业结构调整政策且不属于违法失信企业,所提交的申请资料真实、填报内容信息属实,且本次申请为我单位自行提交申请,没有违规委托中介机构代为申请。
现申请年度稳岗返还,收到稳岗返还资金后,将按规定全部用于稳定本单位职工队伍并严格按照计划和有关要求使用资金。
申请资料若有虚假或未按要求使用返还资金,自愿承担相关诚信和行政法律后果。
同意本承诺书向社会公开,纳入各级信用平台并上网公示,接受社会监督。
单位名称:统一社会信用代码:企业法定代表人(签字):企业法定代表人电话:(单位盖章)年月日稳定就业岗位措施(申请困难企业稳岗返还样表)高新区社保中心:—、单位基本情况单位成立时间、性质、主营业务、单位缴纳失业保险费的起始时间、2019年12月参保人数、申请时的参保人数、企业所得税2020年一季度A类纳税表季初从业人数(若2019年12月参保人数与企业所得税2020年一季度A类纳税表季初从业人数不一致时,需说明情况)。
二、稳定就业岗位措施制定情况年月日,通过(形式),经与本单位工会充分协商制定稳定就业岗位措施。
(已成立工会企业说明)年月日,经与职工代表***(联系电话:)、***(联系电话:)、*** (联系电话:)协商制定上述稳定就业岗位措施。
(未成立工会企业说明)三、稳定就业岗位措施实施情况(一)本年度已实施的措施成效1.(技能培训):详细描述开展培训的时间、涉及的职工人数、培训的内容及效果。
2.(转岗培训):详细描述开展转岗培训的原因、培训的时间、涉及的职工人数、培训的内容及效果。
3.(协商薪酬):详细描述协商薪酬的原因、涉及的岗位、涉及的职工人数、调整前后的薪酬数据及效果。
4.轮班工作:详细描述轮班工作涉及的岗位、涉及的职工人数、轮班的具体时间安排及效果。
5.(其他措施的具体名称):详细描述措施的内容,涉及的数据、效果。
(二)下一步措施1.(措施名称):具体内容2.(措施名称):具体内容(工会盖章或职工代表签字)(单位盖章)年月日年月日备注:1.稳定就业岗位措施为申请年度采取的措施;2.申请经营困难且恢复有望企业稳岗返还的,还需加盖企业工会公章或3名职工代表签字。
一、报告概述尊敬的领导:为贯彻落实国家关于稳岗促就业的政策,稳定企业就业岗位,提高企业竞争力,根据《关于做好失业保险稳岗位提技能防失业工作的通知》等文件精神,现将我公司稳岗返还措施申请报告如下:一、企业基本情况我公司成立于XX年,位于XX市,是一家专业从事XX行业的企业。
公司现有员工XX人,其中:高级职称人员XX人,中级职称人员XX人,初级职称人员XX人。
公司成立以来,始终坚持“以人为本、科技创新、追求卓越”的经营理念,以市场需求为导向,为客户提供优质的产品和服务。
二、稳岗返还措施1. 提高员工福利待遇(1)加大工资水平提高力度,确保员工工资水平与当地平均水平相当。
(2)为员工提供五险一金,确保员工享有基本的福利保障。
(3)定期为员工举办文体活动,丰富员工的精神文化生活。
2. 优化工作环境(1)改善生产车间和工作场所的通风、照明、噪音等条件,确保员工身心健康。
(2)加强安全教育培训,提高员工安全意识和自我保护能力。
(3)完善劳动保护设施,确保员工在生产过程中的人身安全。
3. 加强员工培训(1)定期举办各类技能培训,提高员工的专业技能和综合素质。
(2)鼓励员工参加各类职业技能鉴定,提升员工职业资格。
(3)支持员工参加学术交流、研讨会等活动,拓宽员工视野。
4. 落实减员增效措施(1)优化生产流程,提高生产效率,降低生产成本。
(2)加强企业内部管理,提高管理水平,降低管理成本。
(3)严格控制招聘规模,减少人力资源浪费。
三、稳岗返还资金使用计划1. 职工生活补助:用于提高员工工资水平,确保员工收入稳定。
2. 缴纳社会保险费:用于按时足额缴纳五险一金,保障员工福利待遇。
3. 转岗培训:用于提高员工技能,促进员工在岗位上的稳定。
4. 技能提升培训:用于提升员工综合素质,提高企业整体竞争力。
四、申请稳岗返还资金的依据1. 符合《关于做好失业保险稳岗位提技能防失业工作的通知》等文件精神。
2. 公司具备良好的生产经营状况,员工队伍稳定。
尊敬的[相关部门名称]:我代表[企业名称],就我公司申请绿色通道复工事宜,特此提交以下申请书。
一、企业概况[企业名称]成立于[成立时间],主要从事[主营业务],拥有[员工人数]名员工。
公司成立以来,始终秉持诚信经营、质量第一的原则,在市场竞争中不断发展壮大。
近期,由于[具体原因,如:受疫情影响、自然灾害等],我公司生产经营受到严重影响,为尽快恢复正常生产,保障员工就业和产业链稳定,特申请绿色通道复工。
二、复工必要性1. 保障员工就业:受[具体原因]影响,我公司部分生产线暂时停产,导致员工无法正常上班。
为保障员工基本生活,稳定就业,我公司迫切需要尽快恢复生产。
2. 维护产业链稳定:我公司是[上下游企业名称]的供应商,其生产需求的波动将直接影响我公司产品的销售。
为维护产业链稳定,我公司需要尽快复工,确保产品供应。
3. 促进地方经济发展:我公司作为地方企业,为社会创造了大量就业岗位,对地方经济发展起到了积极作用。
我公司复工将有助于拉动地方经济增长,促进就业。
三、复工准备情况1. 严格落实疫情防控措施:我公司已按照国家和地方疫情防控要求,制定了详细的疫情防控方案,包括员工健康监测、消毒杀菌、体温检测等,确保复工后生产环境安全。
2. 保障生产物资供应:我公司已与供应商保持紧密联系,确保复工后生产所需的原材料、设备等物资供应充足。
3. 优化生产计划:我公司已根据市场需求和实际情况,优化生产计划,确保复工后生产效率。
四、申请事项1. 请相关部门尽快审批我公司绿色通道复工申请,确保我公司尽快恢复正常生产。
2. 在审批过程中,请给予我公司必要的支持和指导,协助解决复工过程中遇到的问题。
3. 请相关部门在审批通过后,及时告知我公司复工具体时间和要求。
我们深知,在当前形势下,绿色通道复工对于我公司及地方经济发展具有重要意义。
为此,我们恳请相关部门予以关注和支持,共同助力我公司早日复工复产。
此致敬礼![企业名称][法定代表人姓名][联系电话][电子邮箱][申请日期]。