通风系统防火阀支架重量计算表
- 格式:xls
- 大小:29.50 KB
- 文档页数:1
采暖管道安装[管卡、托钩、管道支架制作安装及其除锈刷漆]1.①采暖管道安装室内管道已包括管卡、托钩、管道支架制作安装及其除锈刷漆,不再另行计算。
②室内外管道均已包括了方形伸缩器制安(其两臂长度计入管道延长米)、管道水压试验及冲洗以及碳钢管道除锈刷底漆,不再另行计算。
③室外管道支架,按设计要求另行计算喷淋管道水灭火系统与消火栓管道系统支架制作安装及除锈刷油【水箱支架另计】2.水灭火系统,管件安装,支架制作安装及除锈刷油,管道强度、严密性试验,管网水冲洗、吹扫均已综合在管道安装定额中。
3消火栓管道、室外给水管道安装及水箱制作安装,执行第八册《给排水、采暖、燃气工程》相应项目。
4设备及支架、法兰焊口除锈刷油,执行第十一册《刷油、防腐蚀、绝热工程》气体灭火管道支架及刷漆含在定额5气体灭火管道安装综合了管件安装,支架制作安装及除锈刷油,管道强度及严密性试验、吹扫等。
泡沫灭火管道的支架及刷漆另行计算6①泡沫灭火不包括支架的制作安装和二次灌浆的工作内容,其工程量应按相应定额另行计算。
地脚螺栓按设备带来考虑。
②泡沫灭火系统的管道、管件、法兰、阀门、管道支架的安装及管道系统水冲洗、强度试验、严密性试验等执行第六册《工业管道工程》相应项目。
供暖器具7 供暖器具①光排管散热器制作安装以"10m"为计量单位,定额内已包括联管材料,不再另行计算。
②暖风机、热空气幕安装以"台"为计量单位,其支架制作安装除风机单重500kg以上暖风机外均已包括在定额内,不再另计。
空调水管道8 ①空调水管道管道安装定额内已包括了支(吊)架制安及除锈刷漆、管道水压试验与冲洗、碳钢管除锈刷底漆,不再另行计算。
②空调水室外管道按第一章采暖室外管道安装计算给排水管道yu 支架怎么计算9 给排水管道①室内管道安装(室内铸铁给水管除外)定额内已包括了管卡(座)、托钩、支吊架制安及除锈刷漆,以及碳钢管、铸铁排水管除锈刷底漆内容,不再另行计算。
通风、空调工程计算规则第六册总说明一、第六册《通风、空调工程》(以下简称本定额),包括薄钢板通风管道及附件、调节阀、风口、风帽和罩类、消声装置、设备及支架、玻璃钢通风管道、复合型通风管道、地下人防通风、刷漆保温等共二十章。
二、本定额中未包括过跨风管落地支架的制作安装,若设计要求,执行第六章设备支架制作安装相应子目。
三、本定额中的操作高度(指操作物高度距楼地面的距离),均按6m 以下编制的,如超过6m 时,其超过部分的人工工日乘以系数1.15。
四、本定额的工效是按建筑物檐高25m 以下编制的,超过25m 的高层建筑物,按下表计算高层建筑超高费(以人工费作为基数)。
五、下列项目按系数分别计取:1.系统调试费按单位工程人工费的14%计取,其中人工费占70%。
2.脚手架使用费按单位工程人工费的5%计取,其中人工费占20%。
第一章:薄钢板通风管道及附件说明及工程量计算规则一、说明(一)本章说明包括:钢板通风管道、静压箱、薄钢板通风管道附件的制作与安装、通风管道检测及运输和软管接头制作与安装等7 节共144个子目。
(二)风管咬口制作,定额中综合考虑了各种咬口形式,不分单、双咬口及按扣式咬口等,均执行相应定额子目。
对于弧形风管制作、安装,执行相应风管子目,其人工工日和材料用量乘以系数1.12。
(三)整个通风系统设计采用渐缩管均匀送风时,按平均直径(或大边长)执行相应定额子目,其人工工日乘以系数2.5。
(四)风管安装子目中所列的法兰垫料,是按橡胶板编制的,若与设计要求不同时可以换算,其它不变。
使用泡沫塑料时,每千克橡胶板换算为泡沫塑料0.125kg;使用闭孔乳胶海绵时,每千克橡胶板换算为闭孔乳胶海绵0.5kg;使用8501密封胶条时,每千克橡胶板换算为8501 密封胶条5.13m。
(五)弯头导流叶片制作安装,定额是按单叶片编制的,如采用香蕉形双叶片,其人工工日和材料用量乘以系数2.5。
(六)普通钢板风管安装(焊接),定额中不包括探伤费用。
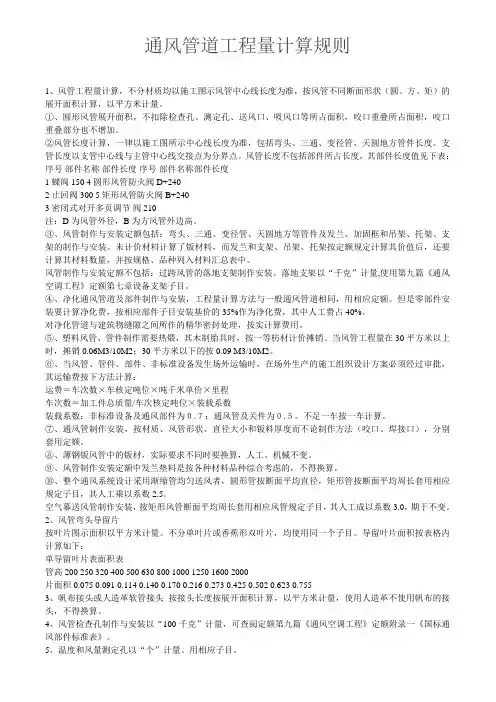
通风管道工程量计算规则1、风管工程量计算,不分材质均以施工图示风管中心线长度为准,按风管不同断面形状(圆、方、矩)的展开面积计算,以平方米计量。
①、圆形风管展开面积,不扣除检查孔、测定孔、送风口、吸风口等所占面积,咬口重叠所占面积,咬口重叠部分也不增加。
②风管长度计算,一律以施工图所示中心线长度为准,包括弯头、三通、变径管、天圆地方管件长度。
支管长度以支管中心线与主管中心线交接点为分界点。
风管长度不包括部件所占长度,其部件长度值见下表:序号部件名称部件长度序号部件名称部件长度1 蝶阀 150 4 圆形风管防火阀 D+2402 止回阀 300 5 矩形风管防火阀 B+2403 密闭式对开多页调节阀 210注:D为风管外径,B为方风管外边高。
③、风管制作与安装定额包括:弯头、三通、变径管、天圆地方等管件及发兰、加固框和吊架、托架、支架的制作与安装。
未计价材料计算了钣材料,而发兰和支架、吊架、托架按定额规定计算其价值后,还要计算其材料数量,并按规格、品种列入材料汇总表中。
风管制作与安装定额不包括:过跨风管的落地支架制作安装。
落地支架以“千克”计量,使用第九篇《通风空调工程》定额第七章设备支架子目。
④、净化通风管道及部件制作与安装,工程量计算方法与一般通风管道相同,用相应定额。
但是零部件安装要计算净化费,按相应部件子目安装基价的35%作为净化费,其中人工费占40%。
对净化管道与建筑物缝隙之间所作的精华密封处理,按实计算费用。
⑤、塑料风管、管件制作需要热煨,其木制胎具时,按一等枋材计价摊销。
当风管工程量在30平方米以上时,摊销0.06M3/10M2;30平方米以下的按0.09 M3/10M2。
⑥、当风管、管件、部件、非标准设备发生场外运输时,在场外生产的施工组织设计方案必须经过审批,其运输费按下方法计算:运费=车次数×车核定吨位×吨千米单价×里程车次数=加工件总质量/车次核定吨位×装载系数装载系数:非标准设备及通风部件为0.7;通风管及关件为0.5。
暖通风管工程量计算规则一、通风管道工程量计算规则1、风管工程量计算,不分材质均以施工图示风管中心线长度为准,按风管不同断面形状(圆、方、矩)的展开面积计算,以平方米计量。
①、圆形风管展开面积,不扣除检查孔、测定孔、送风口、吸风口等所占面积,咬口重叠所占面积,咬口重叠部分也不增加。
②风管长度计算,一律以施工图所示中心线长度为准,包括弯头、三通、变径管、天圆地方管件长度。
支管长度以支管中心线与主管中心线交接点为分界点。
风管长度不包括部件所占长度,其部件长度值见下表:序号部件名称部件长度1 蝶阀 1502 止回阀 3003 密闭式对开多叶调节阀 2104 圆形风管防火阀 D+2405 矩形风管防火阀 B+240注:D为风管外径,B为方风管外边高。
③、风管制作与安装定额包括:弯头、三通、变径管、天圆地方等管件及法兰、加固框和吊架、托架、支架的制作与安装。
未计价材料计算了钣材料,而法兰和支架、吊架、托架按定额规定计算其价值后,还要计算其材料数量,并按规格、品种列入材料汇总表中。
风管制作与安装定额不包括:过跨风管的落地支架制作安装。
落地支架以“千克”计量,使用第九篇《通风空调工程》定额第七章设备支架子目。
④、净化通风管道及部件制作与安装,工程量计算方法与一般通风管道相同,用相应定额。
但是零部件安装要计算净化费,按相应部件子目安装基价的35%作为净化费,其中人工费占40%。
对净化管道与建筑物缝隙之间所作的精华密封处理,按实计算费用。
⑤、塑料风管、管件制作需要热煨,其木制胎具时,按一等枋材计价摊销。
当风管工程量在30平方米以上时,摊销0.06M3/10M2;30平方米以下的按0.09 M3/10M2。
⑥、当风管、管件、部件、非标准设备发生场外运输时,在场外生产的施工组织设计方案必须经过审批,其运输费按下方法计算:运费=车次数×车核定吨位×吨千米单价×里程车次数=加工件总质量/车次核定吨位×装载系数装载系数:非标准设备及通风部件为0.7;通风管及关件为0.5。
通风工程量计算规则一、通风管道工程量计算规则1、风管工程量计算,不分材质均以施工图示风管中心线长度为准,按风管不同断面形状(圆、方、矩)的展开面积计算,以平方米计量。
①、圆形风管展开面积,不扣除检查孔、测定孔、送风口、吸风口等所占面积,咬口重叠所占面积,咬口重叠部分也不增加。
②风管长度计算,一律以施工图所示中心线长度为准,包括弯头、三通、变径管、天圆地方管件长度。
支管长度以支管中心线与主管中心线交接点为分界点。
风管长度不包括部件所占长度,其部件长度值见下表:序号部件名称部件长度1 蝶阀1502止回阀3003 密闭式对开多叶调节阀2104圆形风管防火阀D+2405矩形风管防火阀B+240注:D 为风管外径,B 为方风管外边高。
③、风管制作与安装定额包括:弯头、三通、变径管、天圆地方等管件及法兰、加固框和吊架、托架、支架的制作与安装。
未计价材料计算了钣材料,而法兰和支架、吊架、托架按定额规定计算其价值后,还要计算其材料数量,并按规格、品种列入材料汇总表中。
风管制作与安装定额不包括:过跨风管的落地支架制作安装。
落地支架以“千克”计量,使用第九篇《通风空调工程》定额第七章设备支架子目。
④、净化通风管道及部件制作与安装,工程量计算方法与一般通风管道相同,用相应定额。
但是零部件安装要计算净化费,按相应部件子目安装基价的35%作为净化费,其中人工费占40%。
对净化管道与建筑物缝隙之间所作的精华密封处理,按实计算费用。
⑤、塑料风管、管件制作需要热煨,其木制胎具时,按一等枋材计价摊销。
当风管工程量在30 平方米以上时,摊销0.06M3/10M2 ;30 平方米以下的按0.09 M3/10M2。
⑥、当风管、管件、部件、非标准设备发生场外运输时,在场外生产的施工组织设计方案必须经过审批,其运输费按下方法计算:运费=车次数>车核定吨位R吨千米单价>里程车次数=加工件总质量/车次核定吨位>装载系数:非标准设备及通风部件为0 . 7;通风管及关件为0 . 5。
排烟防火调节阀
长宽周长高钢材比重材料厚度系数面积重量重量矩形0.630.25 1.760.227.853 1.210.9422713.9113.91叶片0.630.257.852 1.2 2.9673
排烟防火调节阀
直径周长高钢材比重材料厚度系数面积重量重量
园形0.8 3.14 2.5120.227.853 1.215.6176125.0825.08叶片0.8 3.140.5027.852 1.29.465216
防火风口
长宽周长高钢材比重材料厚度系数面积重量重量矩形0.630.63 2.520.227.853 1.215.6673423.1423.14叶片0.630.637.852 1.27.477596
铝合金格栅风口
长宽周长高钢材比重材料厚度系数面积重量重量矩形 1.25 1.2550.220.310.108 1.5834820.3320.33叶片 1.25 1.251201218.75
对开多叶调节阀
长宽周长高钢材比重材料厚度系数面积重量重量矩形0.630.25 1.760.217.852 1.2 6.9632648.458.45叶片0.630.257.851 1.2 1.48365
风管止回阀
长宽周长高钢材比重材料厚度系数面积重量重量矩形10.63 3.260.37.853 1.227.6382833.5733.57叶片10.637.851 1.2 5.9346
消声器
长宽L表面积钢材比重材料厚度系数面积重量重量矩形 2.70.250.4 3.717.851 1.234.948234.9534.95。
防火阀是通风、空调系统的安全装置,要保证在火灾时起到关闭和停机的作用。
,防火阀有水平、垂直、左式和右式之分,安装时应根据设计图要求进行,应防止弄错,否则将会造成不应有的损失。
为防止防火阀易熔片脱落,易熔片应在系统安装后,系统试运转之前再行安装。
1. 防火阀楼板吊架和钢支座安装
图 6-29和图 6-30所示的防火阀安装部位不同,可分别采用吊架和支座,保证防火阀的稳固。
2. 风管穿越防火墙时防火阀安装
风管穿越防火墙时防火阀的安装如图 6-31所示。
其安装方法除防火阀单独设吊架外,穿墙风管的管壁厚度要大于 1.6mm,安装后应在墙洞与防火阀间用水泥砂浆密封。
3. 变形缝处防火阀安装
变形缝处防火阀安装如图 6-32所示。
在变形缝两端均设防火阀。
穿越变形缝的风管中间设有挡板,穿墙风管一端设有固定挡板;穿墙风管与墙间应保持50mm距离,其间用柔性非燃烧材料密封,保持有一定的弹性。
4. 风管穿越楼板时防火阀的安装
风管穿越楼板时防火阀的安装如图 6-33所示。
穿越楼板的风管与防火阀由固定支架固定,固定支架采用δ=3mm钢板和L50X5OX5 的角钢制作。
穿越楼板的风管与楼板的间隙用玻璃棉或矿棉填充,外露楼板上的风管用铁丝网水泥砂浆抹保护层。
D.7 通风空调工程C.7.1 通风及空调设备及部件制作安装。
工程量清单项目、设置项目特征描述的内容、计量单位及工程量计算规则,应按表C.7.1的规定执行。
表C.7.1 通风及空调设备及部件制作安装(编码:030701)项目编码项目名称项目特征计量单位工程量计算规则工作内容030701001 空气加热器(冷却器)1.名称2 型号3.规格4.质量5.支架形式、材质台按设计图示数量计算1.本体安装2.设备支架制作、安装030701002 通风机1.名称2.型号3.规格4.安装形式5.材质6.软管接口材质7.支架形式、材质1.本体安装2.减振台座制作、安装3.设备支架制作、安装4.软管接口制作、安装030701003 除尘设备1.名称2.型号3.规格4.质量5.支架形式、材质1.本体安装2.设备支架制作、安装030701004 空调器1.名称2.型号3.规格4.安装形式5.质量6.软管接口材质7.支架形式、材质按设计图示数量计算1.本体安装2.软管接口制作、安装3.设备支架制作、安装030701005 风机盘管1.名称2.型号3.规格4.安装形式5.支架形式、材质按设计图示数量计算1.本体安装2.支架制作、安装·108·表C.7.1(续)项目编码项目名称项目特征计量单位工程量计算规则工作内容030701006 密闭门1.名称2.型号3.规格4.形式5.支架形式、材质个按设计图示数量计算1.本体制作2.本体安装3.支架制作、安装030701007 挡水板1.名称2.型号3.规格4.材质5.支架形式、材质个030701008 滤水器、溢水盘1.名称2.型号3.规格4.形式5.支架形式、材质个030701009 金属壳体030701010 过滤器1.名称2.型号3.规格4.类型5.框架形式、材质台1.本体安装2.框架制作、安装030701011 净化工作台1.名称2.型号3.规格4.类型本体安装030701012 风淋室1.名称2.型号3.规格4.类型5.质量030701013 洁净室·109·的规定执行。
暖通风管工程量计算规则一、通风管道工程量计算规则1、风管工程量计算,不分材质均以施工图示风管中心线长度为准,按风管不同断面形状(圆、方、矩)的展开面积计算,以平方米计量。
①、圆形风管展开面积,不扣除检查孔、测定孔、送风口、吸风口等所占面积,咬口重叠所占面积,咬口重叠部分也不增加。
②风管长度计算,一律以施工图所示中心线长度为准,包括弯头、三通、变径管、天圆地方管件长度。
支管长度以支管中心线与主管中心线交接点为分界点。
风管长度不包括部件所占长度,其部件长度值见下表:序号部件名称部件长度1 蝶阀 1502 止回阀 3003 密闭式对开多叶调节阀 2104 圆形风管防火阀 D+2405 矩形风管防火阀 B+240注:D为风管外径,B为方风管外边高。
③、风管制作与安装定额包括:弯头、三通、变径管、天圆地方等管件及法兰、加固框和吊架、托架、支架的制作与安装。
未计价材料计算了钣材料,而法兰和支架、吊架、托架按定额规定计算其价值后,还要计算其材料数量,并按规格、品种列入材料汇总表中。
风管制作与安装定额不包括:过跨风管的落地支架制作安装。
落地支架以“千克”计量,使用第九篇《通风空调工程》定额第七章设备支架子目。
④、净化通风管道及部件制作与安装,工程量计算方法与一般通风管道相同,用相应定额。
但是零部件安装要计算净化费,按相应部件子目安装基价的35%作为净化费,其中人工费占40%。
对净化管道与建筑物缝隙之间所作的精华密封处理,按实计算费用。
⑤、塑料风管、管件制作需要热煨,其木制胎具时,按一等枋材计价摊销。
当风管工程量在30平方米以上时,摊销0.06M3/10M2;30平方米以下的按0.09 M3/10M2。
⑥、当风管、管件、部件、非标准设备发生场外运输时,在场外生产的施工组织设计方案必须经过审批,其运输费按下方法计算:运费=车次数×车核定吨位×吨千米单价×里程车次数=加工件总质量/车次核定吨位×装载系数装载系数:非标准设备及通风部件为0.7;通风管及关件为0.5。