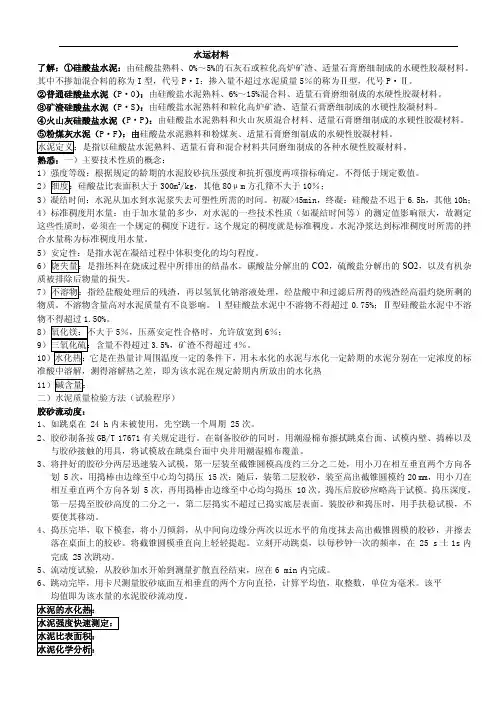
试验检测检测员资格材料试验
- 格式:doc
- 大小:604.67 KB
- 文档页数:25
公路水运工程试验检测员公路水运工程试验检测员是负责对公路水运工程进行试验和检测的专业人员。
他们在公路水运工程的建设过程中,通过试验和检测对工程质量进行评估和监控,确保工程的安全性、可靠性和耐久性。
公路水运工程试验检测员的工作内容包括但不限于以下几个方面:1. 施工材料试验:公路水运工程中使用的各种材料,如水泥、沥青、石料等,都需要进行试验。
试验员会根据规定的标准对这些材料进行检测,以确定其质量是否符合要求。
2. 混凝土试验:公路水运工程中常用的混凝土是一种复合材料,试验员会对混凝土的配合比、强度、抗渗性等进行检测,确保混凝土的质量稳定。
3. 地基和路基试验:公路水运工程的地基和路基是工程的基础,试验员会对地基和路基的承载力、稳定性等进行试验,以评估其适用性和安全性。
4. 路面试验:公路水运工程的路面是直接供车辆行驶的部分,试验员会对路面的平整度、抗滑性、耐久性等进行试验,以确保路面的质量和安全性。
5. 结构试验:在公路水运工程中,如桥梁、隧道等结构的安全性至关重要。
试验员会对这些结构进行试验,以评估其承载能力和稳定性。
6. 水工试验:公路水运工程中的水工设施,如河道、渠道等,也需要进行试验。
试验员会对水工设施的水流情况、稳定性等进行检测,以确保其正常运行和安全性。
7. 检测报告编写:试验员会根据试验结果编写检测报告,并将报告提交给相关部门和工程负责人。
检测报告是评估工程质量的重要依据。
公路水运工程试验检测员需要具备一定的专业知识和技能。
他们需要熟悉公路水运工程的相关标准和规范,掌握各种试验方法和仪器的使用,具备数据分析和报告撰写能力。
同时,他们还需要具备较强的责任心和团队合作精神,能够在工程建设中与各个部门密切配合。
公路水运工程试验检测员在公路水运工程的建设过程中起着至关重要的作用。
他们通过试验和检测,保障工程质量,确保工程的安全性和可靠性。
他们的工作不仅需要专业知识和技能,还需要责任心和团队合作精神。
三、判断题:1、土的含水量是指土中水与干土质量之比。
(√)2、建设项目工程质量等级评定,采用单位工程优良率和建设项目工程质量评分值的指标控制。
(√)3、核子密度仪法测定的现场压实度不宜作为评定验收的依据。
(√)4、灌砂试验时,每换用一次量砂,都必须测定松方密度。
(√)5、土基回弹模量测试,可以不进行预压直接进行加载测试。
(×)6、土基CBR值测试,标准压强(当贯入量为5.0㎜时)为10.5MPa。
(√)7、贝克曼梁弯沉测试标准车根据公路等级选择,二级公路应采用后轴10t的B22-100标准车。
(√)8、回弹仪检测水泥砼路面强度,回弹仪的轴线应始终垂直于砼路面。
(√)9、沥青混合料车辙试验,测定温度应控制在40℃±1℃。
(×)10、采用超声回弹法检验路面水泥砼抗弯强度,适用于龄期大于7d,强度已达设计抗压强度80%以上的水泥砼。
(×)11、手工铺砂法是测定路面构造深度目前常用的方法。
(√)12、摆式仪测定路面抗滑值,在使用前必须进行标定。
(√)13、对于含有粒料的稳定土及松散性材料不能用环刀法测定现场密度。
(√)14、土方路基验收实测项目有压实度、弯沉、平整度等指标。
(√)15、表干法适用于测定吸水率大于2%的各种沥青混合料密度。
(×)16、沥青混合料马歇尔稳定度试验,标准马歇尔试件应在60℃±1℃的恒温水中恒温30min~40min。
(√)17、沥青混合料标准试件制作,当集料公称最大粒径小于或等于19.0㎜时,可直接取样(直接法)。
(×)18、用干燥的磨细消石灰或生石灰粉作为矿料的一部分,可以增大沥青混合料的抗剥离性能。
(√)19、水泥砼上加铺沥青面层的复合式路面,沥青面层不必检查弯沉。
(√)20、无机结合料稳定土无侧限抗压强度试验,试件养生时间应为28d。
(×)21、对特大工程,可单独制订更严格的质量标准进行质量管理,但其质量等级评定仍以《公路工程质量检验评定标准》为准。
2011年试验检测员考试大纲专业科目分为:《材料》、《公路》、《桥梁》、《隧道》、《交通安全设施》和《机电工程》。
每套试卷设置单选题30道、判断题30道、多选题20道,问答题5道,总计150分,90分合格,考试时间150分钟。
《材料》考试科目包括:土工试验30%、集料10%、岩石5%、水泥及水泥混凝土20%、沥青及沥青混合料20%、无机结合稳定材料5%、钢材5%、土工合成材料5%。
《公路》考试科目包括:公路工程质量检验评定标准25%、沥青混合料与水泥混凝土20%、路面基层与基层材料20%、路基路面现场试验检测35%。
《桥梁》考试科目包括:桥梁工程原材料20%、桥梁工程基础30%、桥梁上部结构3%、桥梁荷载试验及状态监测20%。
《隧道》考试科目包括:隧道基本知识5%、超前支护10%、开挖10%、初期支护15%、防排水15%、施工监控量测15%、衬砌20%、隧道环境10%。
《交通安全设施》考试科目包括:基础知识10%、道路交通标志10%、道路交通标志反光膜10%、道路交通标线10%、道路交通标线涂料10%、公路安全护栏15%、隔离设施10%、防眩设施5%、突起路标5%、轮廓标5%、通信管道10%。
《机电工程》考试科目包括:基础知识25%、监控设施20%、通信设施20%、收费设施15%、低压配电设施5%、照明设施5%、隧道机电设施10%。
第二章《材料》一、试验检测工程师考试大纲一考试目的与要求略二主要考试内容⒈土工试验⑴土的三相组成及物理性质指标换算理解:土的形成过程。
熟悉:土的三相组成;土的物理性质指标及指标换算。
掌握:含水量试验;密度试验;相对密度试验。
⑵土的粒组划分及工程分类理解:粒度、粒度成分及其表示方法;司笃克斯定律。
熟悉:土粒级配指标;Ca、Cc;土粒大小及粒组划分。
掌握:土的工程分类及命名(现行《公路土工试验规程》);颗粒分析试验。
⑶土的相对密度及界限含水量理解:天然稠度试验。
熟悉:相对密实度D1的基本概念及表达;黏性土的界限含水量(液限??L、塑限??p、缩限??s);塑性指数Ip、液性指数IL。
2023年度试验检测人员考试试题(总分:120分)项目名称:姓名:得分:一、单选题(共30题,每题1分,共30分)1.依据《建设工程质量管理条例》的规定,必须实行监理的建设工程是( )。
A重点建设工程B公共事业工程C住宅小区工程D利用外国政府或者国际组织贷款、援助资金的工程2.依据《公路水运工程试验检测管理办法》的规定,对于换证复核不合格的机构应( )。
A 一年后重新从丙级开始申报B 一年后重新申报现有等级C责令其在3个月内进行整改,整改期内不得承担质量评定和工程验收的试验检测业务D资料其在6个月内进行整改,整改期间不得承担质量评定和工程验收的试验检测业务3.依据《公路水运工程试验检测信用评价办法》(交安监发[2018]78号)的规定,评价时对工地试验室授权负责人进行信用评价扣分的行为有( )。
A存在虚假数据和报告及其他虛假资料B工地试验室或授权负责人未经母体机构有效授权C报告签字人不具备资格D授权负责人不是母体机构派出人员4.依据《关于进一步推进检验检测机构资质认定改革工作的意见》(国市监检[2019]206号)的规定,检验检测机构申请延续资质认定证书有效期时,对于上一许可周期内无违法违规行为,未列入失信名单,并且申请事项无实质变化的市场监管总局,以后省级市场监管部门可以采取( )方式。
A形式审查B资料审核C现场评审D现场考核5.依据《工作实验室标准化建设要点》(厅质监子[2012]200号)。
关于仪器设备管理说法正确的是( )。
A仪器设备经检定/校准或功能检验合格后方可投入使用B用于现场检测的仪器设备应进行期间核查C使用状态标识分为“合格”和“不合格”两种D化学试剂应按“就地就近”的原则存放6.EDTA滴定法确定水泥稳定材料中水泥剂量的试验,在准备标准曲线时应变化5个水泥剂量、准备5种混合料,若最佳水泥剂量为6%,则以下无需配置的水泥剂量是( )。
A.0%B.2%C.4%D.6%7.以下不属于无机结合料稳定材料目标配合比设计技术内容的是( )。
广东省公路工程试验检测员《材料》考试题一、单项选择题(共25题,每题2分,每题的备选项中,只有 1 个事最符合题意)1、配制混凝土用砂的要求是尽量采用__的砂。
A.空隙率小B.总表面积小C.总表面积大D.空隙率小和总表面积均较小2、目前,我国最常用的回弹弯沉测试方法是______。
A.承载板法B.贝克曼梁法C.自动弯沉仪法D.落锤式弯沉仪法3、实验室为其应用而制定检测和校准方法的过程应是有计划的活动,并应指定__人员进行。
A.具有足够资源的有资格的B.有上岗证书的C.有能力的D.有资格证书的4、每批热轧带肋钢筋拉伸试验和冷弯试验的试件数量分别为__。
A.1和2B.2和2C.2和1D.1和15、预应力锚具作疲劳试验时抽取______试件进行。
A.3套B.5套C.6套D.10套6、有关正常固结土、超固结土、和欠固结土的叙述有:①如果土层的自重应力p0等于前期固结压力pc,这种土称为正常固结土,则超固结比OCR=1。
②如果土层的自重应力p0小于前期固结压力pc,这种土称为超固结土,则超固结比OCR>1。
③如果土层的自重应力p0大于前期固结压力pc,这种土称为欠固结土,则超固结比OCR<1。
④如果土层的自重应力p0小于前期固结压力pc,这种土称为欠固结土,则超固结比OCR>1。
⑤如果土层的自重应力p0大于前期固结压力pc,这种土称为欠固结土,则超固结比OCR>1。
其中正确的有______。
A.①②③B.①②④C.①②⑤D.②③④7、经验公式法表达数据的优点是__。
A.紧凑扼要B.简单C.准确D.直观8、标准贯入试验(SPT)是国内外广泛应用的地基原位测试试验手段,采用质量______穿心锤,______落距,将一定规格标准贯入以15~30击/min贯入土中。
A.60.0kg 70cmB.63.5kg 76cmC.63.5kg 76cmD.60.0kg 76cm9、下列桥梁技术术语中,__的数值最大。
A.计算跨径B.标准跨径C.净跨径D.桥梁全长10、按现行规范要求水泥混凝土试模应定期进行自检,自检周期宜为__个月。
试验检测检测员资格材料试验科目考试一、单项选择题(每题1分,共20题)1、下列有关水泥细度检测方法的描述中正确的是(C)。
A、比表面积的大小能够反映水泥某一粒径的粗细变化;B、筛析法以水泥通过标准筛的质量百分数表示水泥细度;C、比表面积的大小随水泥的颗粒粗细变化而变化;D、筛析法是代用方法,比表面积法是标准方法。
2、某地区夏季气候凉爽,冬季寒冷,且年降雨量较少,则该地区气候分区可能是(B)。
A、3-4-1;B、3-2-3;C、4-2-2;D、1-2-43、代表沥青与矿料之间结合程度的大小、抵御水破坏的性能是(A )。
A、粘附性;B、粘滞性;C、稠度;D、耐久性。
4、沥青延度试验过程中,有时要在水槽中加入食盐或酒精,其直接的目的是为了(B)。
A、调整沥青的密度;B、调整水的密度;C、保证试验的准确性;D、改善试验环境条件5、下列石料中与沥青粘附性最好的可能为(A)。
A、石灰岩;B、花岗岩;C、石英岩;D、砂岩;6、安定性试验的沸煮法主要是检验水泥中是否含有过量的(D )。
A、氧化钠;B、三氧化硫;C、游离氧化镁;D、游离氧化钙;7、下列各项水泥指标,当(D)不满足技术标准要求时,可判定水泥为废品。
A、细度;B、强度;C、终凝时间;D、初凝时间8、评价沥青混合料高温稳定性的试验方法是(A)。
A、车辙试验;B、薄膜烘箱试验;C、加热质量损失试验;D、残留稳定度试验9、粗集料密度试验中测定水温的原因是(B )。
A、修正不同温度下石料热胀冷缩的影响;B、修正不同温度下水密度变化产生的影响;C、不同水温下密度的计算公式不同;D、在规定的温度条件下试验相对简单;10、沥青混合料试件质量为1190g,高度为62.5mm,成型标准高度(63.5mm)的试件混合料的用量为(B )g。
A、1200;B、1209C、1171;D、118211、对某含有粘土粒的砂砾土进行颗粒分析试验,以便对其进行命名,已知小于0.074mm 颗粒的质量百分含量在5%左右,则最适合该土样的分析方法为(B)A、干筛法B、湿筛法C、比重计法D、移液管法12、土中的水可以分为(A)A、自由水与结合水B、重力水与结合水C、毛细水与重力水D、毛细水与结合水13、在进行含水量测试时,土中水的质量一般不包括(D)的质量A、弱结合水B、自由水C、强结合水D、毛细水14、利用“单轴固结仪法”做室内压缩试验时,如不需测定沉降速率,则其压缩稳定的标准时间是:(B)A、12小时B、24小时C、48小时D、96小时15、某土的细粒含量为96.2%,wP =28.1%,wL =50.0%则定名为(C)A、MLB、MHC、CLD、CH16、土的天然密度越大,干密度(B)A、不变B、不一定C、越大D、越小17、水泥稳定土在进行含水量测试时,烘箱起始温度应为:(D)A、室温B、65℃~70℃C、75℃~80℃D、105℃~110℃18、密度测定时需进行两次平行试验,并求二者的算术平均值,但二者的平行差值不得大于(C),否则应重做A、0.01g/cm^3B、0.02g/cm^3C、0.03g/cm^3D、0.04g/cm^319、击实试验在结果整理时,若有超粒径的土颗粒,则(A)A、超粒径百分含量小于30%可以按规范公式进行修正B、超粒径百分含量小于20%可以按规范公式进行修正C、超粒径百分含量小于10%可以按规范公式进行修正D、不进行修正20、土样制备时需过0.5mm筛的试验为(C)A、击实试验B、压缩试验C、界限含水量试验D、剪切试验二、判断题(每题1分,共40题)21、采用间断级配配制的混凝土,虽然强度较高,但空隙率较大。
2022公路水运检测员考试习题及答案习题试验检测检测员资格材料试验科目考试一、单项选择题(每题1分,共20题)1、普通水泥混凝土的强度等级是以具有95%保证率()天立方体抗压强度的代表值来确定的。
A、3、7、28;B、3、28;C、28;D、7、282、正确定义沥青与石料粘附性试验的描述是()。
A、偏粗颗粒采用水浸法;B、偏细颗粒米用水煮法;C、偏粗颗粒采用水煮法;偏细颗粒采用水浸法;D、视条件而定3、通过采用集料表干质量计算得到的密度是()。
A、表观密度;B、毛体积密度;C、真密度;D、堆积密度。
4、用雷氏夹法测水泥的安定性,若煮前两针尖间距离为A,煮后两针尖间距离为C,当C-A为()时,水泥不安定。
A、V5mm;B、〉5mm;C、W5mm;D、$5mm5、沥青粘滞性越大,其相应的()。
A、针入度越大;B、咼温稳定性越差;2022公路水运检测员考试习题及答案可能答案不是特别准确,请各位同行仔细推敲。
C、抗车辙能力越弱;D、稠度越高6、下列各项水泥指标,当()不满足技术标准要求时,可判定水泥为废品。
A、细度;B、强度;C、终凝时间;D、初凝时间7、软化点试验,升温速度过慢,软化点测值()。
A、偏大;B、偏小;C、因沥青而异;D、无影响。
8、对于()指标不符合要求,水泥被判为不合格品.A、安定性;B、强度;C、初凝时间;D、游离氧化钙;9、影响沥青混合料耐久性的因素是()。
A、矿料的级配;B、沥青混合料的空隙率;C、沥青的标号;D、矿粉的细度;10、水泥混凝土对工作性的调整采用()方法进行。
A、理论计算;2022公路水运检测员考试习题及答案可能答案不是特别准确,请各位同行仔细推敲。
B、经验判断;c、实际试验检测;D、设计文件指定11、用液塑限联合测定仪测试某一土样的液塑限时,其所得原始数据一般表示在什么坐标图形上:()A、h〜wB、lgh〜wc、lgh〜lgwD、h〜lgw12、已知某土层的Pc〉Pz(Pc为先期固结压力,Pz为土的自重压力),则可判断该土层属于()状态A、正常固结B、欠固结C、超固结D、不确定13、利用“单轴固结仪法”做室内压缩试验时,如不需测定沉降速率则其压缩稳定的标准时间是:()A、12小时B、24小时C、48小时D、96小时14、对同一种土体分别用直剪试验的三种剪切方法进行试验,所得内摩擦角最小的为()A、快剪B、慢剪C、固结快剪D、不确定2022公路水运检测员考试习题及答案可能答案不是特别准确,请各位同行仔细推敲。
公路水运试验检测人员注册所需材料其次,申请人还需要准备培训与考核材料。
这些材料包括参加公路水运试验相关培训的证书或资格证明,以及参加国家或地方组织的公路水运试验人员能力考核的证书。
第三,申请人需要提供工作单位相关材料。
这包括工作单位的营业执照复印件、法人代表授权书、单位资质证明,以及公路水运试验项目承接和执行情况的证明文件。
第四,申请人需要提供推荐信。
推荐信可以是申请人工作单位、主管部门或从业单位领导的推荐信,用于说明申请人在公路水运试验方面的工作能力和业绩。
第五,申请人还需要提供其他相关材料。
这些材料可能根据不同的地区和单位的要求而有所差异,一般包括近期的一寸正面免冠彩色照片,申请人近期身体健康证明,以及申请人自愿参加公路水运试验检测人员注册的申请表格。
以上是公路水运试验检测人员注册所需的基本材料清单。
申请人需要准备完整的材料,并确保材料的真实性和有效性。
此外,申请人应及时关注相关部门发布的公告,了解注册条件和要求的变化,以及所需材料的具体要求。
B卷一、单选题(共30题,共30分)1.《公路土公试验规程》(JTCE40-2007)中,土的有机质含量试验的滴定用标准溶液是()A. 硫酸亚铁B.重铬酸钾C. 鞣酸D.硫酸2.沥青混合料用砂的筛分操作要采用水筛,其目的是为了便好的()A.检测砂的级配B.测定砂中小于0.075mm的颗粒C.计算砂的细度模数D.评价砂的质量3.进行土的液塑限试验时,同一土样测得锥入深度h1,h2允许误差为()A.1.0mmB.0.3mmC.0.5mmD.0.2mm4.土样制备时,需过0.5mm筛的试验为()。
A.击实试验B.压缩试验C.界限含水率试验D.剪切试验5.土的粒组划分中,粗粒组与细粒组的粒度筛分分界线为()。
A.0.5mmB.0.25mmC.0.07mmD.0.1mm6.室内CBR试验中,贯人杆预压CBR试件上的力是()。
A.20NB.30NC.45ND.60N7.土的密度试验须进行二次平行测定,取其算术平均值,相应平行差值不得大于()。
A. 0.01g/cm3B. 0.02 g/cm3C. 0.03 g/cm3D. 0.04 g/cm38.土的不均匀系数Cu的计算公式为()。
A. Cu=d10/d70B. Cu=d10/d60C. Cu=d10/d50D. Cu=d10/d309.力学强度试验是水泥混凝土一项常规试验,下列说法正确的是()。
A.如以抗压强度较高的花岗石替代抗压强度低的石灰石作为粗集料,混凝土强度将会提高B.养生状态下的相对湿度达到100%时,对混凝土强度形成发展不利C.同样强度等级的矿渣水泥拌合的混凝土28d的强度低于普通硅酸水泥拌合的混凝土D.标准立方体试块尺寸为150m m×150m m×150m m,标准圆柱体试块尺寸为Φ150m m×300mm。
10.评价水泥混凝土工作性是一项常规试验操作,下列针对工作性试验检测工作描述有误的是()。
A.坍落度是一项表示混凝土流动度的定量指标B.当坍落度太小无法测得时,要采用维勃稠度法进行工作性检测C.当坍落度大于220mm时,还要进行所谓扩展度指标的测定D.扩展度是指混凝土坍落后最大直径和与之垂直的直径之和的平均值11.水泥混凝土抗拆强度试验时,试块断裂面应在规定尺寸范围之内,否则试验结果作废,断裂面范围是指()。
试验检测师考试是道路运输行业的重要资格考试,主要面向从事公路、桥梁、隧道等工程试验检测工作的人员。
该考试包括理论知识和实际操作两个部分,考试科目和时间安排如下:
一、理论考试
1. 科目:公路工程、桥梁工程、隧道工程、工程材料、公路机电工程、交通工程、法规与实务。
2. 时间:每年6月和12月的第三个周末。
二、实际操作
1. 科目:土工试验、水泥混凝土试验、沥青混合料试验、石料试验、沥青路面层厚度试验、路基路面尺寸及质量检测、桥梁动静载试验、隧道隐蔽工程验收。
2. 时间:每年5月和11月的第二个周末。
在参加试验检测师考试前,考生需要提前做好准备,包括熟悉考试内容、复习相关知识、制定学习计划、多练习模拟试题等。
同时,考生还需要注意以下事项:
1. 考试时一定要带好身份证、准考证等必备物品,以免影响考试成绩。
2. 考试过程中要注意时间管理,尽可能在规定时间内完成试卷。
3. 试卷上只能使用黑色或蓝色墨水笔填写,以免影响试卷扫描效果。
4. 考试期间不能使用任何电子设备,包括手机、计算器等。
一、编制目的为了确保进入施工现场的材料符合规范要求,确保工程质量。
二、适用范围本工程所有原材料进场的控制。
三、部门职责1。
工程部负责物资采购的归口管理工作。
2。
综合供应部负责开工前提供单位工程合同、工程预算及单位工程材料预算,以及提供主要材料名称、规格、型号、数量、质量要求。
3。
工程部负责检查和监督综合供应部做好材料进场的质量检验工作。
4。
材料员负责对进场材料进行检查验证,并取得相关的证明资料。
凭证手续不全,一律不收.将合格材料的凭证手续汇总备案,以备追溯。
5.施工员和质检员应做好检查和督促工作,确保材料进场质量检验的落实,防止弄虚作假,杜绝不合格产品的使用。
四、材料检测管理制度一、材料收样管理:1、试验材料的取样方法、样品数量、品种、规格、样品的外观检查必须符合相关规范规定,否则不予受理2、应根据《材料检测通知单》所规定的范围收样,任何人不得擅自收样检测.没有《检测检测通知单》的样品,须经站长签字批准.3、样品的登记必须规范,送样人、见证人、收样人必须在样品登记本上签字并标注收样编号.4、试验委托单必须填写规范、完整,委托检测项目要填写清楚,送样人、见证人、收样人必须签字.施工单位、监理单位必须在委托单上加盖公章。
5、试验委托单一式三份,施工单位一份、监理单位一份、检测中心站一份。
二、材料检测管理:监理应按南京市建筑安装工程质量检测工作规定要求,对建筑安装工程中使用的全部原材料、半成品材料、现场制作的混凝土、砂浆试块、钢筋焊接及连接接头等。
取样时各参建单位必须提前通知监理,监理见证人员必须在现场见证取样,严格按取样规范进行操作,采取有效的封样送检。
如监理有疑问时,可对原材料、试块留有样品。
各参建单位须及时将实验报告送监理核查。
实验不合格的材料一律不得用于工程,并于一周内将材料清除出现场.未有报告而先行用于工程,各参建单位要承担材料不合格的任何后果。
取样要求监理见证人员、各参建单位材料员、材料供应商三方在场,单方取样无效。
2012年公路工程检测员材料试验科目考试题真题及答案2012年公路工程检测员材料试验科目考试题真题及答案一、单项选择题(每题1分,共20题)1、不会影响到砂石材料取样数量的因素是(D)A、公称最大粒径;B、试验项目;C、试验内容;D、试验时间 2、硅酸盐类水泥不适宜用作(B)A、道路混凝土;B大体积混凝土; C、早强混凝土;D、耐久性要求高的混凝土。
3、沥青粘稠性较高,说明沥青(C)。
A、标号较低;B、高温时易软化;C、针入度较大;D、更适应我国北方地区4、一马歇尔试件的质量为1200g,高度为65.5mm,制作标准高度为63.5mm的试件,混合料的用量应为(D)。
A、1152g;B、1182g;C、1171g;D、1163g5、对沥青混合料生产配合比不会产生影响的因素是(B) 。
A、目标配合比;B、冷料上料速度;C、集料加热温度;D、除尘的方法 6、决定砂石筛分试验每次试样用量的因素是(B)A、砂石材料的化学组成;B、砂石材料的公称粒径;C、砂石材料的含水率;D、筛分结果精度要求;7、调整水泥混凝土的工作性应在(B)阶段进行。
A、初步配合比;B、基准配合比;C、试验室配合比;D、工地配合比 8、石油沥青老化后,其延度将(B)。
A、保持不变;B、变小;C、变大;D、先变小后变大;9、安定性试验的沸煮法主要是检验水泥中是否含有过量的(D)。
A、氧化钠;B、三氧化硫;C、游离氧化镁;D、游离氧化钙; 10、拌和沥青混合料时,一般矿料本身的温度应(A)。
A、高于拌和温度;B、低于拌和温度;C、与拌和温度相同;D、视混合料类型定。
11、酒精燃烧法中所用酒精的纯度应为(C)A、98,B、93,C、95,D、90,12、某路基填土施工建筑速度快,土层排水不良,欲验算其稳定性,c、φ值指标应采用()不会A、固结快剪B、快剪C、慢剪D、固结快剪或快剪 13、EDTA二钠的真实名称为:(B)A、氯化钠B、乙二胺四乙酸二钠C、草酸二钠D、酒石酸钾钠 14、按四分法取样时,取样的数量随粒径的增大而(A)A、增加B、减少C、不变D、改变15、现行《公路土工试验规程》中将土分为(D)大类A、五B、二C、D、四16、有机质含量大于5,的土在进行含水量测试时,烘干温度应控制在:(A)A、65?,70?B、75?,80?C、105?,110?D、110?,120? 17、密度测定时需进行两次平行试验,并求二者的算术平均值,但二者的平行差值不得大于(B ),否则应重做A、0.01g/cm^3B、0.02g/cm^3C、0.03g/cm^3D、0.04g/cm^3 18、某人在对测试结果处理时,计算值为2.555(要求保留两位小数),其最终值为(B)A、2.55B、2.5C、2.550D、2.56019、在液、塑限联合测定法中,同一土样测得的两次锥入深度h1、h2的允许误差为(C)A、1.0mmB、0.3mmC、0.5mmD、0.2mm20、在现行《公路土工试验规程》中,粗粒组的粒径范围为(A)A、2mm,60mmB、0.074mm,2mmC、0.074mm,60mmD、60mm,200mm 二、判断题(每题1分,共40题)21、沥青加热脱水时,必须防止局部过热。
建筑工程检测试验员
建筑工程检测试验员是负责对建筑工程进行检测和实验的专业人员。
他们的工作不仅仅是进行常规的检查和测试,还需要深入了解建筑工程的原理和技术,以确保工程质量的达到标准和要求。
建筑工程检测试验员需要具备良好的技术和专业知识。
他们必须熟悉建筑工程的相关法规和标准,了解建筑结构和材料的性能,以及建筑施工的流程和方法。
他们还需要掌握先进的测试设备和技术,能够对建筑工程进行准确和全面的检测。
建筑工程检测试验员的工作内容主要包括以下几个方面:
1. 工程检查:检验施工工艺是否符合规范要求,例如墙体砌筑是否符合标准,混凝土浇筑是否平整等。
2. 材料检验:检验使用的建筑材料是否符合质量要求和安全标准,例如钢筋的保护层厚度是否合格,砖块是否达到强度要求等。
3. 结构检测:对建筑结构进行非破坏性检测,例如超声波检测和拉力试验等,以确保建筑结构的安全性和可靠性。
4. 施工工艺和施工方案的审查:对施工单位提供的施工方案进行审查和验收,包括施工序列安排、施工工艺、施工工艺指导书等。
5. 实验室试验:对建筑材料进行物理和化学性能测试,例如混凝土强度试验、砖石材料抗压试验等。
建筑工程检测试验员必须保持严谨和细致的工作态度,具备自我管理和团队合作的能力。
他们需要具备较强的分析和判断能力,能够准确识别和解决问题。
此外,他们还需要具备较高的责任心和职业操守,确保测试结果的准确性和可靠性。
总之,建筑工程检测试验员在建筑工程过程中发挥着重要的作用,他们通过检测和实验的手段,确保建筑工程的质量和安全性,为人们提供舒适和安全的居住和工作环境。
建筑与材料多选试题1、在沥青混合料设计中,沥青混合料类型一般是根据(A、C、D)选定。
A、道路等级B、气侯条件C、路面类型D、所处的结构层位2、通常沥青混合料的组成结构有(A、B、C)。
A、悬浮-密实结构B、骨架-空隙结构C、密实-骨架结构D、悬浮-空隙结构3、沥青的三大技术指标是(B、C、D)。
A、含蜡量B、针入度C、软化点D、延度4、选择混凝土用砂的原则是(B、C、D)。
A、粒径小一些B、粒径大一些C、空隙率小D、级配好5、针入度试验的条件分别是( A、B、C)。
A、温度B、时间C、针质量D、沉入速度6、导致水泥安定性不良的成分是(B、D)。
A、铝酸三钙B、游离过火CaOC、硅酸三钙D、MgO7、评定石料等级的依据是(B、C)。
A、压碎指标值B、极限抗压强度C、磨耗率D、冲击值8、施工所需的混凝土拌和物流动性大小,主要由(B、D)来选取。
A 、水灰比和砂率 B、捣实方式C、集料的性质、最大粒径和级配D、构件的截面尺寸大小、钢筋疏密9、为保证混凝土耐久性,在混凝土配合比设计中要控制(A、C)。
A、水灰比B、砂率C、水泥用量D、强度10、最佳沥青用量初始值OAC1是根据马歇尔试验(A、C、D)指标确定的。
A、密度B、沥青饱和度C、空隙率D、稳定度11、硅酸盐水泥的水化产物占90%以上的两种产物是(A、D)。
A、水化硅酸钙B、水化铁铝酸钙C、钙矾石D、氢氧化钙12、在生产硅酸盐水泥时,设法提高(A、D)的含量,可以制得高抗折强度的道路水泥。
A、C3S B、C2S C、C3A D、C4AF13、矿渣硅酸盐水泥的适用范围是(A、B、C)。
A、地下、水中和海水工程B、高温受热和大体积工程C、蒸汽养护砼工程D、冬期施工砼工程14、选用的砼外加剂应有供货单位提供的(A、B、C)技术文件。
A、产品说明书(应标有主要成分)B、出厂检验报告及合格证C、掺外加剂砼性能检验报告D、集料试验报告E、水质分析报告15、混凝土工程可以采用以下三种膨胀剂(A、C、D)。
第一章1、试验检测机构资质等级划分:公路:综合类:甲、乙、丙三等级专项类:桥隧和交通工程水运:材料类:甲、乙、丙三等级结构类:甲、乙等级1-1、持有原有实验工程师和试验员证书,并按规定完成继续教育的检测人员,其受聘的检测机构申请登机评定或换阵复核时,视同相应级别的持证人员。
2、取得《公路水运工程试验检测机构等级证书》的检测机构,可设立工地试验室。
(易判断)2-1、试验检测机构和人员对检测结果承担责任。
3、试验检测贯穿于公路水运工程的始终(勘察设计到施工建设、运营监控养护)。
是工程建设中,进行质量、进度、费用(造价)三大控制的重要手段。
判4、检测机构在《等级证书》注明的项目(参数)范围内出具的试验检测数据报告,可作为公路水运工程质量控制、质量评定、工程验收、技术状况评价、事故调查、投诉处理等的依据。
5、试验检测是推进技术进步的先导,是加强质量管理的先行,是严格质量把关的重要关口,也是质量优劣评定的重要依据。
判第二章计量法及计量法实施细则有关重点1、Z计量是实现单位统一,量值准确可靠的活动。
2、计量的特点:准确性、一致性、溯源性、法制性。
3、检验检测技术活动的核心是提供客观准确数据。
4、计量法及实施细则规定:国家实行法定计量单位制定。
国家制单位和国家选定的其他单位,为国家法定计量单位。
5、国家法定计量单位的名称、符合和由国务院定。
6、计量法的目的(宗旨):①加强计量监督管理②保障国家计量单位制的统一③保障量值的准确可靠。
7、交通工程属于建设工程的范畴,因此,其试验检测活动应符合《建设工程质量管理条例》的规定。
(判)8、公路水运工程试验检测是检测人员依据国标或交通行标,选择符合要求的仪器设备,对产品的使用性能检验。
9、为了保障检测数据的准确可靠,除使用的仪器设备应进行检定/校准,选择的规范标准正确,操作符合规范要求外,还需依据国家的法律法规和行业管理要求对检测机构进行管理。
(判)10、计量器具是指能用仪直接或间接测出被测对象量值的装置、仪器仪表、量具和用于统一量值的标准物质,包括计量基准、计量标准、工作计量器具。
原材料试验员的工作内容
原材料试验员是负责对所使用的原材料进行检验和测试的专业
人员。
他们的工作内容包括但不限于以下几个方面:
1. 原材料检验,原材料试验员负责对进货的原材料进行外观、
尺寸、颜色、纯度等方面的检验,确保原材料符合生产要求。
他们
需要根据相关标准和规范进行检验,以确保原材料的质量和可用性。
2. 物理性能测试,原材料试验员需要对原材料的物理性能进行
测试,例如硬度、强度、韧性、热稳定性等方面的测试,以确保原
材料符合产品设计和制造的要求。
3. 化学成分分析,针对金属、化工原料等,原材料试验员需要
进行化学成分的分析测试,确保原材料的成分符合产品制造的要求,以及符合相关法规和标准的要求。
4. 数据记录和分析,原材料试验员需要准确记录和分析测试数据,对测试结果进行评估和归档,为生产提供可靠的数据支持。
5. 问题处理和改进,当发现原材料存在质量问题时,原材料试
验员需要及时报告并参与问题的分析和改进工作,确保产品质量和生产的持续稳定。
总的来说,原材料试验员的工作内容涉及到对原材料的全面检验、测试和评估,以确保生产所使用的原材料符合质量标准和产品制造的要求。
他们在生产过程中扮演着至关重要的角色,对产品质量起着决定性的作用。
试验检测检测员资格材料试验科目考试一、单项选择题(每题1分,共20题)1、沥青的针入度指数是一种评价沥青()的指标。
A、感温性;B、耐久性;C、粘滞性;D、塑性2、( )是影响沥青针入度测定结果的因素之一。
A、升温速度;B、延伸速率;C、隔离级的隔离效果;D、试验温度3、沥青针入度指数PI描述沥青的()A、温度敏感性;B、粘度;D、变形能力;4、水泥胶砂试验过程中,要求成型好的试件在()进行养护。
A、室温条件下;B、规定的温度恒温箱中;C、规定温度的水中;D、规定的温度和湿度条件下;5、某人在进行水泥混凝土抗压强度试验时,因操作不熟练使加载速度急剧增大,只有几秒钟试件便破坏了,请问该结果会导致试验测定值()。
A、偏大;B、偏小;C、影响不大;D、上下波动;6、水泥混凝土立方体试块标准尺寸是()mm3。
A、100;C、200;D、视条件而定7、与石料的孔隙率无关的力学指标是()。
A、坚固性;B、与沥青的粘附性;C、压碎值;D、视密度8、含水率为5%的砂220g,将其干燥后的重量为()g。
A、209;B、209.52;C、210;D、210.959、采用连续级配的集料配制的混凝土最大优点是()。
A、较高的经济性;B、拌合物和易性好;C、更加密实;D、水泥用量相对小;10、处于1-3气候分区的高速公路,优先选用的石油沥青是()。
A、A级50号;B、B级110号;C、A级90号;D、C级70号;11、灌砂法测定密度时适用于()A、细粒土和砂类土B、细粒土和粗粒土C、卵石土和细粒土D、粗粒土和巨粒土12、某土中含砾:50.0%,砂:36.0%,细粒土:14.0%,Cu=5,Cc=2时,代号为:()A、GWFB、SWFC、GPFD、SPF13、土的最佳含水量wo和最大干密度ρdmax随击实功的增加()A、ρdmax↑,wo↑B、ρdmax↑,wo↓C、ρdmax↓,wo↑D、ρdmax↓,wo↓14、在测定塑限含水量的搓条试验中,土条搓至产生裂缝的直径为()A、5mmB、3mmC、4mmD、2mm15、对某含有粘土粒的砂砾土进行颗粒分析试验,以便对其进行命名,已知小于0.074mm颗粒的质量百分含量在5%左右,则最适合该土样的分析方法为()A、干筛法B、湿筛法C、比重计法D、移液管法16、数字:261.91(0.5),3648.5(20),45.89(0.2),27.449(0.1),-255(10),经修约后是()。
(注:括号内数字表示修约间隔)A、261.7,3.64×1000,45.8,27.5,-2.6×100B、262.0,3.64×1000,45.8,27.4,-2.6×100C、261.5,3.64×1000,45.9,27.4,-2.5×100D、261.7,3.64×1000,45.9,27.5,-2.6×10017、击实试验中,至少应制备不同含水量的试样为:()A、3个B、4个D、6个18、土的液性指数Il=1时,土处于()A、液限B、塑限C、缩限D、塑指19、水泥剂量为水泥质量与()质量的比值,并以百分率计A、湿土B、干土C、湿混合土D、干混合土20、土的干密度不变,天然含水量越大,抗剪强度则()A、越大B、越小D、不变二、判断题(每题1分,共40题)21、混凝土的维勃稠度时间越短,混凝土的坍落度就越小。
正确不正确22、沥青混合料的空隙率越大,对其耐久性越不利。
()正确不正确23、水泥混凝土用碎石不需要进行有机质含量试验。
()正确不正确24、水泥标准稠度用水量越大,表明水泥需水量越大。
()正确不正确25、为避免延度试验时沥青沉入水底,应提前在水槽中加入食盐。
()正确不正确26、连续级配粗集料适合配制任何流动性的混凝土。
()正确不正确27、针入度指数越大,温度升高时沥青变软的程度越小。
()正确不正确28、水泥细度可以通过负压筛法和水筛法进行测定,其结果能够准确反映水泥颗粒的粗细状况。
()正确不正确29、为保证混凝土的工程性质,混凝土所用的水泥细度越细越好。
()正确不正确30、砂子的细度模数越大,砂颗粒就越细。
()正确不正确31、只要沥青的针入度符合要求,其它指标是否满足该标号的要求,并不影响该沥青标号的确定。
()正确不正确32、当环境温度较高时,沥青混合料选用的沥青用量应比最佳沥青用量适当小一些。
()正确不正确33、沥青标号的高低根据针入度的大小进行划分。
()正确不正确34、高温稳定性好的沥青混合料,其水稳性也好。
()正确不正确35、可以采用用负压筛法和水筛法测定水泥细度指标,有争议时以负压筛法为准。
()正确不正确36、为了保证混凝土的强度形成,只能采用有级配的集料而不能采用无级配的单粒级集料。
()正确不正确37、沥青与集料的粘附性等级要通过定量的方法进行判定。
()正确不正确38、骨架一空隙结构沥青混合料,由于矿质混合料形成骨架,因而有较大的内磨擦角。
()不正确39、为使水泥凝结时间和安定性测定结果具有可比性,在测试时必须采用标准稠度的水泥净浆。
()正确不正确40、当混凝土最小截面积的几何尺寸为10cm,该混凝土中粗集料的最大粒径不能超过25mm。
()正确不正确41、击实试验中,试样制备分干法和湿法两种,两种制样所得击实结果是一样的正确不正确42、土粒越小,在静水中沉降速度越快正确43、土的三相比例关系会随季节、温度和荷载的变化而变化,其工程性质也会有所不同正确不正确44、当天然状态的砂土处于最疏松状态时,必有e=emax,Dr=0正确不正确45、粘性土的抗剪强度一般都会随剪切速度的加快而减少正确不正确46、石灰中氧化镁含量是指石灰中氧化镁占试样质量的百分率正确不正确47、中位数即为位于一串数字中间的数正确48、生石灰产浆量是指单位质量(1公斤)的生石灰经消化后,所产石灰浆体的体积(升)正确不正确49、对于某一既定土样而言,其压缩系数为常量正确不正确50、CHS为含砾低液限粉土正确不正确51、土的含水量是土中水的质量与土的总质量之比正确不正确52、相对误差能较客观地反映测量结果的精度正确53、土的颗粒特征是指土粒大小、形状和粒度成分等正确不正确54、任何土都可以用密度来评价密实状态正确不正确55、土样含水量试验中,土样的量越大,其测量结果的相对误差也越大正确不正确56、通常先期固结压力可在e~lgp曲线上作图得到正确不正确57、标准贯入试验是根据贯入的难易程度来判定土的物理力学性质正确58、标准偏差也称标准离差、标准差,它是衡量样本或总体数据离散程度的指标正确不正确59、甲土的孔隙比大于乙土的孔隙比,则甲土的湿密度应小于乙土的湿密度正确不正确60、土样含水量测定必须做平行试验正确不正确三、多项选择题(每题2分,共10题)61、影响沥青与集料粘附效果的因素包括()。
A、集料的种类;B、拌和方式;C、拌和时间;D、沥青的化学成分62、在水泥熟料中掺入外掺物的作用是()。
A、改善水泥品质;B、生产工艺的需要;C、降低水泥水化热;D、提高水泥产量;63、水泥混凝土工作性试验中得到的定性结果是()A、粘聚性;B、坍落度值;C、保水性;D、维勃稠度值。
64、采用自动马歇尔仪进行沥青混合料马歇尔试验,为保证试验结果的可靠性,要求()。
A、控制加载速度;B、控制马歇尔试件温度;C、控制马歇尔试件密实度;D、控制恒温时间65、通常情况下,在沥青混合料设计中,矿质混合料合成级配曲线宜尽量接近设计级配中限,尤其应使下列那些筛孔的通过量尽量接近设计级配范围的中值()。
A、0.075;B、1.18;C、2.36;D、4.75;66、室内压缩试验曲线表达在()坐标系中A、e~pB、lge~pC、lge~lgpD、e~lgp67、以下哪些试验中会用到对数坐标表达来处理试验结果()A、密度试验B、颗粒分析试验C、击实试验D、界限含水量试验68、应用“比重计法”进行颗粒分析时,土粒粒径的计算与()有关A、水的比重B、土粒沉降距离C、土粒沉降时间D、土粒比重69、现行《公路土工试验规程》中规定的含水量试验方法有()A、烘干法B、炒干法C、比重法D、洒精燃烧法70、相对密度指标()A、可以评价各种土的密实状态B、可以评价粘性土的密实状态C、可以评价砂性土的密实状D、在实际应用中仍存在缺陷四、判选题(每题2分,共10题)71[单选题]、沥青的粘滞性是沥青的一项重要性质,有关沥青粘滞性的描述可能是: ① 沥青的粘滞性越高,相应的针入度越大,沥青的标号也就越高,适用的环境温度可以低一些;② 沥青的粘滞性越小,相应的针入度越大,沥青的标号也就越高,适用的环境温度可以低一些;③ 沥青的粘滞性越大,相应的针入度越小,沥青的标号也就越低,适用的环境温度可以高一些;④ 沥青的粘滞性越小,相应的针入度越小,沥青的标号也就越低,适用的环境温度可以高一些;上述说法正确的是().A、①、②;B、②、③;C、③、④;D、①、④.72[单选题]、影响水泥混凝土抗压强度的因素很多,可能包含:① 灰水比,灰水比越大强度越高;② 骨料种类,采用碎石比采用卵石的强度低;③ 水泥强度,水泥强度等级越高,混凝土强度越大;④ 养生温度越高,强度越大;⑤ 试验试件尺寸越大,强度越高;上面描述的水泥混凝土抗压强度的影响因素中错误的有()处。
A、1;B、2;C、3;D、473[单选题]、沥青混合料马歇尔试验过程包括①.于60℃保温30~40min,在马歇尔试验以上测定稳定度与流值②.击实成型试件,并通过高度校正保证高度在63.5㎜±1.3㎜范围③.按比例称量各材料与规定温度在搅拌机内进行搅拌④.试件横向放置冷却至室温(不少于12h),脱模编号。
⑤沥青加热脱水,矿料与模具烘至规定温度。
指出正确的试验顺序():A、①-③-②-④-⑤B、⑤-③-②-④-①C、①-③-②-⑤-④D、⑤-③-④-②-①74[单选题]、沥青混合料马歇尔试验的主要试验步骤有:① 准备各种所需的原材料,计算一组或一个马歇尔试件各材料的实际用量;② 将各组试件放入60℃水中恒温一定时间,在马歇尔仪上分别测出各试件的稳定度和流值;③ 在搅拌机机中拌和均匀,取适宜数量的混合料击实成型;④ 冷却后脱模、编号;⑤ 计算不同沥青用量下混合料参数;⑥ 根据混合料吸水性和密实程度的大小,采用合适方法测定马歇尔试件的密度;⑦ 根据计算称出所需材料,并将原材料加热到规定的温度;⑧ 采用规定的数据处理方法,确定最终试验结果。
正确的试验步骤是():A、①-⑦-②-④-③-⑤-⑥-⑧;B、①-⑦-③-④-⑥-⑤-②-⑧;C、⑦-②-①-④-⑤-③-⑥-⑧;D、②-①-④-⑥-③-⑤-⑦-⑧75[单选题]、沥青针入度试验过程包括有:①将沥青在砂浴或密闭电炉上中加热;②将盛有试样的平底玻璃皿置于针入度仪的平台上慢慢放下连杆,使针尖刚好与试样表面接触。