气吹式粮油作物脱出物清选悬浮速度测量装置设计与试验
- 格式:pdf
- 大小:1.77 MB
- 文档页数:7
本科毕业设计(论文)论文题目水稻脱粒机的设计作者姓名佟景仲专业机械设计制造及其自动化指导教师李灵凤副教授2018年6月燕山大学本科生毕业设计(论文)水稻脱粒机的设计继续教育学院学院:机械设计制造及其自动化专业:佟景仲姓名:学号:16164109210551006李灵凤指导教师:2018年6月答辩日期:摘要摘要为了满足水稻脱粒生产的需要,设计一种针水稻脱粒机已迫在眉睫,该水稻脱粒机可一次性完成脱粒、筛选、分离和装袋作业。
该机体积小、重量轻,操作灵活,通过性与适应性好,较好地解决了水稻收获的难题。
该机采用半进料、弓齿式滚筒脱粒机脱粒,确保脱粒干净、破碎率低,分离性能好。
本次设计的主要目的是针对现存的水稻脱粒结构进行了优化、对其存在的一些缺点进行改进;首先在原理上,主要以梳刷脱粒为主,打击原理为辅两者相互结合的脱离方式对水稻进行脱粒,这主要体现在脱离滚筒的齿的设计上。
其次,清选方面是采用风机和筛子结合进行清选,在一定方面上提高了稻粒和杂质的分离,提高了稻粒的纯净度。
关键词:水稻脱粒机;脱粒;分离;清选燕山大学本科生毕业设计(论文)AbstractIn order to meet the needs of threshing production of rice, it is imminent to design a kind of needle rice thresher. The rice thresher can complete threshing, screening, separation and bagging. The machine is small in size, light in weight, flexible in operation, good in adaptability and adaptability, and solves the problem of rice harvest better. The machine is threshing by half feeding and bow toothed cylinder threshing machine to ensure that the threshing is clean, the crushing rate is low, and the separation performance is good.The main purpose of this design is to optimize the grain threshing structure of the existing rice and improve some shortcomings of its existence. In principle, the main purpose is to thresh the rice with the principle of combing brush and threshing, and the principle of combating the separation of the rice from each other, which is mainly embodied in the design of the teeth separated from the roller. . Secondly, cleaning is done by combining fan and sieve to improve the separation of rice grain and impurities and improve the purity of rice grain.Keywords:Rice thresher; threshing; separation; cleaning目录摘要 (I)Abstract......................................................................................................................... I I 目录 (III)第1章绪论 ........................................................................................................ - 1 -1.1 课题背景及研究的目的和意义 .................................................................. - 1 - 第2章水稻脱粒机的总体设计 ............................................................................ - 2 -2.1 脱粒机工作原理 .......................................................................................... - 2 -2.2 系统的功能描述和功能分解 ...................................................................... - 3 -2.3 总体方案设计和求解 .................................................................................. - 4 - 第3章水稻脱粒机的各部分设计 ........................................................................ - 5 -3.1 脱粒装置设计 .............................................................................................. - 5 -3.1.1 脱粒原理 ................................................................................................ - 5 -3.1.2 脱粒装置类型选择 ................................................................................ - 5 -3.1.3 脱粒滚筒转速计算 ................................................................................ - 6 -3.1.4 滚筒直径计算 ........................................................................................ - 7 -3.1.5 脱粒滚筒长度确定 ................................................................................ - 7 -3.1.6 滚筒脱粒齿设计 .................................................................................... - 7 -3.2 清选装置设计 .............................................................................................. - 8 -3.2.1 清选原理 ................................................................................................ - 8 -3.2.2 清选装置类型的选择 ............................................................................ - 9 -3.2.3风机参数的选择和计算 ......................................................................... - 9 -3.2.4 凹板的设计 .......................................................................................... - 10 -3.3 动力的选择 ................................................................................................ - 11 -3.3.1 整机消耗的功率计算 .......................................................................... - 11 -3.3.2 电动机的选择 ...................................................................................... - 12 -3.4.4 皮带轮的设计与计算 .......................................................................... - 12 -3.4.5 确定V带根数 ..................................................................................... - 13 -3.4.6 单根V带预紧力的计算 ..................................................................... - 14 -3.4.7 计算压轴力 .......................................................................................... - 14 -3.5 轴的设计与计算 ........................................................................................ - 14 -3.5.1 轴的材料选择 .................................................................................... - 14 -3.5.3 轴的结构设计 .................................................................................... - 14 -3.5.4 键连接选择 ........................................................................................ - 15 -3.5.5 滚动轴承选用 .................................................................................... - 15 - 第4章主要部件的校核 ...................................................................................... - 16 -4.1 圆柱齿轮校核 ....................................................................................... - 16 -4.2 轴的校核 ............................................................................................... - 16 -4.3 键强度校核 ........................................................................................... - 18 -4.4 滚动轴承校核 ....................................................................................... - 18 -4.5 计算所需的径向基本额定动载荷 ......................................................... - 18 - 结论 .................................................................................................................... - 19 - 参考文献 ................................................................................................................ - 20 - 致谢 .................................................................................................................... - 21 -第1章绪论第1章绪论1.1 课题背景及研究的目的和意义我国稻区分布广泛,从南方的海南,到我国的最北边黑龙江,到遥远的西边伊犁,再到东边的台湾;还有在海平面以下的耕地,位于云南和贵州的高原耕地,都有水稻的存在。
3种粮食颗粒倾斜气力输送悬浮速度的实验与回归分析陈革;阮有志【摘要】悬浮速度是气力输送装置重要的技术参数和设计依据,目前对管道中粮食物料悬浮速度的实验以及悬浮状态数的研究,大多局限于垂直管道.通过选择工程安装常见90°、75°、60°、45°等4种倾角的管道,对玉米、小麦、麸皮3种物料进行了悬浮实验,并对此3种物料悬浮速度进行了多项式回归分析.总结出3种粮食倾斜输送管道倾角α与悬浮速度υ悬浮变化关系的回归方程,精确度较高.应用此方程可以求出3种粮食不同管道倾角α(0°~90°)对应的悬浮速度V悬浮,为倾斜管道气力输送装置设计的关键参数的确定提供了可靠的依据.结果发现,粮食物料的悬浮速度随着管道倾角的递减而递增,且数值变化较大,在工程设计时应充分考虑,合理选择倾斜输送管道内的空气速度.【期刊名称】《沈阳师范大学学报(自然科学版)》【年(卷),期】2015(033)002【总页数】4页(P208-211)【关键词】倾斜管道;粮食;悬浮速度;回归分析【作者】陈革;阮有志【作者单位】沈阳师范大学粮食学院,沈阳110034;沈阳师范大学粮食学院,沈阳110034【正文语种】中文【中图分类】TS21在物气两相流管道中, 物料颗粒呈悬浮状态输送即称为悬浮气力输送, 悬浮气力输送在国内粮食等行业应用广泛。
管道内物料的悬浮速度是该技术重要的技术参数和设计依据。
悬浮气力输送中管道的布置根据实际条件有垂直、水平、倾斜等各种倾角。
但目前对管道中物料悬浮速度的实验以及悬浮状态数的研究, 大多局限于垂直管道, 缺乏对各种倾斜管道的实验研究及分析[1-3]。
本实验分别选择工程安装常见90°、75°、60°、45°等4种倾角的管道布置情况, 在相同直径管道内, 对3种粮食物料进行了悬浮速度实验测定与悬浮状态观测。
同时分析了粮食行业典型物料的各种倾角管道悬浮速度变化规律。
油菜脱出物风力清选装置试验台的设计沈宇峰;吴明亮;官春云【摘要】Cleaning is an important part thresher work , research on cleaning device is conducive to better overall per-formance improvementthresher .For the current status of research Rape Extractions means cleaning the lack of wind , de-veloped the rape extractions wind cleaning device test bench .The test stand has a simple structure , test full-featured , easy to operate and adjust features , enabling rape extractions wind cleaning the whole process for the future to further im-prove the design of rapeseed winnowing device provides a test basis .%清选是脱粒机工作的重要环节,对清选装置的研究有利于更好地改进脱粒机的整机性能。
为此,针对目前油菜脱出物风力清选装置研究缺乏的现状,自行研制了油菜脱出物风力清选装置试验台。
该试验台具有结构简单、试验功能全面、操作及调整方便等特点,可实现油菜脱出物风力清选的全过程,为以后进一步完善油菜风选装置的设计提供了试验依据。
【期刊名称】《农机化研究》【年(卷),期】2015(000)010【总页数】4页(P137-139,143)【关键词】油菜;脱出物;风力清选;试验台【作者】沈宇峰;吴明亮;官春云【作者单位】湖南农业大学a.工学院;湖南农业大学a.工学院; 湖南省现代农业装备工程技术研究中心,长沙 410128;b.油料作物研究所,长沙 410128【正文语种】中文【中图分类】S226.5油菜是我国主要油料作物之一,但目前我国油菜机械化收获技术处于较低的水平,油菜收获机主要是在稻麦收获机的基础上改进的[1-2]。
两种油菜收获脱出物的物理机械特性及空气动力学特性测定与分析施新新;吴崇友;李骅;齐新丹;原建博;梅占舰;胡童【摘要】研究了两个油菜品种(沣油737和中农油6号)收获脱出物的物理特性和空气动力学特性.结果表明:两种油菜收获脱出物的三轴尺寸存在较大的差异;两种油菜籽粒的含水率、千粒重和密度基本一致,而荚壳的千粒重、含水率、密度以及短茎秆的千粒重存在一定差异;两种油菜籽粒的恢复系数存在差异;两种油菜籽粒和荚壳的剪切模量都有明显差异;两种油菜收获脱出物的悬浮速度基本一致.%The physical mechanical properties and aerodynamic characteristics of harvesting extractions from two rape varieties ( Fengyou 737 and Zhongnongyou No. 6) were studied. The results showed that:there were big differences in triaxial size of harvesting extractions between these two rape varieties; the water content, 1000-grain weight and density of rapeseeds of two varieties were basically the same, but there existed certain differences in the water content, 1000-grain weight and density of pod-shell, as well as the 1000-grain weight of short stalk between two varieties; the recovery coefficient of two kinds of rapeseeds was different; there were obvious differences in shear modulus of rapeseed and pod-shell between Fengyou 737 and Zhongnongyou No. 6; the suspension speed of harvesting extractions from two rape varieties was basically the same.【期刊名称】《江西农业学报》【年(卷),期】2018(030)006【总页数】5页(P104-108)【关键词】油菜;收获脱出物;物理机械特性;空气动力学特性【作者】施新新;吴崇友;李骅;齐新丹;原建博;梅占舰;胡童【作者单位】南京工业大学,江苏南京 211816;江苏省高等学校智能化农业装备重点实验室,江苏南京 210031;农业部南京农业机械化研究所,江苏南京 210014;江苏省高等学校智能化农业装备重点实验室,江苏南京 210031;南京农业大学工学院,江苏南京 210031;南京工业大学,江苏南京 211816;江苏省高等学校智能化农业装备重点实验室,江苏南京 210031;南京工业大学,江苏南京 211816;江苏省高等学校智能化农业装备重点实验室,江苏南京 210031;南京工业大学,江苏南京 211816;江苏省高等学校智能化农业装备重点实验室,江苏南京 210031;南京工业大学,江苏南京 211816;江苏省高等学校智能化农业装备重点实验室,江苏南京 210031【正文语种】中文【中图分类】S2250 引言油菜是我国一种重要的油料作物,且种植面积广、产量高。
气力式板栗采收装备悬浮速度的测定及影响规律王瑞;白效鹏;徐道春;何丹味【期刊名称】《南方农机》【年(卷),期】2024(55)11【摘要】【目的】研究形状系数、含水率以及粒径对板栗悬浮速度的影响规律并建立不同粒径下板栗悬浮速度预测模型。
【方法】以河北省唐山市迁西县的燕山早丰板栗为研究对象,通过自制悬浮速度试验台测量板栗的悬浮速度,并选取含水率、粒径、形状系数为影响因子,以悬浮速度为目标值,运用Origin软件进行单因素试验分析,建立不同粒径下板栗的悬浮速度预测模型,探究各参数与悬浮速度之间的变化规律。
【结果】单因素试验中,粒径、含水率与悬浮速度呈现正相关,而形状系数与悬浮速度呈现负相关。
不同粒径下板栗悬浮速度的变化范围为9.39 m/s~24.37 m/s;不同含水率下板栗悬浮速度的变化范围为12.78 m/s~23.12 m/s;不同形状系数下板栗悬浮速度的变化范围为9.18 m/s~24.84 m/s。
【结论】本研究设计的板栗悬浮速度预测模型可以计算出板栗的最佳收获时期,降低设计气力输送装置时风机的功耗,提高板栗采收的效率,并为板栗气力输送、清选以及分级等机械设备的设计研究提供参考。
【总页数】4页(P13-16)【作者】王瑞;白效鹏;徐道春;何丹味【作者单位】北京林业大学工学院;国家林业和草原局林业装备与自动化重点实验室;北京林业大学材料科学与技术学院;木材科学与应用教育部重点实验室【正文语种】中文【中图分类】S225;S664.2【相关文献】1.悬浮式气力输送颗粒(群)运动微分方程数值解2.悬浮体制样石墨炉原子吸收光谱法直接测定板栗中微量铅3.3种粮食颗粒倾斜气力输送悬浮速度的实验与回归分析4.气力输送系统中初始气固速度比对固粒输送速度的影响5.悬浮液中悬浮物沉淀速度的试验测定和计算因版权原因,仅展示原文概要,查看原文内容请购买。
第34卷第16期农业工程学报V ol.34 No.162018年8月Transactions of the Chinese Society of Agricultural Engineering Aug. 2018 43 气吹式粮油作物脱出物清选悬浮速度测量装置设计与试验侯华铭,崔清亮※,郭玉明,张燕青,孙灯,来思彤,刘俊丽(山西农业大学工学院,太谷 030801)摘要:物料悬浮速度是研究物料清选技术及装备的重要基础数据,针对作物经联合收获脱粒后的待清选脱出物的特点,根据物料悬浮原理及清选工况特点,该文设计了一种竖直吹气式的农业物料悬浮速度试验装置,并设计分段悬浮试验测量了收获期谷子、荞麦、燕麦经稻麦联合收割机收获后的待清选脱出物各组分的悬浮速度。
结果表明:谷子脱出物籽粒、穗瓣、茎秆、叶子的悬浮速度分别是:4.29~8.88、1.03~6.48、1.71~6.09、1.03~3.09 m/s;荞麦脱出物籽粒、分枝、茎秆、叶子的悬浮速度分别是:4.47~10.18、1.85~5.18、2.80~8.37、0.76~2.99 m/s;燕麦脱出物籽粒、种皮、分枝、茎秆、叶子、未脱皮籽的悬浮速度分别是:4.35~11.01、0.62~1.71、1.62~4.52、1.14~6.28、0.91~3.56、3.24~9.48 m/s。
谷子、燕麦籽粒的悬浮速度可与其大部分轻杂物的悬浮速度区分开,燕麦籽粒的悬浮速度与其未脱皮籽的悬浮速度相接近;荞麦籽粒的悬浮速度可与其小部分轻杂物的悬浮速度区分开。
该研究可为农业物料机械清选技术及装置的研发提供参考。
关键词:机械化;设计;农作物;试验装置;悬浮速度;试验测量;机械清选doi:10.11975/j.issn.1002-6819.2018.16.006中图分类号:S225.31 文献标志码:A 文章编号:1002-6819(2018)-16-0043-07侯华铭,崔清亮,郭玉明,张燕青,孙 灯,来思彤,刘俊丽. 气吹式粮油作物脱出物清选悬浮速度测量装置设计与试验[J]. 农业工程学报,2018,34(16):43-49. doi:10.11975/j.issn.1002-6819.2018.16.006 Hou Huaming, Cui Qingliang, Guo Yuming, Zhang Yanqing, Sun Deng, Lai Sitong, Liu Junli. Design and test of air-sweeping suspension velocity testing device for cleaning threshed materials of grain and oil crops[J]. Transactions of the Chinese Society of Agricultural Engineering (Transactions of the CSAE), 2018, 34(16): 43-49. (in Chinese with English abstract) doi:10.11975/j.issn.1002-6819.2018.16.006 0 引 言农业物料的悬浮速度是指农业物料在竖直向上气流的作用下悬浮在某一高度时相对于气流的速度,其数值与气流的绝对速度数值相等。
农业物料的悬浮速度是后续对其进行机械清选所必需的基础数据。
国内学者通常采用2种方法获得悬浮速度,一种是根据经验公式计算获得,另一种是借助试验装置测量获得。
在物料悬浮速度理论计算研究方面,赵学笃等利用阻力系数和升力系数研究短茎秆在气流中的运动规律[1],但其所作的短茎秆不发生转动的假设使其具有一定的局限性。
吕子剑等利用分区悬浮速度公式计算球形颗粒的悬浮速度[2],李骥等采用分区粒径判断法,借助VC++6.0开发工具实现对球形物料颗粒悬浮速度的快速计算[3],刘娟等利用Matlab 软件中的Simulink组件和模糊逻辑控制器分析了球形颗粒物料在气流中的运动规律[4]。
利用理论公式、编程语言和软件等工具计算物料悬浮速度具有快速、方便的优点,但农业物料个体差异性大,理想化的假设往往使计算不准确,实际应用具有一定的局限性。
在装置测量研究方面,国内学者利用悬浮速度试验收稿日期:2018-03-29 修订日期:2018-07-04基金项目:国家重点研发计划课题(2016YFD0701801)作者简介:侯华铭,男,山西临汾人,博士生,主要研究方向为旱作农业机械化关键技术与装备。
Email:gxyhhm@※通信作者:崔清亮,男,山西繁峙人,教授,博导,主要从事旱作农业机械化关键技术与装备的研究。
Email:qlcui@ 装置测量农业物料的悬浮速度。
试验装置主要由风机、风速调节装置、流场管路和测量装置组成,按其工作原理可分为吸气式和吹气式2类。
吸气式试验装置管路均竖直布置,风机位于装置上部,物料由装置下方被吸入管路内。
风机多采用轴流风机,王维等采用离心风机[5]。
使用的风速调节装置有可控硅直流调速装置[6]、百叶窗式风量调节机构[6-11]、单片机和电机驱动器组成的控制系统[12-14]、变频器[5]。
使用的测量装置有毕托管和压力计组成的动压测量装置[6-11]、加野KA31风速仪[15]、TES-1341热线式风速仪[5]。
吸气式试验装置风机置于上部,装置整体过高,调节不便,结构繁复,调节、测量精度有限,功耗大。
吹气式试验装置风机置于下部,管路结构有“L”型和竖直型两种。
风机多采用离心风机,裴克等采用轴流风机[16]。
使用的风速调节装置有可控硅整流器[17]、节气门[16]、变频器[18-22]。
使用的测量装置有风速探针[17]、毕托管和微压计[16-17]或高灵敏微差压变送器组成的动压测量装置[18-19]、智能压力风速仪[20-22]。
物料在气流吹动下的悬浮状态与实际机械清选工况相接近,测量更贴合实际,且功耗小,但现有的吹气式试验装置还存在管路曲折、调节、测量装置功能单一、结构复杂的问题。
为获取研究杂粮机械清选技术及装备所需的基础数据,鉴于现有试验装置存在的问题,本文设计了一种吹气式的农业物料悬浮速度试验装置,并使用该装置测量了谷子、荞麦、燕麦经联合收获脱粒后的待清选脱出物各组分的悬浮速度。
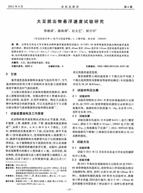
农业工程学报() 2018年441 试验装置整体结构及工作原理1.1 整体结构与技术参数农业物料悬浮速度试验装置主要由风力及其调控部件、流场结构部件和测试部件3部分组成,流场结构为竖直型,风力及其调控部件与流场结构部件在竖直方向上相连,测试部件安装于流场结构部件上,如图1所示,风力及其调控部件由离心风机、变频器、流场接头和保护网组成。
流场结构部件由格栅管、整流格栅、法兰、盛料网、投料门、接料板、下稳流管、锥形观察管、上稳流管、阻料网等组成。
测试部件由L型毕托管、毕托管支架、智能压力风速风量仪、空气导管、悬浮高度标尺、观察台等组成。
装置主要技术参数如下:外形尺寸(长×宽×高):1.8 m×1.1 m×4.2 m配套动力:7.5 kW流速范围:≤ 40 m/s下稳流管内径:240 mm上稳流管内径:380 mm锥形观察管倾角:4°保护网、盛料网、阻料网规格为20目尼龙网1. 风机2. 保护网3. 流场接头4. 变频器5. 法兰6. 格栅管7. 整流格栅8. 盛料网9. 接料板 10. 投料门11. 下稳流管 12. 锥形观察管 13. 上稳流管 14. 阻料网15. 毕托管支架 16. 悬浮高度标尺 17. L型毕托管 18. 风速仪 19. 空气导管 20. 观察台1. Fan2. Protecting net3. Conduit coupler4. Frequency converter5. Flanges6. Pipe filled with grille7. Airflow-smoothing grille8. Holding net9. Collecting board 10. Entrance gate 11. Lower airflow-steadying pipe 12. Tapered observed pipe 13. Upper airflow-steadying pipe 14. Obstructive net 15. Bracket of pitot tube 16. Suspended height ruler 17. L type pitot tube 18. Intelligent pressure air-volume anemometer 19. Air conduit 20. Observation platform图1 试验装置结构图Fig.1 Structure diagram of testing device1.2 工作原理测量时,待测物料置于下稳流管内的盛料网上,启动风机,调节风机转速,使物料稳定悬浮于锥形观察管内某一高度范围内,风速仪测得锥形观察管下端的流速,通过悬浮高度标尺测得悬浮高度范围,换算可得该物料的悬浮速度。
2 关键零部件设计2.1 风力及其调控部件的设计常用的风机种类包括:轴流式风机、离心式风机和贯流式风机3种,轴流式风机风力分散,转速不宜过高,转速调节精度有限;贯流式风机形状过长;离心式风机风力集中,转速上限高,可精确调节转速[23-25],综上选择离心式风机。
通常根据所需的压力和流量选择风机型号,离心风机的全压:22tF s dp p p=+(1)离心风机的静压:222sF svp pερ==(2)222dvpρ=(3)流量:3600vq v A=⨯⨯(4)式中p tF为风机全压,Pa;p s2为风机出口处静压,Pa;p d2为风机出口处动压,Pa;p sF为风机静压,Pa;ε为管道固有阻力系数;v为流速,m/s;ρ为气体密度,kg/m3,20℃大气压的空气,ρ取1.2 kg/m3;q v为流量,m3/h;A 为管道截面积,m2。
为测量多种农业物料的悬浮速度,设计最大流速v max = 40 m/s,代入式(3)可得p d2 = 960 Pa;根据流场管路结构参数和风机手册计算公式[26]计算可得ε = 1.65,代入式(2)可得p s2 = 1 584 Pa;将p d2和p s2取值代入式(1)可得风机全压p tF = 2 544 Pa。
设计与风机相连的管道内径为240 mm,则管道截面积A = 4.52×10–2 m2,将A 的取值与v max代入式(4)得流量q v = 6 509 m3/h。