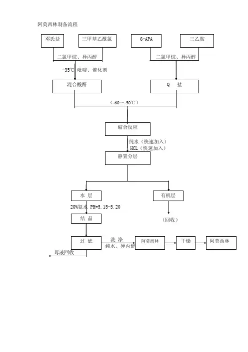
阿莫西林中间体的制备与拆分
- 格式:doc
- 大小:289.00 KB
- 文档页数:5
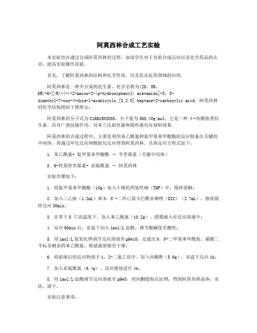
阿莫西林合成工艺实验本实验旨在通过合成阿莫西林的过程,加深学生对于有机合成反应以及化学药品的认识,提高实验操作技能。
首先,了解阿莫西林的结构和化学性质,以及其在医药领域的应用。
阿莫西林是一种半合成的抗生素,化学名称为(2S,5R,6R)-6-[(R)-(-)-2-Amino-2-(p-hydroxyphenyl) acetamido]-3,3-dimethyl-7-oxo-4-thia-l-azabicyclo [3.2.0] heptane-2-carboxylic acid。
阿莫西林的化学结构图如下图所示:阿莫西林的分子式为C16H19N3O5S,分子量为365.40g/mol。
它是一种β-内酰胺类抗生素,具有广谱抗菌作用,对革兰氏阳性菌和阴性菌均有抑制效果。
阿莫西林的合成过程中,主要是利用苯乙酰氯和氨甲基苯甲酸酯的反应制备出关键的中间体,再通过环化反应和酰胺化反应得到阿莫西林。
具体反应方程式如下:1. 苯乙酰氯+ 氨甲基苯甲酸酯→ 苄青霉素(关键中间体)3. 6-羟基舒芙霉素+ 亚硫酰氯→ 阿莫西林实验步骤如下:1. 将氨甲基苯甲酸酯(10g)加入干燥的四氢呋喃(THF)中,搅拌溶解;2. 加入三乙胺(1.2mL)和N,N'-二环已基卡巴酰亚咪唑(DIC)(2.7mL),继续搅拌反应30min;3. 在零下5 ℃的温度下,加入苯乙酰氯(10.2g),缓慢滴入至反应溶液中;4. 反应60min后,室温下加入1mol/L盐酸,调节酸碱度至酸性;5. 用1mol/L氢氧化钾调节反应溶液至pH=10,过滤出N,N-二甲基苯甲酰胺、碳酸二苄标及剩余的苯乙酰氯,将滤液浓缩至干燥;6. 将浓缩后的反应物溶于1,2-二氯乙烷中,加入丙酸酐(5.6g),室温下反应1h;7. 加入亚硫酰氯(6.4g),反应继续进行4h;8. 用1mol/L盐酸调节反应溶液至pH=3,用丙酮提取沉淀物,得到阿莫西林晶体,水洗,滤干。
阿莫西林工艺设计步骤阿莫西林是一种广泛应用于医药领域的抗生素,具有广谱的抗菌活性。
在工业生产中,阿莫西林的制备涉及多个复杂的步骤和反应,以下是阿莫西林工艺设计的几个重要步骤,让我们一起来了解。
1. 原料准备:工艺设计的第一步是准备所需的原料。
制备阿莫西林的原料主要包括氨苄青霉素(6-APA)、对氨基苯甲酰氯(PAA-Cl)等。
这些原料需要通过严格的质量控制和检验确保其纯度和稳定性。
2. 丙烯酸酯酮化:首先,将氨苄青霉素与醋酸丙烯酯在催化剂的作用下进行酯化反应,生成丙烯酸氨苄酯。
这一步骤是阿莫西林合成过程中的关键步骤之一。
3. 对氨基苯甲酸化:接下来,将酯化产物与对氨基苯甲酰氯进行反应,生成阿莫西林前体化合物。
这个步骤是将氨基苯甲酸基团引入到丙烯酸氨苄酯分子中的关键步骤。
4. 酶促转化:在前体化合物中引入氨基苄青霉素的醛基后,通过酶促转化将其转换为阿莫西林。
这个步骤需要合适的催化剂、适当的温度和反应时间。
5. 结晶分离:阿莫西林合成液中的杂质和溶剂需要通过结晶分离进行分离和提纯。
可以使用冷却结晶、溶剂结晶等方法进行分离,得到高纯度的阿莫西林晶体。
6. 干燥粉碎:将阿莫西林晶体进行干燥,去除水分,使其具有稳定的物理性质。
然后,通过粉碎和筛分等工艺,获得符合规定要求的阿莫西林颗粒。
7. 包装贮存:最后,将阿莫西林颗粒进行包装,以确保产品的质量和安全。
合理的包装方式可以延长产品的保质期,并方便其在医药市场中的存储和销售。
通过以上几个步骤,阿莫西林的工艺设计可以实现高效且持续的生产。
然而,一个成功的工艺设计不仅涉及到这些步骤的选择与操作,还需要考虑环保与安全等方面的因素。
因此,在实际操作过程中,需要严格遵守相关安全操作规程和环境保护标准,以确保产品质量和生产效率的同时,最大程度地减少对环境的影响和安全风险。
值得注意的是,阿莫西林的工艺设计是一个专业和复杂的领域,需要在严密的实验室和工业条件下进行实施。
因此,在实际操作中,应该依靠专业的化学工程师和技术专家来制定和执行工艺设计方案,以确保生产的安全和可靠性。
09级制药工程专业实验指导阿莫西林中间体的制备与拆分第一次实验对羟基苯苷氨酸消旋体的制备实验目的1.掌握对羟基苯苷氨酸消旋体的合成方法及原理2.掌握薄层板的制备和薄层层析法检测反应的方法3.掌握熔点测定方法实验原理D-对羟基苯苷氨酸是阿莫西林,头孢哌酮等抗菌药物的重要手性中间体。
β-内酰胺类抗生素是发展最早、临床运用最广、品种数量最多和近年来研究最活跃的一类抗生素。
主要包括典型β-内酰胺类抗生素和非典型β-内酰胺类抗生素。
目前这类抗生素产品均是半合成或全合成产品。
在其研发和生产过程中,一般采取先合成相关的侧链,然后再和母核依次缩合,最后脱除保护基的程序。
D-对羟基苯苷氨酸分别是口服吸收效果良好的青霉素类产品阿莫西林的6β位侧链和头孢羟氨苄的7β位侧链。
用化学合成法得到DL-对羟基苯苷氨酸后需对其进行拆分来制备需要的D-对羟基苯苷氨酸。
目前工业生产中主要运用的是乙醛酸苯酚合成路线。
实验方法与步骤1.依次向100ml三颈瓶中加入氨基磺酸14.6g,水20ml,苯酚9.4g,硫酸1ml。
2.搅拌加热至60ºC,待固体全溶后,缓慢滴加50%乙醛酸水溶液10ml。
3.滴加完毕,保温70ºC反应约5h,薄层层析法检测反应终点。
(展开剂:乙酸乙酯/石油醚1:3)4.反应结束后,将反应液倒入烧杯中,25%氨水调节pH = 7。
5.冷却至室温,析出固体,过滤,滤饼分别用适量的水和甲醇各洗三次。
6.干燥得白色固体,称量,测熔点。
(文献值240ºC)第二次实验对羟基苯苷氨酸甲酯的制备和拆分实验目的1.掌握对羟基苯苷氨酸甲酯的合成方法2.了解非对映异构体结晶拆分的原理及操作3.掌握比旋光度的测定方法实验原理D-对羟基苯苷氨酸是合成阿莫西林等头孢菌素的一个重要中间体,其拆分方法较多,有诱导洁净法,生物酶拆分法,化学拆分法。
我们选用化学拆分法,其原理是:酯化,重结晶,再水解得到相应的手性化合物。
阿莫西林的制备工艺概述
阿莫西林是一种常用的β-内酰胺类广谱抗生素,其制备工艺主要包括以下几个步骤:
1. 初步制备青霉素G:
利用链霉菌属真菌发酵生产,将尿路感染草履虫和肺炎链球菌菌种分离,培养在适宜的培养基中,进行大规模发酵产生青霉素G。
2. 青霉素G酶解:
将初步制备得到的青霉素G经过酶解处理,使用酶把青霉素G的侧链断裂,得到青霉素核。
3. 氨苄酸酯化反应:
将青霉素核与氨苄酸进行酯化反应,生成氨苄青霉素,同时与环结构生成。
4. 清除青霉素残留物:
通过一系列的提取和洗涤工艺,去除制备过程中的青霉素残留物,以确保纯度。
5. 氢化反应:
将氨苄青霉素与己内酰胺进行氢化反应,生成阿莫西林。
在适当的反应条件下,酰胺键断裂,青霉素母核保留母核二胺,生成的酰胺与氨苄青霉素胺成键。
6. 提取与纯化:
利用适当的溶剂进行提取,并经过过滤、浓缩、结晶、干燥等步骤,得到纯净的阿莫西林晶体。
7. 质量检测和包装:
对阿莫西林进行质量检测,包括物理性质、化学性质、微生物质量等指标的检测,并进行包装,使其符合药品质量标准。
阿莫西林工艺流程阿莫西林是一种广泛用于治疗细菌感染的抗生素,它属于β-内酰胺类抗生素。
以下是阿莫西林的工艺流程。
1. 配料和发酵阿莫西林的制备一般使用钙盐或钾盐的六水合物作为原料。
首先,将这些原料与必需的饲料料液一同加入发酵罐中。
然后,通过调节酸碱度和温度,将发酵罐内的培养物维持在适宜的条件下,以促进海洋草原菌群的生长。
发酵的时间一般为12-14小时。
2. 酶解发酵完全后,产物中包含有大量的阿莫西林。
为了将其从发酵液中提取出来,首先需要进行酶解。
在酶解的过程中,将酶解剂加入发酵液中进行反应。
通过酵素的作用,将阿莫西林和其他组分分离开来。
3. 过滤和纯化酶解完成后,需要对溶液进行过滤和纯化来除去杂质。
首先,将溶液经过澄清过滤,去除固体颗粒和可溶性杂质。
然后,使用分离膜或离心机将溶液分离出来,得到阿莫西林的浓缩物。
4. 结晶和干燥浓缩物中的阿莫西林含量仍然较低,需要经过结晶和干燥的步骤来提高纯度。
通过在溶液中加入结晶剂,使阿莫西林结晶出来。
然后,将结晶物经过过滤和洗涤,得到纯净的阿莫西林晶体。
最后,将晶体在干燥器中进行干燥,以去除残余水分,得到具有一定纯度的阿莫西林产品。
5. 粉碎和包装最后一步是将阿莫西林晶体进行粉碎,使其变成粉末状。
然后,使用包装机将粉末装入适当的包装容器中,例如瓶子或胶囊。
包装完成后,阿莫西林产品就可以被送往制药公司或医院,供医生开具处方给患者使用。
总结起来,阿莫西林的工艺流程包括发酵、酶解、过滤和纯化、结晶和干燥、粉碎和包装等步骤。
这些步骤有序地进行,最终得到纯净的阿莫西林制品。
这个工艺流程的制备能够保证阿莫西林的质量和药效,从而为临床治疗提供了可靠的抗生素药物。
阿莫西林生产工艺
阿莫西林是一种广泛用于治疗细菌感染的药物。
它是一种β-内酰胺类抗生素,通过抑制细菌的细胞壁合成来杀灭细菌。
下面将介绍阿莫西林的生产工艺。
阿莫西林的生产工艺通常包括以下几个步骤:
1. 糖基化反应:首先将2-氨基-2-(4-羟基苯基)乙酸(AMCA)与D-葡萄糖酸进行糖基化反应,得到2-氨基-2-(4-羟基苯基)乙酸-Acid GlcNac(AGA)。
2. 齐墩果酸衍生物制备:将AGA与齐墩果酸进行缩合反应,得到N-左氧氟沙星齐墩果酸酯(NALMS)。
3. NALMS水解:将NALMS与碳酸钠一起水解,得到左氧氟沙星齐墩果酸(ALMS)。
4. 阿莫西林的合成:将ALMS与4-氟苯甲醛进行缩合反应,生成阿莫西林的前体物。
5. 阿莫西林的纯化:通过结晶、过滤、洗涤等方法将阿莫西林的前体物纯化。
6. 阿莫西林的水解:将阿莫西林的前体物与酶进行水解反应,生成阿莫西林。
7. 阿莫西林的精制:通过过滤、结晶、洗涤等方法对阿莫西林
进行精制。
以上是阿莫西林的基本生产工艺,不同的生产厂家可能会有一些不同的工艺细节。
此外,还需注意合成反应中的温度、PH 值、反应时间等条件的控制,以确保产品的质量和纯度。
阿莫西林是一种广泛应用于临床的抗生素药物,生产工艺需要经过科学合理的设计和精细的控制,才能保证产品的质量和疗效。
同时,生产工艺也需要符合药品生产管理规范,确保生产过程的安全性和卫生性。
阿莫西林胶囊剂型的制备方法
阿莫西林胶囊的制备方法如下:
1. 准备原料:阿莫西林粉末,胶囊壳材料(如明胶或植物胶囊壳)。
2. 阿莫西林粉末的处理:将阿莫西林粉末通过筛网过滤,去除大颗粒杂质,得到较为均匀的粉末。
3. 胶囊壳的制备:根据产品要求,选择合适的胶囊壳材料,制备成胶囊壳。
常见的胶囊壳制备方法包括注射成型法、旋转铸造法等。
4. 填充阿莫西林粉末:将处理好的阿莫西林粉末填充到胶囊壳中,一般采用自动或半自动胶囊填充机进行操作。
填充过程中要保证粉末的均匀性和填充量的准确性。
5. 封闭胶囊:将填充好阿莫西林的胶囊壳封闭起来,一般采用专用的胶囊封闭机进行操作。
封闭胶囊的方式有热封和冷封两种,具体根据胶囊壳材料和工艺要求决定。
6. 包装和贮存:将制备好的阿莫西林胶囊进行包装,如包装成瓶装、铝塑包装等,然后进行贴标、封装。
最后进行质量检验,并进行必要的贮存。
以上是一般的阿莫西林胶囊的制备方法,具体操作过程可能会根据不同的公司和产品要求有所不同。
对于非专业人士来说,不建议在家里制备药品,以免出现安全问题。
阿莫西林工艺流程下载温馨提示:该文档是我店铺精心编制而成,希望大家下载以后,能够帮助大家解决实际的问题。
文档下载后可定制随意修改,请根据实际需要进行相应的调整和使用,谢谢!并且,本店铺为大家提供各种各样类型的实用资料,如教育随笔、日记赏析、句子摘抄、古诗大全、经典美文、话题作文、工作总结、词语解析、文案摘录、其他资料等等,如想了解不同资料格式和写法,敬请关注!Download tips: This document is carefully compiled by theeditor. I hope that after you download them,they can help yousolve practical problems. The document can be customized andmodified after downloading,please adjust and use it according toactual needs, thank you!In addition, our shop provides you with various types ofpractical materials,such as educational essays, diaryappreciation,sentence excerpts,ancient poems,classic articles,topic composition,work summary,word parsing,copy excerpts,other materials and so on,want to know different data formats andwriting methods,please pay attention!阿莫西林工艺流程一、准备工作阶段。
在进行阿莫西林的生产之前,需要进行充分的准备。
阿莫西林生产工艺流程
《阿莫西林生产工艺流程》
阿莫西林是一种常用的抗生素,广泛用于治疗各种细菌感染。
它的生产工艺流程经过多年的研究和改进,已经变得非常成熟和高效。
阿莫西林的生产通常从苯甲酸和氨基苯甲酸的化学合成开始。
首先,苯甲酸和氨基苯甲酸通过一系列的化学反应,生成了一个称为“特抗”。
特抗是阿莫西林的前体药物,它在接下来的生产过程中将被转化成最终的阿莫西林产品。
接下来,特抗会与其他化学物质进行反应,形成最终的阿莫西林产品。
这个步骤通常需要进行水解、酰化、酯化、氧化等多种化学反应,以确保生成的阿莫西林产品具有高纯度和理想的化学结构。
生产过程中,需要经过多次的结晶、洗涤、干燥等步骤,以去除杂质并得到纯净的阿莫西林晶体。
最后,通过粉碎、包装等步骤,将阿莫西林制成片剂、颗粒或注射剂等不同的制剂形式,以供临床使用。
随着现代化工技术的不断发展,阿莫西林的生产工艺流程也在不断优化和改进。
例如,一些公司已经开始采用生物法合成的方法来生产阿莫西林,这种方法可以减少化学废物的排放、提高产率并降低生产成本。
总的来说,阿莫西林的生产工艺流程经过多年的改进和优化,已经变得非常成熟和高效。
这种成熟的生产工艺为医药行业提供了高品质的抗生素产品,并为临床用药提供了可靠的保障。
阿莫西林(CEP)生产工艺规程1 目的规范阿莫西林生产工艺,使本产品生产操作过程具有一致性和保证产品质量的均一性,为该产品的生产提供技术标准。
2 范围适用于阿莫西林原料药的生产。
3 责任生产部组织制定,阿莫西林生产车间按要求严格执行,质管部、生产部监督实施。
4 产品概述4.1 产品名称4.1.1 通用名称:阿莫西林4.1.2 别名:羟氨苄青霉素4.1.3 英文名称:Amoxicillin Trihydrate4.1.4 汉语拼音:Amoxilin4.1.5 化学名称:(2S,5R,6R)-3,3-二甲基-6-[(R)-(-)-2-氨基-2-(4-羟基苯基)乙酰氨基]-7-氧代-4-硫杂-1-氮杂双环[3.2.0]庚烷-2-甲酸三水合物。
4.2 结构式:4.3 分子式:C16H19N3O5S·3H2O4.4 分子量:419.44.5 理化性质本品为白色或类白色结晶性粉末;微溶于水,极微溶于乙醇(96%),几乎不溶于脂肪油,溶解于稀酸和稀碱。
比旋度+290~+315℃。
4.6 用途:阿莫西林为青霉素类抗生素,具有抗菌谱广、疗效高、疗程短、安全可靠,毒副作用少、使用方便、使用成本低等特点。
对肺炎链球菌、溶血性链球菌等链球菌属、不产青霉素酶葡萄球菌、粪肠球菌等需氧革兰阳性球菌,大肠埃希菌、奇异变形杆菌、沙门菌属、流感嗜血杆菌、淋病奈瑟菌等需氧革兰阴性菌的不产β内酰胺酶菌株及幽门螺杆菌具有良好的抗菌活性。
阿莫西林通过抑制细菌细胞壁合成而发挥杀菌作用,可使细菌迅速成为球状体而溶解、破裂。
4.7 产品编号:C02 4.8 包装规格:25Kg/桶。
4.9 批量:900-1020kg 4.10 贮藏:密封保存。
4.11 有效期: 暂定4年5 化学反应式及生产工艺流程图5.1 化学反应式:NS COOHCH 3CH 3OH 2N++ CH 3OH5.2 生产工艺流程图氨水、工艺用饮用水D-对羟基苯甘氨酸甲酯盐酸盐溶液、青霉素G 酰基转移酶、氨水缩合反应★6-APA溶解6-APA 溶解液温度、pH 值、时间过滤真空度温度、pH 值外观、6-APA 残留外观阿莫西林缩合液盐酸、EDTA-2Na氨水纯化水、丙酮结晶★结晶液过滤洗涤 阿莫西林粗品粗品溶解阿莫西林溶解液干燥★ 造粒 外观、水分*温度、pH 值 温度、pH 值压力、转速 真空度、温度、时间外观、水分* 外观阿莫西林湿粉阿莫西林干燥粉整粒 混合 松密度、叩实密度 混合颗粒物料工序检验项目 控制参数 注:带*的为中间体质量标准,其他的为中间控制质量标准,带★号的为关键工序。
从酶法制备阿莫西林的反应产物中分离阿莫西林的方法主题:从酶法制备阿莫西林的反应产物中分离阿莫西林的方法尊敬的读者,今天我将为您探讨一种重要的化学制剂——阿莫西林,以及酶法制备阿莫西林的方法。
在制备阿莫西林的过程中,我们需要从反应产物中分离出纯净的阿莫西林。
本文将深入介绍这个过程,并提供一些方法供您参考。
阿莫西林是一种广泛使用的抗生素,广泛用于治疗多种感染性疾病。
酶法制备阿莫西林是一种高效且环保的方法,它利用了酶的催化作用,将苄青霉素与氨基苄青霉素结合酶(BLA)共同作用,形成阿莫西林。
然而,在该反应的产物中,苯乙胺、苯甲酸和副产物等杂质也同时存在,因此必须采取适当的分离方法来提取纯净的阿莫西林。
下面我将介绍一些常用的分离方法:1. 溶剂结晶法:溶剂结晶法是一种常用的分离方法,它通过溶剂的选择和控制条件,将阿莫西林溶于溶剂中,然后通过晶体的形成和生长,分离出纯净的阿莫西林。
该方法操作简单,适用于大规模工业生产。
然而,溶剂的选择和晶体生长的控制对分离效果至关重要,需要经验丰富的技术人员进行操作。
2. 柱层析法:柱层析法是一种基于分子大小、亲水性和电荷等特性进行分离的方法。
在柱层析法中,阿莫西林与柱上的固定相相互作用,并通过选择性吸附和洗脱,分离出纯净的阿莫西林。
这种方法具有分离效果好、重复性高等优点,可以用于小规模的实验室分离。
3. 结晶法:结晶法是一种通过溶剂蒸发和温度控制等方法,使阿莫西林在溶液中逐渐形成结晶,从而分离出纯净的阿莫西林。
这种方法操作简单,适用于小规模实验室生产。
然而,结晶的控制和溶剂的选择对分离效果有很大的影响,需要仔细掌握操作技巧。
除了这些常用的分离方法,还有其他一些高级的技术和仪器可以用于分离阿莫西林,比如膜过滤法、离子交换色谱法等。
根据具体的需求和条件,我们可以选择适当的方法进行分离。
在本文中,我们主要讨论了从酶法制备阿莫西林的反应产物中分离阿莫西林的方法。
通过溶剂结晶法、柱层析法和结晶法等方法,我们可以将阿莫西林从反应产物中纯化出来,得到高纯度的阿莫西林。
手性药物阿莫西林的制备及表征实验预习报告一、实验目的1、了解广谱抗生素阿莫西林的用途;2、能对阿莫西林逆向合成进行推理,熟练查阅文献,并选择合适的工艺和拆分方法;3、熟悉常用化学合成方法和实验操作技巧,合成中间体和产物;4、初步掌握手性化合物的表征方法和仪器操作;5、初步学会对复杂工程问题的认识、分析和解决。
二、文献查阅(一)合成方法1.1Strecker氨基酸合成法该法是最早用于合成D,L-HPG的方法,如式所示。
该方法路线冗长,收率很低。
而且要使用毒性极大的氰化钠,所以该方法已基本被淘汰。
1.2苯甲醛法苯甲醛法用对羟基苯甲醛,碳酸氢铵与氰化钠环合成对羟基苯海因,再经碱性水解,开环制备DL-对羟基苯甘氨酸.这种合成路线利用最早,也比较成熟,但是该路线收率不高,且需要使用剧毒品氰化钠,现已很少使用.1.3用乙醛酸与苯酚作用,制得羟基扁桃酸后氨解该方法以乙醛酸计,收率为55%。
反应如下式所示。
该方法与下述1.4、1.5项的方法比较,仍然步骤较多,涉及多次的萃取、过滤等分离过程,目前已很少采用。
1.4先制得对羟基苯海因,再水解该方法有多种形式。
其中一种如下式所示,以茴香醛为原料,经环合,碱水解和脱甲基而制得。
收率以茴香醛计可达80%。
该方法所用的茴香醛价格昂贵,而且也要使用剧毒的氰化钠,所以现在也已基本被淘汰。
另外,以海因为原料,经过溴化,与苯酚缩合,水解也可获得D,L-HPG。
收率50%左右。
该方法只处于研究的水平。
由于溴化物价格高昂,该法难以有工业应用前景。
苯酚,尿素,乙醛酸作用形成对羟基苯海因再进行水解,也可制得D,L-HPG1.5乙醛酸,苯酚与铵盐直接反应制得如下式所示,该方法可以选择多种铵盐、醋酸铵、氯化铵、碳酸氢铵等使用。
其中用醋酸铵的研究较多[8~10],收率可达50%。
早期曾有人使用氨水进行氨解,但因副反应太多,收率较低而没有成功。
我们尝试了使用醋酸铵的合成方法,收率仅为35%左右。
09级制药工程专业实验指导
阿莫西林中间体的制备与拆分
第一次实验对羟基苯苷氨酸消旋体的制备
实验目的
1.掌握对羟基苯苷氨酸消旋体的合成方法及原理
2.掌握薄层板的制备和薄层层析法检测反应的方法
3.掌握熔点测定方法
实验原理
D-对羟基苯苷氨酸是阿莫西林,头孢哌酮等抗菌药物的重要手性中间体。
β-内酰胺类抗生素是发展最早、临床运用最广、品种数量最多和近年来研究最活跃的一类抗生素。
主要包括典型β-内酰胺类抗生素和非典型β-内酰胺类抗生素。
目前这类抗生素产品均是半合成或全合成产品。
在其研发和生产过程中,一般采取先合成相关的侧链,然后再和母核依次缩合,最后脱除保护基的程序。
D-对羟基苯苷氨酸分别是口服吸收效果良好的青霉素类产品阿莫西林的6β位侧链和头孢羟氨苄的7β位侧链。
用化学合成法得到DL-对羟基苯苷氨酸后需对其进行拆分来制备需要的D-对羟基苯苷氨酸。
目前工业生产中主要运用的是乙醛酸苯酚合成路线。
实验方法与步骤
1.依次向100ml三颈瓶中加入氨基磺酸14.6g,水20ml,苯酚9.4g,硫酸1ml。
2.搅拌加热至60ºC,待固体全溶后,缓慢滴加50%乙醛酸水溶液10ml。
3.滴加完毕,保温70ºC反应约5h,薄层层析法检测反应终点。
(展开剂:乙酸乙酯/石油
醚1:3)
4.反应结束后,将反应液倒入烧杯中,25%氨水调节pH = 7。
5.冷却至室温,析出固体,过滤,滤饼分别用适量的水和甲醇各洗三次。
6.干燥得白色固体,称量,测熔点。
(文献值240ºC)
第二次实验对羟基苯苷氨酸甲酯的制备和拆分
实验目的
1.掌握对羟基苯苷氨酸甲酯的合成方法
2.了解非对映异构体结晶拆分的原理及操作
3.掌握比旋光度的测定方法
实验原理
D-对羟基苯苷氨酸是合成阿莫西林等头孢菌素的一个重要中间体,其拆分方法较多,有诱导洁净法,生物酶拆分法,化学拆分法。
我们选用化学拆分法,其原理是:酯化,重结晶,再水解得到相应的手性化合物。
实验方法与步骤
1.依次向100ml三颈瓶中加入DL-对羟基苯苷氨酸5g,甲醇20ml,搅拌。
2.滴液漏斗缓慢滴加硫酸4ml,加热至回流,反应3h。
3.反应结束后,冷却至室温,用氨水调节pH = 7 – 7.5,过滤,滤饼用冷水洗涤。
4.干燥得白色固体,称量,测熔点(文献值181-182ºC)。
5.向100mL单口瓶中加入甲酯2g,D-酒石酸1.62g,甲醇20mL,加热至溶液澄清,溶液
未见澄清,热过滤,滤液放置室温,析出白色固体。
6.过滤,甲醇洗2次,干燥得白色固体,称重,测比旋光度(文献[ ] = -61.7º,水溶液)
第三次实验D-对羟基苯苷氨酸甲酯的水解
实验目的
1.掌握D-对羟基苯苷氨酸甲酯的水解方法
2.掌握比旋光度的测定方法
实验原理
D-对羟基苯苷氨酸甲酯的水解制备D-对羟基苯苷氨酸
实验方法与步骤
1.在100mL烧杯中加入25%氢氧化钠溶液(35mL用于20.3g酒石酸盐),慢慢加入拆分
得到的酒石酸盐,保持温度不超过50ºC,至反应液变为澄清透明溶液。
2.过滤,滤液用2mol/L盐酸中和至pH=6.6,冷却,过滤。
3.滤饼用冷水洗涤,干燥,得白色D-对羟基苯苷氨酸,称重,测熔点(文献值223ºC分
解),测比旋光度(文献[ ] = -157.9º,1mol/L盐酸)。
实验四二苯乙二酮的制备
实验目的:
1.掌握三氯化铁的氧化方法
2.对比实验条件的改变对反应收率的影响
实验原理:
三氯化铁的氧化方法
实验方法与步骤:
在100ml圆底烧瓶中,依次加 1.0 g(0.0047mol)2-羟基二苯乙酮、5.5 g(0.0203mol)FeCl3·6H2O、6ml冰乙酸和2.4ml水安装回流冷凝管后,加热回流50min。
稍冷,加入20ml 水,再加热至沸腾后,将反应液倾入100ml烧杯中,搅拌冷却至室温,析出黄色固体,抽滤。
结晶用少量水洗,干燥,得二苯乙二酮粗品。
熔点94-96ºC。
改变实验条件(1.0 g 2-羟基二苯乙酮不变)
1.FeCl3·6H2O的用量
2.冰乙酸的用量
3.加热回流时间的改变
对比各个实验条件下反应收率的变化。
氧化剂FeCl3·6H2O的用量是关键性的影响因素,根据氧化反应的特点,氧化剂FeCl3·6H2O 与原料2-羟基二苯乙酮的摩尔比应至少为2:1,FeCl3·6H2O用量过低会使反应不够完全,用量过大则会导致成本上升。
冰乙酸用量和反应时间也是影响该反应的重要因素,改变两者会引起收率与成本变化。
反应温度对反应的影响是不言而喻的,原工艺中采用回流温度作为反应温度比较合理,我们未对此因素进行考察。
水的用量关系到反应体系中物料的浓度,也会对收率产生一定的影响,但水的价格很低,在总成本中所占比例很小,故不作为独立因素加以考察;其用量与FeCl3·6H2O用量关联考虑,保持反应体系中总的水量不变。
由此,确定FeCl3·6H2O用量、冰乙酸用量和反应时间作为工艺优化研究的影响因素。
根据初步实验的结果,在2-羟基二苯乙酮的用量为2.5g(11.8mmol)的前提下,我们选择FeCl3·6H2O用量的考察范围为5.0g~15.0g,FeCl3·6H2O与2-羟基二苯乙酮的摩尔比为1.6:1~4.7:1;当FeCl3·6H2O用量为5.0g时,它与2-羟基二苯乙酮摩尔比为1.6:1,未达到
2:1的要求,但只要反应时间足够长,依然可以完成氧化反应,其原因是氧气以铁离子为媒介,进行了间接氧化反应。
冰乙酸的用量的考察范围为5.0mL~15.0mL;
反应时间应不低于60min。