净现值计算
- 格式:xls
- 大小:211.00 KB
- 文档页数:75
净现值和内部收益率的计算净现值(NPV)和内部收益率(IRR)是两个常用的财务指标,用于评估一个投资项目的可行性和收益率。
以下将对这两个指标的计算方法进行详细说明。
1.净现值(NPV)的计算方法:净现值是一个项目的现金流量与其投资成本之间的差异。
它基于时间价值的概念,将未来的现金流量折现到今天的价值。
净现值的计算公式如下:NPV=CF0+(CF1/(1+r)^1)+(CF2/(1+r)^2)+...+(CFn/(1+r)^n)其中,NPV为净现值,CF0为初始投资现金流量,CF1-CFn为未来期望现金流量,r为折现率。
净现值的计算方法有两种常见的途径:手工计算和使用电子表格软件(如Excel)。
手工计算的步骤如下:1)确定项目的现金流量;2)确定折现率;3)将每期现金流量按照对应的期数进行折现;4)将每期折现后的现金流量相加,得到净现值。
使用Excel进行净现值的计算方法如下:1)在Excel中建立一个表格;3)通过使用函数“NPV()”计算净现值,将初始投资的现金流量作为第一个参数,未来每期现金流量作为后续参数,折现率作为最后一个参数。
2.内部收益率(IRR)的计算方法:内部收益率是使净现值等于零的折现率,可以看作是投资项目的内部收益率或回报率。
它是找到使现金流量的现值与初始投资现金流量平衡的折现率。
IRR的计算公式如下:0=CF0+(CF1/(1+IRR)^1)+(CF2/(1+IRR)^2)+...+(CFn/(1+IRR)^n)IRR 的计算方法也有两种常见的途径:手工计算和使用电子表格软件(如Excel)。
手工计算的步骤如下:1)确定项目的现金流量;2)假设一个折现率,计算净现值;3)如果净现值接近于零,说明折现率较为接近于IRR,否则进行第四步;4)调整假设的折现率,重新计算净现值,直到净现值接近于零。
使用Excel进行IRR的计算方法如下:1)在Excel中建立一个表格;3)通过使用函数“IRR()”计算内部收益率,将初始投资的现金流量和未来每期现金流量作为参数。
净现值和内部收益率的计算和应用在企业的财务管理中,净现值(Net Present Value, NPV)和内部收益率(Internal Rate of Return, IRR)是两个重要的指标,用于评估投资项目的经济效果和可行性。
本文将介绍净现值和内部收益率的概念、计算方法以及其在实际应用中的作用。
一、净现值(NPV)的概念和计算方法净现值是指将未来现金流折现到当前时点后,所得到的现值总和与投资成本之间的差额。
在计算净现值时,需要估算未来现金流量,并确定适当的折现率。
计算净现值的公式如下:NPV = 投资项目的现金流量 / (1 + 折现率)^年数 - 投资成本在进行净现值计算时,如果净现值大于零,则表明项目具有正的净现值,可视为可行的投资项目。
相反,如果净现值小于零,则表明项目的回报小于投资成本,应谨慎考虑。
如果净现值等于零,则表示项目的回报与投资成本相等。
二、内部收益率(IRR)的概念和计算方法内部收益率是指使得净现值为零的折现率。
换言之,内部收益率是项目的折现率与投资回报率相等时的值。
通过计算内部收益率,可以评估投资的回报率,并与其他项目进行比较。
计算内部收益率的方法是将净现值计算公式中的NPV设为零,解出折现率的值。
通常使用试错法或迭代法来计算内部收益率,直到满足净现值为零的条件为止。
三、净现值和内部收益率的应用净现值和内部收益率作为财务评估工具,在企业的投资决策中具有重要作用。
以下是它们的应用场景:1. 项目比较与选择:净现值和内部收益率可以帮助企业比较不同投资项目的经济效益,选择最具潜力的项目。
通过计算净现值和内部收益率,企业可以评估不同项目的回报率和风险,并做出理性的决策。
2. 资本预算和投资决策:企业在进行资本预算和投资决策时,需要评估不同项目的回报潜力和可行性。
净现值和内部收益率可以提供有关项目价值和投资回报率的信息,帮助企业决策者做出经济有效的投资决策。
3. 资金来源和融资决策:在企业进行项目融资时,净现值和内部收益率可以用来评估不同融资方式的成本和回报。
1.优点(1)适应性强,能基本满足项目年限相同的互斥投资方案决策。
(2)能灵活地考虑投资风险。
2.缺点(1)所采用的贴现率不易确定。
(2)不适用于独立投资方案进行决策。
(3)不能直接用于对寿命期不同的互斥投资方案进行直接决策。
(五)决策原则1.净现值指标的结果大于零,方案可行。
2.在两个以上寿命期相同的互斥方案比较时,净现值越大,方案越好。
【例题·2018(卷Ⅱ)·判断题】净现值法可直接用于对寿命期不同的互斥投资方案进行决策。
()【答案】×【解析】净现值法不能直接用于对寿命期不同的互斥投资方案进行决策。
某项目尽管净现值小,但其寿命期短;另一项目尽管净现值大,但它是在较长的寿命期内取得的。
两项目由于寿命期不同,因而净现值是不可比的。
要采用净现值法对寿命期不同的投资方案进行决策,需要将各方案均转化为相等寿命期再进行比较。
三、年金净流量(ANCF)(一)含义项目期间内全部现金净流量总额的总现值或总终值折算为等额年金的平均现金净流量,称为年金净流量(AnnualNCF)。
(二)计算公式年金净流量=现金流量总现值/年金现值系数=现金流量总终值/年金终值系数【提示】年金净流量=净现值/年金现值系数(三)决策原则1.年金净流量指标的结果大于零,方案可行。
2.在两个以上寿命期不同的投资方案比较时,年金净现金流量越大,方案越好。
教材【例6-4】甲、乙两个投资方案,甲方案需一次性投资10000元,可用8年,残值2000元,每年取得税后营业利润3500元;乙方案需一次性投资10000元,可用5年,无残值,第一年获利3000元,以后每年递增10%,如果资本成本率为10%,应采用哪种方案?两项目使用年限不同,净现值是不可比的,应考虑它们的年金净流量。
由于:甲营业期每年NCF=3500+(10000-2000)/8=4500(元)乙方案营业期各年NCF:第一年=3000+10000/5=5000(元)第二年=3000×(1+10%)+10000/5=5300(元)第三年=3000×(1+10%)2+10000/5=5630(元)第四年=3000×(1+10%)3+10000/5=5993(元)第五年=3000×(1+10%)4+10000/5=6392.30(元)甲方案净现值=4500×5.335+2000×0.467-10000=14941.50(元)乙方案净现值=5000×0.909+5300×0.826+5630×0.751+5993×0.683+6392.3×0.621-10000=11213.77(元)甲方案年金净流量=14941.50/(P/A,10%,8)=2801(元)乙方案年金净流量=11213.77/(P/A,10%,5)=2958(元)因此,乙方案优于甲方案。
现值计算方法现值是指未来现金流的当前价值,是一种重要的财务分析工具,用于评估投资项目的收益性。
现值计算方法是指根据一定的利率,将未来的现金流折算成当前的价值。
在实际的财务决策中,现值计算方法被广泛应用于投资项目的评估、资本预算和债务融资等方面。
下面将介绍几种常用的现值计算方法。
首先,最常见的现值计算方法是净现值法(NPV)。
净现值是指投资项目未来现金流的现值减去投资成本,即净现值=未来现金流的现值-投资成本。
在计算净现值时,需要确定一个适当的折现率,通常使用资本成本作为折现率。
如果净现值大于零,则意味着投资项目具有正的现值,是值得投资的;如果净现值小于零,则意味着投资项目具有负的现值,不值得投资;如果净现值等于零,则意味着投资项目的现值为零,可以考虑投资也可以不投资。
其次,另一种常用的现值计算方法是内部收益率法(IRR)。
内部收益率是指使投资项目的净现值等于零的折现率,即是投资项目的收益率。
在计算内部收益率时,需要通过试错法或者使用计算机软件来确定投资项目的内部收益率。
如果内部收益率大于资本成本,则意味着投资项目具有正的现值,是值得投资的;如果内部收益率小于资本成本,则意味着投资项目具有负的现值,不值得投资;如果内部收益率等于资本成本,则意味着投资项目的净现值为零,可以考虑投资也可以不投资。
再次,除了净现值法和内部收益率法外,还有一种常用的现值计算方法是资本预算法。
资本预算法是指通过对投资项目的现金流进行折现,计算出投资项目的现值,从而评估投资项目的收益性。
在资本预算中,除了考虑投资项目的净现值和内部收益率外,还需要考虑投资项目的风险、市场需求、竞争情况等因素,综合分析投资项目的可行性。
最后,需要指出的是,在进行现值计算时,需要合理选择折现率,折现率的选择对现值的计算结果有着重要的影响。
通常情况下,折现率应该反映投资项目的风险水平,高风险的投资项目应该使用较高的折现率,低风险的投资项目应该使用较低的折现率。
净现值法计算方法净现值法(Net Present Value, NPV)是在资本预算中用于评估投资项目的一种方法。
它衡量了项目现金流量的现值与投资额之间的差额。
NPV越大,表示项目越有吸引力。
净现值法的计算方法如下:1.确定投资项目的现金流量首先,需要确定投资项目在每个时间周期内的现金流量。
现金流量通常包括投资额、预计收入、预计支出和折旧等。
这些现金流量需要按照时间周期进行估算,并考虑到通货膨胀和折现率等因素。
2.选择一个折现率折现率是用来将未来的现金流量折算为现值的比率。
它通常由公司的成本资金或资本成本率确定。
折现率反映了投资风险和机会成本。
如果项目的风险较高,应选择较高的折现率,反之亦然。
3.计算现金流量的现值将每个时间周期的现金流量除以对应时间周期的折现率,得到该时间周期现金流量的现值。
现值表示未来的现金流量在当前时间点的价值。
这一步骤可以通过以下公式进行计算:现值=现金流量/(1+折现率)^时间周期4.计算净现值将所有现金流量的现值相加,得到净现值。
净现值反映了项目的投资回报率。
如果净现值大于零,表示项目的现金流量可以覆盖投资额,并且具有正向的投资回报。
如果净现值小于零,表示项目的现金流量无法覆盖投资额,并且可能带来负向的投资回报。
净现值=现金流量1的现值+现金流量2的现值+...+现金流量n的现值-投资额5.判断决策根据净现值的大小来决策是否进行投资。
一般来说,如果净现值大于零,说明项目具有潜在的盈利能力,可以考虑进行投资。
如果净现值小于零,说明项目可能带来亏损,不宜进行投资。
同时,还可以根据项目的特定要求和公司的风险偏好进行综合考虑。
净现值法的优点如下:1.考虑了项目现金流量的时间价值,可以更全面地评估投资回报率。
2.考虑了项目投资额和现金流量的大小关系,可以更准确地评估项目的盈利能力。
3.考虑了项目折现率的选择,可以根据实际情况灵活调整投资决策。
净现值法的缺点如下:1.需要对未来现金流量进行估算,存在一定的不确定性。
净现值最简单计算方法净现值(Net Present Value,简称NPV)是一种财务分析工具,用于评估一个投资项目的盈利能力。
它的计算涉及到投资现金流量的估计以及利润的贴现。
净现值的计算方法相对简单,可以通过以下几个步骤来完成:步骤1:确定投资项目的现金流量。
在计算净现值之前,我们首先需要确定投资项目的现金流量,并将其按照相应的时间点列出。
现金流量应包括投资阶段和运营阶段的现金流量。
投资阶段包括项目启动和建设所需的投资,而运营阶段包括日常经营活动的现金流量。
步骤2:确定贴现率。
贴现率用于将未来的现金流量转换为现值。
贴现率应该反映投资项目的风险和预期回报。
一般来说,贴现率可以选择市场上类似项目所得到的回报率。
如果没有可比项目可用,可以使用一个合理的估计值。
步骤3:计算每期现金流量的现值。
对于投资阶段和运营阶段的每期现金流量,我们需要使用贴现率来计算其现值。
现值的计算公式为:现值=现金流量/(1+贴现率)^时间点。
这个公式将未来的现金流量折现到现在的价值。
步骤4:计算净现值。
净现值是指现金流量的现值总和减去投资项目的成本。
净现值的计算公式为:净现值=现金流量的现值总和-投资成本。
如果净现值为正数,则意味着投资项目具有盈利能力;如果净现值为负数,则代表投资项目无法实现预期回报。
步骤5:对净现值进行分析和决策。
在得到净现值之后,我们需要对其进行分析和决策。
如果净现值为正数,说明项目具有盈利能力,我们可以考虑进行投资。
如果净现值为负数,则意味着项目无法实现预期回报,应该重新评估或放弃该投资。
需要注意的是,净现值的计算方法存在一些局限性。
首先,贴现率的选择可能存在主观性,不同的贴现率会导致净现值的差异。
其次,净现值忽略了项目整体规模和时间价值的影响,可能会导致对于不同规模和持续时间的项目的评估结果不准确。
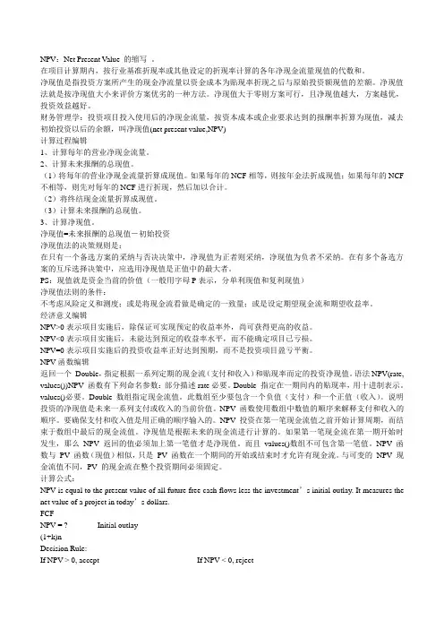
NPV:Net Present Value 的缩写。
在项目计算期内,按行业基准折现率或其他设定的折现率计算的各年净现金流量现值的代数和。
净现值是指投资方案所产生的现金净流量以资金成本为贴现率折现之后与原始投资额现值的差额。
净现值法就是按净现值大小来评价方案优劣的一种方法。
净现值大于零则方案可行,且净现值越大,方案越优,投资效益越好。
财务管理学:投资项目投入使用后的净现金流量,按资本成本或企业要求达到的报酬率折算为现值,减去初始投资以后的余额,叫净现值(net present value,NPV)计算过程编辑1、计算每年的营业净现金流量。
2、计算未来报酬的总现值。
(1)将每年的营业净现金流量折算成现值。
如果每年的NCF相等,则按年金法折成现值;如果每年的NCF 不相等,则先对每年的NCF进行折现,然后加以合计。
(2)将终结现金流量折算成现值。
(3)计算未来报酬的总现值。
3、计算净现值。
净现值=未来报酬的总现值-初始投资净现值法的决策规则是:在只有一个备选方案的采纳与否决决策中,净现值为正者则采纳,净现值为负者不采纳。
在有多个备选方案的互斥选择决策中,应选用净现值是正值中的最大者。
PS:现值就是资金当前的价值(一般用字母P表示,分单利现值和复利现值)净现值法则的条件:不考虑风险定义和测度;或是将现金流看做是确定的一致量;或是设定期望现金流和期望收益率。
经济意义编辑NPV>0表示项目实施后,除保证可实现预定的收益率外,尚可获得更高的收益。
NPV<0表示项目实施后,未能达到预定的收益率水平,而不能确定项目已亏损。
NPV=0表示项目实施后的投资收益率正好达到预期,而不是投资项目盈亏平衡。
NPV函数编辑返回一个Double,指定根据一系列定期的现金流(支付和收入)和贴现率而定的投资净现值。
语法NPV(rate, values())NPV 函数有下列命名参数:部分描述rate必要。
Double 指定在一期间内的贴现率,用十进制表示。
正保远程教育旗下品牌网站 美国纽交所上市公司(NYSE:DL)中华会计网校 会计人的网上家园 中级会计师考试辅导《财务管理》第六章讲义2净现值(NPV )1.公式净现值(NPV )=未来现金净流量现值-原始投资额现值 =未来现金净流入量现值-未来现金净流出量现值净现值也可以理解成为投资项目全部寿命期内,各年净现金流量现值的代数和,即现金流量总现值。
例如,假设【例题1】中,M 公司对该投资项目的必要收益率为20%,则该投资项目的净现值可计算如下:[答疑编号5688060203] 例如,在【例题2】中,假设甲公司对第二代产品开发项目要求的必要收益率是9%,由于该项目营业期内的部分现金净流量符合年金形式,可利用计算年金现值的方法计算净现值: [答疑编号5688060204] NPV =323×(P/A ,9%,4)+710.5×(P/F ,9%,5)-1300 =323×(P/A ,9%,5)+387.5×(P/F ,9%,5)-1300 =1508.21-1300=208.21(万元)2.贴现率的确定——投资者所期望的最低投资报酬率1)市场利率:整个社会投资报酬率的最低水平,可以视为无风险最低报酬率要求。
2)投资者希望获得的预期最低投资报酬率:考虑了投资项目的风险补偿因素以及通货膨胀因素。
3)企业平均资本成本率:企业对投资项目要求的最低报酬率。
3.经济意义:超额收益——投资方案报酬超过基本报酬(必要收益率)后的剩余收益例如,假设企业的必要报酬率为8%,有A 、B 、C 三个投资项目,有关数据如下(单位:元):计算三个项目的净现值分别为: NPV (A )=110/1.08-100=1.85>0 NPV (B )=108/1.08-100=0NPV (C )=106/1.08-100=-1.85<0可见,三个项目尽管都盈利,但A 项目预期收益率10%大于资本成本8%,其净现值为正;B 项目预期收益率8%等于资本成本,其净现值为0;C 项目预期收益率6%小于资本成本8%,其净现值为负。
净现值最简单计算方法净现值(NetPresentValue,简称NPV)是投资评估中最重要的指标之一,用于衡量投资项目的收益与成本。
它是指将未来现金流折现至现在时点后,减去投资成本所得到的差额。
如果NPV大于零,则说明该投资项目具有可行性和盈利性。
反之,如果NPV小于零,则说明该投资项目不具备可行性和盈利性。
计算NPV的公式如下:NPV = Σ(CF_t / (1 + r)^t) - I其中,CF_t表示第t期的现金流,r表示折现率,I表示投资成本。
虽然公式看起来很简单,但是其实NPV的计算涉及到很多复杂的时间价值和财务概念,需要进行复杂的数学运算。
但是,本文将介绍一种最简单的计算NPV的方法,无需复杂的数学运算,只需要几个简单的步骤即可。
步骤一:列出现金流表首先,需要列出该投资项目的现金流表。
现金流表是指该投资项目在不同时间点所产生的现金流量,包括投资成本、运营成本、收益等。
现金流表应该包括以下几个要素:1. 投资成本:即购买或建造该项目所需的全部成本。
2. 运营成本:即维护和运营该项目所需的全部成本,包括人工、材料、设备等费用。
3. 收益:即该项目在不同时间点所产生的全部收益。
4. 折旧:即该项目的折旧费用,通常按照固定资产折旧法进行计算。
5. 税金:即该项目所需缴纳的全部税金,包括企业所得税、个人所得税等。
现金流表应该按照时间顺序排列,从第一年开始到最后一年。
每一年的现金流应该包括所有的现金流入和现金流出,然后计算出该年的净现金流。
步骤二:确定折现率折现率是指在不同时间点将未来现金流折现至现在时点的利率。
折现率通常由市场利率、通货膨胀率、风险溢价等因素决定。
在确定折现率时,应该考虑到该投资项目的风险、预期收益率等因素。
步骤三:计算NPV在确定了现金流表和折现率之后,就可以计算NPV了。
计算NPV 的公式如下:NPV = 投资成本 + Σ(净现金流 / (1 + 折现率)^年数) 其中,投资成本是指该项目的全部成本,净现金流是指在该年的现金流入和现金流出之间的差额,年数是指该年距离现在的年数。
净现值最简单计算方法净现值(NetPresentValue,简称NPV)是一种在投资领域广泛应用的财务计算方法,用于评估一个投资项目的经济效益。
它的核心思想是将项目的所有现金流量折现到当前时点,然后将所有折现后的现金流量相加,得出一个净现值,用来衡量项目的盈利能力。
在实际应用中,计算净现值需要考虑多种因素,包括项目的投资额、现金流量、折现率等,但是有一种最简单的方法,可以帮助投资者快速计算净现值,本文将详细介绍这种方法。
一、净现值的基本概念在介绍净现值的计算方法之前,我们先来了解一下净现值的基本概念。
净现值是指一个投资项目的现金流量净额与项目的投资额之间的差额,经过折现后的结果。
如果净现值为正数,则说明项目的现金流量净额超过了投资额,可以带来盈利;如果净现值为负数,则说明项目的现金流量净额不足以覆盖投资额,会带来亏损。
净现值的计算公式如下:NPV = Σ(CFt / (1 + r)t) - I其中,NPV表示净现值,CFt表示第t年的现金流量,r表示折现率,I表示投资额。
二、净现值的计算方法在实际应用中,净现值的计算方法比较复杂,需要考虑多种因素,包括项目的投资额、现金流量、折现率等。
但是,有一种最简单的方法,可以快速计算净现值,即使用Excel表格进行计算。
具体步骤如下:1.打开Excel表格,新建一个工作表。
2.在第一列中,输入每年的现金流量,以负数表示支出,以正数表示收入。
3.在第二列中,输入每年的折现率,一般按照市场利率或公司成本加权平均资本成本(WACC)来确定。
4.在第三列中,输入现金流量的折现值公式,即=现金流量/(1+折现率)^年数,其中“现金流量”代表第一列中的现金流量,“折现率”代表第二列中的折现率,“年数”代表当前年数减去首年的年数。
5.在第四列中,输入每年的现金流量的折现值相加的公式,即=SUM(C3:C10)。
6.在第五列中,输入净现值的公式,即=NPV(折现率,C2:C10)+C2。
净现值率最简单三个公式净现值率(NPVR)是一个在财务和投资领域中常用的指标,用于评估投资项目的效益和可行性。
它能够帮助我们更直观地比较不同投资方案的优劣。
下面就来给您讲讲净现值率最简单的三个公式。
净现值率的计算公式通常有以下三种:公式一:净现值率 = 项目的净现值 ÷原始投资的现值合计比如说,有一个项目,预计未来几年能带来的现金流入现值总和是100 万元,而这个项目一开始的投资需要 80 万元。
那净现值就是 100 - 80 = 20 万元,原始投资的现值合计就是 80 万元。
用 20 ÷ 80 = 0.25 ,这个 0.25 就是净现值率。
公式二:净现值率 = (投资项目未来现金净流量的总现值 - 初始投资现值)÷初始投资现值我给您举个例子哈。
有一家小公司打算开个新的生产线,预计未来5 年每年能带来 20 万元的现金流入,折现率按 10%计算,初始投资需要70 万元。
那未来5 年现金流入的总现值就是 20×(P/A,10%,5),大概算出来是 75.82 万元。
初始投资现值是 70 万元。
用(75.82 - 70)÷ 70 = 0.083 ,这就是净现值率啦。
公式三:净现值率 = 现金流入现值 ÷现金流出现值就像之前说的那个开新生产线的例子,假如每年的现金流入现值是20 万元,而每年的现金流出,包括设备维护、原材料采购啥的,现值合计是 18 万元。
那净现值率就是20 ÷ 18 ≈ 1.11 。
您看,这三个公式其实并不复杂,多做几道题练习练习,就能熟练掌握啦。
在实际运用中,净现值率可重要了。
我之前遇到过这么一件事儿,有个朋友想开个小餐厅,找我帮忙算算能不能干。
他把各项成本、预计收入啥的都跟我说了,我就用净现值率的公式给他算了算。
一开始他还不太懂,我就一步一步给他解释,告诉他这个比率如果大于 1 ,说明项目可行,能赚钱;要是小于 1 ,可能就得再考虑考虑。
净现值npv的计算公式关于npv净现值计算公式,npv计算公式这个很多人还不知道,今天菲菲来为大家解答以上的问题,现在让我们一起来看看吧!1、NPV计算公式:NPV=Σ(CI-CO)(1+i)^(-t)。
2、2、式中:CI——现金流入,CO——现金流出,(CI-CO)——第t年净现金流量,i——基准折现率,首期投入计算时t=0,投入后的第一年现金流量,t=1。
3, 3.项目计算期内,按照行业基准折现率或其他设定的折现率计算的各年净现金流量现值的代数和。
4, 4.净现值是指投资方案产生的净现金流量与原始投资以资本成本为折现率折现后的现值之差。
5.净现值法是根据净现值来评价方案优劣的一种方法。
6.净现值大于零,则方案可行,净现值越大,方案越好,投资效益越好。
7.扩展信息:1。
计算过程:计算年度净经营现金流量。
8、2、计算未来报酬的总现值。
9.3.将年度净经营现金流转换为现值。
10、如果每年的NCF相等,则按年金法折成现值;如果每年的NCF不相等,则先对每年的NCF进行折现,然后加以合计。
1.4.将终止的现金流转换为现值。
12、计算未来报酬的总现值。
13、计算净现值。
14、净现值=未来报酬的总现值-初始投资。
15.二、净现值法的决策规则是:在只采纳或拒绝一个方案的决策中,净现值为正的就采纳,净现值为负的就不采纳。
16.在多方案互斥选择决策中,应选择正净现值的最大值。
17、现值就是资金当前的价值(一般用字母P表示,分单利现值和复利现值)三、净现值法则的条件:不考虑风险定义和测度;或是将现金流看做是确定的一致量;或是设定期望现金流和期望收益率。
18、四、经济意义:NPV>0表示项目实施后,除保证可实现预定的收益率外,尚可获得更高的收益。
19、2、NPV<0表示项目实施后,未能达到预定的收益率水平,而不能确定项目已亏损。
20、3、NPV=0表示项目实施后的投资收益率正好达到预期,而不是投资项目盈亏平衡。
净现值计算方法
净现值计算方法是一种重要的财务分析工具,通常用于评估项目或投资的盈利能力和风险。
净现值指的是将未来现金流量折现到当前时点后的总和,减去初始投资所得到的结果。
计算净现值的方法包括以下几个步骤:
1. 确定预期现金流量。
预期现金流量是指针对特定项目或投资
的预测现金流量。
通常需要考虑各种因素,如销售收入、成本、税收等。
2. 确定折现率。
折现率是指投资回报要求的最低收益率。
这通
常取决于市场利率、通货膨胀率以及投资的风险程度等因素。
3. 计算净现值。
根据预期现金流量和折现率,将未来现金流量
折现到当前时点后的总和,减去初始投资即可得到净现值。
如果净现值为正,则说明投资是有利可图的;如果净现值为负,则说明投资是亏损的。
净现值计算方法可以帮助投资者和企业家做出更加明智的决策,特别是在面对复杂的投资项目和不确定性的市场环境时,更显得重要。
- 1 -。
财务净现值分析一、净现值(Net Present Value, NPV)的概念和计算方法净现值是财务管理中常用的一种评估项目投资价值的方法。
它通过将项目的现金流量按照一定的折现率进行折现,计算出项目的净现值,从而判断项目是否具有投资价值。
净现值的计算公式如下:NPV = ∑(CF_t / (1+r)^t) - I其中,NPV表示净现值,CF_t表示第t年的现金流量,r表示折现率,I表示初始投资。
二、进行财务净现值分析的步骤1. 收集项目的现金流量数据:收集项目的预期现金流量数据,包括投资阶段和运营阶段的现金流量。
2. 确定折现率:折现率是项目的风险和市场利率的综合体现。
可以根据项目的风险程度和市场情况确定合适的折现率。
3. 计算净现值:根据收集到的现金流量数据和确定的折现率,按照上述的净现值计算公式,计算项目的净现值。
4. 判断投资价值:根据计算得到的净现值,判断项目的投资价值。
如果净现值大于零,则表示项目具有投资价值;如果净现值小于零,则表示项目不具有投资价值。
5. 进行敏感性分析:在计算净现值的过程中,可以对关键参数进行敏感性分析,如折现率、现金流量等,以评估这些参数对净现值的影响。
6. 提出建议:根据净现值分析的结果和敏感性分析的结论,提出对项目的具体建议,包括是否投资、投资规模、投资时机等。
三、案例分析:XYZ公司投资项目的假设XYZ公司考虑投资一个新的生产线,该生产线的预期现金流量如下:- 初始投资:100万美元- 第1年现金流量:30万美元- 第2年现金流量:40万美元- 第3年现金流量:50万美元- 第4年现金流量:60万美元- 第5年现金流量:70万美元根据公司的风险评估和市场情况,确定折现率为10%。
根据以上数据,可以计算该投资项目的净现值。
净现值 = (30 / (1+0.1)^1) + (40 / (1+0.1)^2) + (50 / (1+0.1)^3) + (60 / (1+0.1)^4) + (70 / (1+0.1)^5) - 100计算得到的净现值为27.61万美元。
名词解释净现值净现值(NPV):(1)定义: NPV=Present Value(PV)- Present Value(RV),是用来评价和比较不同方案净收益大小的一种方法。
NPV也可以理解为在计算期内任何时点上资本的年回报率,当然,由于方案年金净流量的变动,有时不一定能够得到整个计算期间年金净流量的累计值,这时, NPV是从现值和将来值之间扣除一些残差而得到的。
在实际应用中,一般选择一个时点进行NPV计算。
(2)计算公式: npv=npr(1+r/(1+r)),其中:(3)重要性: npv是评价方案的优劣的关键指标,因此通常在决策过程中,需要对各个方案的NPv进行比较,综合各方案的净现值大小来确定最佳投资方案,但由于npv是从现值和将来值之间扣除一些残差而得到的,因此它没有反映出资金的机会成本,只能反映经营风险和市场风险等非系统风险的大小,而且, npv主要是根据静态分析来进行计算的,未考虑资金时间价值,不能揭示现金流量与现金流量各期值之间的数量关系,难以全面反映方案的风险状况。
所以对单个方案的npv作比较分析意义不大,必须结合全部方案的npv作综合分析才具有现实意义。
(4)净现值(NPV)分析适用范围:随着项目的进行,各方案的现金流量都是随着时间发生变化的,特别是各方案在项目初期产生的现金流量在后续年份仍继续存在,因此,在计算npv时应对各方案现金流入与流出的时间进行分段,计算每个时段各方案的现金流入与现金流出的净现值。
如果不按这种方法进行计算,就不能正确反映各方案的现金流入、流出的实际情况。
因此,在进行净现值计算时,应注意: 1、各方案的现金流入、流出应按照分段方法计算; 2、各方案现金流量的时间分布应尽可能均匀;3、各方案的现金流量不应包含政府补贴。
随着项目的进行,各方案的现金流量也越来越接近于各方案的现金流入和流出。
由于现金流量各期值的绝对数不等于相对数,现金流量现值与相对数之间的差额,即为项目现金流量的差额或余额,它是方案净现值与零之间的差额,即项目净现值减去零的余额。
净现值计算公式与案例一、计算公式为:NPV其中:NPV——净现值;NCFt——第t年的净现金流量;N——项目预计使用年限;K——贴现率(预期报酬率或资本成本);1/(1+K)t——现值系数;C——初始投资额。
判据:当NPV>0时,说明投资项目有盈利能力,可以接受该项目;当NPV<0时,项目没有盈利能力或盈利能力差,应拒绝该项目。
如果有多个备选方案时,应选择当NPV>0且值最大的方案。
一、例:仍然根据计算投资回收期的例题的资料,假定贴现率为10%,分别计算甲方案和乙方案的净现值:解:根据公式,先计算现值系数,结果见表4-3。
并列表计算甲、乙方案的净现值,见表4-5。
现值系数计算表比较计算结果:NPV甲 =1 >0,NPV乙 = <0。
很明显,该项目应选择甲方案,放弃乙方案。
请注意:在现实经济生活中,有的投资项目往往无法准确计量其财务效益而企业又必须进行,如环境污染控制、安全保护措施、员工教育设施等项目的实施,可能无法得到正的净现值,这种情况下,企业可选择负值较小的方案。
净现值法有下列优点:第一,考虑了货币时间价值,能够反映投资方案的净收益额。
第二,考虑了风险,因为贴现率由企业根据一定风险确定期望收益率或资金成本率确定。
净现值法的缺点是:第一,贴现率的确定比较困难。
由于影响贴现率的因素很多,而这些因素的变化趋势通常难以准确预测,使贴现率的确定产生困难。
第二,净现值法说明了未来的盈亏数,但并不能揭示各个投资方案本身可能达到的实际收益率。
这样,容易出现决策趋向于投资大、收益大的方案,而忽视了收益总额虽小,但投资效益更好的方案。
净现值计算案例 This manuscript was revised on November 28, 2020净现值计算公式与案例一、计算公式为:NPV其中:NPV——净现值;NCFt——第t年的净现金流量;N——项目预计使用年限;K——贴现率(预期报酬率或资本成本);1/(1+K)t——现值系数;C——初始投资额。
判据:当NPV>0时,说明投资项目有盈利能力,可以接受该项目;当NPV<0时,项目没有盈利能力或盈利能力差,应拒绝该项目。
如果有多个备选方案时,应选择当NPV>0且值最大的方案。
一、例:仍然根据计算投资回收期的例题的资料,假定贴现率为10%,分别计算甲方案和乙方案的净现值:解:根据公式,先计算现值系数,结果见表4-3。
并列表计算甲、乙方案的净现值,见表4-5。
现值系数计算表比较计算结果:NPV甲 =1 >0,NPV乙 = <0。
很明显,该项目应选择甲方案,放弃乙方案。
请注意:在现实经济生活中,有的投资项目往往无法准确计量其财务效益而企业又必须进行,如环境污染控制、安全保护措施、员工教育设施等项目的实施,可能无法得到正的净现值,这种情况下,企业可选择负值较小的方案。
净现值法有下列优点:第一,考虑了货币时间价值,能够反映投资方案的净收益额。
第二,考虑了风险,因为贴现率由企业根据一定风险确定期望收益率或资金成本率确定。
净现值法的缺点是:第一,贴现率的确定比较困难。
由于影响贴现率的因素很多,而这些因素的变化趋势通常难以准确预测,使贴现率的确定产生困难。
第二,净现值法说明了未来的盈亏数,但并不能揭示各个投资方案本身可能达到的实际收益率。
这样,容易出现决策趋向于投资大、收益大的方案,而忽视了收益总额虽小,但投资效益更好的方案。