标准化工作导则课件讲义
- 格式:ppt
- 大小:574.50 KB
- 文档页数:163
标准化工作导则
首先,制定标准化工作导则需要明确的目标和原则。
目标应该是明确的,可以量化的,例如提高工作效率、降低成本、提升产品质量等。
在制定目标的同时,也要遵循一些原则,比如科学性、合理性、可操作性和持续改进等原则。
只有明确了目标和原则,才能更好地制定出符合实际情况的标准化工作导则。
其次,制定标准化工作导则需要全面梳理工作流程和规范操作步骤。
在梳理工作流程时,要充分考虑各个环节之间的关联性和依赖性,确保各个环节之间的衔接顺畅,避免出现矛盾和冲突。
在规范操作步骤时,要尽可能详细地描述每一个操作步骤,包括操作对象、操作方法、操作要求等,以确保操作的准确性和一致性。
第三,执行标准化工作导则需要全员参与和严格执行。
全员参与是指所有相关人员都要了解和掌握标准化工作导则的内容,明确自己在工作中的责任和义务。
严格执行是指在工作中要严格按照标准化工作导则的要求进行操作,不得随意变更或忽视标准化工作导则的规定。
只有全员参与和严格执行,才能真正达到标准化工作的效果。
最后,标准化工作导则的持续改进是非常重要的。
随着企业内外部环境的变化,标准化工作导则也需要不断地进行修订和完善。
因此,企业应当建立健全的标准化工作导则修订机制,定期对标准化工作导则进行评估和修订,以确保标准化工作导则始终符合实际情况。
综上所述,标准化工作导则的制定和执行对于企业来说至关重要。
只有制定了科学、完善的标准化工作导则,并严格执行和持续改进,才能更好地提高工作效率,降低成本,提升产品质量和企业形象。
希望本文的介绍能够对企业标准化工作的开展有所帮助。
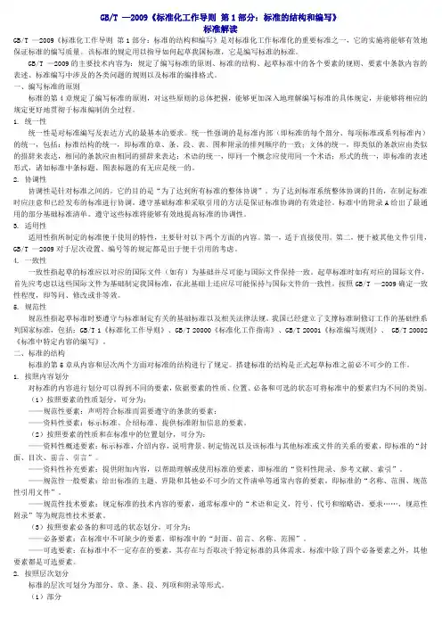
欢迎阅读GB/T1.1—2009《标准化工作导则第1部分:标准的结构和编写》标准解读GB/T1.1—2009《标准化工作导则第1部分:标准的结构和编写》是对标准化工作标准化的重要标准之一,它的实施将能够有效地保证标准的编写质量。
该标准的规定用以指导如何起草我国标准,它是编写标准的标准。
GB/T1.1—2009的主要技术内容为:规定了编写标准的原则、标准的结构、起草标准中的各个要素的规则、要素中条款内容的表述、标准编写中涉及的各类问题的规则以及标准的编排格式。
一、编写标准的原则1.统一性2.协调性中的附录A 3.适用性4.一致性GB/T20000.25.规范性则》、 工作。
1.按照内容划分对标准的内容进行划分可以得到不同的要素,依据要素的性质、位置、必备和可选的状态可将标准中的要素归为不同的类别。
(1)按照要素的性质划分,可分为:——规范性要素:声明符合标准而需要遵守的条款的要素;——资料性要素:标示标准、介绍标准、提供标准附加信息的要素。
(2)按照要素的性质和在标准中的位置划分,可分为:——资料性概述要素:标示标准,介绍内容,说明背景、制定情况以及该标准与其他标准或文件的关系的要素,即标准的“封面、目次、前言、引言”。
——资料性补充要素:提供附加内容,以帮助理解或使用标准的要素,即标准的“资料性附录、参考文献、索引”。
——规范性一般要素:给出标准的主题、界限和其他必不可少的文件清单等通常内容的要素,即标准的“名称、范围、规范性引用文件”。
——规范性技术要素:规定标准的技术内容的要素,通常标准中的“术语和定义,符号、代号和缩略语,要求……,规范性附录”等为规范性技术要素。
(3)按照要素必备的和可选的状态划分,可分为:——必备要素:在标准中不可缺少的要素,即标准中的“封面、前言、名称、范围”。
——可选要素:在标准中不一定存在的要素,其存在与否取决于特定标准的具体需求。
标准中除了四个必备要素之外,其他要素都是可选要素。
企业质量安全标准化工作导则第一章总则第一条为提高我公司安全生产管理水平,夯实公司的安全生产工作基础,根据国务院《建设工程安全生产管理条例》、《安全生产许可证管理条例》和《湖南省建设工程质量和安全生产管理条例》、《建筑施工企业安全生产许可证管理规定》(建设部令第128 号)以及《湖南省建设工程项目施工安全重大危险源识别和控制管理暂行办法》、《湖南省建设工程开工安全生产条件审查制度》、《湖南省建筑施工企业施工安全质量标准化工作导则》,特制定本工作导则。
第二条本工作导则是在我公司承担建设工程施工活动的施工安全管理的指导性文件。
本工作导则所称施工安全质量标准化是指公司对保证施工安全的工作质量和实物质量实行标准化管理,包括公司内部施工安全日常管理、工程项目安全生产过程控制等在内的工作责任和规程、工作质量和实体质量标准。
第二章公司施工安全管理第三条公司根据国家和省有关安全生产的法律法规、规范标准和政策文件,建立健全公司的安全生产保证体系,并保持持续有效运行。
公司确立以总经理为安全生产第一责任人,并报送其安全生产许可证颁发机关备案。
第四条公司设立以质安部和工程部联合的施工安全管理机构,并依据经营规模、经营范围、组织架构、实际生产情况及有关规定要求,配备足够数量的施工安全专职管理人员;公司确保其管理架构能够有效保证施工安全管理的效率。
第五条公司按照有关规定,组织公司负责人、工程项目负责人、专职安全生产管理人员等安全生产管理三类人员,参加由相关主管部门组织的培训考核,取得相应的安全生产考核合格证书,保证公司的安全生产管理三类人员持证上岗,并定期接受建设行政主管部门的安全生产继续教育培训。
公司按照有关规定,组织施工管理、技术、作业人员参加相关培训考核,取得相关岗位证书,保证持证上岗,并定期接受继续教育培训。
公司依法申请并取得安全生产许可证,在参与投标及承揽建筑施工业务、接受有关部门和单位的监督检查时主动出具公司的安全生产许可证;公司的安全生产许可证被暂扣后,应立即对安全生产保证体系进行整改,及时组织自查,向相关建设行政主管部门提出安全生产条件复查申请。
GB/T —2009《标准化工作导则第1部分:标准的结构和编写》标准解读GB/T —2009《标准化工作导则第1部分:标准的结构和编写》是对标准化工作标准化的重要标准之一,它的实施将能够有效地保证标准的编写质量。
该标准的规定用以指导如何起草我国标准,它是编写标准的标准。
GB/T —2009的主要技术内容为:规定了编写标准的原则、标准的结构、起草标准中的各个要素的规则、要素中条款内容的表述、标准编写中涉及的各类问题的规则以及标准的编排格式。
一、编写标准的原则标准的第4章规定了编写标准的原则,对这些原则的总体把握,能够更加深入地理解编写标准的具体规定,并能够将相应的规定更好地贯彻于标准编制的全过程。
1. 统一性统一性是对标准编写及表达方式的最基本的要求。
统一性强调的是标准内部(即标准的每个部分、每项标准或系列标准内)的统一,包括:标准结构的统一,即标准的章、条、段、表、图和附录的排列顺序的一致;文体的统一,即类似的条款应由类似的措辞来表达,相同的条款应由相同的措辞来表达;术语的统一,即同一个概念应使用同一个术语;形式的统一,即标准的表述形式,诸如标准中条标题、图表标题的有无应是统一的。
2. 协调性协调性是针对标准之间的,它的目的是“为了达到所有标准的整体协调”。
为了达到标准系统整体协调的目的,在制定标准时应注意和已经发布的标准进行协调。
遵守基础标准和采取引用的方法是保证标准协调的有效途径。
标准中的附录A给出了最通用的部分基础标准清单。
遵守这些标准将能够有效地提高标准的协调性。
3. 适用性适用性指所制定的标准便于使用的特性,主要针对以下两个方面的内容。
第一,适于直接使用。
第二,便于被其他文件引用,GB/T —2009对于层次设置、编号等的规定都是出于便于引用的考虑。
4. 一致性一致性指起草的标准应以对应的国际文件(如有)为基础并尽可能与国际文件保持一致。
起草标准时如有对应的国际文件,首先应考虑以这些国际文件为基础制定我国标准,在此基础上还应尽可能保持与国际文件的一致性,按照GB/T —2009确定一致性程度,即等同、修改或非等效。
标准化工作导则
(2002)(一)本导则是根据《互联网标准化工作程序》(2001)和《互联网标准化工作指南》(2001)制定的。
(二)本导则是一种应用于
互联网标准化工作的指导性文件,旨在为制定者、支持者以及其他相关方
提供指导,它建议采用的策略可能有所不同。
(三)为了有效地制定标准,应综合考虑互联网技术趋势、用户需求、产业发展状况和国家政策目标,
把满足社会需求和促进行业发展的标准定为公共利益,同时充分尊重技术
创新和技术竞争。
(四)根据科学化、客观性和开放性原则,提出合理、
高效、可行的标准体系,加强标准的宣传和落实,促进标准的合理运用,
提高标准的维护和发展。
(五)应积极推广国际标准,有必要时,可结合
国内实际编制或完善国际标准,有针对性地修订国内标准,协调国家标准
和国际标准,推行国内外技术交流与合作。
标准化工作导则第1部分 2020标准化工作导则第1部分是指导组织在2020年进行标准化工作的指南和规范。
标准化工作是指通过制定、实施和应用标准,促进产品、服务、流程和管理的规范化和优化,以确保产品和服务的质量和安全性,提高组织的竞争力和可持续发展能力。
2020年是一个关键的时间节点,对标准化工作提出了更高的要求。
随着技术和市场的快速发展,组织面临着日益复杂和多样化的挑战。
如何有效应对这些挑战,实现可持续发展,成为组织的重要问题。
标准化工作导则第1部分旨在帮助组织理解和应对这些挑战。
首先,标准化工作导则第1部分强调组织应该加强战略规划和组织管理。
组织应该制定明确的标准化战略,将标准化工作纳入组织整体战略中。
同时,组织应该建立健全的标准化组织架构,明确标准化工作的职责和权限,并培养标准化人才,提高标准化工作的专业水平。
其次,标准化工作导则第1部分提出了标准化工作的重点领域。
在2020年,组织应该重点关注数字化和创新标准化。
数字化标准化是指将新技术、新模式和新业态纳入标准制定的范畴,推动数字化转型。
创新标准化是指通过制定、实施和应用创新标准,促进创新和技术进步。
组织应该积极参与国内外标准化组织的工作,关注行业和技术的发展趋势,及时制定和修订标准。
第三,标准化工作导则第1部分强调了国际标准化合作的重要性。
在2020年,组织应该积极参与国际标准化组织的活动,推动国际标准的制定和应用。
组织应该加强与国际标准化组织的合作,共享信息和资源,提高标准化工作的效率和质量。
第四,标准化工作导则第1部分还提出了标准化培训和宣传的重要性。
组织应该加强标准化知识和能力的培训,将标准化意识融入组织的文化中。
同时,组织应该加强标准化宣传,提高公众对标准化工作的认知和理解。
最后,标准化工作导则第1部分强调了标准化工作的持续改进和创新。
组织应该建立标准化工作评估和改进机制,及时调整标准化工作的策略和措施。
同时,组织应该鼓励创新和探索,推动标准化工作的创新和发展。
标准化工作导则第1部分 2020随着全球经济一体化的加深和国际贸易的扩大,标准化工作在各个行业中变得越发重要。
标准化的作用在于规范和统一产品和服务的质量、安全、可靠性、互操作性以及环境保护等方面的要求,从而提高产品质量、促进技术进步、降低成本、增加市场竞争力,为企业和消费者带来更大的利益。
本文将介绍标准化工作导则的第1部分,以帮助企业了解标准化工作的重要性和实施标准化的方法。
第一部分:标准化工作导则的背景和意义1. 标准化工作的背景标准化工作的起源可以追溯到19世纪末的工业革命时期,当时工业化的发展迅猛,但产品的质量和互操作性却存在诸多问题。
为了解决这些问题,各国开始制定和实施标准化工作,以确保产品的质量和互换性,促进工业的发展。
2. 标准化工作的意义标准化工作对于企业和社会的意义不可忽视。
首先,标准化可以提高产品的质量和可靠性,满足消费者的需求,增加消费者的信任感。
其次,标准化可以促进技术的进步和创新,提高产品和服务的竞争力。
此外,标准化还可以降低生产成本,提高效率,减少资源的浪费。
最后,标准化可以促进国际贸易的发展,加强国际合作和交流,推动全球经济的繁荣。
第二部分:标准化工作的原则和方法1. 标准化工作的原则标准化工作的实施应遵循一些基本原则,包括公正、透明、开放、合作和适用性。
公正是指制定标准的过程应公正、公平、无歧视。
透明是指标准的制定和修订过程应公开、透明,充分听取各方的意见和建议。
开放是指标准的制定应充分考虑国内外的技术和经验,吸收各方的意见和建议。
合作是指各利益相关方应加强合作,共同制定和实施标准。
适用性是指标准应符合市场需求,满足用户的需求。
2. 标准化工作的方法标准化工作的实施可以采用以下方法:首先,建立标准化工作机构,负责标准的制定、修订和推广。
其次,制定标准化工作的规章制度,明确标准化工作的组织结构、工作程序和职责分工。
再次,加强标准化工作的培训和宣传,提高工作人员的标准化意识和能力。
主要培训内容:一、标准编写基本要求二、专题一:编制说明编写要求三、专题二:标准编写模版软件简介一、标准编写基本要求(一)、概念1、标准为了在一定范围内获得最佳秩序,经协商一致制定并由公认机构批准,共同使用和重复使用的一种规范性文件。
2、技术规范规定产品、过程或服务应满足的技术要求的文件。
标准和规范的本质区别:(1)、标准化的对象不同标准主要是针对某一类科学、技术、概念或经验的综合成果为基础制定的一种标准文件。
规范主要对某一类(个)具体的物品或事件(包括过程或服务)而制定的标准文件。
(2)、包含的具体内容不同标准只规定要求性或统一概念内容,规范即规定要求性内容,又应包括规定用来测定所给出的要求是否已得到满足的程序即合格评定的内容,两者不可缺一。
(3)、作用不同标准存在的价值通过规范的引用来体现;规范通过引用标准而达到完整、简洁。
对产品而言,作为组织生产和交货的依据。
3、规程为设备、构件或产品的设计、制造、安装、维护或使用而推荐惯例或程序的文件。
4、条款规范性文件内容的表述方式,一般采取陈述、指示、推荐等形式。
5、规范性要素要声明符合标准而应遵守的条款的要素,分为一般要素和技术要素。
6、资料性要素标识标准、介绍标准、提供标准的附加信息的要素,分为概述要素和补充要素。
7、必备要素在标准中必须存在的要素。
包括封面、前言、名称、范围。
8、可选要素在标准中不是必须存在的要素,其存在与否视标准条款的具体需求而定。
(二)、标准的结构资料性概述要素资料性要素资料性补充要素标准要素规范性一般要素规范性要素规范性技术要素1、资料性概述要素:封面(必备要素)目次前言(必备)引言2、规范性一般要素:名称(必备)范围(必备)规范性引用文件3、规范性技术要素:术语和定义符号和缩略语要求……规范性附录4、资料性补充要素:资料性附录、参考文献、索引等。
(三)、内容要求及编排格式1、封面(必备)内容:每项标准应有封面,以地方标准为例,封面的内容有:“黑龙江省地方标准”字样和标准的标志(DB23)、中文名称、ICS号(国际标准分类号)、中国标准文献分类号、备案号、标准编号、发布日期、实施日期、标准的发布部门。
ICS备案号:Q/HX标准化工作导则杭州华欣纺织有限公司 发布Q/HX G0001-2005前言企业标准化对建立企业最佳秩序、稳定和提高质量、实现科学管理、促进技术进步、保护安全健康和环境、消除贸易壁垒、提高企业竞争力具有重要作用。
本标准是根据国家标准GB/T 15496-2003《企业标准体系要求》、GB/T 15497-2003《企业标准体系技术标准体系》、GB/T 15498-2003《企业标准体系管理标准和工作标准体系》、GB/T 1.1-2000 《标准化工作导则第一部分:标准的结构和编写基本规则》和GB/T19273-2003《企业标准体系评价与改进》及有关规定制定的。
制定本标准的目的是为了规范公司标准化工作,进一步提高科学管理水平。
本标准的附录A、附录B、附录C为规范性附录。
本标准自2005年11月01日起实施。
本程序主要起草人:孙迅。
本程序审核人:袁传生。
本程序批准人:曹欣羊。
标准化工作导则1 范围本标准规定了建立企业标准体系以及开展企业标准化工作的管理、基本工作内容、规范和方法,对涉及比较专业性的工作管理,本标准给出了指南。
本标准适用于公司的标准化管理。
2 规范性引用文件下列文件中的条款通过本标准的引用而成为本标准的条款。
凡是注日期的引用文件,其随后所有的修改单(不包括勘误的内容)或修订版均不适用于本标准,然而,鼓励根据本标准达成协议的各方研究是否可使用这些文件的最新版本。
凡是不注日期的引用文件,其最新版本适用于本部分。
GB/T13016-1991 标准体系表编制原则和要求GB/T13017-1991 企业标准体系表编制指南GB/T15496-2003 企业标准体系要求GB/T15497-2003 企业标准体系---技术标准体系GB/T15498-2003 企业标准体系---管理标准和工作标准体系GB/T19273-2003 企业标准体系评价与改进GB/T20000.2-2001 标准化工作指南第2部分:采用国际标准的规则Q/HX G0002-2005 企业标准编号规范3职责3.1标准化办公室负责企业标准体系的归口管理,负责本标准的制定、修改和实施监督。