最新九年级文言文知识结构图
- 格式:ppt
- 大小:936.50 KB
- 文档页数:35
《陈涉世家》知识梳理思维导图:重点字词:尝与人佣耕:曾经同别人一道受雇佣耕作。
辍耕之垄上:停止耕作走到田埂上。
之,去、往。
怅恨:惆怅,极端不满。
苟:如果。
若:你。
太息:长叹。
燕雀安知鸿鹄(hú)之志哉:燕雀怎么知道鸿鹄的志向呢!燕雀,泛指小鸟,比喻庸人。
鸿鹄,天鹅,比喻志向远大的人。
发闾(lǘ)左適(zhé)戍渔阳:征发贫苦人民去驻守渔阳。
闾,居民聚居处。
古代二十五家为一闾,贫者居住闾左。
富者居住闾右,故以“闾左”来指代贫苦人民。
適,同“谪”。
渔阳,在今北京密云西南。
屯:停驻。
皆次当行(hánɡ):都(被)编入谪戍的队伍。
次,编次。
当行,在征发之列。
会:适逢,恰巧遇到。
度(duó):推测,估计。
失期:误期。
亡:逃跑。
举大计:发动大事,指起义。
等:同样。
死国:为国事而死。
苦秦:苦于秦(的统治)。
数(shuò):屡次。
上使外将(jiànɡ)兵:皇上派(他)在外面带兵。
或:有人。
怜:哀怜,怜悯。
诚:如果。
唱:同“倡”,倡导、发起。
宜多应者:应当(有)很多响应的人。
乃行卜:就去占卜。
用占卜来预测吉凶,是古人的一种迷信做法。
指意:意图。
指,同“旨”。
卜之鬼乎:把事情向鬼神卜问一下吧!念鬼:考虑卜鬼的事。
念,考虑、思索。
威众:震慑众人,使他们畏惧服从。
乃丹书帛曰“陈胜王(wànɡ)”:就用丹砂在丝帛上写“陈胜王”。
丹,朱砂。
书,写。
王,称王。
置人所罾(zēnɡ)鱼腹中:放在别人所捕的鱼的肚子里。
罾,渔网,这里用作动词,用网捕。
固以怪之矣:本来已经对这件事感到奇怪了。
以,同“已”。
间(jiàn):私下。
之次所旁丛祠中:往驻地旁边丛林里的神庙中。
次,军队驻扎。
丛祠,建在丛林中的神庙。
篝(ɡōu)火:用竹笼罩着火。
这里的意思是用篝火装作“鬼火”。
篝,笼。
狐鸣:模仿狐狸嗥叫的声音。
往往语:到处谈论。
目:手指目视。
意思是大家都对陈胜有所注意。
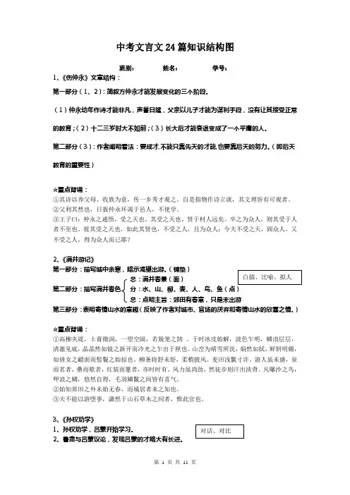
中考文言文24篇知识结构图班别: 姓名: 学号: 1、《伤仲永》文章结构:第一部分(1、2):简叙方仲永才能发展变化的三个阶段。
(1)仲永幼年作诗才能非凡,声誉日隆,父亲以儿子才能为谋利手段,没有让其接受正常的教育;(2)十二三岁时大不如前;(3)长大后才能衰退变成了一个平庸的人。
第二部分(3):作者阐明看法:要成才,不能只靠先天的才能,也要靠后天的努力。
(即后天教育的重要性)☆重点背诵:①其诗以养父母、收族为意,传一乡秀才观之。
自是指物作诗立就,其文理皆有可观者。
②父利其然也,日扳仲永环谒于邑人,不使学。
③王子曰:仲永之通悟,受之天也。
其受之天也,贤于材人远矣。
卒之为众人,则其受于人者不至也。
彼其受之天也,如此其贤也,不受之人,且为众人;今夫不受之天,固众人,又不受之人,得为众人而已耶?2、《满井游记》第一部分:描写城中余寒,暗示渴望出游。
(铺垫)总:满井春景(面) 第二部分:描写满井春色分:水、山、柳、麦、人、鸟、鱼(点)总:点明主旨:郊田有春意,只是未出游第三部分:表明寄情山水的意趣(反映了作者对城市、官场的厌弃和寄情山水的欣喜之情。
)☆重点背诵:①高柳夹堤,土膏微润,一望空阔,若脱笼之鹄 。
于时冰皮始解,波色乍明,鳞浪层层,清澈见底,晶晶然如镜之新开而冷光之乍出于匣也。
山峦为晴雪所洗,娟然如拭,鲜妍明媚,如倩女之靧面而髻鬟之始掠也。
柳条将舒未舒,柔梢披风。
麦田浅鬣寸许。
游人虽未盛,泉而茗者,罍而歌者,红装而蹇者,亦时时有。
风力虽尚劲,然徒步则汗出浃背。
凡曝沙之鸟,呷浪之鳞,悠然自得,毛羽鳞鬣之间皆有喜气。
②始知郊田之外未始无春,而城居者未之知也。
③夫不能以游堕事,潇然于山石草木之间者,惟此官也。
3、《孙权劝学》1、孙权劝学,吕蒙开始学习。
2、鲁肃与吕蒙议论,发现吕蒙的才略大有长进。
经典成语:吴下阿蒙、刮目相看☆重点背诵:及鲁肃过寻阳,与蒙论议,大惊曰:“卿今者才略,非复吴下阿蒙!”蒙曰:“士别三日,即更刮目相待,大兄何见事之晚乎!”4、《公输》内容结构第二部分(13~16):墨子见楚王,劝阻楚国攻打宋国。
《湖心亭看雪》知识梳理思维导图:重点字词:张岱(1597—1689):字宗子,号陶庵,山阴(今浙江绍兴)人,明末清初文学家。
更(gēng)定:晚上八时左右。
拏(ná):撑(船)。
拥毳(cuì)衣炉火:裹着裘皮衣服,围着火炉。
拥,裹、围。
毳,鸟兽的细毛。
雾凇(sōng)沆砀(hàng dàng):冰花周围弥漫着白汽。
雾凇,天气寒冷时,雾冻结在树木的枝叶上形成的白色松散冰晶。
沆砀,白汽弥漫的样子。
长堤一痕:指西湖长堤在雪中隐隐露出一道痕迹。
焉得更有此人:哪能还有这样的人呢!意思是想不到还会有这样的人。
焉得,哪能。
更,还。
三大白:三大杯酒。
白,古人罚酒时用的酒杯。
客此:客居此地。
重点句子:1.惟长堤一痕,湖心亭一点,与余舟一芥、舟中人两三粒而已。
译文:只有(淡淡的)一道长堤的痕迹,一点湖心亭的轮廓,和我的一叶小舟,舟中的两三粒人影罢了。
2.湖中焉得更有此人!译文:在湖中怎么还能碰上(您)这样(有闲情雅致)的人呢!3.余强饮三大白而别。
译文:我尽力饮了三大杯,然后(和他们)道别。
4.莫说相公痴,更有痴似相公者。
译文:不要说相公您痴,还有像您一样痴的人呢。
课内阅读1.阅读下面的文段,完成问题。
湖心亭看雪(张岱)崇祯五年十二月,余住西湖。
大雪三日,湖中人鸟声俱绝。
是日更定矣,余拏一小舟,拥毳衣炉火,独往湖心亭看雪。
雾凇沆砀,天与云与山与水,上下一白。
湖上影子,惟长堤一痕、湖心亭一点、与余舟一芥、舟中人两三粒而已。
到亭上,有两人铺毡对坐,一童子烧酒炉正沸。
见余大喜曰:“湖中焉得更有此人!”拉余同饮。
余强饮三大白而别。
问其姓氏,是金陵人,客此。
及下船,舟子喃喃曰:“莫说相公痴,更有痴似相公者。
”(1)下列句子中,加点词的意义相同的一组是()A.是.日更定矣不知木兰是.女郎B.余强饮三大白.而别苍颜白.发C.湖中焉.得更有此人是焉.得为大丈夫乎D.是金陵人,客.此客.问元方(2)把“雾凇沆砀,天与云与山与水,上下一白”翻译成现代汉语。
一、积累运用思维导图:
二、综合性学习思维导图:
三、阅读理解思维导图:(一)非连续性文本思维导图:
(二)记叙文思维导图:
记叙文阅读知识梳理思维导图(一):
记叙文阅读知识梳理思维导图(二):
记叙文阅读常见考点思维导图(二):
记叙文阅读常见考点思维导图(四):
记叙文阅读常见考点思维导图(六):
(三)文言文思维导图:
文言文思维导图(一):
文言文思维导图(二):
(四)诗歌鉴赏思维导图:诗歌鉴赏思维导图(一):
诗歌鉴赏思维导图(三):
诗歌鉴赏思维导图(五):
四、作文思维导图:。