一年级下册《统计》课时教学设计
- 格式:doc
- 大小:26.50 KB
- 文档页数:3
一年级下册《统计》教案一年级下册《统计》教案教学内容:课本93、94页的内容教学目标: 1、使学生感受、经历数据的收集和整理过程。
2、初步认识象形统计图和统计表,能正确填写统计表,能从中获得简单统计的结果。
3、能根据统计图和统计表中的数据提出和回答一些简单的问题。
教学重点:经历收集和整理数据的过程,初步认识象形统计图和统计表。
教学难点:感受、经历数据的整理过程,能正确填写统计表,认识统计的意义和作用。
教具准备:课件、水果统计表、统计图、礼物统计表、统计图学具准备:水果统计表、礼物统计表、统计图每人一份教学过程:一、导入 1、同学们,不知不觉中春天已经来临,春天是一个百花齐放的季节,你们看,老师带来一些花,五颜六色的,真漂亮,你能一眼看出哪种花最多吗?(生答)为什么你们的想法不一致呢?我想是因为花摆的太乱了,你能换一个摆法吗?(生答)同学们来看,(出示课件)这样摆你是不是能一眼看出哪种最多了?(红色)在实际生活中,我们不可能把这些花摆成这样,但是我们可以用小方格表示花,(出示)用一个格子表示一盆花,有几盆花就涂几个格子,你会涂吗?好,打开书93页,完成例1。
2、展示学生作品(比较学生从上往下涂的和从下往上涂的)师:同学们刚才在涂的时候涂的很仔细,但是很费时间,看好了,我们可以用画斜线的办法,注意不要涂出格。
(师演示) 3、看着图完成下面的说一说第二问,要问:你怎么知道多3盆? 4、师:像我们刚才把花的`盆数数出来,并用涂小格的方式表示出来的过程就是统计,今天继续学习有关统计的知识。
(板书课题:统计)二、教学新知 1、今天老师带来了三种水果,(板贴:苹果、香蕉、梨)你最喜欢吃什么呢?请在答题纸上表示出来,放在桌子的右上角。
老师想知道喜欢吃哪种水果的人最多,我们可以――统计,现在老师就念,你们负责记,谁愿意上黑板来试试?(指名上台)开始记录(老师用正字记录)2、请你快速算出喜欢吃水果的人数,填到右边的表格里(老师已经算完)订正黑板上的(学生可能会用正字)你们知道老师为什么算的这么快吗?想不想看看老师统计的?(展示)比较:你们认为谁的方法好?小结:用正字占得位置少,计算简便,以后还是应该用画正字的方法记录。
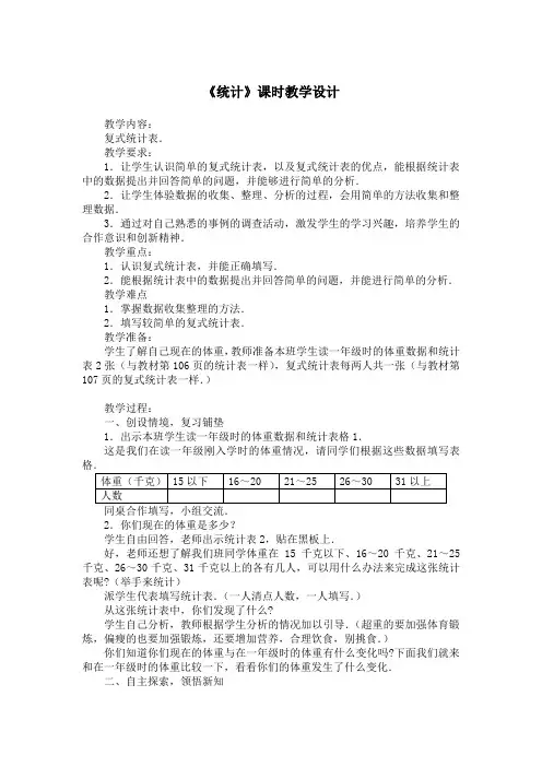
《统计》课时教学设计教学内容:复式统计表.教学要求:1.让学生认识简单的复式统计表,以及复式统计表的优点,能根据统计表中的数据提出并回答简单的问题,并能够进行简单的分析.2.让学生体验数据的收集、整理、分析的过程,会用简单的方法收集和整理数据.3.通过对自己熟悉的事例的调查活动,激发学生的学习兴趣,培养学生的合作意识和创新精神.教学重点:1.认识复式统计表,并能正确填写.2.能根据统计表中的数据提出并回答简单的问题,并能进行简单的分析.教学难点1.掌握数据收集整理的方法.2.填写较简单的复式统计表.教学准备:学生了解自己现在的体重,教师准备本班学生读一年级时的体重数据和统计表2张(与教材第106页的统计表一样),复式统计表每两人共一张(与教材第107页的复式统计表一样.)教学过程:一、创设情境,复习铺垫1.出示本班学生读一年级时的体重数据和统计表格1.这是我们在读一年级刚入学时的体重情况,请同学们根据这些数据填写表格.体重(千克)15以下16~20 21~25 26~30 31以上人数同桌合作填写,小组交流.2.你们现在的体重是多少?学生自由回答,老师出示统计表2,贴在黑板上.好,老师还想了解我们班同学体重在15千克以下、16~20千克、21~25千克、26~30千克、31千克以上的各有几人,可以用什么办法来完成这张统计表呢?(举手来统计)派学生代表填写统计表.(一人清点人数,一人填写.)从这张统计表中,你们发现了什么?学生自己分析,教师根据学生分析的情况加以引导.(超重的要加强体育锻炼,偏瘦的也要加强锻炼,还要增加营养,合理饮食,别挑食.)你们知道你们现在的体重与在一年级时的体重有什么变化吗?下面我们就来和在一年级时的体重比较一下,看看你们的体重发生了什么变化.二、自主探索,领悟新知1.把一年级时同学们的体重情况统计表和现在同学们的体重情况统计表贴在一起,让同学们进行比较.从这两张统计表中,你们知道你们的体重发生了什么变化吗?你们发现有什么不方便的地方吗?同学们说得很对,一会儿看这张表,一会儿又要看那张表,眼睛都看花了,我也觉得很不方便.为了更方便、更清楚地看出咱们班同学在一、二年级时的体重情况,我们可以把这些数据写在一个表中.2.出示复式统计表. (1)认识复式统计表. 15以下 16~20 21~25 26~30 31以上一年级 二年级观察上表,有哪几个项目?分别是什么?(2)明确:像这样的表格,我们叫它为“复式统计表”.(板书课题) 3.填写统计表.同桌填写,小组交流,集体订正. 4.分析复式统计表.(1)从这张表中你发现了什么?[学法尝试:从这张表中我发现我们现在的体重比在一年级时的体重增加了多少千克;我还知道了一年级时体重在多少千克之间的人数最多,在多少千克之间的人数最少;我还知道了二年级时体重在多少千克之间的人数最多,在多少千克之间的人数最少;我还知道了最多的人数和最少的相差多少.我发现用复式统计表统计、分析问题时,一眼就能看得很清楚.]小组讨论,派代表汇报.(2)对于体重过轻或过重的学生,你想提出哪些合理化建议? 三、巩固深化,拓展思维 1.教材第108页的“做一做”.统计本班和另一个班的学生参加课外兴趣小组的人数. (1)分组调查,收集数据. (2)填写统计表.(3)根据统计情况分析数据. (4)你还能提出什么问题?2.调查本班同学喜欢参加哪些体育项目,并将结果填入下表.体重(千 克 ) 人数 年级体育项 目 人数 性别男生 女生[学法反思:通过这节课的学习,使我不仅认识了复式统计表,而且还学会了填写复式统计表,并且知道了复式统计表的作用和意义.用复式统计表统计,真方便.]四、全课小结,提高认识1.这节课我们学习了什么内容? 2.你有哪些收获?五、课后作业,辅助消化 练习二十二第1题. 教练创新课后作业指导练习二十二第1题:可以让学生分组调查,然后由小组汇报调查结果填入表中,最后分析统计表.补充习题及解答1.观察统计表,完成下面的练习. (1)喜欢()的人最多.(2)喜欢()的人最少. (3)男生喜欢()的人最多.(4)女生喜欢()的人最多.二(1)班同学最喜爱的玩具统计表男生 3 4 13 10 女生 14 6 122.快乐动物园.先统计动物的只数,填入下表,再完成后面的练习.玩 具人数性别大的 小的(1)()最多,()最少.(2)一共有()只动物.(3)你还能提出什么问题?[解答:1.(1)布娃娃(2)熊猫(3)小汽车(4)布娃娃2.(1)猴老虎(2)54]统计 第二课时·教案设计教学内容条形统计图. 教学要求1.使学生初步体验动态统计的数据的收集过程,初步学会画“正”字统计数据的方法.2.使学生认识条形统计图,明确可以用1格表示5个单位,能根据统计图提出问题,并初步进行简单的预测.3.在学习过程中培养学生的实践能力和合作意识. 教学重点认识条形统计图及统计图的绘制. 教学难点掌握1格代表5个单位的统计图绘制的方法. 教学用具多媒体课件.动物只数类 别教学过程一、创设情境,导入新课同学们,你们每天上学是坐车,还是步行啊?在我们的生活中处处离不开车,各种车辆为我们的生活和学习提供着方便.1.多媒体课件出示教科书第109页情境图.你们看,马路上车辆川流不息,有小轿车、面包车、大、小客车、货车,这么多的车,它们各开过多少辆呢?你能统计吗?你准备用什么方法来统计这四种车的数量?小组讨论,合作学习.代表汇报,全班交流.引导学生归纳:车子开得很快,一会儿就看不见了,必须抓紧时间及时记录.因此,统计动态的事物,要先分好类,然后出现一个就统计一个.二、引导探究,学习新知1.学习动态统计.(1)再次显示教科书第109页情境图,小组记录过往的四种车辆.每种车各有多少辆?小组汇报,并说说统计的方法.比较:哪种记录方法又快又便于统计?小结:小组分工合作,每人记录一种车辆的数量,用画“正”字的方法记录又快又便于统计.(2)课件出示例2统计车辆的结果.明明等几个同学也在统计,他们统计了20分钟,结果是这样的:种类辆数50 30 25 102.制作条形统计图.课件出示没有标出数量的条形统计图.(1)小组讨论;怎样画统计图?每小格表示几辆车为好?[学法尝试:我这样画:用1格表示1辆车,有50辆车,要画50个格子,哎呀!这样格子不够,如果再画格子,太麻烦了;我想用1格表示2辆车,50辆车需要画25个格子,这样还是麻烦,我又这样想:可不可以用1格表示5辆车或者10辆车,这不就方便多了吗?如果我用1格表示5辆车,50辆就画10格,30辆就画6格,25辆就画5格,10辆就画2格.多方便啊!]小组汇报,全班交流.①用1格代表1辆汽车,结果格子不够了,再画格子太麻烦.②用1格代表2辆汽车,需要画25格,格子也不够用.③用1格代表5辆汽车,50辆只需要画10格,30辆就画6格,25辆就画5格,10辆就只需画2格.讨论:以上三种方法哪一种方法表示比较好?结论:第③种方法很好.教师小结:当数量较大时,用1格代表5个单位比较方便、快捷.(2)师生共同把统计图画完.(3)看图分析.从图中你知道些什么?学生独立完成教材第110页填空的第(1)至第(3)题.(4)小组讨论:20分钟后,来的第一辆车最有可能是哪种车?为什么?三、巩固深化,拓展思维教材第111页“做一做”.1.课件出示情境图.佳美电器商店电视机一周销售情况如下.(出示统计表)请大家分别说一说一周的销售情况.2.出示统计图.学生独立填写,小组交流.3.分析统计图.四、全课小结,提高认识这节课你学会了什么?取得了什么收获?[学法反思:通过这节课的学习,使我明白了用统计图表示数据有很多种方法,在数量比较小的时候,可以用1个格子表示1或2个单位,在数量比较大的时候,可以用1个格子表示5个或者更多的单位.]五、课后作业,辅助消化练习二十二第3题.教练创新课后作业指导练习二十二第3题:多媒体出示情境图后,学生自己观察,独立完成.完成后组织学生谈一谈自己的想法,并说明理由.补充习题及解答1.完成统计表和统计图.班级二(1)班二(2)班二(3)班二(4)班包数(1)()班领的牛奶最多,()班领的牛奶最少.(2)二(1)班和二(2)班一共领了()包牛奶.(3)从图中你知道了些什么?你想对同学们说些什么?2*.下面是红星小学今年植杨树、柳树、松树、柏树的情况.请你完成下面的统计图和问题.树种棵数300 600 400 200(1)统计图中每个表示()棵树.(2)一共植了()棵树.(3)你还想提出什么问题?[解答:1.略2*.(1)100(2)1 500]统计第三课时·教案设计教学内容统计知识的练习.教学要求1.通过练习,进一步体验如何收集信息,如何分析统计表.2.使学生在收集、整理、分析、决策过程中实现相互交流、相互沟通、相互促进,掌握统计方法.教学重点1.体验统计过程,能用简单的方法收集和表现数据.2.分析,根据统计图表,从中发现问题,提出合理化的建议.教学用具多媒体课件等.教学过程一、基本练习,导入新课1.调查本班同学最喜爱看的电视节目,将结果填入下表.动画片新闻 歌舞 相声小品 男生 女生2.根据上表,完成下面的统计图.3.分析.(1)看()的人数最多,看()的人数最少. (2)你最喜欢看().(3)根据这些情况,你想提出什么建议? 二、课堂练习,巩固旧知1.看统计图,完成后面的练习.小明调查小朋友们最喜欢吃的蔬菜情况(1)请你完成下面的统计表.蔬菜人数(人)(2)根据统计表填空.①一共调查了()人.②喜欢吃白菜的有()人,喜欢吃黄瓜的有()人. ③喜欢吃白菜的比吃茄子的多()人.④你想对小朋友们说些什么? 2.练习二十二第2题.你参加过几次学校组织的体检?视力怎样?请你选择二年级和五年级各一个班,填写统计表.节目 人数5.0以上 4.9~4.7 4.6~4.3 4.2以下二年级() 五年级()(1)二年级5.0以上的有()人,五年级有()人. (2)二年级4.2以下的有()人,五年级有()人.(3)5.0的视力是正常的,低于5.0的,二年级有()人,五年级有()人.你想对这些同学说些什么?三、深化练习,加深印象多媒体课件出示:踢球的情境图.请你统计一下,他们各射中了多少个,并填入下表,完成统计图,回答下面的问题.姓名 小明 洋洋 小东 个数(个)(1)()射中的最多,()射中的最少. (2)最多的比最少的多()个. (3)你想对他们说些什么? 四、课后作业,辅助消化 练习二十二第4题. 教练创新课后作业指导视 力人数 班级练习二十二第4题:小组合作统计数据,独立填写统计表和统计图.完成后,让学生说说自己有什么发现和建议.补充习题及解答1.统计下面水果的个数,并填入下表.同时完成下面的统计图及回答提出的问题.水果个数(1)()最多,()最少.(2)一共有()个水果.(3)你还能提出哪些问题?2.先算出下面饮料各有多少瓶,填入下表,再完成统计图及回答提出的问题.饮料瓶数(1)每个代表()瓶.(2)比少()瓶.(3)和一共有()瓶.(4)你还能提出什么问题?[解答:1.(1)樱桃香蕉(2)65 2.(1)10(2)30(3)90]。
《统计》教学设计(精选6篇)《统计》教学设计1教学目的:1、使学生体验数据的收集、整理、描述和分析的过程,初步了解统计的意义,会用简单的方法收集和整理数据。
2、学生初步认识条形统计图(1个格子表示两个单位)和统计表,能根据统计图表中的数据提出并回答简单的问题。
3、通过对学生身边有趣事例的的调查活动,激发学生学习的兴趣,培养学生的合作意识和实践能力。
教学重点:使学生体验数据的收集、整理、描述和分析的过程,初步了解统计的意义,会用简单的方法收集和整理数据。
教学难点:认识条形统计图(1个格子表示两个单位)和统计表,能根据统计图表中的数据提出并回答简单的问题。
教学过程:一、设情景问题置疑,引入新课。
师:今天老师要做个调查,调查我们班小朋友最喜欢的季节是什么?生答。
师:每个季节都有这么多小朋友喜欢,但是老师想知道喜欢什么季节的人树最多,那我们该怎么办好呢?、生:数出喜欢每个季节的人数来比较(肯定有会有小朋友会说到用统计的方法。
)师:孩子们说得真好,这就要用到我们一年级时所学的统计知识。
板书课题:“统计”二、探究新知(随时注意给表现突出的大组或个人加五星和红旗)1、收集数据的过程。
师:我们要知道喜欢每个季节的人数,第一步就需要我们收集数据。
板书:“收集数据”师:现在就请小朋友分小组讨论收集数据的方法。
(教师行间巡视,对方法收集好的小组和合作愉快的小组加五星)生:小组汇报交流各种方法,并说说本小组认为最简单的记录方法,谈谈为什么?(在小组合作交流中说出“正”字记录的简便之处)师:你最喜欢哪个季节就按“正”字的书写顺序在那个季节下画一笔画。
(学生按大组顺序上台投票)2、整理数据的过程师:整理喜欢每个季节的人数,再填入统计表中,你们数“正“字笔画的过程,就是我们整理数据的过程。
师:为了能够使喜欢每个季节的人数更直观的表示出来,让我们来共同制作统计图。
生:小组讨论汇报交流,老师根据学生的汇报在条形统计图下板书学生们所喜欢的季节的种类。
一年级数学《统计》教学教案一、教学目标1. 让学生初步理解统计的概念,知道统计是收集、整理、描述数据的过程。
2. 培养学生收集、整理、描述数据的能力,发展学生的数据观念。
3. 让学生掌握简单的统计方法,能够通过图表的形式展示数据。
二、教学内容1. 统计的概念及意义2. 收集、整理数据的方法3. 描述数据的方式4. 简单的统计方法5. 图表的绘制三、教学重点与难点1. 教学重点:让学生掌握统计的基本方法和步骤,能够通过图表展示数据。
2. 教学难点:让学生理解统计的概念,以及如何有效地收集、整理和描述数据。
四、教学方法1. 采用直观演示法,让学生通过观察实例了解统计的过程和方法。
2. 采用实践操作法,让学生动手操作,实际体验统计的过程。
3. 采用小组合作法,让学生在小组内共同完成统计任务,培养学生的合作意识。
五、教学准备1. 教学课件或黑板2. 数据收集工具(如计数器、小卡片等)3. 统计图表模板4. 练习题或实践活动材料六、教学过程1. 导入:通过一个简单的例子,如统计班级同学最喜欢的季节,引出统计的概念,激发学生的兴趣。
2. 新课导入:介绍统计的定义、收集数据的方法,如问卷调查、观察等。
3. 实践操作:学生分组,每组选择一个主题,如统计教室里不同颜色书籍的数量,进行数据收集、整理和描述。
4. 展示与交流:各小组展示自己的统计结果,分享统计过程中的心得体会。
七、课堂练习1. 设计一些有关统计的练习题,如选择合适的统计图表示数据,锻炼学生运用统计知识解决问题的能力。
2. 学生独立完成练习题,教师巡回指导,及时解答学生的疑问。
八、拓展活动1. 组织学生进行统计相关的游戏,如“统计接力赛”,巩固所学知识。
2. 鼓励学生课后调查家庭成员或朋友的兴趣爱好,用统计的方法进行整理和描述,培养学生的实践能力。
九、教学反思1. 教师在课后对自己的教学进行反思,分析教学过程中的优点和不足。
2. 学生填写学习反馈表,评价自己在课堂上的表现和收获。
《统计》教学设计一、教学内容人教版《义务教育课程标准实验教科书数学》一年级下册“统计”第二课时(P94-95)。
二、教学准备光盘、统计图、卡片、挂图三、教学目标与策略选择【教学目标】针对本班学生思维比较活跃,具有一定合作交流学习的基础及具有初步的统计知识,故设计教学目标如下:1、让学生经历和感受数据的收集、整理和分析的过程;体验统计结果在不同标准下的多样性,并会用喜欢的方法收集整理数据。
2、初步认识条形统计图和简单的统计表;能根据统计图中的数据提出并回答简单的问题。
3、通过活动,培养合作、交流意识,体会数学与生活的密切联系。
【策略选择】这节统计活动课主要是通过采用贴近学生生活实际的策略,从而激发学生参与统计的兴趣。
然后让学生亲身经历收集数据、进行整理、做好分析和决策的过程,体会数学与生活的密切关系,让学生学会一些基本的统计方法,将数学课中的统计与生活融为一体。
四、教学流程设计及意图1、创设熟悉的情境,自然的导入新课。
师:同学们,每个星期四我们都要上“活动课”,喜欢上吗?老师这儿有一张图,我们向大家介绍“活动课”的一些情况。
(设计意图:从学生熟悉的“活动课”情境出发,激发了学生的兴趣,并让学生感受到生活中处处有数学。
)2、共同探讨,学习新知。
师:大家还记得上节课我们统计了什么吗:在“红、黄、蓝、粉”这四种颜色中,你最喜欢什么颜色呢?请拿出卡片,把你喜欢的颜色写下来。
(此时,光盘播放音乐)师:大家都写好了吗?组长收集一下。
看来,大家喜欢的各不相同,那小精灵想知道我们喜欢颜色的人数是多少,该怎么办呢?(指名学生回答)师:我们看看同学怎么说的?(播放光盘中同学回答这个问题是的画面)师:新同学建议你们明白吗?我们准备开始记录了。
请拿好纸和笔。
(在教师报的时候,学生会出现来不及记录的情况,教师要捉住这一契机,问:你们为什么来不及,你是怎么记得呢?有没有同学们记下来的?)师:现在,我们看看,他们是用什么方法解决的?(播放光盘:新同学回答这个问题的画面,此时,小结:两方面同时进行:打钩,画○的方法都能又对又快地记录,)师:为什么“正”字法,同学们认为是更好的方法呢?(播放光盘中教师重点介绍的“正”字法)师:现在,我们来做个比较,你们和同桌说说,你认为什么样的统计方法比较适合你呢?(学生展开讨论)师:谁来说说?(指名回答,并说明理由)(设计意图:这一环节,连续在光盘和真实的课堂中来回切换,目的就是让学生能够在相对竞赛的环境中,激发他们的问题想象力和创造性,并且光盘的回答也能最大限度上补充学生相对不足的答案)师:现在,你们都选好了自已喜欢的统计方法吗?我们重新开始,来进行记录了。
统计第一课时教案一、教学目标1.了解统计学的概念及其基本原理2.掌握统计学的基本术语和概念3.了解常见的统计方法及其应用4.培养学生数据分析和问题解决能力二、教学重点1.统计学的基本概念和原理2.统计学的基本术语和概念三、教学难点1.统计学方法的应用和解决实际问题的能力2.统计分析软件的运用四、教学内容1. 统计学的概念和基本原理•统计学的含义和作用•统计学中的变量和参数•统计学中的概率和分布•统计学中的假设检验2. 统计学的基本术语和概念•样本和总体•描述统计和推断统计•频数和频率•中心趋势和离散程度3. 统计学的常见方法和应用•假设检验•方差分析•回归分析•聚类分析4. 统计学软件的使用•Excel•SPSS•R五、教学方法1.讲授法。
讲授统计学的概念、原理、术语和方法,让学生掌握统计学的基本知识。
2.实例法。
通过实例演示统计学方法的应用,让学生掌握统计学的实际应用能力。
3.讨论法。
组织小组讨论,让学生分享自己的想法和看法,提高他们的思维和分析能力。
4.实践活动。
让学生实践统计学的方法,并通过数据分析和问题解决活动,培养他们的数据分析和问题解决能力。
六、教学资源1.教材:《统计学》2.统计分析软件:Excel, SPSS, R七、课堂练习•根据一组样本数据,求出样本的均值、中位数和标准差•应用假设检验的方法,检验两组样本数据是否有显著差异•使用Excel进行数据分析,绘制直方图、散点图和线性回归图•使用SPSS进行方差分析,检验不同组别的平均值是否有显著性差异八、课后作业1.阅读教材,复习本节课的内容2.在Excel或SPSS中模拟一组样本数据,并使用描述统计和推断统计的方法进行分析3.根据实际问题,应用统计学的方法进行分析并提出解决方案4.将分析结果和思路整理成文档并提交九、教学评价1.考试。
通过考试测试学生对统计学的掌握情况和应用能力2.作业。
评估学生对统计学方法的掌握情况和应用能力3.研究报告。
人教版数学一年级下册9《统计》教学设计2一. 教材分析《统计》是人教版数学一年级下册的一个教学内容,主要让学生初步了解统计的方法,能够通过简单的图表来表示数据,培养学生的观察能力和数据分析能力。
本节课是《统计》教学设计的第二部分,主要让学生进一步掌握统计的方法,能够通过画图的方式来表示数据的分布情况。
二. 学情分析一年级的学生已经具备了一定的观察能力和数据分析能力,他们能够通过观察来发现数据的规律,并通过简单的图表来表示数据。
但是他们对于数据的处理能力还不够强,需要通过老师的引导来进行学习。
三. 教学目标1.让学生掌握统计的方法,能够通过画图的方式来表示数据的分布情况。
2.培养学生的观察能力和数据分析能力。
3.培养学生合作学习的习惯。
四. 教学重难点1.重点:让学生掌握统计的方法,能够通过画图的方式来表示数据的分布情况。
2.难点:让学生能够独立地进行数据的统计和图形的绘制。
五. 教学方法采用情境教学法、游戏教学法和小组合作学习法,通过引导学生观察、思考、讨论和操作,让学生在轻松愉快的氛围中掌握统计的方法。
六. 教学准备1.准备一些有关统计的图片和数据,用于引导学生进行观察和思考。
2.准备一些画图的工具,如彩笔、纸张等,用于学生进行图形的绘制。
七. 教学过程1.导入(5分钟)通过展示一些有关统计的图片,引导学生观察和思考,让学生初步了解统计的方法。
2.呈现(10分钟)让学生观察一些数据,引导学生发现数据的规律,并让学生尝试用画图的方式来表示数据的分布情况。
3.操练(10分钟)让学生分组进行数据的统计和图形的绘制,老师进行巡回指导,帮助学生解决遇到的问题。
4.巩固(10分钟)让学生展示自己的作品,让大家一起分析和评价,让学生进一步掌握统计的方法。
5.拓展(5分钟)让学生尝试用不同的方式来表示数据的分布情况,如条形图、折线图等。
6.小结(5分钟)让学生总结本节课所学的内容,老师进行补充和讲解。
7.家庭作业(5分钟)布置一些有关统计的练习题,让学生进行巩固和提高。
人教版数学一年级下册9《统计》教案1
一、教学目标
1.知识目标:了解什么是统计,会使用简单的统计方法。
2.能力目标:培养学生观察、比较和分析数据的能力。
3.情感目标:培养学生对数据的敏感度和统计的兴趣。
二、教学重点
1.学生能够理解什么是统计。
2.学生能够用简单的方法对数据进行统计和比较。
三、教学难点
1.学生掌握统计的基本概念。
2.学生能够灵活运用统计方法解决问题。
四、教学准备
1.教材:人教版数学一年级下册。
2.板书:统计的定义、统计的方法。
3.教具:玩具、图表。
4.学生:做好心理准备,积极参与课堂活动。
五、教学过程
1. 导入新课
老师出示一些玩具,并要求学生分类或比较这些玩具,让学生感受到统计的重要性。
2. 学习新知识
1.讲解统计的概念:通过例子和图片让学生理解什么是统计,统计的用
途。
2.讲解简单统计方法:比较个数大小,使用图表等方式。
3. 练习
1.让学生自己统计班级里同学的身高或年龄,然后展示出来。
2.让学生分组,比较不同组的数据大小。
4. 拓展
老师引导学生思考其他可以用统计方法解决的问题,激发他们对统计的兴趣。
六、课堂小结
通过本节课的学习,我们了解了什么是统计,学会了简单的统计方法,相信大家对统计有了更深入的了解。
七、课后作业
1.练习册上相关习题。
2.搜集一些数据,尝试用统计方法分析。
以上就是本节课的教案内容,希望同学们在课后能够巩固所学知识,有任何问题请随时向老师提问。
人教版数学一年级下册9《统计》教案2教学目标1.了解统计学的基本概念。
2.学会收集、整理和分析数据。
3.掌握简单的统计方法。
教学重点1.统计学的基本概念。
2.数据的收集和整理方法。
3.理解简单的统计方法。
教学难点1.数据的分析和处理。
2.统计学在日常生活中的应用。
教学准备1.教材:人教版数学一年级下册2.板书、笔、教具等教学过程第一部分:导入1.(课前导学)师生互动,引入统计学的概念,并让学生回答“什么是统计学”。
2.(课堂导入)展示一些日常生活中的统计例子,引起学生兴趣。
第二部分:讲解1.统计学的基本概念:–讲解统计学的定义和作用。
–简单介绍统计学在日常生活中的应用。
2.数据的收集和整理方法:–介绍数据的收集方法,如调查问卷、实地观察等。
–指导学生如何整理收集到的数据,如制作数据表等。
3.简单的统计方法:–讲解简单的统计方法,如频数、频数分布等。
–指导学生通过实例理解统计方法的应用。
第三部分:练习1.给学生布置练习题,让他们运用所学知识解决问题。
第四部分:总结1.总结本节课的重点内容,巩固学生对统计学的理解。
2.对学生提出的问题进行解答和讨论。
教学延伸1.引导学生开展统计调查,并根据结果进行数据分析。
2.结合实际情境,让学生设计自己的统计问题,并解决。
课堂作业1.简单的统计学习习题,巩固所学知识。
拓展阅读1.人教版一年级下册相关内容通过本节课的学习,让学生初步了解了统计学的基本概念,掌握了数据收集和整理的方法,同时也对简单的统计方法有了初步的认识。
希望学生能够在日常生活中运用所学知识,提高数据分析和统计能力。
苏教版数学一年级下册教案《统计》教案(2)教学目标1.进一步学习统计的基本概念2.能够根据给定数据完成简单统计任务3.能够运用统计知识分析生活中的实际问题教学重点1.对给定数据进行统计分析2.运用统计知识解决实际问题教学难点1.运用统计知识分析生活中的实际问题教学内容第一部分:复习1.认识数据:定量数据和定性数据2.数据的组织方式:表格和图表第二部分:教学1.统计的基本概念–总体和样本–参数和统计量–随机抽样和简单随机抽样2.统计任务及方法–调查和采样–统计描述–参数估计和假设检验3.统计分析应用–生活中统计分析应用第三部分:实践活动1.小组活动:根据给定的数据完成统计任务,包括调查、描述、估计和假设检验等。
2.个人活动:运用统计知识分析生活中的实际问题,如购物、旅游等。
教学方法1.案例教学法2.问题解决法3.活动探究法教学过程1.复习定量数据、定性数据、表格和图表的概念,提问学生表格和图表的应用场景和优缺点。
2.分组讨论:根据生活实际问题,如家庭开支、假期旅游等,设计调查问卷,进行小组调查,收集数据。
3.整理数据:将小组调查所得数据整理成表格和图表,进行统计描述。
4.讲解统计的基本概念及统计任务及方法,同时引入统计分析应用。
5.小组活动:根据给定数据完成统计任务,包括调查、描述、估计和假设检验等。
6.个人活动:运用统计知识分析生活中的实际问题,如购物、旅游等。
学生在小组内交流,师生互动验证。
教学评价1.学生能够正确理解统计的基本概念和统计任务及方法。
2.学生能够根据给定数据完成简单的统计任务。
3.学生能够运用统计知识解决生活中的实际问题。
4.学生能够掌握统计分析的基本方法和步骤。
教学反思1.运用生活实际问题设计调查问卷,学生参与性高,思维活跃。
2.整合统计的各个方面,结合实际问题进行教学能够更好地提高学生的综合素质。
3.学生在小组活动中需要协同合作,师生互动可以活跃教学氛围。
一年级下册《统计》教案第一章:认识统计教学目标:1. 让学生初步了解统计的概念,知道统计是一种收集、整理、描述数据的方法。
2. 学会用简单的图表来表示数据,如条形图、折线图等。
教学内容:1. 引入统计的概念,让学生通过实际操作,感受统计的过程。
2. 学习用图表来表示数据,了解条形图、折线图的特点。
教学活动:1. 教师通过讲解和示范,向学生介绍统计的概念。
2. 学生通过小组合作,收集数据,并用条形图或折线图来表示数据。
教学评价:1. 学生能理解统计的概念,知道统计是一种收集、整理、描述数据的方法。
2. 学生能运用图表来表示数据,并理解条形图、折线图的特点。
第二章:收集数据教学目标:1. 让学生了解收集数据的方法,学会用调查、观察等方式来收集数据。
2. 培养学生合作交流的能力,提高数据收集的准确性。
教学内容:1. 学习收集数据的方法,如调查、观察等。
2. 培养学生合作交流的能力,提高数据收集的准确性。
教学活动:1. 教师通过讲解和示范,向学生介绍收集数据的方法。
2. 学生分组进行数据收集,通过调查、观察等方式来获取数据。
教学评价:1. 学生能了解收集数据的方法,学会用调查、观察等方式来收集数据。
2. 学生能在合作交流中,提高数据收集的准确性。
第三章:整理数据教学目标:1. 让学生掌握整理数据的方法,学会将收集到的数据进行分类、排序等操作。
2. 培养学生逻辑思维能力,提高数据处理的准确性。
教学内容:1. 学习整理数据的方法,如分类、排序等。
2. 培养学生逻辑思维能力,提高数据处理的准确性。
教学活动:1. 教师通过讲解和示范,向学生介绍整理数据的方法。
2. 学生分组进行数据整理,将收集到的数据进行分类、排序等操作。
教学评价:1. 学生能掌握整理数据的方法,学会将收集到的数据进行分类、排序等操作。
2. 学生能在逻辑思维中,提高数据处理的准确性。
第四章:描述数据教学目标:1. 让学生了解描述数据的方法,学会用图表、文字等方式来描述数据的特点和趋势。
一年级下册《统计》课时教学设计教学内容:人教-一年级下册第93-94页教学目标:1.通过学习数据的整理,感知数学在生活中的作用。
2.使学生初步认识条形统计图和统计表,能根据统计图和统计表中的数据提出问题和解决问题。
3.使学生能使用各种统计的方法以及“正“字的统计方法统计数据,并填写统计表与统计图。
4.培养学生初步的统计能力和实践能力,创新精神。
教学重难点:“正“字的统计方法。
教学过程:一、复习导入:1、电脑出示情景(书上的主题图):1.老师和这些小朋友们在哪里?在干什么?2.老师想知道各种颜色花的盆数,你能告诉我吗?二、进行新课。
例11、出示条形统计图,指导涂色和填数。
2、教师巡视,检查涂色情况。
完成后,让学生说说是用什么方法进行统计的,是怎么涂色的。
3、你能从图上看出什么?还能提出什么问题?4、比较:师:数小格的盆数和花坛中的盆数,哪个能更清楚的表示各种花的朵数?(感受统计的意义)5、揭示课题:师:像这样数出花的盆数并用数小格的方式来表示叫做统计,今天我们继续学习有关统计的一些知识。
教学例21.教学“正”字的统计方法(1)师:在这些颜色的花中,你最喜欢哪种颜色呢?(请几个学生回答)现在请你把你最喜欢的一种颜色涂在在你的这张小白纸上。
(收纸条)2)师:看着这么多收上来的纸条,你想知道什么?a:喜欢绿色的人有多少?b:喜欢什么颜色的人最多?……(3)师:那现在老师来报一下,请你在纸上记录下来。
(教师唱票)师:有人记录下来了吗?你是用什么方法记录的?-画圈的方法。
-打钩的方法。
-画“正”字的方法。
你为什么用画正字的方法呢?你是怎么想的?比较,你认为那种方法比较好?为什么?数一数这个正字一共有几笔?正字的一笔代表一个人,一个正字代表几个人?(4)再次记录,出示统计图与统计表师:现在我们再来一次,你可以用你喜欢的方式来记录。
(师读生记)你是用什么方法记的?喜欢各种颜色的人分别是多少?1)学生说教师填写统计表2)如果用涂小格的方式,你能表示吗?怎么涂?3) 总结:把杂乱的数据整理成这样的图形叫做统计图。
一年级数学下册《统计》教学设计一等奖《一年级数学下册《统计》教学设计一等奖》这是优秀的教学设计一等奖文章,希望可以对您的学习工作中带来帮助!1、一年级数学下册《统计》教学设计一等奖教材分析:1、教学内容:人教版一年级下册第93页例1。
2、教学内容的地位、作用及意义:学生在一年级上册开始学习简单的分类整理,初步认识了象形统计图和简单的统计表。
本课继续学习统计,以整理随机出现的简单数据为主要内容,并把经过整理的数据填进简单的统计表。
在统计过程中,让学生学到一些比较容易的统计方法,渗透统计的思想和方法,激发培养学生的学习热情和信心。
教学目标:1、使学生初步体验数据的收集、整理、描述和分析的过程,会用简单的方法收集、整理数据。
2、初步认识简单的条形统计图,能根据统计图回答简单的问题。
教学重、难点:使学生初步体验数据的收集、整理、描述和分析的过程,初步认识简单的条形统计图,能根据统计图回答简单的问题。
设计理念:本着创造一种和谐愉悦的气氛,让学生能够从中感受到学习的乐趣,并主动地去探求知识,发展思维的设计理念设计本课。
教学设计:一、创设情境,激趣导入。
1、今天老师给大家带来了一些礼物,(晃动几下盒子)你们来猜一猜是什么?小朋友们,你们想得到这些礼物吗?2、要得到这些礼物,必须做到:上课认真听,开动脑筋,积极回答老师的问题,你们能做到吗?上完课后,我们还要来比一比哪个小组收到的礼物多,好吗?3、下面我们来做一个小游戏,老师找四个小朋友上台,闭上眼睛从盒子里摸出礼物,每人摸5次,看看谁摸到的红色礼物多。
【设计意图:】4、我们要记住谁摸到的红色礼物多,谁有好办法?指名汇报。
5、进行游戏后,师生共同整理数据。
(1)从图中,你看出了什么?(2)谁能说出这四个小朋友谁比谁多,谁比谁少?(3)刚才我们记录这四个小朋友谁摸到红花多的过程,我们叫做统计;板书课题;这节课我们将来学习一些有关统计的知识。
专门从事统计工作的人,我们称她们为“统计员”,下面的时间里,我们大家就一起来当一回统计员好吗?二、合作探究,体会过程。
一年级数学下册《统计》优质课教学设计
一年级数学下册《统计》优质课教学设计
第九单元:统计
学情分析
教学内容:教科书第93~97页
教学目标:
1.使学生初步体验数据的收集、整理、描述和分析的过程,会用简单的方法收集、整理数据。
2.使学生初步认识条形统计图和简单的统计表,能根据统计图表中的数据提出并回答简单的问题。
教学重点、难点:
经历收集数据、整理数据的过程。
教材及学情分析:
统计内容注意结合学生的生活实际。
(练习中注意选取学生生活中的题材。
)注意让学生经历数据的收集、整理的过程。
(让学生学习统计方法,体会统计的意义与作用)
例1──收集整理已定的数据,用简单的条形统计图表示数据,回答简单的问题。
例2──收集整理随机出现的数据,用简单的条形统计图和统计表表示数据,并回答简单的问题。
题材与例1相联系;展示了不同的数据记录方法;统计图与统计表对照出现。
教学措施:。
一年级《统计》教学设计教学目标:1.让学生在情景中提出数学问题,解决数学问题,在理解的基础上初步体验数据的搜集,整理和分析过程。
2.让学生通过认识简单的条形统计图,能根据统计图提出和解决一些简单的数学问题。
3.让学生通过独立思考、小组合作、交流等方式体验统计的必要性,培养初步的统计意识和创新意识;通过在评价中培养学生的自信心,体验成功的喜悦,培养学生初步的创新能力和合作意识。
教学重点、难点:1.重点:让学生经历收集和整理数据的过程,认识条形统计图。
2.难点:会把统计结果在方格图上表示出来。
能根据统计图中的数据提出问题、解决问题,并依据信息作出判断和决策。
教具准备:计算机、统计图、表、卡纸、彩笔。
教学过程:课前播放动画片《西游记》的主题曲《猴哥》。
一、创设情境、导入新课:1、谈话导入。
师:同学们,刚才咱们听到的这首歌曲是哪部动画片的主题曲?生:《西游记》。
师:你喜欢看动画片吗?看看老师给大家带来了那些动画片?生:《西游记》、《猫和老鼠》、《大头儿子和小头爸爸》、《哪吒传奇》。
师:你想看吗?你最喜欢哪一个动画片?生:(说自己想看的动画片名字)师:听起来好像是喜欢《猫和老鼠》的人多,但我不敢确定,怎样才能准确知道喜欢哪部动画片的人数最多哪?生1:举手。
生2:统计一下。
师:奥,统计,这是个不错的主意,(大屏幕出示课题:统计)这就是我们今天要学习的知识。
齐读课题。
二、亲自调查,收集资料。
师:下面我们就来统计一下。
师:在调查时要注意什么?生1:每人只能选一部。
生2:每个人都要选。
生3:数的时候不能重复,不能漏。
师:那我们就来做个现场调查。
为了真正做到不重复、不遗漏,老师还有个办法,想不想试一试?生:想!师:每个小组桌上都有一个材料袋。
请大家每人拿一张空白卡纸,你喜欢哪一部部动画片就把它的名字写在卡纸上,记住,每人只能写一个动画片的名字!开始吧,写完后小组长收好交给我。
师:为了准确、清楚地知道喜欢每部动画片的学生人数,我们一起来整理记录。
一年级下册《统计》课时教学设计教学内容:人教-一年级下册第93-94页
教学目标:
1.通过学习数据的整理,感知数学在生活中的作用。
2.使学生初步认识条形统计图和统计表,能根据统计图和统计表中的数据提出问题和解决问题。
3.使学生能使用各种统计的方法以及“正“字的统计方法统计数据,并填写统计表与统计图。
4.培养学生初步的统计能力和实践能力,创新精神。
教学重难点:
“正“字的统计方法。
教学过程:
一、复习导入:
1、电脑出示情景(书上的主题图):
1.老师和这些小朋友们在哪里?在干什么?
2.老师想知道各种颜色花的盆数,你能告诉我吗?
二、进行新课。
例1
1、出示条形统计图,指导涂色和填数。
2、教师巡视,检查涂色情况。
完成后,让学生说说是用什么方法进行统计
的,是怎么涂色的。
3、你能从图上看出什么?还能提出什么问题?
4、比较:
师:数小格的盆数和花坛中的盆数,哪个能更清楚的表示各种花的朵数?(感受统计的意义)
5、揭示课题:
师:像这样数出花的盆数并用数小格的方式来表示叫做统计,今天我们继续学习有关统计的一些知识。
教学例2
1.教学“正”字的统计方法
(1)师:在这些颜色的花中,你最喜欢哪种颜色呢?(请几个学生回答)
现在请你把你最喜欢的一种颜色涂在在你的这张小白纸上。
(收纸条)
2)师:看着这么多收上来的纸条,你想知道什么?
a:喜欢绿色的人有多少?
b:喜欢什么颜色的人最多?……
(3)师:那现在老师来报一下,请你在纸上记录下来。
(教师唱票)
师:有人记录下来了吗?你是用什么方法记录的?
-画圈的方法。
-打钩的方法。
-画“正”字的方法。
你为什么用画正字的方法呢?你是怎么想的?
比较,你认为那种方法比较好?为什么?
数一数这个正字一共有几笔?正字的一笔代表一个人,一个正字代表几个人?(4)再次记录,出示统计图与统计表
师:现在我们再来一次,你可以用你喜欢的方式来记录。
(师读生记)
你是用什么方法记的?喜欢各种颜色的人分别是多少?
1)学生说教师填写统计表
2)如果用涂小格的方式,你能表示吗?怎么涂?
3) 总结:把杂乱的数据整理成这样的图形叫做统计图。
那把数据填在这样的表
中,我们把它叫做什么呢?(统计表)
师:看着统计图和统计表,你可以知道些什么?
你还能提出哪些问题?
师:从这样的统计图和统计表中,我们可以很清楚的知道喜欢各种花的人数以
及它们之间的关系。
三、巩固运用。
师:六一节马上就要到了,我们班想举行一个联欢会,在联欢会上,老师想买些水果,你喜欢买什么水果?(学生回答)
1)师:资金有限,只能买两种,怎么办呢?
生:哪两种水果喜欢的人最多就买哪两种水果。
2)师:那我们现在就来统计一下,我们到底买什么水果?老师
想了四种水果,请你们拿上你手中的粉笔,上黑板,在你喜欢的水果下打上个五角星。
(学生上台打星)
3) 统计结果:写出喜欢各种水果的人数
师:那最后我们应该买那两种水果呢?为什么?
四、总结:
今天我们学用各种方法来记录人数,其中还学了用“正”字的记录方法。
在今后的生活和学习中,你们会用我们今天学的知识去解决一些问题吗?。