财经类专业春季高考基础知识试题
- 格式:doc
- 大小:70.50 KB
- 文档页数:6
财经基础知识试题及答案一、单选题(每题1分,共10分)1. 经济学中,供给和需求的平衡点被称为:A. 均衡价格B. 市场价格C. 竞争价格D. 垄断价格答案:A2. 金融市场中,股票价格指数是用来衡量:A. 股票的发行量B. 股票的交易量C. 股票的平均价格变动D. 股票的市值答案:C3. 在宏观经济学中,GDP代表的是:A. 国内生产总值B. 国民生产总值C. 国内生产净值D. 国民生产净值答案:A4. 货币供应量增加通常会导致:A. 通货膨胀B. 通货紧缩C. 经济增长D. 经济衰退答案:A5. 以下哪项不是金融市场的功能?A. 资源配置B. 风险管理C. 价格发现D. 产品制造答案:D6. 以下哪项是货币政策的工具?A. 利率调整B. 财政支出C. 税收政策D. 贸易政策答案:A7. 根据现代投资组合理论,投资组合的风险可以通过以下方式降低:A. 增加投资品种B. 减少投资品种C. 只投资高风险资产D. 只投资低风险资产答案:A8. 以下哪项不是影响汇率变动的因素?A. 国际贸易状况B. 利率差异C. 政治稳定性D. 人口增长率答案:D9. 以下哪项不是公司财务报表的一部分?A. 资产负债表B. 利润表C. 现金流量表D. 产品目录答案:D10. 以下哪项是衡量公司盈利能力的重要指标?A. 资产周转率B. 存货周转率C. 净利润率D. 应收账款周转率答案:C二、多选题(每题2分,共10分)1. 以下哪些因素会影响公司的股价?A. 公司的盈利能力B. 宏观经济状况C. 投资者情绪D. 公司的负债水平答案:A, B, C, D2. 以下哪些属于宏观经济指标?A. 失业率B. 通货膨胀率C. 国内生产总值D. 公司市值答案:A, B, C3. 以下哪些是金融市场的参与者?A. 银行B. 投资者C. 监管机构D. 消费者答案:A, B, C4. 以下哪些是货币政策的目标?A. 经济增长B. 价格稳定C. 充分就业D. 贸易平衡答案:A, B, C5. 以下哪些是公司财务分析中常用的比率?A. 流动比率B. 速动比率C. 资产负债率D. 市盈率答案:A, B, C, D三、判断题(每题1分,共10分)1. 通货膨胀是指货币购买力下降的现象。
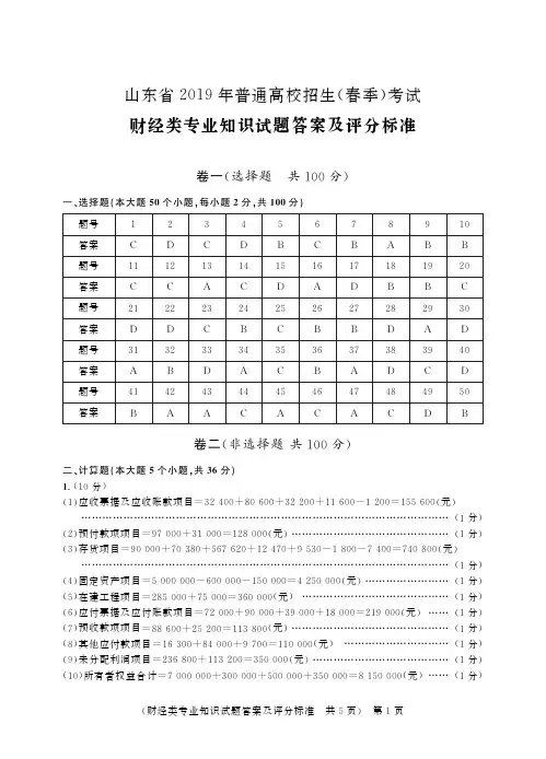
山东省2019年普通高校招生(春季)考试财经类专业知识试题本试卷分卷一(选择题)和卷二(非选择题)两部分,满分200分,考试时间120分钟㊂考生请在答题卡上答题,考试结束后,请将本试卷和答题卡一并交回㊂卷一(选择题共100分)一㊁选择题(本大题50个小题,每小题2分,共100分㊂在每小题列出的四个选项中,只有一项符合题目要求,请将符合题目要求的选项字母代号选出,并填涂在答题卡上)1.会计的综合计量单位是A.实物单位B.劳动单位C.货币单位D.时间单位2.凡是在本期收到款项的收入或付出款项的费用,不论是否归属本期,都应作为本期的收入和费用,依据的会计记账基础是A.永续盘存制B.权责发生制C.实地盘存制D.收付实现制3.下列会计计量属性中,对未来现金流量以恰当的折现率进行折现后的价值是A.重置成本B.可变现净值C.现值D.公允价值4. 要求企业对可能发生的资产减值损失计提资产减值准备 依据的会计信息质量要求是A.可靠性B.实质重于形式C.重要性D.谨慎性5.下列会计科目中属于成本类科目的是A.营业外支出B.研发支出C.主营业务成本D.利润分配6.下列对账户的表述正确的是A.账户是根据会计科目设置的,没有具体的格式和结构B.账户根据核算的经济内容分为资产类㊁负债类㊁共同类㊁成本类㊁损益类C.账户是会计核算的具体表现形式D.总分类账户与所属明细分类账户核算的内容不同7. 应付账款 账户本期借方发生额为20000元,本期贷方发生额为30000元,本期期末贷方余额为58000元,则该账户的本期期初余额为A.借方48000元B.贷方48000元C.借方68000元D.贷方68000元8.在借贷记账法下,下列关于 借 和 贷 的含义表述正确的是A. 借 可以表示资产的增加和费用的增加B. 贷 可以表示负债的增加和收入的减少C. 借 可以表示所有者权益的减少和负债的增加D. 贷 可以表示成本的增加和利润的增加9. 企业以银行存款偿还应付账款 ,这笔经济业务对会计基本等式的影响是A.资产和权益同时增加B.资产和权益同时减少C.资产之间有增有减D.权益之间有增有减10.某企业对管理部门的一辆汽车采用工作量法计提折旧,原值150000元,预计总行驶里程数为200000公里,预计净残值率5%,已提折旧50000元㊂本月该汽车共行驶200公里,则本月折旧额为A.133元B.142.5元C.150元D.157.5元11.某公司为增值税一般纳税人,2018年6月5日,购买甲材料500千克,增值税专用发票上注明的金额为20000元,增值税进项税额为3200元,运费2000元,入库前的挑选整理费用1000元,运输途中合理损耗5千克㊂假定运费与入库前的挑选整理费不考虑增值税,则甲材料的单位成本为A.40.40元/千克B.44.00元/千克C.46.46元/千克D.58.99元/千克12.下列属于短期薪酬的是A.离职后福利B.辞退福利C.住房公积金D.现金股利13.2018年12月,企业有关损益类账户发生额为:主营业务收入(贷方)200000元㊁主营业务成本(借方)90000元㊁税金及附加(借方)7000元㊁管理费用(借方)15000元㊁财务费用(借方)5000元㊁投资收益(贷方)4000元㊁营业外收入(贷方)5000元㊁营业外支出(借方) 1000元,则营业利润为A.87000元B.91000元C.103000元D.110000元14.将会计凭证划分为原始凭证和记账凭证的标准是A.填制手段和内容不同B.格式不同C.填制程序和用途不同D.来源不同15.下列属于原始凭证的是A.购料申请单B.对账单C.购货合同D.借据16.在一定时期内多次记录发生的同类型经济业务且多次有效的原始凭证是A.累计原始凭证B.汇总原始凭证C.外来原始凭证D.一次原始凭证17.下列账簿中,适合采用数量金额式账页格式的是A.银行存款日记账B.应收账款明细账C.主营业务收入明细账D.库存商品明细账18.将会计部门有关财产物资明细账的数量㊁余额与财产物资保管或使用部门的有关物资明细账进行核对,属于A.账证核对B.账账核对C.账实核对D.账表核对19.甲公司5月31日银行对账单余额80万元,经逐笔核对,发现两笔未达账项:(1)企业已收,银行未收5万元;(2)企业已付,银行未付8万元㊂调节后企业银行存款实有数额为A.72万元B.77万元C.85万元 D.88万元20.企业遭受自然灾害后,对受损的财产物资进行清查,属于A.全面清査和不定期清査B.全面清査和定期清査C.局部清査和不定期清查D.局部清査和定期清査21. 待处理财产损溢 账户贷方登记A.财产物资的盘亏数与批准转销的盘亏数B.财产物资的毁损数C.财产物资的盘盈数与批准转销的盘盈数D.财产物资的盘盈数与批准转销的盘亏及毁损数22.利润表属于A.反映企业财务状况的静态报表B.反映企业财务状况的动态报表C.反映企业经营成果的静态报表D.反映企业经营成果的动态报表23.下列属于科目汇总表账务处理程序缺点的是A.不便于本期发生额试算平衡B.登记总分类账的工作量大C.不能反映各账户之间的对应关系D.当转账凭证较多时,不便于会计核算的日常分工24.编制汇总付款凭证时A.根据付款凭证的借方科目设置,按贷方科目汇总B.根据付款凭证的贷方科目设置,按借方科目汇总C.月末计算每一个贷方科目发生额合计数D.根据一定时期内的收款凭证来编制25.既可以转账又可以提现的票据是A.现金支票B.转账支票C.普通支票D.划线支票26.企业从证券公司购买股票㊁债券前,需把资金划转到证券公司,在划转时应借记的账户是A.其他应收款B.其他货币资金C.交易性金融资产D.长期股权投资27.随同产品出售不单独计价的包装物,在发出时,应借记的账户是A.管理费用B.销售费用C.生产成本D.其他业务成本28.在实际成本核算方式下,如果企业对发出的存货平时只记数量,不记金额,到月末计算出存货的平均单价后确定发出存货成本,这种计价方法是A.先进先出法B.后进先出法C.个别计价法D.加权平均法29.在计划成本计价核算方式下,凡是货款已付的,无论材料是否验收入库,都应借记的账户是A.材料采购B.在途物资C.应付账款D.原材料30.企业在进行研究与开发无形资产过程中所发生的各项支出,首先应借记的账户是A.无形资产B.管理费用C.其他业务成本D.研发支出31.投资者出资额超过其在企业注册资本中所占份额的部分,应作为A.资本公积B.盈余公积C.实收资本D.投资收益32.企业以经营租赁方式租入一项专有技术所支付的技术转让费,应借记的账户是A.销售费用B.管理费用C.营业外支出D.无形资产33.某公司为增值税一般纳税人,2018年发生的各种税金有:增值税税额80万元,消费税税额120万元,城市维护建设税税额14万元,房产税税额12万元,印花税税额2万元,车船税税额6万元㊂则应记入 税金及附加 账户的金额为A.34万元B.112万元C.114万元D.154万元34.下列属于经济法律关系客体的是A.经济行为B.经济职权C.经济职责D.经济权利35.根据我国现行消费者权益保护法的相关规定,下列表述正确的是A.签发凭证和单据是消费者的权利B.消费者协会不能参与制定有关消费者权益的法律㊁法规C.消费者权益保护法的调整对象是保护消费者权益过程中发生的经济社会关系D.消费者和经营者发生消费者权益争议不能采用仲裁的方式解决36.根据我国现行合同法的相关规定,下列属于合同解除法定事由的是A.合同一方当事人发生法人代表的变更B.预期违约C.合同双方自愿协商解除合同D.合同双方约定解除合同的条件成立37.申请人自发明或者实用新型在中国第一次提出专利申请之日起,在一定期限内又向国务院专利行政部门就相同主题提出专利申请,可以享有优先权,这个期限是A.12个月B.18个月C.24个月D.36个月38.根据我国现行仲裁法的相关规定,下列关于仲裁协议效力的表述正确的是A.合同变更㊁解除㊁终止或者无效,会影响仲裁协议的效力B.当事人口头达成的仲裁协议有效C.没有仲裁协议,一方申请仲裁,仲裁委员会可以受理D.当事人对仲裁协议效力有异议的,可以请求人民法院作出裁定39.历史上最早出现的货币制度是A.金币本位制B.金块本位制C.银本位制D.金银复本位制40.下列有关金融租赁公司的融资租赁业务表述正确的是A.融资租赁业务只涉及出租人与承租人双方当事人B.租期较短,一般比设备耐用期限短C.租赁物件和供货人由出租人选定D.出租人可在一次租期内完全收回投资并盈利41.下列有关商业银行信用创造的影响因素表述正确的是A.法定存款准备金率与信用创造能力成正比B.超额存款准备金率与信用创造能力成反比C.如果现金漏损率大,会增加贷款数量从而增加信用创造能力D.社会贷款需求增加,信用创造能力就会减少42.目前,我国中央银行实行的组织制度为A.单一式中央银行制度B.二元式中央银行制度C.跨国式中央银行制度D.准中央银行制度43.一个国家在一定时点上所拥有的经济中的货币存量是A.货币供给量B.货币需求量C.基础货币量D.货币输出量44.用来反映一定阶层居民在生活的各个方面所购买的消费品价格和服务项目价格变动趋势和程度的相对数是A.生产者物价指数B.实际工资指数C.生活费用指数D.国民生产总值指数45.用若干单位的本国货币等于一定单位的外国货币的汇率标价法是A.直接标价法B.间接标价法C.美元标价法D.交叉标价法46.依据我国现行消费税相关法律制度规定,下列行为应交纳消费税的是A.某汽车零售商销售小汽车,每辆不含税零售价格1200000元B.某建材商场零售实木地板,每平方米不含税售价200元C.某钟表制造企业销售手表,每只不含税售价11000元D.某白酒零售企业销售酒精,每斤不含税售价15元47.依据我国企业所得税相关法律制度规定,下列关于确定所得来源地的原则表述正确的是A.股息㊁红利等权益性投资所得,按照分配所得的企业所在地确定B.权益性投资资产转让所得按照投资企业所在地确定C.特许权使用费所得按照交易活动发生地确定D.不动产转让所得按照转让不动产的企业所在地确定48.某服装厂为居民企业,2018年度发生的合理工资薪金总额1800万元,发生的职工教育经费支出135万元,以前年度累计结转至本年度允许扣除的职工教育经费为6万元,则该企业在汇算清缴2018年度企业所得税时,可以税前扣除的职工教育经费为A.45万元B.135万元C.141万元D.144万元49.依据我国现行契税法律制度规定,下列业务中应由甲企业缴纳契税的是A.甲企业出租办公楼B.甲企业承租办公楼C.甲企业销售办公楼D.甲企业购买办公楼50.我国房产税适用的税率形式是A.定额税率B.比例税率C.超额累进税率D.超率累进税率卷二(非选择题共100分)二㊁计算题(本大题5个小题,共36分,要求写出计算过程,计算结果带小数且小数点后超过两位的,第三位四舍五入)1.(本小题10分)青宇有限责任公司2019年1月31日部分总账及有关明细账的余额如表21所示㊂表1期末余额表单位:元要求根据编制资产负债表的要求计算以下项目金额(1)应收票据及应收账款项目(2)预付款项项目(3)存货项目(4)固定资产项目(5)在建工程项目(6)应付票据及应付账款项目(7)预收款项项目(8)其他应付款项目(9)未分配利润项目(10)所有者权益合计2.(本小题6分)2018年1月6日,于某将500000元存入银行,年利率2%,期限为2年,到期一次还本付息㊂要求:(1)按单利法计算存款到期时的利息额与本利和㊂(2)按复利法计算存款到期时的利息额与本利和㊂3.(本小题6分)2018年10月,青源房地产开发公司开发的甲商品房项目全部竣工,并销售完毕㊂该项目的相关资料如下:(1)共计取得商品房销售收入30500万元;(2)从当地政府取得土地使用权,支付土地出让金及相关税费8400万元;(3)房地产开发成本5000万元;(4)依据土地增值税相关法律规定,允许扣除的房地产开发费用为970万元;(5)依据土地增值税相关法律规定,允许扣除的与转让房地产有关的税金为160万元;(6)依据土地增值税相关法律规定,其他扣除项目为2680万元㊂(注:单位金额用万元表示,土地增值税四级超率累进税率表如表22所示)表22土地增值税四级超率累进税率表级数增值额与扣除项目金额的比率税率速算扣除系数1不超过50%的部分30%02超过50%,未超过100%的部分40%5%3超过100%,未超过200%的部分50%15%4超过200%的部分60%35%要求:(1)计算该项目允许扣除项目金额合计数㊂(2)计算该项目的土地增值额㊂(3)确定该项目适用的土地增值税税率;计算应缴纳的土地增值税税额㊂4.(本小题8分)某市青鹰运输公司为增值税一般纳税人,其经营范围为:提供货物㊁旅客运输服务,有形动产经营租赁服务等㊂不同税率的销售行为均能分别核算税款㊂2018年12月发生如下经济业务:(1)提供国内旅客运输服务,本月售出车票的含税金额为281600元;(2)为绿苑公司提供国内货物运输服务,开具的增值税专用发票上注明金额3600000元,增值税税额360000元;(3)出租货物包装箱一批,开具增值税普通发票,租金收入含税金额为34800元;(4)受当地民政部门委托,无偿为灾区运送物资一批㊂该同类运输服务的不含税市场价格为20000元;(5)购入小货车2辆,取得机动车销售统一发票,不含税金额102000元,增值税税额16320元;(6)购进汽油,取得的增值税专用发票上注明金额1734250元,增值税税额277480元;(7)向绿野汽车维修公司(小规模纳税人)支付汽车维修费,取得税务机关代开的增值税专用发票上注明金额56000元,增值税税额1680元;(8)客运业务部门将其作为固定资产核算的一台电脑转给公司职工食堂使用,该电脑2018年9月购入时取得增值税专用发票,并已认证抵扣,增值税专用发票上注明金额6000元,增值税税额960元㊂该电脑已计提折旧500元㊂(注:销售货物的增值税税率为16%,货物㊁旅客运输服务的增值税税率为10%,有形动产经营租赁服务增值税税率为16%,城市维护建设税税率为7%,本月取得的增值税专用发票和机动车销售统一发票均在本月申报抵扣)要求:(1)计算青鹰运输公司本月应缴纳的增值税税额㊂(2)计算青鹰运输公司本月应缴纳的城市维护建设税税额㊂5.(本小题6分)我国居民纳税人徐某是青扬公司财务总监,2019年1月取得以下收入: (1)本月税前工资收入53000元,按照当地规定缴纳 三险一金 9000元㊂徐某为独生子女, 2018年12月份开始在境内接受三年的硕士学位继续教育,其父母均已年过60岁㊂按照税法要求,徐某将上述个税专项附加扣除相关信息提交税务机关,青扬公司已接收,并依据提交信息为其预扣预缴个人所得税㊂居民个人工资㊁薪金所得预扣预缴率表如表23所示㊂表23居民个人工资㊁薪金所得预扣预缴率表级数累计预扣预缴应纳税所得额预扣率(%)速算扣除数1不超过36000元的302超过36000元至144000元的部分1025203超过144000元至300000元的部分20169204超过300000元至420000元的部分25319205超过420000元至660000元的部分30529206超过660000元至960000元的部分35859207超过960000的部分45181920 (2)本月徐某出版个人专著,获得稿酬5000元㊂要求:(1)计算徐某2019年1月份工资薪金所得应预扣预缴的个人所得税税额㊂(2)计算徐某获得的稿酬所得应预扣预缴的个人所得税税额㊂三㊁业务题(本大题4个小题,共42分㊂除 应收账款 ㊁ 应交税费"㊁ 利润分配 账户必须写出明细账户外,其他账户不作要求)1.(本小题10分)青柳公司为增值税一般纳税人,采用应收账款余额百分比法计提坏账准备,计提比例为0.5%,2017年末 坏账准备 账户的贷方余额为12000元㊂2018年青柳公司有关应收账款(部分经济业务)及坏账损失的经济业务如下:(1)6月8日,向志高商场销售商品一批,开具的增值税专用发票上注明价款300000元,增值税税额48000元㊂公司为了及早收回货款,给予志高商场的现金折扣条件为:2/10, 1/20,n/30(该条件只针对商品价款);(2)6月20日,收到志高商场享受现金折扣后的全部价税款,并存入银行;(3)7月28日,收回已做坏账转销的志远公司的应收账款30000元,存入银行;(4)10月30日,获悉应收志峰公司的账款36000元,由于该企业破产无法收回,经确认作为坏账处理;(5)12月31日,青柳公司应收账款余额为3200000元㊂要求:根据上述经济业务,编制有关应收账款㊁坏账处理以及年末计提坏账准备的会计分录㊂2.(本小题8分)青江公司为增值税一般纳税人,适用的增值税税率为16%,2018年发生的有关固定资产出售的经济业务为:出售一台2014年购买的生产设备,原始价值为200000元,已提折旧120000元;经过买卖双方共同协商,最终确认的实际销售价格为100000元(不含增值税),为对方开具了增值税专用发票,其价税款已收到存入银行;出售过程中,用银行存款支付清理费用,取得的增值税普通发票上注明的价税合计金额2000元㊂要求:根据上述经济业务,编制固定资产出售以及结转其处置净损益的会计分录㊂3.(本小题12分)青鸟公司2018年年初 利润分配 未分配利润 账户的贷方余额为300000元,2018年度实现的利润总额为1200000元㊂根据税法规定有以下纳税调整事项:取得的国债利息收入100000元,对外赞助支出200000元,税收滞纳金50000元㊂企业所得税税率为25%㊂有关经济业务如下:(1)计算并结转企业所得税;(2)结转2018年全年实现的净利润;(3)根据要求按10%提取法定公积金㊁按5%提取任意公积金;(4)宣告向投资者分派现金股利600000元;(5)年终结转全年已分配利润㊂要求:根据上述经济业务编制有关的会计分录㊂4.(本小题12分)青苑公司为增值税一般纳税人,生产甲㊁乙两种产品㊂公司共有职工200人,其中生产工人160人㊁车间管理人员10人㊁公司行政管理人员12人㊁专设销售机构的销售人员18人㊂2018年有关职工薪酬的部分经济业务如下:(1)3月份,公司通过银行代发职工实际发放的工资780000元;(2)3月份,结转代垫代扣代缴款项,其中社会保险费100000元㊁住房公积金80000元㊁个人所得税10000元㊁代扣职工房租20000元㊁代垫职工家属医药费10000元; (3)3月份,应付工资总额1000000元㊂工资费用分配汇总表中列示的产品生产工人工资为800000元,车间管理人员工资为40000元,公司行政管理人员工资为60000元,专设销售机构的销售人员工资为100000元;(4)7月份,以现金支付行政管理部门的职工刘某生活困难补助2000元;(5)12月份,将生产的甲产品作为福利发放给职工,每名职工1件,甲产品的单位生产成本300元,单位市场售价500元(不含增值税),适用的增值税税率为16%,产品已发放,同时结转产品成本㊂要求:根据上述经济业务编制有关职工薪酬的会计分录㊂四㊁综合运用题(本大题2个小题,共22分)1.(本小题12分)2018年1月,赵某㊁钱某㊁孙某㊁李某四人共同出资设立了注册资本为500万元的青水有限责任公司(以下简称 青水公司 )㊂公司章程规定,赵某㊁钱某㊁孙某㊁李某出资比例分别为30%㊁35%㊁20%㊁15%,其中赵某㊁钱某㊁孙某以现金出资,李某以设备出资,股东按出资比例行使表决权㊂青水公司成立后发生以下事实:(1)2018年3月,公司发现李某实际出资的设备仅值50万元,显著低于公司章程中规定的75万元;(2)2018年8月,公司召开了临时股东会,决议修改公司章程时,赵某㊁孙某㊁李某表示同意,钱某表示反对;(3)2019年3月,股东会决议增选非职工代表周某为公司监事㊂要求:根据以上资料和我国现行公司法律制度的规定,回答以下问题:(1)李某出资差额25万元应如何处理?说明理由㊂(2)2018年8月临时股东会修改公司章程的决议是否成立?说明理由㊂(3)2019年3月股东会增选非职工代表周某为公司监事的决议是否符合法律规定?说明理由㊂2.(本小题10分)张某㊁吴某㊁王某三人共同出资设立青山普通合伙企业(以下简称 青山企业 ),合伙协议的部分内容如下:(1)张某㊁吴某分别以货市出资10万元㊁20万元,王某以知识产权作价30万元出资;(2)合伙人自营或者同他人合作经营与青山企业相竞争的业务必须经过全体合伙人一致同意;(3)青山企业的利润㊁亏损平均分配㊁分担㊂青山企业成立后,与郑某签订了货物买卖合同,货物发出后,货款10万元一直未收到㊂青山公司向郑某主张10万元货款时,郑某表示,青山企业合伙人王某因个人购买车辆向其借款4万元,故抵销货款4万元后,只需付青山企业6万元㊂要求:根据以上资料和我国现行合伙企业法律制度的规定,回答以下问题:(1)合伙协议中第(2)条的约定是否合法?说明理由㊂(2)合伙协议中第(3)条的约定是否合法?说明理由㊂(3)郑某主张抵销货款的理由是否成立?说明理由㊂。
青岛市2018年春季高考第二次模拟考试财经类专业知识试题本试卷分卷一(选择题)和卷二(非选择题)两部分。
满分200分,考试时间120分钟。
考试结束后,将本试卷和答题卡一并交回。
卷一(选择题,共100分)一、选择题(本大题 50 小题,每小题 2 分,共 100分。
在每小题列出的四个选项中,只有一项符合题目要求,请将符合题目要求的选项字母代号选出,填涂在答题卡上)1.会计核算对象的具体化是( )。
A.会计要素ﻩB.会计科目C。
会计账户ﻩD。
会计对象2。
下列项目中属于流动负债的是().ﻩA.长期借款ﻩB.预收账款C.应付债券D.预付账款3.固定资产计量应按购建时的历史成本入账,是()为会计前提。
A.会计主体ﻩB.持续经营 C。
会计分期ﻩD.货币计量4.下列属于收入要素的是()。
ﻩﻩA.软件开发企业为客户开发软件ﻩB.捐赠收入C.固定资产的处置收入ﻩﻩD.销售不动产收入5.下列经济业务中,不会引起权益总额发生增减变动的是( )。
A.收到投资者投入资本,存入银行ﻩB.购进材料尚未付款C.开出商业汇票抵偿前欠货款ﻩD.用银行存款偿还前欠货款6.会计信息要有用,就必须以()会计信息质量要求为基础.A.可靠性B.可比性 C.重要性ﻩD.可理解性7.下列不是以会计基本等式为理论基础的是(ﻩ)。
A.复式记账ﻩ B.余额试算平衡C.发生额试算平衡ﻩD.资产负债表8.企业按月支付短期借款应付的利息时,应借记的账户是().A.应付利息B.财务费用 C.短期借款 D.银行存款9。
为了便于和银行对账,对涉及有关银行存款的错误凭证,在记账以后,无论是多记金额还是少记金额,在选择错账更正方法时,只采用(ﻩ).A.划线更正法ﻩ B.红字全部冲销法ﻩC.红字部分冲销法D.补充登记法ﻩ10.A 企业采购材料一批,增值税专用发票上注明,单价 100 元,数量110 千克,税率17%.同时支付各种杂费1000元,材料验收入库时发现短缺10千克,属于合理损耗。
财经专业基础知识试题题库(有答案)满分100分,考试时间60分钟。
选择题(本大题 50 小题,每小题 2 分,共100 分。
在每小题列出的四个选项中,只有一项符合题目要求,请将符合题目要求的选项字母代号选出,填涂在答题卡上)1.以货币为主要计量单位,对特定主体的经济活动进行确认、计量和报告是会计的 ( ) A核算职能 B 监督职能 C 预测经济前景 D 参与经济决策2.收入是指企业在日常生活中形成的与所有者投入资本无关的经济利益的总流入,收入的发生会导致 ( )A.资产的减少B.负债的增加C.所有者权益的增加D.所有者权益的减少3.下列对会计要素阐述不正确的是 ( )A 会计要素是会计对象要素的简称B 会计要素是会计对象的组成部分C 会计要素是指对会计对象的个体内容所做的基本分类D 会计要素是会计科目的名称4:要求企业的会计处理方法前后各期应当保持一致,不得随意变更,这符合会计信息质量要求的( )A.可靠性B.可比性C.谨慎性D.相关性5.下列对会计科目的表述正确的是 ( )A.会计科目的具体分类就是会计要求B.明细科目都是由企业自行设定的C.所有的总账科目都需要开设明细科目D.细目都是对总目和子目更为详细的补充说明6.甲公司在2018 年9 月15 日销售A 产品一批,取得收入60000 元,货款于下月收回。
本月销售B 产品一批,取得收入30000 元,货款收存银行。
按照权责发生制,9 月份确认的收入为( )A.60000 元B.30000 元C.90000 元D.0 元7.下列不属于损益类科目的是 ( )A.主营业务收入B.本年利润C.税金及附加D.所得税费用8.下列项目中,引起所有者权益项目内部有增有减的经济业务是 ( )A.收到国家投入的固定资产B.以银行存款偿还长期借款C.将资本公积转增资本金D.采购员预借差旅费9.根据借贷记账法的记账规则,有关账户之间存在应借应贷的相互关系,通常称之为账户的( )A.对立关系B.对应关系C.平行关系D.从属关系10.某企业对管理部门的一辆汽车采用工作量法计提折旧,原值200000 元,预计总行驶里程数为200000 公里,预计净残值率5%,已计提折旧50000 元,本月该汽车共行驶200 公里,则本月折旧额为 ( )A.133 元B.190 元C.150 元D.157.5 元11.某企业为增值税一般纳税人,购买甲材料100 千克,买价20000 元,增值税2600 元,运杂费1000 元,入库前的挑选整理费1000 元,验收入库95 千克,途中合理损耗5 千克,则甲材料的单位采购成本为 ( )A.254 元/千克B.220 元/千克C.221.05 元/千克D.231.58 元/千克12.某企业2018 年12 月有关损益类账户累计发生额为:主营业务收入1560000 元,主营业务成本650000 元,税金及附加20000 元,营业外收入73000,营业外支出35000 元,管理费用100000 元,财务费用50000 元,销售费用60000 元。
财经会计专业一理论考试试题一、选择题1、会计是下列哪一选项的重要组成部分()A社会管理 B 国家管理 C 经济管理 D 组织管理2、会计核算的依据是()A 货币B 经济活动C 会计凭证D 会计法规3、对会计对象进行的基本分类是指()A 会计职能B 会计要素C 会计事项D 会计客体4、下列不属于流动资产的是()A 库存现金B 应收账款C 存货D 无形资产5、下列不属于企业日常经济活动中经济利益总流入的是()A 劳务收入B 租金收入C 捐赠收入D 销售商品收入6、下列不属于会计核算基本要求的有()A 会计记录的文字应当使用中文B 对会计凭证、会计账簿、财务报表和其他会计资料应当建立档案,妥善保管C 必须根据实际发生的经济业务事项进行会计核算,编制财务报表D 在民族自治地方,会计记录仅使用当地通用的民族文字即可7、总分类科目的设置权限()A 原则上由国家统一规定B 各基层单位自行设置C 国家和地方协商设置D 地方设置,单位选择使用8、账户的基本结构不包括()A 增加栏B 减少栏C 摘要栏D 余额栏9、下列说法错误的是()A 收入的增加可能导致资产的增加B 收入的增加可能导致负债的增加C 费用的增加可能导致资产的减少D 费用的增加可能导致负债的增加10、以银行存款缴纳企业所得税,所引起的会计要素变动的是()A 一项资产增加,一项资产减少B 一项所有者权益增加,一项负债的减少C 一项资产减少,一项负债的减少D一项资产减少,一项所有者权益的减少11、下列各项中,不把“资产=负债+所有者权益”作为理论依据的是()A 复式记账B 成本计算C 账户余额试算平衡D 编制资产负债表12、“固定资产”账户的贷方登记()A增加的固定资产原始价值 B 减少的固定资产原始价值C 结存的固定资产原始价值D 结存的固定资产折余价值13、下列不属于材料物资采购成本的有()A 采购材料的差旅费B 运杂费C 运输途中的合理损耗 D 入库前的整理挑选费用14、“累计折旧”账户借方登记()A按期计提的折旧额 B 现有固定资产的累计折旧额C 固定资产增加的原始价值D 固定资产减少时冲销的折旧额15、年末结转后,“利润分配”账户的借方余额表示()A 累计进行利润分配的总额B 累计实现的利润总额C 未弥补的亏损D 未分配的利润16、下列记账凭证中可以不附原始凭证的是()A 收款凭证B 付款凭证C 更正错账的记账凭证D 转账凭证17、下列属于原始凭证的是()A 银行对账单B 账存实存对比表C 银行余额调节表 D 购销合同书18、下列账簿中,不在借、贷双方均设专栏的多栏式明细账的是()A 生产成本B 本年利润C 利润分配D 应交税费——应交增值税19、汇总记账凭证账务处理核算形式登记总账的依据是()A 记账凭证B 汇总记账凭证C 记账凭证汇表 D 科目汇总表20、下列各项中,不影响营业利润的项目是()A 主营业务成本B 营业税金及附加C 营业外收入D 管理费用和财务费用21、()是对会计对象的具体内容归类并加以核算和监督的一种专门方法A 设置账户B 复式记账C 填制和审核会计凭证 D 登记账簿22、某企业(小规模纳税企业)出售应税消费品一批,取得含增值税价款20600元(增值税征收率为3%),该消费品适用的消费税税率为10%,应记入“应交税费——应交消费税”账户贷方的金额为()A 2120元B 2000元C 2060元D 600元23、为了及时掌握各种财产物资的增减变动和结存情况,企业一般采用()A 权责发生制B 实地盘存制C 收付实现制 D 永续盘存制24、下列账户中,其明细账适宜采用多栏式格式的是()A 原材料B 库存商品C 应付账款D 本年利润25、下列属于会计最基本的职能的是()A 会计的核算职能B 监督职能C 记账职能 D 报账职能26、企业资金周而复始的资金循环称为()A 资金循环B 资金周转C 资金运用 D 资金退出27、下列各项中,不属于会计核算具体内容的是()A 制定企业计划B 财务的收发、增减和使用C 资本的增减D 款项和有价证券的收付28、复式记账的理论依据基础是()A收付实现制 B 权责发生制 C 历史成本计量制 D 资产与权益的平衡关系29、总分类账户与明细分类的主要区别在于()A 记录经济业务的详细程度不同B 记账的依据不同C 记账的金额不同D 记账的期间不同30、中期财务报告可以不包括()A 资产负债表B 现金流量表C 利润表D 所有者权益变动表31、下列税金中,不通过营业税金及附加核算的是A 消费税B 印花税C 城市维护建设税D 营业税32、发出材料汇总表是A 汇总原始凭证B 汇总记账凭证C 累计凭证 D 记账凭证33、将账簿划分为序时账簿、分类账簿和备查账簿的依据是()A 账簿的登记方式B 账簿的用途C 账簿的登记内容D 账簿的外表形式34、在汇总记账凭证处理程序下,记账凭证一般采用()A 收付转专用记账凭证B 通用记账凭证C A、B两者皆可D 以上都不对35、在结账前,如发现账簿记录有文字或者数字错误,而记账凭证没有错误,可采用的更正方法()A 划线更正法B 红字更正法C 补充登记法D 转账更正法36、通过试算平衡能发现的差错有()A 漏记某项经济业务B 重记某项经济业务C 借贷双方中,一方多记金额,另一方少记金额D 借贷双方同时多记了相等的金额37、记账凭证填制完毕加计合计数以后,如有空行应()A 空置不填B 划线注销C 盖章注销D 签字注销38、某企业2007年4月1日从银行借入期限为3年的长期借款400万元,编制2009年12月31日资产负债表时,此项借款应填入的报表项目是( )。
姓名_------------------------- 班级------------------------------- 考号------------------------中职财经专业春季高考模拟试题题库4——综合应用题(有答案)1.2020年2月1日,宏实公司与浩泽公司签订了一份买卖合同。
该合同约定如下:(1)宏实公司在3月10日前支付2万元预付款,其余款项在浩泽公司每次交货后10日内付清相应款项。
(2)浩泽公司在7月10日前交付60%的货物,8月19日前交付其余的货物。
(3)采用合同书形式订立合同。
2月5日,浩泽公司突发火灾,严重影响了履行债务的能力。
宏实公司于是通知浩泽公司中止履行合同。
后经浩泽公司交涉,宏实公司同意由亿佰公司为浩泽公司作一般保证,宏实公司按期向浩泽公司支付预付款,合同仍继续履行。
6月5日,浩泽公司按照合同约定交付首批货物,宏实公司按合同约定予以结算相应款项。
8月19日,浩泽公司未交货,宏实公司先后要求浩泽公司赔偿其经济损失,亿佰公司承担保证责任,均遭到拒绝。
9月5日,宏实公司向法院起诉,要求浩泽公司和亿佰公司承担违约责任,赔偿损失。
要求:根据上述资料,回答下列问题。
(1)宏实公司与浩泽公司签订的买卖合同是否成立?简述理由。
(2)中止履行合同的情形有哪些?宏实公司通知浩泽公司中止履行合同是否违反法律规定?简述理由。
(3)宏实公司中止履行合同后,什么情况下可以解除合同?(4) 亿佰公司拒绝宏实公司要求其为浩泽公司承担保证责任的要求是否符合法律规定?简述理由。
(1)宏实公司与浩泽公司签订的买卖合同成立。
根据《合同法》的规定,当事人约定采用合同书形式订立合同的,在签字或盖章之前,当事人一方已经履行主要义务并且对方接受的,该合同成立。
(2分) (2) 根据《合同法》的规定,对方当事人有下列情形之一的,适用于中止履行:经营状况严重恶化的;转移财产、抽逃资金,以逃避债务的;丧失商业信誉的;有其他丧失或可能丧失履行债务能力情形的,可以中止履行合同。
2023年山东春季高考经济试题及答案第一部分选择题1. 商品对比市场定价的影响因素是()。
A. 生产者的估价B. 生产者的成本C. 顾客的需求D. 顾客购买力答案:C2. 一个国家的外汇储备中,不包括()。
A. 金融资产B. 金属资产C. 货币资产D. 股票资产答案:D3. 在市场竞争中,对冲是指()。
A. 同类产品间的价格升降相互制约B. 注重形象包装在市场中争先恐后C. 采用多种销售策略获取更多的利润D. 通过产品结构升级来降低成本答案:A第二部分主观题一、简答题1. 简述市场供求关系的含义。
答案:市场供求关系指市场上某种商品的供给量和需求量之间的比较关系。
2. 简述资本主义经济的表现形式。
答案:资本主义经济是以私人占有和企业在市场上自由竞争为基础的经济制度。
在资本主义经济中,生产资料和产品是由私人占有和控制的,社会劳动的组织和调配是基于货币交换的市场机制,生产和流通的大量细节由自由竞争调节。
二、分析题1. 分析新能源汽车在当前经济环境下的发展前景及挑战。
答案:在当前经济环境下,新能源汽车的发展前景是非常好的,因为经济的快速发展使得人们对环保性能更为关注,而新能源汽车具有节能环保、零污染等优点,所以能够满足市场的需求。
然而,新能源汽车在推广过程中也会遇到许多挑战,诸如价格高昂、充电设施不普及等。
因此,要想发展新能源汽车,需要政府和市场共同发力,加大对新能源汽车产业的资金投入和扶持力度,同时扩建充电设施等基础设施,为新能源汽车的进一步推广奠定坚实基础。
第三部分税收问答1. 试论个人所得税基本减除费用的作用和意义。
答案:个人所得税基本减除费用是指国家规定的个人所得税纳税人必须按照规定扣除的一项费用。
基本减除费用的作用和意义在于,一方面可以减轻居民的税收负担,增强其消费能力;另一方面,也可以促进经济发展,从而提高国家财政收入。
同时,通过增加和优化基本减除费用的设置,还可以促进公平竞争、改善社会公平和社会和谐稳定。
济南市中职学校2019届春考班第一次模拟考试《财经类专业知识》试题本试卷分第Ⅰ卷(选择题)和第Ⅱ卷(非选择题)两部分。
满分200分,考试时间120分钟。
考试结束后,将本试卷和答题卡一并交回。
第Ⅰ卷(选择题,共100分)一、单项选择题(本大题共50个小题,每小题2分,共100分。
在每小题列出的四个选项中,只有一项符合题目要求,请将符合题目要求的选项字母代号选出,填涂在答题卡上)1.为将本企业经济活动与其他企业经济活动加以区分,企业在核算时的基本前提是( )。
A.持续经营B.会计分期C.货币计量D.会计主体2.以货币为主要计量单位,对特定主体的经济活动进行确认计量和报告,这是会计的( )职能。
A.核算职能B.监督职能C.预测职能D.参与经济决策3.下列经济业务引起资产和权益同时减少的是()。
A.购入材料一批,款项未付B.投资者投入设备一台C.以银行存款归还前欠货款D.向银行借入一笔长期借款4.某企业期初资产总额为468000元,负债总额为210000元,以银行存款归还长期借款100000元后,企业的所有者权益是()。
A.358000元B.258000元C.158000元D.41000元5.对会计对象进行的基本分类是指()。
A.会计职能B.会计要素C.会计事项D.会计客体6.复式记账的理论依据基础是()。
A.收付实现制B.权责发生制C.历史成本计量制D.资产与权益的平衡关系7.下列属于外来原始凭证的是()。
A.收料单B.收款的收据C.出差后的车票D.经济合同8.下列一般应采用多栏式明细账的账户是()。
A.“预付账款”明细账B.“原材料”明细账C.“生产成本”明细账D.“其他应收款”明细账9.工资结算汇总表是一种()。
A.一次凭证B.累计凭证C.汇总凭证D.复式凭证10.用转账支票归还欠A公司的货款6000元,会计人员编制的记账凭证为:借记应收账款60000元,贷记银行存款60000元,并已登记入账。
该记账凭证( )。
山东省2019年普通高校招生(春季)考试财经类专业知识试题答案及评分标准卷一(选择题共100分)一㊁选择题(本大题50个小题,每小题2分,共100分)题号12345678910答案C D C D B C B A B B 题号11121314151617181920答案C C A C D A D B B C 题号21222324252627282930答案D D C B C B B D A D 题号31323334353637383940答案A B D A C B A D C D 题号41424344454647484950答案B A A C A C A C D B卷二(非选择题共100分)二㊁计算题(本大题5个小题,共36分)1.(10分)(1)应收票据及应收账款项目=32400+80600+32200+11600-1200=155600(元)(1分)(2)预付款项项目=97000+31000=128000(元)(1分)(3)存货项目=90000+70380+567620+12470+9530-1800-7400=740800(元)(1分)(4)固定资产项目=5000000-600000-150000=4250000(元)(1分)(5)在建工程项目=285000+75000=360000(元)(1分)(6)应付票据及应付账款项目=72000+90000+39000+18000=219000(元)(1分)(7)预收款项项目=88600+25200=113800(元)(1分)(8)其他应付款项目=16300+84000+9700=110000(元)(1分)(9)未分配利润项目=236800+113200=350000(元)(1分)(10)所有者权益合计=7000000+300000+500000+350000=8150000(元)(1分)2.(6分)按单利计算:I =500000ˑ2%ˑ2=20000(元)(2分)S =500000+20000=520000(元)(1分)按复利计算:S =500000ˑ(1+2%)2=520200(元)(2分)I =520200-500000=20200(元)(1分)3.(6分)(1)允许扣除项目金额的合计数=8400+5000+970+160+2680=17210(万元)(2分)(2)该项目的土地增值额=30500-17210=13290(万元)(1分) (3)①增值额与扣除项目金额的比率=1329017210ˑ100%=77.22%,该项目适用的土地增值税税率为40%(1分) ②该项目应缴纳的土地增值税税额=13290ˑ40%-17210ˑ5%=4455.5(万元)(2分)4.(8分)(1)青鹰运输公司本月应缴纳的增值税税额如下:①本月增值税进项税额转出额=(6000-500)ˑ16%=880(元)(1分) ②本月应抵扣税额合计=16320+277480+1680-880=294600(元)(2分) ③无偿为灾区运送物资,不属于增值税视同销售行为,不需要计算销项税额㊂本月增值税销项税额=2816001+10%ˑ10%+360000+348001+16%ˑ16%=390400(元)(2分)④本月应缴纳的增值税税额=390400-294600=95800(元)(1分) 或:本月应缴纳的增值税税额=2816001+10%ˑ10%+360000+348001+16%ˑ16%æèçöø÷-[16320+277480+1680-(6000-500)ˑ16%]=95800(元)(6分) (2)本月应缴纳的城市维护建设税税额=95800ˑ7%=6706(元)(2分) 5.(6分)(1)徐某2019年1月份工资薪金所得应预扣预缴的个人所得税税额①预扣预缴应纳税所得额=53000-5000-9000-2000-400=36600(元)(2分) ②应预扣预缴税额=36600ˑ10%-2520=1140(元)(1分) 或:应预扣预缴税额=(53000-5000-9000-2000-400)ˑ10%-2520=1140(元)(3分)(2)徐某获得的稿酬所得应预扣预缴的个人所得税税额①预扣预缴应纳税所得额=5000ˑ(1-20%)ˑ70%=2800(元)(2分) ②应预扣预缴税额=2800ˑ20%=560(元)(1分) 或:应预扣预缴税额=5000ˑ(1-20%)ˑ70%ˑ20%=560(元)(3分)ʌ评分标准ɔ本大题的计算,算式写对,结果算错扣1分;如果没有计算过程或者计算过程错误,不得分;采用其他算法,只要正确,不扣分;文字表述不作要求㊂三㊁业务题(本大题4个小题,共42分㊂除 应收账款 ㊁ 应交税费 ㊁ 利润分配 账户必须写出明细账户外,其他账户不作要求)1.(10分)(1)借:应收账款 志高商场348000(2分)贷:主营业务收入300000应交税费 应交增值税(销项税额)48000 (2)借:银行存款345000(2分)财务费用3000贷:应收账款 志高商场348000 (3)借:应收账款 志远公司30000(1分)贷:坏账准备30000借:银行存款30000(1分)贷:应收账款 志远公司30000 (4)借:坏账准备36000(2分)贷:应收账款 志峰公司36000 (5)坏账准备期末余额=3200000ˑ0.5%=16000(元)应补提的坏账准备金额=16000-(12000+30000-36000)=10000(元)借:信用减值损失10000(2分)贷:坏账准备10000 2.(8分)(1)结转固定资产净值借:固定资产清理80000(2分)累计折旧120000贷:固定资产200000 (2)出售取得的价税款借:银行存款116000(2分)贷:固定资产清理100000应交税费 应交增值税(销项税额)16000 (3)支付清理费用借:固定资产清理2000(2分)贷:银行存款2000 (4)结转固定资产处置损益借:固定资产清理18000(2分)贷:资产处置损益18000 3.(12分)(1)应纳税所得额=1200000-100000+200000+50000=1350000(元)应纳税额=1350000ˑ25%=337500(元)借:所得税费用337500(2分)贷:应交税费 应交所得税337500借:本年利润337500(2分)贷:所得税费用337500(2)全年净利润=1200000-337500=862500(元)借:本年利润862500(2分)贷:利润分配 未分配利润862500 (3)提取法定公积金=862500ˑ10%=86250(元)提取任意公积金=862500ˑ5%=43125(元)借:利润分配 提取法定盈余公积86250(2分) 提取任意盈余公积43125贷:盈余公积 法定盈余公积86250 任意盈余公积43125 (4)借:利润分配 应付现金股利600000(2分)贷:应付股利600000 (5)借:利润分配 未分配利润729375(2分)贷:利润分配 提取法定盈余公积86250 提取任意盈余公积43125应付现金股利600000 4.(12分)(1)借:应付职工薪酬 职工工资780000(2分)贷:银行存款780000 (2)借:应付职工薪酬 职工工资220000(2分)贷:应付职工薪酬 社会保险费100000应付职工薪酬 住房公积金80000应交税费 应交个人所得税10000其他应付款20000其他应收款10000 (3)借:生产成本800000(2分)制造费用40000管理费用60000销售费用100000贷:应付职工薪酬 职工工资1000000 (4)借:应付职工薪酬 职工福利2000(1分)贷:库存现金2000借:管理费用2000(1分)贷:应付职工薪酬 职工福利2000 (5)借:应付职工薪酬 非货币性福利116000(1分)贷:主营业务收入100000应交税费 应交增值税(销项税额)16000借:主营业务成本60000(1分)贷:库存商品60000借:生产成本92800(2分)制造费用5800管理费用6960销售费用10440贷:应付职工薪酬 非货币性福利116000ʌ评分标准ɔ本大题每笔会计分录的账户名称㊁记账方向㊁金额和规定的明细账户中只要有一处错误,该笔会计分录不得分㊂如果采用其他做法,只要正确,不扣分㊂计算过程不作要求㊂四㊁综合运用题(本大题2个小题,共22分)1.(12分)(1)李某出资差额25万元应先由李某补足,若李某无法补足,则赵某㊁钱某㊁孙某承担连带责任㊂(2分)根据公司法有关规定,有限责任公司成立后,发现作为设立公司出资的非货币财产的实际价额显著低于公司章程所定价额的,应当由交付该出资的股东补足其差额,公词设立时的其他股东承担连带责任㊂(2分) (2)2018年8月临时股东会修改公司章程的决议不成立㊂(2分)根据公司法的规定,股东会作出修改公司章程的决议,必须经过代表2/3以上表决权的股东通过,赵某㊁孙某㊁李某的出资比例总计为65%,不足2/3的表决权,因此修改公司章程的决议不成立㊂(2分) (3)2019年3月股东会增选非职工代表周某为公司监事的决议符合法律规定㊂(2分)根据公司法的规定,股东会可以依法行使选举和更换监事会成员中非职工代表的职权㊂(2分) 2.(10分)(1)合伙协议中第(2)条的约定不符合法律规定㊂(1分)根据合伙企业法的有关规定,合伙人不得自营或者同他人合作经营与本企业相竞争的业务㊂(2分) (2)合伙协议中第(3)条的约定符合法律规定㊂(1分)根据合伙企业法的有关规定,合伙企业的利润分配㊁亏损分担,按照合伙协议的约定办理㊂(2分) (3)郑某主张抵销货款的理由不成立㊂(2分)根据合伙企业法的有关规定,合伙人发生的与合伙企业无关的债务,相关债权人不得以其债权抵销其对合伙企业的债务㊂因此,郑某不能以其对王某个人的债权抵销其对合伙企业的债务㊂(2分)ʌ评分标准ɔ只要结论正确㊁意思表述正确,不扣分;结论错误不得分㊂。
财经类专业知识试题本试卷分第Ⅰ卷(选择题)和第Ⅱ卷(非选择题)两部分。
满分200分,考试时间120分钟。
考试结束后,将本试卷和答题卡一并交回。
第Ⅰ卷(选择题,共100分)一、选择题(本大题50个小题,每小题2分,共100分。
在每小题列出的四个选项中,只有一项符合题目要求,请将符合题目要求的选项选出)1、正在加工中的产品所占用的资金称之为()A、货币资金形态B、储备资金形态C、生产资金形态D、成品资金形态2、下列项目中,不属于所有者权益的是()A、未分配利润B、留存收益C、投资收益D、股本3、下列项目中,引起负债与所有者权益同时变动的是()A、董事会决定向投资者分配现金股利B、盈余公积转增资本C、开出应付票据抵付应付账款D、结转净利润4、某厂2013年12月31日的资产总额为1 000 000元,流动负债500 000元,则权益总额应为()A、500 000B、1 500 000C、1 000 000D、3 000 0005、借贷记账法试算平衡的方法是()A、总账及所属明细账的余额平衡B、差额平衡C、所有资产类和负债类的余额平衡D、发生额平衡、余额平衡6、下列单据中,不能作为原始凭证的是()A、发票B、领料单C、银行余款余额调节表D、工资结算汇总表7、某企业在遭受洪灾后,对其受损的财产物资进行的清查,属于()A、局部清查和定期清查B、全面清查和定期清查C、局部清查和不定期清查D、全面清查和不定期清查8、对各项财产物资的增减数都必须根据有关会计凭证逐笔或逐日登记有关账簿并随时结出账面余额的方法称之为()A、永续盘存制B、实地盘存制C、权责发生制D、收付实现制9、下列关于记账凭证汇总表的描述,错误的是()A、是一种记账凭证B、能起到试算平衡的作用C、保留了账户的对应关系D、简化总分类账的登记工作10、年度会计报表、总账和会计凭证应保存()A、25年、15年、5年B、永久、25年、15年C、永久、15年、15年D、永久、永久、15年11、“生产成本”账户宜采用()格式进行明细分类核算。
中职财经专业春季高考模拟试题1(有答案)单项选择题(本大题50小题,每小题2分,共100分。
在每小题列出的四个选项中,只有一项符合题目要求,请将符合题目要求的选项字母代号选出,并填涂在答题卡上)1.会计的含义中不包括()A.会计是经济管理的重要组成部分B.会计的基本职能C.会计的基本前提D.会计的基本形式2.下列项目中不属于成本类账户的是()A.生产成本B.制造费用C.劳务成本D.其他业务成本3.下列各项中对企业会计核算资料的真实性、合法性和合理性进行审查的会计职能是()A.监督职能B.评价经营业绩职能C.参与经济决策职能D.核算职能4.为了将本企业经济活动与其他企业经济活动加以区分,企业在核算时所建立的基本前提是()A.会计主体B.持续经营C.会计分期D.货币计量5.2019年1月1日开始,甲公司按照会计准则的规定采用新的财务报表格式进行列报。
因部分财务报表发生变更,甲公司对2019年度财务报表可比期间的数据按照变更后的财务报表列报项目进行了调整。
甲公司的上述会计处理体现的会计信息质量要求是()A.实质重于形式B. 权责发生制C. 可比性D.谨慎性6.甲公司12月1日资产总额为500万元,负债总额为200万元,12月份,甲公司赊购原材料20万元,用银行存款支付前欠账款10万元。
12月31日该公司的资产总额为()万元。
A. 310B. 320C. 510D. 5207.关于借贷记账法的记账规则,下列各项表述中错误的是()A. 有借必有贷,借贷必相等B. 任何经济业务的发生总会涉及两个或两个以上的相关账户C. 有增必有减,增减必相等D. 如果涉及多个账户,记入借方账户金额的合计数等于记入贷方账户金额的合计数8.企业购进一批材料(尚未运到),以银行存款支付一部分货款,余款暂欠,这笔业务发生后应编制的记账凭证是()A.付款凭证一张B. 付款凭证两张C.付款凭证和转账凭证各一张D. 转账凭证两张9.下列不属于原始凭证填制内容的是()A.填制日期B. 数量、单价和金额C.经济业务事项的内容D. 会计科目10.某企业购入生产材料一批,货款已付清,材料验收入库。
春季财经专业试题及答案一、选择题(每题2分,共20分)1. 以下哪项不是会计的基本职能?A. 核算B. 监督C. 决策D. 管理2. 会计信息的可靠性原则要求会计信息应:A. 及时性B. 相关性C. 可比性D. 真实性3. 资产负债表反映的是企业的:A. 经营成果B. 财务状况C. 现金流量D. 利润分配4. 以下哪项不属于流动资产?A. 现金B. 应收账款C. 存货D. 固定资产5. 企业利润表中,营业利润的计算公式为:A. 营业收入 - 营业成本B. 营业总收入 - 营业总成本C. 营业利润 = 营业收入 - 营业成本 - 营业税金及附加D. 营业利润 = 营业总收入 - 营业总成本 + 营业外收入 - 营业外支出6. 以下哪项不是企业财务分析的主要目的?A. 评价企业的盈利能力B. 评价企业的偿债能力C. 评价企业的市场地位D. 评价企业的经营效率7. 企业财务杠杆的衡量指标是:A. 资产负债率B. 权益乘数C. 流动比率D. 速动比率8. 以下哪项不是企业筹资的方式?A. 内部筹资B. 外部筹资C. 直接筹资D. 间接筹资9. 投资决策中,净现值(NPV)的计算公式为:A. NPV = 投资收益 / 投资成本B. NPV = 投资成本 - 投资收益C. NPV = 投资收益 - 投资成本D. NPV = 投资收益的现值 - 投资成本的现值10. 以下哪项不是企业风险管理的目的?A. 识别风险B. 评估风险C. 转移风险D. 增加风险二、判断题(每题1分,共10分)1. 会计准则规定,企业应当以历史成本为基础进行会计核算。
(对)2. 利润表是反映企业一定时期内经营成果的财务报表。
(对)3. 流动资产是指企业在一年内可以变现的资产。
(错)4. 所有者权益变动表是反映企业所有者权益变动情况的财务报表。
(对)5. 企业的利润总额等于营业利润加上营业外收入。
(错)6. 财务杠杆系数越大,企业的财务风险越高。
中职财经专业春季高考模拟试题2——计算题(有答案)1.甲酒厂位于济南市市区,是一家以生产粮食、薯类白酒为主的一般纳税人,同时也生产啤酒。
2020年3月该厂的经济业务如下:(1)3日,外购薯类酒精10吨,增值税专用发票上注明的单价每吨为1500元,外购粮食酒精20吨,增值税专用发票上注明单价每吨2100元。
(2)5日,外购生产白酒的各种辅料,增值税专用发票上注明的价款共计12000元。
(3)7日,外购生产啤酒的各种原料,增值税专用发票上注明的价款共计250000元。
(4)10日,销售薯类白酒20吨,每吨不含增值税价格12000元;销售粮食白酒30吨,每吨不含增值税价格18000元。
(5)16日,生产粮食白酒10吨,将这部分白酒用于抵偿债务。
(6)17日,销售A类啤酒140吨,增值税专用发票上注明的出厂单价每吨为2900元;另按照惯例单独开具每吨200元的包装物押金收据。
(7)20日,销售B类啤酒100吨,增值税专用发票上注明的出厂单价每吨为2800元;另按照惯例单独开具每吨200元的包装物押金收据。
已知:该厂粮食白酒的每吨销售价格(不含增值税)分别为9000元、10000元、11000元;白酒消费税税率20%,0.5元/500g;甲类啤酒消费税税率250元/吨,乙类啤酒消费税税率220元/吨。
根据以上资料回答以下问题:(1)计算甲厂2020年3月份应纳的消费税税额(2)计算甲厂2020年3月份应纳的增值税税额(3)计算甲厂2020年3月应纳城市维护建设税税额(1)白酒消费税:10×11000×20%+10×2000×0.5+12000×20×20%+20×2000×0.5+18000×30×20%+30×2000×0.5=32000+206000=238000(元)啤酒:A类啤酒单价=2900+200÷(1+13%)=3076.99元大于3000元,为甲类啤酒B类啤酒单价=2800+200÷(1+13%)=2976.99元小于3000元,为乙类啤酒啤酒的消费税=140×250+100×220=57000(元)甲厂2020年3月份应纳的消费税税额=238000+57000=295000(元)(2)当月可以抵扣的进项税额=(1500×10+20×2100+12000+250000)×13%=41470(元)白酒的销项税额=12000×20×13%+18000×30×13%+(9000+10000+11000)÷3×10×13%=101400+13000=114400(元)啤酒的销项税额=(140×2900+100×2800)×13%=89180(元)销项税额合计=114400+89180=203580(元)甲厂2020年3月份应纳的增值税税额=203580—41470=162110(元)(3)甲厂2020年3月应纳城市维护建设税税额=(295000+162110)=31997.7(元)2.中国公民张墨已婚,并有一独生子正在上小学,夫妇双方约定由张墨扣除子女教育;张墨有兄弟二人,父母年龄均年满60周岁。
春考会计试题及答案一、选择题(每题2分,共20分)1. 会计的基本职能包括哪些?A. 核算与监督B. 计划与控制C. 决策与执行D. 组织与领导答案:A2. 会计要素中,属于资产类的是:A. 库存现金B. 应付账款C. 应交税费D. 营业收入答案:A3. 会计等式的表达方式是:A. 资产=负债+所有者权益B. 资产=负债+所有者权益+收入-费用C. 资产+费用=负债+所有者权益+收入D. 资产+负债=所有者权益+收入答案:A4. 会计核算的基本原则不包括:A. 客观性原则B. 可比性原则C. 重要性原则D. 随意性原则答案:D5. 会计凭证的分类不包括:A. 原始凭证B. 记账凭证C. 汇总凭证D. 电子凭证答案:D6. 会计账簿的类型包括:A. 日记账B. 总账C. 明细账D. 所有以上选项答案:D7. 会计报表中,属于静态报表的是:A. 资产负债表B. 利润表C. 现金流量表D. 所有者权益变动表答案:A8. 会计年度的起止日期通常是:A. 1月1日至12月31日B. 7月1日至次年6月30日C. 4月1日至次年3月31日D. 任意月份起至次年同月答案:A9. 会计信息的质量要求不包括:A. 可靠性B. 及时性C. 相关性D. 随意性答案:D10. 会计电算化的主要优点是:A. 提高工作效率B. 减少人为错误C. 降低成本D. 所有以上选项答案:D二、判断题(每题1分,共10分)1. 会计的基本假设包括会计分期和货币计量。
(正确)2. 会计准则要求企业必须使用复式记账法。
(正确)3. 会计报表只包括资产负债表和利润表。
(错误)4. 会计信息的使用者包括企业内部管理者和外部投资者。
(正确)5. 会计政策变更必须在会计报表附注中披露。
(正确)6. 会计估计变更属于会计政策变更。
(错误)7. 会计核算的连续性原则要求企业不得随意中断会计核算。
(正确)8. 会计监督的目的是确保会计信息的真实性和合法性。
济南市中职学校2021届春考班第一次联考财经类专业知识试题本试卷分第Ⅰ卷(选择题)和第Ⅱ卷(非选择题)两部分。
满分200分,考试时间120分钟。
考试结束后,将本试卷和答题纸一并交回。
第Ⅰ卷(选择题,共100分)一、单项选择题(本大题50个小题,每小题2分,共100分。
在每小题列出的四个选项中,只有一项符合题目要求,请将符合题目要求的选项选出填涂在答题卡内)1.从数量方面综合反映企业单位已经发生或已经完成的各项经济活动,属于会计核算职能中的()A.事前核算B.事中核算C.事后核算D.预测决策2.会计对象是()A.企业在生产过程中的经济活动B.企业行政事业的经济活动C.在生产过程中的全部经济活动D.在生产经营过程中能用货币表现的经济活动3.账户的余额方向一般与记录的()A.增加额方向一致B.减少额方向一致C.增加额和减少额的方向一致D.增加额和减少额的方向不一致4.负债在会计等式中表达的含义是()A.债务人权益B.债权人权益C.投资人权益D.职工权益5.下列能通过试算平衡发现的错误是()A.某些经济业务未入账B.只登记借方数,未登记贷方数C.应借应贷的账户中借贷方向记反 D.借贷双方同时多记了相等的金额6.计提本月固定资产折旧时,应贷记()A.固定资产B.生产成本C.制造费用D.累计折旧7.营业外支出不包括()A.支付的赔偿金B.公益救济性捐款支出C.非常损失D.存货入库后的自然损耗8.下列单据中,可以作为原始凭证的是()A.工资结算的工资单B.对账单C.请购单D.生产计划表9.工业企业的限额领料单一般是一种()A.外来原始凭证B.累计原始凭证C.一次原始凭证D.汇总原始凭证10.涉及现金和银行存款之间划转业务时应编制的记账凭证是()A.现金收款凭证和现金付款凭证B.银行存款收款凭证和银行存款付款凭证C.现金收款凭证和银行存款收款凭证D.现金付款凭证和银行存款付款凭证11.“可以避免账页散失,防止账页被随意抽换”的表达,指的是()A.序时账簿B.卡片账簿C.活页账簿D.订本式账簿12.下列做法错误的是()A.现金日记账采用三栏式账簿B.产成品明细账采用数量金额式账簿C.生产成本明细账采用三栏式账簿D.制造费用明细账采用多栏式账簿13.“除2法”适用于()A.一方正常登记,另一方漏记B.记错方向C.将数字记大D.相邻数字颠倒14.应每日清点一次的财产是()A.库存现金B.银行存款C.应收账款D.贵重物品15.银行存款余额调节表是()A.列式银行和本单位未达账项情况的表格B.通知银行更正错误的依据C.更正本单位银行存款日记账记录的依据D.调整银行账簿记录的原始凭证16.资产负债表是指反映企业的财务状况的会计财务报表()A.在某一会计期间B.在某一特定日期C.在一定时期内D.在生产经营过程中17.在资产负债表中的“存货”项目,应根据()A.存货账户的期末借方余额直接填列B.原材料账户的期末余额直接填列C.原材料、生产成本、库存商品等账户的期末借方余额之和减去“存货跌价准备”账户的期末余额后的金额填列D.原材料、工程物资和库存商品等账户的借方余额之和填列18.多步式利润表中“利润总额”的计算基础是()A.营业收入B.营业利润C.投资收益D.净利润19.下列不属于中期报表的是()A.年报 B.月报C.季报 D.半年报20.科目汇总表所汇总的范围是()A.全部科目的借方、贷方余额B.全部科目的借方发生额C.全部科目的借方、贷方发生额D.全部科目的贷方发生额21.科目汇总表的主要缺点是()A.登记总分类账的工作量较大B.不能进行试算平衡C.不能反映账户之间的对应关系D.以上内容都是22.会计凭证、会计账簿、财务报表相结合的方式是指()A.账簿组织B.账务处理程序C.记账程序D.会计组织23.最基本的账务处理程序是()A.记账凭证账务处理程序B.汇总记账凭证账务处理程序C.科目汇总表账务处理程序D.日记总账账务处理程序24.下列各项中,不通过“其他货币资金”科目核算的是()A.信用证保证金存款B.备用金C.存出投资款D.银行本票存款25.企业对应收账款计提的坏账准备应计入当期损益,并进行核算的会计科目是()A.信用减值损失B.销售费用C.财务费用D.管理费用26.生产企业出租无形资产,其租金收入应计入的账户是()A.主营业务收入B.其他业务收入C.营业外收入D.投资收益27.下列各项中,应计入长期待摊费用的是()A.生产车间固定资产日常修理B.生产车间固定资产更新改造支出C.经营租赁方式租入固定资产改良支出D.融资租赁方式租入固定资产改良支出28.下列各项中,能够引起企业所有者权益减少的是()A.以资本公积转增资本B.股东大会宣告派发现金股利C.提取法定盈余公积D.以盈余公积弥补亏损29.某企业期初所有者权益为:实收资本200万元,资本公积17万元,盈余公积38万元,未分配利润32万元。
山东省2016年普通高校招生(春季)考试财经类专业知识试题本试卷分卷一(选择题)和卷二(非选择题)两部分。
满分 200分,考试时间120分钟。
考试结束后,将本试卷和答题卡一并交回。
卷一(选择题,共100分)一、选择题(本大题50个小题,每小题2分,共100分。
在每小题列出的四个选项中,只有 一项符合题目要求,请将符合题目的要求的选项字母代号选出,填涂在答题卡上)将货币资金转化为储备资金 这项资金运动过程是A 筹资过程B 生产过程C 供应过程D 销售过程2、下列选项中,属于负债特征的是5、下列选项中导致负债和所有者权益同时变动的经济业务是A 将现金存入银行BC 用现金分配股利C6、下列选项属于外来原始凭证的是 A 销售商品开具的增值税专用发票 C 入库单 D7、为了分清会计事项处理的先后顺序便于记账凭证与会计账簿之间的核对,确保记账凭证的完整,填制记账凭证时应符合的要求是A 依据真实B 内容正确C 连续编号D 简明扼要4000元,签发一张转账支票付款 2000元,余款暂欠,应填制C 收款凭证和付款凭证D 两张转账凭证9、 下列明细账中,允许采用卡片式账簿的是 A 固定资产明细账B 应收账款明细账C 本年利润明细账D 实收资本明细账A 由企业拥有或控制的资源BC 债权人参与企业管理和利润分配 D3、 下列选项中,属于所有者权益账户的是 A '所得税费用’账户 B C '投资收益’账户 D4、 发生试算平衡表的理论基础的是 A 借贷记账法的记账的规则 B C 收入一费用二利润 D 是企业承担的现时义务预期会给企业带来经济利益'制造费用’账户 '利润分配’账户 会计基本等式 会计核算方法 A 付款凭证和转账凭证 B 收款凭证和转账凭证 董事会分配现金股利盈余公积转增资本B 银行结算凭证限额领料 &企业采购原材料一批,买价10、库存现金日记账一般应采用A 活页式账簿、三栏式账页B 活页式账簿、多栏式账页C 订本式账簿、三栏式账页 C 订本式账簿、数量金额式账页11>为了查明其债权债务明细,需要将企业的债权债务明细账余额与对方单位的账面记录进行 核对,这是对账工作中的A 账实核对B 帐账核对C 账证核对D 帐表核对12、对库存现金清点后应将清查结果填入A 账存实存对比表B 盘存表C 库存现金盘点报告表D 银行存款余额调节表17、 对随同产品出售而不单独计价的包装物,企业应按其实际成本结转到A “其他业务成本”账户B “销售费用”账户C “制造费用”账户D“管理费用”账户18、 下列选项中,符合无形资产摊销核算要求的是 A自无形资产可供使用时起,至不在作为无形资产确认是止B 当月增加的无形资产,当月不摊销,下月开始摊销C 当月减少的无形资产,当月照常摊销,从下月停止摊销D 当月增加的无形资产,当月不摊销;当月减少的无形资产,当月停止摊销 19、 下列有关工资薪金的原始记录中,作为企业发放工资,进行工资分配依据的是 A 考勤记录和工时记录B产量记录 C销售记录 D 工资汇总表20、 企业签发的银行承兑汇票,如果到期无力支付票款,应贷记的账户是 A “应付账款”账户 B “短期借款”账户 C “应收票据”账户C“其他应付款”账户21 >下列长期借款的利息,应计入管理费用的是 A 归属于生产经营期间的长期借款利息B 用于固定资产购建的长期借款,在尚未到达预定可使用状态前发生的利息C 在固定资产达到预定可使用状态后发生的长期借款利息D 归属于筹建活动的长期借款利息22、负责制定并公布国家统一的会计制度管理的机构是 A 全国人民代表大会B 国务院C 国务院财政部D 中国人民银行23、企业在建立与实施内部控制时所遵循的原则包括A 公开透明原则B 成本效益原则C 公正原则D 诚实信用原则13>对家电企业的产成品仓库进行财产清查, A实地盘点法B 账实核对法14、 各种会计核算形式的主要区别是 A登记明细账的依据和方法不同C 登记总分类账的依据和方法不同 15、 科目汇总表核算形式的优点是 A 简单明了,易于了解般采用的清查方法是 C帐卡核对法 D 技术测算盘点法总账的格式不同 编制财务报表的依据不同 D 16、对财产清查中出现的溢余,检查后无法查明原因的, A管理费用较详细地反应经济业务的发生情况 可以起到试算平衡的作用 经批准后计入B 其他应收款C 营业外收入 D其他应付款24、 会计机构负责人办理交接手续时,负责监交的人员是 A 会计主管人员 B 审核人员 C 单位负责人 D 总会计师25、 故意销毁依法应当保存的会计凭证’尚不构成犯罪的,对其直接负责的主管人员和其他直 接负责人员,可处以以下罚款金额是A 三千元以上五万元以下B 一千元C 二千元D 十万元以上五十万元以下26、 下列选项中,属于支付结算基本原则的是A 适应性原则B 制衡性原则C 公平竞争原则D 银行不垫款原则27、 下列选项中,符合?中华人民共和国票据法?关于票据的承兑的表述是 A 见票即付的汇票需要提示承兑B 见票后定期付款的汇票,持票人应当自出票日起十五日内向付款人提示承兑C 付款人承兑汇票,不得附有条件;承兑附有条件的,视为拒绝承兑D 付款人对向其提示承兑的汇票,应当自收到提示承兑的汇票之日起五日内承兑或者拒绝 承兑28、 下列选项中,符合 ?中华人民共和国预算法?关于预算编制、审批、执行、调整的表述是 A 中央预算由国务院审查和批准B 县级以上各级预算必须设立国库C 国务院审计部门具体编制中央预算、决策草案D 中央预算的调整方案应当提请全国人民代表大会审查和批准29、 采购人采购货物或服务应当采用公开招标方式的,属于地方预算的采购项目,负责规定其 具体数额标准的机构是A 地方各级人民代表大会 B地方各级人民代表大会常务委员会 C 省、自治区、直辖市人民政府D地方各级政府财政部30、某市对国有工业企业生产设备进行调查,此调查中的统计总体是32、 对占总成交额85W 五个大型贸易市场的成交额进行调查,这种调查组织方式是A 普查B 统计报表 C抽样调查 D 重点调查33、 某连续变量数列,其末组组限为 600以上,又知其邻组组中值谟 520,则末组的组中值为 34>下列统计调查中,调查单位和报告单位一致的是A 工业企业的普查B 工业企业生产设备调查C 全市小学生健康状况表D农产品产量调查35、 下列指标中,属于时期指标的是A 商品库存额B职工人数C 出生人口数D 商店总数36、 两个统计总体的平均数不等,但标准差相等,贝U A 平均数大小与其代表性大小无关 B 平均数大,代表性大C 平均数小,代表性大D平均数大,代表性小A 该市全部国有工业企业BC 该市全部国有工业企业的某一台设备 31 >下列选项中,属于品质标志的是A 工人年龄B 工人性别 C该市某一个国有工业企业 D 该市全部国有工业企业的所有生产设备工人体重 D 工人工资 A 680 B 640C560D 52037、某产品2015年的单位成本比2014年计划降低8%实际降低12%则计划完成程度为A 150.00%B 95.65%C 103.70%D 96.43%38、从Iooo名学生中按重复抽样调查方法抽取了100名进行调查,其中有女生50名,则样本成数的抽样平均误差为A 25.00%B 5.00%C 10.00%D 4.87%39、既反映交换双方之间的买卖关系,又反应他们之间的债权债务关系,这是货币职能中的A 流通手段B 支付手段C 价值尺度D 世界货币40、根据货币流通规律,假设待售商品总数总量不变,商品价格水平由P增加到2P,货币平均周转次数由3次减少到2次,则流通中的货币需要量是变化前的A6 倍 B 3/2 倍 C 4/3 倍D3 倍41 、国家信用的债务人是A 政策性银行B 中央银行C 政府D 商业银行42、下列选项中,属于消费缶用特点的是C 信用中介D 安全可靠,A 非生广•性B 较大的灵活性信誉度咼43、名义利率剔除通货膨胀因素后的真实利率是A 官定利率B 实际利率C 市场利率D 浮动利率44、承包商以低于发行定价的价格把公司发行的股票全部买进,再转让给投资者的发行方式是A 定向增发B 备用包销C 包销D 代销45、公司委托商业银行为其办理收付、汇兑、转账业务,商业银行发挥的职能是A 信用中介职能B 金融服务职能C 信用创造职能D 支付中介职能46、证券投资信托业务属于商业银行的A 中间业务B 负债业务C 资产业务D 清算业务47、下列选项中,属于商业银行向中央银行申请融通资金的方式是A 同业拆借B 转抵押借款C 转贴现D 再贷款48、下列选项中,符合融资性租赁特征的是A 租赁的期限一般较短B 租赁物由承租人选定,出租人购买C 租赁期间,租赁物的维修保养等费用由出租人承担D 租赁期满后,租赁物必须返还给出租人49、中央银行最主要的贷款种类是A 对企业的贷款B 对政府的贷款C 对非存款金融企业的贷款D 对商业银行等金融机构的贷款50 、货币发行是中央银行最主要的负债业务,将货币注入流通领域的渠道有A 到期收回再贷款资金B 收购金银C 卖出有价证券D 售出外汇卷二(非选择题,共100分)、简答题(本大题2个小题,共10分)其中向灾区捐款 1800000,公司使用所得税率为 25% 要求( 1)计算公司发生的职工福利支出准予在税前扣除的金额和调整税额 ( 2)计算公司发生的业务招待支出准予在税前扣除的金额和调整税额(3 )计算公司发生的捐赠支出准予在税前扣除的金额和调整税额( 4)计算公司企业所得税应纳税额三、计算题(本大题 4 个小题,共 30分,要求写出计算过程,计算结果带小数点后超过两位 数的,第三位四舍五入) 1、惠康公司为增值税一般纳税人,原材料为一般纳税人, 300000 元,材料成本差异为12000 元,7 月份发生经纪业务如下:2、惠朗公司在 2015 年度实现利润总额为 120000000,销售收入为 41000000, 薪金总额为8000000,职工福利支出 1600000,业务招待支出 350000,营业外支出为1、惠柏公司为增值税一般纳税人 ,增值税率为 17%,,2015 年初“应收账款” 账户余额为 800000 “坏账准备”账户贷方余额为 4000,采用应收账款月百分比发计算,坏账准备计提吕为0.5%2015 年发生的有关经纪业务如下:(1)7、2 购入一批材料,取得增值税专用发票上注明价款 材料已入库,价款以银行存款支付。
春季高考会计考试试卷一、选择题1. 会计的基本职能包括:A. 记录和监督B. 预算和决算C. 预测和决策D. 评估和分析2. 会计要素中,属于资产类科目的是:A. 现金B. 利润C. 负债D. 所有者权益3. 会计信息的三要素包括:A. 可靠性、相关性、可理解性B. 及时性、准确性、完整性C. 客观性、公正性、合法性D. 真实性、合法性、系统性二、判断题1. 会计核算必须遵循历史成本原则,不得以任何方式调整资产的账面价值。
()2. 会计报表的编制必须遵循权责发生制原则。
()3. 会计科目的设置应符合企业经营活动的特点和会计核算的要求。
()三、简答题1. 请简述会计核算的基本原则。
2. 会计报表包括哪些内容?请简要说明。
四、计算题某企业2023年1月发生以下经济业务,请根据这些业务计算该企业1月的净利润。
- 营业收入:100万元- 营业成本:60万元- 营业税金及附加:5万元- 销售费用:10万元- 管理费用:8万元- 财务费用:2万元- 资产减值损失:1万元- 公允价值变动收益:3万元五、案例分析题某公司2023年第一季度的财务报表显示,其存货周转率较上年同期下降了20%。
请分析可能的原因,并提出改进建议。
六、综合题某企业计划进行一项新的投资项目,预计投资总额为1000万元。
请根据以下信息,计算该项目的净现值(NPV)和内部收益率(IRR)。
- 初始投资:1000万元- 预计现金流:- 第1年:-200万元- 第2年:300万元- 第3年:400万元- 第4年:500万元- 第5年:600万元注意事项:- 请确保所有计算题的答案准确无误。
- 案例分析题需要有合理的分析过程和明确的结论。
- 综合题需要使用适当的财务分析方法,并给出详细的计算步骤。
结束语:本试卷旨在考察考生对会计基础知识的掌握程度以及分析和解决问题的能力。
希望考生能够认真审题,仔细作答,展示出扎实的会计专业素养。
祝各位考生考试顺利!。
财经类专业春季高考基础知识试题满分100分,考试时间60分钟。
考试结束后,将答题卡交回。
姓名:______________ 班级:______________ 考号:____________选择题(本大题 50 小题,每小题 2 分,共 100 分。
在每小题列出的四个选项中,只有一项符合题目要求,请将符合题目要求的选项字母代号选出,填涂在答题卡上)1.会计核算对象的具体化是()。
A.会计要素B.会计科目C.会计账户D.会计对象2.下列项目中属于流动负债的是()。
A.长期借款B.预收账款C.应付债券D.预付账款3.固定资产计量应按购建时的历史成本入账,是()为会计前提。
A.会计主体B.持续经营 C.会计分期D.货币计量4.下列属于收入要素的是()。
A.软件开发企业为客户开发软件B.捐赠收入C.固定资产的处置收入D.销售不动产收入5.下列经济业务中,不会引起权益总额发生增减变动的是()。
A.收到投资者投入资本,存入银行B.购进材料尚未付款C.开出商业汇票抵偿前欠货款D.用银行存款偿还前欠货款6.会计信息要有用,就必须以()会计信息质量要求为基础。
A.可靠性B.可比性 C.重要性D.可理解性7.下列不是以会计基本等式为理论基础的是()。
A.复式记账 B.余额试算平衡C.发生额试算平衡D.资产负债表8.企业按月支付短期借款应付的利息时,应借记的账户是()。
A.应付利息B.财务费用 C.短期借款 D.银行存款9.为了便于和银行对账,对涉及有关银行存款的错误凭证,在记账以后,无论是多记金额还是少记金额,在选择错账更正方法时,只采用()。
A.划线更正法 B.红字全部冲销法C.红字部分冲销法D.补充登记法10.A 企业采购材料一批,增值税专用发票上注明,单价 100 元,数量 110 千克,税率 17%。
同时支付各种杂费 1000 元,材料验收入库时发现短缺 10 千克,属于合理损耗。
该材料的单位成本为()。
A.109 元B.138.7 元 C.110 元D.120 元11、下列对账工作中,属于账实核对的是()A.银行存款日记账与银行对账单核对B.总分类账与所属明细分类账核对C.会计部门的财产物资明细账与财产物资保管部门的有关明细账相核对D.总分类账与日记账相核对12、按照经济业务发生时间的先后顺序,逐日逐笔进行登记的账簿是()A.总分类账簿B.序时账簿C.备查账簿D.明细分类账簿13、“除2法”适用于()A.记错方向B.一方正常登记,另一方漏记C.将数字记大D.相邻数字颠倒14、“材料采购”明细账一般采用的账簿格式是()A.三栏式B.多栏式C.数量金额式D.横线登记式15、实地盘存制进行财产清查的目的是()。
A.账实相符 B.确定发出成本C.确定结存成本 D.确定期初成本16、年终结账时,将余额结转下年时()。
A.应编制会计分录予以结转,但不需要使本年有余额的账户的余额变为零B.应编制会计分录予以结转,且需要使本年有余额的账户的余额变为零C.不应编制会计分录予以结转,且不需要使本年有余额的账户的余额变为零D.不应编制会计分录予以结转,但需要使本年有余额的账户的余额变为零17、下列各项中,应根据相应总账科目的余额直接在资产负债表中填列的是()。
A.短期借款 B.固定资产 C.长期借款 D.应收账款18、下列各项中,影响利润表中“营业利润”项目的是()。
A.盘亏固定资产净损失 B.计提坏账准备C.发生的所得税费用 D.转让无形资产的净收益19、在不同的会计核算形式下,不能作为直接登记总账依据的是()。
A.原始凭证 B.记账凭证C.科目汇总表 D.汇总收款凭证20、汇总转账凭证通常根据所设置账户的( )方进行编制。
A.贷 B.借 C .借和贷 D.借或贷21、下列应通过其他货币资金核算的是()。
A.在外地开立临时采购账户 B.开出商业汇票 C.开出银行承兑汇票D.开出转账支票22、某企业年末应收账款账户的借方余额是 300 万元,其中,贷方余额是 100 万元;年末计提坏账准备后的坏账准备账户的贷方余额是 20 万元。
假定不考虑其他应收款项目计提坏账准备的因素,该企业年末资产负债表中,应收账款项目的金额是()。
A.280 万元B.300 万元C.380 万元D.480 万元23、某企业为增值税一般纳税人,该企业购入甲材料 1000 千克,单价 30 元,增值税为 5100 元,发生运费1000 元,增取得增值税专用发票,运输途中发生合理损耗 10 千克,入库前发生挑选整理费 1000 元,计划成本单价为 35 元,则材料成本差异为()。
A.借方 2650 B.贷方 2650 C.借方 3000 D.贷方 300024、根据工资结算汇总表,从工资中扣除为职工代垫的水电费,则贷记(A.应付职工薪酬B.其他应付款C.其他应收款D.银行存款25、大华公司原投资人甲、乙、丙分别投资了 40 万元、40 万元和 20 万元,一年后丁加入,愿意出资 60 万元,但拥有大华公司 20%的股份,则丁公司的注册资本为()。
A.12 万元B.25 万元C.20 万元D.60 万元26、下列各项中,影响利润表中“营业利润”项目的是()。
A.盘亏固定资产净损失 B.计提坏账准备C.发生的所得税费用 D.转让无形资产的净收益27、某食品厂为增值税一般纳税人,年末将本企业生产的一批食品发放给职工作为福利,该食品市场售价为12万元(不含增值税),适用的增值税税率为17%,实际成本为10万元,假定不考虑其他因素,该企业应确认的应付职工薪酬为()万元。
A.10 B. 11.7C.12 D. 14.0428、以实物券的形式记录债权,不记名、不挂失,可上市流通的是()A.凭证式国债 B.记账式国债C.无记名国债 D.定向国债29、()是信用的两个基本特征。
A.约期偿还和支付利息B.约期偿还和社会性C.财产性和支付利息D.财产性和社会性30、如果金银的法定比价为1:13,而市场比价为1:15,这时充斥市场的将是()。
A.银币B.金币C.金币和银币D.都不是31、当资金借贷量一定时,平均利润率越高,利率相对()。
A.不变B.越高C.稳定D.越低32、1602年,世界上第一家股票交易所在()成立。
A.美国纽约B.英国伦敦C.荷兰阿姆斯特丹D.法国巴黎33、下列选项中属于非政策性专业银行的是()。
A.农业发展银行B.开发银行C.不动产抵押银行D.住房贷款银行34.税收对象的具体化是()。
A.计税依据 B. 税源C.税目 D. 税率35.根据增值税法律制度的规定,增值税一般纳税人从事的下列行为,可以开具增值税专用发票的是()。
A.商店向一般纳税人出售办公用品B.书店向个人销售图书C. 律师事务所免费为社会公众提供法律咨询服务D. 航空公司向旅客提供有偿运输服务36.根据消费税法律制度的规定,下列各项中,属于消费税征税范围的是()A.中轻型商用客车B. 高档西服C. 进口音响D. 平板电脑37、下列房屋及建筑物中,属于房产税征税范围的是 ( )。
A. 农村的居住用房B.建在室外的露天游泳池C. 个人拥有的市区经营性用房D.尚未使用或出租而待售的商品房38、2016年1月某化妆品厂将一批成本为35000元的自产高档护肤类化妆品用于集体福利,将新研制的香水用于赠送客户,生产成本20000元,已知化妆品的成本利润率为5%,上述货物已全部发出,均无同类产品售价。
2016年1月该化妆品厂应纳消费税为()。
A. 22392.86元 B. 24750元C. 35150元D. 50214.86元39、王某的一篇论文被编入某论文集出版,取得稿酬5000元,当年因添加印数又取得追加稿酬2000元,上述王某所获得稿酬应缴纳的个人所得税为 ( )元。
A.728B. 784C.812D. 86840、下列各项中以件为单位,计算缴纳印花税的有( )。
A.产权转移书据B. 购销合同C.权利许可证D. 运输合同41.下面说法正确的是()。
A.经济法律关系也是一种权利义务关系B.法律事件是人们有意识的活动,有合法、违法之分C.经济权利是一种国家专属独有的国家权力D.由经济法所确认的能够引起经济法律关系产生、变更、终止的情况为法律行为42. 在股份有限公司,()决定公司的经营方针和投资计划。
A.董事会 B.股东大会C.经理D.监事会43. 股份有限公司中修改公司章程必须经()通过。
A.代表三分之二以上表决权的股东B.代表出席会议的股东所持表决权的三分之二以上C.代表出席会议的股东所持表决权的二分之一以上D.代表二分之一以上表决权的股东44. 根据有关规定,要约生效的时间是()。
A.要约人发出要约的时间B.要约寄出的时间C.要约到达受要约人的时间 D.承诺返回的时间45.甲乙二人合伙开办一工厂,甲次年病故,由此将产生的法律后果为( )。
A.工厂停业 B.甲的继承人自然取得合伙人资格C.合伙关系终止 D.合伙企业自行解散46.下列合同中,不适用留置担保方式的有()。
A.保管合同B.运输合同 C.加工承揽合同D.贷款合同47. 经初步审定的商标自公告之日起()内无人提出异议,商标局即准予该商标注册。
A. 1 个月B.3 个月C. 6 个月 D. 1 年48. 下列何种情况下,申请专利的发明或实用新型,如在申请日以前有同样的发明或实用新型并不丧失新颖性()。
A.在国外出版物上公开发表过的B.在国内出版物上公开发表过的C.在国外公开使用过的D.在国内公开使用过的49.下列可以成为保证人的是()。
A.未成年人B.财政局C.幼儿园D.中国人民银行50. 下列有关仲裁事项的表述中,不符合仲裁法律制度规定的是()。
A.申请仲裁的当事人必须有仲裁协议B.仲裁庭由1名或3名仲裁员组成C.仲裁庭可以自行收集证据D.仲裁均公开进行答案。