《电子支付与安全》
- 格式:doc
- 大小:3.70 MB
- 文档页数:55
电子支付与安全-网上形考作业5-辅导资料
【题目】电子商务按服务对象分类后不包括:()
A. G to G
B. B to B
C. C to C
D. B to C
【标准答案是】:G to G
【题目】美国亚马逊书店是()的全球代表。
A. B to C
B. C to C
C. B to G
D. B to B
【标准答案是】:B to C
【题目】尽管信用卡相对于现金有许多优越性,但由于其不具备现金的(),它并不能取代现金。
A. 匿名性
B. 可携带性
C. 流动性
D. 结算转账功能
【标准答案是】:匿名性
【题目】中国
【题目】电子现金的属性不包括()。
A. 可交换性
B. 分解性
C. 货币价值
D. 可触摸性
【标准答案是】:可触摸性
【题目】电子钱包的功能不包括()。
A. 交易记录的保存
B. 电子安全证书的管理
C. 信贷功能
D. 安全电子交易
【标准答案是】:信贷功能
【题目】数字签名技术使用的是()对信息摘要进行加密。
A. RSA
B. SSL。
作业一一、单项选择题(本题型共5题,每小题4分,共20分。
以下各题每题只有一个正确答案,将正确答案的代号填入题上的括号内)1、以下哪项不属于支付活动的特点:(D)A、支付方式不同决定不同形式的支付活动B、不同债权债务关系的形成使支付活动的方式也不同C、选择的行为方式不同支付活动的特点也不同D、参与主体的不同支付活动的特点相同2、支付工具按发展过程可分为(A)和电子支付工具。
A、传统支付工具B、现代支付工具C、网银支付D、手机支付3、以下不属于电子支付方式的有:(D)A、银行卡B、储值卡C、虚拟卡D、会员卡4、发卡行与营利机构联手发行的银行卡附属产品是:(A)A、联名卡B、储值卡C、点卡D、会员卡5、以下哪项属于支付工具:(B)A、票据B、汇兑C、托收承付D、委托收款二、多项选择题(本题型共5题,每小题5分,共25分。
以下各题每题至少有两个正确答案,将正确答案的代号填入题上的括号内,错选漏选不得分)1、支付的过程包括:(ABC)A、交易B、清算C、结算D、移交2、支付活动中可以表现为:()A、买卖行为的支付B、借贷行为的支付C、捐赠行为的支付D、国家财政分配的转移支付3、目前的支付方式主要有:()A、现金支付B、票据支付C、网上银行直接转账D、第三方支付E、移动支付等4、传统支付工具包括:()A、现金B、票据C、本票D、支票5、以下属于支票的有:()A、现金支票B、转账支票C、普通支票D、汇兑支票三、判断题(本题型共5题,每小题3分,共15分。
以下各题的叙述,正确的在题后的括号内打“√”,错误的在题后的括号内打“×”)1、支付是社会经济活动引起的债权债务清偿及货币转移行为。
2、结算是在清算之间对支付指令进行发送、核对以及在某些情况下进行确认的过程。
3、债权和债务关系:是指在经济活动参与方间所形成的能用倾向价值度量的、一方具有索赔权、另一方具有偿还义务的一种法定经济关系。
4、票据实际上就是指有价证券。
电子支付与安全-网上形考作业1 复习资料
注:请认真核对是您需要的题目后再下载!
【题目】
以下( )不属于支付活动的特点。
A. 不同债权债务关系的形成使支付活动的方式也不同
B. 支付方式不同决定不同形式的支付活动
C. 参与主体的不同支付活动的特点相同
D. 选择的行为方式不同支付活动的特点也不同
[提示:仔细阅读试题,并作答]
正确的答案是:参与主体的不同支付活动的特点相同
【题目】
支付工具按发展过程可分为()和电子支付工具。
A. 手机支付
B. 现代支付工具
C. 传统支付工具
D. 网银支付?
[提示:仔细阅读试题,并作答]
正确的答案是:传统支付工具
【题目】
()不属于电子支付方式。
A. 储值卡
B. 虚拟卡
C. 会员卡
D. 银行卡
[提示:仔细阅读试题,并作答]
正确的答案是:会员卡
【题目】
发卡行与营利机构联手发行的银行卡附属产品是()。
A. 联名卡
B. 会员卡
C. 储值卡
D. 点卡
[提示:仔细阅读试题,并作答]
正确的答案是:联名卡
【题目】
以下()属于支付工具。
A. 托收承付
B. 票据。
电子支付与安全-作业三复习题(带答案)说明:每学期的课程题号都可能更换,请认真核对是您需要的题号后再下载!【题号】从全球范围看,个人银行业务在发达国家银行中的利润贡献度一般达到(),并在稳定银行收益方面具有重大作用。
a. 40%~50%b. 20%~30%c. 30%~50%d. 10%~30%[认真学习课本知识,并分析作答上述题号]参考答案:30%~50%【题号】3a服务方式中不包括()。
a. 任何地点b. 任何时间c. 任何对象d. 任何方式[认真学习课本知识,并分析作答上述题号]参考答案:任何对象【题号】不是目前常用的认证介质()。
a. 密码b. 文件数字证书c. 钥匙d. 动态口令卡[认真学习课本知识,并分析作答上述题号]参考答案:钥匙【题号】下列哪项是个人网上银行系统特点()?a. 产品服务个性化b. 集团企业的有效资金管理c. 安全性高d. 高扩展性[认真学习课本知识,并分析作答上述题号]参考答案:产品服务个性化【题号】全球第一家真正意义的网络银行——安全第一网络银行sfnb的诞生时间和地点是()。
a. 1994 英国b. 1995 英国c. 1995 美国d. 1994 美国[认真学习课本知识,并分析作答上述题号]参考答案:1995 美国【题号】()是网络银行的第三阶段。
a. 网上银行b. 银行上网c. 上网银行d. 网银集团[认真学习课本知识,并分析作答上述题号]参考答案:网上银行【题号】世界第一家纯网上银行是()。
a. 花旗银行b. 大通银行c. 美洲银行d. SFNB[认真学习课本知识,并分析作答上述题号]参考答案:SFNB【题号】()是连接银行网络与internet,用于完成两者之间的通信、协议转换和进行数据加解密,以保护银行内部安全的服务器。
a. ATM机b. 支付网关c. 网络银行d. 认证中心[认真学习课本知识,并分析作答上述题号]参考答案:支付网关【题号】在安全支付过程中,可通过使用()来防止交易中的某一方对自己的操作进行抵赖。
电子支付安全随着互联网的快速发展,电子支付已经成为人们生活中不可或缺的一部分。
越来越多的人选择使用电子支付方式进行交易,这无疑给我们带来了很大的便利。
同时,与此同时,人们对电子支付的安全性也提出了更高的要求。
本文将重点讨论电子支付安全的问题,并提出一些解决方案。
一、电子支付的安全隐患随着电子支付的普及,安全隐患也逐渐显现。
以下是一些常见的电子支付安全问题:1. 假冒网站:有些不法分子会建立与正规支付网站相似的假冒网站,用户在进行支付操作时,很容易被骗取个人信息。
2. 信息泄露:在电子支付过程中,个人的敏感信息(如银行卡号、密码等)会被传输到商家或支付平台的服务器上,如果这些服务器存在安全漏洞,用户的个人信息就有可能被黑客窃取。
3. 恶意软件:有些恶意软件能够窃取用户的支付信息,或者通过篡改支付页面对用户进行钓鱼诈骗。
用户如果不小心下载了这些恶意软件,就会造成财物损失。
二、电子支付安全的解决方案为了提高电子支付的安全性,以下是一些解决方案供参考:1. 选择安全可靠的支付平台:在进行电子支付时,选择使用知名度高、口碑好的支付平台。
这些平台通常拥有先进的安全技术和严格的安全管理措施,能够保护用户的支付信息安全。
2. 注意查看网站安全证书:在进行支付之前,务必注意查看网站的安全证书。
一个安全的网站通常会使用HTTPS加密协议,网址前会带有"https://",并在浏览器地址栏中显示一个锁形符号。
3. 不点击可疑链接和附件:避免点击可疑的链接和附件,特别是来自不信任的邮件或短信。
这些链接和附件可能会导致恶意软件的下载或安装。
4. 定期更新防病毒软件:在使用电子支付前,确保自己的设备上安装了最新的防病毒软件,并定期更新。
这样能够最大程度地减少恶意软件对个人信息的侵害。
5. 谨慎保管个人信息:不要轻易将个人支付信息泄露给他人,特别是在公共场所或不安全的网络环境下。
并且,不要将支付密码设置得过于简单,以免被猜测出来。
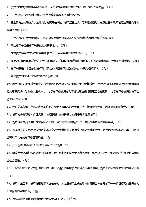
电子支付与安全Document serial number【UU89WT-UU98YT-UU8CB-UUUT-UUT108】练习:货币的世界货币职能具体表现之一是:作为国际间的购买手段,用于购买外国商品。
对狭义货币:指流通中的现钞和存款货币。
对金属货币向信用货币形式转化是货币的形式演变三个阶段之一。
对确定有限法偿和无限法偿是货币制度的构成要素之一。
对贵金属充当交易媒介。
这种支付制度存在缺陷:货币重量过大,导致运输困难,资源数量有限,不能适应商品交易大规模的发展. 对广义货币:除现钞外,还包括非现金形式的货币对支票制度也有缺陷:一是运送支票需要时间,特别是异地付款需要比同地付款更长的时间。
支票存入银行也不能在当日进行支付,往往需要几个工作日之后才能使用这笔存款。
二是处理支票的费用较高。
对铸币的质量不断下降,重量减轻,成色下降是货币制度的形成原因之一。
对“创造发明说”“保存财富说”是中国古代提出的。
错货币的世界货币职能具体表现之一是:作为社会财富的代表,由一国转移到另一国。
对货币的世界货币职能具体表现之一是:国际市场上的支付手段,用于平衡国际收支差额。
对确定本位币和辅币的铸造、发行和流通程序是货币制度的构成要素之一。
对随着电子计算机和网络技术的发展,支付制度正朝着电子化方向发展。
电子货币充当主要的媒介,社会正朝着无现金社会迈进。
对在商品流通中充当交换的媒介是货币的()职能?流通手段货币的形式演变大致分为()阶段。
货币的现在与未来——电子货币第一代ETF/POS系统既可用借记卡,也可用信用卡。
错支付清算系统一般由政府授权的中央银行组织建设、运营和管理,各家商业银行和金融机构共同参加。
对支付服务系统包括公司业务系统。
对中国现代化支付系统主要应用系统中,HVPS指的是小额批量支付系统。
错金融支付系统是金融业生存、发展、参与竞争的重要基础。
对支付清算系统是防范和化解金融风险的必由之路。
错POS系统结账清算处理功能是指:用借记卡交易时,从持卡人账户扣除消费额,并以联机方式或批处埋方式将账款转入特约商店账户中去。
1、货币的世界货币职能具体表现之一是:作为国际间的购买手段,用于购买外国商品。
(对)2、(马克思)的货币起源说才科学完整地解释了货币起源之迷。
3、贵金属充当交易媒介。
这种支付制度存在缺陷:货币重量过大,导致运输困难,资源数量有限,不能适应商品交易大规模的发展.(对)4、中国古代的(先王制币说)认为货币是先王为解决民间交换困难而创造出来供后人使用的。
5、确定货币单位是货币制度的构成要素之一。
(对)6、世界货币是马克思认为的典型的货币——黄金具有的几大职能之一。
(对)7、商品的价值形式先后经历了三个发展阶段:简单的或偶然的价值形式;扩大的价值形式;一般的价值形式。
(错)8、货币制度是一个国家以法律形式确定的该国货币流通的结构、体系与组织形式。
(对)9、狭义货币:指流通中的现钞和存款货币(对)10、电子货币的发展对金融业的有利影响(电子货币大大简化了支付结算过程, 电子货币的发展使央行在公开市场进行大笔买卖操作时节约大量成本, 电子货币的发展有利于推动商业银行服务理念的更新, 电子货币的发展加快了金融业现代化的步伐)11、金汇兑本位制:也称为虚金本位制。
规定货币单位的含金量,国内铸造使用金币,流通银币或银行券。
(错)12、货币的传统职能(价值尺度, 流通手段, 支付手段, 储藏手段和世界货币)13、货币是在商品交换过程中自然产生的,是价值形式和商品生产、商品交换发展的必然结果。
(对)14、从本质上讲,电子货币仍是商品交换的一般等价物,是真实货币的代表或符号,是传统货币形式的变革,它正以全新的形式完成货币的各项职能。
(对)15、广义货币:除现钞外,还包括非现金形式的货币(对)16、随着电子计算机和网络技术的发展,支付制度正朝着电子化方向发展。
电子货币充当主要的媒介,社会正朝着无现金社会迈进。
(对)17、一般价值形式转化为货币形式后,有一个漫长的实物货币形式占主导的时期。
货币的形式演变大致分为几个阶段(3)18、货币产生至今,货币储藏的形式也在变化,从定值货币金银的形式储藏到当今信用货币——价值符号的替身作为价值储藏的典型形态。
国家开放大学《电子支付与安全》网上形考作业2题目1安全的电子支付需要达到的要求不包括:()A. 信息的防抵赖性?B. 交易各身份的认证C. 支付传输的安全性D. 信息的可读写性正确答案是:信息的可读写性题目2目前应用最广泛的公开密钥的算法是()。
A. DES算法B. RSA算法C. IDEA算法D. RS4算法正确答案是:RSA算法题目3电子支付协议主要有SSL协议和()。
A. RSA协议B. SET协议C. BOT协议D. DES协议正确答案是:SET协议题目4用户密码按时间或使用次数不断变化,一次一密是指()认证方式。
A. IC认证方式B. 用户名/密码方式C. 生物特征认证D. 动态口令正确答案是:动态口令题目5()采用软硬件相结合,一次一密强双因子认证模式。
A. 动态口令B. IC认证方式C. 移动数字证书认证D. 生物特征认证正确答案是:移动数字证书认证题目6我国电子支付面临的安全风险不包括:()A. 法律风险B. 管理风险C. 市场风险D. 技术风险正确答案是:市场风险题目7电子商务相关密码技术不包括:()A. 非数学的安全理论和技术B. 密匙C. 非对称加密体制???D. 对称加密体制?正确答案是:密匙题目8在电子支付过程中,实现身份认证的方法不包括以下哪项:()A. 签名B. 用户名/密码方式??C. IC卡认证D. 动态口令正确答案是:签名题目9SSL协议不包括:()A. 客户认证B. SSL链路上数据的完整性C. 服务器认证D. 对客户、商家、银行之间的认证正确答案是:对客户、商家、银行之间的认证题目10电磁辐射造成的数据丢失或信心泄露属于()。
A. 网络安全风险B. 系统的安全风险C. 物理安全风险D. 应用风险正确答案是:物理安全风险题目11PKI公钥基础设施基本组成部分包括:()和证书信任方。
A. 证书库(CR)B. 认证中心(CA)C. 证书申请者D. 注册机构(RA)正确答案: 证书申请者, 注册机构(RA), 认证中心(CA), 证书库(CR)题目12中国银监会对电子银行业务实施()。
电子支付与安全技术第一章:电子支付的发展与应用电子支付是指通过电子设备和互联网等信息通信技术,实现在线支付的一种支付方式。
随着互联网技术和电子商务的迅猛发展,电子支付已成为现代支付领域的重要组成部分。
本章将介绍电子支付的发展历程及其在各个行业的应用。
1.1 电子支付的发展历程电子支付的发展可以追溯到20世纪80年代末和90年代初的电子商务浪潮。
最初,电子支付主要通过银行间网络进行,包括电话银行、自动取款机(ATM)和电子转账。
随着互联网的出现,电子支付进入了一个新的阶段,网上银行、第三方支付以及移动支付开始崭露头角。
1.2 电子支付的应用领域电子支付在各个行业得到广泛应用,包括电子商务、金融、交通运输、医疗卫生、教育等。
在电子商务领域,电子支付为消费者提供了方便、快捷的支付方式,促进了电子商务的繁荣发展。
在金融领域,电子支付为银行、证券、保险等机构提供了高效的资金结算和支付服务。
在交通运输领域,电子支付被广泛应用于城市轨道交通、高速公路收费、公共汽车和出租车等领域,提供了方便的交通支付方式。
在医疗卫生领域,电子支付可以用于医疗费用的在线支付和医保费用的结算。
在教育领域,电子支付可以用于学费、教材费等费用的缴纳。
第二章:电子支付的安全挑战与解决方案随着电子支付的普及,支付安全问题成为人们关注的焦点。
本章将介绍电子支付面临的安全挑战,并探讨一些解决方案。
2.1 电子支付的安全挑战电子支付面临着网络攻击、数据泄露以及支付风险等安全挑战。
网络攻击包括黑客攻击、病毒感染和网络诈骗等,可能导致用户信息泄露和资金损失。
数据泄露是指用户的支付信息被非法获取和使用,可能导致用户隐私泄露和金融损失。
支付风险包括支付过程中的双重支付、支付错误和支付纠纷等,需要通过技术手段和法律手段解决。
2.2 电子支付的安全解决方案为了保障电子支付的安全性,需要采取一系列安全措施。
其中包括加密技术、身份验证、风险监测和安全策略等。
加密技术是保护用户支付信息和交易数据的重要手段,通过使用公钥加密和私钥解密的方式,保障数据的机密性和完整性。
试卷总分:100 得分:100
1.“支付”过程要确保支付()的生成、确认和传输。
A.密码
B.指令
C.任务
D.金额
【答案】:B
2.电子支付工具即是()的载体。
A.现金
B.交易金额
C.电子数据
D.电子货币
【答案】:D
3.不同性质的经济活动决定了支付活动的参与主体的不同。
()决定了参与主体间属于信用的金融类型。
A.借贷活动
B.商务活动
C.馈赠活动
D.国家财政分配
【答案】:A
4.电子支付较传统支付有其自身的特点,然而(),仍被视为制约电子支付行业发展的“软肋”。
A.支付工具
B.行业竞争
C.电子商务的发展
D.安全问题
【答案】:D
5.2006年2月,银监会颁布了()在一定程度上对电子银行的业务安全、风险管理、风险控制、安全控制提供了一定标准。
A.《电子银行业务管理办法》
B.《支付清算组织管理办法》
C.《电子支付指引》
D.《关于加快我国电了商务发展的若干意见》
【答案】:A
6.对称加密形式只是解决了信息的机密性,但不能对()进行认证,这就避免不了欺诈现象的出现。
A.密码
B.用户的身份。
电子支付与支付安全随着互联网技术的快速发展,电子支付正成为人们生活中不可或缺的一部分。
与传统的现金支付方式相比,电子支付具有便捷、快速和安全等优势,因此受到了越来越多人的青睐。
然而,随之而来的支付安全问题也备受关注。
本文将探讨电子支付的特点,以及如何保障支付安全。
一、电子支付的特点电子支付是指通过互联网、移动设备或其他电子通信手段进行货币交换的方式。
与传统的现金支付相比,电子支付具有以下几个突出的特点:1. 方便快捷:电子支付可以随时随地进行,无论是在线购物、转账还是缴纳账单,只需要一个网络连接即可完成交易,省去了排队和携带大量现金的麻烦。
2. 跨境支付:电子支付打破了地理限制,使得人们可以轻松实现跨国交易。
无论是旅游消费还是海外购物,只需要几个简单的操作,就可以完成支付。
3. 账户管理:通过电子支付,人们可以便捷地管理个人或企业的账户。
无论是查询余额、交易记录还是设置自动付款,都可以在电子支付平台上轻松完成。
二、支付安全的重要性虽然电子支付带来了诸多便利,但支付安全问题也备受关注。
支付安全的重要性主要体现在以下几个方面:1. 个人信息泄露:在电子支付过程中,个人的银行账号、密码等敏感信息都有可能被黑客攻击者盗取。
一旦个人信息泄露,不仅会给个人带来巨大的经济损失,还会对个人的信用造成严重影响。
2. 交易纠纷:电子支付涉及到大量的网络交易,不可避免地会发生一些交易纠纷。
例如,消费者支付了货款却没有收到商品,或者收到与描述不符的商品。
此时,如何解决交易纠纷,保障消费者的权益就成为了一个重要问题。
3. 网络欺诈:随着电子支付的普及,各种网络欺诈行为也不断涌现。
例如,诈骗团伙通过冒充合法机构或伪造网站,骗取用户的个人信息或钱财。
如何防范网络欺诈,确保支付安全成为了一个亟待解决的问题。
三、如何保障支付安全为了保障支付安全,相关部门采取了一系列措施,以下是一些常见的支付安全保障手段:1. 加密技术:通过对传输的数据进行加密处理,可以有效防止黑客对信息的窃取。
电子支付与安全第二版第七章课后答案1、65、衰变常数指的是( ) * [单选题]A、与衰变无关B、某个原子核衰变的几率C、单位时间(如1s 或1a)内原子核发生衰变的几率(正确答案)D、原子核的重量2、156、流出物监测最主要的目的是( )。
* [单选题]A、考核排放是否达标(正确答案)B、降低职业照射剂量C、应付管理部门检查D、工艺物料衡算需要3、2017年10月30日起实施的通号分公司《安全操作规程》中规定,动火作业过程中,()应仔细观察动火作业的变化过程,一旦发生险情,应当及时处置。
[单选题] *A、监护员(正确答案)B、作业人员C、车站值班员D、站务员4、42、外照射个人剂量监测中,执行某项特定的操作开始时进行的监测称( ) * [单选题]A、常规监测B、任务相关监测(正确答案)C、特殊监测D、场所监测5、2020年1月14日印发的集团《关于2020年轨道交通运营安全管理工作的意见》中指出,2020年集团将探索推进车场一体化管理,试点DCC[车场控制中心]生产一体化管理模式,因此车场管理主体单位是()。
[单选题] *A、维保公司(正确答案)B、运营公司C、运管中心D、集团安监室6、127、非电离辐射是指能量低,不能从原子、分子或其他束缚释放出( )的辐射。
* [单选题]A、电子(正确答案)B、质子C、中子D、原子7、129、( )辐射是指具有足够大的动能,通过碰撞就能引起物质的分子、原子电离的带电粒子,如β粒子、质子和α粒子等。
* [单选题]A、微波B、手机辐射C、间接电离D、直接电离(正确答案)8、166、用于工作场所防护监测的便携式剂量率仪除必须经检定合格外,还必须注意( )。
* [单选题]A、仪器的能量响应是否符合要求(正确答案)B、是否具有远程传输数据功能C、能否具备核素识别功能D、是否具备自动扣除本底功能9、44、按监测对象进行分类,可将辐射监测分为( ) * [单选题]A、环境监测、工作场所监测、流出物监测、个人剂量监测(正确答案)B、常规监测、应急监测C、常规监测、验收监测、应急监测D、常规监测、验收监测、应急监测、退役监测10、119、稳定核素和不稳定核素的数量,正确的是( )。
图示说明--恭喜,答对了!--抱歉,答错了!--您选择了此项[第1题](单选题)()不属于第三方支付平台。
A.支付宝B.财付通C.淘宝网D.快钱[第2题](单选题)钓鱼平台的威胁属于网上支付面临的()。
A.安全风险B.信用风险C.法律风险D.金融风险[第3题](单选题)使用专用网传递信息,必须在商家的POS机付款,并当场使用有效证件验证身份,再用手写签名授权商家扣款,以上描述的支付方式是()。
A.网上银行卡支付B.网上电子支付C.传统信用卡支付D.网上电子转账[第4题](单选题)电子货币主要特征不包括()方面。
A.通用性B.安全性C.可控性文档经典D.起点高[第5题](单选题)美国的自动清算所系统()。
A.大多采用全额结算方式B.是小额支付系统C.是大额清算系统D.大多效率较低[第6题](单选题)电子支票在使用过程中,需要通过( )来鉴定电子支票的真伪。
A.密押B.验证中心C.商家D.收单银行[第7题](单选题)目前应用最为广泛的电子支付方式是( )。
A.银行卡B.电子货币C.电子支票D.电子本票[第8题](单选题)电子钱包(E-wallet)是一个在SET交易中运行在()的软件。
A.网上商店端B.银行卡发行商端C.银行卡持卡人端D.银行卡受理银行端下载后可编辑复制[第9题](单选题)目前,电子支付存在的最关键的问题是()。
A.技术问题B.安全问题C.成本问题D.观念问题[第10题](单选题)在电子钱包内可以装入各种()。
A.电子货币B.数字证书C.用户资料D.认证资料[第11题](多选题)电子支付系统组成包括()。
A.银行B.清算机构C.支付系统管理者D.支付法律法规[第12题](多选题)信用卡的利润来自以下方面()。
A.年费B.客户使用循环授信带来的利息收入C.商户手续费D.存款利息收入经典文档下载后可复制编辑文档经典[第13题](多选题)有关电子钱包的论述正确的有( )。
A.其具有电子证书的管理功能B.具有安全电子交易功能C.使用方便D.安全性能不够好[第14题](多选题)目前,共享POS系统的主要功能有( )。
A.自动授权B.财务管理C.信息管理D.自动转账支付[第15题](多选题)电子汇兑系统分类为()。
A.通信系统B.资金调拨系统C.清算系统D.计算机网络系统[第16题](判断题)目前国际两大银行卡组织分别是VISA 和MASTER 。
()A.正确B.错误下载后可编辑复制[第17题](判断题)电子钱包(E-wallet)是一个在SET交易中运行在银行卡持卡人端的软件。
()A.正确B.错误[第18题](判断题)网上支付系统有三种基本类型:预支付系统、即时支付系统和后支付系统。
()A.正确B.错误[第19题](判断题)代用货币是指政府或银行发行的、代替金属货币执行流通手段和支付手段职能的纸质货币,其唯一的作用就是流通。
()A.正确B.错误[第20题](判断题)中国大额支付系统的每笔支付业务不到1分钟即可到账。
()A.正确B.错误[第21题](判断题)支付是指在商品交易、证券交易和货币交易中,交易双方的资金往来。
()A.正确B.错误[第22题](判断题)依据我国《票据法》,支票允许在异地使用。
()经典文档下载后可复制编辑文档经典A.正确B.错误[第23题](判断题)电子支票是将传统支票的全部内容电子化和数字化,形成标准格式的电子版,借助计算机网络完成在客户之间、银行与客户之间以及银行之间的传递和处理。
()A.正确B.错误[第24题](判断题)电子支票支付一般可以分为行间直联模式、行间间接联接模式和行内联接模式三大类。
()A.正确B.错误[第25题](判断题)PayPal和国内的支付宝,都是通过邮件方式来进行网络支付。
()A.正确B.错误图示说明--恭喜,答对了!--抱歉,答错了!--您选择了此项图示说明--恭喜,答对了!--抱歉,答错了!--您选择了此项下载后可编辑复制[第1题](单选题)借助于移动网络与移动通信技术完成各种金融服务的电子银行是()。
A.电话银行B.手机银行C.移动银行D.网络银行[第2题](单选题)手机银行(WAP)的身份确认工具只能为()。
A.U盾B.自设密码C.电子银行口令卡D.以上均可[第3题](单选题)3A服务方式中不包括()。
A.任何时间B.任何地点C.任何方式D.任何对象[第4题](单选题)有关电子钱包(E-wallet)说法错误的是()。
A.一个在SET交易中运行在银行卡持卡人端的软件B.不能帮助持卡人管理用于SET 购买的银行卡帐户并存储购买信息C.持卡人的银行卡信息和与卡对应的证书都存放在电子钱包里D.电子钱包是与浏览器一起工作的应用程序[第5题](单选题)下列选项中不属于电子银行业务的是()。
A.网络银行经典文档下载后可复制编辑文档经典B.手机银行C.银行柜台D.银行呼叫中心[第6题](单选题)中国第一家网络银行是()。
A.中国农业银行B.招商银行C.中国银行D.中国工商银行[第7题](单选题)()是连接银行网络与Internet,用于完成两者之间的通信、协议转换和进行数据加解密,以保护银行内部安全的服务器。
A.网络银行B.支付网关C.ATM机D.认证中心[第8题](单选题)自助银行的设计原则包括()。
A.良好的通信化性能B.模拟化设计C.个性化原则D.安全性能好[第9题](单选题)我国第一家开展网上个人理财业务的银行是( ) 。
A.中国工商银行B.招商银行C.光大银行下载后可编辑复制D.中国银行[第10题](单选题)()是网络银行的第三阶段。
A.银行上网B.上网银行C.网上银行D.网银集团[第11题](多选题)网上银行的模式包括两个方面的内容()。
A.网上银行信息发布B.网上银行业务模式C.网上银行的运行机制D.网上电话[第12题](多选题)随着网上银行的发展,网上银行业务开始融入网上银行整体框架之内,其结构体系主要有()。
A.支付认证体系B.网上银行业务应用系统C.网上特约商户D.客户数据系统[第13题](多选题)电子签名具有( )特点。
A.在其使用范围内,对签名持有人而言独一无二B.由签名持有人或以签名持有人单独掌握的方法所制造并附以数据电文中经典文档下载后可复制编辑文档经典C.其制造及与有关数据电文的连接方式对电文的完整性提供可靠的保证D.在其签署范围内,所涵盖的内容和条文具有不可侵犯的法律效应[第14题](多选题)网络银行还面临()等方面的法律危险。
A.洗钱B.客户隐私权C.网络交易D.计算机网络技术故障[第15题](多选题)目前,中国开展网上银行服务的有()。
A.中国农业银行B.招商银行C.中国银行D.中国建设银行[第16题](判断题)相对传统银行,网上银行调整了经营战略。
()A.正确B.错误[第17题](判断题)网上银行引起银行竞争格局发生变化。
()A.正确B.错误下载后可编辑复制[第18题](判断题)银行卡可以作为吸存工具、信用工具和结算工具。
()A.正确B.错误[第19题](判断题)网上银行服务可以不受时空地域限制,能够最大限度地扩大业务规模,被称为3A服务,即Anytime,Anywhere,Anyhow。
()A.正确B.错误[第20题](判断题)信用卡是商业银行向个人和单位发行的,凭以向特约单位购物、消费和向银行存取现金,具有消费信用的特制载体银行卡。
()A.正确B.错误[第21题](判断题)个人网上银行主要适用于个人与家庭的日常消费支付与转账。
()A.正确B.错误[第22题](判断题)相对传统银行,网上银行改变了营销方式。
()A.正确B.错误[第23题](判断题)出于安全的需要,网上银行卡支付系统通常在Internet与专用的金融网之间安装支付网关系统。
()A.正确B.错误[第24题](判断题)网上银行的发展经历了计算机辅助银行管理阶段、银行电子化和金融信息化阶段和网上银行阶段。
()A.正确B.错误[第25题](判断题)假设一个密钥的长度是8位,如果采用穷举法破解密钥需要进行256次计算。
()A.正确B.错误图示说明--恭喜,答对了!--抱歉,答错了!--您选择了此项图示说明--恭喜,答对了!--抱歉,答错了!--您选择了此项[第1题](单选题)借助于移动网络与移动通信技术完成各种金融服务的电子银行是()。
A.电话银行B.手机银行C.移动银行D.网络银行[第2题](单选题)手机银行(WAP)的身份确认工具只能为()。
A.U盾B.自设密码C.电子银行口令卡D.以上均可[第3题](单选题)3A服务方式中不包括()。
A.任何时间B.任何地点C.任何方式D.任何对象[第4题](单选题)有关电子钱包(E-wallet)说法错误的是()。
A.一个在SET交易中运行在银行卡持卡人端的软件B.不能帮助持卡人管理用于SET 购买的银行卡帐户并存储购买信息C.持卡人的银行卡信息和与卡对应的证书都存放在电子钱包里D.电子钱包是与浏览器一起工作的应用程序[第5题](单选题)下列选项中不属于电子银行业务的是()。
A.网络银行B.手机银行C.银行柜台D.银行呼叫中心[第6题](单选题)中国第一家网络银行是()。
A.中国农业银行B.招商银行C.中国银行D.中国工商银行[第7题](单选题)()是连接银行网络与Internet,用于完成两者之间的通信、协议转换和进行数据加解密,以保护银行内部安全的服务器。
A.网络银行B.支付网关C.ATM机D.认证中心[第8题](单选题)自助银行的设计原则包括()。
A.良好的通信化性能B.模拟化设计C.个性化原则D.安全性能好[第9题](单选题)我国第一家开展网上个人理财业务的银行是( ) 。
A.中国工商银行B.招商银行C.光大银行D.中国银行[第10题](单选题)()是网络银行的第三阶段。
A.银行上网B.上网银行C.网上银行D.网银集团[第11题](多选题)网上银行的模式包括两个方面的内容()。
A.网上银行信息发布B.网上银行业务模式C.网上银行的运行机制D.网上电话[第12题](多选题)随着网上银行的发展,网上银行业务开始融入网上银行整体框架之内,其结构体系主要有()。
A.支付认证体系B.网上银行业务应用系统C.网上特约商户D.客户数据系统[第13题](多选题)电子签名具有( )特点。
A.在其使用范围内,对签名持有人而言独一无二B.由签名持有人或以签名持有人单独掌握的方法所制造并附以数据电文中C.其制造及与有关数据电文的连接方式对电文的完整性提供可靠的保证D.在其签署范围内,所涵盖的内容和条文具有不可侵犯的法律效应[第14题](多选题)网络银行还面临()等方面的法律危险。
A.洗钱B.客户隐私权C.网络交易D.计算机网络技术故障[第15题](多选题)目前,中国开展网上银行服务的有()。