书写电子式方法大全
- 格式:doc
- 大小:243.00 KB
- 文档页数:2
电子式书写方法一览电子式是表示微粒最外层电子结构的化学式。
通常是在元素符号的周围,用小黑点·(或×)等符号表示元素的原子或离子的最外层电子个数。
用电子式可以表示原子、离子、单质分子,也可表示共价化合物、离子化合物及其形成过程。
书写电子式应该注意:1. 无论何种微粒,其电子式都是由原子为基本单位组成的,不能出现角码甚至系数。
2. 组成各种微粒的各个原子的电子式,必须力求均匀、对称。
稳定的8电子结构通常表示为四对电子(一般为元素符号的上、下、左、右各一对电子.)。
3. 电子式只能用来表示由主族元素形成的物质,不能表示由过渡元素形成的物质。
一. 原子:依据元素的原子最外层电子个数的多少,先用小黑点“•”(或“*”)等符号在元素符号上、下、左、右各表示出1个电子,多余的电子配对。
例如:二. 离子:1. 阳离子:简单阳离子由于在形成过程中已失去最外层电子,所以其电子式就是其离子符号本身。
例如:Na+ K+ Mg2+ Ca2+ Ba2+ Al3+复杂的阳离子(例如NH4+、H3O+等.) 除应标出共用电子对、非共用电子对等外,还应加中括号,并在括号的右上方标出离子所带的电荷。
2. 阴离子:无论是简单阴离子,还是复杂的阴离子,都应标出电子对等,还应加中括号,并在括号的右上方标出离子所带的电荷。
例如:三. 共价型单质分子:必须正确地表示出共用电子对数,并满足每个原子的稳定结构。
例如:四. 共价化合物:共价化合物电子式的书写,基本与共价型单质分子相同,一般为正价者在前。
对于不同价态的元素的原子,一般将化合价绝对值大的写在中间,绝对值小的写在周边。
例如:五. 离子化合物:离子化合物电子式的书写,是将阴阳离子(阳离子在前,阴离子在后.)拼在一起。
对于不同价态的离子,也按其绝对值,遵照“大值在中间、小值在周边”的原则书写。
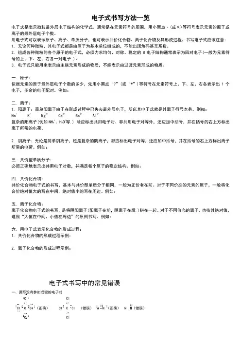
例如:六. 用电子式表示化合物的形成过程:1. 共价化合物的形成过程示例:2. 离子化合物的形成过程示例:电子式书写中的常见错误一、漏写没有参加成键的电子对Cl ClCl C Cl (正确) Cl C Cl (错误) N N (正确) N N(错误) Cl Cl二、漏写或多加[]及错写电荷数Na+(正确)[ Na ]+(错误) H F (正确) H [ F ]-(错误)HNa+ [ Cl ]-(正确) Na+ Cl (错误) [ H N H ]+[ Cl ]-(正确) NH4+ [ Cl ]-(错误)H三、漏标离子所带的电荷数或与化合价混淆[ Cl ]-Ca2+ [ Cl ]-(正确)[ Cl ]Ca2+ [ Cl ](错误)[ Cl ]-1Ca2+[ Cl ]-1(错误)Na+ [ S ]2-Na+(正确) Na+ [ S ]Na+(错误) Na+1[ S ]-2Na+1(错误)四、将相同离子错误合并[ Cl ]-Mg2+[ Cl ]-(正确)Mg2+[ Cl ]2-(错误) Na+[ S ]2-Na (正确)Na2+[ S ]2-(错误)五、电子式中微粒排列错误H O Cl (正确)H Cl O (错误)[ H O ]-Ca2+[ O H ]-(正确)[ O H ]Ca2+[ O H ](错误)Mg2+[ N ]3-Mg2+ [ N ]3-Mg2+(正确)Mg2+Mg2+Mg2+[ N ]3-[ N ]3-(错误)六、电子(电子对)排列错误N N (正确) N N (错误) N N (错误) O C O (正确) O C O (错误)七、用电子式表示形成过程时错误化学方程式中的反应物与生成物之间用“=”连接,而不用“→”连接。
一、原子:依据元素得原子最外层电子个数得多少,先用小黑点“•”(或“*”)等符号在元素符号上、下、左、右各表示出1个电子,多余得电子配对。
例如:二、简单离子:1、简单阳离子:简单阳离子由于在形成过程中已失去最外层电子,所以其电子式就就是其离子符号本身。
例如:Na+ K+ Mg2+ Ca2+ Ba2+ Al3+2、简单阴离子得电子式一般非金属原子在形成阴离子时,得到电子,使最外层达到稳定结构,这些电子都应画出,并将符号用“[]”括上,右上角标出所带得电荷数,电荷得表示方法同于离子符号。
例如,[:]H-、[:..:]..F-、[:..:]..S2-。
三、共价型单质分子:必须正确地表示出共用电子对数,并满足每个原子得稳定结构。
例如:四、共价化合物:共价化合物电子式得书写,基本与共价型单质分子相同,一般为正价者在前。
对于不同价态得元素得原子,一般将化合价绝对值大得写在中间,绝对值小得写在周边。
例如:五.复杂离子(例如NH4+、H3O+等、) 除应标出共用电子对、非共用电子对等外,还应加中括号,并在括号得右上方标出离子所带得电荷。
复杂得阴离子,都应标出电子对等,还应加中括号,并在括号得右上方标出离子所带得电荷。
例如:六、离子化合物:离子化合物电子式得书写,就是将阴阳离子(阳离子在前,阴离子在后、)拼在一起。
对于不同价态得离子,也按其绝对值,遵照“大值在中间、小值在周边”得原则书写。
例如:七、用电子式表示化合物得形成过程:1、共价化合物得形成过程示例:2、离子化合物得形成过程示例:练习1、原子得电子式:H Ne NaAl C O2、离子得电子式:Na+ Mg+ Fe2+F- S2-NH4+ OH-3、共价化合物得电子式H2 Cl2 N2H2O NH3 CH4H2O2 HClO CO2N2H4 PCl34、离子化合物得电子式NaCl MgCl2 Na2SNaOH Na2O2NH4Cl Mg3N2。
电子式书写规则在元素符号周围用“·"和“×”来表示原子的最外层电子(价电子),这种式子叫做电子式。
1。
原子的电子式由于中性原子既没有得电子,也没有失电子,所以书写电子式时应把原子的最外层电子全部排列在元素符号周围。
排列方式为在元素符号上、下、左、右四个方向,每个方向不能超过2个电子。
例如,、、、。
2. 金属阳离子的电子式金属原子在形成阳离子时,最外层电子已经失去,但电子式仅画出最外层电子,所以在画阳离子的电子式时,就不再画出原最外层电子,但离子所带的电荷数应在元素符号右上角标出。
所以金属阳离子的电子式即为离子符号.如钠离子的电子式为;镁离子的电子式为,氢离子也与它们类似,表示为。
3. 非金属阴离子的电子式一般非金属原子在形成阴离子时,得到电子,使最外层达到稳定结构,这些电子都应画出,并将符号用“[]"括上,右上角标出所带的电荷数,电荷的表示方法同于离子符号.例如,、、。
4。
共价化合物的电子式共价化合物是原子间通过共用电子对结合而成的。
书写时将共用电子对画在两原子之间,每个原子的未成对电子和孤对电子也应画出。
因不同元素原子吸引电子能力不同,则共用电子对偏向吸引电子能力强的原子,而偏离吸引电子能力弱的原子。
例如,、。
5。
根离子的电子式根离子中,若不同原子间以共价键结合,画法同共价化合物,因根离子带有电荷,所以应把符号用“[]”括起来,右上角标出电荷数.例如,铵根阳离子:;氢氧根离子:. 6。
离子化合物的电子式先根据离子电子式的书写方法,分别画出阴、阳离子的电子式,然后让阴、阳离子间隔排列,注意相同离子不能合并.例如,NaCl、MgCl2、Na2O的电子式分别为、、。
7。
用电子式表示物质的形成过程①离子化合物的形成过程形成用“→"表示,形成之前为原子的电子式并用弯箭头表示电子得失,形成之后为离子化合物的电子式。
例如,NaCl的形成过程为:的形成过程为:MgCl2②共价化合物或非金属单质的形成过程表示方法基本同离子化合物相同,不同的是因没有电子得失,所以不要再画弯箭头,并且“→"之后为共价化合物或非金属单质的电子式。
电子式书写方法一览电子式是表示微粒最外层电子结构的化学式。
通常是在元素符号的周围,用小黑点·(或×)等符号表示元素的原子或离子的最外层电子个数。
用电子式可以表示原子、离子、单质分子,也可表示共价化合物、离子化合物及其形成过程。
书写电子式应该注意:1. 无论何种微粒,其电子式都是由原子为基本单位组成的,不能出现角码甚至系数。
2. 组成各种微粒的各个原子的电子式,必须力求均匀、对称。
稳定的8电子结构通常表示为四对电子(一般为元素符号的上、下、左、右各一对电子.)。
3. 电子式只能用来表示由主族元素形成的物质,不能表示由过渡元素形成的物质。
一. 原子:依据元素的原子最外层电子个数的多少,先用小黑点“?”(或“*”)等符号在元素符号上、下、左、右各表示出1个电子,多余的电子配对。
例如:二. 离子:1. 阳离子:简单阳离子由于在形成过程中已失去最外层电子,所以其电子式就是其离子符号本身。
例如:Na+ K+ Mg2+ Ca2+ Ba2+ Al3+复杂的阳离子(例如NH4+、H3O+等.) 除应标出共用电子对、非共用电子对等外,还应加中括号,并在括号的右上方标出离子所带的电荷。
2. 阴离子:无论是简单阴离子,还是复杂的阴离子,都应标出电子对等,还应加中括号,并在括号的右上方标出离子所带的电荷。
例如:三. 共价型单质分子:必须正确地表示出共用电子对数,并满足每个原子的稳定结构。
例如:四. 共价化合物:共价化合物电子式的书写,基本与共价型单质分子相同,一般为正价者在前。
对于不同价态的元素的原子,一般将化合价绝对值大的写在中间,绝对值小的写在周边。
例如:五. 离子化合物:离子化合物电子式的书写,是将阴阳离子(阳离子在前,阴离子在后.)拼在一起。
对于不同价态的离子,也按其绝对值,遵照“大值在中间、小值在周边”的原则书写。
例如:六. 用电子式表示化合物的形成过程:1. 共价化合物的形成过程示例:2. 离子化合物的形成过程示例:电子式书写中的常见错误一、漏写没有参加成键的电子对Cl ClCl C Cl (正确) Cl C Cl (错误) N N (正确) N N(错误)Cl Cl二、漏写或多加[]及错写电荷数Na+(正确)[ Na ]+(错误) H F (正确) H [ F ]-(错误)HNa+ [ Cl ]-(正确) Na+ Cl (错误) [ H N H ]+[ Cl ]-(正确) NH4+ [ Cl ]-(错误)H三、漏标离子所带的电荷数或与化合价混淆[ Cl ]-Ca2+ [ Cl ]-(正确)[ Cl ]Ca2+ [ Cl ](错误)[ Cl ]-1Ca2+ [ Cl ]-1(错误)Na+ [ S ]2-Na+(正确) Na+ [ S ]Na+(错误) Na+1[ S ]-2Na+1(错误)四、将相同离子错误合并[ Cl ]-Mg2+[ Cl ]-(正确)Mg2+[ Cl ]2-(错误) Na+[ S ]2-Na (正确)Na2+[ S ]2-(错误)五、电子式中微粒排列错误H O Cl (正确)H Cl O (错误)[ H O ]-Ca2+[ O H ]-(正确)[ O H ]Ca2+[ O H ](错误)Mg2+[ N ]3-Mg2+ [ N ]3-Mg2+(正确)Mg2+Mg2+Mg2+[ N ]3-[ N ]3-(错误)六、电子(电子对)排列错误N N (正确) N N (错误) N N (错误) O C O (正确) O C O (错误)七、用电子式表示形成过程时错误化学方程式中的反应物与生成物之间用“=”连接,而不用“→”连接。
电子式是高中化学必修二的一个重要高中化学只是带你,考查形式通常为电子式的书写和判断正误,也是高考化学试题中常涉及到的一个知识点。
首先我们来看看什么是电子式?电子式就是在元素符号周围用小黑点“·”或小叉“×”来表示元素原子的最外层电子的式子。
其次,中学化学网现将不同粒子的电子式的书写方法总结如下:1.原子的电子式①书写方法:首先写出其元素符号,再在元素符号周围用“·”或“×”标出它的最外层电子。
依据元素的原子最外层电子个数的多少,先用小黑点“•”(或“×”)等符号在元素符号上、下、左、右各表示出1个电子,多余的电子配对。
②例子:元素周期表中前18号元素原子电子式如下图:2.离子的电子式(1)简单阳离子的电子式①书写方法:用该阳离子的离子符号表示。
具体原因是:简单阳离子由于在形成过程中已失去最外层电子,所以其电子式就是其离子符号本身。
②例子:钠离子Na+;镁离子Mg2+;钡离子Ba2+(3)复杂的阳离子的电子式①书写方法:不仅要标出最外层电子数,而且要用“[ ]”括起来,并在右上角标明离子所带的电荷②例子:铵根离子电子式如下图(铵根离子电子式)(3)简单阴离子的电子式①书写方法:不但要标出最外层电子数,而且要用“[ ]”括起来,并在右上角标明离子所带的电荷。
②例子:氯离子和氧离子的电子式如下图:(4)复杂的阴离子的电子式①书写方法:不仅要标出最外层电子数,而且要用“[ ]”括起来,并在右上角标明离子所带的电荷②例子:过氧根离子和氢氧根离子的电子式分别如下图(过氧根离子电子式)(氢氧根离子电子式)3.单质分子的电子式①书写方法:对于以共价键作用结合成的非金属单质分子,他们的电子式由对应原子的电子式组合而成,但同时要表示出共用电子对数;而对其他(金属单质、稀有气体单质等)则一律用原子的电子式表示②例子:(氧气分子电子式)(氯气分子电子式)③技巧:可以根据非金属单质中各原子最外层都要达到8电子稳定结构(He除外),来确定非金属单质中的共用电子对数4.化合物的电子式(1)离子化合物的电子式①书写方法:离子化合物的电子式由阴、阳离子的电子式组合而成,但相同的离子不能合并②例子:(氯化钠电子式)(硫化钾电子式)(氯化铵电子式)(2)共价化合物的电子式①书写方法:共价化合物的电子式由对应原子的电子式组成,并要表示出两原子之间的共用电子对情况②例子:(氯化氢电子式)(二氧化碳电子式)③技巧:一般共价化合物中各元素的化合价的绝对值就是该元素原子形成的共用电子对数5.用电子式表示物质的形成过程如:H2的形成过程K2S的形成过程注意:①用“→”表示形成过程,不用“=”;②“→”左边是形成该物质的所有原子的电子式,相同的原子可以合并,“→”右边是该物质的电子式;③用电子式表示离子化合物的形成过程时,可以在原子之间用箭头表示电子得失的关系,也可以不表示。
电子式书写规则在元素符号周围用“·”和“×”来表示原子的最外层电子(价电子),这种式子叫做电子式。
1. 原子的电子式由于中性原子既没有得电子,也没有失电子,所以书写电子式时应把原子的最外层电子全部排列在元素符号周围。
排列方式为在元素符号上、下、左、右四个方向,每个方向不能超过2 个电子。
例如,、、、。
2. 金属阳离子的电子式金属原子在形成阳离子时,最外层电子已经失去,但电子式仅画出最外层电子,所以在画阳离子的电子式时,就不再画出原最外层电子,但离子所带的电荷数应在元素符号右上角标出。
所以金属阳离子的电子式即为离子符号。
如钠离子的电子式为;镁离子的电子式为,氢离子也与它们类似,表示为。
3. 非金属阴离子的电子式一般非金属原子在形成阴离子时,得到电子,使最外层达到稳定结构,这些电子都应画出,并将符号用“[]”括上,右上角标出所带的电荷数,电荷的表示方法同于离子符号。
例如,、、。
4. 共价化合物的电子式共价化合物是原子间通过共用电子对结合而成的。
书写时将共用电子对画在两原子之间,每个原子的未成对电子和孤对电子也应画出。
因不同元素原子吸引电子能力不同,则共用电子对偏向吸引电子能力强的原子,而偏离吸引电子能力弱的原子。
例如,、。
5. 根离子的电子式根离子中,若不同原子间以共价键结合,画法同共价化合物,因根离子带有电荷,所以应把符号用“[]”括起来,右上角标出电荷数。
例如,铵根阳离子:;氢氧根离子:。
6. 离子化合物的电子式先根据离子电子式的书写方法,分别画出阴、阳离子的电子式,然后让阴、阳离子间隔排列,注意相同离子不能合并。
例如,NaCl、MgCl2、Na2O的电子式分别为、、。
7. 用电子式表示物质的形成过程①离子化合物的形成过程形成用“→”表示,形成之前为原子的电子式并用弯箭头表示电子得失,形成之后为离子化合物的电子式。
例如,NaCl 的形成过程为:MgCl2的形成过程为:②共价化合物或非金属单质的形成过程表示方法基本同离子化合物相同,不同的是因没有电子得失,所以不要再画弯箭头,并且“→”之后为共价化合物或非金属单质的电子式。
电子式书写规则在元素符号周围用“·”和“×”来表示原子的最外层电子(价电子),这种式子叫做电子式。
1. 原子的电子式由于中性原子既没有得电子,也没有失电子,所以书写电子式时应把原子的最外层电子全部排列在元素符号周围。
排列方式为在元素符号上、下、左、右四个方向,每个方向不能超过2个电子。
例如,、、、。
2. 金属阳离子的电子式金属原子在形成阳离子时,最外层电子已经失去,但电子式仅画出最外层电子,所以在画阳离子的电子式时,就不再画出原最外层电子,但离子所带的电荷数应在元素符号右上角标出。
所以金属阳离子的电子式即为离子符号。
如钠离子的电子式为;镁离子的电子式为,氢离子也与它们类似,表示为。
3. 非金属阴离子的电子式一般非金属原子在形成阴离子时,得到电子,使最外层达到稳定结构,这些电子都应画出,并将符号用“[]”括上,右上角标出所带的电荷数,电荷的表示方法同于离子符号。
例如,、、。
4. 共价化合物的电子式共价化合物是原子间通过共用电子对结合而成的。
书写时将共用电子对画在两原子之间,每个原子的未成对电子和孤对电子也应画出。
因不同元素原子吸引电子能力不同,则共用电子对偏向吸引电子能力强的原子,而偏离吸引电子能力弱的原子。
例如,、。
5. 根离子的电子式根离子中,若不同原子间以共价键结合,画法同共价化合物,因根离子带有电荷,所以应把符号用“[]”括起来,右上角标出电荷数。
例如,铵根阳离子:;氢氧根离子:。
6. 离子化合物的电子式先根据离子电子式的书写方法,分别画出阴、阳离子的电子式,然后让阴、阳离子间隔排列,注意相同离子不能合并。
例如,NaCl、MgCl2、Na2O的电子式分别为、、。
7. 用电子式表示物质的形成过程①离子化合物的形成过程形成用“→”表示,形成之前为原子的电子式并用弯箭头表示电子得失,形成之后为离子化合物的电子式。
例如,NaCl的形成过程为:MgCl2的形成过程为:②共价化合物或非金属单质的形成过程表示方法基本同离子化合物相同,不同的是因没有电子得失,所以不要再画弯箭头,并且“→”之后为共价化合物或非金属单质的电子式。
电子式书写方法一览电子式是表示微粒最外层电子结构的化学式。
通常是在元素符号的周围,用小黑点·(或×)等符号表示元素的原子或离子的最外层电子个数。
用电子式可以表示原子、离子、单质分子,也可表示共价化合物、离子化合物及其形成过程。
书写电子式应该注意:1. 无论何种微粒,其电子式都是由原子为基本单位组成的,不能出现角码甚至系数。
2. 组成各种微粒的各个原子的电子式,必须力求均匀、对称。
稳定的8电子结构通常表示为四对电子(一般为元素符号的上、下、左、右各一对电子.)。
3. 电子式只能用来表示由主族元素形成的物质,不能表示由过渡元素形成的物质。
一. 原子:依据元素的原子最外层电子个数的多少,先用小黑点“•”(或“*”)等符号在元素符号上、下、左、右各表示出1个电子,多余的电子配对。
例如:二. 离子:1. 阳离子:简单阳离子由于在形成过程中已失去最外层电子,所以其电子式就是其离子符号本身。
例如:Na+K+Mg2+Ca2+Ba2+Al3+复杂的阳离子(例如NH4+、H3O+等.) 除应标出共用电子对、非共用电子对等外,还应加中括号,并在括号的右上方标出离子所带的电荷。
2. 阴离子:无论是简单阴离子,还是复杂的阴离子,都应标出电子对等,还应加中括号,并在括号的右上方标出离子所带的电荷。
例如:三. 共价型单质分子:必须正确地表示出共用电子对数,并满足每个原子的稳定结构。
例如:四. 共价化合物:共价化合物电子式的书写,基本与共价型单质分子相同,一般为正价者在前。
对于不同价态的元素的原子,一般将化合价绝对值大的写在中间,绝对值小的写在周边。
例如:五. 离子化合物:离子化合物电子式的书写,是将阴阳离子(阳离子在前,阴离子在后.)拼在一起。
对于不同价态的离子,也按其绝对值,遵照“大值在中间、小值在周边”的原则书写。
例如:六. 用电子式表示化合物的形成过程:1. 共价化合物的形成过程示例:2. 离子化合物的形成过程示例:电子式书写中的常见错误一、漏写没有参加成键的电子对Cl ClCl C Cl (正确)Cl C Cl (错误)N N (正确)NN(错误)Cl Cl二、漏写或多加[]及错写电荷数Na+(正确)[Na ]+(错误)H F (正确)H [ F ]-(错误)HNa+[ Cl ]-(正确)Na+Cl (错误)[ H N H ]+[ Cl ]-(正确)NH4+[ Cl ]-(错误)H三、漏标离子所带的电荷数或与化合价混淆[ Cl ]-Ca2+[ Cl ]-(正确)[ Cl ]Ca2+[ Cl ](错误)[ Cl ]-1Ca2+[ Cl ]-1(错误)Na+[ S ]2-Na+(正确)Na+[ S ]Na+(错误)Na+1[ S ]-2Na+1(错误)四、将相同离子错误合并[ Cl ]-Mg2+[ Cl ]-(正确)Mg2+[ Cl ]2-(错误)Na+[ S ]2-Na (正确)Na2+[ S ]2-(错误)五、电子式中微粒排列错误H O Cl (正确)H Cl O (错误)[ H O ]-Ca2+[ O H ]-(正确)[ O H ]Ca2+[ O H ](错误)Mg2+[ N ]3-Mg2+[ N ]3-Mg2+(正确)Mg2+Mg2+Mg2+[ N ]3-[ N ]3-(错误)六、电子(电子对)排列错误N N (正确)N N (错误)N N (错误)O C O (正确)O C O (错误)七、用电子式表示形成过程时错误化学方程式中的反应物与生成物之间用“=”连接,而不用“→”连接。
知识就堤力量一. 原子:依据元素的原子最外层电子个数的多少,先用小黑点“ 下、左、右各表示出 1个电子,多余的电子配对。
例如: Na ** Mg *-Si *: P -- S - s Cl *: Ar s■n■■a a.二. 简单离子:1. 简单阳离子:简单阳离子由于在形成过程中已失去最外层电子,所以其电子式就是其离 子符号本身。
例如:Na + K + Mg 2+ Ca 2+ Ba 2+ Al 3+2.简单阴离子的电子式一般非金属原子在形成阴离子时,得到电子,使最外层达到稳定结构,这些 电子都应画出,并将符号用“ □”括上,右上角标出所带的电荷数,电荷的表示 方法同于离子符号。
例如,[H:]、[: F:]、[: S:]2。
三. 共价型单质分子:必须正确地表示出共用电子对数,并满足每个原子的稳定结构。
例如: =He=H = H: Cl : Cl =0::6:N :=N :■・ ■■ ・・・・ ・■四•共价化合物:共价化合物电子式的书写,基本与共价型单质分子相同,一般为正价者在前。
对于不同价 态的元素的原子,一般将化合价绝对值大的写在中间,绝对值小的写在周边。
例如:五. 复杂离子(例如NH4、H0等.)除应标出共用电子对、非共用电子对等外,还应加中括H[H-N=H J + [ H-O'II 广号,并在括号的右上方标出离子所带的电荷。
- -复杂的阴离子,都应标出电子对等,还应加中括号,并在括号的右上方标出离子所带的电 荷。
例如:[lOijir [ifi-oi]*- [ifiifi-fii]*'I IVH ■■■ ■■0*六. 离子化合物:离子化合物电子式的书写,是将阴阳离子(阳离子在前,阴离子在后.)拼在一起。
对于不同价态的离子,也按其绝对值,遵照“大值在中间、小值在周边”的原则书写。
例如:(或“ * ”)等符号在元素符号上、H■■"g:H HC="H印:H Ii=“H■・HHO:" 0=喰■ ■■■H9c»o»: :O-Na*[: CL:]'Ha +[:O:O :p-Ma 4知识就堤力量H・・"P「・・1H:K:H :€1:HCa2+[:O; O?]2- Ca1*■[: O:O :]3_Nlf-Na+Na+七.用电子式表示化合物的形成过程:1. 共价化合物的形成过程示例:H- + *C1:------------ H =C1 =■十--------------- ・3::c ::62H* 十-0 * -------------- * H = 5 = H2. 离子化合物的形成过程示例:Na^^-Cl^ --------------- -Na4" [ »Cl = ] ~z ca ci =——[f 】y尹[D丁» “ ■■ ・・K s K ——-K* [ ’ S =]Z_K*1、原子的电子式:H Ne NaAl C O2、离子的电子式:[Na4■[: N:]3-Na+Na+F- S2-Na+Mg +Fe2+知识就堤力量NH4+OH-3、共价化合物的电子式H2CI2N2出0NH3CH4 H2O2HClO CO2 N2H4PCI34、离子化合物的电子式NaCl MgCD Na2S NaOH Na?O2NH4CI Mg3N2Love is not a maybe thing. You know whe n you love some one.F- S2-。
如何正确书写电子式对于电子式的书写和判断正误是高考试题中常涉及到的一个知识点,现将不同粒子的电子式的书写方法总结如下:1.原子的电子式①书写方法:首先写出其元素符号,再在元素符号周围用“· ”或“×”标出它的最外层电子②例子:钠原子;镁原子 ;氟原子 2.离子的电子式(1)简单阳离子的电子式 ①书写方法:用该阳离子的离子符号表示②例子:钠离子 Na + ;镁离子 Mg 2+ ;钡离子 Ba 2+(2)复杂的阳离子的电子式 ①书写方法:不仅要标出最外层电子数,而且要用“[ ]”括起来,并在右上角标明离子所带的电荷 ②例子:铵根离子电子式如下图(铵根离子电子式)(3)简单阴离子的电子式①书写方法:不但要标出最外层电子数,而且要用“[ ]”括起来,并在右上角标明离子所带的电荷②例子:硫离子 ;氟离子(4)复杂的阴离子的电子式 ①书写方法:不仅要标出最外层电子数,而且要用“[ ]”括起来,并在右上角标明离子所带的电荷 ②例子:过氧根离子和氢氧根离子的电子式分别如下图(过氧根离子电子式)(氢氧根离子电子式)3.单质分子的电子式①书写方法:对于以共价键作用结合成的非金属单质分子,他们的电子式由对应原子的电子式组合而成,但同时要表示出共用电子对数;而对其他(金属单质、稀有气体单质等)则一律用原子的电子式表示②例子:氢气分子 ;氧气分子③技巧:可以根据非金属单质中各原子最外层都要达到8电子稳定结构(He 除外),来确定非金属单质中的共用电子对数。
4.化合物的电子式(1)离子化合物的电子式FFS 2–Na Mg H H OON H H H H①书写方法:离子化合物的电子式由阴、阳离子的电子式组合而成,但相同的离子不能合并②例子:NaCl 的电子式为;K 2S的电子式为 ,(不能写成)(2)共价化合物的电子式①书写方法:共价化合物的电子式由对应原子的电子式组成,并要表示出两原子之间的共用电子对情况。
如何正确书写电子式对于电子式的书写和判断正误是高考试题中常涉及到的一个知识点,现将不同粒子的电子式的书写方法总结如下: 1.原子的电子式①书写方法:首先写出其元素符号,再在元素符号周围用“· ”或“×”标出它的最外层电子②例子:钠原子 ;镁原子 ;氟原子2.离子的电子式(1)简单阳离子的电子式①书写方法:用该阳离子的离子符号表示②例子:钠离子 Na + ;镁离子 Mg 2+ ;钡离子 Ba 2+(2)复杂的阳离子的电子式①书写方法:不仅要标出最外层电子数,而且要用“[ ]”括起来,并在右上角标明离子所带的电荷②例子:铵根离子电子式如下图 (铵根离子电子式)(3)简单阴离子的电子式①书写方法:不但要标出最外层电子数,而且要用“[ ]”括起来,并在右上角标明离子所带的电荷②例子:硫离子 ;氟离子 (4)复杂的阴离子的电子式①书写方法:不仅要标出最外层电子数,而且要用“[ ]”括起来,并在右上角标明离子所带的电荷②例子:过氧根离子和氢氧根离子的电子式分别如下图(过氧根离子电子式)(氢氧根离子电子式)3.单质分子的电子式①书写方法:对于以共价键作用结合成的非金属单质分子,他们的电子式由对应原子的电子式组合而成,但同时要表示出共用电子对数;而对其他(金属单质、稀有气体单质等)则一律用原子的电子式表示②例子:氢气分子 ;氧气分子③技巧:可以根据非金属单质中各原子最外层都要达到8电子稳定结构(He 除外),来确定非金属单质中的共用电子对数。
4.化合物的电子式F FS 2–Na Mg H H O ON H H H H(1)离子化合物的电子式①书写方法:离子化合物的电子式由阴、阳离子的电子式组合而成,但相同的离子不能合并②例子:NaCl 的电子式为;K 2S 的电子式为 ,(不能写成 )(2)共价化合物的电子式 ①书写方法:共价化合物的电子式由对应原子的电子式组成,并要表示出两原子之间的共用电子对情况。
电子式书写方法一览 Standardization of sany group #QS8QHH-HHGX8Q8-GNHHJ8-HHMHGN#电子式书写方法一览电子式是表示微粒最外层电子结构的化学式。
通常是在元素符号的周围,用小黑点·(或×)等符号表示元素的原子或离子的最外层电子个数。
用电子式可以表示原子、离子、单质分子,也可表示共价化合物、离子化合物及其形成过程。
书写电子式应该注意:1. 无论何种微粒,其电子式都是由原子为基本单位组成的,不能出现角码甚至系数。
2. 组成各种微粒的各个原子的电子式,必须力求均匀、对称。
稳定的8电子结构通常表示为四对电子(一般为元素符号的上、下、左、右各一对电子.)。
3. 电子式只能用来表示由主族元素形成的物质,不能表示由过渡元素形成的物质。
一. 原子:依据元素的原子最外层电子个数的多少,先用小黑点“”(或“*”)等符号在元素符号上、下、左、右各表示出1个电子,多余的电子配对。
例如:二. 离子:1. 阳离子:简单阳离子由于在形成过程中已失去最外层电子,所以其电子式就是其离子符号本身。
例如:Na+ K+ Mg2+ Ca2+ Ba2+ Al3+复杂的阳离子(例如NH4+、H3O+等.) 除应标出共用电子对、非共用电子对等外,还应加中括号,并在括号的右上方标出离子所带的电荷。
2. 阴离子:无论是简单阴离子,还是复杂的阴离子,都应标出电子对等,还应加中括号,并在括号的右上方标出离子所带的电荷。
例如:三. 共价型单质分子:必须正确地表示出共用电子对数,并满足每个原子的稳定结构。
例如:四. 共价化合物:共价化合物电子式的书写,基本与共价型单质分子相同,一般为正价者在前。
对于不同价态的元素的原子,一般将化合价绝对值大的写在中间,绝对值小的写在周边。
例如:五. 离子化合物:离子化合物电子式的书写,是将阴阳离子(阳离子在前,阴离子在后.)拼在一起。
对于不同价态的离子,也按其绝对值,遵照“大值在中间、小值在周边”的原则书写。
精心整理
如何正确书写电子式
对于电子式的书写和判断正误是高考试题中常涉及到的一个知识点,现将不同粒子的电子式的书写方法总结如下:
1.原子的电子式
①书写方法:首先写出其元素符号,再在元素符号周围用“·”或“×”标出它的最外层电子 ②例子:钠原子;镁原子;氟原子 2.离子的电子式 (1)简单阳离子的电子式
(2) (3②例子:硫离子;氟离子(4)复杂的阴离子的电子式 (过氧根离子电子式)3②例子:氢气分子;氧气分子
③技巧:可以根据非金属单质中各原子最外层都要达到8电子稳定结构(He 除外),来确定
非金属单质中的共用电子对数。
4.化合物的电子式
(1)离子化合物的电子式
①书写方法:离子化合物的电子式由阴、阳离子的电子式组合而成,
但相同的离子不能合并
②例子:NaCl 的电子式为; K 2S 的电子式为,(不能写成) (2)共价化合物的电子式
F
F S Cl
Na + Na
Mg H O K + S 2– K + K 2+ S
2– N H H H
精心整理
①书写方法:共价化合物的电子式由对应原子的电子式组成,并要表示出 两原子之间的共用电子对情况。
②例子:HCl 的电子式为;CO 2的电子式: ③技巧:一般共价化合物中各元素的化合价的绝对值就是该元素原子形成的 共用电子对数
5.基团的电子式
—CH 3——OH —CHO
子式表示物质的形成过程
(1)共价化合物的形成过程示例:
(2)离子化合物的形成过程示例:
原子
离子
【练习】书写下列粒子的电子式Na +H +Cl -S 2-OH N a H
H C N 2N O 2 N a M C l g O (NH 4)2H l 4 C F C H
4 Cl
H C O O。