(财务内部审计)自考审计资料
- 格式:doc
- 大小:125.19 KB
- 文档页数:7
审计学重点和复习资料题型:判断题20题20分,单项选择题15题15分,简答题2题10分,案例计算题3题30分,综合题1题25分重点法律责任的类型:P81法律责任:P88—94审计证据:P108—P117其中:P116,不同来源的审计证据可靠程度计划审计工作中的重要性与审计风险的关系及影响:P161—P166审计抽样:属性抽样的三种方法,掌握名字和适用P227-231变量抽样的方法及计算P235及PPT审计报告:重点,P236—P246写审计报告销售与收款循环审计:函证:P293—297购货与付款循环审计:应付账款审计:负债的特点P313函证应付账款和查找未入账的应付账款P315生产与服务循环审计:存货监盘P339—341货币资金审计:内部控制的要点:P381-382现金的实质性程序:P385—386银行存款的实质性程序:P388—392简答题:1.注册会计师的责任和法律责任的种类有哪些?注册会计师应如何避免法律责任?答:注册会计师的责任类型(1)违约(2)过失① 普通过失② 重大过失(3)欺诈•法律责任类型:1・行政责任2・民事责任3・刑事责任• 一般来说,因为违法和过失可能使注册会计师负行政责任和民事责任,因欺诈可能使注册会计师负民事责任和刑事责任。
注册会计师应如何避免法律责任?(-)严格遵循职业道德规范(二)建立会计师事务所质量控制制度(三)谨慎选择合伙人(四)招收合格的人员,并予以适当的培训和督导(五)与委托人签订业务约定书(六)审慎选择被审计单位(七)严格遵守审计准则(八)提取风险基金或购买责任保险(九)移请律师2.积极式函证与消极式函证分别适应于哪些情况?答:当债务人符合下列情况时,采用积极式函证较好:<1)个别账户的欠款金额较大;(2)有理由相信欠款可能会存在争议、差错或问题。
当债务人符合以下所有条件时,可以采用消极式函证:(1)相关的内部控制是有效的;(2)预计差错率较低;(3) 欠款余额小的债务人数量较多;(4)审计人员有理由确信大多数被函证者能认真对待询证函,并对不正确的情况作出反映。
审计是由国家授权或接受委托的专职机构和人员,依照国家法规、审计准则和会计理论,远用专门的方法,对被审计单位的财政、财务收支、经营管理活动及相关资料的真实性、正确性、合规性、合法性、效益性进行审查和监督,评价经济责任,鉴证经济业务,用以维护财经法纪、改善经营管理、提高经济效益的一项独立性的经济监督活动。
审计的分类①按审计的主体分类:政府审计、内部审计和注册会计师审计。
②按审计目的和内容分类:财务报表审计、经营审计、合规性审计③按审计实施的时间分类:事前审计、事中审计和事后审计三类。
④按审计执行的地点分类:报送审计和就地审计两类。
⑤按照审计所依据的基础和使用的技术分类:账项基础审计、制度基础审计、风险导向审计审计中常用的有盘点法、调节法、观察法、查询法和鉴定法。
审计的职能:经济监督职能、经济评价职能、经济鉴证职能审计的作用:制约作用、促进作用、证明作用注册会计师基本原则包括独立、客观、公正,专业胜任能力,应有关注,保密,职业行为,技术准则。
独立性是注册会计师的精髓,独立性要求注册会计师在执业过程中做到裨上的独立和形式上的独立。
注册会计师保持实质上的独立性,这种心态能使审计意见不受有损于职业判断的任何因素的影响,做到公正行事,保持客观和职业谨慎。
注册会计师保持形式上的独立性,避免出现重大的事实和情况,致使拥有充分相关信息的理性和三方合理推定会计师事务所或鉴证小组成员的公正性、客观性或职业谨慎性受到威胁。
注册会计师在三种情况下中以披露客户的有关信息:第一,取得客户的授权。
第二,根据法规要求,为法律诉讼准备文件或提供证据,以及向监管机构报告发现的违反法律行为。
第三,接受同业复核以及注册会计师协会和监管机构依法进行的质量检查。
可能威胁独立性的情形:有经济利益、自我评价、关联关系、外界压力等。
审计准则是用来规范审计人员招待审计业务,获取审计证据,形成审计结论,出具审计报告的专业标准。
它是审计人员在执行审计业务时必须遵循的行为规范和指南,同时也是衡量审计工作的尺度和标准。
自考00160审计学复习资料(2)第二章学习提要通过本章学习,了解审计分类的意义和目的;掌握审计分类的标准;明确各类审计的特点和适用范围,以及它们在我国审计工作体系中的地位和作用,并在此基础上,了解掌握各类审计的相互关系和正确选用审计形式的重要意义。
重点与难点审计的基本分类;国家审计、社会审计和内部审计三者之间的关系;详细审计和抽样审计的优缺点、适用范围。
内容讲解一、审计的基本分类(一)审计按其内容进行分类:可分为财政财务审计、经济效益审计和财经法纪审计。
1、财政财务审计。
是指审计机构对国家机关、企事业单位的财政、财务收支活动和反映其经济活动的会计资料进行的审计。
其目的主要是判断被审计单位的经济活动包括财政和财务收支活动的真实性、合法性和会计处理方法的一贯性。
其中,财政审计是由国家机关对本级财政预算执行情况和下级财政预算执行情况的决算等情况进行监督;财务审计是对会计资料及其所反映的经济活动三性发表意见。
2、经济效益审计。
是指审计机构对被审单位或项目的经济活动包括财政、财务收支活动的效益性进行审查。
其目的主要是评价被审单位或项目的经济效益的优劣,以利于不断提高企业的经济效益。
经济效益审计又可根据审查内容的不同分为业务经营审计和管理审计两个分支。
3、财经法纪审计。
是指国家审计机关和内部审计部门对严重违反财经法纪的行为所进行的专项审计。
目的在于维护财经法纪,保护国家和人民财产的安全和完整。
(二)审计按其主体进行分类,可分为国家审计、社会审计和内部审计。
1、国家审计。
也称政府审计。
是指由国家审计机关所实施的审计。
2、社会审计。
也称注册会计师审计。
社会审计有如下特点:(1)审计的独立性。
(2)审计的委托性。
(3)审计的有偿性。
3、内部审计。
也称部门和单位审计。
是指由部门内部独立于财会部门以外的专职审计机构所进行的审计。
内部审计具有以下特点:(1)审计范围的广泛性。
(2)审计机构的相对独立性。
(3)审计目的的内向服务性。
审计背诵知识点1. 客户关系和具体业务的接受与保持会计师事务所应当制定有关客户关系和具体业务接受与保持的政策和程序,以合理保证只有在下列情况下,才能接受或保持客户关系和具体业务:(1)已考虑客户的诚信,没有信息表明客户缺乏诚信;(2)具有执行业务必要的素质、专业胜任能力、时间和资源;(3)能够遵守职业道德规范。
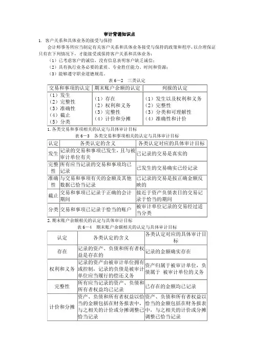
表6-2 三类认定1.各类交易和事项相关的认定与具体审计目标表6-3 各类交易和事项相关的认定与具体审计目标2.期末账户余额相关的认定与具体审计目标表6-4 期末账户余额相关的认定与具体审计目标3.列报相关的认定与具体审计目标【考点】会计师事务所在签订审计业务约定书前应做的工作(教材P116)(记忆)(1)明确审计业务的性质和范围;(2)初步了解被审计单位的基本情况;(3)会计师事务所评价专业胜任能力;(4)商定审计收费;(5)明确被审计单位应协助的工作。
【考点】签约前应初步了解被审计单位的基本情况(教材P116)(记忆)注册会计师应了解的被审计单位基本情况包括:(1)业务性质、经营规模和组织结构;(2)经营情况和经营风险;(3)以前年度接受审计的情况;(4)财务会计机构及工作组织;(5)其他与签订审计业务约定书相关的事项。
【考点】签约前会计师事务所评价专业胜任能力(教材P116)(记忆)会计师事务所评价的内容主要包括:(1)执行审计的能力(确定审计小组的关键成员、考虑在审计过程中向外界专家寻求协助的需要和具有必要的时间);(2)能否保持独立性;(3)保持应有关注的能力。
如果会计师事务所不具备专业胜任能力,应当拒绝接受委托。
【考点】在确定收费时,会计师事务所应当考虑以下主要因素(教材P116)(记忆)(1)专业服务的难度和风险以及所需的知识和技能;(2)所需专业人员的水平和经验;(3)每一专业人员提供服务所需的工时;(4)提供专业服务所需承担的责任。
【考点】在接受审计委托,为确定保持客户关系和具体审计业务的结论是恰当时,注册会计师应当考虑的主要事项:(教材P141)(记忆)(1)被审计单位的主要股东、关键管理人员和治理层是否诚信;(2)项目组是否具备执行审计业务的专业胜任能力以及必要的时间和资源;(3)会计师事务所和项目组能否遵守职业道德规范。
{财务管理内部审计}全国年度审计学自考真题全国2008年4月自考审计学真题课程代码:00160一、单项选择题(本大题共20小题,每小题1分,共20分)在每小题列出的四个备选项中只有一个是符合题目要求的,请将其代码填写在题后的括号内。
错选、多选或未选均无分。
1.我国第一家社会审计组织的创办人是()A.潘序论B.谢霖C.徐永祚D.奚玉书2.下列各项审计中,独立性最强的是()A.国家审计B.民间审计C.内部审计D.政府审计3.不定期审计一般适用于()A.财务报表的初次审计B.财务报表的继续审计C.财经法纪审计D.年度决算审计4.审计机关自收到审计报告之日起将审计意见书和审计决定送达被审计单位和有关单位的期限是()A.30天B.15天C.7天D.3天5.下列各项中,属于注册会计师审计“其他责任”职业道德的是()A.不得对未来事项可实现程度作出保证B.不得以不正当手段与同行争揽业务C.不限制外地事务所在本地承接业务D.不允许他人借用本人、本所的名义承接业务6.管理当局对会计报表的下列认定中,审计人员通过分析存货周转率最有可能证实的是()A.估价和分摊B.权利和义务C.存在或发生D.表达和披露7.审计人员获取的被审计单位有关人员口头答复所形成的书面记录,属于()A.书面证据B.实物证据C.口头证据D.环境证据8.下列审计证据中,其证明力由强到弱排列的是()A.注册会计师自编的分析表、购货发票、销货发票、管理当局声明书B.购货发票、销货发票、注册会计师自编的分析表、管理当局声明书C.销货发票、管理当局声明书、购货发票、注册会计师自编的分析表D.注册会计师自编的分析表、销货发票、管理当局声明书、购货发票9.下列各项随机选择方法中,确定了第一个号码后,以后各个样本号码也就随之全部确定的是()A.编号选样B.随机数表选样C.分层选样D.系统选样10.由于公司建立的内部控制只能为会计报表的公允性提供合理保证,并且存在着固有限制,所以,审计风险模型的控制风险始终()A.小于零B.大于零C.大于1D.小于111.当审计人员评价某企业内部控制为最高信赖程度时,对其实质性测试的工作为()A.不需B.有限C.中等D.更多12.下列各项中,属于注册会计师总体审计计划审核事项的是()A.审计程序能否达到审计目标B.审计程序能否适合各审计项目的具体情况C.对审计重要性的确定和审计风险的评估是否恰当D.重点审计程序的制定是否恰当13.在申请复审期间,原审计结论和决定可以()A.不执行B.暂停执行C.部分执行D.照常执行14.审计工作底稿的复核中,不能作为复核人的是()....A.业务助理人员B.项目经理C.签字注册会计师D.所长15.如果审计人员怀疑被审计单位存在向虚构的顾客发货并作为销售业务入账的行为,则应执行最有效的交易实质性测试程序是()A.复核主营业务收入总账、明细账以及应收账款明细账中的大额或异常项目B.将发运凭证与存货永续记录中的发运分录核对C.将发运凭证与相关的销售发票和主营业务收入明细账及应收账款中的分录进行核对D.将主营业务收入明细账中的分录同销售单中的赊销审批和发运审批核对16.如果审认人员已从被审计单位的某开户银行获取了银行对账单和所有已付支票清单,该审计人员()A.勿需再向该银行函证B.可根据需要,确定是否向该银行函证C.仍需向该银行函证D.根据审计业务约定书的要求,确定是否向该银行函证17.审查盈余公积时,在盈余公积用于转增资本或分配股利后,其余额不得低于()....A.注册资本的25%B.实收资本的25%C.盈余公积的25%D.税后利润的25%18.财经法纪审计一般是()A.事前审计B.事中审计C.事后审计D.期末审计19.将定性的管理要素用货币数量来表示的审计方法称为()A.调节法B.鉴定法C.查询法D.金额法20.从审计独立性、有效性来讲,企业内部审计最有效的领导是()A.总会计师B.董事会C.总裁D.主管财务的副总裁二、多项选择题(本大题共10小题,每小题2分,共20分)在每小题列出的五个备选项中至少有两个是符合题目要求的,请将其代码填写在题后的括号内。
自考会计审计知识点一、审计概述审计是指专门从事审查、核对、鉴定等活动,以检查企业财务状况、财务报表的真实性和合法性的一种经济活动。
审计负责人通常被称为注册会计师,他们通过对企业的财务数据进行审查和核实,向企业、政府和公众提供关于财务状况和财务报表的真实性的确信。
审计是保证企业信誉和社会公信力的重要环节。
二、审计职责1. 准备和操作审计计划:审计计划包括了对企业财务状况的检查和评估。
2. 收集证据:审计过程中需要收集充分、适当的证据来支持审计工作。
3. 审核财务报表:审计过程中需要对企业的财务报表进行核对和审查,确保其真实性和合法性。
4. 发现并记录错误和舞弊行为:注册会计师有义务发现并记录任何可能存在的错误和舞弊行为。
5. 提供审计报告:审计结束后,注册会计师需要向相关方提供审计报告,报告中包括了审计过程和审计结果。
三、审计方法和技巧1. 了解企业和行业:审计师需要了解所审计企业的运营模式、市场环境和行业特点,以便更好地进行审计工作。
2. 适当的样本抽取:审计师需要从企业的财务数据中,抽取适当的样本进行检查和评估。
3. 风险评估和控制测试:审计师需要对企业的内部控制进行评估,并进行控制测试,以确保财务报表的真实性。
4. 审计程序和程序手册:审计师需要熟悉和掌握各个审计程序和程序手册,以保证审计工作的顺利进行。
5. 沟通和协作能力:审计师需要具备良好的沟通和协作能力,与客户和团队成员进行有效的沟通和合作。
四、审计的重要性和意义1. 维护企业信誉:审计可以帮助企业确保财务报表的真实性和合法性,增加其在市场上的信誉和声誉。
2. 保护投资者利益:审计过程中发现的错误和舞弊行为,可以早期发现和纠正,减少投资者的损失。
3. 增加市场透明度:审计可以提高企业财务报表的透明度,帮助投资者更好地了解企业的财务状况。
4. 促进经济发展:审计可以提高企业的财务管理水平和透明度,促进企业的长远发展和经济增长。
5. 维护社会公信力:审计可以提高企业的社会责任感和公信力,为社会提供可靠的财务信息。
第一章 审计概论实性、正确性、合规性、合法性、效益性进行审查和监督,评价经济责任,鉴证经济业务,用以维护财经法纪、改善经营管理、提高经济效益的一项独立性的经济监督活动。
它可以从以下几个方面理解: (一)审计的主体审计主体,就是审计的执行者,即审计的专职机构和专职人员。
(二)审计的授权者(或委托者)审计的授权者泛指国家审计机关、政府有关部门领导的授权,单位主管机构和相关领导的授权,它是针对国家审计和内部审计而言的。
(三)审计的客体(对象)审计的客体(对象)是被审计单位在一定时期内能够用财务报表及有关资料表现的全部或一部分经济活动。
(四)审计依据审计依据是审计人员在审计过程中用来评价和判断被审计单位经济活动真实性、合法性、合规性和效益性,据以提出审计意见、做出审计结论的客观标准。
(六)审计的本质第三.(二)权威性它的权威性。
在审计的过程中恪守独立、客观、公正的原则,按照有关法律、法规,根据一定的准则、原则、程序进行,因此,审计人员出具的审计报告具有一定的社会权威性。
第二节 审计的产生和发展 一、 政府审计的产生和发展 (一)我国政府审计的产生和发展“上计”制度,可以说是审计制度的雏形,秦汉时期是我国审计的确立阶段,主要表现在:一是初步形成了统一的审计模式。
二是“上计”制度日趋完善。
三是审计地位提高,职权扩大。
政部直接领导,如瑞典,其独立性和权威性很小。
二、内部审计的产生和发展(一)我国内部审计的产生和发展 (二)国外内部审计的产生和发展的独立性和权威性。
四是隶属于财会部门,三、注册会计师审计的产生和发展(一)我国注册会计师审计的产生和发展1918年9月7日,谢霖在北京创办了我国第一家会计师事务所——正则会计师事务所,这标志着我国注册会计师制度正式诞生。
1、产生于英国,又称为英国式审计 2、资产负债表审计阶段 美国先实施的,又称为美国式审计 3、会计报表审计阶段4、现代审计阶段 四大国际会计师事务所:普华永道、安永、毕马威、德勒 (三)注册会计师审计发展历程的启示 1、注册会计师审计产生的直接原因是财产所有权与经营权的分离; 2、注册会计师审计随着商品经济的发展而发展; 3、注册会计师审计具有客观、独立、公正的特征。
{财务管理内部审计}某某某自考审计讲义借:资产减值损失74000贷:坏账准备74000重分类调整:借:应收账款200000贷:预收账款200000借:应收账款300000贷:预收账款300000(1)不确认收入是正确的,但应反映期末库存商品的减少和发出商品的增加,但这种差异对资产负债表数影响不重要。
第八章:1、资料:注册会计师刘佳对A公司2006年度会计报表审计。
在审查固定资产业务时,发现累计折旧账户上1至6月每月计提折旧56000元,而7至12月每月计提折旧100000元。
而相应固定资产账户没有变动,本年度内固定资产原值没有发生变动。
这些情况引起了刘佳的注意。
经过进一步审查,刘佳发现引起7至12月折旧费用猛增的原因有两个:(1)A公司对6月份经营租入的2台固定资产计提折旧,7至12月多计提200000元(2)A公司为提前收回投资,加速设备更新,从7月份开始将折旧方法由使用年限法改为年数总和法,7至12月多提折旧64000元要求:试评析A公司的业务处理。
如果你是注册会计师刘佳,你将如何处理?解答:企业固定资产业务存在的问题:A公司对经营租入的固定资产计提折旧,这是不符合企业会计制度规定的。
企业会计制度规定:以经营租赁方式租入的固定资产不计提折旧,只在固定资产备查簿中登记即可。
公司在某一会计年度内不能随意变更折旧方法,如果确实需要变更,应当在会计报表附注中披露这一事项,披露折旧方法变更的原因以及对会计报表的影响。
经过以上分析,可以认为A公司对固定资产计提折旧业务有一定的随意性,会计处理不规范;也有可能是经过企业管理部门授意,加大折旧费用,降低盈利水平,从而少交,甚至不交所得税。
注册会计师应当作出以下处理:(1)对于以经营租赁方式租入的固定资产,注册会计师应当提前A公司作出以下调整:借:管理费用-200000贷:累计折旧-200000或:借:以前年度损益调整-200000贷:累计折旧-200000(2)对于折旧方法的改变,注册会计师应当进一步调整其改变的原因,可以通过向有关会计人员和企业管理部门询问的方法来进行。
复习资料1《审计学》(课程代码00160) 第一大题:单项选择题(总分:60分)1、审计最初形态是()。
∙ A.上计制度∙ B.官厅审计∙ C.审计院∙ D.诸军诸司专勾司标准答案:B2、审计工作的核心是()∙ A.审计监督∙ B.审计检查∙ C.审计证据∙ D.审计报告标准答案:B3、审计的客体是指()∙ A.被审单位∙ B.审计委托人∙ C.财产所有者∙ D.审计机构、审计人员标准答案:A4、下列项目中不可以作为审计收费依据的是()∙ A.审计项目所费时间长短∙ B.审计项目参与人员的技术等级∙ C.服务成果大小∙ D.审计项目的复杂程度标准答案:C5、《中华人民共和国注册会计师法》实施时间是()∙ A.1993年1月1日∙ B.1994年1月1日∙ C.1995年1月1日∙ D.1996年1月1日标准答案:B6、审计机关应当自收到审计报告之日起()日内,将审计意见书和审计决定送达被审计单位和有关单位∙ A.30日内∙ B.3个月内∙ C.20日内∙ D.10日内标准答案:A7、列示于报表上的会计要素等会计帐项的金额是否恰当属于()∙ A.表达与披露的认定∙ B.估价或分摊的认定∙ C.权利与义务的认定∙ D.完整性的认定标准答案:B8、列示于资产负债表的货币资金3000万元,认定在资产负债表是否存在是属于()。
∙ A.完整性的认定∙ B.权利和义务的认定∙ C.估价和分摊的认定∙ D.存在或发生的认定标准答案:D9、实物证据、书面证据、口头证据和环境证据的分类标准是()∙ A.按照证据的形式∙ B.按照证据的证明力∙ C.按照审计证据的来源∙ D.按照审计证据充分性标准答案:A10、审计人员对审计项目相关内部控制情况进行调查所获取的证据属于()∙ A.内部证据∙ B.基本证据∙ C.书面证据∙ D.环境证据标准答案:D11、对会计帐簿审阅的重点是()∙ A.总分类帐∙ B.辅助帐∙ C.明细帐和日记帐∙ D.记帐凭证汇总表标准答案:C12、审计工作人员到现场观察工作人员执行业务的情况,了解业务处理程序是否遵照内部控制的要求属于()∙ A.追踪法∙ B.调查法∙ C.实验法∙ D.观察法标准答案:D13、审计人员进行肯定式函证时,如果没有收到回函()∙ A.应进行分析性复核∙ B.应另选样本函证∙ C.应放弃对该项会计记录的审定∙ D.应实施替代程序标准答案:D14、下列属于内部会计控制的为()∙ A.质量控制制度∙ B.生产控制制度∙ C.统计控制制度∙ D.永续盘存制度标准答案:D15、符合性测试的范围和数量主要取决于()∙ A.对内控制度的了解∙ B.内部控制初步评价的结果∙ C.审计人员的经验∙ D.被审计单位的管理环境标准答案:B16、某一帐户或交易类别单独或连同其他帐户、交易类别产生重大错报或漏报,而未被实质性测试发现的可能性称为()∙ A.固有风险∙ B.审计风险∙ C.控制风险∙ D.检查风险标准答案:D17、在被审计单位财产物资种类较多的情况下,审计人员可根据()有选择地进行盘点∙ A.成本效益原则∙ B.重要性原则∙ C.例外管理原则∙ D.审计风险标准答案:B18、审计工作底稿三级复核中,第一级属于()的复核∙ A.审计机构负责人∙ B.被审计单位负责人∙ C.部门负责人∙ D.项目负责人标准答案:D19、注册会计师出具无保留意见,如果认为必要可以在()增加说明段,增加对重要事项的说明。
自考审计学知识点汇总审计学是一门研究组织、公司财务状况和业务运作的学科。
它主要关注的是审计专业知识和技能,通过评估组织财务报表的真实性和准确性,为外部利益相关者提供关于公司财务状况和业务运作的可靠信息。
自考审计学知识点主要包括以下内容:一、审计的基本概念和作用1.审计的定义和目标2.审计的基本原则和要求3.审计的作用和意义二、审计的法律法规和规范1.《中华人民共和国注册会计师法》5.审计准则和国际审计准则三、审计的过程和方法1.审计的阶段和流程2.审计程序和方法3.审计证据的收集和评价4.审计报告的编制和发布四、内部控制和风险评估1.内部控制的定义和目标2.内部控制的组成和要素3.内部控制的评价和改进4.风险评估和管理的方法和工具五、审计报告和意见1.审计报告的组成和要素2.审计报告的格式和内容3.审计意见的种类和表述4.审计报告的修正和补充六、特殊审计1.财务报表审计2.经济责任审计3.合同履行审计4.税务审计5.环境资源审计6.信息系统审计七、作业审计1.作业审计的定义和目标2.作业审计的流程和方法3.作业审计的内容和要求4.作业审计的实施和管理八、审计师的职业道德和技能1.审计师的职业操守和道德规范2.审计师的技术能力和专业素养3.审计师的独立性和客观性九、信息技术对审计的影响1.信息系统审计的定义和方法2.信息技术对审计工作的影响3.数据分析和电子数据处理的应用以上内容是自考审计学的主要知识点,掌握这些知识点可以帮助学生了解审计学的基本概念、法律法规和规范,以及审计的过程、方法和主要内容。
此外,也需要学生了解审计师的职业道德和技能要求,以及信息技术对审计工作的影响。
通过学习和掌握这些知识点,可以为将来从事审计工作打下基础,提高审计的效率和质量。
现代远程教育《审计学》课程学习指导书课程学习指导书作者:张复升2006年 12月第一部分总体辅导审计学是会计学专业的一门专业必修课;学好审计学、掌握一定的审计理念和技术无论对于审计人员、还是对于会计人员都是有帮助的。
一、学习审计学的基本立足点:1.市场经济条件下,会计信息的形成和披露是资本市场的基础。
会计信息的真实性、完整性和公允性程度直接影响资本市场的规范性和有效性;2.市场经济条件下,审计还是政府对宏观经济秩序进行有效监管的一种手段和方式。
政府通过运用审计手段,监督各级财政资金的取得和使用情况、监督国有企业和事业单位的财务收支、保证国有资产的完整性和增值性、并借以促进宏观经济秩序的规范和协调;3.审计还是经济单位进行自我规范、自我约束的一种特殊方式。
经济单位借助内部审计规范内部管理和控制、促使本单位的内部管理决策更加有效,同时通过内部审计的实施及时发现本单位内部管理中的不足或缺陷、以便进一步进行完善;4.在整个经济运行体系中,审计一般包括国家审计、注册会计师审计和内部审计,各种审计形式构成了一个保障经济安全运行的既有区别、又有联系的审计体系;5.整个审计学课程将注册会计师审计作为主要的讨论对象,同时兼顾了国家审计和内部审计的相关内容。
二、学习审计学应当重视的几个基本问题学习审计学课程首先应当重视理解审计的本质,并在理解的基础上进行全面学习、重点掌握;同时要注意理论与实际相结合。
在学习中,还要重视本课程不同内容之间的内在联系,并应重视以下几个方面:1.现代审计体系的构成。
应当掌握现代审计的基本职能、现代审计体系的几个构成部分、不同审计形式的基本功能和作用;2.审计职业规范体系。
包括审计法律规范、专业技术规范、职业道德规范、质量控制规范等;其中应当将重点放在独立审计准则体系、职业道德基本要求等方面;3.审计人员的法律责任。
其中重点是注册会计师的法律责任:包括行政责任、民事责任和刑事责任,以及造成审计法律责任的基本条件、注册会计师如何有效的规避审计法律责任等。
1、单选2、在下列关于委托审计的说法中,正确的是A.审计机关将其审计范围内的审计事项委托给另一审计机构去办理的行为B.国家审计的上级审计机关将其职责范围内的一些审计事项C.被审计单位按照审计机关的要求,将需要审查的全部资料,按时送交审计机关所进行的审计D.对被审计单位审计期内的部分财务收支及有关经济活动的真实性、合法性和效益性进行审计3、评价审计工作质量的权威性规则应当是A.审计证据B.审计准则C.审计标准D.审计规则4、对于审计依据,正确的说法是A.它是国家审计、社会审计和内部审计的法律责任B.它是指审计人员依法收集的用以证明审计事项真相并作为作出审计结论基础的材料C.它是以行政责任为主的法律责任.也包括相应的刑事责任,但不包括民事责任D.它是进行审计时判断审计事项是非、优劣的准绳,是提出审计意见、作出审计决定的依据5、顺查法的缺点主要是A.事无巨细,不突出重点,机械繁杂,工作量大,不利于提高审计工作效率B.工作量大,费时费力,审计成本相对较高C.对于那些发生频率不高的错弊行为,该方法的运用具有一定的局限性D.可能遗漏重要错弊事项6、下列关于社会审计人员职业道德的说法中.正确的是A.审计人员应按有关规定接受继续教育B.审计人员应以服务成果的大小决定收费标准的高低C.审计人员可以采取任何手段争揽业务D.审计人员可以个人名义承接业务7、按照《国家审计基本准则》的规定,审计组对审计事项实施审计结束后.向审计机关提出审计报告的日期应当在A.15日内B.30日内C.60日内D.90日内8、企业对接触、使用的资产和各种记录.均应当有适当的防范措施,其属于A.信息与沟通B.实物控制C.凭证与记录控制D.业务授权控制9、下列审计取证方法中。
最适于实现总体合理性审计目标的是10、确定符合性测试的抽查范围时。
可选择的方法是A.实地观察法B.证据检查法C.经验估计法D.重复执行法11、对内部控制的执行进行测试时,基于对样本的考察得出了不能依赖内部控制的结论,但总体的实际情况却是可以依赖的,即对内部控制应该依赖而未予依赖,其属于A.过度依赖风险B.误拒风险C.依赖不足风险D.误受风险12、产品成本审计运用分析性复核方法检查产品成本合理性,分析比较的内容不包括A.分析比较近期各年度和本年各个月份主要产品生产成本和存货余额及其构成变动情况B.分析比较近期各年度和本年度各个月份产品生产成本总额及单位生产成本,以判断本期生产成本的总体合理性C.分析比较近期各年度和本年度各个月份管理费用总额及其构成,判断管理费用及其构成总体合理性D.分析比较近期各年度和本年度各个月份产品销售成本总额及单位成本,判断产品销售成本总体合理性13、被审计单位管理费用明细账中记录了以下项目。
2011CPA审计背诵第三章注册会计师法律责任第三节中国注册会计师的法律责任P30 第四章注册会计师执业准则第二节鉴证业务基本准则P44 第三节质量控制准则** P55 第五章职业道德基本原则和概念框架* P77 第六章审计审阅和其他鉴证业务对独立性的要求** P94 第七章审计目标*第一节财务报表审计总体目标与审计工作前提P131 第八章审计计划第二节总体审计策略和具体审计计划P151 第三节审计重要性** P156 第九章审计证据第三节函证*** P176 第四节分析程序** P183 第十章审计抽样** P188 第十二章审计工作底稿P240 第十三章风险评估*** P255 第十四章风险应对** P302 第十五章销售与收款循环的审计*** P325 第十六章采购与付款循环的审计** P357 第十七章生产与存货循环的审计* P384 第二十章货币资金的审计P429 第二十一章对舞弊和法律法规的考虑第一节财务报表审计中与舞弊相关的责任** P447 第二十二章审计沟通P467 第二十三章利用他人的工作第一节利用内部审计工作P485 第二节利用专家的工作* P489 第二十四章对集团财务报表审计的特殊考虑** P497 第二十五章其他特殊项目的审计第一节审计会计估计** P515 第二节关联方的审计* P529第二十六章完成审计工作第五节书面声明* P570 第二十七章审计报告** P576 第四节非标准审计报告* P588 第二十八章特殊审计领域* P621 第五节企业内部控制审计** P642==================================第一章注册会计师审计职业特点审计的含义P7审计是一个系统化过程,即通过客观地获取和评价有关经济活动与经济事项认定的证据,以证实这些认定与既定标准的符合程度,并将结果传达给有关使用者。
注册会计师在财务报表审计中需要利用内部审计工作的原因。
自考审计学复习资料自考《审计学》总复习专题资料《审计学》是会计专业本科的一门专业课。
学习本课程的目的主要是:明确审计的意义和目的,掌握审计的基本原理和基本方法,认识在我国实行审计的重要性和必要性,为深入开展审计工作,更好地推行我国社会主义审计制度创造条件。
具体内容包括:审计的意义、审计证据和审计标准、审计机构、审计人员和审计准则、审计的分类和方法、内部控制制度及其评审、审计程序、审计工作底稿、审计报表和审计档案、财务审汁、财经法纪审计、经济效益审计、内部审计等。
审计学是一门较高层次的课程。
学习本课程必须具有比较扎实的基础会计学和各类专业会计的基础加识,否则,会给学习带来一定的困难。
所以、应考者学习本课程,应按照专业计划循序渐进。
这样,才能使学习效果有所保证。
其次,本课程是一门业务技术性比较强的课程。
在学习过程中,除了必须弄懂弄通教材内容外,还必须抓紧好作业练习这一环节,以便巩固所学内容,掌握从事审计工作应有的本领。
第一章总论重要名词审计内部审计国家审计社会审计审计标准注册会计师舞弊审计准则练习题一、单项选择题1. 我国审计正式命名的标志是( )审计院的建立。
A.秦朝B.宋朝C.汉朝D.唐朝2.注册会计师审计起源于( )。
A. 日本股份制企业制度B. 英国股份制企业制度C. 美国合伙企业制度D. 意大利合伙企业制度3.注册会计师职业诞生的标志是( )。
A. 1581年威尼斯会计协会的创立B. 1721年英国的“南海公司事件”C. 1845年英国《公司法》的修订D. 1853年苏格兰爱丁堡会计师协会的成立 4. 关于国家审计下列说法正确的是( )。
A. 国家审计关系是经过授权形成的B. 国家审计是独立性最强的审计C. 国家审计是我国审计监督体系的主体D. 国家审计是有偿审计 5. 社会审计最主要的职能是( )。
A. 经济监督B. 经济鉴证C. 经济评价D. 经济咨询6. 对注册会计师而言,没有完全遵循专业准则的要求而造成的过失,属于( )。
{财务管理内部审计}某某年自考审计学历年真题及答案A.检查风险B.固有风险C.仅通过实质性程序无法应对的重大错报风险D.控制风险17.登记入账的销售交易确系已经发货给真实的顾客,主要针对是()A.发生审计目标B.存在审计目标C.完整性审计目标D.准确性审计目标18.下列属于核算错误的是()A.将应收账款登入预收账款B.将预付账款计入应付账款C.将其他应收款借方余额编制报表时列入其他应付款贷方D.没有计提坏账准备19.对于没有函证的应收账款,可以考虑的首选替代审计程序为()A.检查与销售有关的书面文件B.抽查有无不属于结算业务的债权C.对应收账款进行账龄分析D.检查贴现、质押或出售20.无助于查找未入账的应付账款的审计程序是()A.结合存货监盘,检查是否存在料到单未到的经济业务B.检查资产负债表日后收到购货发票的日期C.检查资产负债表日后应付账款明细账贷方发生额的入账时间D.检查资产负债表列报二、多项选择题(本大题共10小题,每小题2分,共20分)2l.以下属于审计经济职能的有()A.监督B.预算C.鉴证D.评价E.决策22.属于鉴证业务关系人的有()A.注册会计师B.董事会C.预期使用者D.委托方E.责任方23.以下关于审计重要性的阐述错误的有()A.重要性的金额包括财务报表层次与交易、余额、列报认定层次两个方面B.重要性与审计风险是反向关系C.重要性与审计证据是正向关系D.计划阶段的重要性要高于结果阶段的重要性E.考虑重要性性质的时候可以忽略重要性的数量24.以下关丁审计证据充分性的阐述,正确的有()A.与重大错报风险是正向关系B.与审计项目的重要程度是正向关系C.与审计重要性是反向关系D.与审计证据的质量是正向关系E.与总体规模是反向关系25.下列情况通常表明内部控制存在重大缺陷的有()A.注册会计师在审计工作中发现了重大错报,而被审计单位的内部控制没有发现这些重大错报B.控制环境薄弱C.存在高层舞弊迹象D.现金出纳与银行出纳为同一人E.编制应收账款、应付账款转账凭证的为同一人26.实施控制测试的情况有()A.预期控制的运行是有效的B.仅实施实质性程序不足以提供认定层次充分、适当的审计证据C.固有风险很大D.存在特别风险E.风险评估程序是有效的27.如果鉴证小组成员或其直系亲属在鉴证客户内拥有直接经济利益或重大的间接经济利益,所产生的经济利益威胁就会非常重要,下列选项中,属于有效防范措施的有()A.在该人员成为鉴证小组成员之前将直接的经济利益全部处置B.在该人员成为鉴证小组成员之前将间接的经济利益全部处置,或将其中的足够数量处置,使剩余利益不再重大C.让该鉴证人员写下保证书,保证该经济利益对独立性不会产生影响D.将该人员调离鉴证小组E.提供交又核对28.被审计单位将存货账面余额全部转入当期损益,注册会计师能够认可的情况有()A.霉烂变质的存货B.企业使用该项原材料生产的产品的成本大于产品的销售价格C.已过期不可退货的存货D.生产中已不再需要,并且无转让价值的存货E.周转变得缓慢的存货29.查证银行存款是否存在的重要程序有()A.检查银行存款余额调节表B.实施分析程序C.函证银行存款余额D.抽查原始凭证E.检查银行存款发生额的大小30.下列属于采购与付款循环的审计科目有()A.同定资产B.应付账款C.在建工程D.累计折旧E.固定资产清理三、名词解释(本大题共2小题,每小题2分,共4分)31.鉴证业务32.风险评估程序四、简答题(本大题共2小题,每小题5分,共10分)33.针对财务报表层次重大错报风险的总体应对措施主要有哪些?34.简述审计程序的主要内容。
{财务管理内部审计}审计学自学指导书(一)审计理论部分:使用教材《注册会计师全国统一考试指定教材——审计学》以下分章节阐述理论部分。
第一章注册会计师审计概论1、主要内容本章通过对审计史的介绍,揭示了会计与审计的关系;政府审计、内部审计和外部审计的关系;审计学发展的规律和现状。
2、学习要求重点掌握会计与审计的区别和联系,其余一般了解即可。
3、重点和难点会计与审计的关系。
4、习题及解题思路(含思考题和作业)会计与审计的区别和联系是什么?第二章注册会计师管理1、主要内容本章主要介绍了注册会计师考试、业务范围和管理体制各方面的常识。
2、学习要求一般了解即可。
3、重点和难点我国注册会计师管理体制。
4、习题及解题思路(含思考题和作业)我国注册会计师管理体制的基本内容?第三章注册会计师职业规范体系1、主要内容本章通过对注册会计师独立审计准则、质量控制准则、职业道德准则和职业后续教育准则的介绍,揭示了注册会计师的高度责任性和风险性。
2、学习要求理解注册会计师独立审计准则、质量控制准则、职业道德准则和职业后续教育准则的内容和含义。
3、重点和难点中国注册会计师的职业道德:独立、客观和公正的内涵。
4、习题及解题思路(含思考题和作业)①独立审计准则的三个层次?②独立审计准则与质量控制准则的关系?③注册会计师职业道德的内容?第四章注册会计师的法律责任1、主要内容本章通过对注册会计师法律责任的介绍,揭示了注册会计师的高度责任性和风险性。
2、学习要求理解注册会计师法律责任的内容,重点掌握注册会计师如何避免法律诉讼。
3、重点和难点会计责任与审计责任的区别。
4、习题及解题思路(含思考题和作业)①注册会计师审计责任的内容?②注册会计师如何避免法律诉讼?③注册会计师如何处理好会计服务与审计的关系?第五章审计目标与审计范围1、主要内容本章通过对审计总目标、审计具体目标及其确定,审计过程与审计目标的实现等方面的介绍,揭示了被审计单位管理当局对会计报表的认定与审计具体目标的确定之间的关系。
{财务管理内部审计}自考审计学串讲讲义2.对客户的责任注册会计师应当按照业务约定履行对客户的责任;注册会计师应当对执行业务过程中知悉的商业秘密保密,并不得利用其为自己或他人谋取利益;除有关法规允许的情形外,会计师事务所不得以或有收费形式为客户提供鉴证服务。
或有收费是指收费与否或收费多少以鉴证工作结果或实现特定目的为条件。
3.对同行的责任(1)注册会计师应当与同行保持良好的工作关系,配合同行工作。
(2)注册会计师不得诋毁同行,不得损害同得利益。
(3)会计师事务所不得雇用正在其他会计师事务所执业的注册会计师。
注册会计师不得以个人名义同时在两家或两家以上的会计师事务所执业。
(4)会计师事务所不得以不正当手段与同行争揽业务。
4.其他责任(1)注册会计师应当维护职业形象,不得有可能损害职业形象的行为。
(2)注册会计师及其所在会计师事务所不得采用强迫、欺诈、利诱等方式招揽业务。
(3)注册会计师及其所在会计师事务所不得对其能力进行广告宣传以招揽业务。
(4)注册会计师及其所在会计师事务所不得以向他人支付佣金等不正当方式招揽业务,也不得向客户或通过客户获取服务费之外的任何利益。
(5)会计师事务所、注册会计师不得允许他人以本所或本人的名义承办业务。
(五)技术责任总结:注册会计师职业道德基本原则重点掌握:独立、能力、责任。
第二节独立性一、独立性的含义二、威胁独立性的情形第一,经济利益(1)与鉴证客户存在专业服务收费以外的直接经济利益或重大的间接经济利益;(2)收费主要来源于某一鉴证客户;(3)过分担心失去某项业务;(4)与鉴证客户存在密切的经营关系;(5)对鉴证业务采取或有收费的方式;(6)可能与鉴证客户发生雇佣关系。
如果鉴证客户的董事、经理或所处职位能够对鉴证业务的对象产生直接重大影响的员工,曾经是鉴证小组的成员或会计师事务所的合伙人,那么会计师事务所或鉴证小组成员的独立性可能受到威胁。
P71【例题1·简答题】ABC会计事务所接受委托,承办V商业银行2009年度财务报表审计业务,并于2009年底与V 商业银行签订了审计业务约定书。
第七章:1、资料:ABC会计师事务所接受委托,审计Y公司2008年度的会计报表。
A会计师了解和测试了与应收账款相关的内部控制,并将控制风险评估为高水平。
A注册会计师取得了2008年12月31日的应收账款明细表,并于2009年1月15日采用积极式函证方式对所有重要客户寄发了询证函,发现下列异常:要求:针对上述异常,指出A注册会计师应实施的重要审计程序。
解答:对于情况1,因甲客户已于被审计年度12月25日用支票支付,A注册会计师应检查12月份与次年1月份Y公司所有开户银行对账单,核实该笔款项是否收到。
若对账单表明Y公司已于12月份收到款项,应提请Y公司借记银行存款,贷记应收账款;若于次年1月收到款项,注册会计师可以合理确信被审计单位的相关记录;若1月份仍未收到,则应提醒Y公司进行必要查询。
对于情况2,A注册会计师应检查Y公司2009年1月的入库单及存货明细账,证实所退产品是否收到。
若已收到退货,A会计师应提请被审计单位对此期后事项调整2008年会计报表;若未收到退货,请要求Y公司进行必要查询。
对于情况3,按会计制度规定,委托丙公司代销的产品应于实现销售并收到丙公司的代销清单后确认主营业务收入和应收账款,Y公司在代销产品尚未销售前就确认应收账款,违反了会计制度规定。
对此,A注册会计师应在检查Y公司与丙公司往来函件的基础上提请Y公司调整会计报表。
对于情况4,A注册会计师应核实函证地址与被审计单位应收账款明细账户记录的地址是否一致,如一致,说明账户记录中地址有误,无法再按照此地址函证,应转而检查与销售相关的文件,如销售合同,销售发票副本及货运文件等,以证实产品确已发出;如不一致,有可能是地址出错,A注册会计师可在确认地址正确后再次发函。
2、资料:注册会计师在对甲公司进行审计时,考虑对下表所列应收账款进行函证,在不考虑样本量的前提下,请指出A公司的账款属于金额巨大的应收账款;B公司的账款属于有纠纷的应收账款;D公司的账款属于关联方的应收账款;E公司的账款属于账龄较长的应收账款。
3、资料:注册会计师对ABC公司2008年度销售与收款循环业务进行审计。
请就下列业务提出审计意见:(1)该公司采用备抵法核算坏账,坏账准备按期末应收账款余额的5%计提。
2008年未经审计的资产负债表反应的应收账款项目为999000元。
注册会计师对相关账户进行审查,应收账款总额余额为1000000元,有3个明细科目,其余额分别为甲公司800000元(借方),乙公司400000元(借方),丙公司200000元(贷方),坏账准备账户期末贷方余额1000元(期初为0)。
审计人员还发现该公司设有预收账款科目,其中“预收账款----丁公司”账户借方余额300000元,该金额在资产负债表中作为预收账款反映。
(2)2008年12月3日,该公司销售产品给一客户,售价9000000元,后经了解该客户财务状况不佳,现金流量严重不足,预计很难偿还货款,在资产负债表日该客户财务状况尚未改善,因此,该公司未确认收入。
解答:(1)年末应计提的坏账准备金额=(800000+400000+200000)*5%=75000元若不考虑其他因素,本年度少计提坏账准备74000元,属于差异调整,应做调整分录:借:资产减值损失 74000贷:坏账准备 74000重分类调整:借:应收账款 200000贷:预收账款 200000借:应收账款 300000贷:预收账款 300000(2)不确认收入是正确的,但应反映期末库存商品的减少和发出商品的增加,但这种差异对资产负债表数影响不重要。
第八章:1、资料:注册会计师刘佳对A公司2006年度会计报表审计。
在审查固定资产业务时,发现累计折旧账户上1至6月每月计提折旧56000元,而7至12月每月计提折旧100000元。
而相应固定资产账户没有变动,本年度内固定资产原值没有发生变动。
这些情况引起了刘佳的注意。
经过进一步审查,刘佳发现引起7至12月折旧费用猛增的原因有两个:(1)A公司对6月份经营租入的2台固定资产计提折旧,7至12月多计提200000元(2)A公司为提前收回投资,加速设备更新,从7月份开始将折旧方法由使用年限法改为年数总和法,7至12月多提折旧64000元要求:试评析A公司的业务处理。
如果你是注册会计师刘佳,你将如何处理?解答:企业固定资产业务存在的问题:A 公司对经营租入的固定资产计提折旧,这是不符合企业会计制度规定的。
企业会计制度规定:以经营租赁方式租入的固定资产不计提折旧,只在固定资产备查簿中登记即可。
公司在某一会计年度内不能随意变更折旧方法,如果确实需要变更,应当在会计报表附注中披露这一事项,披露折旧方法变更的原因以及对会计报表的影响。
经过以上分析,可以认为A公司对固定资产计提折旧业务有一定的随意性,会计处理不规范;也有可能是经过企业管理部门授意,加大折旧费用,降低盈利水平,从而少交,甚至不交所得税。
注册会计师应当作出以下处理:(1)对于以经营租赁方式租入的固定资产,注册会计师应当提前A公司作出以下调整:借:管理费用 -200000 贷:累计折旧 -200000或:借:以前年度损益调整 -200000贷:累计折旧 -200000(2)对于折旧方法的改变,注册会计师应当进一步调整其改变的原因,可以通过向有关会计人员和企业管理部门询问的方法来进行。
如果认为没有必要或无充分理由改变折旧方法,则应提请A公司作以下调整:借:管理费用 -64000贷:累计折旧 -64000或:借:以前年度损益调整 -64000贷:累计折旧 -64000如果注册会计师认为企业有必要变更折旧方法,则应提请A公司在会计报表附注中披露。
2、资料:注册会计师对A公司固定资产和累计折旧项目进行审计。
在对固定资产实施了实地观察审计程序后,作出了以下盘点表:要求:根据注册会计师对A公司固定资产实地观察的结果分析可能存在的问题并提出审计意见。
解答:(1)A设备账,卡相符,但实物短缺一台,经过分析,可能存在以下问题:1、A设备已报废1台,但未作会计处理,固定资产卡片也未注销。
查明后,应当作出相关处理,注销账,卡。
2.、保管不善,设备被盗。
如果确属此因,应当作出账务处理,并追究保管人员责任。
3、设备出租,但没有计入出租固定资产账户,查明后,应当补记。
(2)B设备卡账相符,但实物多1台,经过分析,可能存在以下问题:1、设备已作报废处理,卡片也已注销,但设备仍在使用2、购入设备时未作固定资产入账,但盘点时列入固定资产。
查明后,应当对照其价值和使用年限,作出相应调整和账务处理3、将经营性租赁租入的固定资产误作盘盈。
查明后将设备登记在备查簿中即可(3)C设备账实相符,但卡片上少1台。
经分析,可能是购入时未登记卡片,要补记卡片(4)D设备卡片与实物相符,但账上多出2台。
经分析,可能是该两台设备已经出售或报废,但未作账务处理。
查明后应当作出账务处理,并将其注销实地观察使审查固定资产的一个重要审计程序。
实地观察时,不仅可以清点固定资产数量,验证其存在性,而且对其使用状态也可以有所了解。
对实地盘点中发现的问题,要求进一步审查,作出相应处理。
3、资料:注册会计师刘佳2007年2月15日开始对A公司2006年度会计报表进行审查,在审查到固定资产时发现,A 公司于2006年采用新会计准则,但在固定资产核算中存在以下问题:(1)未使用固定资产没有计提折旧(2)本年的固定资产大修理费用计入了长期待摊费用账户(3)没有按规定计提固定资产减值准备要求:请分析以上事项会给报表造成什么影响?解答:(1)按照新会计准则规定,企业未使用的固定资产也应当计提折旧,企业原处理方法会使报表的资产和利润虚增(2)按照新会计准则要求,企业的固定资产修理费用应当作为期间费用处理,所以将本年的固定资产大修理费用计入了长期待摊费用账户,会使报表的资产和利润虚增(3)按照新会计准则规定,企业在会计期末应检查固定资产的价值,判断固定资产的可收回金额,如果发现其可收回金额低于账面价值,则应计提减值准备。
如果固定资产存在减值情况而不做减值处理,则会使报表的资产和利润虚增第九章:1、资料:注册会计师王军在观察被审计单位存货实地盘点时,发现了以下特殊项目:(1)产成品仓库中有数箱产品未挂盘点单,经询问,这些属于被审计单位的已售出产品(2)公司小仓库中有3中布满灰尘的原材料,每种材料都挂有盘点标签,并且数额与实物相符(3)材料明细账上有一批存货记录,存货盘点表上没有,经询问,得出该批存货存放在外地要求:请问王军对这些项目应当进一步采取何种审计程序?解答:(1)查阅有关购销协议,结算凭证等,以确定该批产品的所有权。
如果该批产品的销售尚未实现,应将其列入被审计单位的存货中(2)向有关生产主管查询该批材料是否还能用于生产,如果不能用于生产,属于报废或毁损的材料,则不应当列入被审计单位的存货中(3)委托存放地会计师事务所盘点,或亲自派人去监盘,在存货量不大时,也可向寄存或寄售单位函证2、资料:注册会计师王立对公司存货进行审计时,发现H公司存在以下可能会导致错误的情况:(1)所有存货都未认真盘点(2)接近资产负债表日前入库的材料采购已验收入库,但可能未进行相关会计记录(3)甲公司存放于H公司仓库内的某材料可能已计入H公司存货项目中(4)存货计价方法已作变更要求:(1)注册会计师王立为证实上述情况是否真正导致错误,应当采取的最主要的实质性程序是什么?(每种情况限列一种程序)(2)注册会计师王立实施的实质性程序能够实现的主要审计目的是什么?解答:3、资料:注册会计师对M公司2008年12月产品成本中的直接材料进行审查。
生产成本中材料费用支出共37692元,其中期初在产品含材料费用680元。
企业原材料和材料成本差异账户资料如下:原材料账户期初余额200公斤,金额11000元,本期购进750公斤,金额41200元,本期发出620公斤,金额34100元材料成本差异账户期初借方余额162元,本期借方发生额360元要求:(1)计算验证该公司生产成本中直接材料费用的正确性(2)分析该公司材料核算中可能存在的问题解答:(1)计入当月生产成本的材料费用=37692-680=37012元材料成本差异率=(162+360)/(11000+41200)=1%发出材料应负担差异率=34100*1%=341元发出材料实际成本=34100+341=34441元本月多记材料费用=37012-34441=2571元(2)验算结果表明,计入当月生产成本中的材料费用不正确,多记2571元。
其原因可能是将库存的材料成本差异分配到本期生产成本中,应进一步查明原因,然后做相关处理4、资料:注册会计师在审计某单位2008年会计报表时,抽查12月的生产成本资料,发现生产的甲产品已完工600件,月末在产品300件,原材料在生产时一次性投入,月末完工产品与在产品之间的费用,按约当产量比例法分配,在产品完工50%,甲产品生产资料如下:审计过程中注册会计师发现以下情况:(1)生产车间建造生产线领用材料30000元,计入直接材料成本(2)销售人员工资5000元计入直接人工(3)本年度11月出售1台价值90000元的设备,该设备原为生产甲产品使用,企业一直计提折旧。