人教版数学七年级下册知识点汇总
- 格式:doc
- 大小:100.50 KB
- 文档页数:8
人教版七年级数学下册各单元知识点汇总第五章相交线与平行线5.1 相交线邻补角、对顶角对顶角相等直线a与直线b互相垂直,记作a b。
垂直是相交的一种特殊情形,两条直线互相垂直,其中的一条直线叫做另一条直线的垂线,它们的交点叫做垂足。
在同一平面内,过一点有且只有一条直线与已知直线垂直。
连接直线外一点与直线上各点的所有线段中,垂线段最短。
垂线段最短。
直线外一点到这条直线的垂线段的长度,叫做点到直线的距离。
同位角、内错角、同旁内角5.2 平行线及其判定5.2.1 平行线在同一平面内,当直线a与直线b不相交时,我们就说直线a与直线b互相平行,记作//a b. 平行公理:经过直线外一点,有且只有一条直线与这条直线平行。
如果两条直线都与第三条直线平行,那么这两条直线也互相平行。
即如果b a,c a,那么b c.5.2.2 平行线的判定判定方法1 两条直线被第三条直线所截,如果同位角相等,那么这两条直线平行。
同位角相等,两直线平行。
判定方法2 两条直线被第三条直线所截,如果内错角相等,那么这两条直线平行。
内错角相等,两直线平行。
判定方法3 两条直线被第三条直线所截,如果同旁内角互补,那么这两条直线平行。
同旁内角互补,两直线平行。
5.3 平行线的性质5.3.1 平行线的性质性质1 两条平行线被第三条直线所截,同位角相等。
两直线平行,同位角相等。
性质2 两条平行线被第三条直线所截,内错角相等。
两直线平行,内错角相等。
性质3 两条平行线被第三条直线所截,同旁内角互补。
两直线平行,同旁内角互补。
5.3.2 命题、定理、证明判断一件事情的语句,叫做命题命题由题设和结论两部分组成。
题设是已知事项,结论是由已知事项推出的事项。
数学中的命题通常可以写成“如果……那么……”的形式,这时“如果”后的部分是题设,“那么”后接的部分是结论。
如果题设成立,那么结论一定成立,这样的命题叫做真命题。
题设成立时,不能保证结论一定成立,这样的命题中做假命题。
人教版七年级下册数学知识点归纳第五章相交线与平行线一、相交线两条直线相交,形成4个角。
1.邻补角:两个角有一条公共边,它们的另一条边互为反向延长线。
具有这种关系的两个角,互为邻补角。
如:∠1、∠2。
2.对顶角:两个角有一个公共顶点,并且一个角的两条边,分别是另一个角的两条边的反向延长线,具有这种关系的两个角,互为对顶角。
如:∠1、∠3。
3.对顶角相等。
二、垂线1.垂直:如果两条直线相交成直角,那么这两条直线互相垂直。
2.垂线:垂直是相交的一种特殊情形,两条直线垂直,其中一条直线叫做另一条直线的垂线。
3.垂足:两条垂线的交点叫垂足。
4.垂线特点:过一点有且只有一条直线与已知直线垂直。
5.点到直线的距离:直线外一点到这条直线的垂线段的长度,叫点到直线的距离。
连接直线外一点与直线上各点的所有线段中,垂线段最短。
三、同位角、内错角、同旁内角两条直线被第三条直线所截形成8个角。
1.同位角:在两条直线的上方,又在直线EF的同侧,具有这种位置关系的两个角叫同位角。
如:∠1和∠5。
2.内错角:在在两条直线之间,又在直线EF的两侧,具有这种位置关系的两个角叫内错角。
如:∠3和∠5。
3.同旁内角:在在两条直线之间,又在直线EF的同侧,具有这种位置关系的两个角叫同旁内角。
如:∠3和∠6。
四、平行线(一)平行线1.平行:两条直线不相交。
互相平行的两条直线,互为平行线。
a∥b (在同一平面内,不相交的两条直线叫做平行线。
)?2.平行公理:经过直线外一点,有且只有一条直线与这条直线平行。
3.平行公理推论:①平行于同一直线的两条直线互相平行。
②在同一平面内,垂直于同一直线的两条直线互相平行。
(二)平行线的判定:1.同位角相等,两直线平行。
????2.内错角相等,两直线平行。
??3.同旁内角互补,两直线平行。
?(三)平行线的性质1.两条平行线被第三条直线所截,同位角相等。
2.两条平行线被第三条直线所截,内错角相等。
3.两条平行线被第三条直线所截,同旁内角互补。
人教版初一数学单元知识点初一下册数学知识点总结1、单项式:数字与字母的积,叫做单项式。
2、多项式:几个单项式的和,叫做多项式。
3、整式:单项式和多项式统称整式。
4、单项式的次数:单项式中所有字母的指数的和叫单项式的次数。
5、多项式的次数:多项式中次数的项的次数,就是这个多项式的次数。
6、余角:两个角的和为90度,这两个角叫做互为余角。
7、补角:两个角的和为180度,这两个角叫做互为补角。
8、对顶角:两个角有一个公共顶点,其中一个角的两边是另一个角两边的反向延长线。
这两个角就是对顶角。
9、同位角:在“三线八角”中,位置相同的角,就是同位角。
10、内错角:在“三线八角”中,夹在两直线内,位置错开的角,就是内错角。
11、同旁内角:在“三线八角”中,夹在两直线内,在第三条直线同旁的角,就是同旁内角。
12、有效数字:一个近似数,从左边第一个不为0的数开始,到精确的那位止,所有的数字都是有效数字。
13、概率:一个事件发生的可能性的大小,就是这个事件发生的概率。
14、三角形:由不在同一直线上的三条线段首尾顺次相接所组成的图形叫做三角形。
15、三角形的角平分线:在三角形中,一个内角的角平分线与它的对边相交,这个角的顶点与交点之间的线段叫做三角形的角平分线。
16、三角形的中线:在三角形中连接一个顶点与它的对边中点的线段,叫做这个三角形的中线。
17、全等图形:两个能够重合的图形称为全等图形。
18、变量:变化的数量,就叫变量。
19、自变量:在变化的量中主动发生变化的,变叫自变量。
20、因变量:随着自变量变化而被动发生变化的量,叫因变量。
21、轴对称图形:如果一个图形沿一条直线折叠后,直线两旁的部分能够互相重合,那么这个图形叫做轴对称图形。
22、对称轴:轴对称图形中对折的直线叫做对称轴。
初一下册数学知识点整理一、同底数幂的乘法(m,n都是整数)是幂的运算中最基本的法则,在应用法则运算时,要注意以下几点:a)法则使用的前提条件是:幂的底数相同而且是相乘时,底数a可以是一个具体的数字式字母,也可以是一个单项或多项式;b)指数是1时,不要误以为没有指数;c)不要将同底数幂的乘法与整式的加法相混淆,对乘法,只要底数相同指数就可以相加;而对于加法,不仅底数相同,还要求指数相同才能相加;二、幂的乘方与积的乘方三、同底数幂的除法(1)运用法则的前提是底数相同,只有底数相同,才能用此法则(2)底数可以是具体的数,也可以是单项式或多项式(3)指数相减指的是被除式的指数减去除式的指数,要求差不为负四、整式的乘法1、单项式的概念:由数与字母的乘积构成的代数式叫做单项式。
七年级下册数学知识点总结人教版七年级下册数学知识点总结(人教版)一、实数1. 有理数和无理数的概念- 有理数:整数和分数统称为有理数,包括正整数、负整数、正分数、负分数和零。
- 无理数:不能表示为分数形式的实数,如√2、π等。
2. 实数的运算- 加法:同号相加,异号相减,取绝对值大的数的符号。
- 减法:减去一个数等于加上它的相反数。
- 乘法:正数与正数得正,负数与负数得正,正数与负数得负。
- 除法:除以一个数等于乘以它的倒数。
- 乘方:求一个数的幂。
3. 算术平方根和平方根- 算术平方根:一个数的平方根中最大的正数。
- 平方根:一个数的平方根有两个,一个正数和一个负数。
4. 实数的性质和比较大小- 性质:实数的加法、减法、乘法、除法和乘方的性质。
- 比较大小:正实数大于零,负实数小于零,正实数大于所有负实数。
二、代数1. 代数式- 单项式:只含有乘法运算的代数式。
- 多项式:由若干个单项式相加或相减组成的代数式。
2. 代数式的运算- 加法和减法:合并同类项。
- 乘法:单项式与单项式相乘,多项式与单项式相乘。
- 除法:多项式除以单项式。
3. 因式分解- 提公因式法:找出多项式中所有项共有的因子。
- 公式法:使用平方差公式、完全平方公式等进行分解。
4. 代数方程- 一元一次方程:只含有一个未知数,且未知数的最高次数为1的方程。
- 二元一次方程组:含有两个未知数,每个未知数的次数都为1的方程组。
5. 不等式- 不等式的性质:包括加法、减法、乘法和除法的性质。
- 解一元一次不等式:通过移项、合并同类项、系数化为1等步骤求解。
三、几何1. 平面图形- 点、线、面的基本性质。
- 直线、射线、线段的定义和性质。
- 角的定义、分类和性质,包括邻角、对顶角、同位角等。
2. 三角形- 三角形的基本性质和分类,如等边三角形、等腰三角形和直角三角形。
- 三角形的内角和定理:三角形内角和为180度。
- 三角形的外角性质:一个三角形的外角等于其不相邻的两个内角的和。
人教版七年级下册数学知识点总结归纳七年级下册数学知识点1概率1.一般地,在大量重复试验中,如果事件A发生的频率n/m会稳定在某个常数p附近,那么这个常数p就叫做事件A的概率。
2.随机事件:在一定的条件下可能发生也可能不发生的事件,叫做随机事件。
3.互斥事件:不可能同时发生的两个事件叫做互斥事件。
4.对立事件:即必有一个发生的互斥事件叫做对立事件。
5.必然事件:那些无需通过实验就能够预先确定它们在每一次实验中都一定会发生的事件称为必然事件。
6.不可能事件:那些在每一次实验中都一定不会发生的事件称为不可能事件。
2相交线与平行线1.相交线在同一平面内,两条直线的位置关系有相交和平行两种。
如果两条直线只有一个公共点时,称这两条直线相交。
2.垂线当两条直线相交所成的四个角中,有一个角是直角时,即两条直线互相垂直,其中一条直线叫做另一直线的垂线,交点叫垂足。
3.同位角两条直线a,b被第三条直线c所截(或说a,b相交c),在截线c的同旁,被截两直线a,b的同一侧的角,我们把这样的两个角称为同位角。
4.内错角两条直线被第三条直线所截,两个角分别在截线的两侧,且夹在两条被截直线之间,具有这样位置关系的一对角叫做内错角。
5.同旁内角两条直线被第三条直线所截,在截线同旁,且在被截线之内的两角,叫做同旁内角。
6.平行线几何中,在同一平面内,永不相交(也永不重合)的两条直线叫做平行线。
平行线的性质:①两直线平行,同位角相等;②两直线平行,内错角相等;③两直线平行,同旁内角互补。
7.平移平移,是指在同一平面内,将一个图形上的所有点都按照某个直线方向做相同距离的移动,这样的图形运动叫做图形的平移运动,简称平移。
3平面直角坐标系1.定义:平面内画两条互相垂直、原点重合的数轴,组成平面直角坐标系。
水平的数轴称为x轴或横轴,习惯上取向右为正方向;竖直的数轴称为y轴或纵轴,取向上方向为正方向;两坐标轴的交点为平面直角坐标系的原点。
2.平面上的任意一点都可以用一个有序数对来表示,记为(a,b),a是横坐标,b是纵坐标。
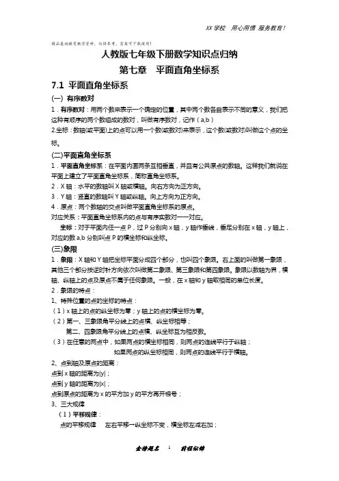
精品基础教育教学资料,仅供参考,需要可下载使用!人教版七年级下册数学知识点归纳第七章平面直角坐标系7.1 平面直角坐标系(一) 有序数对1.有序数对:用两个数来表示一个确定的位置,其中两个数各自表示不同的意义,我们把这种有顺序的两个数组成的数对,叫做有序数对,记作(a,b)2.坐标:数轴(或平面)上的点可以用一个数(或数对)来表示,这个数(或数对)叫做这个点的坐标。
(二)平面直角坐标系1.平面直角坐标系:在平面内画两条互相垂直,并且有公共原点的数轴。
这样我们就说在平面上建立了平面直角坐标系,简称直角坐标系。
2.X轴:水平的数轴叫X轴或横轴。
向右方向为正方向。
3.Y轴:竖直的数轴叫Y轴或纵轴。
向上方向为正方向。
4.原点:两个数轴的交点叫做平面直角坐标系的原点。
对应关系:平面直角坐标系内的点与有序实数对一一对应。
坐标:对于平面内任一点P,过P分别向x轴,y轴作垂线,垂足分别在x轴,y轴上,对应的数a,b分别叫点P的横坐标和纵坐标。
(三)象限1.象限:X轴和Y轴把坐标平面分成四个部分,也叫四个象限。
右上面的叫做第一象限,其他三个部分按逆时针方向依次叫做第二象限、第三象限和第四象限。
象限以数轴为界,横轴、纵轴上的点及原点不属于任何象限。
一般,在x轴和y轴取相同的单位长度。
2.象限的特点:1、特殊位置的点的坐标的特点:(1)x轴上的点的纵坐标为零;y轴上的点的横坐标为零。
(2)第一、三象限角平分线上的点横、纵坐标相等;第二、四象限角平分线上的点横、纵坐标互为相反数。
(3)在任意的两点中,如果两点的横坐标相同,则两点的连线平行于纵轴;如果两点的纵坐标相同,则两点的连线平行于横轴。
2、点到轴及原点的距离:点到x轴的距离为|y|;点到y轴的距离为|x|;点到原点的距离为x的平方加y的平方再开根号;3、三大规律(1)平移规律:点的平移规律左右平移→纵坐标不变,横坐标左减右加;上下平移→横坐标不变,纵坐标上加下减。
一、相交线与平行线1. 相交线•邻补角:两条直线相交所构成的四个角中,有公共顶点且有一条公共边的两个角是邻补角。
邻补角互补。
•对顶角:一个角的两边分别是另一个角的两边的反向延长线,像这样的两个角互为对顶角。
对顶角相等。
•垂线:两条直线相交成直角时,叫做互相垂直,其中一条叫做另一条的垂线。
垂线的性质包括:过一点有且只有一条直线与已知直线垂直;连接直线外一点与直线上各点的所有线段中,垂线段最短。
2. 平行线•定义:在同一平面内,永不相交的两条直线叫做平行线。
•平行公理:经过直线外一点有且只有一条直线与已知直线平行。
平行公理的推论是,如果两条直线都与第三条直线平行,那么这两条直线也互相平行。
•平行线的性质:o两直线平行,同位角相等。
o两直线平行,内错角相等。
o两直线平行,同旁内角互补。
•平行线的判定:o同位角相等,两直线平行。
o内错角相等,两直线平行。
o同旁内角互补,两直线平行。
3. 平移•定义:在平面内,将一个图形沿某个方向移动一定的距离,图形的这种移动叫做平移变换,简称平移。
平移不改变物体的形状和大小。
•对应点:平移后得到的新图形中每一点,都是由原图形中的某一点移动后得到的,这样的两个点叫做对应点。
连接各组对应点的线段平行且相等。
二、平面直角坐标系•有序数对:有顺序的两个数a与b组成的数对叫做有序数对,记做(a,b)。
•平面直角坐标系:在平面内,两条互相垂直且有公共原点的数轴组成平面直角坐标系。
水平的数轴称为x轴或横轴,竖直的数轴称为y轴或纵轴,两坐标轴的交点为平面直角坐标系的原点。
•坐标:对于平面内任一点P,过P分别向x轴、y轴作垂线,垂足分别在x 轴、y轴上,对应的数a、b分别叫点P的横坐标和纵坐标。
三、三角形•三边关系:三角形任意两边的和大于第三边,任意两边的差小于第三边。
•高:从三角形的一个顶点向它的对边所在直线作垂线,顶点和垂足间的线段叫做三角形的高。
•中线:在三角形中,连接一个顶点和它的对边中点的线段叫做三角形的中线。
七年级下册数学知识点总结人教版第一章直角三角形与勾股定理直角三角形是指三角形中包含一个直角的三角形。
直角三角形中有一个很重要的性质,即勾股定理,勾股定理是指直角三角形中,直角边上的两个边的平方和等于斜边的平方。
利用勾股定理可以求解直角三角形中的一些问题,如已知两条边的长度,求第三条边的长度;已知一个角和一条边的长度,求其他两条边的长度等。
第二章平行线及其性质平行线是指在同一个平面上,没有交点的两条直线。
平行线中有一些重要的性质,如平行线的性质;平行线与转角的关系;平行线的倾斜角等。
在平行线及其性质中,我们需要掌握平行线的判定方法,如使用转角判定、对应角相等判定、内错角相等判定等方法来判断两条直线是否平行。
同时,我们也需要掌握平行线和转角之间的关系,如同位角、内错角、外错角等的性质。
第三章三角形的面积三角形是最基本的几何图形之一,计算三角形的面积是一个重要的数学问题。
根据三角形的面积公式,三角形的面积等于底边长度和高的乘积的一半。
在计算三角形的面积时,需要注意底边的选取和高的确定,有时也需要通过分割三角形,利用相似三角形的性质求解。
第四章直角三角形的应用直角三角形是实际问题中经常遇到的三角形,在实际中有很多应用,如测量高度、距离、角度等。
在直角三角形的应用中,我们需要掌握利用正弦定理、余弦定理、正切定理等方法求解实际问题。
直角三角形的应用还涉及到一些实际问题的建模和求解,需要运用数学方法建立模型,并进行求解和分析。
第五章空间图形的认识空间图形包括三维图形和平面图形,包括球体、长方体、正方体、棱柱、棱锥等。
在空间图形的认识中,我们需要掌握这些空间图形的性质,如球体的体积和表面积的计算方法,长方体和正方体的体积和表面积的计算方法等。
在空间图形的认识中,还需要掌握空间图形的展开图和投影图的绘制,以及使用展开图和投影图求解实际问题的方法。
第六章圆的认识圆是平面上的一个特殊的几何图形,在圆的认识中,我们需要掌握圆的性质,如半径、直径、圆周、圆心等概念,以及圆的面积和周长的计算方法。
人教版七年级下册数学课本知识点归纳完整版第五章相交线与平行线一、相交线两条直线相交,形成4个角。
1.邻补角:两个角有一条公共边,它们的另一条边互为反向延长线。
具有这种关系的两个角,互为邻补角。
如:∠1、∠2。
2.对顶角:两个角有一个公共顶点,并且一个角的两条边,分别是另一个角的两条边的反向延长线,具有这种关系的两个角,互为对顶角。
如:∠1、∠3。
3.对顶角相等。
二、垂线1.垂直:如果两条直线相交成直角,那么这两条直线互相垂直。
2.垂线:垂直是相交的一种特殊情形,两条直线垂直,其中一条直线叫做另一条直线的垂线。
3.垂足:两条垂线的交点叫垂足。
4.垂线特点:过一点有且只有一条直线与已知直线垂直。
5.点到直线的距离:直线外一点到这条直线的垂线段的长度,叫点到直线的距离。
连接直线外一点与直线上各点的所有线段中,垂线段最短。
三、同位角、内错角、同旁内角两条直线被第三条直线所截形成8个角。
1.同位角:在两条直线的上方,又在直线EF的同侧,具有这种位置关系的两个角叫同位角。
如:∠1和∠5。
2.内错角:在在两条直线之间,又在直线EF的两侧,具有这种位置关系的两个角叫内错角。
如:∠3和∠5。
3.同旁内角:在在两条直线之间,又在直线EF的同侧,具有这种位置关系的两个角叫同旁内角。
如:∠3和∠6。
四、平行线(一)平行线1.平行:两条直线不相交。
互相平行的两条直线,互为平行线。
a∥b (在同一平面内,不相交的两条直线叫做平行线。
)2.平行公理:经过直线外一点,有且只有一条直线与这条直线平行。
3.平行公理推论:①平行于同一直线的两条直线互相平行。
②在同一平面内,垂直于同一直线的两条直线互相平行。
(二)平行线的判定:1.同位角相等,两直线平行。
2.内错角相等,两直线平行。
3.同旁内角互补,两直线平行。
(三)平行线的性质1.两条平行线被第三条直线所截,同位角相等。
2.两条平行线被第三条直线所截,内错角相等。
3.两条平行线被第三条直线所截,同旁内角互补。
(完整版)人教版七年级下册数学知识点总结大全直角三角形- 定义:有一个角为直角(90度)的三角形。
- 勾股定理:直角三角形斜边的平方等于两腿的平方和。
- 特殊直角三角形:45-45-90度三角形和30-60-90度三角形。
圆- 定义:平面上到一个固定点的距离等于定长的点的集合。
- 元素:圆心、半径、直径、弦、弧、扇形、切线等。
- 四大关系:- 半径和弦垂直- 弦长的一半与半径的乘积等于斜边的一半与半径的乘积- 外接角等于弧对应的圆心角- 弧度与角度之间的换算关系比例与相似- 定义:表示两个或多个有对应关系的数之间的比值关系。
- 比例定理:若a/b = c/d,则a、b、c、d成比例。
- 三线一比例:三角形内部的三条连线和三角形外部的三条平行线与三角形的腰成比例。
- 相似三角形:对应角相等,对应边成比例的三角形。
科学计数法- 定义:一种简便表示极大或极小数的方法。
- 标准形式:数字部分在1到9之间,指数为整数。
- 运算法则:运算时先计算系数的乘除,再计算指数的加减。
二次根式- 定义:含有根号并且被根号包围的代数式。
- 平方根:一个数的平方等于该数。
- 二次根式的运算:相加减后化简、乘除法则。
分式- 定义:由整数与整数或整数代数式的比例组成的式子。
- 分式的性质:分母不能等于0,分子分母互质,分子分母都是整数等。
- 分式的运算:加减乘除、化简、倒数。
线性方程- 定义:等式中含有未知数的方程。
- 解方程:找到使等式成立的未知数的值。
- 一次方程:未知数的次数为1。
- 解一元一次方程:转化为等价方程,通过逆向运算得到未知数的值。
平行线与直线的交角- 定义:两条平行线与直线的交角为对应角或同位角。
- 绳分线定理:直线与两平行线相交时,对应角相等,内错角之和等于180度。
随机事件与概率- 定义:随机试验的可能结果称为随机事件。
- 基本事件与必然事件:基本事件是随机试验的单个结果,必然事件是一定发生的事件。
- 概率的计算:概率等于有利事件数除以可能事件总数。
人教版小学七年级下册数学知识点总结一、有理数1.有理数的概念有理数是可以表示为两个整数之比的数,包括整数和分数。
有理数集通常用符号Q 表示。
2.有理数的分类o正有理数:大于0的有理数,如1, 2, 3等。
o负有理数:小于0的有理数,如-1, -2, -3等。
o零:0既不是正数也不是负数。
3.有理数的性质o加法性质:同号两数相加,取相同的符号,并把绝对值相加;异号两数相加,取绝对值较大的数的符号,并用较大的绝对值减去较小的绝对值。
o减法性质:减去一个数等于加上这个数的相反数。
o乘法性质:同号得正,异号得负,并把绝对值相乘;任何数与0相乘得0。
o除法性质:除以一个不为0的数等于乘以这个数的倒数。
4.有理数的运算o加法与减法:通过加法或减法法则进行运算。
o乘法与除法:通过乘法或除法法则进行运算。
o乘方:一个数自乘若干次,表示为a n,其中a是底数,n是指数。
5.有理数的比较o大小关系:正数大于0,0大于负数,正数大于一切负数。
o绝对值:一个数到0的距离,用符号“| |”表示。
如|-3| = 3,|3| = 3。
二、整式的加减1.单项式o概念:表示数与字母乘积的代数式。
如3x,2y2等。
o系数:单项式中的数字部分。
o次数:单项式中所有字母的指数之和。
2.多项式o概念:由有限个单项式通过加、减运算连接而成的代数式。
如3x−2y+1。
o次数:多项式中次数最高的单项式的次数。
3.整式的加减o合并同类项:将相同类型的单项式相加或相减。
o去括号:应用分配律去掉整式中的括号。
三、一元一次方程1.一元一次方程的概念o概念:只含有一个未知数,并且未知数的次数是1的方程。
如3x−2=5。
2.一元一次方程的解法o移项:将方程中的项从一边移到另一边,保持方程平衡。
o合并同类项:将方程中的同类项合并。
o系数化为1:通过除法将未知数的系数化为1,得到未知数的解。
3.一元一次方程的应用o实际问题:通过设立未知数,建立一元一次方程,解决实际问题。
七年级下册数学知识点总结人教版在七年级下册的数学学习中,我们学习了许多重要的数学知识点。
这些知识点涵盖了数的性质、代数方程、函数关系等多个方面。
下面,我将对这些知识点进行总结,以帮助大家更好地复习和理解。
第一章:数与式这一章主要介绍了整数、小数、分数和正数的概念,以及它们之间的相互转化。
我们学习了数的加法、减法、乘法和除法运算规则,以及运算的性质。
同时,还学习了运算的顺序和加减乘除法的结合律、交换律、分配律等重要的性质。
通过这一章的学习,我们对数的性质和运算有了更深入的认识。
第二章:图形的认识这一章主要介绍了平面图形和立体图形的基本概念和性质。
我们学习了不同图形的定义和特征,并能够根据规定的条件进行图形的判断和绘制。
例如,正方形、长方形、圆形等平面图形的特征和性质,以及正方体、长方体等立体图形的特征和性质。
通过这一章的学习,我们对不同图形的形状和性质有了更深入的了解。
第三章:实数的认识这一章主要介绍了实数的概念和性质。
我们学习了整数、有理数和无理数的定义,并了解了它们之间的关系。
同时,还学习了实数的大小比较和有理数的四则运算规则。
通过这一章的学习,我们对实数的认识更加深入,并能够熟练地进行实数的运算。
第四章:代数方程这一章主要介绍了一元一次方程的概念和解法。
我们学习了如何列代数方程,以及如何利用解方程的方法求出未知数的值。
同时,还学习了一些常见的应用问题,例如两个数的关系问题、速度问题等。
通过这一章的学习,我们对代数方程的解法有了更深刻的理解,并能够熟练地应用到实际问题中。
第五章:比例这一章主要介绍了比例的概念和性质。
我们学习了比例的定义,以及比例中的四个数的关系。
同时,还学习了比例的比较和计算方法,以及比例的应用问题。
通过这一章的学习,我们对比例的概念和性质有了更深入的了解,并能够灵活运用到实际问题中。
第六章:函数与方程式这一章主要介绍了函数关系和方程式的概念和性质。
我们学习了函数的定义和表示方法,并能够根据函数关系进行图像的绘制和判断。
人教版七年级数学下册知识点大全第五章相交线与平行线5.1.1相交线1、如果两条直线只有一个公共点,就说这两条直线相交,该公共点叫做两直线的交点。
2、如果两个角有一个公共边,并且它们的另一边互为反向延长线,那么这两个角互为邻补角。
性质:邻补角互补。
(两条直线相交有4对邻补角。
)3、如果两个角的顶点相同,并且两边互为反向延长线,那么这两个角互为对顶角。
性质:对顶角相等。
(两条直线相交,有2对对顶角。
)5.1.2垂线4、当两条直线相交,所成的四个角中有一个角是直角,那么这两条直线互相垂直。
其中一条直线叫做另一条直线的垂线,它们的交点叫做垂足。
5、由直线外一点向直线引垂线,这点与垂足间的线段叫做垂线段。
(要找垂线段,先把点来看。
过点画垂线,点足垂线段。
)6、垂线段是垂线上的一部分,它是线段,一端是一个点,另一端是垂足。
7、垂线画法:①放:放直尺,直尺的一边要与已知直线重合;②靠:靠三角板,把三角板的一直角边靠在直尺上;③移:移动三角板到已知点;④画线:沿着三角板的另一直角边画出垂线.8、垂线性质1:过一点有且只有一条直线与已知直线垂直。
9、过一点画已知线段(或射线)的垂线,就是画这条线段(或射线)所在直线的垂线.10、连接直线外一点与直线上各点的所有线段中,垂线段最短。
(垂线段最短.)11、直线外一点到这条直线的垂线段的长度,叫做点到直线的距离。
5.1.3同位角、同旁内角、内错角12、同位角:如果两个角都在被截的两条直线的同方向,并且都在截线的同侧,即它们的位置相同,这样的一对角叫做同位角。
形如字母“F”。
13、内错角:如果两个角分别在被截的两条直线之间(内),并且分别在截线的两侧(错),这样的一对角叫做内错角。
形如字母“Z”。
14、同旁内角:如果两个角都在被截直线之间(内),并且都在截线的同侧(同旁),这样的一对角叫做同旁内角。
形如字母“U”。
5.2.1平行线15、在同一平面内,不相交的两条直线叫做平行线,记作:a∥b。
人教版七年级数学下册知识点归纳七年级数学(下册)知识点总结相交线与平行线【知识点】√1. ▲平面上不相重合的两条直线之间的位置关系为_______或________2. 两条直线相交所成的四个角中,相邻的两个角叫做邻补角,特点是两个角共用一条边,另一条边互为反向延长线,性质是邻补角互补;相对的两个角叫做对顶角,特点是它们的两条边互为反向延长线。
性质是对顶角相等。
P3 例;P8 2题;P9 7题;P35 2(2);P35 3题3. 两条直线相交所成的四个角中,如果有一个角为90度,则称这两条直线互相垂直。
其中一条直线叫做另外一条直线的垂线,他们的交点称为垂足。
4. 垂直三要素:垂直关系,垂直记号,垂足5. 做直角三角形的高:两条直角边即是钝角三角形的高,只要做出斜边上的高即可。
6. 做钝角三角形的高:最长的边上的高只要向最长边引垂线即可,另外两条边上的高过边所对的顶点向该边的延长线做垂线。
A AC BC 7.8. 垂线段最短;C B 9. 点到直线的距离:直线外一点到这条直线的垂线段的长度。
10. 两条直线被第三条直线所截:同位角F(在两条直线的同一旁,第三条直线的同一侧),内错角Z(在两条直线内部,位于第三条直线两侧),同旁内角U(在两条直线内部,位于第三条直线同侧)。
P7 例、练习111.12. 如果两条直线都与第三条直线平行,那么这两条直线也互相平行。
如果b//a,c//a,那么b//c P17 4题13. 平行线的判定。
P15 例结论:在同一平面内,如果两条直线都垂直于同一条直线,那么这两条直线平行。
P15 练习;P17 7题;P36 8题。
14. 平行线的性质。
P21 练习1,2;P23 6题15. ★命题:“如果+题设,那么+结论。
”P22练习1 16. 真、假命题P24 11题;P37 12题17. 平移的性质P28归纳实数考点一、实数的概念及分类(3分)1、实数的分类正有理数零有限小数和无限循环小数实数负有理数无理数无限不循环小数整数包括正整数、零、负整数。
七年级下册数学知识点总结⼈教版第五章相交线与平⾏线⼀、相交线相交线:如果两条直线只有⼀个公共点,就说这两条直线相交,该公共点叫做两直线的交点。
如直线AB、CD相交于点O。
A DC O B对顶⾓:两条直线相交出现对顶⾓。
顶点相同,⾓的两边互为反向延长线.,满⾜这种关系的⾓,互为对顶⾓,对顶⾓相等。
对顶⾓是成对出现的。
邻补⾓:有⼀条公共边,⾓的另⼀边互为反向延长线.满⾜这种关系的两个⾓,互为领补⾓。
邻补⾓与补⾓的区别与联系1.邻补⾓与补⾓都是针对两个⾓⽽⾔的,⽽且数量关系都是两⾓之和为180°2.互为邻补⾓的两个⾓⼀定互补,但是互为补⾓的两个⾓不⼀定是邻补⾓即:互补的两个⾓只注重数量关系⽽不谈位置,⽽互为邻补⾓的两个⾓既要满⾜数量关系⼜要满⾜位置关系。
领补⾓与对顶⾓的⽐较⼆、垂线垂直:当两条直线相交所成的四个⾓中,有⼀个⾓是直⾓时,这两条直线互相垂直,其中⼀条直线叫另⼀条直线的垂线,它们的交点叫垂⾜。
从垂直的定义可知,判断两条直线互相垂直的关键:要找到两条直线相交时四个交⾓中⼀个⾓是直⾓。
垂直的表⽰:⽤“⊥”和直线字母表⽰垂直例如:如图,a、b互相垂直,O叫垂⾜.a叫b的垂线,b也叫a的垂线。
则记为:a⊥b或b⊥a;若要强调垂⾜,则记为:a⊥b, 垂⾜为O.b aO垂直的书写形式:如图,当直线AB 与CD 相交于O 点,∠AOD=90°时,AB ⊥CD ,垂⾜为O 。
书写形式:∵∠AOD=90°(已知)∴AB ⊥CD (垂直的定义)反之,若直线AB 与CD 垂直,垂⾜为O ,那么,∠AOD=90书写形式:∵ AB ⊥CD (已知)∴∠AOD=90° (垂直的定义)应⽤垂直的定义:∠AOC=∠BOC=∠BOD=90° 垂线的画法:如图,已知直线 l 和l 上的⼀点A ,作l 的垂线. 线l 的垂线. ⼯具:直尺、三⾓板1放:放直尺,直尺的⼀边要与已知直线重合; 2靠:靠三⾓板,把三⾓板的⼀直⾓边靠在直尺上; 3移:移动三⾓板到已知点;4画线:沿着三⾓板的另⼀直⾓边画出垂线. 垂线的性质:1、同⼀平⾯内,过⼀点有且只有⼀条直线与已知直线垂直.2、连接直线外⼀点与直线上各点的所有线段中,垂线段最短,或说成垂线段最短。
第一章 整式的运算一. 整式 ※1. 单项式①由数与字母的积组成的代数式叫做单项式。
单独一个数或字母也是单项式。
②单项式的系数是这个单项式的数字因数,作为单项式的系数,必须连同数字前面的性质符号,如果一个单项式只是字母的积,并非没有系数.③一个单项式中,所有字母的指数和叫做这个单项式的次数. ※2.多项式①几个单项式的和叫做多项式.在多项式中,每个单项式叫做多项式的项.其中,不含字母的项叫做常数项.一个多项式中,次数最高项的次数,叫做这个多项式的次数.②单项式和多项式都有次数,含有字母的单项式有系数,多项式没有系数.多项式的每一项都是单项式,一个多项式的项数就是这个多项式作为加数的单项式的个数.多项式中每一项都有它们各自的次数,但是它们的次数不可能都作是为这个多项式的次数,一个多项式的次数只有一个,它是所含各项的次数中最高的那一项次数. ※3.整式单项式和多项式统称为整式.⎪⎩⎪⎨⎧⎩⎨⎧其他代数式多项式单项式整式代数式二. 整式的加减¤1. 整式的加减实质上就是去括号后,合并同类项,运算结果是一个多项式或是单项式.¤2. 括号前面是“-”号,去括号时,括号内各项要变号,一个数与多项式相乘时,这个数与括号内各项都要相乘. 三. 同底数幂的乘法※同底数幂的乘法法则: nm nmaa a +=⋅(m,n 都是正数)是幂的运算中最基本的法则,在应用法则运算时,要注意以下几点:①法则使用的前提条件是:幂的底数相同而且是相乘时,底数a 可以是一个具体的数字式字母,也可以是一个单项或多项式;②指数是1时,不要误以为没有指数;③不要将同底数幂的乘法与整式的加法相混淆,对乘法,只要底数相同指数就可以相加;而对于加法,不仅底数相同,还要求指数相同才能相加;④当三个或三个以上同底数幂相乘时,法则可推广为pn m pnmaa a a ++=⋅⋅(其中m 、n 、p 均为正数);⑤公式还可以逆用:n m nm a a a⋅=+(m 、n 均为正整数)四.幂的乘方与积的乘方※1. 幂的乘方法则:mn n m a a =)((m,n 都是正数)是幂的乘法法则为基础推导出来的,但两者不能混淆. ※2. ),()()(都为正数n m a a a m n m n n m ==.※3. 底数有负号时,运算时要注意,底数是a 与(-a)时不是同底,但可以利用乘方法则化成同底,如将(-a )3化成-a 3⎩⎨⎧-=-).(),()(,为奇数时当为偶数时当一般地n a n a a nn n※4.底数有时形式不同,但可以化成相同。
※5.要注意区别(ab )n 与(a+b )n 意义是不同的,不要误以为(a+b )n =a n +b n (a 、b 均不为零)。
※6.积的乘方法则:积的乘方,等于把积每一个因式分别乘方,再把所得的幂相乘,即nn n b a ab =)((n 为正整数)。
※7.幂的乘方与积乘方法则均可逆向运用。
五. 同底数幂的除法※1. 同底数幂的除法法则:同底数幂相除,底数不变,指数相减,即nm nma a a -=÷ (a ≠0,m 、n 都是正数,且m>n).※2. 在应用时需要注意以下几点:①法则使用的前提条件是“同底数幂相除”而且0不能做除数,所以法则中a ≠0.②任何不等于0的数的0次幂等于1,即)0(10≠=a a ,如1100=,(-2.50=1),则00无意义.③任何不等于0的数的-p 次幂(p 是正整数),等于这个数的p 的次幂的倒数,即p paa1=-( a ≠0,p 是正整数), 而0-1,0-3都是无意义的;当a>0时,a -p 的值一定是正的; 当a<0时,a -p 的值可能是正也可能是负的,如41(-2)2-=,81)2(3-=--④运算要注意运算顺序. 六. 整式的乘法※1. 单项式乘法法则:单项式相乘,把它们的系数、相同字母分别相乘,对于只在一个单项式里含有的字母,连同它的指数作为积的一个因式。
单项式乘法法则在运用时要注意以下几点:①积的系数等于各因式系数积,先确定符号,再计算绝对值。
这时容易出现的错误的是,将系数相乘与指数相加混淆;②相同字母相乘,运用同底数的乘法法则;③只在一个单项式里含有的字母,要连同它的指数作为积的一个因式; ④单项式乘法法则对于三个以上的单项式相乘同样适用;⑤单项式乘以单项式,结果仍是一个单项式。
※2.单项式与多项式相乘单项式乘以多项式,是通过乘法对加法的分配律,把它转化为单项式乘以单项式,即单项式与多项式相乘,就是用单项式去乘多项式的每一项,再把所得的积相加。
单项式与多项式相乘时要注意以下几点:①单项式与多项式相乘,积是一个多项式,其项数与多项式的项数相同; ②运算时要注意积的符号,多项式的每一项都包括它前面的符号; ③在混合运算时,要注意运算顺序。
※3.多项式与多项式相乘多项式与多项式相乘,先用一个多项式中的每一项乘以另一个多项式的每一项,再把所得的积相加。
多项式与多项式相乘时要注意以下几点:①多项式与多项式相乘要防止漏项,检查的方法是:在没有合并同类项之前,积的项数应等于原两个多项式项数的积;②多项式相乘的结果应注意合并同类项;③对含有同一个字母的一次项系数是1的两个一次二项式相乘ab x b a x b x a x +++=++)())((2,其二次项系数为1,一次项系数等于两个因式中常数项的和,常数项是两个因式中常数项的积。
对于一次项系数不为1的两个一次二项式(mx+a )和(nx+b )相乘可以得到ab x ma mb mnx b nx a mx +++=++)())((2七.平方差公式¤1.平方差公式:两数和与这两数差的积,等于它们的平方差, ※即22))((b a b a b a -=-+。
¤其结构特征是:①公式左边是两个二项式相乘,两个二项式中第一项相同,第二项互为相反数; ②公式右边是两项的平方差,即相同项的平方与相反项的平方之差。
八.完全平方公式¤1. 完全平方公式:两数和(或差)的平方,等于它们的平方和,加上(或减去)它们的积的2倍, ¤即2222)(b ab a b a +±=±;¤口决:首平方,尾平方,2倍乘积在中央; ¤2.结构特征:①公式左边是二项式的完全平方;②公式右边共有三项,是二项式中二项的平方和,再加上或减去这两项乘积的2倍。
¤3.在运用完全平方公式时,要注意公式右边中间项的符号,以及避免出现222)(b a b a ±=±这样的错误。
九.整式的除法 ¤1.单项式除法单项式单项式相除,把系数、同底数幂分别相除,作为商的因式,对于只在被除式里含有的字母,则连同它的指数作为商的一个因式; ¤2.多项式除以单项式多项式除以单项式,先把这个多项式的每一项除以单项式,再把所得的商相加,其特点是把多项式除以单项式转化成单项式除以单项式,所得商的项数与原多项式的项数相同,另外还要特别注意符号。
第二章 平行线与相交线一.台球桌面上的角※1.互为余角和互为补角的有关概念与性质如果两个角的和为90°(或直角),那么这两个角互为余角; 如果两个角的和为180°(或平角),那么这两个角互为补角;注意:这两个概念都是对于两个角而言的,而且两个概念强调的是两个角的数量关系,与两个角的相互位置没有关系。
它们的主要性质:同角或等角的余角相等; 同角或等角的补角相等。
二.探索直线平行的条件※两条直线互相平行的条件即两条直线互相平行的判定定理,共有三条: ①同位角相等,两直线平行; ②内错角相等,两直线平行; ③同旁内角互补,两直线平行。
三.平行线的特征※平行线的特征即平行线的性质定理,共有三条: ①两直线平行,同位角相等; ②两直线平行,内错角相等; ③两直线平行,同旁内角互补。
四.用尺规作线段和角 ※1.关于尺规作图尺规作图是指只用圆规和没有刻度的直尺来作图。
※2.关于尺规的功能直尺的功能是:在两点间连接一条线段;将线段向两方向延长。
圆规的功能是:以任意一点为圆心,任意长度为半径作一个圆;以任意一点为圆心,任意长度为半径画一段弧。
第三章生活中的数据※1.科学记数法:对任意一个正数可能写成a ×10n 的形式,其中1≤a <10,n 是整数,这种记数的方法称为科学记数法。
¤2.利用四舍五入法取一个数的近似数时,四舍五入到哪一位,就说这个近似数精确到哪一位;对于一个近似数,从左边第一个不是0的数字起,到精确到的数位止,所有的数字都叫做这个数的有效数字。
¤3.统计工作包括:①设定目标;②收集数据;③整理数据;④表达与描述数据;⑤分析结果。
第四章 概率¤1.随机事件发生与不发生的可能性不总是各占一半,都为50%。
※2.现实生活中存在着大量的不确定事件,而概率正是研究不确定事件的一门学科。
※3.了解必然事件和不可能事件发生的概率。
必然事件发生的概率为1,即P (必然事件)=1;不可能事件发生的概率为0,即P (不可能事件)=0;如果A 为不确定事件,那么0<P(A)<11 2必然发生不可能发生※4.了解几何概率这类问题的计算方法 事件发生概率=图形面积所有可能结果所组成的成的图形面积事件所有可能结果所组第五章 三角形一.认识三角形1.关于三角形的概念及其按角的分类由不在同一直线上的三条线段首尾顺次相接所组成的图形叫做三角形。
这里要注意两点:①组成三角形的三条线段要“不在同一直线上”;如果在同一直线上,三角形就不存在;②三条线段“首尾是顺次相接”,是指三条线段两两之间有一个公共端点,这个公共端点就是三角形的顶点。
三角形按内角的大小可以分为三类:锐角三角形、直角三角形、钝角三角形。
2.关于三角形三条边的关系根据公理“连结两点的线中,线段最短”可得三角形三边关系的一个性质定理,即三角形任意两边之和大于第三边。
三角形三边关系的另一个性质:三角形任意两边之差小于第三边。
对于这两个性质,要全面理解,掌握其实质,应用时才不会出错。
设三角形三边的长分别为a 、b 、c 则:①一般地,对于三角形的某一条边a 来说,一定有|b-c|<a <b+c 成立;反之,只有|b-c|<a <b+c 成立,a 、b 、c 三条线段才能构成三角形;②特殊地,如果已知线段a 最大,只要满足b+c >a ,那么a 、b 、c 三条线段就能构成三角形;如果已知线段a 最小,只要满足|b-c|<a ,那么这三条线段就能构成三角形。
3.关于三角形的内角和 三角形三个内角的和为180° ①直角三角形的两个锐角互余;②一个三角形中至多有一个直角或一个钝角; ③一个三角中至少有两个内角是锐角。