AD域中客户端时间与服务器同步
- 格式:docx
- 大小:259.50 KB
- 文档页数:3
AD域帐号同步系统说明文档目录一、基本功能 (2)二、高级功能(自动同步) (5)一、基本功能1.解压MailADSync.zip,打开MailAdSync.exe2.设置相关信息(1)私钥:企业自己生成一对公私钥,并把公钥、IP交给提供方进行绑定(2)CID:提供方绑定公钥、IP后返回CID码(3)域名:AD域所在机器的IP(4)账号:管理员账号(5)密码:管理员密码(6)企业名称:AD域中企业根节点名称(7)初始密码:同步至企业邮箱时,为用户设定的初始密码填写示例:(如需实现自动同步请勾选“开启自动同步功能”)3.填写完成后点击保存,连接成功即返回下图所示界面4.点击同步按钮即开始同步进入企业邮箱即可查看更新的数据二、高级功能(自动同步)1.打开管理工具界面,开始 管理工具2.选择本地安全策略3.设置审核帐户管理选项,安全设置→本地策略→审核策略→审核帐户管理勾选成功,确定4.设置审核目录服务访问勾选成功,点击确定5.打开服务器管理器,选择查看,并勾选高级功能6.选择企业根节点,右击选择属性7.选择安全,点击高级8.选择审核 添加在输入要选择的对象名称,填入Authenticated Users,确定勾选下图所示选项,创建、删除用户对象,创建组织单位对象、删除组织单位对象,写入全部属性,确定9.打开任务计划程序,开始→管理工具→任务计划程序创建基本任务,任务计划程序→任务计划程序库→事件查看器任务→创建基本任务建立基本任务,填写任务名称,下一步选择特定事件被记录时,下一步日志选择安全,事件ID填写4720,下一步选择启动程序,下一步程序或脚本,选择AD帐号同步程序,下一步查看任务信息,点击完成任务列表任务名称日志选项事件ID 创建人员安全4720更改人员信息安全4738 删除用户安全4726组织架构管理安全4662在AD域中进行管理时,即可自动启动同步程序。
域控的系统时间无法与北京时间同步的解决方案12020年4月19日域控的系统时间无法与北京时间同步的解决方案某日, XX同事跑过来说, 我的XP的时间怎么不对啊, 比手机慢了3分钟, 我信誓旦旦的说, 这个与域控服务同步的, 没有问题, 肯定是你的手机时间错啦! ---可是既然有同事提醒, 我打开北京时间的官网一比对, 那个时候的汗那...确实慢了3分钟, 我想, DC也可能不对, 立马VNC, 哇靠, 确实如此!查看DC注册表, 我现在的时间, 应该是跟服务器CMOS的硬件同步, 查阅MS-KB, 此方案经过同步外部时间服务器(推荐:)来解决此问题并实现LAN内唯一特许经营时间提供商(世博专供).以下转自Microsoft, 版权归属MS.由任何疑问, 请电联800.配置 Windows 时间服务以使用外部时间源要将内部时间服务器配置为与外部时间源同步,请按照下列步骤操作:1. 将服务器类型更改为 NTP。
为此,请按照下列步骤操作:a. 单击“开始”,单击“运行”,键入 regedit,然后单击“确定”。
文档仅供参考,不当之处,请联系改正。
b. 找到并单击下面的注册表子项:HKEY_LOCAL_MACHINE\SYSTEM\CurrentControlSet\Services\W32T ime\Parameters\Typec. 在右窗格中,右键单击“Type”,然后单击“修改”。
d. 在“编辑值”的“数值数据”框中键入 NTP,然后单击“确定”。
2. 将 AnnounceFlags 设置为 5。
为此,请按照下列步骤操作: . 找到并单击下面的注册表子项:HKEY_LOCAL_MACHINE\SYSTEM\CurrentControlSet\Services\W32T ime\Config\AnnounceFlagsa. 在右窗格中,右键单击“AnnounceFlags”,然后单击“修改”。
b. 在“编辑 DWORD 值”的“数值数据”框中键入 5,然后单击“确定”。
AD域中客户端时间与服务器同步在AD域中,客户端与服务器的时间同步非常重要,因为时间同步对于安全性、认证和授权非常关键。
AD域是一个分布式系统,其各个组件和服务都需要准确的时间信息来确保协调工作。
本文将介绍在AD域中进行时间同步的重要性和常用的时间同步方法。
首先,我们需要明确为什么在AD域中进行时间同步是如此重要。
AD域依赖于时间来验证和授权用户的身份,如果客户端和服务器的时间不一致,可能导致认证失败或者授权错误。
此外,很多安全机制都依赖于时间戳来确保其有效性,例如Kerberos认证协议和证书机制。
因此,AD域中客户端和服务器的时间必须保持同步,以确保安全性和可靠性。
在AD域中,常用的时间同步方法有三种:手动设置、使用网络时间协议(NTP)和使用Windows时间服务。
首先是手动设置时间,这是最简单的一种方法,但也是最容易出错的。
管理员可以手动更改客户端和服务器的时间设置来保持同步。
然而,这种方法需要管理员手动定期检查并调整时间,非常繁琐且容易出现错误,不适合大型AD域的管理。
其次是使用网络时间协议(NTP),NTP是一种用于同步计算机时间的协议,它可以通过网络来获取准确的时间信息。
在AD域中,可以配置NTP服务器作为时间源,并将客户端和服务器配置为从NTP服务器获取时间信息。
Windows操作系统内置了NTP客户端,可以通过配置注册表或者使用命令行工具来设置NTP服务器。
NTP还支持层次结构,可以通过将NTP服务器之间配置为相互同步来实现更大范围的时间同步。
最后是使用Windows时间服务,Windows操作系统提供了一种内置的时间服务,称为Windows时间(W32Time)服务。
W32Time是一个时间同步工具,可以将客户端和服务器配置为从可信赖的时间源获取时间信息。
默认情况下,AD域控制器会作为主要时间源,并从外部资源提供商获取时间信息,例如公共NTP服务器。
客户端会与域控制器同步时间,从而与服务器保持同步。
局域网服务器时钟同步局域网服务器时钟同步是指在局域网中的所有服务器之间,保持相同的时间。
时钟同步对于局域网中的服务器非常重要,特别是在需要进行分布式计算、数据同步或者执行时间约束任务的情况下。
时钟同步可以解决因为不同服务器的时间不同而导致的许多问题,比如数据不一致、文件冲突等等。
局域网服务器时钟同步的目标是让所有的服务器在同一时间保持一致。
这可以通过使用网络时间协议(NTP)来实现。
NTP是一种用于时间同步的协议,它可以精确地同步网络中的时钟。
NTP使用一种分层的体系结构来提供高度可靠的时钟同步,它依赖于一组时间服务器来提供准确的时间。
NTP的工作原理如下:首先,在网络中选择一个主时间服务器,这个服务器被称为stratum 1服务器,它通过与原子钟或GPS接收器连接来获取准确的时间。
其他服务器可以直接或者间接与stratum 1服务器同步。
stratum 1服务器与stratum 2服务器同步,stratum 2服务器与stratum 3服务器同步,以此类推。
每个服务器通过互相检测和校准来确保时钟同步的准确性。
在局域网中,可以选择一个服务器作为stratum 1服务器,并使用NTP软件将其配置为时间服务器。
其他服务器可以通过配置NTP客户端来与时间服务器进行通信。
NTP客户端会定期与时间服务器发送请求,以获取准确的时间,并将其应用到本地服务器的时钟上。
这样,所有的服务器在网络上同步其时钟,保持相同的时间。
要成功实现局域网服务器时钟同步,需要注意以下几点:1.选择合适的时间服务器:应该选择一个可靠的时间服务器作为stratum 1服务器,并确保该服务器通过与准确时间源的同步来提供准确的时间。
2.配置NTP软件:所有服务器都需要安装并配置NTP软件。
要确保正确地配置NTP客户端,以指定stratum 1服务器的IP地址和端口。
3.网络连接:局域网中的所有服务器必须保持良好的网络连接,以确保NTP客户端能够与时间服务器进行通信。
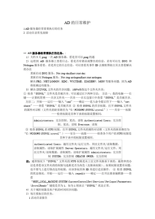
AD的日常维护1 AD服务器经常需要执行的任务2 活动目录常见故障一AD服务器经常需执行的任务::1)大约3天ping一次AD服务器,看是否可以ping的通2)远程到AD服务器上查看日志,看是否有错误或警告的信息,若有可以先DNS和Netlogon服务看看,若是其它的日志信息,可以查看其事件ID去微软帮助主页去查看解决的办法重新启动DNS服务:Net stop dns&net start dns重新启动Netlogon服务:Net stop netlogon&net start netlogon解决FRS、NET LOGON、KDC、W32TIME、ISMSERV、MON等服务问题,因为AD 将依赖这些服务。
3)解决SYSVOL文件夹的共享问题,100%确保这个文件夹共享:① 检查“SYSVOL”文件夹是否被共享。
可以通过以下两种方法:方法一:我的电脑——右键——计算机管理——共享文件夹——共享——在右边窗口中查看“SYSVOL”是否被共享。
方法二:开始——运行——输入“cmd”——确定——进入命令提示符下——输入“net share”——查看“SYSVOL”是否被共享② 检查SYSVOL的共享权限,打开SYSVOL文件夹的属性对话框(文件夹的缺省路径为“C:\WINDOWS\SYSVOL\sysvol”)——共享——权限——检查权限是否和下表的权限设置相同:③ 检查SYSVOL的NTFS权限,打开SYSVOL文件夹的属性对话框(文件夹的缺省路径为“C:\WINDOWS\SYSVOL\sysvol”)——安全——高级————检查各个用户的NTFS权限是否和下表中的权限设置相同。
注:通常情况下“SYSVOL”文件夹的NTFS权限是从上层文件夹继承下来的,最简单的办法是查看该文件夹的的权限勾选框是否为灰色(及继承权限),如果权限设置有问题,也不要马上进行修改这些权限,应该参阅具体KB再进行适宜操作。
教你如何如何进行域内时间同步及时间常用命令总结教你如何如何进行域内时间同步及时间常用命令总结作者:马沛峰日期:2010-04-07域内各个服务器的时间保持一致,是一个很重要而又往往又容易被人忽略的问题,如果时间不同步或出现异常,往往会出现以下问题:1. 服务器上应用程序Server端无法获取准确的日期,导致反馈给客户端的日期时间不准确2. 系统日志上时间不正确,无法通过时间点查找错误信息3. VPN用户无法连接网络,导致无法正常工作4. Failover Cluster无法正常启动或切换以下内容,我们会介绍如下获取修改系统时间,如何设置成与时间服务器同步,并介绍各个常用的与时间有关的命令。
一.常见命令1. 修改当前计算机时间使用time命令,同时会要求您重设时间这个命令仅限于粗糙的时间调整。
2. 获取当前计算机的日期及时间信息在Windows HyperV中,用户无法看到图形界面的日期与时间信息,但可以通过以下命令进行查看:a) 在命令行中输入timedate.cpl, 系统自动弹出日期,时间设置窗口,可以在此位置进行设置b) 在命令行中输入net time \\IP地址或计算机名称,此命令还可以查看其他计算机的当前时间,例如:net time \\3.242.107.129, 如果是域内计算机,想查看当前域的整体时间 net time /domain:shinseifina) Timedate.cplb) W32tm /tz 显示本地计算机时区设置W32tm /monitor /computers:计算机名称或者w32tm /monitor /domain:域名结果如下这样如果发现域内时间异常,直接更改此对应PDC的计算机时间即可。
5. 更改完时间后,我们希望让一台计算机立即进行同步W32tm /resync /computer:计算机名称上面提到直接使用time命令即可7. 设置一台与另外计算机时间同步使用net time 命令。
域内各个服务器的时间保持一致,是一个很重要而又往往又容易被人忽略的问题,如果时间不同步或出现异常,往往会出现以下问题:1. 服务器上应用程序Server端无法获取准确的日期,导致反馈给客户端的日期时间不准确2. 系统日志上时间不正确,无法通过时间点查找错误信息3. VPN用户无法连接网络,导致无法正常工作4. Failover Cluster无法正常启动或切换…以下内容,我们会介绍如下获取修改系统时间,如何设置成与时间服务器同步,并介绍各个常用的与时间有关的命令。
一.常见命令1. 修改当前计算机时间使用time命令,同时会要求您重设时间如果不需要设置时间,则直接回车即可这个命令仅限于粗糙的时间调整。
2. 获取当前计算机的日期及时间信息在Windows HyperV中,用户无法看到图形界面的日期与时间信息,但可以通过以下命令进行查看:a) 在命令行中输入timedate.cpl, 系统自动弹出日期,时间设置窗口,可以在此位置进行设置b) 在命令行中输入net time [url=file:///]\\IP[/url]地址或计算机名称,此命令还可以查看其他计算机的当前时间,例如: net time[url=file:///]\\3.242.107.129[/url], 如果是域内计算机,想查看当前域的整体时间net time /domain:shinseifin3. 显示时区a) Timedate.cplb) W32tm /tz 显示本地计算机时区设置4. 很多时间我们想知道,当前域内的计算机是从哪个服务器同步的时间,可以用如下命令:W32tm /monitor /computers:计算机名称或者w32tm /monitor /domain:域名结果如下这样如果发现域内时间异常,直接更改此对应PDC的计算机时间即可。
5. 更改完时间后,我们希望让一台计算机立即进行同步W32tm /resync /computer:计算机名称6. 设置本地时间上面提到直接使用time命令即可7. 设置一台与另外计算机时间同步使用net time 命令。
五种角色架构AD域环境中五大主机角色在Win2003多主机复制环境中,任何域控制器理论上都可以更改ActiveDirectory中的任何对象。
但实际上并非如此,某些AD功能不允许在多台DC上完成,否则可能会造成AD数据库一致性错误,这些特殊的功能称为“灵活单一主机操作”,常用FSMO来表示,拥有这些特殊功能执行能力的主机被称为FSMO角色主机。
在Win2003 AD域中,FSMO有五种角色,分成两大类:森林级别(在整个林中只能有一台DC拥有访问主机角色)1:架构主机(Schema Master)2:域命令主机(Domain Naming Master)域级别(在域中只有一台DC拥有该角色3:PDC模拟器(PDC Emulator)4:RID主机(RID Master)5:基础架构主机(Infrastructure Master)1:架构主机控制活动目录整个林中所有对象和属性的定义,具有架构主机角色的DC是可以更新目录架构的唯一DC。
这些架构更新会从架构主机复制到目录林中的所有其它域控制器中。
架构主机是基于目录林的,整个目录林中只有一个架构主机。
2:域命令主机向目录林中添加新域。
从目录林中删除现有的域。
添加或删除描述外部目录的交叉引用对象.3:PDC模拟器向后兼容低级客户端和服务器,担任NT系统中PDC角色时间同步服务源,作为本域权威时间服务器,为本域中其它DC以及客户机提供时间同步服务,林中根域的PDC模拟器又为其它域PDC模拟器提供时间同步!密码最终验证服务器,当一用户在本地DC登录,而本地DC验证本地用户输入密码无效时,本地DC会查询PDC模拟器,询问密码是否正确。
首选的组策略存放位置,组策略对象(GPO)由两部分构成:GPT和GPC,其中GPC存放在AD数据库中,GPT默认存放PDC模拟器在\\windows\sysvol\sysvol\<domainname>目录下,然后通过DFS复制到本域其它DC中。
加了域的计算机无法更改时间,解决Windows域控时间服务无法同步的问题有一台域控制器长时间均无法与外部时间源进行时间同步,运行w32tm /resync,显示“此计算机没有重新同步,因为没有可用的时间数据”,运行w32tm /query /source ,显示“Local CMOS Clock”,表示正在使用的是主板上的时间,没有使用外部时间源。
因为主板上的时间无法做到很准确,经常发生过快或者过慢的情况,导致域内电脑的时间和实际时间经常出现较大的差异,所以必须要修正这个问题。
由于在很久之前做过组策略上关于时间服务的调整,该调整是针对全域(含域控制器)的所有PC、服务器(即调整过“Default Domain Policy”的设置),随即再次检查了一下Default Domain Policy 策略中关于时间服务的设置。
检查发现 Default Domain Policy 中时间服务“配置Windows NTP 客户端” “启用Windows NTP 客户端” 两项均为“已启用”状态。
另外也发现域控制器策略“Default Domain Controllers Policy”中,“配置Windows NTP 客户端” “启用Windows NTP 客户端” “启用Windows NTP服务器”三个项目都为“已启用”的状态。
尝试把以上的项目都更改为“未配置”,然后在域控制器中运行:gpupdate /force刷新组策略,并运行以下指令更改时间源:w32tm /config/manualpeerlist:”上级时间服务器地址”/syncfromflags:manual /reliable:yes /update ,最后执行命令:w32tm /query /source 检查使用的时间源,发现域控制器所使用的时间源已经是刚刚配置的新时间源,不再是主板上的时间源了。
组策略时间服务配置的具体位置结论:对于域控制器,其组策略上的时间服务选项最好保持在“未配置”的状态。
域控时间策略
域控时间策略是指在Windows域控制器中设置的一种策略,用于控制域内计算机的时间同步和时区设置。
域控时间策略的主要作用是确保所有计算机在同一时间内进行操作,避免因时间不一致而引发的问题。
在域控制器上设置时间策略需要注意以下几点:
1. 确定域控制器的时间准确性,可以使用命令行工具如net time或w32tm来验证。
2. 设置主域控制器的时间同步源,可以选择使用外部时间服务器或其他可靠的时间源。
同时,还可以设置备用时间同步源,以保证时间同步的可靠性和稳定性。
3. 针对不同的计算机或用户组,设置不同的时间策略。
比如,可以为服务器和工作站设置不同的时间同步频率,以保证服务器时间更加准确和稳定。
4. 对于需要跨时区操作的计算机,要设置正确的时区和时差,以保证操作的正确性和一致性。
总的来说,域控时间策略是系统管理中非常重要的一项工作,它可以有效避免时间不一致带来的各种问题,并提高系统的稳定性和可靠性。
- 1 -。
更改AD上的LastlogonTimeStamp值同步时间微软在Windows Server 2003中引入了LastLogonTimeStamp属性。
管理员们可以利用这个属性查看用户或者计算机最近是否登录过域。
根据这些信息,管理员可以对长时间没有登录的账户采取相应的措施。
有人就会问了,不是有LastLogon这个属性吗,为什么还要引入LastLogonTimeStamp 这个属性呢?这个问题问得好,那么我先来解释一下这两个属性的区别吧。
LastLogon是记录某个账户上一次在该域控制器认证的时间。
该属性是不会在域控制器之间复制的。
所以,要是以前需要确定账户最后一次登录域的时间,必须查看所有域控制器上的LastLogon,最大的那个值就代表了账户最后一次登录域的时间。
LastLogon只会记录交互式登录,Kerberos验证的用户。
LastLogonTimeStamp的值会在所有域控制器间复制。
所以管理员只要从一个域控制器上就能得到用户上次登录的信息。
不过,LastLogonTimeStamp的值并不一定代表真实的最后一次登录域的时间。
它是根据一个更新间隔来更新的(注意:要启用这个属性,域功能级别必须是Windows Server 2003喔)。
LastLogonTimeStamp会记录交互式登录,Kerberos和NTLM验证的用户。
管理员利用该值对长时间没有登录的账号进行管理,该值能够反映出账号长时间没有登录。
所以,在合适的更新间隔情况下,LastLogonTimeStamp就能反映出长时间没有登录这个信息,同时减少了AD复制流量,减轻了网络负担,何乐而不为呢?下面是LastLogonTimeStamp的更新计算机方式:基本更新间隔是由msDS-LogonTimeSyncInterval这个属性定义的。
默认是14天。
该基本更新间隔可以在域的属性中设置,范围为1到100,000天。
同时还有一个窗口(Window)以及一个随机参数(Parameter)用来调节整个更新间隔,避免LastLogonTimeStamp的值在同一个时间更新。
在Active Directory域中创建域用户账户以后,该用户会自动获得一些默认的权限。
在很多情况下,用户的默认权限可能并不符合网络管理员的管理需求。
在域控制器中可以对用户的权限进行非常细致的设置,比如用户登录AD域的时间、登录计算机、共享资源使用权限等。
网络管理员可以在中设置允许用户登录到域的时间,从而加强AD域的管理,操作步骤如下所述:
第1步,以系统管理员身份登录域控制器,并打开“Active Directory用户和计算机”窗口。
在左窗格中单击Users容器,然后在右窗格的用户列表中双击准备设置权限的用户名称(如ithanjiang),打开“ithanjiang 属性”对话框。
切换到【账户】选项卡,并单击【登录时间】按钮,如图1所示。
图1 单击【登录时间】按钮
第2步,打开“ithanjiang的登录时间”对话框,在时间轴区域,横轴方向每个方块代表一小时,纵轴方向每个方块代表一天。
蓝色方块表示允许用户使用的时间,空白方块则表示禁止用户使用的时间。
默认情况下任何时间都允许用户
使用,例如准备让用户ithanjiang可以在每天的6:00~18:00登录到域,则先用鼠标左键单击左上方的【全部】按钮,然后选中【拒绝登录】单选钮。
用鼠标选中相应范围的时间块,并选中【允许登录】单选钮。
单击【确定】按钮完成设置,如图2所示。
图2 选中【允许登录】单选钮
小提示:当用户在允许的时间段内登录到AD域,并且持续使用到超出允许的时间段时,用户可以继续保持连接并使用。
不过,一旦用户注销登录则不允许再进行新的连接。
AD时间同步首先我把我对AD环境时间同步理解描述:PDC服务器和Internet 外部时间源或本地硬件同步。
所有域控制器按层次结构找PDC同步。
所有成员服务器或客户端在登录时通过那台服务器验证,就与那台DC时间进行同步。
问题:1. 1.、我的描述是否正确?2.2、如何保证所有域控制器和层次结构的PDC同步时间?3.3、如何保证所有成员服务器(客户端)与验证服务器同步时间?4.4、目前问题:所有与服务器、PDC服务器时间各不相同。
我该如何检查?回答:根据您描述,您想知道您对AD环境时间同步的问题是否有误,如何让所有的DC与PDC时间同步,如何保证所有客户端与DC时间一致,如何检查所有服务器和PDC服务器时间不同。
根据您的问题,我们的理解是这样的:1、我的描述是否正确?您的理解是完全正确的,对于加入域环境的客户端是与在父域中的权威服务器进行时间同步的。
默认的同步时间的方法就是使用域层次,客户端会使用其所连接域中的域控来同步时间,而域控会反过来从整个林中的权威时间源来同步时间。
如果在森林的根域中没有指定某个域控为权威时间源,那么拥有PDC角色域控会担当这个权威时间服务器。
这台PDC会使用自己内部的时钟来为整个林的域控提供时间。
2、如何保证所有域控制器和层次结构的PDC同步时间?如何保证所有成员服务器(客户端)与验证服务器同步时间?由于PDC是林中默认的时间源,因此我们必须确保这个DC是永远在线的。
如果我们发现PDC负载过高的话,那么就应该使用林中另外一台域控做为权威的时间源。
在森林根中的权威时间源获取时间的方式有两种。
第一种就是从内网中所安装的硬件时钟设备上去获取时间。
第二种就是从外部的时间服务器去获取时间。
需要注意的是,如果我们没有配置权威时间服务器是从内部获取时间还是从外部获取时间,那么PDC就会使用其自己的内部时钟,也就是整个森林可靠的时间源了。
在与外部时间源进行同步时,我们是使用NTP协议来进行同步的,但NTP 协议使用的是UDP 123这个端口,因此我们一定要确保这个端口的入站和出站流量,以确保windows时间服务的正常工作。
自动与Internet时间服务器同步的步骤及解决方法一般XP总是无法校准时间,一同步就提示出错,上网搜了一下好像是微软时间服务器的故障(或者是微软对盗版XP的惩罚),并找到了下面的解决办法,用中科院国家授时中心的服务器校准时间,速度快极了,而且绝对精确。
xp自带的时间同步服务器老是会连不上,而且时间还会差一秒。
这里就教大家换成中科院国家授时中心的服务器,同步就方便多了。
1.双击右下角的时间。
2.把服务器改成210.72.145.443.按同步就可以了,一般不会出错。
即使是高峰时期,三次之内闭成功,比美国的服务器好多了。
另外系统默认的时间同步间隔只是7天,我们无法自由选择,使得这个功能在灵活性方面大打折扣。
其实,我们也可以通过修改注册表来手动修改它的自动同步间隔。
1. 在“开始”菜单→“运行”项下输入“Regedit”进入注册表编辑器2. 展开[HKEY_LOCAL_MACHINE\SYSTEM\CurrentControlSet\Service s\W32Time\TimeProviders\NtpClient ] 分支,并双击SpecialPollInterval 键值,将对话框中的“基数栏”选择到“十进制”上3. 而这时在对话框中显示的数字正是自动对时的间隔(以秒为单位),比如默认的604800就是由7(天)×24(时)×60(分)×60(秒)计算来的,看明白了吧,如果您想让XP以多长时间自动对时,只要按这个公式算出具体的秒数,再填进去就好了。
比如我填了3天,就是259200。
不通的解决方法:(1)看看控制面板--管理工具--服务,然后查找windows time 这个服务是否启动,如果没有就启动它,把它设置为自动。
(2)UDP 123是否允许。
局域网内怎么设置系统时间与服务器同步
局域网内怎么设置系统时间与服务器同步
在局域网中,因没有校时服务器,系统时间会逐渐变慢。
那你知道局域网中如何设置系统时间与服务器同步吗?下面店铺告诉你!
局域网中设置系统时间与服务器同步的方法
在电脑桌面的右下角点击时间,弹出系统时间界面。
在此界面左下角点击“更改日期和时间设置”,进入日期和时间界面。
XP系统需要双击时间,Win7系统中直接左键单击即可。
在“日期和时间”属性界面,单击“Internet时间”,进入“Internet时间”选项卡。
在“Internet时间”选项卡中,单击右侧的“更改设置”按钮,进入更改界面进行设置。
在“Internet时间设置”界面中,在“与Internet时间服务器同步”前面挑勾。
之后在服务器中输入更新服务器的IP地址。
在局域网中,IP地址为你需要同步的服务器IP地址。
启动时间同步服务。
可以点击界面的“立即更新”启动时间同步服务。
如果不启动时间同步服务,将无法与你设置的同步服务器进行时间更新。
在“Internet时间设置”选项界面中,如果时间同步服务已经成功启动,则在此界面会显示系统下一次同步时间。
如果不显示,则需求手动启动时间同步服务,否则无法实现该功能。
在时间设置界面,同时可以显示两个时区。
日期和时间-附加时钟,选择好时区后,在“显示此时钟”前面挑勾,既可以将此时钟在时间中显示。
END。
AD域的5大架构五种角色架构AD域环境中五大主机角色在Win____多主机复制环境中,任何域控制器理论上都可以更改ActiveDirectory中的任何对象。
但实际上并非如此,某些AD功能不允许在多台DC上完成,否则可能会造成AD数据库一致性错误,这些特殊的功能称为“灵活单一主机操作”,常用FSMO来表示,拥有这些特殊功能执行能力的主机被称为FSMO 角色主机。
在Win____ AD域中,FSMO有五种角色,分成两大类:森林级别(在整个林中只能有一台DC拥有访问主机角色) 1:架构主机 (Schema Master)2:域命令主机 (Domain Naming Master) 域级别(在域中只有一台DC拥有该角色 3:PDC模拟器(PDC Emulator) 4:RID主机 (RID Master)5:基础架构主机 (Infrastructure Master) 1:架构主机控制活动目录整个林中所有对象和属性的定义,具有架构主机角色的DC是可以更新目录架构的唯一 DC。
这些架构更新会从架构主机复制到目录林中的所有其它域控制器中。
架构主机是基于目录林的,整个目录林中只有一个架构主机。
2:域命令主机向目录林中添加新域。
从目录林中删除现有的域。
添加或删除描述外部目录的交叉引用对象. 3:PDC模拟器向后兼容低级客户端和服务器,担任NT系统中PDC角色时间同步服务源,作为本域权威时间服务器,为本域中其它DC以及客户机提供时间同步服务,林中根域的PDC模拟器又为其它域PDC模拟器提供时间同步!密码最终验证服务器,当一用户在本地DC登录,而本地DC验证本地用户输入密码无效时,本地DC会查询PDC模拟器,询问密码是否正确。
首选的组策略存放位置,组策略对象(GPO)由两部分构成:GPT和GPC,其中GPC 存放在AD数据库中,GPT默认存放PDC模拟器在\\\\windows\\sysvol\\sysvol\\目录下,然后通过DFS复制到本域其它DC中。
AD域中客户端时间与服务器同步
某位同事开会迟到了,会议主持人就批评,这位同事说按照他电脑上的时间还提前5分钟了,哪知道他电脑的时间太不准,于是这位会议主持就找到信息中心,要求我这个悲催的IT把大家的时间调整一致,因为域用户无法修改时间,说是时间不统一存在风险,请我下周二前完成,还建议我可以把权限放开半个小时让大家自行修改。
我好歹也是信息经理,他要是我上级或老板,这事我没意见,你说一个毛孩子上来要求俺,说是建议,真不懂规矩。
域中的计算机时间不一致,对我们来说是个不错的技术问题,我们向来愿意研究技术问题,但对于那种不讲究的毛孩子要给点教训。
回归正题:
1、域控配置
修改注册表,设置域控服务器名称
设置组策略,启动NTP服务器
域策略中设置windows time服务自动启动
2、客户端
更新域策略gpupdate /force
如果不重启的话,先net stop w32time,然后net start w32time。