(优选)凝血药物作用机制及抗凝治疗药学监护
- 格式:ppt
- 大小:1.37 MB
- 文档页数:32
抗凝血药物设计原理及应用抗凝血药物是一类广泛应用于临床的药物,用于预防和治疗血栓性疾病。
它们通过不同的机制延长凝血时间,防止血栓形成和进一步的血栓发展。
本文将重点介绍抗凝血药物的设计原理和一些常见的应用。
抗凝血药物的设计原理主要是干扰血液凝块形成的凝血因子和抑制血小板功能。
其中最常用的抗凝血药物有肝素和华法林。
肝素通过结合和激活抗凝血酶III来抑制凝血酶复合物的形成,从而降低血凝块形成的风险。
华法林则是一种维生素K拮抗剂,可以抑制维生素K的活性,进而干扰凝血因子的合成,阻止凝血酶的形成。
其他常用的抗凝血药物还包括纤维蛋白溶解酶和抗血小板药物。
抗凝血药物在临床上有广泛的应用。
一种常见的应用是在心脏病和脑血管病患者中预防血栓形成。
这些病患常常有高风险的血栓形成,比如心脏瓣膜病患者、冠心病患者和中风患者。
用抗凝血药物可以有效地防止这些人群中的血栓形成和血栓脱落引发的严重后果。
另外,抗凝血药物还被广泛用于外科手术中。
在手术过程中,患者常常需要减少凝血功能,以减少术中和术后的出血风险。
许多手术都需要使用肝素或华法林,以达到安全完整手术的目的。
此外,一些特殊情况下,如妊娠和血栓性疾病的治疗,也需要应用抗凝血药物。
虽然抗凝血药物对许多疾病和手术有显著的效果,但它们也有一些潜在的风险和副作用。
最常见的是出血风险的增加。
由于抗凝血药物可以延长凝血时间,患者在受伤或手术后出血的风险会增加。
严重的出血可能需要紧急处理,包括止血药物和输血。
此外,还有一些与特定药物相关的风险,如华法林与凝血因子的作用机制有关,患者在使用华法林期间需要定期监测凝血酶时间,并调整剂量以确保安全性。
总结起来,抗凝血药物通过不同的机制延长凝血时间,预防和治疗血栓性疾病。
它们是临床上常用的药物,适用于预防心脏病和脑血管病患者的血栓形成,以及在手术过程中控制凝血功能。
然而,应用抗凝血药物时需要小心注意潜在的出血风险,并根据具体情况进行剂量调整和监测。
抗凝血药科普抗凝血药是一种常用的药物类别,用于预防和治疗血液凝结问题。
血液凝结是人体自然的生理反应,可防止过多出血。
然而,在某些情况下,血液容易过度凝结,导致血栓形成,这可能引发心肌梗塞、中风等严重疾病。
抗凝血药通过干扰血液凝结过程,减少凝块形成的可能性,从而预防或治疗相关疾病。
目前临床上常用的抗凝血药主要包括抗血小板聚集抑制剂和抗凝血酶药物两大类。
接下来,我们将详细介绍这两类抗凝血药的分类、作用机制和使用要点。
一、抗血小板聚集抑制剂:1.阿司匹林:阿司匹林是一种非甾体类抗炎药,广泛应用于心脑血管疾病的预防和治疗。
它通过抑制血小板聚集和血栓形成,减少血栓前列腺素的合成,从而起到抗凝血作用。
阿司匹林主要用于预防心脑血管疾病,如心肌梗塞、中风等。
2.比伐卢定:比伐卢定是一种树皮提取物,属于血小板聚集抑制剂。
它通过阻止血小板的活化和聚集,防止血栓形成。
比伐卢定主要用于冠状动脉支架术后的抗凝治疗。
3.氯吡格雷:氯吡格雷是一种ADP受体拮抗剂,通过干扰ADP和血小板表面受体的结合,抑制血小板聚集和血栓形成。
氯吡格雷在冠心病、外周动脉疾病等方面具有显著的抗凝效果。
二、抗凝血酶药物:1.肝素:肝素是一种常用的抗凝剂,通过活化抗凝酶,抑制凝血酶的活性,防止血栓形成。
肝素常用于血栓性疾病的治疗,如深静脉血栓、肺栓塞等。
2.低分子肝素:低分子肝素是肝素的一种改良剂,具有更长的半衰期和更低的出血风险。
由于其方便使用和观察,低分子肝素在临床上得到了广泛应用。
3.华法林:华法林是一种维生素K拮抗剂,可抑制维生素K依赖性凝血因子的合成,从而达到抗凝效果。
它常用于长期抗凝治疗,如心瓣膜置换手术后、静脉血栓栓塞症和房颤等。
需要注意的是,抗凝血药的使用需要严密监控,因为过度抗凝可能导致出血风险增加,而抗凝不足又可能使血栓问题未得到有效控制。
因此,在使用抗凝血药时,医生需要根据患者的具体情况定期进行血小板计数、凝血酶时间和部分凝血活酶时间等检查,以调整剂量和监测疗效。
抗凝药分类及作用机制抗凝药是指那些能防止或减少血液凝固的药物,多被用于预防和治疗血栓性疾病。
抗凝药主要分为非口服抗凝药和口服抗凝药两大类,如华法林、佐剂巨棕、利伐沙班等。
一、非口服抗凝药1. 肝素肝素是目前应用最广泛的抗凝剂之一,被广泛应用于心血管手术中、外科术后以及预防和治疗血栓性疾病。
肝素是一种多聚物糖,通过与抗凝药酶的抑制,防止凝血酶的生成和血凝块的形成。
同时,肝素可影响血管内皮细胞和巨噬细胞的功能,抑制动脉粥样硬化的形成和稳定血栓的破坏。
2. 低分子量肝素低分子量肝素是在肝素基础上经过酶解而得到的一种肝素。
相比肝素,低分子量肝素的分子量较小,对血小板活化和血管内皮细胞的作用较小,预防和治疗血栓形成效果更显著。
同时,它具有半衰期较长、治疗方便等优点。
3. 静脉注射抗凝药(比如阿司匹林)静脉注射抗凝药主要包括抗血小板药和抗凝药。
抗血小板药如阿司匹林可通过抑制血小板活化和凝集,减少血栓形成的发生。
抗凝药如阿加曲班、美滋洛净等则可通过抑制凝血酶生成,防止血栓的形成。
二、口服抗凝药口服抗凝药是指那些可以口服的抗凝药物。
它们可以直接或间接影响血浆凝血酶原时间,达到防止血栓形成和消解已形成的血栓的目的。
口服抗凝药又可分为华法林、新型口服抗凝药和其他口服抗凝药三类。
1. 华法林华法林是一种维生素K拮抗剂,可防止凝血酶原的生成,从而减缓血液的凝固过程。
华法林有明显的异质性,用药量和身体各系统的代谢过程存在较大差异。
因此,开始用药前需了解华法林用药的相关知识,并在医生监管下进行个性化调节。
2. 新型口服抗凝药新型口服抗凝药是近年来开发的一类新型抗凝药,包括利伐沙班、达比加群、阿哌沙班等。
它们的作用机制与华法林不同,是直接抑制凝血酶或者因子Xa的活性,从而达到防止血栓形成的作用。
3. 其他口服抗凝药其他口服抗凝药主要包括双香豆素、阿哌宁等。
双香豆素是一种间接抗凝剂,通过抑制维生素K的依赖性凝血因子和促血小板因子的生成,达到抗凝作用。
抗凝药分类及作用机制1. 抗凝药的定义抗凝药是指能够抑制血液凝结的药物,在各种临床设置中都有广泛的应用。
它们通过不同的机制来防止血液的凝固,从而有效预防和治疗心脑血管疾病、静脉血栓形成等病症。
2. 抗凝药的分类根据抗凝药的作用机制不同,抗凝药可以被分为以下几种:2.1 抗血小板药物抗血小板药物主要是抑制血小板的聚集,从而防止血栓的形成。
常见的抗血小板药物有阿司匹林、氯吡格雷和噻氯匹定等。
这些药物主要用于预防心血管事件的发生,如心肌梗死和脑卒中等,并且通常与其他治疗措施同时使用。
2.2 抗凝药抗凝药常用于预防或治疗静脉血栓形成和肺栓塞等相关血管疾病。
抗凝药分为肝素和华法林两类,二者的作用机制不同。
2.2.1 肝素肝素是一种天然的抗凝物质,可以抑制凝血酶的活性,防止血凝块的形成。
肝素分为常规肝素和低分子量肝素两种,常规肝素的作用时间较短,常用于急诊治疗和术前准备,而低分子量肝素则作用时间较长,通常用于长期预防和治疗。
2.2.2 华法林华法林是一种维生素K拮抗剂,能阻断凝血因子的生成,从而减少血栓的形成。
华法林需要通过口服的方式来进行使用,需要经过个体化治疗和定期的血液监测。
2.3 新型抗凝药新型抗凝药是指在近年开发的一类抗凝药物,也因此成为第四代抗凝药。
这一类药物相对于华法林等老一代药物而言,更加方便使用,无需进行个体化治疗和定期的血液监测。
新型抗凝药主要是通过抑制凝血酶的形成来防止血栓的形成。
常见的新型抗凝药包括阿哌沙班、达比加群和利伐沙班等。
这些药物通常用于预防和治疗心房颤动和肺栓塞等。
3. 抗凝药的作用机制虽然抗凝药的分类多种多样,但它们都是通过不同的作用机制来发挥它们的抗凝作用。
以下为常见抗凝药的作用机制:3.1 抗血小板药物的作用机制抗血小板药物主要是通过抑制血小板的聚集来预防血栓的形成。
这些药物一般作用于血小板表面受体,阻止血小板间的互相结合。
由此降低了血栓的风险。
3.2 抗凝药的作用机制抗凝药主要是通过抑制凝血因子的生成来防止血栓的形成。
抗凝药分类及作用机制在现代医学中,抗凝药扮演着至关重要的角色,它们被广泛用于预防和治疗各种与血液凝固相关的疾病,如血栓栓塞性疾病、心房颤动引起的中风风险等。
抗凝药通过不同的作用机制来抑制血液的凝固过程,以达到预防和治疗血栓形成的目的。
接下来,让我们详细了解一下抗凝药的分类及其作用机制。
一、肝素类抗凝药肝素是最早被广泛应用的抗凝药物之一。
它分为普通肝素和低分子肝素。
普通肝素是一种分子量较大的多糖链混合物。
其作用机制主要是通过与抗凝血酶Ⅲ(ATⅢ)结合,增强ATⅢ对凝血因子Ⅱa(凝血酶)、Ⅸa、Ⅹa、Ⅺa 和Ⅻa 的抑制作用。
肝素与 ATⅢ结合后,会引起 ATⅢ的构象发生变化,使其活性部位更加暴露,从而能够更有效地灭活这些凝血因子。
低分子肝素则是通过对普通肝素进行化学或酶学解聚得到的。
与普通肝素相比,低分子肝素对凝血因子Ⅹa 的抑制作用更强,而对凝血酶(Ⅱa)的抑制作用较弱。
这使得低分子肝素在发挥抗凝作用的同时,出血风险相对较低。
肝素类抗凝药常用于治疗深静脉血栓、肺栓塞、急性心肌梗死等疾病。
但使用肝素类药物也存在一些局限性,如需要频繁监测凝血功能、可能引起血小板减少症等。
二、维生素 K 拮抗剂这类药物的代表是华法林。
华法林通过抑制维生素 K 依赖的凝血因子Ⅱ、Ⅶ、Ⅸ、Ⅹ的合成来发挥抗凝作用。
维生素 K 是参与凝血因子合成的重要辅酶。
华法林能竞争性地抑制维生素 K 环氧化物还原酶,使维生素 K 无法被还原为具有活性的形式,从而影响上述凝血因子的合成。
由于这些凝血因子的半衰期不同,华法林的起效时间通常需要 2 5 天。
华法林在使用过程中需要密切监测国际标准化比值(INR),以调整药物剂量,确保抗凝效果在合适的范围。
同时,华法林的抗凝效果容易受到多种食物和药物的影响,例如富含维生素 K 的食物(如绿叶蔬菜)可能会降低华法林的抗凝作用,而某些药物(如某些抗生素)可能会增强华法林的抗凝作用。
华法林常用于预防心房颤动患者的血栓栓塞并发症、心脏瓣膜置换术后的抗凝治疗等。
抗凝药功效-概述说明以及解释1.引言1.1 概述抗凝药是一类用于减少血液凝结的药物,它们在医学领域中被广泛应用于预防血栓形成和减少心血管疾病的风险。
血液凝结是一种正常的生理过程,它在维持人体内部平衡和防止出血方面起着重要作用。
然而,当血液凝结过度或形成异常血栓时,就会导致严重的健康问题,如心脑血管疾病和血栓栓塞。
抗凝药的作用机制是通过抑制血液中的凝血因子或阻断血小板的聚集来减少血栓的形成。
它们可以干预血液凝结的不同阶段,包括凝血过程中的物质合成、血小板聚集和纤维蛋白生成等。
因此,抗凝药可以有效地防止血栓形成,降低心血管疾病和血栓栓塞的风险。
目前,常见的抗凝药物包括肝素、华法林和新一代口服抗凝药物(NOACs)。
肝素是一种广泛使用的抗凝药物,它通过增加抗凝剂在血液中的浓度来防止血栓形成。
华法林是一种口服抗凝药物,它可以抑制维生素K依赖性凝血因子的合成,从而达到抗凝的效果。
NOACs是最新开发的抗凝药物,它们具有更方便的用药方式和更可控的抗凝效果。
总之,抗凝药在预防和治疗血栓相关疾病中发挥着重要的作用。
它们通过减少血栓形成的风险,保护心血管系统的健康,为临床医生和患者提供了更多的选择。
然而,抗凝药的使用也需要谨慎,因为过度抗凝可能导致出血风险增加。
因此,未来的研究和发展应该致力于寻找更安全、更有效的抗凝药物,并改善抗凝治疗的个体化管理策略。
1.2文章结构文章结构部分的内容应包括对整篇文章的框架和逻辑顺序的介绍。
下面是关于文章结构的内容建议:在本文中,我们将探讨抗凝药的功效以及其在医学领域中的重要作用。
本文将分为引言、正文和结论三个部分来进行讨论。
在引言部分,我们将首先对抗凝药进行概述,介绍其基本定义和作用机制。
然后,我们将展示本文的组织结构和内容安排,以帮助读者更好地理解和跟随文章的主题。
接下来,正文部分将重点讨论抗凝药的功效。
我们将介绍抗凝药在预防和治疗血凝块相关疾病中的作用,并提供相关的研究和临床案例来支持我们的观点。
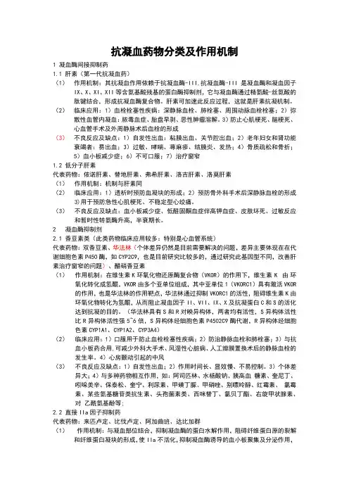
抗凝血药物分类及作用机制1 凝血酶间接抑制药1.1肝素(第一代抗凝血药)(1)作用机制:其抗凝血作用依赖于抗凝血酶-III,抗凝血酶-III是凝血酶和凝血因子IX、X、XI、XII等含氨基酸残基的蛋白酶抑制剂,它与凝血酶通过精氨酸-丝氨酸的肽键结合,形成抗凝血酶复合物。
肝素可加速此反应过程,这就是肝素抗凝机制。
(2)临床应用:1)血栓栓塞性疾病:深静脉血栓、肺栓塞、周围动脉血栓栓塞;2)弥散性血管内凝血:脓毒血症、胎盘早剥、恶性肿瘤溶解。
3)防止心肌梗死、脑梗死、心血管手术及外周静脉术后血栓的形成(3)不良反应及缺点:1)自发性出血:粘膜出血、关节腔出血;2)老年妇女和肾功能衰竭者:易出血;3)过敏、哮喘、荨麻疹、结膜炎、发热;4)骨质疏松和骨折;5)血小板减少症;6)不可口服;7)治疗窗窄1.2低分子肝素代表药物:依诺肝素、替地肝素、弗希肝素、洛吉肝素、洛莫肝素(1)作用机制:机制与肝素同(2)临床应用:1)透析时预防血凝块的形成;2)预防骨外科手术后深静脉血栓的形成3)用于预防急性心肌梗死、不稳定型心绞痛。
(3)不良反应及缺点:血小板减少症、低醛固酮血症伴高钾血症、皮肤坏死、过敏反应和暂时性转氨酶升高,半衰期长。
2凝血酶抑制剂2.1香豆素类(此类药物临床应用较多:特别是心血管系统)代表药物:双香豆素、华法林(个体差异仍然是目前需要解决的问题,差异主要体现在在代谢细胞色素P450酶,如CYP2C9,也是目前研究比较多的,通过研究此基因型不同,改善肝素治疗窗窄的问题)、醋硝香豆素(1)作用机制:在维生素K环氧化物还原酶复合物(VKOR)的作用下,维生素K由环氧化转化成氢醌,VKOR由多个亚单位组成,其中亚单位1(VKORC1)具有激活VKOR的作用,也是华法林的作用靶点,华法林通过抑制VKORC1的活性,阻碍维生素K由环氧化物转化为氢醌,从而阻止凝血因子II、VII、IX、X及抗凝蛋白C和S的活化达到抗凝的目的。
抗凝药学门诊及药学监护选择题(共 5 题,每题20 分)1.( 多选题)关于哺乳期妇女预防VTE抗凝药物的选用,正确的是: ()A.VKA在哺乳期使用对新生儿是安全的.B.UFH在哺孚L期使用对新生儿是安全的C.LMWH在哺L期使用对新生儿是安全的D.对于母乳喂养的妇女,不推荐使用直接凝血酶抑制剂E.对于母乳喂养的妇女,不推荐使用Xa因子抑制剂2.(多选题)关于食对口服抗凝药物的影响,正确的是:A.食物对VKA的抗凝作用影响较大。
B .建议教育患者在VKA服药期间尽量保持饮食习惯稳定C.对于饮食结构波动较大的患者,建议增加IN R 监测频率D.推荐服用15mg/20mg的利伐沙班时,与食物同服E.10mg利伐沙班与食物相互作用不明显,可与或不与食物同时服用3.(多选题)关于骨科大手术围手术期VTE预防抗凝药物的选用,正确的是:()A.对于接受THA或TKA的低出血风险患者,推荐给予药物预防VTE。
B.骨科大手术围手术期药物预防VTE,首选LMWH或NOACS骨C.骨科大手术围手术期药物预防VTE在NOACs中,优选利伐沙班或阿哌沙班D.骨科大手术围手术期药物预防VTE,对于不能使用LMWH和NOACs的患者,推荐选择磺达肝癸钠、普通肝素和VKA.E.对于THA、TKA患者,推荐抗凝药物预防至少持续10 ~14日4.( 单选题)不属于新型口服抗凝药的是:()A阿沙班B利代沙班C 依度沙班D .达比加群E.华法林5.( 单选题)不属于新型口服抗凝药的特点的是:( )A.口服起效快B.相对于华法林半衰期较长C.具有良好的剂效关系D.与食物和药物之间很少相互作用E.门服使用无需监测常规疑血指标。
常用的化学抗凝剂及其抗凝原理化学抗凝剂,顾名思义,就是能够阻止血液凝固的药物。
你可能会问,为什么要阻止血液凝固呢?这其实是因为有些情况下,血液过于凝固会导致血栓,结果可不太妙。
想象一下,你正在开车,突然汽车刹车失灵了,血栓就像是那个失灵的刹车,可能让你一不小心就撞上大麻烦。
所以,化学抗凝剂就像是给血液加了一个“刹车系统”,避免它在不该“停”的时候停下来。
常用的化学抗凝剂可不少,其中最有名的要数华法林、肝素和低分子肝素了。
华法林,听这个名字你可能觉得很专业,但其实它的原理也挺简单的。
它通过影响血液中的维生素K,来减少凝血因子的合成。
简单点说,华法林就像是个“修理工”,负责拆掉那些过多的凝血因子,避免血液凝固。
只是呢,这玩意儿得定期去检查,血液的凝固程度要保持在一个适当的范围,否则小心“过度刹车”。
然后说到肝素,这可是一个“老牌”抗凝剂了。
你想啊,肝素就像是个“拦路虎”,它通过增强抗凝蛋白的作用,抑制血小板的聚集,让血液不那么容易凝固。
肝素的好处是见效快,尤其在急性情况中,可以快速让血液变得不那么粘稠。
但是呢,肝素有个小问题,它使用时得小心,容易引起出血,所以用它得量力而行。
说到低分子肝素,那简直是肝素的“升级版”。
它比肝素更高效,副作用也相对小一些。
低分子肝素的作用方式类似肝素,但它更加精准,效果也更持久。
简直就像是买了一辆性能更好的跑车,跑得快,又安全。
不过,低分子肝素并不是“百无禁忌”,用的时候还得小心。
像肝素一样,它也可能导致一些出血问题,所以大家在使用时一定要听从医生的指示。
除了这几种,还有一些其他的抗凝剂在特定情况下也会被使用。
比如,直接口服抗凝药(DOACs),它们近年来在医学界逐渐走红。
为什么这么受欢迎呢?因为它们不需要像华法林那样常常去检测血液,简直省心又方便。
这些药物通过直接抑制凝血因子,使得血液不容易凝结。
就好比是给血液装上了一个“自动刹车系统”,开起来轻松又流畅。
不过啊,不管是哪种抗凝剂,都得根据病人的情况来选择。
(抗)凝血药作用机理小结人体内止血的过程主要包括三个时相:一 血管挛缩;二 血小板血栓形成;三 纤维蛋白的形成与维持(抗)凝血药就是通过影响凝血的不同时相达到凝血与抗凝的效果。
根据作用机理可以可以分为三大类:①作用于血小板药物 ②作用于凝血因子与纤溶蛋白系统药物 ③其他类药物一、作用于血小板药物⊕ ○ 花生四烯酸 ○奥扎格雷 PGH 2;PGH 2 ○阿司匹林血栓素A 2 PGI 2 cAMP ↓ cAMP ↑ 血小板聚集 ⊕双嘧达莫 ⊕ADP ○氯吡格雷图片说明 1 阿司匹林抑制环加氧酶 2 奥扎格雷抑制了TXA 2合成酶 3 双嘧达莫一方面抑制磷酸二酯酶活性使得cAMP 分解↓,另一方使腺苷酸环化酶活性↑进而增加了cAMP 的合成↑。
两方面导致cAMP 含量增加 4氯吡格雷抑制了ADP 对血小板的活化作用而发挥作用 5cAMP 升高、钙离子降低抑制血小板的聚集;降低则促进血小板聚集 肾上腺色腙:能增强毛细血管对损伤的抵抗力,稳定血管及其周围组织中的酸性粘多糖,降低毛细血管的通透性,增强受损毛细血管端的回缩作用,使血块不易从管壁脱落, 从而缩短止血时间,但不影响凝血过程。
酚磺乙胺:能使血小板数量增加,并增强血小板的凝集和黏附力,促进凝血活性物质的释放,从而产生止血作用。
生长抑素:①可以抑制生长激素、甲状腺刺激激素、胰岛素、胰高血糖素的分泌。
②可以抑制由试验餐和5肽胃泌素刺激的胃酸分泌,可抑制胃蛋白酶、胃泌素的释放。
③可以显著减少内脏血流,降低门静脉压力,降低侧枝循环的血流和压力,减少肝脏血流量。
④减少胰腺的内外分泌以及胃小肠和胆囊的分泌,降低酶活性,对胰腺细胞有保护作用。
⑤抑制胰高血糖素的分泌。
⑥可影响胃肠道吸收和营养功能 TPO(血小板生成素):原癌基因c-mpl 表达产物的配体,与红细胞生成素(EPO)有一定同源性,可促进巨核细胞前体细胞增殖和分化。
三、作用于凝血因子与纤溶蛋白系统药物图片说明1 凝血因子Ⅰ为纤维蛋白原;凝血因子Ⅱ为凝血酶原;凝血因子Ⅳ为钙离子。