义务教育学校均衡配置教育资源情况八项指标xls (version 1)
- 格式:xls
- 大小:21.50 KB
- 文档页数:3
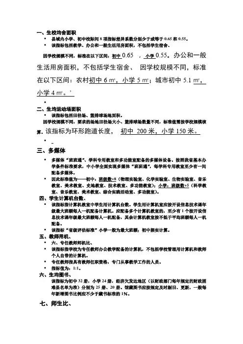
一、生校均舍面积▪县域内小学、初中校际间8项指标差异系数分别少于或等于0.65和0.55。
▪该指标包括教学、办公和一般生活用房面积,不包括学生宿舍、因学校规模不同,标准在以下区间:初中0.65 ,小学0.55。
办公和一般生活用房面积,不包括学生宿舍、因学校规模不同,标准在以下区间:农村初中6㎡,小学5㎡;城市初中5.1㎡,小学4㎡。
’▪二、生均运动场面积▪该指标包括田径场、篮排球场地面积。
因学校规模不同,要求的场地田径场大小、篮排球场数量不同,标准值需按学校规模核算。
该指标为环形跑道长度,初中200米,小学150米。
▪三、多媒体▪多媒体“班班通”、学科专用教室和多功能室配备的多媒体设备。
按照我省基本办学条件标准要求,中小学全面实现多媒体“班班通”,每学科专用教室至少有一间配备多媒体。
▪因此标准值为——初中:班级数+8(物理实验室、化学实验室、生物实验室、音乐教室、美术教室、史地教室、技术教室、多功能教室);小学:班级数+5(科学教室、音乐教室、美术教室、综合实践活动室、多功能室)。
四、学生计算机台数、▪该指标指计算机教室中学生用计算机台数。
学生用计算机室应按开设信息技术课年级最大班额每人一机配备计算机。
应配备多个计算机教室的,至少有1个按开设信息技术课年级最大班额每人一机配备,其余计算机教室按不低于平均班额每人一机配备。
▪该指标“省级评估标准”小学一般为最大班额;初中据实计算。
五、教师用机、▪六、专任教师师机比、▪该指标指学校为专任教师办公教学配备的计算机,不包括学校管理用计算机和教师个人自带的计算机。
▪专任教师指具有教师任职资格,专门从事教学工作的人员。
▪指标值为:1:1。
六、生均图书、该指标为初中32册,小学24册,经济欠发达地区(以财政部门每年规定的财政困难县名单为准)分别为25册、20册。
馆藏图书应按规定及时剔旧、更新,一般每年新增图书比例应不少于藏书标准的1%。
七、师生比、▪《山东省人民政府办公厅转发省编委办公室等三部门关于调整中小学教职工编制标准的意见的通知》(鲁政办发〔2011〕44号)中指出:初中教职工与学生比为1∶13.5,小学教职工与学生比为1∶19。
填表说明
1、《“义务教育教育均衡发展”八项指标统计表》供各中小学校试填报《基础教育学校(机构)统计报表》(即“教育事业统计报表”)时使用,并用于小学中心校汇总各完小校数据。
学校在试填报“教育事业统计报表”时,必须如实填报学校现有实际数,确保原始数据的真实性、准确性。
2、中心校:有下辖完小的,需向所辖完小转发《八项指标统计表》,汇总各完小校数据(完小以下教学点不必填报);并再填报《“教育均衡发展”差异系数计算表》。
3、中学:填报《“义务教育教育均衡发展”八项指标统计表》,完中、九年一贯制的学校要填对相应表格,且按表内“备注”拆分和填报初中部分数据。
不必填报《“教育均衡发展”差异系数计算表》。
4、中学、中心学校、完小在填报《“义务教育教育均衡发展”八项指标统计表》的同时,试填报《基础教育学校(机构)统计报表》(即“教育事业统计报表”)。
待八项指标审定后,方能正式填报新学年的“教育事业统计报表”。
5、全县中小学数据汇总、差异系数计算由督导室完成。
根据《“教育均衡发展”差异系数计算表》计算八项指标平均差异系数后,督导室将通知:八项指标平均差异系数超过规定要求的(规定要求:小学0.65以下,初中0.55以下)学校,调整相关数据。
6、各中学、中心学校须于9月16日前,把填报好的表格,用电子稿发至:zpjydds@。
义务教育均衡发展评估指标义务教育均衡发展评估指标引言义务教育是指国家法律规定的基础教育阶段,为实现教育公平和国家发展的需要,义务教育的均衡发展成为教育改革和政策的重要目标之一。
为了评估和监测义务教育的均衡发展情况,需要建立一套科学有效的评估指标体系。
本文将介绍一些常用的义务教育均衡发展评估指标。
1. 学校资源配置指标学校资源的合理配置是保障义务教育均衡发展的关键之一。
以下是一些常用的学校资源配置指标:- 学校数量指标:评估一个地区的义务教育均衡发展情况,可以考虑该地区的学校数量是否足够满足学生的需求,特别是农村地区和边远地区的学校数量是否相对较少。
- 教师配备指标:评估一个学校的教育质量和学生学习情况,可以考虑教师与学生的比例,以及教师的专业水平和教学经验。
- 教育设施指标:评估一个学校的教育环境和学生学习条件,可以考虑教室数量和面积、图书馆、实验室、运动场等学校设施的齐全性和质量。
2. 教育质量指标教育质量是评估义务教育均衡发展的重要指标之一。
以下是一些常用的教育质量指标:- 学绩指标:评估学生的学习成绩和学业水平,可以考虑学生的平均分数、及格率、升学率等指标。
- 教学质量指标:评估教师的教学水平和教学效果,可以考虑教师的教学评估结果、学生的教学满意度等指标。
- 学生参与度指标:评估学生的参与度和学习动力,可以考虑学生的课堂参与度、课外活动参与度等指标。
3. 教育公平指标教育公平是评估义务教育均衡发展的核心指标之一。
以下是一些常用的教育公平指标:- 学生流动指标:评估学生的流动情况和转学率,可以考虑学生的流失率、转入率等指标,特别是农村地区和城市地区之间的学生流动情况。
- 教育资源分配指标:评估不同地区或学校之间的教育资源分配是否平衡,可以考虑不同地区或学校之间的学校资源配置指标的差异。
- 教育机会均等指标:评估不同学生之间的教育机会是否均等,可以考虑学生的家庭背景和学校背景对教育机会的影响。
表4.1 201 年义务教育阶段生均事业费和生均公用经费
学校:单位:元、人
有关指标说明:
1、教育事业费支出指205款(以年终决算报表数为准),不包括208款的离退休支出、221款的住房公积金;
2、年初学生数以1月1日在校生人数为准,年末学生数以12月31日在校生为准,年平均学生数=(年初学生数×8个月+年末学生数×4个月)/12;
3、生均事业费=(工资福利支出+对个人和家庭的补助支出+商品和服务支出+其他资本性支出)/年平均学生数;
4、生均公用经费=(商品和服务支出+其他资本性支出)/年平均学生数。
五、安岳县创建义务教育发展基本均衡县资料目录(二)学校建档说明1、档案分类共三部分,第一部分为综合材料,含资料汇编、文件汇编、推进措施、办学规模和事业报表五个A级指标;第二部分为办学基本条件,含生均教学及辅助用房面积、生均体育运动场馆面积、小学数学科学(初中理科实验)仪器达标率、音体美器材配备达标率、每百名学生拥有计算机台数、生均图书册数、教师编制配备、教师岗位设置、教师学历和校长任职资格十个L级指标;第三部分为工作推进情况,含入学机会、教师队伍和质量与管理三个A级指标。
2、材料要求⑴按资料目录分类收集整理,做到简洁、准确。
⑵统一用A4纸(特殊档案除外),材料按照国家党政机关公文格式要求编辑,具体为:①页面设置:上边距为3.7厘米,下边距为3.3厘米,左边距为2.8厘米、右边距为2.6厘米。
②标题:用2号方正小标宋简体。
③正文:文中标题序数依次用“一、”“(一)”“1.”“(1)”标注;一级标题用3号方正黑体,作为标题句尾无标点;二级标题用3号方正楷体加粗;三级标题用3号方正仿宋加粗,四级标题用3号方正仿宋简体,正文其他文字用3号方正仿宋简体,行间距用26-28磅。
3、注意事项⑴所有数据以学年度事业报表数据(财务上以财务报表数据)为准,数据数据不符,须作说明。
⑵统计报表均须填报人、审核人签字,并加盖公章。
⑶所有印证材料的成文日期用阿拉伯数字表示,如2016年5月30日。
⑷印证按2016-2017、2015-2016、2014-2015三个年度准备和顺序装档。
义务教育均衡发展资料目录(学校)第一部分:综合材料一级指标二级指标档案编号佐证材料指导股室备注综合材料A1资料汇编A1廖廷乾1.学校基本情况介绍(学校简介)基教股2.学校推进义务教育均衡发展工作汇报材料促进办3.学校推进义务教育均衡发展工作自查报告促进办4.办学基本条件主要指标达标情况表(见附表1)促进办5.办学基本条件主要指标达标情况打分表(见附表2)促进办A2文件汇编A2廖廷乾1.国务院、教育部关于义务教育均衡发展工作相关文件督导室办公室2.省人民政府、省级各部门关于义务教育均衡发展工作相关文件督导室办公室3.市人民政府、市级各部门关于义务教育均衡发展工作相关文件督导室办公室4.县人民政府、县级各部门关于义务教育均衡发展工作相关文件督导室办公室A3推进措施A3-1廖廷乾1.学校关于义务教育均衡发展工作方案促进办2.学校成立推进义务教育均衡发展工作领导小组名单及职责分工促进办3.学校推进义务教育均衡发展工作会议记录促进办4.学校推进义务教育均衡发展工作简报促进办A3-2廖廷乾5.学校推进义务教育均衡发展工作各类上报表册促进办A4办学规模A4-1廖廷乾1.在校生统计表(装教育局制发的在校生统计报表)(2014-2015、2015-2016、2016-2017三个学年度六个学期)基教股A4-2廖廷乾2.在校生花名册(装学生报名册)基教股A5事业报表A5-1胡健1.2016-2017学年度事业报表计财股2.2015-2016学年度事业报表计财股A5-2胡健3.2014-2015学年度事业报表计财股4.2013-2014学年度事业报表计财股A5-3胡健5.2012-2013学年度事业报表计财股6.2011-2012学年度事业报表计财股第二部分:办学基本条件一级指标二级指标指标标准档案编号佐证材料指导股室备注办学基本条件L1生均教学及辅助用房面积1、农村小学6班、12班、18班、24班生均指标分别不低于5.42㎡、4.20㎡、3.72㎡、3.68㎡。
八项指标具体标准义务教育学校的主要评估指标,由原来的8项调整为10项,分别是生均校舍建筑面积、运动场地、多媒体设备数量、学生用计算机台数、专任教师师机比、生均图书册数、师生比、专任教师学历、实验室数量、音体美器材种类。
10项指标中,有8项及以上达到省级评估标准,该校可视为达标。
一、生均校舍建筑面积农村初中6平方米,农村小学5平方米;城区初中5.1平方米,城区小学4.2平方米。
普通初级中学校舍建筑面积标准说明:(1)本表校舍建筑的平面利用系数(K值)按0.6计算,平房校舍建筑的平面利用系数(K值)应按0.8计算。
(2)本表数据不含选配功能室、寄宿生食堂、餐厅、宿舍、自行车存放用地等占地面积。
普通小学校舍建筑面积标准说明:(1)本表按照校舍建筑平面利用系数(K值)0.6计算,小学平房校舍建筑平面利用系数(K值)按0.8计算。
(2)表中建筑面积不含学生宿舍等生活用房和选配功能室等建筑面积。
二、运动场地环形跑道初中200米,小学150米。
普通初级中学各类体育活动用地面积标准表3-1 单位:平方米说明:(1)田径场内设1~2个沙坑(长5~6米,宽2.75~4米,助跑道25~45米)。
(2)每6个班设臵一个篮排球场,篮排球场设臵比例为2:1,原则上不设在田径场内。
小学体育场地配备标准表3-1 单位:平方说明:(1)田径场内设足球场和1~2个沙坑(长5~6米,宽2.75~4米,助跑道25~45米)。
(2)每6个班设臵一个篮排球场,篮排球场设臵比例为2:1,原则上不设在田径场内。
三、多媒体设备数量:等同于学校班级数,即每个班配备一套。
四、学生用计算机台数:等同于最大班额。
山东省普通中学各类校舍用房使用面积标准山东省普通小学各类校舍用房使用面积标准五、专任教师师机比:1:1。
六、生均图书册数:生均初中32册,小学24册。
学校图书装备应按教育部《中小学图书馆(室)规程(修订)》(教基[2003]5号)规定配备必要的图书资料。
义务教育均衡验收档案一览表义务教育均衡验收档案一览表简介本文档为义务教育均衡验收档案的一览表。
通过对各校验收材料的汇总整理,可以清楚地了解到各地区义务教育均衡发展的情况。
文件目录- I. 基本信息- II. 学校基本情况- III. 师资力量- IV. 教学设施- V. 教育质量- VI. 教育管理- VII. 学生情况- VIII. 家校合作- IX. 社会评价- X. 验收结论I. 基本信息1. 文档编号:2. 编制日期:3. 编制单位:4. 文档责任人:5. 有效期:6. 修订记录:II. 学校基本情况1. 学校名称:2. 学校类型:3. 办学层次:4. 学段设置:5. 学校地址:6.7. 学校性质:8. 办学性质:9. 组织机构:III. 师资力量2. 中小学专任教师人数:3. 中小学专任教师学历分布情况:4. 中小学专任教师教育背景分布情况:5. 中小学专任教师任教年限分布情况:6. 特级教师人数:7. 校长人数:8. 副校长人数:IV. 教学设施1. 校舍建设情况:2. 教学楼情况:3. 实验室建设情况:4. 图书室情况:5. 体育设施情况:6. 信息化设备情况:V. 教育质量1. 学校教育质量评价:3. 学生学习成绩情况:4. 学生综合素质评估情况:5. 学校教育获奖情况:VI. 教育管理1. 学校管理机构设置情况:2. 教学管理制度:3. 班级管理情况:4. 课程管理情况:5. 教学计划制定情况:6. 学校教育经费使用情况:7. 安全管理情况:VII. 学生情况1. 总学生人数:2. 学生班级数量:3. 学生性别比例:4. 学生年龄分布情况:5. 学生户籍情况:6. 学生家庭背景情况:7. 学生特殊情况(残疾、贫困等):VIII. 家校合作1. 家庭教育工作情况:2. 家校沟通频率:3. 家长参与学校活动情况:4. 学校与社区合作情况:5. 学校与其他教育机构合作情况:IX. 社会评价1. 学校在社会上的知名度:2. 学校社会评价:3. 学校与家长、社会的合作情况:X. 验收结论1. 验收结论:2. 验收人签字:3. 验收日期:以上是义务教育均衡验收档案的一览表,通过对各项指标的详细记录,可以全面了解学校的办学情况,为进一步提高义务教育质量提供参考依据。
义务教育均衡验收档案一览表义务教育均衡验收档案一览表1. 引言本文档为义务教育均衡验收档案一览表,旨在对全国范围内的义务教育均衡发展情况进行梳理和总结。
通过对各地区的验收档案进行归纳和统计,以便更好地推进义务教育均衡发展,提高全国义务教育的质量与公平性。
2. 文档内容本文档主要包括以下几个部分:验收档案基本信息、学校基本情况、教学资源配置、师资队伍情况、学生到校率情况、教育经费投入、教育质量评估和改进措施。
2.1 验收档案基本信息本部分将记录义务教育均衡验收档案的基本信息,包括档案编码、验收时间、地区、学校名称、所在地、学校类型等。
2.2 学校基本情况本部分将梳理和记录学校的基本情况,包括学校名称、办学性质、学段、学生人数、教职工人数等。
同时,还将对学校的基础设施、校园环境等进行概括和描述。
2.3 教学资源配置本部分将详细描述学校的教学资源配置情况,包括教室数量、教学设备、实验室、图书馆、多媒体设备等。
还将对教学资源的质量进行评估,以确保学生能够获得良好的教学环境和资源支持。
2.4 师资队伍情况本部分将记录学校的师资队伍情况,包括教师数量、教师资格证情况、教师学历和职称等。
还将对教师的培训和进修情况进行梳理,以确保教师具备良好的教学水平和专业素养。
2.5 学生到校率情况本部分将统计和分析学生的到校率情况,关注学生的出勤率和逃课情况。
通过对学生到校率的监测和分析,可以及时发现和解决学生逃学等问题,提高学生的参与度和学习效果。
2.6 教育经费投入本部分将记录学校的教育经费投入情况,包括教育经费来源、使用情况、支出项目等。
通过对教育经费的监管和分析,可以确保教育资源的合理配置,提高教育质量和公平性。
2.7 教育质量评估本部分将对学校的教育质量进行评估,包括学生的学习成绩、升学率、毕业生就业率等指标。
通过对教育质量的评估,可以及时发现和解决教育质量问题,提高学生的学习效果和综合素质。
2.8 改进措施本部分将总结和分析学校在义务教育均衡发展中遇到的问题,并提出相应的改进措施。
总目录第一部分学校办学条件校园 (3)校舍 (4)园地 (5)设施、设备 (6)图书 (7)第二部分区人民政府推进义务教诲均衡生长事情情况评估指标生长筹划及保障A1-B1-C2 (8)A1-B3-C8 (9)A1-B3-C9 (10)学校尺度化建立A2-B4-C10 (11)西席步队建立A3-B6-C12 (12)A3-B7-C14 (13)A3-B7-C15 (14)A3-B8-C16 (15)A3-B9-C17 (16)教诲讲授质量A4-B10-C19 (17)A4-B10-C20 (18)A4-B11-C21 (19)A4-B11-C22 (20)A4-B11-C23 (21)A4-B11-C24 (22)教诲关爱A5-B12-C25 (23)A5-B12-C26 (24)A5-B12-C27 (25)A5-B12-C28 (26)江夏区义务教诲均衡生长督导评估学校建档目录第一部分学校办学条件校园设施、设备图书江夏区义务教诲均衡生长督导评估学校建档目录第二部分区人民政府推进义务教诲均衡生长事情情况评估指标生长筹划及保障A1-B1-C2区政府实行义务教诲事情目标责任制度、城乡中小学校及周边综合治理联席集会制度和中小学宁静治理制度。
生长筹划及保障A1-B3-C8义务教诲经费足额纳入地方财务预算,新增教诲经费主要用于农村义务教诲。
生长筹划及保障A1-B3-C9区政府围绕义务教诲均衡生长,创建义务教诲经费审计监视和统计通告制度。
学校尺度化建立A2—B4—C10根据区域义务教诲均衡生长的要求,公道筹划本地义务教诲学校结构。
A3-B6—C12按体例尺度足额配备义务教诲西席。
新西席优先满足农村学校、城镇单薄学校需求A3-B7—C14推进义务教诲学校校长、西席城乡之间定期轮岗交换,确保师资均衡配置。
A3-B7-C15A3--B8--C16健全西席培训机制,城乡西席统一摆设落实五年一个周期的全员培训。
A3-B9-C17城乡义务教诲西席人为和医疗保险、住房公积金等足额纳入地方财务预算,并定时足额发放。
引河小学义务教育均衡发展汇报材料各位领导、专家:首先,我代表海口镇引河小学全体师生,对各位领导莅临我校检查、指导工作表示热烈的欢迎和衷心的感谢。
近年来,我校认真贯彻《省关于深入推进义务教育均衡发展的意见》,以推进教育均衡进程为重点,以师资队伍建设为核心,以全面提高学生素质为目的,采取多种方式、多种渠道努力完成学校标准化建设达标,逐步实现学校教育均衡发展,促进教育公平和社会和谐。
下面就相关工作情况汇报如下:一、基本情况:引河小学海口镇海口村,学校占地面积4200平方米,教学及辅助用房等建筑面积1560平方米。
现有6个教学班和附属幼儿园一所,在校学生110人,其中一、二、三、四、五、六年级各一个班,和班人数均在20人上下,符合国家标准。
其中留守儿童54人,比率达64.3%。
学区内适龄人口入学率为100%。
在校教职工10人,其中本科学历5人,专科学历5人,学历达标率100%。
学校建有留守儿童图书阅览室一间,藏有图书1260册,生均12.51册,达到国家规定标准。
目前学校有教学楼1幢,平房2幢(主要用于学生生活、各室配备等用途)。
建有硬化活动场地650平方米,50米跑道1条,土质操场面积2000平方米,校园绿化面积达600平方米,乒乓球台1个。
学校还建有体育活动室、多媒体教室、会议室、体音美器材室、儿童亲情联通室等,实验室正在积极争取筹建中,另外各室的设备、器材也在采购中。
近年来,学校的各项工作在区教育局、中心学校的正确领导下,在各级领导、社会各界的亲切关怀和全体师生的共同努力下,教学设施不断更新,校园环境逐年改变,教学质量稳步提高,学校管理日趋科学,学校面貌发生了翻天覆地的变化,学校的各项工作蒸蒸日上,取得了显著成绩。
二、八项指标学校生均情况数据三、学校依据均衡发展工作要求,规范自身办学行为,努力提高办学水平我校依据海口中心学校学校规范办学行为实施细则,期初召开行政班子会议和教师开学工作会议,要求所有教师遵守教育法律法规,实施义务教育阶段适龄儿童免试就近入学,外地学生在本校就读按照上级要求办理相关手续,对于转学学生也一律按照要求履行相关手续办理转进转出,学校不收取任何择校、转出费用。
本文部分内容来自网络整理,本司不为其真实性负责,如有异议或侵权请及时联系,本司将立即删除!== 本文为word格式,下载后可方便编辑和修改! ==义务教育均衡发展小学、初中校际间8项办学条件指标篇一:均衡教育8项指标一、生校均舍面积? 县域内小学、初中校际间8项指标差异系数分别少于或等于0.65和0.55。
? 该指标包括教学、办公和一般生活用房面积,不包括学生宿舍、因学校规模不同,标准在以下区间:初中,小学0.55。
办公和一般生活用房面积,不包括学生宿舍、因学校规模不同,标准在以下区间:农村初中6㎡,小学5㎡;城市初中5.1㎡,小学4㎡。
’?二、生均运动场面积? 该指标包括田径场、篮排球场地面积。
因学校规模不同,要求的场地田径场大小、篮排球场数量不同,标准值需按学校规模核算。
该指标为环形跑道长度,? 初中 200米,小学150米。
三、多媒体? 多媒体“班班通”、学科专用教室和多功能室配备的多媒体设备。
按照我省基本办学条件标准要求,中小学全面实现多媒体“班班通”,每学科专用教室至少有一间配备多媒体。
? 因此标准值为——初中:班级数+8(物理实验室、化学实验室、生物实验室、音乐教室、美术教室、史地教室、技术教室、多功能教室);小学:班级数+5(科学教室、音乐教室、美术教室、综合实践活动室、多功能室)。
四、学生计算机台数、? 该指标指计算机教室中学生用计算机台数。
学生用计算机室应按开设信息技术课年级最大班额每人一机配备计算机。
应配备多个计算机教室的,至少有1个按开设信息技术课年级最大班额每人一机配备,其余计算机教室按不低于平均班额每人一机配备。
? 该指标“省级评估标准”小学一般为最大班额;初中据实计算。
五、教师用机、? 六、专任教师师机比、? 该指标指学校为专任教师办公教学配备的计算机,不包括学校管理用计算机和教师个人自带的计算机。
? 专任教师指具有教师任职资格,专门从事教学工作的人员。
? 指标值为:1:1。