大学化学实验(周仕林[等]主编)思维导图
- 格式:xmin
- 大小:4.90 KB
- 文档页数:1
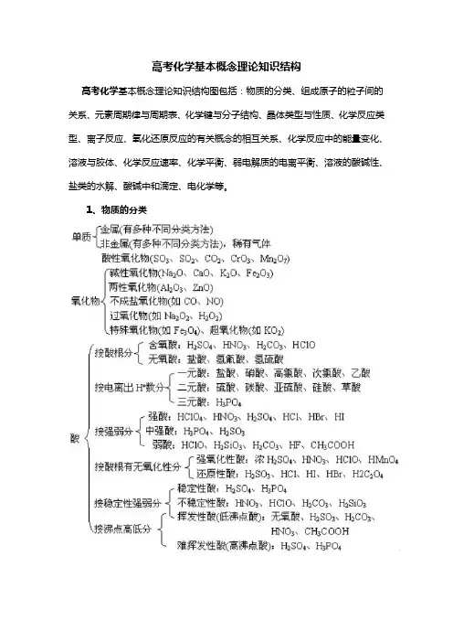
高考化学基本概念理论知识结构高考化学基本概念理论知识结构图包括:物质的分类、组成原子的粒子间的关系、元素周期律与周期表、化学键与分子结构、晶体类型与性质、化学反应类型、离子反应、氧化还原反应的有关概念的相互关系、化学反应中的能量变化、溶液与胶体、化学反应速率、化学平衡、弱电解质的电离平衡、溶液的酸碱性、盐类的水解、酸碱中和滴定、电化学等。
1、物质的分类2、组成原子的粒子间的关系3、元素周期律与周期表4、化学键与分子结构5、晶体类型与性质6、化学反应类型7、离子反应8、氧化还原反应的有关概念的相互关系9、化学反应中的能量变化10、溶液与胶体11、化学反应速率12、化学平衡13、弱电解质的电离平衡14、溶液的酸碱性15、盐类的水解16、酸碱中和滴定17、电化学实验全部知识结构图实验全部知识结构图包括:化学实验基本操作、常见气体及其他物质的实验室制备、气体发生装置、常见气体的制备、气体的干燥、物质的分离提纯、化学分离提纯、物质的检验等部分。
1、化学实验基本操作2、常见气体及其他物质的实验室制备3、气体发生装置4、常见气体的制备5、气体的干燥干燥是用适宜的干燥剂和装置除去气体中混有的少量水分。
常用装置有干燥管(内装固体干燥剂)、洗气瓶(内装液体干燥剂)。
所选用的干燥剂不能与所要保留的气体发生反应。
常用干燥剂及可被干燥的气体如下:(1)浓硫酸(酸性干燥剂):N2、O2、H2、Cl2、CO、CO2、SO2、HCl、NO、NO2、CH4、C2H4、C2H2等(不可干燥还原性或碱性气体)。
(2)P2O5(酸性干燥剂):可干燥H2S、HBr、HI及浓硫酸能干燥的气体(不可干燥NH3等)。
(3)无水CaCl2(中性干燥剂):可干燥除NH3以外的其他气体(NH3能与CaCl2反应生成络合物CaCl2·8NH3)。
(4)碱石灰(碱性干燥剂):可干燥NH3及中性气体(N2、O2、H2、CO、NO、CH4、C2H4、C2H2等)。
化学必修一思维导图一、物质及其变化1. 物质物质是构成宇宙的基本实体,具有质量和体积。
物质由分子、原子和离子等基本粒子组成。
物质可以分为纯净物和混合物。
2. 变化变化是指物质在时间和空间上的状态改变。
变化可以分为物理变化和化学变化。
物理变化是指物质的形态、状态或性质发生改变,但化学组成不变。
化学变化是指物质的化学组成发生改变,新的物质。
二、物质的分类与性质1. 纯净物纯净物是指由一种物质组成的物质。
纯净物可以分为元素和化合物。
2. 混合物混合物可以分为均匀混合物和非均匀混合物。
3. 物质的性质物质的性质是指物质所具有的特定属性。
物质的性质可以分为物理性质和化学性质。
物理性质是指物质在不发生化学变化的情况下所表现出来的性质,如颜色、气味、密度等。
化学性质是指物质在发生化学变化时所表现出来的性质,如可燃性、氧化性等。
三、物质的量与计量1. 物质的量物质的量是指物质所含有的粒子数目的多少。
物质的量可以用摩尔(mol)来表示。
2. 计量计量是指对物质的量进行测量的过程。
计量可以采用天平、量筒等工具进行。
四、化学反应与能量1. 化学反应化学反应是指物质在化学变化过程中发生的原子、离子或分子之间的相互作用。
化学反应可以分为合成反应、分解反应、置换反应和复分解反应。
2. 能量能量是物质所具有的做功的能力。
能量可以分为内能、热能、电能等。
五、溶液与溶解度1. 溶液溶液是指一种或多种物质分散在另一种物质中形成的均匀混合物。
溶液可以分为饱和溶液和不饱和溶液。
2. 溶解度溶解度是指在一定条件下,溶质在溶剂中达到饱和时所能溶解的最大量。
溶解度受到温度、压力等因素的影响。
六、酸碱反应与中和1. 酸碱反应酸碱反应是指酸和碱在溶液中发生的化学反应。
酸碱反应可以分为酸碱中和反应、酸碱盐反应等。
2. 中和中和是指酸和碱在反应中相互抵消,水和盐的过程。
中和反应是酸碱反应的一种特殊情况,是酸碱反应的典型代表。
七、氧化还原反应与电子转移1. 氧化还原反应氧化还原反应是指物质在化学反应中发生电子转移的过程。
基于思维导图的微型化学实验设计摘要思维导图是提高思维能力的一种工具,其在思维汇聚和发散上的巨大作用被应用于微型化学实验设计,有助于实验设计的创新和实验体系的系统化。
关键词思维导图微型化学实验实验设计过程评价知识整合化学教学实验设计简称实验设计,主要指对化学教学中创设实验的准备和计划,旨在更好地为学生的主动学习创造适宜的条件,促进学生的学习与发展。
化学实验教学目标的形成与实现,在很大程度上取决于化学教学实验设计。
因此,化学教学实验设计的研究有着很强的现实意义[1]。
目前我国中学化学实验研究主要包括理论研究型、经验总结或理论运用型以及具体实验设计型,其中具体实验设计型是对个别教学实验进行设计或改进研究,具体设计实验的文章占据实验研究文章总数的一半以上,这些具体实验主要是从书本知识、认知方式以及教师的经验出发来设计,对实验进行改进或重新设计。
文献检索和实践调查表明,大量实验设计颇具新意。
但也存在着以下一些问题:有的研究只是一时的灵感,实验设计没有延续性,而相似实验却是由不同作者完成的;相同作者设计实验案例之间关联性不强,固然能体现作者思维发散性,但也在一个层面反映个别实验研究不够深入;也有许多实验设计没有充分考虑到学生实际需要和生活经验等,设计中明显带有传统设计理念,与学生的生活经验并无多大的关系,对学生自主活动影响不大。
在江苏省和南京市多次化学骨干教师培训中,也了解到不少教师仅关注对教材实验的浅层验证,对现有实验进行深度研究的工作较少,缺乏设计更多有助于促进知识理解的新实验,未能就疑难实验提出简捷、有效的方案等等[2]。
其实,中学化学教师身处一线,不缺的是丰富的教学经验和实验经历,这是他们实验设计最宝贵的源泉——他们缺的是一种能帮助他们汇聚思维、整合灵感的工具。
而这种工具就是思维导图。
我们课题组将思维导图应用于微型化学实验的系统化研究,取得一些成效,在此举例介绍思维导图与微型化学实验设计的融合。
1 思维导图简介思维导图是提高大脑思维能力的一种工具,能够帮助调动人们的左右脑,使大脑得到充分的开发,有助于发掘人的记忆、创造、语言、精神、社交等方面的潜能。