2016-2017学年重庆一中高二(下)期末物理试卷
- 格式:doc
- 大小:407.00 KB
- 文档页数:29
重庆市2016-2017学年高二理综下学期期末试题理科综合能力测试卷共12页,满分300分。
考试时间150分钟。
注意事项:1.本试卷分第Ⅰ卷(选择题)和第Ⅱ卷(非选择题)两部分。
答题前,务必将自己的姓名、准考证号等填写在答题卡规定的位置上。
2.回答第Ⅰ卷时,选出每小题答案后,用2B铅笔把答题卡上对应题目的答案标号框涂黑。
如需改动,用橡皮擦干净后,再选涂其它答案标号框。
写在本试卷上无效。
3.回答第Ⅱ卷时,将答案写在答题卡上,写在本试卷或者草稿纸上无效。
4.考试结束后,将本试卷和答题卷一并交回。
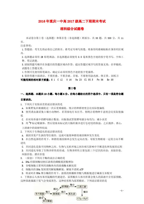
可能用到的相对原子质量:H-1 C-12 O-16 Na-23 S-32 Cu-64 Al-27第Ⅰ卷(选择题,共126分)一、选择题(本题共13小题,每小题6分,共78分.在每小题给出的四个选项中,只有一个选项正确)1.下列关于植物激素的叙述正确的是()A.植物生长素促进生长的效应与其浓度及作用部位无关B.播种前用一定浓度的赤霉素溶液浸泡种子,以促进种子的萌发C.乙烯具有促进果实发育和成熟的作用D.幼根中细胞分裂素含量较高,但不含乙烯2.下列有关种群和群落的说法正确的是()A.蝗虫的捕食往往会改变水稻的丰富度B.在培养瓶的培养液中给予最理想的条件酵母菌最终将呈J增长C.决定种群数量变化的直接因素是出生率死亡率和迁入率迁出率D.群落演替就是一种种群的兴起和另一种群的灭绝3.人类对遗传物质本质的探索经历了漫长的过程,下列有关叙述正确的是()A.摩尔根运用类比推理法证明了基因在染色体上B.孟德尔运用假说演绎法发现并证实了遗传因子的传递规律和化学本质C.在噬菌体侵染细菌的实验中,若32P标记组的上清液放射性较高,则可能原因是搅拌不充分D.格里菲思对S型细菌进行加热处理,使蛋白质变性,而DNA相对稳定4.右图是某哺乳动物(其性别决定为XY型)体内细胞分裂示意图,下列结论正确的是()A.如甲图的一个细胞分裂结束将产生1个1种卵细胞题5图RISC①双链RNA 与Dicer 酶结合,在Dicer 酶的作用下,双链RNA 裂解为小分子RNA 片段 ②上述小分子RNA 片段的一条链与RISC 结 合形成一种“复合体”,另一条链则被清除 ③上述“复合体”与细胞质中mRNA 结合 ④结合后的mRNA 被降解,相应蛋白质不能合成双链DicerB .甲、乙两时期细胞中染色体组数相同C .只有甲图发生了X 和Y 染色体的分离D .若甲图中一条染色的姐妹染色单体同一位置上存在A 和a ,则肯定发生了交叉互换 5.科学研究表明,小分子RNA 可以干扰细胞中某些基因的表达过程,从而导致基因“沉默”.题5图为小分子RNA 干扰基因表达过程的示意图.下列叙述正确的是( )A .基因“沉默”的原因是基因表达的转录过程受阻B .双链RNA 中(A+G )/(U+C )=1C .图中③过程中碱基配对原则是A-T 、C-G 、T-A 、G-CD .正常表达基因从DNA→RNA 有碱基的互补配对,从RNA→蛋白质没有碱基的互补配对 6.番茄的抗病(R)对感病(r)为显性,高秆(D)对矮秆(d)为显性,两对等位基因独立遗传。
2016-2017学年重庆市第一中学高二上学期期末考试物理试题一、选择题(本大题共14小题,总52分,第1~9题只有一项符合题目要求,每小题3分,第10~14题有多项符合题目要求,每小题5分,全部选对的得5分,选对但不全的得3分,有选错的得0分) 1.下列物理量中不是用比值定义法定义的物理量是A .电容C B.电动势E C.磁感应强度B D.磁通量Φ 2.关于电荷在电场和磁场中受力情况,以下表述正确的是A.电荷所受电场力的方向一定与电场的方向相同B.电荷所受磁场力的方向一定与磁场的方向垂直C.运动电荷在磁场中一定受到磁场力D.运动电荷所受磁场力大的地方磁场一定强 3.如图,线圈L ,电容器C ,电阻R 和灯泡接入交流电源后,三盏灯亮度相同,若保持交流电源的电压有效值不变,使交变电流的频率减小,则A .与电阻R 连接的灯泡L 1将变暗B .与电容器C 连接的灯泡L 2将变亮 C .与线圈L 连接的灯泡L 3将变亮D .三盏灯的亮度都不变4.如图,L 是自感系数很大的线圈,但其自身的电阻几乎为零。
A 和B 是两个相同的灯泡,则A.当开关S 由断开变为闭合时,A 立即亮,B 逐渐变亮B. 当开关S 由断开变为闭合时,A 逐渐变亮,B 立即亮C.闭合开关S ,电路达到稳定后,A 更亮,B 熄灭D.当开关S 由闭合变为断开时,流过B 灯的电流方向是b →a5.(原创)电源电动势为E ,内阻为r ,向可变电阻R 供电,关于输出功率,下列说法正确的是 A .因为P =UI ,所以当I 增大时,输出功率也增大 B .因为P =I 2R ,所以当R 增大时,输出功率也增大C .因为2U P R=,所以当R 增大时,输出功率减小D . 因为P =EI -I 2r ,所以当2EI r=时,输出功率最大 6.如图,电源内阻不可忽略,开关S 闭合后,在变阻器R 0的滑动端向上滑动的过程中,有关电压表和电流表的示数变化,正确的是题6图A.电压表的示数增大,电流表的示数减小B.电压表的示数减小,电流表的示数增大C.电压表与电流表的示数都增大D.电压表与电流表的示数都减小7.如图,水平放置的绝缘桌面上有一个金属圆环,当一竖直放置的条形磁铁从圆环直径AB所在直线的正上方等高、快速经过时,若圆环始终不动,则关于线圈中的感应电流I的方向(从上往下看)及圆环受到的摩擦力F f的方向是A.I先逆时针后顺时针,F f先向左后向右B. I先逆时针后顺时针,F f先向右后向左C. I先顺时针后逆时针,F f先向左后向右D. I先顺时针后逆时针,F f一直向左8.如图,把一重力不计的通电导线AB水平放置在蹄形磁铁的正上方,导线可以在空前自由运动,当导线中通以A→B的电流I时,导线的运动情况是(从上往下看)A.顺时针方向转动,同时下降B.顺时针方向转动,同时上升C.逆时针方向转动,同时下降D.逆时针方向转动,同时上升9.如图,单匝线圈ABCD在外力作用下以速度v向右匀速进入匀强磁场,第二次又以速度2v进入同一匀强磁场,第二次进入与第一次进入时,外力做功的功率之比P2:P1,线圈中产生的热量之比Q2:Q1,则A. P2:P1=2:1,Q2:Q1=2:1B. P2:P1=4:1,Q2:Q1=2:1C. P2:P1=2:1,Q2:Q1=1:1D. P2:P1=4:1,Q2:Q1=1:110.关于质子、α粒子(氦原子核)两种粒子的运动,下列说法正确的是A.以相同的速度射入同一匀强磁场中做圆周运动的半径相同B.以相同的动能射入同一匀强磁场中做圆周运动的半径相同C.在同一磁场中做圆周运动的角速度相等D.两种粒子的混合物从同一点以相同的速度垂直射入同一匀强电场里偏转,它们将分离为两股粒子束11.一矩形线圈垂直于匀强磁场并位于线圈平面内的固定轴匀速转动,穿过线圈的磁通量随时间变化的图象如图所示,则下列说法正确的是A.t 2时刻,线圈的电动势最大B.t 5时刻线圈中的电动势比t 4时刻线圈中的电动势大C.t 3时刻,线圈中的电流方向发生变化D.t 1时刻和t 5时刻,线圈中的电流方向相同 12.(原创)如图,由均匀电阻丝做成的直角梯形线框abcd 的电阻为R ,ab =ad =L ,bc =2L ,2cd L =,现将线框以与ab 垂直的速度v 匀速穿过一宽度为L 、磁感应强度为B 的匀强磁场区域,整个过程中ab 边始终保持与磁场边界平行。
图2 重庆一中初2017级15—16学年度下期期末考试物 理 试 卷(考试时间:90分钟 满分:100分)注意:1.本卷中g =10N/kg ;2.请将答案填写在答题卷上,交卷时只交答题卷。
一、选择题(本题共12个小题,每题3分,共36分,每小题只有一个正确答案) 1.根据你对生活中物理量的认识,你认为下列数据最符合实际情况的是( ) A .一名中学生漂浮在水面时受浮力约为50N B .在高原“日光城”拉萨,水的沸点为100℃ C .重庆一中“4.21”文化广场大气压约为1.0×105 kPaD .将八年级物理课本从地面捡回到课桌上,所做的功大约需要3J 2.如图1所示实例中,属于减小压强的是( )3.下列各种现象与其涉及物理知识中,错误的是( ) A .滑轮组不能既省力又省距离----功的原理B .飞机飞行时获得升力----流体压强和流速的关系C .水下潜水艇能够上浮----液体的压强和深度的关系D .密度计原理----漂浮特点和阿基米德原理4.如图2为“长征四号乙”运载火箭在太原卫星发射中心执行任务等待发射时的情景。
发射后,关于卫星加速上升的过程中,下列说法正确的是( ) A .动能变小,势能变大,机械能保持不变 B .动能变大,势能变小,机械能保持不变 C .动能变大,势能变小,机械能变大 D .动能变大,势能变大,机械能变大5.如图3所示,使用下列工具时,属于省力杠杆的是( )6.重为3N 的实心物体轻放入盛有水的烧杯中,溢出2N 的水,则小球所受浮力 ( ) A .一定为1N B .可能为1N C .一定为2N D .可能为3N7.如图4所示,在使用相同的钩码进行“探究杠杆的平衡条件”的实验中,要使调好的杠杆重新在水平位置平衡,应在B处悬挂钩码的个数是( )A .1个B .2个C .3个D .6个图1 盲道由凸起的 棱和圆点组成 A 滑雪时穿上滑雪板 B 斧头用过一段时间 要磨一磨 C 汽车安全錘的 錘头做得很尖D图3A .羊角锤B .筷子C .钓鱼竿D .扫帚图7 甲 乙 图9图88.如图5所示,烧杯内装有适量水,有一塑料试管下面挂一小铁块,浮在水面上。
永兴中学2016--2017学年度下学期期末考试高二物理试题二、选择题(本题共8小题,每小题6分.在每小题给出的四个选项中,第14~18题只有一项符合题目要求,第19~21题有多项符合题目要求.全部选对的得6分,选对但不全的得3分,有选错的得0分)1. 下列有关传感器的说法正确的是()A. 话筒是一种常用的声传感器,其作用是将电信号转换为声信号B. 楼梯口的电灯开关装的两种传感器是热敏电阻和光敏电阻C. 电子秤所使用的测力装置是力传感器D. 半导体热敏电阻常用作温度传感器,因为温度越高,它的电阻值越大【答案】C【解析】话筒是一种常用的声传感器,其作用是将声信号转换为电信号,选项A错误;楼梯口的电灯开关装的两种传感器是声敏电阻和光敏电阻,选项B错误;电子秤所使用的测力装置是力传感器,选项C正确;半导体热敏电阻常用作温度传感器,因为温度越高,它的电阻值越小,选项D错误;故选C.2. 下列有关物理方法的说法中正确的是( )A. 重心、合力和交变电流的有效值等概念的建立都体现了等效替代的思想B. 根据速度定义式Δt非常小时,义应用了类比的思想方法C. 在不需要考虑物体本身的形状和大小时,用质点来代替物体的方法叫假设法D. 在验证力的平行四边形定则的实验中,使用了控制变量的方法【答案】A【解析】重心、合力和交变电流的有效值等概念的建立都体现了等效替代的思想,选项A正确;根据速度定义式Δt非常小时,定义应用了极限的思想方法,选项B错误;在不需要考虑物体本身的形状和大小时,用质点来代替物体的方法叫理想模型法,选项C错误;在验证力的平行四边形定则的实验中,使用了等效替代的方法,选项D错误;故选A.3. 在下图中,弹簧秤、绳和滑轮的重量均不计,绳与滑轮间的摩擦力不计、半球面光滑,物体的重力都是G,在图甲、乙、丙三种情况下,弹簧秤的读数分别是F1、F2、F3,则()C.【答案】B【解析】弹簧秤的读数等于绳上的弹力大小,根据图甲和图乙中物体的平衡条件和图丙中节点的平衡条件可得,F1=G,F2=G2F3sin30°=G,可得F1=F3=G>F2=,选项B正确.4. 一质点做匀变速直线运动,第3s内的位移为12m,第5s内的位移为20m,则该质点运动过程中()A. 加速度大小为8m/s2B. 第3s秒初的速度为10m/sC. 第4s内的平均速度为8m/sD. 5s内的位移为50m【答案】B【解析】根据x5−x3=2aT23s秒初的速度,,解得v30= 10m/s,阻值B正确;第4s内的位移x4=x3+aT2=12+4×1m=16m,所以第4s内的平均速度为16m/s,选项C错误;又第4s内的平均速度等于3.5s末的速度,根据速度时间公式得,质点的初速度v0=v-at=16-4×3.5m/s=2m/s。
2016年重庆一中高2017级高二下期期末考试理科综合试题卷本试卷分第Ⅰ卷(选择题)和第Ⅱ卷(非选择题)两部分,共38题,共300分,共11页。
注意事项:1.答题前,考生先将必将自己的姓名、准考证号填写清楚,将条形码准确粘贴在条形码区域内。
2.选择题必须用2B铅笔填涂;非选择题必须使用0.5毫米黑色字迹的签字笔书写,字体工整、笔记清楚。
3.请按照题号顺序在各题目的答题区域内作答,超出答题区域书写的答案无效;在草稿纸、试题卷上答题无效。
4.作图可先使用铅笔画出,确定后必须用黑色字迹的签字笔描黑。
5.保持答题卡面清洁、不要折叠、不要弄破、弄皱,不准使用涂改液、修正带、刮纸刀可能用到的相对原子质量:H 1 C 12 O 16 Na 23 Cl 35.5 Fe 56 Br 80第Ⅰ卷一、选择题:本题共13小题。
每小题6分。
在每小题给出的四个选项中,只有一项是符合题目要求的。
1. 下列关于实验误差的说法错误的是A. 如果野兔在被捕捉过一次后更难捕捉,统计的种群密度会比实际值偏低B. 使用诱虫器采集土壤小动物时,若顶部电灯未打开,则统计的物种丰富度会比实际值偏低C. 在对培养液中的酵母菌计数前,应振荡试管使酵母菌分布均匀,减小误差D. 用32P标记噬菌体,然后侵染未标记的大肠杆菌并进行长时间...的保温,之后搅拌、离心,上清液中的放射性较高2. 下列关于生物进化的说法错误的是A. 基因突变产生新的等位基因,这就可能使种群的基因频率发生变化B. 在自然选择的作用下,种群的基因频率会发生定向改变,导致生物朝着一定的方向不断进化C. 共同进化是指不同物种之间、生物与无机环境之间在相互影响中不断进化和发展的过程D. 共同进化导致了生物多样性的形成,生物多样性主要包括三个层次的内容:直接价值、间接价值、潜在价值3. (原创)下列关于酶的说法正确的是A. DNA经限制酶切割后游离的磷酸基团数增加B. 吞噬细胞主要利用溶酶体内的溶菌酶水解抗原C. 细胞内的DNA复制需用解旋酶解旋,解旋不消耗ATPD. 转录时在RNA聚合酶的作用下,游离的核糖核苷酸与模板链进行碱基互补配对4. 下图表示人体内苯丙氨酸的代谢途径。
一、单项选择题(每小题4分,共32分)1.关于电场,下列说法正确的是( )A.在电场中a 、b 两点间移动电荷的过程中,电场力始终不做功,则电荷经过的路径上各点的场强一定为零B.电场强度的方向一定与电势降落的方向一致C.电场中,正电荷的电势高的地方电势能大,负电荷在电势低的地方电势能大D.电场中电势为零的点,电场强度也一定为零【答案】C【解析】试题分析:A 、在电场中a 、b 两点间移动电荷的过程中,电场力始终不做功,知a 、b 两点间的电势差为0,电场强度不为零.故A 错误.B 、电场强度的方向是电势降低最快的方向.故B 错误.C 、由P E q ϕ=知正电荷的电势高的地方电势能大,负电荷在电势低的地方电势能大,选项C 正确.D 、电场强度与电势无关,电场强度为零的点,电势不一定为零.故D 错误.故选C.考点:匀强电场中电势差和电场强度的关系、电场力做功、电势能.【名师点晴】本题考查电势、电势能、电场力做功与电势能变化的关系、电场强度与电势的关系.可根据电场强度由电场本身决定,而电势为零可人为选择,来理解场强与电势的关系.2.关于电源和电流,下述说法正确的是( )A.电源的电动势在数值上始终等于电源正负极之间的电压B.从能量转化的角度看,电源通过非静电力做功把其他形式的能转化为电能C.由公式U R I=可知,导体的电阻与通过它的电流成反比 D.打开教室开关,日光灯立刻就亮了,表明导线中自由电荷定向运动的速率接近光速【答案】B【解析】考点:电源的电动势和内阻、电流、电压.【名师点晴】该题考查恒定电流中对几个基本概念的理解,理解电源的作用,及电动势的含义,注意比值定义法的内涵是关键.3.两个可自由移动的点电荷分别放在A 、B 两处,如图所示,A处电荷带正电荷量Q 1,B 处电荷带负电荷量Q 2,且Q 2=4Q 1,另取一个可自由移动的点电荷Q 3,放在AB 直线上,欲使整个系统处于平衡状态,则( )A .Q 3为负电荷,且放于A 左方B .Q 3为负电荷,且放于B 右方C .Q 3为正电荷,且放于A 、B 之间D .Q 3为正电荷,且放于B 右方【答案】A【解析】试题分析:假设Q 3放在Q 1Q 2之间,那么Q 1对Q 3的电场力和Q 2对Q 3的电场力方向相反,Q 3能处于平衡状态,所以假设成立.设Q 3所在位置与Q 1的距离为r 13,Q 3所在位置与Q 2的距离为r 23,要能处于平衡状态,所以Q 1对Q 3的电场力大小等于Q 2对Q 3的电场力大小.即:2312221323kQ Q kQ Q r r ,由于Q 1=4Q 2,所以2r 23=r 13,所以Q 3位于Q 2的左方.由题意可知,AB 均带正电,且处于自由移动状态,根据同种电荷排斥,异种电荷吸引,可判断带负电,若Q 3带正电,则AB 电荷不能处于平衡,故B 正确,A 、C 、D 错误.故选B .考点:库仑定律、力的平衡.【名师点晴】我们可以去尝试假设Q 3带正电或负电,根据平衡条件求解它应该放在什么地方,能不能使整个系统处于平衡状态,不行再继续判断.4.如图所示,带箭头的线段表示某一电场中的电场线的分布情况.一带电粒子在电场中运动的轨迹如图中虚线所示.若不考虑其它力,则下列判断中正确的是( )A.若粒子是从A运动到B,则粒子带正电B.粒子一定带负电C.若粒子是从B运动到A,则其速度减小D.若粒子是从B运动到A,则其加速度增大【答案】B【解析】考点:电势差与电场强度的关系;电场强度.【名师点晴】本题的关键要曲线运动的受力特点:合外力指向曲线内侧,根据带电粒子的轨迹弯曲方向能判断带电粒子所受的电场力方向,再进一步分析速度、加速度、动能等物理量的变化情况.5.如图所示,在空间中存在竖直向上的匀强电场,质量为m 、电荷量为+q 的物块从A点由静止开始下落,加速度为13g ,下落高度H 到B 点后与一轻弹簧接触,又下落h 后到达最低点C ,整个过程中不计空气阻力,且弹簧始终在弹性限度内,重力加速度为g ,则带电物块在由A 点运动到C 点过程中,下列说法正确的是( )A.该匀强电场的电场强度为3mg qB.带电物块和弹簧组成的系统机械能减少量为()3mg H h + C.带电物块电势能的增加量为mg (H +h ) D.弹簧的弹性势能的增加量为()3mg H h + 【答案】D【解析】题5图考点:功能关系;电势能.【名师点晴】本题考查了功能关系,知道合力做功等于动能的变化量,电场力做功等于电势能的减小量,重力做功等于重力势能的减小量,除重力或弹力以外其它力做功等于机械能的增量.6.两个等量同种电荷固定于光滑水平面上,其连线中垂线上有A、B、C三点,如图所示.一个电荷量为2C,质量为1kg的小物块从C点静止释放,其运动的v-t图象如图2所示,其中B 点处为整条图线斜率最大的位置(图中标出了该切线).则下列说法正确的是()A.由C点到A点的过程中,电势逐渐升高B.由C到A的过程中物块的电势能先减小后变大U=-C.B点为中垂线上电场强度最大的点,场强E=1V/mD.AB两点的电势差4VAB【答案】C【解析】考点:电势差与电场强度的关系;电势差.【名师点晴】明确等量同种电荷电场的特点是解本题的关键,要知道v-t 图切线的斜率表示加速度,由动能定理求电势差是常用的方法.7.如图所示,电路中每个电阻的阻值都相同,则下列说法正确的是( )A.通过R 1与R 2的电流之比2:1B.通过R 1与R 2的电流之比3:5C.R 2与R 3的两端电压之比3:1D. R 4与R 5的两端电压之比2:5【答案】C【解析】试题分析:等效电路如图所示:A 、B 、R 1与R 2所在电路的电阻之比为322R R R +=,并联电压相等,故电流之比为2:3,选项A 、B 均错误.C 、R 1与R 3串联的电压之比为2:1,故2321311R R U U +==,选项C 正确.D 、3=5R R 并,故535R R U U =并,413R R U U =并,4515R R U U =,选项D 错误.故选C. 考点:电阻的串联与并联、部分电路的欧姆定律.【名师点晴】解决此类问题的关键是知道并联电路中电阻与电流关系.8.如图所示电路,将两个相同的电流计分别改装成电流表A 1(0~3A )和电流表A 2(0~0.6A ),把改装后的两个电流表并联接入电路中测量电流,则下列说法中正确的是( )A.A 1和A 2的指针偏角不同B. A 1和A 2的内阻之比为5:1C. A 1的读数为1A 时,A 2的读数也为1AD. A 1的读数为1A 时,干路中的电流为1.2A【答案】D【解析】考点:电流表改装成电压表.【名师点晴】本题要对于安培表的内部结构要了解:小量程电流表(表头)与分流电阻并联而成.指针偏转角度取决于流过表头的电流大小.二、不定项选择题(每题4分,共16分)9.下列有关静电现象说法正确的是()A.超高压带电工人穿戴的工作服选用含金属的材料制作是为了静电屏蔽B.飞机上装有拖地线,油罐车后面拖条铁链都是把静电导入大地C.野外高压线的上方还有两条导线,它们与大地相连,是为了把高压线屏蔽起来免遭雷击D.燃气灶上的电子点火器电极做成了针尖状,是利用了静电屏蔽【答案】ABC【解析】试题分析:A、穿戴的工作服选用含金属的材料构成金属网,起到静电屏蔽的作用,选项A正确;B、油罐车上的搭地铁链和飞机轮上装搭地线都是为了把产生的静电导走,选项B正确;C、野外高压输电的三条输电线上方设置两条导线,这两条导线要与大地相连接,才能起到屏蔽作用,故C正确;D、燃气灶上的电子点火器电极做成了针尖状,利用了尖端放电的原理打火,选项D错误.故选ABC.考点:静电现象的解释.【名师点晴】考查高压输电的屏蔽作用,理解尖端放电的原理及在生活中防止,掌握击穿电压的含义.10.如图所示,E为电源,其内阻可以忽略,R T为热敏电阻,其阻值随温度的升高而减小,L 为指示灯泡,C为平行板电容器,G为灵敏电流计.闭合开关S,当环境温度明显升高时,假设灯泡的电阻保持不变,下列说法正确的是()A.R T两端电压变大B.L变亮C.C所带的电荷量保持不变D.G中电流方向由a→b 【答案】BD【解析】考点:闭合电路的欧姆定律;电容.【名师点晴】本题考查闭合电路的欧姆定律,此类问题一般按“整体-局部-整体”顺序进行分析.11.在空间中水平面MN的下方存在竖直向下的匀强电场,质量为m的带电小球由MN上方的A 点以一定初速度水平抛出,从B点进入电场,到达C点时速度方向恰好水平,A、B、C三点在同一直线上,且AB=2BC,如图所示.由此可见()A.电场力为3mgB.小球带正电C.小球从A到B与从B到C的运动时间之比2:1D.小球从A到B与从B到C的速度变化量相同【答案】AC【解析】误.故选AC.考点:带电粒子在匀强电场中的运动.【名师点晴】本题将平抛运动与类平抛运动的组合,关键运用逆向思维研究小球B到C的过程,再运用力学基本规律:牛顿第二定律和运动学公式列式分析.12.如图所示,M、N是两块水平放置的平行金属板,R0为定值电阻,R1、R2为可变电阻,电源内阻忽略不计,开关S闭合.质量为m的带正电的微粒从P点以水平速度v0射入金属板间,沿曲线打在N板上的O点.若经下列调整后,微粒仍从P点以水平速度v0射入,则关于微粒打在N板上的位置说法正确的是()A.保持开关S闭合,增大R1,颗粒打在O点左侧B.保持开关S闭合,增大R2,颗粒打在O点左侧C.断开开关S,M极板稍微上移,粒子打在O点右侧D.断开开关S,N极板稍微下移,粒子打在O点右侧【答案】AD【解析】但粒子打在O点右侧,故D正确,故选AD.考点:带电粒子在匀强电场中的运动.【名师点晴】本题关键分析电容器的电压是否变化.当断开开关S,改变板间距离时,板间场强不变,油滴也保持不动.三、实验填空题.(本题共13、14两小题,每空2分,共20分)13.螺旋测微器、游标卡尺及电流表、电压表的读数如图所示,则它们的读数值依次是 mm、mm、 A、 V.【答案】0.900 ,101.55 ,0.42 ,2.25【解析】试题分析:由图所示螺旋测微器可知,固定刻度示数为1mm,示数为0.5mm+40.0×0.01mm=0.900mm.游标卡尺主尺读数为101mm,游标读数为0.05×11mm=0.55mm,所以最终读数为:101+0.55mm=91.7mm.由图示电流表可知,其量程为0.6A,分度值为0.02A,示数为0.42A.由图示电压表可知,其量程为3V,分度值为0.1V,示数为2.25V.考点:用多用电表测电阻;刻度尺、游标卡尺的使用;螺旋测微器的使用.【名师点晴】螺旋测微器固定刻度与可动刻度示数之和是螺旋测微器示数,螺旋测微器需要估读,而电压表与电流表读数不需要估计,原因是不精确.14.某同学测量阻值约为5kΩ的电阻R x,现备有下列器材:A.直流电源(电动势约为5V ,内阻可不计)B.直流电流表(量程0~3mA ,内阻约为50Ω)C.直流电流表(量程0~600μA ,内阻约为200Ω)D.直流电压表(量程0~15V ,内阻约为15k Ω)E.直流电压表(量程0~3V ,内阻约为10k Ω)F.滑动变阻器(最大阻值150Ω,允许通过的最大电流为50mA )(1)实验中电流表应选用 ,电压表应选用 (均用序号字母表示)。
2016-2017学年重庆一中高二(下)月考物理试卷(3月份)一、选择题(共12小题,满分52分)1.(4分)以下各选项中属于交流电的是()A.B.C.D.2.(4分)用如图甲所示的装置研究光电效应现象,闭合电键S,用频率为v的光照射光电管时发生了光电效应。
图乙是该光电管发生光电效应时光电子的最大初动能E k与入射光频率v的关系图象,图线与横轴的交点坐标为(a,0),与纵轴的交点坐标为(0,﹣b),下列说法中正确的是()A.普朗克常量为h=B.断开电键S后,电流表G的示数不为零C.仅增加照射光的强度,光电子的最大初动能将增大D.保持照射光强度不变,仅提高照射光频率,电流表G的示数保持不变3.(4分)如图是“牛顿摆”装置,5个完全相同的小钢球用轻绳悬挂在水平支架上,5根轻绳互相平行,5个钢球彼此紧密排列,球心等高。
用1、2、3、4、5分别标记5个小钢球。
当把小球1向左拉起一定高度,如图甲所示,然后由静止释放,在极短时间内经过小球间的相互碰撞,可观察到球5向右摆起,且达到的最大高度与球1的释放高度相同,如图乙所示。
关于此实验,下列说法中正确的是()A.上述实验过程中,5个小球组成的系统机械能守恒,动量守恒B.上述实验过程中,5个小球组成的系统机械能不守恒,动量不守恒C.如果同时向左拉起小球1、2、3到相同高度(如图丙所示),同时由静止释放,经碰撞后,小球4、5一起向右摆起,且上升的最大高度高于小球1、2、3的释放高度D.如果同时向左拉起小球1、2、3到相同高度(如图丙所示),同时由静止释放,经碰撞后,小球3、4、5一起向右摆起,且上升的最大高度与小球1、2、3的释放高度相同4.(4分)在光电效应实验中,飞飞同学用同一光电管在不同实验条件下得到了三条光电流与电压之间的关系曲线(甲光、乙光、丙光),如图所示。
则可判断出()A.甲光的频率大于乙光的频率B.乙光的波长大于丙光的波长C.乙光对应的截止频率大于丙光的截止频率D.甲光对应的光电子最大初动能大于丙光的光电子最大初动能5.(4分)矩形导线框固定在匀强磁场中,如图甲所示.磁感线的方向与导线框所在平面垂直,规定磁场的正方向为垂直纸面向里,磁感应强度B随时间t 变化的规律如图乙所示,则()A.从0到t1时间内,导线框中电流的方向为abcdaB.从0到t1时间内,导线框中电流越来越小C.从0到t2时间内,导线框中电流的方向始终为adcbaD.从0到t2时间内,导线框bc边受到的安培力越来越大6.(4分)有一条捕鱼小船停靠在湖边码头,小船又窄又长(估计一吨左右).一位同学想用一个卷尺粗略测定它的质量.他进行了如下操作:首先将船平行码头自由停泊,轻轻从船尾上船,走到船头后停下来,而后轻轻下船.用卷尺测出船后退的距离为d,然后用卷尺测出船长L,已知他自身的质量为m,则渔船的质量()A.B.C.D.7.(4分)如图所示,等腰梯形内分布着垂直纸面向外的匀强磁场,它的底边在x轴上且长为3L,高为L,底角为45°.有一边长也为L的正方形导线框沿x 轴正方向做匀速直线运动穿过磁场区域,在t=0时刻恰好位于如图所示的位置。
永兴中学2016--2017学年度下学期期末考试高二物理试题二、选择题(本题共8小题,每小题6分.在每小题给出的四个选项中,第14~18题只有一项符合题目要求,第19~21题有多项符合题目要求.全部选对的得6分,选对但不全的得3分,有选错的得0分)1. 下列有关传感器的说法正确的是()A. 话筒是一种常用的声传感器,其作用是将电信号转换为声信号B. 楼梯口的电灯开关装的两种传感器是热敏电阻和光敏电阻C. 电子秤所使用的测力装置是力传感器D. 半导体热敏电阻常用作温度传感器,因为温度越高,它的电阻值越大【答案】C【解析】话筒是一种常用的声传感器,其作用是将声信号转换为电信号,选项A错误;楼梯口的电灯开关装的两种传感器是声敏电阻和光敏电阻,选项B错误;电子秤所使用的测力装置是力传感器,选项C正确;半导体热敏电阻常用作温度传感器,因为温度越高,它的电阻值越小,选项D错误;故选C.2. 下列有关物理方法的说法中正确的是( )A. 重心、合力和交变电流的有效值等概念的建立都体现了等效替代的思想B. 根据速度定义式Δt非常小时,义应用了类比的思想方法C. 在不需要考虑物体本身的形状和大小时,用质点来代替物体的方法叫假设法D. 在验证力的平行四边形定则的实验中,使用了控制变量的方法【答案】A【解析】重心、合力和交变电流的有效值等概念的建立都体现了等效替代的思想,选项A正确;根据速度定义式Δt非常小时,定义应用了极限的思想方法,选项B错误;在不需要考虑物体本身的形状和大小时,用质点来代替物体的方法叫理想模型法,选项C错误;在验证力的平行四边形定则的实验中,使用了等效替代的方法,选项D错误;故选A.3. 在下图中,弹簧秤、绳和滑轮的重量均不计,绳与滑轮间的摩擦力不计、半球面光滑,物体的重力都是G,在图甲、乙、丙三种情况下,弹簧秤的读数分别是F1、F2、F3,则()C.【答案】B【解析】弹簧秤的读数等于绳上的弹力大小,根据图甲和图乙中物体的平衡条件和图丙中节点的平衡条件可得,F1=G,F2=G2F3sin30°=G,可得F1=F3=G>F2=,选项B正确.4. 一质点做匀变速直线运动,第3s内的位移为12m,第5s内的位移为20m,则该质点运动过程中()A. 加速度大小为8m/s2B. 第3s秒初的速度为10m/sC. 第4s内的平均速度为8m/sD. 5s内的位移为50m【答案】B【解析】根据x5−x3=2aT23s秒初的速度,,解得v30= 10m/s,阻值B正确;第4s内的位移x4=x3+aT2=12+4×1m=16m,所以第4s内的平均速度为16m/s,选项C错误;又第4s内的平均速度等于3.5s末的速度,根据速度时间公式得,质点的初速度v0=v-at=16-4×3.5m/s=2m/s。
2016-2017学年重庆市巴蜀中学高二(下)期末物理试卷一、选择题:本大题共16小题,每小题3分,共48分。
1.(3分)关于热现象的描述正确的是()A.根据热力学定律,热机的效率可以达到100%B.温度是描述热运动的物理量,一个系统与另一个系统达到热平衡时两系统温度相同C.做功和热传递都是通过能量转化的方式改变系统内能的D.物体由大量分子组成,其单个分子的运动是无规则的,大量分子的运动也是无规律的2.(3分)关于热力学定律和分子动理论,下列说法正确的是()A.一定量气体吸收热量,其内能一定增大B.不可能使热量由低温物体传递到高温物体C.若两分子间距离增大,分子势能一定增大D.若两分子间距离减小,分子间引力和斥力都增大3.(3分)如图,一定质量的理想气体,由状态a经过ab过程到达状态b或者经过ac过程到达状态c。
设气体在状态b和状态c的温度分别为T b和T c,在过程ab和ac中吸收的热量分别为Q ab和Q ac,则()A.T b>T c,Q ab>Q ac B.T b>T c,Q ab<Q acC.T b=T c,Q ab>Q ac D.T b=T c,Q ab<Q ac4.(3分)下列说法正确的是()A.只要光照的时间足够长,任何金属都能产生光电效应B.光电子的最大初动能和照射光的频率成正比C.入射光的光强一定时,频率越高,单位时间内逸出的光电子数就越多D.大量光子表现出波动性,此时光子仍具有粒子性5.(3分)下列有关原子结构和原子核的认识,正确的是()A.氢原子辐射光子后,其绕核运动的电子动能增大B.γ射线是高速运动的电子流C.太阳辐射能量的主要来源是太阳中发生的重核裂变D.Bi的半衰期是5天,10个Bi原子核经过5天后还剩下5个6.(3分)如图所示,物体B的上表面水平,A、B相对于斜面C静止,当斜面C 受到水平力F向左匀速运动的过程中()A.物体A可能受到3个力的作用B.物体B一定受到3个力的作用C.物体C对物体B的作用力竖直向上D.物体C和物体B之间可能没有摩擦力7.(3分)自行车和汽车同时驶过平直公路上的同一地点,此后其运动的v﹣t 图象如图所示,自行车在t=50s时追上汽车()A.汽车的位移为100mB.汽车的运动时间为20sC.汽车的加速度大小为0.25m/s2D.汽车停止运动时,二者间距离最大8.(3分)“蹦极”是勇敢者的运动,如图为蹦极运动过程示意图,某人身系弹性绳自高空p点自由下落,其中a点是弹性绳的原长位置,c是人所到达的最低点,b是人静止地悬吊着时的平衡位置.不计空气阻力,则下列说法中正确的是()A.从a至c的过程中,重力的冲量大小小于弹性绳的冲量大小B.从a至c的过程中,重力的冲量大小大于弹性绳的冲量大小C.从a至c的过程中,重力的冲量大小等于弹性绳的冲量大小D.从a至c的过程中人的动量一直增大9.(3分)下列说法正确的是()A.在熔化过程中,晶体要吸收热量,但温度保持不变,内能也保持不变B.固体可以分为晶体和非晶体两类,有些晶体在不同方向上有不同的光学性质C.由同种元素构成的固体,可能会由于原子的排列方式不同而成为不同的晶体D.在合适的条件下,某些晶体可以转化为非晶体,某些非晶体也可以转化为晶体10.(3分)下列说法正确的是()A.干湿泡湿度计的湿泡显示的温度低于干泡显示的温度,这是湿泡外纱布中的水蒸发吸热的结果B.空中的小雨滴呈球形是水的表面张力作用的结果C.悬浮在水中的花粉的布朗运动反映了花粉分子的热运动D.高原地区水的沸点较低,这是高原地区温度较低的缘故11.(3分)图为某同学设计的喷水装置,内部装有2L水,上部密封1atm的空气0.5L,保持阀门关闭,再充入1atm的空气0.1L,设在所有过程中空气可看作理想气体,且温度不变,下列说法正确的有()A.充气后,密封气体压强增加B.充气后,密封气体的分子平均动能增加C.打开阀门后,密封气体对外界做正功D.打开阀门后,不再充气也能把水喷光12.(3分)如图为氢原子的能级示意图,锌的逸出功是 3.34eV,那么对氢原子在能级跃迁过程中发射或吸收光子的特征认识正确的是()A.用氢原子从高能级向基态跃迁时发射的光照射锌板一定不能产生光电效应B.一群处于n=3能级的氢原子向基态跃迁时,发出的光照射锌板,锌板表面所发出的光电子的最大初动能为8.75eVC.用能量为10.3eV的光子照射,可使处于基态的氢原子跃迁到激发态D.用能量为14.0eV的光子照射,可使处于基态的氢原子电离13.(3分)关于原子核的结合能,下列说法正确的是()A.原子核的结合能等于使其完全分解成自由核子所需的最小能量B.一重原子核衰变成α粒子和另一原子核,衰变产物的结合能之和一定大于原来重核的结合能C.比结合能越大,原子核越不稳定D.自由核子组成原子核时,其质量亏损所对应的能量大于该原子核的结合能14.(3分)如图所示,将一个表面光滑的铁球放在两块斜面板AB和CD之间,两板与水平面的夹角都是60°.已知重力加速度大小为g,不计空气阻力,则()A.如果突然撤去CD板,则撤去后铁球对AB板的压力减小B.如果突然撤去CD板,则撤去后铁球对AB板的压力增大C.如果保持AB板不动,使CD板与水平面的夹角缓慢减小,则球对AB板的压力先减小后增大D.如果保持AB板不动,使CD板与水平面的夹角缓慢减小,则球对CD板的压力先减小后增大15.(3分)一物体做匀减速运动,一段时间△t(未知)内通过的位移为x1,紧接着△t时间内通过的位移为x2,又紧接着经过位移x(未知)物体的速度减小为0,则()A.可求△t和加速度a的大小B.△t和加速度a的大小均不可求C.可求x,x=D.可求x,x=16.(3分)如图甲所示,一质量为m的物块在t=0时刻,以初速度v0从足够长、倾角为θ的粗糙斜面底端向上滑行,物块速度随时间变化的图象如图乙所示。
一、选择题(本大题共10小题,1~7题只有一个选项符合题意,8~10题有多项符合题目要求.全部选对的得5分,选对但不全的得2分,有选错的得0分,共50分)1。
首次比较准确地测出引力常量的科学家是A.牛顿 B 。
伽利略 C 。
卡文迪许 D 。
开普勒2。
两个质点之间万有引力的大小为F ,如果将这两个质点之间的距离变为原来的4倍,那么它们之间万有引力的大小变为A 。
4F B.4F C 。
16F D.16F 3。
某物体在运动过程中,克服重力做了功,则物体的A 。
重力势能一定增大B 。
机械能一定增大C 。
动能一定减小D 。
重力势能一定减小4。
某人从高处跳到低处时,为了安全,一一般都让脚尖着地后膝盖弯曲,这样做是为了A 。
增大人的动量变化量B.减小人的动量变化量C.增大人的动量变化率D 。
减小人的动量变化率5。
一条小船在静水中的速度为5m/s ,它要渡过一条宽为200m 的长直河道,河水流速为3m/s,则这条船过河A。
最短时间为25sB.最短时间为50sC。
最小位移为200mD。
最小位移为300m6。
如图所示,一个内壁光滑的圆锥形筒的轴线竖直,圆锥筒固定不动,两个质量相同的球甲、乙紧贴着内壁分别在图中所示的水平面内做匀速圆周运动,半径R甲>R乙,则A.线速度v甲〉v乙B。
对筒壁的弹力N甲=N乙C.加速度a甲〉a乙D.角速度ω甲>ω乙7。
如图所示,一辆小汽车沿曲面匀速运动到坡顶,该过程中A。
小汽车所受合力总功为零B.小汽车牵引力与阻力总功为零C。
小汽车所受合力做正功D。
小汽车所受合力为零8.地球围绕太阳沿椭圆轨道运动,地球从远日点向近日点运动过程中,下列说法正确的是A.速度变小B.速度变大C.加速度变小D.加速度变大9。
如图所示,长为L的细绳一端固定于O点,另一端系住一质量为m的小球,将细绳拉直至水平,小球从P位置从静止开始释放,运动过程中通过最低位置Q,重力加速度为g,不计空气阻力,下列说法正确的是A。
重庆市第一中学2017-2018学年高二下学期期末考试理科综合物理试题一、选择题:本题共8小题,每小题6分。
在每小题给出的四个选项中,第14~18题只有一项符合题目要求,第19~21题有多项符合题目要求。
全部选对的得6分,选对但不全的得3分,有选错或不选的得0分。
1. 关于牛顿运动定律,下列说法正确的有A. 米、千克、秒都属于国际单位制中的基本单位B. 牛顿第一定律是牛顿第二定律在合外力为零的情况下的一个特例C. 在“婵娥三号”卫星中的物体处于完全失重状态,所以没有惯性D. 作用力和反作用力总是大小相等、方向相反,所以作用效果可以抵消【答案】A【解析】米、千克、秒都属于国际单位制中的基本单位,选项A正确;牛顿第一定律揭示了惯性的概念,并阐明了力与运动的关系,与牛顿第二定律是两个独立的理论。
故B错误。
在“婵娥三号”卫星中的物体处于完全失重状态,由于物体有质量,所以仍有惯性,选项C错误;作用力和反作用力总是大小相等、方向相反,但是由于作用在两个物体上,所以作用效果不可以抵消,选项D错误;故选A.2. 如图为一物体运动的速度一时间图线,根据图线可知物体在前3s内A. 做曲线运动B. 加速度一直减小C. 加速度的方向在2s时发生改变D. 速度的变化量的大小为16m/s【答案】D【解析】速度时间图象只能表示直线运动,不能表示曲线运动,故A错误;图象的斜率表示加速度,根据图象可知,0~3s内,物体的加速度先减小后增大,故B错误;图象斜率的正负表示加速度的方向,可知物体在2s时加速度方向没有变化,故C错误;0~3s内,物体速度的变化量△v=v-v0=-6-10=-16m/s,故D正确。
故选D。
点睛:本题考查理解速度图象的能力,要注意速度的方向由其正负号来表示,图象的斜率表示加速度.3. 用波长为200nm的紫外线照射钨的表面,电子逸出钨表面的最大初动能为4.7×10-19J。
已知普朗克常量为6.63×10-34J·s,真空中的光速为3.00×108m·s-1。
重庆一中2006-2007学年度高二物理下期期末考试试卷注意:1. 本试卷分第Ⅰ卷(选择题)和第II 卷(非选择题)两部分.总分120分,考试时间100分钟.2. 考生必须在指定的位置上作答,答在试卷上无效.第Ⅰ卷(选择题 共48分,请将答案填写在机读卡上)一、本题共12个小题,每小题4分,共48分.在下列各题中的第9、10、11、12为多选,其余为单选.全选对的得4分,选对但不全的得2分,有选错或不答的得0分) 1、关于速度和加速度,下列说法中正确的是( ) A .加速度为零的物体速度也为零 B .加速度不为零的物体速度必定越来越大 C .加速度大的物体速度变化大D .加速度大的物体速度变化快2、如图所示,物体A 靠在竖直墙面上,在力F 作用下,A 、B 保持静止.物体A 的受力个数为( )A .1B .2C .3D .43、如图所示,放在水平桌面上的木块静止,所挂砝码和托盘的总质量为0.6kg ,弹簧秤示数为2N ,若轻轻取走托盘中0.3kg 的砝码,将会出现的情况是( ) A .木块仍静止不动B .木块对桌面的摩擦力不变C .弹簧秤示数变小D .木块所受合外力变大4、右图为氢原子能级的示意图,现有大量的氢原子处于n 低能级跃迁时辐射出若干不同频率的光.关于这些光下列说法正确的是( )A.最容易表现出衍射现象的光是由n =4能级跃到n =1能级产生的B.频率最小的光是由n =2能级跃迁到n =1能级产生的 C.这些氢原子总共可辐射出3种不同频率的光D.用n =2能级跃迁到n =1能级辐射出的光照射逸出功为6.34eV 的金属铂能发生光电效应5、北京奥委会接受专家的建议,大量采用对环境有益的新技术,如奥运会场馆周围90%的路灯将利用太阳能光伏发电技术,奥运会90%的洗浴热水将采用全玻真空太阳能集热技术,太阳能是由于太阳内部高温高压条件下的核聚变反应形成的,其核反应方程是 ( )A . 411H →42H e +201e B.147N+42H e 178→O+11HC.23592U+10n 13554→X e +9038S r +1110n D.23892U →23490T h +42H e6、劲度系数为2k 的弹簧2竖直放在水平桌面上,上端压一质量为m 的物块,劲度系数为1k 的轻弹簧1竖直放在物块上面,下端与物块上表面连接在一起,如上图所示,若要使物块静止时,弹簧2承受物重的32的压力,应在弹簧1的上端A 竖直向上提高 ( ) A .23k m g B .mg k k k k 21213)(+ C .13k m gD..mg k k k k 21213)(2+ 7、如图所示,不计重力的轻杆OP 能以O 为轴在竖直平面内转动,P 端挂一重物,另用一根轻绳通过定滑轮系住P 端.在力F 作用下使杆OP(O0<θ<O180) ,则OP 杆所受作用力的大小将( )A .恒定不变B .逐渐减小C .逐渐增大D .先增大后减小 8、如图所示,两块质量都是m 的条形磁铁A 、B 上拉住磁铁A ,若弹簧称读数为mg ,则B 对A 的弹力1N 及水平面对B 的弹力N 的大小分别为 ( )A .1N =mg ,=2N 0B . 1N =0,2N =mgC .1N >0, 2N =mgD .1N >0,,2N <mg 9、关于位移和路程,下列说法正确的是 ( ) A .位移是矢量,位移的方向即为质点运动的方向 B .路程是标量,即位移的大小C .质点做单向直线运动时,路程等于位移的大小D .位移不会比路程大10、关于放射性元素的半衰期,下列说法中正确的是( ) A .半衰期是元素质量减少一半所需的时间B .放射性元素在高温、高压下半衰期不会发生变化BM NC .4个放射性原子核, 经过一个半衰期还余下2个未发生衰变D .放射性元素的半衰期越短,表明有半数原子核发生衰变所需要的时间越短,衰变速度越大11、如图所示,水平的皮带传送装置中,O 1为主动轮,O 2为从动轮,皮带在匀速移转动且不打滑.此时把一重10N 的物体由轻轻地放在皮带上的A 点,若物体和皮带间的动摩擦因数μ=0.4,则下列说法正确的是( )A . 刚放上时,物体受到向左的滑动摩擦力B . 达到相对静止后,物体在A 的是静摩擦力C . 皮带上M 点受到向上的静摩擦力D .皮带上N 点受到向下的静摩擦力12、有一个直角支架AOB ,AO 水平放置,表面粗糙,OB 竖直向下,表面光滑.AO 上套有小环P ,OB 上套有小环Q ,两环质量均为m ,两环间由一根质量可忽略、不可伸长的细绳相连,并在某一位置平衡,如图.现将P 环向左移一小段距离,两环再次达到平衡,那么将移动后的平衡状态和原来的平衡状态比较,AO 杆对P 环的支持力N 和细绳上的拉力T 的变化情况是( ) A .N 变大 B .N 不变 C .T 变小D .T 变大第II 卷(非选择题 共72分,请将答案填写在答题卷上)二、填空、实验题.(本题共4个小题,其中第15题4分,其余每小题每空2分,共22分) 13、重力为G 的物体系在两根等长的细绳OA 、OB 上,轻绳的A 端、B 端挂在半圆形的支架上,如图所示,重力为G 的物体悬挂于O 点,若固定A端,绳OA 方向的夹角为60º,将绳OB 的B 端沿半圆形支架从水平位置逐渐移至竖直位置C 的过程中,当OB 与竖直方向的夹角是________(填角度)时,OB 绳上的拉力有最小值_____________(填大小).14、火车从甲站出发做加速度为a 的匀加速运动,过乙站后改为沿原方向以a 的加速度匀减速行驶,到丙站刚好停住.已知甲、丙两地相距24 k m ,火车共运行了24min ,则甲、乙两地的距离是____ k m ,火车经过乙站时的速度为____ km / min .15、一个物体以某一初速度0v 开始作匀减速直线运动直到停止,其总位移为s .当它的位 移为23s时,所用时间为t 1,当它的速度为03v 时,所用时间为t 2.则t 1∶t 2=________. OA BP Q16、在《互成角度的两个共点力的合成》实验中:(1)做好实验准备后,先用两个弹簧秤把橡皮条的结点拉到某一位置O ,此时学生需要记录的是 和 ,接着用一个弹簧秤拉橡皮条,要特别注意的是 .(2)在该实验中,需要将橡皮条的一端固定在水平木板上,另一端系上两根细绳,细绳的另一端都有绳套(如图),需要用两个弹簧秤分别勾住绳套,并互成角度地拉橡皮条.某同学认为在此过程中必须注意以下几项:A .两根细绳必须等长B .橡皮条应与两绳夹角的平分线在同一直线上C .在使用弹簧秤时要注意使弹簧秤与木板平面平行 其中正确的是 .(填入相应字母)(3)若在实验中增大弹簧称对细绳拉力的夹角,同时保证橡皮条两端点的位置不变,则( )A..两弹簧称的示数可能都增大 B .两弹簧称的示数可能都减小 C .两弹簧称的示数一定都增大 D .两弹簧称的示数一定都减小三.计算题.本题共4个小题,共50分.解答应写出必要的文字说明、方程式和重要的演算步骤,只写最后答案的不能得分,有数值计算的题,答案中必须明确写出数值和单位. 17、(10分) 一辆汽车在从沙坪坝开往渝北的途中,进入高速路后有一段加速过程,假设此过程可视为匀加速直线运动,现测得汽车在接下来相等的相邻时间内通过位移分别是24m 和64m ,连续相等的时间为4s ,求: (1)汽车的加速度大小;(2)汽车刚开始加速时的速度大小.18、(12分)用动能为6.01=E MeV 的质子轰击静止的锂核73Li,生成了两个α粒子(已知质子、α粒子、锂核的质量分别为0073.1=p m u,0015.4=αm u,0160.7=Li m u ). (1)写出该核反应方程;(2)试计算生成的两个α粒子的动能之和. 19、(14分) 如图所示,小球的质量为2kg ,两根轻绳AB 和AC 的一端连接于竖直墙上,另一端系于小球上,AC 绳水平.在小球上另施加一个方向与水平线成θ=60º角的拉力F ,若要使绳子都能伸直,求拉力F 的大小范围.20、(14分) 如图所示,一个表面粗糙的斜面,斜面的倾角为θ,当斜面固定在地面上时,一质量为m 的滑块恰好能沿斜面匀速下滑.现将该斜面放在水平光滑的地面上,并用一方向水平向左、大小为mg f 4=sin θcos θ的推力作用于斜面, 为了保持斜面静止不动,同时让斜面上的滑块沿斜面匀速上滑,可以再对滑块施加一推力F .求: (1)斜面的动摩擦因素u 是多少? (2)推力F 的大小和方向.[参考答案] http://一、选择题1.D2.C3.A4.D5.A6.B7.A8.C9. CD 10. BD 11.AD 12.BC 二、实验、填空题(每空2分,共20分) 13.ο30G 2314.12 2 15. 2:)33(- 16.(1)两弹簧称拉力的大小 方向 橡皮条的节点拉到同一个位置O 点 (2)C (3)A 三、计算题 17.(10分)解:(1)由匀变速直线运动推论公式:212aT S S =-得64-24=a ·24 ……3分所以5.2=a m/s 2………1分(2)由平均速度等于时间中点的瞬时速度)2(01Ta v T s v +==得 ………4分 5.24240+=v ×)24( 解得:10=v m/s …………2分18.(12分)解:(1)根据质量数和电荷数守恒有:73Li +11H →242H e …………5分核反应的质量亏损:m ∆=i L m +p m -2αm =7.0160u+1.0073u-2×4.0015u=0.0203u …………2分由质能方程可得核反应释放出的能量=∆=∆2mc E 0.0203×931.5MeV=18.9MeV ………2分又能量守恒定律,得:生成的两个α粒子的动能之和E =E E ∆+1=0.6MeV +18.9MeV=19.5MeV ………3分 19.(14分)解:当绳AC 的拉力刚好为零时,F 有最小值min F ,B T cos θ=min F cos θ ① 2min F sin θ=G ②解得min F =sin 2θG =3320N ………6分当绳AB 的拉力刚好为零时,F 有最大值max F ,小球的受力如图max F sin θ=G ③max F cos θ=C T ④解得max F = sin θG =3340N ………6分所以,F 大小的取值范围为:3320N ≤F ≤3340N ………2分20.(14分)解:(1)当斜面固定时,滑块m 恰好匀速下滑,由平衡条件有:sin cos mg mg θμθ= ① ………3分解得tan μθ= ………1分(2)设推力F 的方向与斜面的夹角为ϕ,推力F 沿斜面的分量为x F ,垂直于斜面的分量为y F ,滑块受力如图,由平衡条件有: f x F mg F +=θsin ② ………2分 θcos 1mg F N y += ③………2分 1uN F f = ④………1分斜面受力分析如图,其中G 为斜面体受到的重力,2N 为地面对斜面的支持力,因斜面体静止,有:θθsin cos 1N F f f += ⑤………2分联立①②③④⑤求解,得θsin 3mg F x =,θcos mg F y =大小:θ222sin 81+=+=mg F F F y x ………2分方向:θϕcot 31tan ==x yF F ………1分f Ff。
2016-2017学年重庆一中高二(下)期末物理试卷一、选择题(本题共8小题,总32分,每小题4分.其中1-8题为单项选择题,9-12题为多项选择题,选对不选全得2分,错选得0分)1.(4分)根据热力学定律和分子动理论,可知下列说法正确的是()A.不管科技如何进步,绝对零度都不能达到B.为了增加物体的内能,必须给物体传递热量C.空气压缩到一定程度很难再压缩是因为分子间存在斥力的作用D.可以利用高科技手段,将散失到环境中的内能重新收集起来加以利用而不引起其他变化2.(4分)物理学家做了一个有趣的实验:在光屏处放上照相用的底片.若减弱光的强度,使光子只能一个一个地通过狭缝.实验结果表明,如果曝光时间不太长,底片只能出现一些不规则的点子;如果曝光时间足够长,底片上就会出现规则的干涉条纹.对这个实验结果有下列认识,其中正确的是()A.曝光时间不太长时,底片上只能出现一些不规则的点子,表现出光的波动性B.单个光子通过双缝后的落点可以预测C.只有大量光子的行为才能表现出光的粒子性D.干涉条纹中明亮的部分是光子到达机会较多的地方3.(4分)一定质量的理想气体的状态变化过程如题3 图所示,MN 为一条直线,则气体从状态M 到状态N 的过程中()A.温度保持不变B.气体需要吸收热量C.外界对气体做功D.气体的密度在不断增大4.(4分)如图所示是A、B两物体从同一地点出发运动的x﹣t图象,图象A是一条直线,图象B是抛物线,则下列说法正确的是()A.物体B 做曲线运动B.物体B 初速度是10m/sC.物体A 做匀加速直线运动D.t=8s 时,两物体相遇5.(4分)下列说法正确的是()A.比结合能越大的原子核,核子平均质量越大B.10 个235U 原子核经过了一个半衰期后一定还剩下5 个235U 原子核没发生衰变C.用频率一定的光照射某金属发生光电效应时,入射光强度越大,单位时间逸出的光电子数目越多D.汤姆孙首先发现了电子,从而说明原子核内有复杂的结构6.(4分)一群处于基态的氢原子吸收某种单色光子后,向外辐射了ν1、ν2、ν3三种频率的光子,且ν3>ν2>ν1,则()A.ν2:ν3=27:32B.被氢原子吸收的光子能量为h(ν1+ν2+ν3)C.用光子能量为h(ν1+ν2)的单色光照身处于基态的氢原子,可以使氢原子电离D.ν1、ν2、ν3三种频率的光子对应的波长分别为λ1、λ2、λ3,则有λ1=λ2+λ37.(4分)在地面上方,将小球以4kg•m/s 的动量水平抛出,落地时的动量大小是5kg•m/s,不计空气阻力,g取10m/s2,则()A.这过程中小球动量改变量为1kg•m/sB.这过程中小球重力做功为0.5JC.小球落地时速度方向和竖直方向的夹角是37°D.小球落地时重力瞬时功率为30W8.(4分)如图所示,某新修的笔直公路示意图,公路上每隔400m设有一个红绿灯路口,各路口同时开启绿灯或同时关闭绿灯开启红灯,红绿灯转换时间不计,每一次绿灯持续时间为20s,红灯持续时间为5s.当某次绿灯亮起时,停在路口1的一辆新能源汽车立即以加速度2m/s2加速到10m/s,忽略人行横道的宽度,没有其它的车辆等,则()A.汽车从开始运动经45s通过路口2B.汽车会在路口3第一次遇到红灯C.汽车会在路口4第一次遇到红灯D.汽车通过这五个路口都不会遇到红灯二、多选题(共4小题,每小题4分,满分16分)9.(4分)用如图所示的实验装置来研究气体等体积变化的规律.A、B管下端由软管相连,注入一定量的水银,烧瓶中封有一定量的理想气体,开始时A、B两管中水银面一样高,那么为了保持瓶中气体体积不变()A.将烧瓶浸入热水中时,应将A管向上移动B.将烧瓶浸入热水中时,应将A管向下移动C.将烧瓶浸入冰水中时,应将A管向上移动D.将烧瓶浸入冰水中时,应将A管向下移动10.(4分)一个静止的放射性原子核处于垂直纸面向里的匀强磁场中,由于发生了衰变而形成如图所示的两个圆形径迹,两个圆的半径之比为1:45,则()A.该原子核发生了α衰变B.图示的两个圆周运动都是逆时针方向运动C.原来静止的原子核的原子序数为90D.沿大圆和沿小圆运动的粒子的周期相等11.(4分)某火箭由地面竖直向上发射时,其v﹣t图象如图所示,则下列表述正确的是()A.0~t3时间内,火箭一直向上运动B.0~t3时间内,火箭的平均速度为C.0~t2时间内,火箭的平均速度为1.5v1D.火箭运动过程中的最大加速度大小为12.(4分)如图所示,水平光滑地面上停放着一辆质量为M的小车,其左侧是半径为R的四分之一光滑圆弧轨道AB,轨道最低点B与水平轨道BC相切,轻弹簧一端固定在C点,另一端自由伸长,整个轨道处于同一竖直平面内.将质量为m的物块(可视为质点)从 A 点无初速释放,物块滑行到水平轨道压缩一次弹簧后恰停在 B 点.已知水平轨道动摩擦因数为μ,重力加速度为g,空气阻力忽略不计.关于物块运动过程中,下列说法正确的是()A.小车运动过程的总路程为B.物块在水平轨道上离B 点最远为C.弹性势能最大值为mgRD.小车运动过程中的最大速度为二、实验题(本题总18分,每项2分)13.(6分)同学在《研究匀变速直线运动》的实验中,电磁打点计时器使用的交流电的频率为f,用打点计时器打出一条纸带,纸带上标出的A、B、C、D、E都是选中的记数点,每两个记数点间都有四个自然点没有画出,测得AC点间的距距离为s1,DE 两点间距离s2,如图,则:(1)该同学所用的电磁打点计时器使用电源是A、交流220VB、交流50VC、直流4﹣6VD、交流4﹣6V(2)打B点时纸带(或小车)的运动速度v B=,小车运动过程中的加速度为a=.14.(12分)某兴趣小组的同学想测量一捆带绝缘漆的镍铬合金丝的长度.(1)如图1所示,他们用螺旋测微器测得合金丝的直径d=mm,查得镍铬合金的电阻率为ρ,若测出合金丝的电阻为R,则合金丝的长度可以根据公式L=求出(用ρ、d、R 表示).(2)经估算合金丝的电阻约为20Ω,他们要利用实验室提供的如下器材测量合金丝的电阻,要求测量时电表读数不得小于其量程的三分之一,且指针偏转范围尽量大.A.电流表A1(150mA、内阻r1约10Ω)B.电流表A2(20mA,内阻r2约30Ω)C.电压表V1(3V,内阻约为1kΩ)D.电压表V2(15V,内阻约为3kΩ)E.滑动变阻器R1(5Ω,额定电流2.0A)F.滑动变阻器R2(500Ω,额定电流0.5A)G.电源E,电动势E=4V(内阻较小)H.电键S及导线若干①在提供的器材中需要选择哪些器材进行实验:(用器材前对应的序号字母填写);②小组同学测量合金丝直径时需要刮掉绝缘漆,但同学们忽略了这一步,假若其它数据准确,合金丝的测量长度比真实长度(填“偏大”、“偏小”或“不影响”);小组同学测量合金丝电阻时因电流表内外接的原因使合金丝的测量电阻值比真实电阻值(填“偏大”、“偏小”或“不影响”).③请在方框中作出正确的电路图.三、计算题(本题共4小题,总44分.解答应写出必要的文字说明、方程式和重要的演算步骤,只写出最后答案的不能得分)15.(7分)一个质量为0.18kg的垒球,以25m/s的水平速度飞行球棒,被球棒打击后,反向水平飞出,速度的大小为45m/s,若棒球与垒球的作用时间为0.1s,求:(1)棒球对垒球的平均作用力的大小;(2)这个力对垒球做的功。
16.(10分)如图所示,一开口向上竖直放置于水平面的导热气缸,活塞面积S=0.02m2,开始时活塞到缸底0.4m,缸内气体温度为127℃.现使外界环境温度缓慢降低至某一温度,活塞下降到离缸底0.3m处缸内气体内能减少了700J.不计活塞与气缸间的摩擦,活塞质量为20kg,g取10m/s2,外界大气压强p0=1.0×105Pa.求:在此过程中,缸内气体(1)气体压强和末状态气体的温度;(2)与外界交换的热量,并说明缸内气体是吸热还是放热.17.(12分)汽车在平直公路上匀速前进,司机突然发现前方20m处有一辆同向匀速行驶的自行车,司机反应0.5s后刹车做匀减速直线运动到停止,刹车过程中恰好没有撞上自行车.已知汽车刹车后的第1s内和第2s内位移大小依次为11m和9m.将车看成质点,则(1)汽车刹车后7s内位移为多少?(2)汽车的初速度为多大?(3)自行车速度为多大?18.(15分)实验用升降机箱体质量为M=55kg,内部天花板到地板间距恰好H=6m.某次实验时,开动电机给升降机箱体恒定的拉力使箱体匀加速上升,加速度大小为g,静止启动的同时从天花板处让一弹性小球自由下落.已知小球质量m=5kg,小球和箱体只在竖直方向上运动且每次碰撞都是弹性碰撞,碰撞时间很短,内力远大于外力,忽略空气阻力,g取10m/s2.求:(1)小球开始运动经多长时间与箱体发生第一次碰撞?(2)第一次碰撞结束时箱体速度大小和小球的速度大小?(3)从开始运动到第三次碰撞箱体前电机对箱体做的功?2016-2017学年重庆一中高二(下)期末物理试卷参考答案与试题解析一、选择题(本题共8小题,总32分,每小题4分.其中1-8题为单项选择题,9-12题为多项选择题,选对不选全得2分,错选得0分)1.(4分)根据热力学定律和分子动理论,可知下列说法正确的是()A.不管科技如何进步,绝对零度都不能达到B.为了增加物体的内能,必须给物体传递热量C.空气压缩到一定程度很难再压缩是因为分子间存在斥力的作用D.可以利用高科技手段,将散失到环境中的内能重新收集起来加以利用而不引起其他变化【分析】改变内能的方式有做功和热传递,功可以全部转化为内能,内能则不可能全部转化为功,绝对零度是一切低温物体的极限;理解气体压强的实质;满足能量守恒定律的客观过程具有方向性.【解答】解:A、绝对零度是一切低温物体的极限,只能无限接近,故A正确;B、改变内能的方式有做功和热传递,为了增加物体的内能,必须给物体传递热量或对物体做功,故B错误;C、空气压缩到一定程度很难再压缩是因为气体压强的作用,故C错误;D、根据热力学第二定律,满足能量守恒定律的客观过程具有方向性,不可能将散失到环境中的内能重新收集起来加以利用而不引起其它变化。
故D错误;故选:A。
【点评】该题考查热力学定律,都是记忆性的知识点的内容,知道热力学定律的具体表述,并理解记忆,难度不大.2.(4分)物理学家做了一个有趣的实验:在光屏处放上照相用的底片.若减弱光的强度,使光子只能一个一个地通过狭缝.实验结果表明,如果曝光时间不太长,底片只能出现一些不规则的点子;如果曝光时间足够长,底片上就会出现规则的干涉条纹.对这个实验结果有下列认识,其中正确的是()A.曝光时间不太长时,底片上只能出现一些不规则的点子,表现出光的波动性B.单个光子通过双缝后的落点可以预测C.只有大量光子的行为才能表现出光的粒子性D.干涉条纹中明亮的部分是光子到达机会较多的地方【分析】根据爱因斯坦的“光子说”可知,单个光子表现为粒子性,而大量光子表现为波动性,并且单个光子通过双缝后的落点无法预测,而光子到达的多的区域表现为亮条纹,而光子到达的少的区域表现为暗条纹.【解答】解:A、根据爱因斯坦的“光子说”可知,单个光子表现为粒子性,而大量光子表现为波动性,故曝光时间不太长时,底片上只能出现一些不规则的点子,说明了单个光子表现为粒子性,故A错误;B、光子的粒子性并非宏观实物粒子的粒子性,故单个光子通过双缝后的落点无法预测,故B错误;C、如果曝光时间足够长,底片上就会出现规则的干涉条纹,说明了大量光子表现为波动性,故C错误;D、光子到达的多的区域表现为亮条纹,而光子到达的少的区域表现为暗条纹,故D正确。