从业人员平均人数计算方法
- 格式:doc
- 大小:38.00 KB
- 文档页数:2
一、劳动工资统计报表制度总说明和工作要求(一)为及时、准确地搜集、整理法人单位从业人员数、工资总额和从业人员平均工资等方面的资料,为政府监测、调控工资分配格局,实行宏观决策和经济管理提供数据,为国家制定劳动就业政策、收入分配政策和社会保障制度提供可靠依据,为国民经济核算提供可靠基础数据,依照《中华人民共和国统计法》和国家、重庆市《2013年劳动统计报表制度》有关规定,结合江津实际,特制定《江津区2014年劳动统计报表制度》。
(二)劳动工资统计报表制度是国家统计调查的一部份,是国家统计局、重庆市统计局和江津区统计局对各类法人单位(包括私营单位)的综合要求,调查内容能满足各级政府和综合主管部门共同的基本的需要。
各镇人民政府、街道办事处和工、农业园区管委会、各主管部门和直报单位、各企业、事业和机关法人单位应严格按照全国劳动统计报表制度统一规定的统计范围、计算方法、统计口径、填报目录、表式内容及统计分类标准和编码,认真组织实施,全面准确及时填报劳动统计报表,不得迟报、缺报、拒报,不得虚报和瞒报。
(三)江津区2014年劳动工资统计工作任务总体要求:紧紧围绕切实提高劳动统计数据质量这个中心任务开展工作。
一是加强统计业务学习,熟练掌握填表方法。
二是加强劳动统计业务指导和培训工作。
三是加强劳动统计基础工作,建立健全原始记录和劳动统计台帐,做到各类法人单位、从业人员数和劳动报酬不重不漏、数出有据、帐表相符、表实相符。
四是深入基层走访调研,了解各类从业人员固定收入、隐形收入、提成收入等,重点了解各行业各类从业人员一般平均工资水平、最低工资水平和最高工资水平,掌握基层劳动统计相关实际信息。
五是认真清理核准劳动工资统计报表单位,认真布置、收集、填报劳动统计报表,加强劳动统计报表数据质量审核和评估工作,做到填表规范、完整、准确,附编表说明和评估报告,按时上报区统计局和市统计局。
六是强化劳动统计调查分析工作,做好为各级领导和部门宏观调控,实行科学决策和管理及时准确全面提供劳动统计数据资料和分析资料,为各级政府核算地区生产总值提供正确的基础数据,为企事业发展和社会公众提供统计优质服务,充分发挥统计信息、咨询、监督的整体职能。
从业人员平均人数计算方法第一种计算方法是“全职员工平均人数法”。
这种方法适用于所有公司或组织,无论其规模大小。
首先,我们需要确定一个参考期间,通常是一年。
然后,需要记录每个参考期间的全职员工总数。
最后,将所有参考期间的全职员工总数相加,并除以参考期间的数量。
这样就得到了从业人员的平均人数。
举个例子来说明这种计算方法。
假设一个公司在2024年有100名全职员工,在2024年有200名全职员工。
参考期间为两年。
那么,计算从业人员平均人数的步骤如下:全职员工总数=100+200=300通过这种计算方法,我们可以得到该公司从业人员的平均人数为150人。
第二种计算方法是“人力成本平均人数法”。
这种方法适用于想要计算从业人员平均人数以确定人力成本的公司或组织。
首先,我们需要确定一个参考期间,通常是一年。
然后,需要计算每个参考期间的人力成本总数。
最后,将所有参考期间的人力成本总数相加,并除以参考期间的数量。
这样就得到了从业人员的平均人数。
举个例子来说明这种计算方法。
假设一个公司在2024年的人力成本总数为200,000美元,在2024年的人力成本总数为300,000美元。
参考期间为两年。
人力成本总数=200,000+300,000=500,000美元通过这种计算方法,我们可以得到该公司从业人员的平均人数为250,000美元。
还有其他的计算方法,如“工时平均人数法”、“产出平均人数法”等等。
这些方法适用于不同行业和不同的需求。
选择合适的方法,可以更准确地计算从业人员的平均人数。
综上所述,根据不同的需求,可以选择不同的方法来计算从业人员的平均人数。
这些方法包括全职员工平均人数法、人力成本平均人数法、工时平均人数法、产出平均人数法等等。
只要根据实际情况选择合适的方法,就可以得到准确的结果。
全年职工平均人月数计算公式
全年职工平均人月数是一个重要的指标,用于衡量一个企业或组织中员工的数量和工作时间的分配情况。
它是通过将全年的总工作人数除以12来计算得出的。
这个指标可以帮助企业管理者了解员工的平均数量,并根据实际情况进行人力资源的合理配置和调整。
全年职工平均人月数的计算公式如下:
全年职工平均人月数 = 全年总工作人数 / 12
在计算过程中,我们需要确保以下几点:
1.准确统计全年的总工作人数,包括所有正式员工和临时员工。
2.将总工作人数除以12,以得出平均每月的员工数量。
这是为了更好地了解员工的数量分布情况,做出相应的决策。
通过计算全年职工平均人月数,企业可以更好地了解员工数量的变化趋势,判断是否需要招聘新员工或进行裁员。
同时,它也可以帮助企业进行预算和资源分配,确保每个月都有足够的员工来完成工作任务。
此外,全年职工平均人月数还可以作为企业绩效考核和激励制度的参考指标之一。
需要注意的是,全年职工平均人月数只是一个统计指标,不能完全代表员工的工作质量和效率。
除了数量的变化,企业还应该关注员工的绩效评估、培训需求和福利待遇等方面,以提高员工的工作效能和满意度。
全年职工平均人月数是一个重要的指标,可以帮助企业管理者了解员工数量的分布情况,并做出相应的调整和决策。
在计算过程中,需要准确统计全年的总工作人数,并将其除以12,以得出平均每月的员工数量。
这个指标对于企业的人力资源管理和绩效考核都具有重要的参考价值。
人力资源从业者最常用的计算公式01 招聘分析常用计算公式1.招聘入职率:应聘成功入职的人数÷应聘的所有人数×100%。
2.月平均人数:(月初人数+月底人数)÷23.月员工离职率:整月员工离职总人数÷月平均人数×100%4.月员工新进率:整月员工新进总人数÷月平均人数×100%5.月员工留存率:月底留存的员工人数÷月初员工人数×100%6.月员工损失率:整月员工离职总人数÷月初员工人数×100%7.月员工进出比率:整月入职员工总人数÷整月离职员工总人数×100%02 考勤常用的统计分析公式1.个人出勤率:出勤天数÷规定的月工作日×100%2.加班强度比率:当月加班时数÷当月总工作时数×100%3.人员出勤率:当天出勤员工人数÷当天企业总人数×100%4.人员缺勤率:当天缺勤员工人数÷当天企业总人数×100%03 常用工资计算人力资源成本分析1.月薪工资:月工资额÷21.75天×当月考勤天数2.月计件工资:计件单价×当月所做件数3.平时加班费:月工资额÷21.75天÷8小时×1.5倍×平时加班时数4.假日加班费:月工资额÷21.75天÷8小时×2倍×假日加班时数5.法定假日加班费:月工资额÷21.75天÷8小时×3倍×法定假日加班时数6.直接生产人员工资比率:直接生产人员工资总额÷企业工资总额×100%7.非生产人员工资比率:非生产人员工资总额÷企业工资总额×100%8.人力资源费用率:一定时期内人工成本总额÷同期销售收入总额×100%9.人力成本占企业总成本的比重:一定时期内人工成本总额÷同期成本费用总额×100%10.人均人工成本:一定时期内人工成本总额÷同期同口径职工人数11.人工成本利润率:一定时期内企业利润总额÷同期企业人工成本总额×100%04 培训统计分析公式1.培训出勤率:实际培训出席人数÷计划培训出席人数×100%05 HR常用基础公式汇总1.新晋员工比率:已转正员工数/在职总人数2.补充员工比率:为离职缺口补充的人数/在职总人数3.离职率(主动离职率/淘汰率):离职人数/在职总人数4.离职率:离职人数/((期初人数+期末人数)/2)5.离职率:离职人数/(期初人数+录用人数)×100%6.异动率:异动人数/在职总人数7.人事费用率:(人均人工成本*总人数)/同期销售收入总数8.招聘达成率:(报到人数+待报到人数)/(计划增补人数+临时增补人数)9.人员编制管控率:每月编制人数/在职人数10.人员流动率:(员工进入率+离职率)/211.员工进入率:报到人数/期初人数12.员工当月应得薪资的计算方程式为:每天工资=月固定工资/21.75天13.当月应得工资:每天工资x当月有效工作天x当月实际工作天数调整比例14.当月应工作天数:当月自然日天数–当月休息日天数15.当月有效工作日:当月应工作天数–全无薪假期16.当月实际工作天数调整比列:21.75天/当月应工作天数:17.生产型企业劳动生产率:销售收入/总人数06 成本效用评估1.总成本效用:录用人数/招聘总成本2.招募成本效用:应聘人数/招募期间的费用3.选拔成本效用:被选中人数/选拔期间的费用4.人员录用效用:正式录用人数/录用期间的费用5.招聘收益成本比:所有新员工为组织创造的价值/招聘总成本07 数量评估1.录用比:录用人数/应聘人数*100%2.招聘完成比:录用人数/计划招聘人数*100%3.应聘比:应聘人数/计划招聘人数*100%4.工资计算:月工资/21.75*实际工作天数(不计算周六日)5.加班率:总加班时间/总出勤时间6.直接间接人员比例:直接人员/间接人员08 制度工作时间的计算1.年工作日:365天-104天(休息日)-11天(法定节假日)=250天2.季工作日:250天÷4季=62.5天/季3.月工作日:250天÷12月=20.83天/月4.工作小时数的计算:以月、季、年的工作日乘以每日的8小时5.日工资:月工资收入÷月计薪天数6.小时工资:月工资收入÷(月计薪天数×8小时)。
平均工资怎么算
年平均工资是指在一年平均每人所得的工资额。
那么,平均工资怎么算呢?下面我为大家收集整理了平均工资的计算方法,欢迎阅读!
平均工资怎么算
一个单位从业人员年平均工资=一年实际支付的全部从业
人员工资总额÷一年全部从业人员平均人数
如:某单位2015年末实有职工950人,平均人数为921人,1-12月发放基本工资11132千元,奖金35660千元,津
补贴6603千元。
本单位全年发放的工资总额为
11132+35660+6603=53395(千元)
本单位年平均工资为53395÷921*1000=57975(元)
平均工资数据反映个人工资水平存在着一定的局限性
不能全面反映全社会的工资水平状况
随着劳动工资统计改革的深入,统计的范围不断扩大,但城镇非私营单位就业人员平均工资和城镇私营单位就业人员平均工资仍分别发布,因此,目前的工资数据还不能全面反映全社会工资水平状况。
不能充分反映工资差距情况
江西省统计局发布的各类平均工资数据反映的是全省或某一类单位、某个行业的平均水平。
由于工资分布是典型的偏态分布。
从每个人个人角度来看,工资水平及增长速度均会因所属单位的行业、地区、性质,及个人所在岗位的不同而感受不同。
附件(1):劳动统计有关指标解释及问题解答●指标解释1、单位法人代码:指“单位法人代码证书”的代码。
2、单位从业人员期末人数:指本单位在报告期内最后一天的实有从业人数。
如:年未实有人数即为12月31日时点上的实有人数。
3、使用的农村劳动力:指本单位用工中,户口仍在农村的从业人员。
4、省外员工:指户籍在广东省外的员工。
不包括外籍人员和港澳台人员。
5、省内市外员工:指户籍在广东省内,本地级市外的员工。
不包括外籍人员和港澳台人员。
6、在岗职工:指报告期最后1天(如年报为12月31日,季报为各季末最后1天)在本单位工作并领取工资的职工。
包括长期职工和临时职工。
只要仍在工作岗位上,就算是在岗职工。
7、长期职工:指在单位工作连续满1年或以上的职工。
未满1年的为临时职工。
8、其他从业人员:指单位聘用的离退休人员、港澳台员工、外籍员工和民办教师,以及已在其他单位领取工资,在本单位从事第二职业的兼职人员。
9、离开本单位仍保留劳动关系的职工年末人数:包括内部退养职工、下岗职工、停薪留职人员、挂靠关系的人员等。
10、专业技术人员:指从事专业技术工作的人员以及从事专业技术管理工作且已在1983年以前评定了专业技术职称或在1984年以后聘任了专业技术职务的人员。
执行公务员管理或依照公务员管理的单位免填该栏。
专业技术人员具体指工程技术人员、农业技术人员、科研人员(含自然科学研究、社会科学研究及实验技术人员)、卫生技术人员、教学人员(含高等院校、中等专业学校、技工学校、中学、小学)、民用航空飞行技术人员、船舶技术人员、经济人员、会计人员、统计人员、翻译人员、图书资料、档案、文博人员、新闻、出版人员、律师、公证人员、广播电视播音人员、工艺美术人员、体育人员、艺术人员及政工人员。
专业技术管理人员具体指企业、事业单位的领导;企业、事业单位下设的职能机构、企业的生产车间和辅助车间(或附属辅助生产单位)中从事生产、技术、经济管理和政治工作的人员。
关于城市平均工资怎么算出来的城市平均工资怎么算出来的城市社会平均工资计算方法:城镇单位从业人员平均工资=工资总额/平均人数。
社会平均工资主要涉及到内容有两项,一是统计局按季、年统计城镇单位从业人员工资总额。
二是从业人数。
根据现行统计制度,工资总额是本单位在一定时期内直接支付给本单位全部职工的劳动报酬总额,包括计时工资、计件工资、奖金、津贴和补贴、加班加点工资、特殊情况下支付的工资,不论是否计入成本,不论是以货币形式还是以实物形式支付,均包括在内。
同时,根据国际惯例,工资总额统计的是个人税前工资,并且包括个人交纳的养老、医疗、住房等个人账户的基金。
扩展资料:目前我们公布的社会平均工资多数是指城镇非私营单位在社会平均工资,包含了国有、集体、股份、有限公司、外资等一系列非私营单位,而且也不包括个体。
社会平均工资统计里边还有一些大家容易忽视的事项。
第一,这里面包含了加班费、年终奖等一系列工资总额。
第二,所统计的工资是应发工资,包含了我们社保交费承担的个人养老8%,医疗2%,失业0.5%。
还有住房公积金5%到12%,还有一部分职工是要扣除企业或者职业年金,另外还有个人工资所得税。
哪些行业工资高?据了解,工资统计的行业分类标准按照《国民经济行业分类》执行,包括农、林、牧、渔业;采矿业;制造业等19个行业大类。
城镇非私营单位中,信息传输、软件和信息技术服务业年平均工资最高,为201506元;其次为科学研究和技术服务业、金融业,均超过15万元,分别为151776元、150843元。
三大行业工资水平分别为全国平均水平的1.89倍、1.42倍和1.41倍。
此外,有12个行业的年平均工资水平超过10万元大关,比2020年增加3个。
城镇私营单位中,信息传输、软件和信息技术服务业平均工资依然最高,为114618元,是唯一超过10万元的行业。
其次是金融业、科学研究和技术服务业,分别为95416元、77708元。
综合来看,信息传输、软件和信息技术服务业,金融业,科学研究和技术服务业工资水平位居各行业前列。
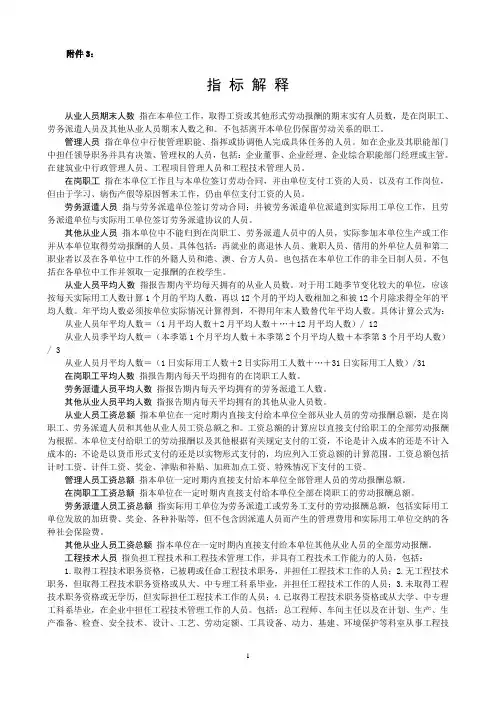
附件3:指标解释从业人员期末人数指在本单位工作,取得工资或其他形式劳动报酬的期末实有人员数,是在岗职工、劳务派遣人员及其他从业人员期末人数之和。
不包括离开本单位仍保留劳动关系的职工。
管理人员指在单位中行使管理职能、指挥或协调他人完成具体任务的人员。
如在企业及其职能部门中担任领导职务并具有决策、管理权的人员,包括:企业董事、企业经理、企业综合职能部门经理或主管。
在建筑业中行政管理人员、工程项目管理人员和工程技术管理人员。
在岗职工指在本单位工作且与本单位签订劳动合同,并由单位支付工资的人员,以及有工作岗位,但由于学习、病伤产假等原因暂未工作,仍由单位支付工资的人员。
劳务派遣人员指与劳务派遣单位签订劳动合同;并被劳务派遣单位派遣到实际用工单位工作,且劳务派遣单位与实际用工单位签订劳务派遣协议的人员。
其他从业人员指本单位中不能归到在岗职工、劳务派遣人员中的人员,实际参加本单位生产或工作并从本单位取得劳动报酬的人员。
具体包括:再就业的离退休人员、兼职人员、借用的外单位人员和第二职业者以及在各单位中工作的外籍人员和港、澳、台方人员。
也包括在本单位工作的非全日制人员。
不包括在各单位中工作并领取一定报酬的在校学生。
从业人员平均人数指报告期内平均每天拥有的从业人员数。
对于用工随季节变化较大的单位,应该按每天实际用工人数计算1个月的平均人数,再以12个月的平均人数相加之和被12个月除求得全年的平均人数。
年平均人数必须按单位实际情况计算得到,不得用年末人数替代年平均人数。
具体计算公式为:从业人员年平均人数=(1月平均人数+2月平均人数+…+12月平均人数)/ 12从业人员季平均人数=(本季第1个月平均人数+本季第2个月平均人数+本季第3个月平均人数)/ 3从业人员月平均人数=(1日实际用工人数+2日实际用工人数+…+31日实际用工人数)/31在岗职工平均人数指报告期内每天平均拥有的在岗职工人数。
劳务派遣人员平均人数指报告期内每天平均拥有的劳务派遣工人数。
从业人员指数计算方法
实施条例第九十二条第(一)项和第(二)项所称从业人数,为与企业建立劳动关系的职工人数和企业接受的劳务派遣用工人数之和;从业人数和资产总额指标,按企业全年月平均值确定,具体计算公式如下:月平均值=(月初值+月末值)÷2;全年月平均值=全年各月平均值之和÷12。
实施条例第九十一条第(二)项所称国际金融组织,包括国际货币基金组织、世界银行、亚洲开发银行、国际开发协会、国际农业发展基金、欧洲投资银行以及财政部和国家税务总局确定的其他国际金融组织;所称优惠贷款,是指低于金融企业同期同类贷款利率水平的贷款。
填报纳税人全年平均从业人数,从业人数是指与企业建立劳动关系的职工人数和企业接受的劳务派遣用工人数之和;
从业人数指标,按企业全年季度平均值确定,具体计算公式如下:
季度平均值=(季初值+季末值)÷2
全年季度平均值=全年各季度平均值÷4
年度中间开业或者终止经营活动的,以其实际经营期作为一个纳税年度确定上述相关指标。
全员劳动生产率指标计算公式全员劳动生产率是一个反映生产效率的重要指标,它对于评估企业、行业乃至整个国家的经济发展水平都具有关键意义。
那全员劳动生产率指标的计算公式到底是啥呢?全员劳动生产率 = 工业增加值 / 全部从业人员平均人数。
这里的工业增加值,简单来说,就是企业在生产过程中新增加的价值。
比如说一家工厂生产了一批产品,卖出去得到的收入,扣除掉购买原材料、设备折旧等各种成本之后,剩下的那部分就是工业增加值啦。
全部从业人员平均人数呢,就是把一年里每个月的从业人员数量加起来,再除以 12 得到的平均数。
给您举个例子吧。
有一家服装厂,一年下来,通过卖衣服总共赚了500 万元。
这 500 万元里面,扣除掉买布料、针线、机器设备折旧、水电费等等成本,还剩下 200 万元,这 200 万元就是工业增加值。
这家服装厂年初有 100 个工人,每个月人员有一些变动,到年底的时候一共有 120 个工人。
那每个月的人数分别加起来,再除以 12 ,假设平均下来是 110 人。
那这家服装厂的全员劳动生产率就是 200 万元除以 110 人,约等于 1.82 万元/人。
这就意味着,平均每个工人一年为企业创造了大约 1.82 万元的新价值。
在实际应用中,计算全员劳动生产率可不能马虎。
得把各种数据算准确了,不然得出的结果就不准确,没法真实反映生产效率。
有时候,企业会通过提高技术水平、优化管理流程、加强员工培训等方式来提高全员劳动生产率。
比如说,引入新的生产设备,让工人能在同样的时间里生产出更多的产品;或者重新规划工作流程,减少不必要的环节,提高工作效率。
从宏观层面来看,一个国家全员劳动生产率的提高,意味着经济的增长和发展更加有质量。
就像咱们国家,这些年一直在努力推动产业升级,从劳动密集型向技术密集型、知识密集型转变,就是为了提高全员劳动生产率,让经济发展更上一层楼。
对于企业来说,关注全员劳动生产率能帮助他们发现问题,找到改进的方向。
全员劳动生产率最简单三个公式全员劳动生产率是衡量经济发展质量和效益的重要指标,它反映了一个单位或地区全体劳动者在一定时期内创造的价值总量与劳动投入总量的比率。
下面我就给您讲讲全员劳动生产率最简单的三个公式。
公式一:全员劳动生产率 = 工业增加值 / 全部从业人员平均人数咱先来说说这个公式。
比如说,有一家工厂,在一年里生产出的产品价值增加了 500 万元,而厂里工作的员工平均人数是 100 人。
那用500 万元除以 100 人,得出的每人创造的价值就是全员劳动生产率啦。
我记得之前去一家小工厂调研的时候,就发现了全员劳动生产率的有趣现象。
那是一家生产塑料制品的小厂,老板姓王。
王老板整天愁眉苦脸的,说自己的厂效益不好。
我就问他具体情况,他说一年下来,感觉大家都忙忙碌碌的,可就是没挣到啥钱。
我帮他算了算全员劳动生产率,发现问题所在了。
原来,他们厂里的工人数量不少,但是生产流程不够优化,导致生产效率低下。
同样的时间和人力,产出的产品价值不高。
公式二:全员劳动生产率 = 国内生产总值 / 年平均从业人员数这个公式呢,是从宏观经济的角度来看全员劳动生产率的。
就好比一个城市,一年的国内生产总值是 100 亿,而常年在这个城市工作的人员平均有 10 万人,那么用 100 亿除以 10 万人,得出的就是这个城市的全员劳动生产率。
我有个朋友在一个经济发展不错的县城工作,他们那里经常会统计全员劳动生产率来评估经济发展的质量。
有一年,这个县城引进了一些新的产业,增加了不少就业岗位。
但到年底一算,全员劳动生产率并没有像预期的那样大幅提高。
后来一分析,发现新引进的产业虽然带来了就业,但在技术水平和管理模式上还有待提升,导致整体的生产效率没有跟上人员增加的步伐。
公式三:全员劳动生产率 = 营业收入 / 全部从业人员平均人数这个公式对于企业来说,是比较常用的。
比如说一家餐饮公司,一年的营业收入是 500 万,员工平均人数是 50 人,那么用 500 万除以 50 人,就能算出这家餐饮公司的全员劳动生产率。
从业人员平均人数计算方法从业人员平均人数 指报告期内(年度、季度、月度)平均拥有的从业人员数。
季度或年度平均人数按单位实际月平均人数计算得到,不得用期末人数替代。
1。
月平均人数是以报告月内每天实有的全部人数相加之和,除以报告月的日历日数.计算公式为:报告月的日历日数部人数之和报告月内每天实有的全月平均人数=对人员增减变动很小的单位,其月平均人数也可以用月初人数与月末人数之和除以2求得。
计算公式为:2月末人数月初人数月平均人数+=在计算月平均人数时应注意:(1)公休日与节假日的人数应按前一天的人数计算。
(2)对新建立不满整月的单位(月中或月末建立),在计算报告月的平均人数时,应以其建立后各天实有人数之和,除以报告期日历日数求得,而不能除以该单位建立的天数。
2。
1—本季平均人数是季报基层表中应填报的平均人数是“1—本季平均人数",以年初至报告季内各月平均人数之和除以报告季内月数求得。
计算公式为:33211月平均人数月平均人数月平均人数本季平均人数一季度:++=-66...11月平均人数月平均人数本季平均人数二季度:++=-99...11月平均人数月平均人数本季平均人数三季度:++=- 或(用本季平均人数计算)一季度:1—本季平均人数=1季度本季平均人数2211季度本季平均人数季度本季平均人数本季平均人数二季度:+=-33211季度本季平均人数季度本季平均人数季度本季平均人数本季平均人数三季度:++=- 本季平均人数以报告季内三个月的平均人数之和除以3求得。
计算公式为:33个月平均人数之和报告季内本季平均人数=3.年平均人数是以12个月的平均人数相加之和除以12求得,或以4个季度的平均人数之和除以4求得。
计算公式为:1212个月平均人数之和报告年内年平均人数=或:44个季度平均人数之和报告年内年平均人数=在年内新成立的单位年平均人数计算方法为:从实际开工之月起到年底的月平均人数相加除以12个月.计算公式为:1212月平均人数开工之月平均人数年平均人数+⋅⋅⋅+=。
从业人员数的确定方法一、概述从业人员数是指一个组织或企业所雇用的员工人数。
确定从业人员数对于企业管理、人力资源规划以及经济发展具有重要意义。
本文将介绍一些常用的确定从业人员数的方法。
二、人事档案管理法人事档案管理法是一种常用的确定从业人员数的方法。
根据该方法,企业通过维护员工的人事档案来确定从业人员数。
人事档案包括员工的个人信息、职位信息、入职日期、离职日期等。
通过对人事档案的管理,企业可以准确统计出当前的从业人员数。
三、劳动合同管理法劳动合同管理法是另一种常用的确定从业人员数的方法。
根据该方法,企业通过管理劳动合同来确定从业人员数。
每当企业与员工签订劳动合同时,都会记录员工的基本信息及合同期限。
通过对劳动合同的管理,企业可以了解到当前在职员工的人数。
四、薪酬管理法薪酬管理法是一种间接确定从业人员数的方法。
根据该方法,企业通过薪酬管理系统来确定从业人员数。
薪酬管理系统记录了每位员工的薪资信息,包括基本工资、津贴、奖金等。
通过统计薪酬系统中的员工信息,企业可以得出当前的从业人员数。
五、劳动力调查法劳动力调查法是一种主动确定从业人员数的方法。
根据该方法,企业可以进行定期或不定期的劳动力调查,了解员工的情况。
劳动力调查可以通过问卷调查、面谈等形式进行,旨在全面了解员工的工作状态和就业情况。
六、统计机构数据法统计机构数据法是一种间接确定从业人员数的方法。
根据该方法,企业可以查阅国家统计机构发布的相关数据来了解从业人员数。
国家统计机构通常会定期发布各行业的就业数据,企业可以通过查阅这些数据来了解整个行业的从业人员数,从而对比自身企业的情况。
七、人力资源管理系统法人力资源管理系统法是一种现代化的确定从业人员数的方法。
根据该方法,企业可以使用人力资源管理系统来记录和管理员工的信息。
人力资源管理系统可以实时更新员工的个人信息、职位信息等,企业可以通过查询系统中的数据来确定从业人员数。
八、企业统计报表法企业统计报表法是一种间接确定从业人员数的方法。
平均⼯资的计算⽅法是怎样的?平均⼯资是怎么来的?⽤“从业⼈员⼯资总额除以从业⼈员平均⼈数”算出来的。
“平均⼈数”并不等同于单位当时的准确⼈数,⽽是整个报告期内⼈员的平均数量。
最后再由各级统计机构审核、验收和上报数据,并由国家统计局组织全国各省共同进⾏数据的联审评估。
⼀、平均⼯资怎么算出来的?在平均⼯资话题的讨论中,不少⽹友质疑:“也没⼈来问我呀?肯定没把我算进去吧!”事实上,平均⼯资的计算并不是“挨个”去询问职⼯本⼈,⽽是以单位为整体,更为全⾯且⽆遗漏。
平均⼯资调查涉及城镇⾮私营单位,并且囊括了《国民经济⾏业分类》中的全部19个⾏业门类,每年年初,受调查单位在联⽹直报平台报送数据,依照《劳动⼯资统计报表制度》中的解释填报指标,主要包括从业⼈员期末⼈数、平均⼈数、⼯资总额和不在岗职⼯等指标。
平均⼯资就是⽤“从业⼈员⼯资总额除以从业⼈员平均⼈数”算出来的,值得注意的是,“平均⼈数”并不等同于单位当时的准确⼈数,⽽是整个报告期内⼈员的平均数量。
最后再由各级统计机构审核、验收和上报数据,并由国家统计局组织全国各省共同进⾏数据的联审评估。
最后,按照先国家再各省的顺序,经国家统计局审核同意后,各省发布数据。
⼆、为什么平均⼯资⽐我实际到⼿⼯资⾼那么多呢?总感觉“拖后腿”,或许是对平均⼯资的理解有误。
然⽽,从实际情况⽽⾔,⼤部分劳动者的确本⾝就处于“拖后腿”的位置。
在国家统计局调查中的“⼯资”指的是税前⼯资,是单位⽀付给员⼯的劳动报酬,包括了从个⼈⼯资中代扣代缴的、和的个⼈缴纳部分。
然⽽对劳动者⽽⾔,“⼯资”的概念却往往是税后⼯资、实发⼯资,这是导致我们每每看到平均⼯资的数据就翻⽩眼的原因之⼀。
其次,虽然称作“平均⼯资”,它并不能完全代表⼯资的平均⽔平。
因为⽬前中国⼯资分布还是处在少数⼈⼯资⽔平较⾼,多数⼈⼯资⽔平较低的状态,所以多数⼈的⼯资⽔平就是会位于平均⼯资以下。
此外,许多地⽅进⾏了制度改⾰。
在实发⼯资⽔平基本不变的基础上,增加了养⽼保险个⼈缴纳部分的⼯资。
关于按照法人单位从业人员平均工资计算经济补偿封顶基数的通告根据《劳动合同法》第四十六条的规定,结合经济补偿金的具体实施情况,现将关于按照法人单位从业人员平均工资计算经济补偿封顶基数的通告如下:一、基本原则根据《劳动法》及其相关法规的规定,公司决定以法人单位的从业人员平均工资作为计算经济补偿封顶基数的依据。
该决定的出发点是保护劳动者的利益,确保他们在解聘或裁员时能获得公平和合理的经济补偿。
二、计算基数1.法人单位从业人员平均工资的计算方法为:将法人单位的各类从业人员工资总和除以总人数得到平均工资。
2.公司将按照年度进行统计,以确保计算经济补偿封顶基数的准确性和合理性。
3.法人单位从业人员平均工资计算经济补偿封顶基数的数据将在每年的年度报告中公布,以确保透明度和公开性。
三、实施细则1.法人单位从业人员平均工资计算经济补偿封顶基数应遵循公正、公平、合理的原则,确保劳动者的利益被充分尊重和保护。
2.在计算基数过程中,公司将根据法人单位的经济状况、公司的利润情况以及劳动市场的竞争情况等因素进行综合考量,以确定合理的封顶基数。
3.经济补偿封顶基数应根据法人单位的不同情况进行区别对待,以充分体现劳动者的工作贡献和劳动价值。
四、监督和评估1.公司将制定相应的监督和评估机制,确保按照法人单位从业人员平均工资计算经济补偿封顶基数的过程和结果的公正性和合法性。
2.劳动者和工会组织有权对经济补偿封顶基数的计算方法和标准提出质疑和建议,并有权要求公司的说明和解释。
3.公司将定期对经济补偿封顶基数的计算方法和标准进行评估,以确保其符合法律法规的要求和劳动者的合理期望。
五、其他事项1.本通告即日起生效,并适用于公司全体员工。
2.公司将根据实际情况和需要,对本通告进行适时修改和补充。
以上为《按照法人单位从业人员平均工资计算经济补偿封顶基数的通告》的内容,希望各位员工和工会组织能够积极配合和支持,并提出宝贵的意见和建议。
公司将一如既往地关注和保护劳动者的权益,确保合理的经济补偿制度的实施。
全年职工平均人月数计算公式
全年职工平均人月数是一个重要的经济指标,它反映了一个国家或地区的劳动力资源利用情况。
计算公式如下:
全年职工平均人月数 = 全年总劳动人口数 / 全年总月数
全年总劳动人口数是指在一年内参与劳动的人口总数,包括就业人口和失业人口。
全年总月数是指一年的月份数,通常为12个月。
全年职工平均人月数的计算公式简单明了,但其中蕴含着对劳动力资源的充分利用和劳动生产率的提高的期望。
一个国家或地区的全年职工平均人月数越高,意味着劳动力资源得到了更好的利用,经济发展的潜力也更大。
然而,仅仅依靠全年职工平均人月数这一指标来评估一个国家或地区的劳动力市场状况是不够全面的。
除了考虑劳动力的数量,还需要考虑劳动力的质量。
因此,在进行劳动力市场分析时,还需要综合考虑其他指标,如就业率、失业率、劳动力参与率等。
全年职工平均人月数的计算公式为我们提供了一个简单而直观的方式来评估劳动力资源的利用效率。
通过分析这一指标,我们可以了解一个国家或地区劳动力市场的整体情况,并为制定相应的政策提供参考。
然而,我们也应该意识到,这一指标并不能完全反映一个国家或地区的劳动力市场的复杂性,因此,在进行劳动力市场分析时,还需要综合考虑其他相关指标,以获取更全面的信息。
从业人员平均人数计算方法
从业人员平均人数 指报告期内(年度、季度、月度)平均拥有的从业人员数。
季度或年度平均人数按单位实际月平均人数计算得到,不得用期末人数替代。
1.月平均人数是以报告月内每天实有的全部人数相加之和,除以报告月的日历日数。
计算公式为:
报告月的日历日数部人数之和
报告月内每天实有的全月平均人数=
对人员增减变动很小的单位,其月平均人数也可以用月初人数与月末人数之和除以2求得。
计算公式为:
2月末人数月初人数月平均人数+=
在计算月平均人数时应注意:
(1)公休日与节假日的人数应按前一天的人数计算。
(2)对新建立不满整月的单位(月中或月末建立),在计算报告月的平均人数时,应以其建立后各天实有人数之和,除以报告期日历日数求得,而不能除以该单位建立的天数。
2.1-本季平均人数是季报基层表中应填报的平均人数是“1-本季平均人数”,以年初至报告季内各月平均人数之和除以报告季内月数求得。
计算公式为:
33211月平均人数
月平均人数月平均人数本季平均人数一季度:++=-
66...11月平均人数
月平均人数本季平均人数二季度:++=-
99...11月平均人数
月平均人数本季平均人数三季度:++=
- 或(用本季平均人数计算)
一季度:1-本季平均人数=1季度本季平均人数
2211季度本季平均人数
季度本季平均人数本季平均人数二季度:+=-
33211季度本季平均人数季度本季平均人数季度本季平均人数本季平均人数三季度:++=
- 本季平均人数以报告季内三个月的平均人数之和除以3求得。
计算公式为:
33个月平均人数之和
报告季内本季平均人数=
3.年平均人数是以12个月的平均人数相加之和除以12求得,或以4个季度的平均人数之和除以4求得。
计算公式为:
1212个月平均人数之和报告年内年平均人数=
或:
44个季度平均人数之和
报告年内年平均人数=
在年内新成立的单位年平均人数计算方法为:从实际开工之月起到年底的月平均人数相加除以12个月。
计算公式为:
12
12月平均人数开工之月平均人数年平均人数+⋅⋅⋅+=。