单管高压旋喷桩施工技术参数间相互关系及控制要点
- 格式:doc
- 大小:12.00 KB
- 文档页数:1
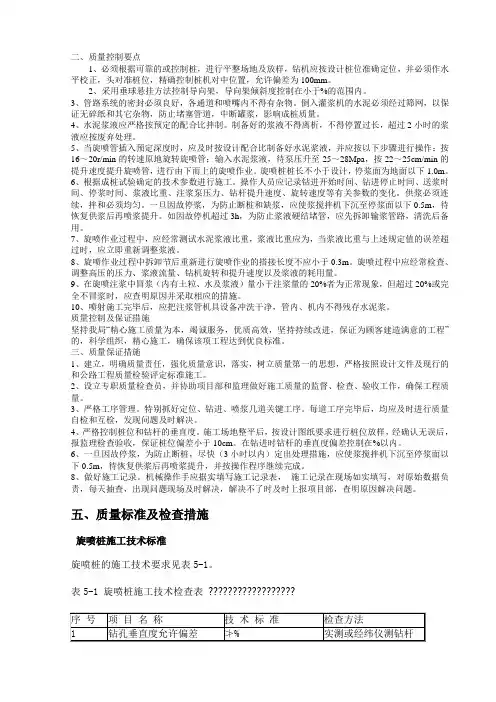
二、质量控制要点1、必须根据可靠的或控制桩,进行平整场地及放样,钻机应按设计桩位准确定位,并必须作水平校正,头对准桩位,精确控制桩机对中位置,允许偏差为100mm;2、采用垂球悬挂方法控制导向架,导向架倾斜度控制在小于%的范围内;3、管路系统的密封必须良好,各通道和喷嘴内不得有杂物;倒入灌浆机的水泥必须经过筛网,以保证无碎纸和其它杂物,防止堵塞管道,中断罐浆,影响成桩质量;4、水泥浆液应严格按预定的配合比拌制;制备好的浆液不得离析,不得停置过长,超过2小时的浆液应按废弃处理;5、当旋喷管插入预定深度时,应及时按设计配合比制备好水泥浆液,并应按以下步骤进行操作:按16~20r/min的转速原地旋转旋喷管;输入水泥浆液,待泵压升至25~28Mpa,按22~25cm/min的提升速度提升旋喷管,进行由下而上的旋喷作业;旋喷桩桩长不小于设计,停浆面为地面以下1.0m;6、根据成桩试验确定的技术参数进行施工;操作人员应记录钻进开始时间、钻进停止时间、送浆时间、停浆时间、浆液比重、注浆泵压力、钻杆提升速度、旋转速度等有关参数的变化;供浆必须连续,拌和必须均匀;一旦因故停浆,为防止断桩和缺浆,应使浆搅拌机下沉至停浆面以下0.5m,待恢复供浆后再喷浆提升;如因故停机超过3h,为防止浆液硬结堵管,应先拆卸输浆管路,清洗后备用;7、旋喷作业过程中,应经常测试水泥浆液比重,浆液比重应为,当浆液比重与上述规定值的误差超过时,应立即重新调整浆液;8、旋喷作业过程中拆卸节后重新进行旋喷作业的搭接长度不应小于0.3m;旋喷过程中应经常检查、调整高压的压力、浆液流量、钻机旋转和提升速度以及浆液的耗用量;9、在旋喷注浆中冒浆内有土粒、水及浆液量小于注浆量的20%者为正常现象,但超过20%或完全不冒浆时,应查明原因并采取相应的措施;10、喷射施工完毕后,应把注浆管机具设备冲洗干净,管内、机内不得残存水泥浆;质量控制及保证措施坚持我局“精心施工质量为本,竭诚服务,优质高效,坚持持续改进,保证为顾客建造满意的工程”的,科学组织,精心施工,确保该项工程达到优良标准;三、质量保证措施1、建立,明确质量责任,强化质量意识,落实,树立质量第一的思想,严格按照设计文件及现行的和公路工程质量检验评定标准施工;2、设立专职质量检查员,并协助项目部和监理做好施工质量的监督、检查、验收工作,确保工程质量;3、严格工序管理;特别抓好定位、钻进、喷浆几道关键工序;每道工序完毕后,均应及时进行质量自检和互检,发现问题及时解决;4、严格控制桩位和钻杆的垂直度;施工场地整平后,按设计图纸要求进行桩位放样,经确认无误后,报监理检查验收,保证桩位偏差小于10cm;在钻进时钻杆的垂直度偏差控制在%以内;6、一旦因故停浆,为防止断桩,尽快3小时以内定出处理措施,应使浆搅拌机下沉至停浆面以下0.5m,待恢复供浆后再喷浆提升,并按操作程序继续完成;8、做好施工记录;机械操作手应据实填写施工记录表, 施工记录在现场如实填写,对原始数据负责,每天抽查,出现问题现场及时解决,解决不了时及时上报项目部,查明原因解决问题;五、质量标准及检查措施旋喷桩施工技术标准旋喷桩的施工技术要求见表5-1;表5-1 旋喷桩施工技术检查表施工检查内容⑴施工前检查在施工前对原材料、机械设备及喷射工艺等进行检查,主要有以下几方面:①原材料包括水泥、掺合料及速凝剂、悬浮剂等外加剂的质量合格证及复验报告,拌和用水的鉴定结果;②浆液配合比是否合适工程实际土质条件;③机械设备是否正常,在施工前应对地质钻机、高压泥浆泵、水泵等作试机运行,同时确保钻杆特别是多重钻杆、钻头及导流器畅通无阻;④检查喷射工艺是否适合地质条件,在施工前也应作工艺试喷,试喷桩孔数量不得少于2孔,必要时调整喷射工艺参数;⑤施工前还应对地下障碍情况作一普查,以保证钻进及喷射达到设计要求;⑵施工中检查施工中重点检查内容有:①钻杆的垂直度及钻头定位;②水泥浆液配合比及材料称量;③钻机转速、沉钻速度、提钻速度及旋转速度等;④喷射注浆时喷浆喷水、喷气的压力、注浆速度及注浆量;⑤孔位处的冒浆状况;⑥喷嘴下沉标高及注浆管分段提升时的搭接长度;⑦施工记录是否完备,施工记录应在每提升1m或土层变化交界处记录一次压力流量数据;⑶施工后检查施工后主要对加固土体进行检查,包括:①固结土体的整体性及均匀性;②固结土体的有效直径;③固结土体的强度;④固结土体的抗渗性;⑤固结土体的溶蚀和耐久性能;成桩质量检查⑴质量检验时间、内容施工对喷射施工质量的检验,应在高压喷射注浆结束后1周,检查内容主要为加固区域内取芯实验等;2质量检验数量、部位检验点的数量为施工注浆孔数的2%~5%,对不足20孔的工程,至少应检验2个点,不合格者应进行补喷;检验点应布置在下列部位:荷载较大的部位、桩中心线上、施工中出现异常情况的部位;3检验方法旋喷桩的检验可采用钻孔取芯方法进行;钻孔取芯:在已施工好的固结体中钻取岩芯,并将其做成标准试件进行室内物理力学性能试验,检查内部桩体的均匀程度,及其抗渗能力。
高压旋喷桩控制要点
高压旋喷桩,是以高压旋转的喷嘴将水泥浆喷入土层与土体混合,形成连续搭接的水泥加固体。
施工占地少、振动小、噪音较低,但容易污染环境,成本较高,对于特殊的不能使喷出浆液凝固的土质不宜采用。
高压旋喷桩控制要点:
(1)定位:钻机就位时先使钻头对准桩位标志中心,然后进行钻杆的双向调平,之后,再次调整对中,最后再精确调平。
垂直度误差不超过1.5%,对中误差小于2cm。
(2)钻进操作:由于在桩身不同深处采用了不同的泵压、上升和下钻速度,所以操作人员应熟悉操作工艺,严格按深度记录仪上显示的深度采用不同的参数进行控制。
(3)送浆与钻进配合:司泵与司钻密切配合,并建立合理的联络信号,司钻与司泵均要求熟知施工工序及参数,要求钻进与送水(灰浆)同步,前后协同动作,一气呵成。
司泵随时注意泵压的调整和异常情况,送水与送灰浆切换迅速,保持送液的连续,司钻注意钻进时的冒浆情况,一旦发现异常,立即采取有效措施,这是成桩质量控制的关键,应予以特别注意和加强管理。
(4)灰浆的制作:选用优质425#普硅水泥,水灰比1:1,根据每根桩的灰浆用量,提前制作,并经充分搅拌,搅拌时间少于15分钟的不得使用,超过初凝时间的浆液也不得使用;灰浆经过两道过滤网的过
滤,以防喷嘴发生堵塞;抽入储浆桶内的灰浆要不停地搅拌。
(5)开挖检查:为掌握施工参数在各个区域内适用情况,在地质探孔代表区区域内均开挖4.5米至桩头处进行实测实量,以便对施工进行动态管理,这是保证施工质量的一道重要工序,它可以很直观地反映桩体施工情况,以便随时调整参数,它虽不属施工工艺内容,但应把它做为一道必不可少的工序,一项质量保证措施予以充分重视。
单管高压旋喷桩施工技术参数间相互关系及控制要点-标准化文件发布号:(9556-EUATWK-MWUB-WUNN-INNUL-DDQTY-KII单管高压旋喷桩施工技术参数间相互关系及控制要点单管高压旋喷桩施工技术参数间相互关系及控制要点 1、已知浆液水灰比,计算水泥浆泥浆比重(水泥浆密度)设水灰比为:1,意思是单位数量的浆液中水与水泥的重量比为:1。
已知水的密度为1g/cm3,普通硅酸盐水泥密度为~cm3,这里取3g/cm3。
各取水和1g水泥。
水泥浆密度ρ浆=水泥浆重量/水泥浆体积=(水重量+水泥重量)/(水体积+水泥体积)=(+1)/(1+1/3)=cm3。
2、喷浆流量、钻杆提速与每米桩水泥用量间关系设喷浆流量为40L/min,钻杆提速为20cm/min,则,每米桩身喷射的水泥浆量L=100/20×40=200L。
根据水泥浆泥浆比重,计算每米桩身水和水泥混合重m混=ρ浆×V=cm3×200×103 cm3=318kg。
根据水泥浆水灰比,分别计算每米桩身m水泥=318kg/(1+)=177kg, m水=318-177=141kg。
3、施工控制要点(1)喷浆流量与泥浆泵压力有关系,压力越大,流量越大。
桩径只能通过控制每米桩身喷射的水泥浆量L来控制,L与流量和钻杆提速有关,所以要控制桩径,需要通过控制喷浆压力、钻杆提速来控制,可以通过试验总结得出,也可以通过设计给定的每米桩水泥用量及水灰比反算得出。
比如桩径为60cm,设计要求每米桩水泥用量为200kg,水灰比为1:1,根据上面公式可以计算出每米桩身喷射的水泥浆量L为267L,通过控制泵的压力及钻杆提速使每米桩水泥浆达到267L,此时可以默认为桩径已达到设计给定的60cm。
(2)喷浆压力、水泥浆比重、单根桩施工时间及水泥用量是高压旋喷桩质量控制的关键,因此要求高压旋喷桩施工期间现场技术人员全程盯控,施工过程中随时检查以上几项参数,各参数间可以相互闭合。
旋喷桩施工控制要点一、施工机理高压旋喷桩单管注浆法就是利用高压设备使水泥浆液变成高压射流从喷嘴中喷射出来,冲击破坏土体。
当能量大、速度快和呈脉动状的喷射流的动压超过土体结构强度时,土粒便从土体中剥落下来。
一部分细小的颗粒随着浆液冒出来。
其余的土粒在喷射流的冲击力、离心力和重力等作用下,与浆液搅拌混合,并按一定的浆土比例和质量大小有规律的重新排列。
浆液凝固后,使其在土中形成一个固结体。
主要用于加固地基,提高地基抗剪强度,改善土的变形。
二、质量控制要点1、钻机应按设计桩位准确定位,并必须作水平校正,钻杆头对准桩位,精确控制桩机对中位置,允许偏差为100mm。
注意必须严格控制桩位和钻杆的垂直度。
2、采用垂球悬挂方法控制导向架垂直度,导向架倾斜度控制在小于1.5%的范围内。
保证桩位偏差小于10cm。
在钻进时钻杆的垂直度偏差控制在1.5%以内。
3、管路系统的密封必须良好,各通道和喷嘴内不得有杂物。
进入注浆泵的水泥浆必须经过筛网,以保证无碎纸和其它杂物,防止堵塞管道,中断罐浆,影响成桩质量。
4、水泥浆液应严格按预定的配合比拌制。
制备好的浆液不得离析,不得停置过长,超过2小时的浆液应按废弃处理。
5、当旋喷管插入预定深度时,应及时按设计配合比制备好水泥浆液,并应按以下步骤进行操作:按16~20转/min的转速原地旋转旋喷管;输入水泥浆液,待泵压升至23~25Mpa,按20~22cm/min的提升速度提升旋喷管,进行由下而上的旋喷注浆作业。
旋喷桩桩长不小于设计,停浆面为地面以下1.0m。
在施工过程中,桩底设计标高往往与持力层并不一致,施工中容易出现桩长按设计标高控制的现象,如在桩尖下尚留几米软土,则会有较大的工后沉降量,由于排水不畅,预压很长时间也很难稳定,故实际施工桩长应按进入持力层控制。
进入持力层的控制方法:通过静力触探法和观察钻杆进尺速度明显放慢以及与设计长度对比共同控制,判断旋喷管是否进入持力层。
静力触探的基本原理就是用准静力(相对动力触探而言,没有或很少冲击荷载)将一个内部装有传感器的触探头以匀速压入土中,由于地层中各种土的软硬不同,探头所受的阻力自然也不一样,传感器将这种大小不同的贯入阻力通过电信号输入到记录仪表中记录下来,再通过贯入阻力与土的工程地质特征之间的定性关系和统计相关关系,来实现取得土层剖面、提供浅基承载力、选择桩端持力层和预估单桩承载力等工程地质勘察目的。
高压旋喷桩施工质量及技术要求1、高压旋喷桩采用P。
O.42。
5级普通硅酸盐水泥,直径600mm,桩间搭接长度为150mm。
水泥浆液的水灰比0.8,水泥掺入量25%(重量比)。
高压旋喷桩垂直度偏差不应超过1/150。
2、高压旋喷桩施工应采用双管法.压力控制:气压不小于0。
7MPa,水泥浆液压力宜大于20MPa,或由施工单位根据经验确定。
旋喷提升速度15~25cm/min.水泥浆液流量大于30L/min。
当注浆管置入钻孔,喷嘴达到设计标高即可喷射注浆。
喷射注浆参数达到规定值后,按旋喷桩的工艺要求,提升注浆管,由下而上喷射注浆。
钻杆在提升过程中的转速为15~20r/min,注浆管分段提升的搭接长度宜大于100mm.3、主要工艺流程施工准备测量定位钻机就位钻孔旋喷机就位移位冲洗拔管旋喷注浆贯入注浆管制备水泥浆液泥浆排泄4、为保证桩底端的质量,喷嘴下沉到设计深度时,在原位置旋转10秒钟左右,待孔口冒浆正常后再旋喷提升。
钻杆的旋转和提升应连续进行,不得中断,钻机发生故障,应停止提升钻杆和旋转,以防断桩,并立即检修排除故障,为提高桩底端质量,在桩底部1.0m范围内应适当增加钻杆喷浆旋喷时间。
在旋喷提升过程中,可根据不同的土层,调整旋喷参数.①当注浆不能一次连续提升完成而需要分次分段完成时,则重新喷射注浆的搭接长度不得小于100cm,防止漏喷、搭接薄弱等现象,以保证固结体的连续性和整体性。
②对需要扩大加固范围或提高强度的部分应采取复喷的措施,并使实际桩顶标高高于设计标高0。
3~0。
5m。
③在旋喷桩施工的结合部位及桩身咬合比较薄弱的环节,可视需要,在原桩位的周围进行补桩,以保证咬合度。
④在高压喷射注浆过程中出现压力骤减、加大或冒浆异常(冒浆量大于注浆量20%或不冒浆)等异常情况时,应查明产生的原因并及时采取措施。
高压喷射注浆法是利用钻机把带有喷嘴的注浆管钻进土层的预定位置后,以高压设备使浆液或水、(空气)成为20~40MPa的高压射流从喷嘴中喷射出来,冲切、扰动、破坏土体,同时钻杆以一定速度逐渐提升,将浆液与土粒强制搅拌混合,浆液凝固后,在土中形成一个圆柱状固结体(即旋喷桩),以达到加固地基或止水防渗的目的。
一适用范围1.可广泛应用于淤泥、淤泥质土、粘性土、粉质粘土、粉土(亚砂土)、砂土、黄土及人工填土中的素填土,甚至碎石土等多种土层。
2.可作为既有建筑和新建建筑的地基加固之用,也可作为基础防渗之用;可作为施工中的临时措施(如深基坑侧壁挡土或挡水、防水帷幕等),也可作为永久建筑物的地基加固、防渗处理。
3.当用于处理泥炭土或地下水具有侵蚀性、地下水流速过大和已涌水的地基工程时,宜通过试验确定其适用性。
根据喷射方法的不同,可分为单管法、二重管法和三重管法。
单管法:单层喷射管,仅喷射水泥浆。
二重管法:又称浆液气体喷射法,是用二重注浆管同时将高压水泥浆和空气两种介质喷射流横向喷射出,冲击破坏土体。
在高压浆液和它外圈环绕气流的共同作用下,破坏土体的能量显著增大,最后在土中形成较大的固结体。
三重管法:是一种浆液、水、气喷射法,使用分别输送水、气、浆液三种介质的三重注浆管,在以高压泵等高压发生装置产生高压水流的周围环绕一股圆筒状气流,进行高压水流喷射流和气流同轴喷射冲切土体,形成较大的空隙,再由泥浆泵将水泥浆以较低压力注入到被切割、破碎的地基中,喷嘴作旋转和提升运动,使水泥浆与土混合,在土中凝固,形成较大的固结体,其加固体直径可达2m。
喷射注浆法的加固半径和许多因素有关,其中包括喷射压力P、提升速度S、被加固土的抗剪强度τ、喷咀直径d和浆液稠度B。
加固范围与喷射压力P、喷咀直径d成正比,与提升速度S、土的抗剪强度τ和浆液稠度B成反比。
加固体强度与单位加固体中的水泥掺入量和土质有关。
二、成桩机理高压喷射注浆的成桩机理包括以下五种作用:1.高压喷射流切割破坏土体作用。
高压旋喷桩控制要点(总1页) -CAL-FENGHAI.-(YICAI)-Company One1-CAL-本页仅作为文档封面,使用请直接删除高压旋喷桩1、场地平整、测量定位:放出施工轴线、确定孔位偏差不得大于50mm。
2、钻机就位钻孔:钻机平稳牢固。
钻孔口径大于喷射管外径20~50mm、布置先导孔,每钻进5m测量水平和垂直,钻孔终孔深度应大于开喷深度0.5~1.0m,孔内测斜,孔斜率不大于0.5%。
3、下喷射管:测量喷射管长度,测量喷嘴中心线,标识尺度、试压管路小于20m,试喷为设计喷射压力、下喷射管前进行地面气、浆试喷,即设计喷射压力+管路压力调准喷射方向和摆动角度、水压力不超过1MPa。
4、搅拌制浆:转速和拌和能力与所浆液类型和灌浆泵的排浆量适应保证均匀、连续地拌制浆液。
二重管法(P.O 42.5级普通硅酸盐水泥,水泥:粉煤灰=1:0.3。
水泥浆液的水灰比0.8)。
浆液使用前,检查输浆管路和压力表,保证浆液顺利通过输浆管路喷入地层。
5、喷射作业:自下而上连续作业、注浆管下至设计深度,喷嘴达到设计标高、浆液返出孔口正常开始提升、水泥浆液流量大于30L/min,气压不宜小于0.7MPa,旋喷提升速度10~25cm/min、喷射过程中拆卸喷射管需进行下落搭接复喷搭接长度不小于0.2m、喷射过程中因故中断搭接长度不小于0.5m、中断超过浆液初凝时间,扫孔,搭接长度不小于1m;漏浆,停止提升、严重漏浆,停止喷射采取堵漏措施。
冒浆,量小于注浆量20%,超过20%(注浆量过大)或完全不冒浆(土质松软不冒浆正常),查明原因采取措施。
流量不变压力下降,检查部位泄漏情况,检查其封密性能。
充填回灌,注浆完成后向孔内充填灌浆,直到饱满,孔口浆面不再下沉为止。
(将输浆管插入孔内浆面以下2m,输入注浆时用的浆液进行充填灌浆。
多次反复进行,孔口浆面不再下沉为止)并记录回灌时间、次数、灌浆量、水泥用量和回灌质量。
6清洗结束:清洗灌浆泵和输浆管路,防止堵塞输浆管路和喷嘴。
单管旋喷法高压旋喷桩施工工艺流程及施工方法要点1.设计和准备工作:(1)根据工程要求,确定桩基的位置、数量和尺寸,并制定施工方案。
(2)确定桩基所需的钢管直径和壁厚,选择合适的钢管。
(3)准备旋喷机、压缩空气发生器、控制台等施工设备和工具。
(4)根据工程要求进行现场勘察,确认施工地点的土层情况,并制定施工计划。
2.施工准备:(1)按照设计要求,确定桩基位置,进行现场标定和标记。
(2)安装旋喷机和压缩空气发生器,连接气、水、电源等供应管道。
(3)准备钢管,并根据需要进行切割和连接。
3.施工过程:(1)开始施工前,进行试喷,调整旋喷机的旋喷速度和气压,以达到设计要求。
(2)将旋喷机的喷嘴插入地面,开始旋喷,同时通过控制台控制旋喷质量。
(3)持续旋喷,同时不断向下推进旋喷机,直到达到设计桩长。
(4)在旋喷的同时,通过压缩空气发生器向钢管内通入空气,保持桩内的正压状态,以防止泥浆液位下降。
(5)当达到设计桩长后,继续旋喷一段时间,以形成加密的桩尖。
(6)完成旋喷后,停止喷射,将旋喷机拔出。
4.桩顶处理:(1)在桩顶设立测点,对桩身进行静载试验,以确认桩基的承载力。
(2)根据需要,对桩顶进行切割、修整和打磨等处理,以便与上部结构的连接。
(1)确保施工设备和工具的安全可靠,保证施工质量和施工效率。
(2)根据土层情况和设计要求,调整旋喷质量参数,控制旋喷桩的质量。
(3)在施工过程中,随时监测土层的承载力和反应,及时调整施工参数。
(4)进行试喷和静载试验,以验证桩基的承载力和稳定性。
(5)桩顶处理要符合规范要求,保证桩顶与上部结构的连接安全可靠。
通过以上工艺流程和施工方法要点,可以有效地进行单管旋喷法高压旋喷桩的施工。
在实际施工中,还应根据具体情况进行调整和优化,以确保施工质量和施工安全。
单管旋喷法高压旋喷桩施工工艺流程及施工方法要点1、工艺流程施工准备→测量定位→机具就位→钻孔至设计标高→旋喷开始→提升旋喷注浆→旋喷结束成桩。
2、施工方法(1)场地准备场地平整先进行场地平整,清除桩位处地上、地下的一切障碍物,场地低洼处用粘性土料回填夯实,并做好排浆沟。
(2)测量定位首先采用全站仪根据高压旋喷桩的里程桩号放出试验区域的控制桩,然后使用钢卷尺和麻线根据桩距传递放出旋喷桩的桩位位置,用小竹签做好标记,并撒白灰标识,确保桩机准确就位。
(3)机具就位人力缓慢移动至指定桩位,由专人指挥,用水平尺和定位测锤校准桩机,使桩机水平,导向架和钻杆应与地面垂直,倾斜率小于1.5%。
对不符和垂直度要求的钻杆进行调整,直到钻杆的垂直度达到要求。
将钻头对准孔位中心,同时整平钻机,放置平稳、水平,钻杆的垂直度偏差不大于1%~1.5%。
为了保证桩位准确,必须使用定位卡,桩位对中误差不大于5cm。
就位后,首先进行低压(0.5MPa)射水试验,用以检查喷嘴是否畅通,压力是否正常(4)钻孔、插管采用单管旋喷法施工,插管与钻孔两道工序合二为一,即钻孔完成时插管作业同时完成。
当第一阶段贯入土中时,借助喷射管本身的喷射或振动贯入。
其过程为:启动钻机,同时开启高压泥浆泵低压输送水泥浆液,使钻杆沿导向架振动、射流成孔下沉;直到桩底设计标高,观察工作电流不应大于额定值。
在插管过程中,为防止泥砂堵塞喷嘴,可用较小压力(0.5~1.0MPa)边下管边射水,至设计标高后停止钻进。
(5)浆液配置桩机移位时,即开始按设计确定的配合比拌制水泥浆。
高压旋喷桩的浆液,采用普通硅酸盐水泥,水泥浆液配制严格按设计要求控制为水灰比1∶1。
搅拌灰浆时,首先将水加入桶中,再将水泥倒入,开动搅拌机搅拌10~20分钟,浆液在灰浆拌和机中要不断搅拌,直到喷浆前。
喷浆时,拧开搅拌桶底部阀门,放入第一道筛网(孔径为0.8mm),过滤后流入浆液池,然后通过泥浆泵抽进第二道过滤网(孔径为0.8mm),第二次过滤后流入浆液桶中。
旋喷桩施工工艺及质量控制要点一、概述高压旋喷桩是利用水泥浆搅拌系统、高压注浆泵、钻机等设备将水泥浆变成旋转的高速射流,利用射流的强大动能将土体破碎、搅拌,使水泥浆均匀地与原位土体混合在一起,硬凝后形成的圆柱状水泥土固结体。
其主要应用于既有建筑物的加固补强、软土地基的加固处理等。
旋喷桩可以根据工程实际情况设计为单桩承载、多桩承载和复合地基几种形式。
二、施工原理及工艺流程结合本工程工程实际,在这里我们仅介绍三管法旋喷桩。
三管法旋喷是一种水、气喷射、浆液灌注搅拌混合喷射的方法。
即用三层喷射管使高压水和空气同时横向喷射,并切割地基土体,借空气的上升力把被破碎的土由地表排除;于此同时,另一个喷嘴将水泥浆低压力喷射注入到被切割、搅拌的地基中,使水泥与混凝土达到加固目的,其加固直径可达800~2000mm。
采用三管法旋喷,应先送高压水、再送水泥浆和压缩空气;喷射时先应达到预定的喷射压力、喷浆量后,再逐渐提升注浆管,注浆管分段提升的搭接长度不得小于100mm;当达到设计桩顶高度或地面出现溢浆现象时,应立即停止当前桩的旋喷工作,并将旋喷管拔出并清洗管路。
三重管法是将水泥浆与压缩空气同时喷射,除可延长喷射距离、增大切削能力外,也可促进废土的排除,减轻加固体单位体积的重量.旋喷桩施工工艺流程见图2—01。
三、施工工艺参数施工工艺参数见表3—1旋喷桩施工前,必须进行试桩,以确定预定的浆液配比、喷射压力、喷浆量等技术参数,根据实际情况对参数进行调整。
试桩数量不少于3根(不在同一地点),3根试桩位置分别为西北场地1根,东南场地二号风亭围护结构内1根,C 东南出入口围护结构内1根。
表3—1 旋喷桩施工主要技术参数表四、旋喷桩施工方法1.施工准备⑴场地平整正式进场施工前,进行管线调查后,清除施工场地地面以下3米以内的障碍物,不能清除的做好保护措施,然后整平、夯实;同时合理布置施工机械、输送管路和电力线路位置,确保施工场地的“三通一平"。
二、质量控制要点1、必须根据可靠的或控制桩,进行平整场地及放样,钻机应按设计桩位准确定位,并必须作水平校正,头对准桩位,精确控制桩机对中位置,允许偏差为100mm。
2、采用垂球悬挂方法控制导向架,导向架倾斜度控制在小于%的范围内。
3、管路系统的密封必须良好,各通道和喷嘴内不得有杂物。
倒入灌浆机的水泥必须经过筛网,以保证无碎纸和其它杂物,防止堵塞管道,中断罐浆,影响成桩质量。
4、水泥浆液应严格按预定的配合比拌制。
制备好的浆液不得离析,不得停置过长,超过2小时的浆液应按废弃处理。
5、当旋喷管插入预定深度时,应及时按设计配合比制备好水泥浆液,并应按以下步骤进行操作:按16~20r/min的转速原地旋转旋喷管;输入水泥浆液,待泵压升至25~28Mpa,按22~25cm/min的提升速度提升旋喷管,进行由下而上的旋喷作业。
旋喷桩桩长不小于设计,停浆面为地面以下1.0m。
6、根据成桩试验确定的技术参数进行施工。
操作人员应记录钻进开始时间、钻进停止时间、送浆时间、停浆时间、浆液比重、注浆泵压力、钻杆提升速度、旋转速度等有关参数的变化。
供浆必须连续,拌和必须均匀。
一旦因故停浆,为防止断桩和缺浆,应使浆搅拌机下沉至停浆面以下0.5m,待恢复供浆后再喷浆提升。
如因故停机超过3h,为防止浆液硬结堵管,应先拆卸输浆管路,清洗后备用。
7、旋喷作业过程中,应经常测试水泥浆液比重,浆液比重应为,当浆液比重与上述规定值的误差超过时,应立即重新调整浆液。
8、旋喷作业过程中拆卸节后重新进行旋喷作业的搭接长度不应小于0.3m。
旋喷过程中应经常检查、调整高压的压力、浆液流量、钻机旋转和提升速度以及浆液的耗用量。
9、在旋喷注浆中冒浆(内有土粒、水及浆液)量小于注浆量的20%者为正常现象,但超过20%或完全不冒浆时,应查明原因并采取相应的措施。
10、喷射施工完毕后,应把注浆管机具设备冲洗干净,管内、机内不得残存水泥浆。
质量控制及保证措施坚持我局“精心施工质量为本,竭诚服务,优质高效,坚持持续改进,保证为顾客建造满意的工程”的,科学组织,精心施工,确保该项工程达到优良标准。
高压旋喷桩控制要点 The document was finally revised on 2021高压旋喷桩1、场地平整、测量定位:放出施工轴线、确定孔位偏差不得大于50mm。
2、钻机就位钻孔:钻机平稳牢固。
钻孔口径大于喷射管外径20~50mm、布置先导孔,每钻进5m测量水平和垂直,钻孔终孔深度应大于开喷深度~,孔内测斜,孔斜率不大于%。
3、下喷射管:测量喷射管长度,测量喷嘴中心线,标识尺度、试压管路小于20m,试喷为设计喷射压力、下喷射管前进行地面气、浆试喷,即设计喷射压力+管路压力调准喷射方向和摆动角度、水压力不超过1MPa。
4、搅拌制浆:转速和拌和能力与所浆液类型和灌浆泵的排浆量适应保证均匀、连续地拌制浆液。
二重管法(级普通硅酸盐水泥,水泥:粉煤灰=1:。
水泥浆液的水灰比)。
浆液使用前,检查输浆管路和压力表,保证浆液顺利通过输浆管路喷入地层。
5、喷射作业:自下而上连续作业、注浆管下至设计深度,喷嘴达到设计标高、浆液返出孔口正常开始提升、水泥浆液流量大于30L/min,气压不宜小于,旋喷提升速度10~25cm/min、喷射过程中拆卸喷射管需进行下落搭接复喷搭接长度不小于、喷射过程中因故中断搭接长度不小于、中断超过浆液初凝时间,扫孔,搭接长度不小于1m;漏浆,停止提升、严重漏浆,停止喷射采取堵漏措施。
冒浆,量小于注浆量20%,超过20%(注浆量过大)或完全不冒浆(土质松软不冒浆正常),查明原因采取措施。
流量不变压力下降,检查部位泄漏情况,检查其封密性能。
充填回灌,注浆完成后向孔内充填灌浆,直到饱满,孔口浆面不再下沉为止。
(将输浆管插入孔内浆面以下2m,输入注浆时用的浆液进行充填灌浆。
多次反复进行,孔口浆面不再下沉为止)并记录回灌时间、次数、灌浆量、水泥用量和回灌质量。
6清洗结束:清洗灌浆泵和输浆管路,防止堵塞输浆管路和喷嘴。
其他注意事项间距及时间间隔:相邻两桩间距不小于4m,时间间隔不小于48h。
高压旋喷桩的施工要点1、施工准备(1)高压旋喷桩施工前应根据被加固土的性质及单桩承载力要求,确定水泥掺入量。
水泥掺入量一般在180~220Kg/m,不得低于180Kg/m。
(2)每个工点施工前必须先打不少于3根的工艺试验桩(位置选择在桥头密集段的边坡范围),以检验机具性能及施工工艺中的各项技术参数,其中包括最佳的灰浆稠度、工作压力、钻进和提升速度等。
一般情况下,水灰比可采用1:1;工作压力20~25MPa;提升速度应小于25cm/min,桩顶部1.0范围提升速度应小于20cm/min,转速应控制在20~25r/min。
(3)按照设计图表的要求进行施工放线、确定桩位,并对场地进行大致整平。
(4)旋喷机具运至现场后进行安装调试,待转速、压力及计量设备正常后就位。
(5)施工单位必须根据试桩得到的最佳灰浆稠度、工作压力、钻进及提升速度等技术参数,制定质量控制措施及施工组织设计(包括打桩顺序),上报监理工程师批准后方可开工。
2、施工工艺(单管旋喷法)(1)施工期间,施工单位必须按规定要求,设专人负责施工记录,随时做好关于旋喷时间、用浆量、冒浆情况、压力变化等的记录,如发现异常情况及时研究解决。
施工时应实行甲方代表、监理代表当日签证制度。
(2)水泥浆液应连续供应。
如发生断浆现象,必须复喷,复喷重叠长度必须大于1.0m。
(3)浆液拌和应均匀,不得有结块;浆液不得离析或停滞时间过长,超过2小时应停止使用。
(4)构造物基底桩顶高程应根据构造物的底高程确定,同时应考虑凿除50cm桩头的影响。
(5)施工中旋喷桩废浆应予以充分利用,施工过程中可采用在相邻桩之间开挖一定深度的浆液存储沟(宽0.6~0.8米,深0.8~1.0米),待浆液凝固后形成具有一定强度的桩间横系梁,以增强各桩间共同作用,提高地基承载能力。
施工中应控制冒浆量小于注浆量的20%,超过20%或完全不冒浆时应查明原因,采取相应措施。
(6)成桩28d后,可开始基槽开挖,凿除50cm软桩头。
单管高压旋喷桩施工技术参数间相互关系及控制要点-标准化文件发布号:(9556-EUATWK-MWUB-WUNN-INNUL-DDQTY-KII单管高压旋喷桩施工技术参数间相互关系及控制要点单管高压旋喷桩施工技术参数间相互关系及控制要点 1、已知浆液水灰比,计算水泥浆泥浆比重(水泥浆密度)设水灰比为:1,意思是单位数量的浆液中水与水泥的重量比为:1。
已知水的密度为1g/cm3,普通硅酸盐水泥密度为~cm3,这里取3g/cm3。
各取水和1g水泥。
水泥浆密度ρ浆=水泥浆重量/水泥浆体积=(水重量+水泥重量)/(水体积+水泥体积)=(+1)/(1+1/3)=cm3。
2、喷浆流量、钻杆提速与每米桩水泥用量间关系设喷浆流量为40L/min,钻杆提速为20cm/min,则,每米桩身喷射的水泥浆量L=100/20×40=200L。
根据水泥浆泥浆比重,计算每米桩身水和水泥混合重m混=ρ浆×V=cm3×200×103 cm3=318kg。
根据水泥浆水灰比,分别计算每米桩身m水泥=318kg/(1+)=177kg, m水=318-177=141kg。
3、施工控制要点(1)喷浆流量与泥浆泵压力有关系,压力越大,流量越大。
桩径只能通过控制每米桩身喷射的水泥浆量L来控制,L与流量和钻杆提速有关,所以要控制桩径,需要通过控制喷浆压力、钻杆提速来控制,可以通过试验总结得出,也可以通过设计给定的每米桩水泥用量及水灰比反算得出。
比如桩径为60cm,设计要求每米桩水泥用量为200kg,水灰比为1:1,根据上面公式可以计算出每米桩身喷射的水泥浆量L为267L,通过控制泵的压力及钻杆提速使每米桩水泥浆达到267L,此时可以默认为桩径已达到设计给定的60cm。
(2)喷浆压力、水泥浆比重、单根桩施工时间及水泥用量是高压旋喷桩质量控制的关键,因此要求高压旋喷桩施工期间现场技术人员全程盯控,施工过程中随时检查以上几项参数,各参数间可以相互闭合。
之巴公井开创作二、质量控制要点1、必需根据可靠的水准点或控制桩, 进行平整场地及放样, 钻机应按设计桩位准确定位, 并必需作水平校正, 钻杆头瞄准桩位, 精确控制桩机对中位置, 允许偏差为100mm.2、采纳垂球悬挂方法控制导向架垂直度, 导向架倾斜度控制在小于 1.5%的范围内.3、管路系统的密封必需良好, 各通道和喷嘴内不得有杂物.倒入灌浆机的水泥必需经过筛网, 以保证无碎纸和其它杂物, 防止梗塞管道, 中断罐浆, 影响成桩质量.4、水泥浆液应严格按预定的配合比拌制.制备好的浆液不得离析, 不得停置过长, 超越2小时的浆液应按废弃处置.5、当旋喷管拔出预定深度时, 应及时按设计配合比制备好水泥浆液, 并应按以下步伐进行把持:按16~20r/min的转速原地旋转旋喷管;输入水泥浆液, 待泵压升至25~28Mpa, 按22~25cm/min的提升速度提升旋喷管, 进行由下而上的旋喷注浆作业.旋喷桩桩长不小于设计, 停浆面为空中以下 1.0m.6、根据成桩试验确定的技术参数进行施工.把持人员应记录钻进开始时间、钻进停止时间、送浆时间、停浆时间、浆液比重、注浆泵压力、钻杆提升速度、旋转速度等有关参数的变动.供浆必需连续, 拌和必需均匀.一旦因故停浆, 为防止断桩和缺浆, 应使浆搅拌机下沉至停浆面以下0.5m, 待恢复供浆后再喷浆提升.如因故停机超越3h, 为防止浆液硬结堵管, 应先装配输浆管路, 清洗后备用.7、旋喷作业过程中, 应经常测试水泥浆液比重, 浆液比重应为1.5, 当浆液比重与上述规定值的误差超越0.1时, 应立即重新调整浆液水灰比.8、旋喷作业过程中装配注浆管节后重新进行旋喷作业的搭接长度不应小于0.3m.旋喷过程中应经常检查、调整高压泥浆泵的压力、浆液流量、钻机旋转和提升速度以及浆液的耗用量.9、在旋喷注浆中冒浆(内有土粒、水及浆液)量小于注浆量的20%者为正常现象, 但超越20%或完全不冒浆时, 应查明原因并采用相应的办法.10、喷射施工完毕后, 应把注浆管机具设备冲刷干净, 管内、机内不得残余水泥浆. 质量控制及保证办法坚持我局“精心施工质量为本, 竭诚服务, 优质高效, 坚持继续改进, 保证为顾客建造满意的工程”的质量方针, 科学组织, 精心施工, 确保该项工程到达优良标准.三、质量保证办法1、建立质量保证体系, 明确质量责任, 强化质量意识, 落实质量目标, 树立质量第一的思想, 严格依照设计文件及现行的设计图纸和公路工程质量检验评定标准施工.2、设立专职质量检查员, 并协助项目部和监理做好施工质量的监督、检查、验收工作, 确保工程质量.3、严格工序管理.特别抓好定位、钻进、喷浆几道关键工序.每道工序完毕后, 均应及时进行质量自检和互检, 发现问题及时解决.4、严格控制桩位和钻杆的垂直度.施工场地整平后, 按设计图纸要求进行桩位放样, 经确认无误后, 报监理检检验收, 保证桩位偏差小于10cm.在钻进时钻杆的垂直度偏差控制在 1.5%以内.6、一旦因故停浆, 为防止断桩, 尽快(3小时以内)定出处置办法, 应使浆搅拌机下沉至停浆面以下0.5m, 待恢复供浆后再喷浆提升, 并按把持法式继续完成.8、做好施工记录.机械把持手施工员应据实填写施工记录表, 施工记录在现场如实填写, 对原始数据负责, 技术负责人每天抽查, 呈现问题现场及时解决, 解决不了时及时上报项目部, 查明原因解决问题.五、质量标准及检查办法5.1 旋喷桩施工技术标准旋喷桩的施工技术要求见表5-1.表5-1 旋喷桩施工技术检查表⑴施工前检查在施工前对原资料、机械设备及喷射工艺等进行检查, 主要有以下几方面:①原资料(包括水泥、掺合料及速凝剂、悬浮剂等外加剂)的质量合格证及复验陈说, 拌和用水的鉴定结果;②浆液配合比是否合适工程实际土质条件;③机械设备是否正常, 在施工前应对地质钻机、高压泥浆泵、水泵等作试机运行, 同时确保钻杆(特别是多重钻杆)、钻头及导流器疏通无阻;④检查喷射工艺是否适合地质条件, 在施工前也应作工艺试喷, 试喷桩孔数量不得少于2孔, 需要时调整喷射工艺参数.⑤施工前还应对地下障碍情况作一普查, 以保证钻进及喷射到达设计要求.⑵施工中检查施工中重点检查内容有:①钻杆的垂直度及钻头定位;②水泥浆液配合比及资料称量;③钻机转速、沉钻速度、提钻速度及旋转速度等;④喷射注浆时喷浆(喷水、喷气)的压力、注浆速度及注浆量;⑤孔位处的冒浆状况;⑥喷嘴下沉标高及注浆管分段提升时的搭接长度;⑦施工记录是否完备, 施工记录应在每提升1m或土层变动交界处记录一次压力流量数据.⑶施工后检查施工后主要对加固土体进行检查, 包括:①固结土体的整体性及均匀性;②固结土体的有效直径;③固结土体的强度;④固结土体的抗渗性;⑤固结土体的溶蚀和耐久性能.⑴质量检验时间、内容施工对喷射施工质量的检验, 应在高压喷射注浆结束后1周, 检查内容主要为加固区域内取芯实验等.(2)质量检验数量、部位检验点的数量为施工注浆孔数的2%~5%, 对缺乏20孔的工程, 至少应检验2个点, 分歧格者应进行补喷.检验点应安插在下列部位:荷载较年夜的部位、桩中心线上、施工中呈现异常情况的部位.(3)检验方法旋喷桩的检验可采纳钻孔取芯方法进行.钻孔取芯:在已施工好的固结体中钻取岩芯, 并将其做成标准试件进行室内物理力学性能试验, 检查内部桩体的均匀水平, 及其抗渗能力。
工程概况:基坑围护工程止水帷幕采用单排三轴3Ø850@1200搅拌桩,共275幅。
套接一孔法施工及质量控制要求:1.认真进行原材料检验,进场水泥等材料,供货单位必须提供质量保证书等有关资料,工地按规定做好复检、抽检,待检验合格后方准投入使用,严禁使用过期水泥、受潮水泥;2.各类工程机械进场时,分包商应提供机械检验报告,保证机械能够正常使用;3.分包单位进场时,应提供相关人员资质证明,保证特种作业人员能够100%持证上岗;4、水泥掺量为20%,水灰比控制在1.5~2.0;5、搅拌桩桩位偏差不超过50mm,桩身垂直度误差不超过1/200,桩径偏差不大于10mm,桩底标高偏差不超过+50mm,此工程三轴搅拌桩标高为-1.900m,,根据图纸要求桩长分别有27m、28m、29.5m、31m;6、正常情况下成桩采用一喷一搅的搅拌工艺,砂性土地层采用两喷两搅;水泥和原状土需均匀拌和,下沉及提升均为喷浆搅拌,下沉速度为0.5m/min~1.0m/min,提升速度为1.0m~2.0/min,下沉时喷浆量一般为额定总浆量的70%~80%;压浆速度应和提升(或下沉)速度相配合,确保额定浆量在桩身长度范围内均匀分布;提升时不应在孔内产生负压造成周边土体的过大扰动,搅拌次数或者搅拌时间应能保证水泥土搅拌桩质量;7、对环境保护要求高的区域,宜选择挤土量小的搅拌机头,并通过试成桩及其监测结果调整施工参数;当临近保护对象时,搅拌下沉速度宜控制在0.5m/min~0.8m/min范围内,提升速度宜小于1m/min,喷浆压力不大于0.8MPa;8、因故搁置超过2h以上的拌制浆液应做废浆处理;施工时因故停浆,应在恢复压浆前浆三轴搅拌机提升或下沉0.5m后再注浆搅拌施工;9、搭接施工的相邻桩,施工间歇时间不应超过24h,当超过24h,搭接施工时应放慢搅拌速度;若无法搭接或搭接不良,应作为冷缝记录在案,并经围护设计单位认可后,在搭接处采取补救措施;10、基坑开挖前应检验水泥土搅拌桩的桩身强度,强度指标应符合设计要求,搅拌桩桩身强度需采用钻取桩芯强度试验检测,同时辅以浆液试块强度试验确定;11、搅拌桩钻芯数量不宜小于总桩数的2%,且不应少于3根,钻孔取芯完成后的空隙应及时注浆填充取芯位置由监理现场随机抽取。
单管高压旋喷桩施工技术参数间相互关系及控制要点单管高压旋喷桩施工技术参数间相互关系及控制要点 1、已知浆液水灰比,计算水泥浆泥浆比重(水泥浆密度)设水灰比为:1,意思是单位数量的浆液中水与水泥的重量比为:1。
已知水的密度为1g/cm3,普通硅酸盐水泥密度为~cm3,这里取3g/cm3。
各取水和1g水泥。
水泥浆密度ρ浆=水泥浆重量/水泥浆体积=(水重量+水泥重量)/(水体积+水泥体积)=(+1)/(1+1/3)=cm3。
2、喷浆流量、钻杆提速与每米桩水泥用量间关系设喷浆流量为40L/min,钻杆提速为20cm/min,则,每米桩身喷射的水泥浆量L=100/20×40=200L。
根据水泥浆泥浆比重,计算每米桩身水和水泥混合重m混=ρ浆×V=cm3×200×103 cm3=318kg。
根据水泥浆水灰比,分别计算每米桩身m水泥=318kg/(1+)=177kg, m水=318-177=141kg。
3、施工控制要点
(1)喷浆流量与泥浆泵压力有关系,压力越大,流量越大。
桩径只能通过控制每米桩身喷射的水泥浆量L来控制,L与流量和钻杆提速有关,所以要控制桩径,需要通过控制喷浆压力、钻杆提速来控制,可以通过试验总结得出,也可以通过设计给定的每米桩水泥用量及水灰比反算得出。
比如桩径为60cm,设计要求每米桩水泥用量为200kg,水灰比为1:1,根据上面公式可以计算出每米桩身喷射的水泥浆量L为267L,通过控制泵的压力及钻杆提速使每米桩水泥浆达到267L,此时可以默认为桩径已达到设计给定的60cm。
(2)喷浆压力、水泥浆比重、单根桩施工时间及水泥用量是高压旋喷桩质量控制的关键,因此要求高压旋喷桩施工期间现场技术人员全程盯控,施工过程中随时检查以上几项参数,各参数间可以相互闭合。
喷浆压力从泥浆泵上直接读出;水泥浆比重用比重计测量;单根桩施工时间根据钻机移位、钻进、提杆喷浆时间计算,比如桩径为60cm、钻杆提速20cm/min,施工1根8m桩总时间约为40min;水泥用量做到每日清点(盘点剩余量及空水泥袋),到货卸车有技术员现场值班。