公路等级
- 格式:doc
- 大小:36.50 KB
- 文档页数:3
公路等级划分标准
公路等级是按某种比较点来划分公路群的级别,铁路等级也是如此。
公路等级有不同划分角度,1、功能型等级是主要按交通量划分的,根据公路的使用任务、功能和流量进行划分,中国大陆将公路划分为高速公路、一级公路、二级公路、三级公路、四级公路,共五个等级(数字分级是传统等级体系,高速公路是新来的)。
其中,高速和一级为高等级公路,二级居中,三四为低等级。
2、行政级别型等级分为国道、省道、县道。
3、快慢用词的分级是高速公路、快速公路、普通公路三大档次。
世界各国公路等级大体相似,但其分类指标不完全相同。
区别:等级标签(标注)与真实等级是不同概念。
例如一级公路是标签(可能如实也可能后来降低含金量),高速公路是真正的一级。
公路
组成
公路的主要组成部分有路基、路面、桥梁、涵洞、渡口码头、隧道、绿化、通讯、照明等设备及其它沿线设施组成。
[1]
与道路的区别
现代公路是指联接城市之间、城乡之间、乡村与乡村之间、和工矿基地之间,按照国家技术标准修建的,由公路主管部门验收认可的道路,包括高速公路、一级公路、二级公路、三级公路、四级公路,但不包括田间或农村自然形成的小道。
主要供汽车行驶并具备一定技术标准和设施。
道路是供各种车辆(无轨)和行人通行的工程设施。
按其使用特点分为城市道路、公路、厂矿道路、林区道路及乡村道路等。
其中城市道路是指城市规划区内的公共道路,一般划设人行道、车行道和交通隔离设施等。
包括城市快速路、城市主干道、城市次干道、城市支路。
一二三级公路标准
一二三级公路标准是指根据道路等级、道路规模、道路功能及交通流量等因素确定的公路建设标准。
一级公路是指在国内有重要路线和区域意义的公路,主要用于连接省会城市、地级市和县城,其标准包括:设计车速大于等于100公里/小时,设计荷载标准为60吨,路面宽度为9-12米,设计标准可视具体情况而有所调整。
二级公路是指连接县城以及县级行政区域内的重要经济产业区域的公路,其标准包括:设计车速大于等于80公里/小时,设
计荷载标准为30吨,路面宽度为7.5-10.5米,设计标准可根
据道路实际需求进行调整。
三级公路是指连接村庄和农村地区的公路,其标准包括:设计车速大于等于60公里/小时,设计荷载标准为10吨,路面宽
度为5.5-8.5米,设计标准可根据道路实际需求进行调整。
这些标准是根据交通发展需求和道路功能划分而来,旨在统一公路建设规范,提高道路的通行能力和安全性。
具体的建设标准还需要根据具体的地理、环境和交通流量等因素进行调整和确定。
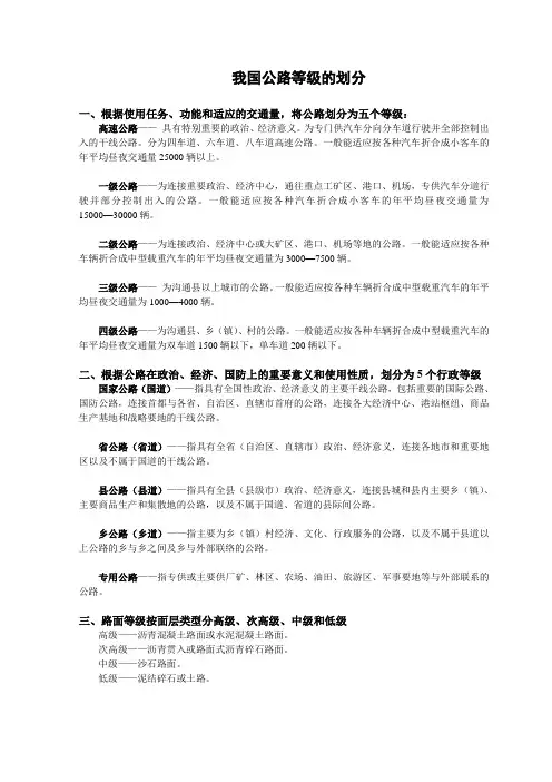
我国公路等级的划分一、根据使用任务、功能和适应的交通量,将公路划分为五个等级:高速公路——具有特别重要的政治、经济意义。
为专门供汽车分向分车道行驶并全部控制出入的干线公路。
分为四车道、六车道、八车道高速公路。
一般能适应按各种汽车折合成小客车的年平均昼夜交通量25000辆以上。
一级公路——为连接重要政治、经济中心,通往重点工矿区、港口、机场,专供汽车分道行驶并部分控制出入的公路。
一般能适应按各种汽车折合成小客车的年平均昼夜交通量为15000—30000辆。
二级公路——为连接政治、经济中心或大矿区、港口、机场等地的公路。
一般能适应按各种车辆折合成中型载重汽车的年平均昼夜交通量为3000—7500辆。
三级公路——为沟通县以上城市的公路。
一般能适应按各种车辆折合成中型载重汽车的年平均昼夜交通量为1000—4000辆。
四级公路——为沟通县、乡(镇)、村的公路。
一般能适应按各种车辆折合成中型载重汽车的年平均昼夜交通量为双车道1500辆以下,单车道200辆以下。
二、根据公路在政治、经济、国防上的重要意义和使用性质,划分为5个行政等级国家公路(国道)——指具有全国性政治、经济意义的主要干线公路,包括重要的国际公路、国防公路,连接首都与各省、自治区、直辖市首府的公路,连接各大经济中心、港站枢纽、商品生产基地和战略要地的干线公路。
省公路(省道)——指具有全省(自治区、直辖市)政治、经济意义,连接各地市和重要地区以及不属于国道的干线公路。
县公路(县道)——指具有全县(县级市)政治、经济意义,连接县城和县内主要乡(镇)、主要商品生产和集散地的公路,以及不属于国道、省道的县际间公路。
乡公路(乡道)——指主要为乡(镇)村经济、文化、行政服务的公路,以及不属于县道以上公路的乡与乡之间及乡与外部联络的公路。
专用公路——指专供或主要供厂矿、林区、农场、油田、旅游区、军事要地等与外部联系的公路。
三、路面等级按面层类型分高级、次高级、中级和低级高级——沥青混凝土路面或水泥混凝土路面。
中国公路等级划分依据国家公路、省公路、县公路和乡公路(简称为国、省、乡道),以及专用公路五个行政等级。
一般把国道和省道称为干线,县道和乡道称为支线。
这是按照使用性质来分的。
根据我国现行的《公路工程技术标准》,若按照使用任务、功能和适应的交通量,公路可以分为高速公路、一级公路、二级公路、三级公路、四级公路五个等级。
(1)高速公路。
高速公路是指为专供汽车分向分车道行驶并应全部控制出入的多车道公路。
4车道高速公路应能适应将各种汽车折合成小客车的年平均日交通量25000~55000辆。
6车道高速公路应能适应将各种汽车折合成小客车的年平均日交通量45000~80000辆。
8车道高速公路应能适应将各种汽车折合成小客车的年平均日交通量60000~100000辆。
(2)一级公路。
一级公路是指为专供汽车分向分车道行驶并可根据需要控制出入的多车道公路。
4车道一级公路应能适应将各种汽车折合成小客车的年平均日交通量15000~30000辆。
6车道一级公路应能适应将各种汽车折合成小客车的年平均日交通量25000~55000辆。
(3)二级公路。
二级公路是指为供汽车行驶的双车道公路。
一般能适应每昼夜3000~7500辆中型载重汽车交通量。
(4)三级公路。
三级公路是指为主要供汽车行驶的双车道公路。
一般能适应每昼夜1000~4000辆中型载重汽车交通量。
(5)四级公路。
四级公路是指为主要供汽车行驶的双车道或单车道公路。
双车道四级公路能适应每昼夜中型载重汽车交通量1500辆以下。
单车道四级公路能适应每昼夜中型载重汽车交通量200辆以下。
公路等级划分标准公路是连接城乡、促进经济发展的重要交通设施,其等级划分对于交通运输的组织和管理至关重要。
在我国,公路等级划分主要根据公路的功能、通行能力和技术状况来确定,下面将就公路等级划分标准进行详细介绍。
一、国家高速公路。
国家高速公路是指连接国家重要城市、主要交通枢纽和重要经济区域的高速公路。
其设计标准为每小时车速100公里以上,是我国最重要的道路等级之一。
国家高速公路主要分为四车道和六车道,是我国国家公路网的重要组成部分。
二、国家一级公路。
国家一级公路是连接省会城市和重要县城的干线公路,其设计标准为每小时车速80公里以上。
国家一级公路主要承担着长途客运和货运的重要任务,是我国公路网的骨干线路之一。
三、国家二级公路。
国家二级公路是连接县城和乡镇的次干线公路,其设计标准为每小时车速60公里以上。
国家二级公路在农村地区起着重要的交通作用,方便了农民出行和农产品的运输。
四、国家三级公路。
国家三级公路是连接乡村和农田的支线公路,其设计标准为每小时车速40公里以上。
国家三级公路在农村地区起着重要的交通作用,便利了农民的生产生活。
五、其他公路。
除了以上四种国家公路等级外,还有一些其他公路,如城市快速路、县乡村公路等。
这些公路根据其所处的地理位置和交通需求,有着不同的等级划分标准。
总之,公路等级划分是根据公路的功能、通行能力和技术状况来确定的,不同等级的公路承担着不同的交通任务,对于促进经济发展和改善人民生活水平起着重要作用。
希望通过本文的介绍,能够让大家对公路等级划分有一个更加清晰的认识,为我国的交通运输事业贡献自己的一份力量。
公路等级划分公路等级是根据公路的使用任务、功能和流量进行的划分,中国大陆将公路划分为高速公路、一级公路、二级公路、三级公路、四级公路五个等级。
一级公路为供汽车分向、分车道行驶的公路,一般能适应按各种汽车折合成小客车的远景设计年平均昼夜交通量为1500 ~ 30000辆.二级公路一般能适应按各种车辆折合成中型载重汽车的远景设计年限年平均昼夜交通量为3000 ~ 7500辆。
三级公路一般能适应按各种车辆折合成中型载重汽车的远景设计年限年平均昼夜交通量为1000 ~ 4000辆。
四级公路一般能适应按各种车辆折合成中型载重汽车的远景设计年限年平均昼夜交通量为:双车道1500辆以下;单车道200辆以下. 公路等级的选用根据公路网的规划,按照公路的使用任务、功能和远景交通量综合确定;同一条公路,可根据交通量等情况分段采用不同的车疲乏数或不同的公路等级.公路使用年限高速公路和一级公路为20年;二级公路为15年;三级公路为10年;四级公路一般为10年。
农村公路是公路网的重要组成部分,是保障农村社会经济发展最重要的基础设施之一。
农村公路包括县道、乡道和村道三个层次 .县道是指具有全县(旗、县级市)政治、经济意义,连接县城和县内主要乡(镇)、主要商品生产和集散地的公路、以及不属于国、省道的县际间的公路。
乡道是指主要为乡(镇)村经济、文化、行政服务的公路,以及不属于县道以上公路的乡(镇)与乡(镇)之间及乡(镇)与外部联络的公路.农村公路主要供机动车辆行驶并达到一定技术标准。
县道一般采用三、四级公路标准;乡道采用四级公路或等外路标准。
按照《公路法》的要求,新建公路应当符合部颁标准要求,原有不符合最低技术等级要求的等外公路,应当采取措施、逐步改造为符合技术等级要求的公路。
鉴于目前一些贫困山区中连接乡(镇)与行政村、行政村与行政村之间的乡村公路交通量小,且路上行驶车辆也多为拖拉机、农用车等体积、载重相对较小的机动车,所以,对这些公路的路面宽度、路线纵坡、曲线半径适当放宽要求,暂时采用等外路也是可行的。
中国公路标准等级及对应宽度中国公路标准等级及对应宽度是指根据不同公路等级规划和设计的公路标准等级以及相应的道路宽度。
公路标准等级通常分为国家高速公路、省级快速公路、国道、省道、县道和乡镇村道等。
下面我将详细介绍每个等级对应的宽度要求。
1.国家高速公路国家高速公路是中国最高等级的公路系统,它连接不同省份的主要城市以及各级交通枢纽。
根据中国交通运输部的规定,国家高速公路的标准宽度为30米,其中包括了通行道、应急车道、分隔带以及中央分割带。
国家高速公路通常为4车道或6车道。
2.省级快速公路省级快速公路是连接各级城市和县城的快速公路系统,其设计速度较高,通行能力较大。
根据中国交通运输部的规定,省级快速公路的标准宽度为24米,其中包括了通行道、应急车道以及中央分隔带。
省级快速公路通常为4车道。
3.国道国道是连接不同省份或区域的重要公路,其通行能力较大,对于促进地区经济发展和交通流通起到了重要作用。
根据中国交通运输部的规定,国道的标准宽度为22.5米,其中包括了通行道、应急车道以及中央分隔带。
国道通常为2车道或4车道。
4.省道省道是连接各级城市和县城的重要公路,其作用相当于国道在省内的延伸。
根据中国交通运输部的规定,省道的标准宽度为21米,其中包括了通行道、应急车道以及中央分隔带。
省道通常为2车道。
5.县道县道是连接县城和乡镇村庄的重要公路,其通行能力较小,但在地方经济发展和交通流通中起到了关键作用。
根据中国交通运输部的规定,县道的标准宽度为15.5米,其中包括了通行道和应急车道。
县道通常为2车道。
6.乡镇村道乡镇村道是连接农村地区的道路,其通行能力较小,主要用于农村居民的生产生活出行。
根据中国交通运输部的规定,乡镇村道的标准宽度为11.5米,其中包括了通行道和应急车道。
乡镇村道通常为2车道。
需要注意的是,以上公路标准等级与宽度仅为基本标准,在实际规划和设计时还需要考虑地理条件、交通流量、车辆种类等各种因素。
公路等级划分公路等级是根据公路的使用任务、功能和流量进行的划分,中国大陆将公路划分为高速公路、一级公路、二级公路、三级公路、四级公路五个等级。
一级公路为供汽车分向、分车道行驶的公路,一般能适应按各种汽车折合成小客车的远景设计年平均昼夜交通量为1500~30000 辆。
二级公路一般能适应按各种车辆折合成中型载重汽车的远景设计年限年平均昼夜交通量为3000~7500 辆。
三级公路一般能适应按各种车辆折合成中型载重汽车的远景设计年限年平均昼夜交通量为1000~4000 辆。
四级公路一般能适应按各种车辆折合成中型载重汽车的远景设计年限年平均昼夜交通量为:双车道1500 辆以下;单车道200辆以下。
公路等级的选用根据公路网的规划,按照公路的使用任务、功能和远景交通量综合确定;同一条公路,可根据交通量等情况分段采用不同的车疲乏数或不同的公路等级。
公路使用年限高速公路和一级公路为20 年;二级公路为15 年;三级公路为10 年;四级公路一般为10 年。
农村公路是公路网的重要组成部分,是保障农村社会经济发展最重要的基础设施之一。
农村公路包括县道、乡道和村道三个层次。
县道是指具有全县(旗、县级市)政治、经济意义,连接县城和县内主要乡(镇)、主要商品生产和集散地的公路、以及不属于国、省道的县际间的公路。
乡道是指主要为乡(镇)村经济、文化、行政服务的公路,以及不属于县道以上公路的乡(镇)与乡(镇)之间及乡(镇)与外部联络的公路。
农村公路主要供机动车辆行驶并达到一定技术标准。
县道一般采用三、四级公路标准;乡道采用四级公路或等外路标准。
按照《公路法》的要求,新建公路应当符合部颁标准要求,原有不符合最低技术等级要求的等外公路,应当采取措施、逐步改造为符合技术等级要求的公路。
鉴于目前一些贫困山区中连接乡(镇)与行政村、行政村与行政村之间的乡村公路交通量小,且路上行驶车辆也多为拖拉机、农用车等体积、载重相对较小的机动车,所以,对这些公路的路面宽度、路线纵坡、曲线半径适当放宽要求,暂时采用等外路也是可行的。
公路行政等级划分标准
公路的行政等级划分主要考虑其在公路路网中的地位,具体如下:
1. 国道:国家干线公路,是指具有全国性经济、政治意义的干线公路,包括重要的国际公路、国防公路、连接首都与各省、自治区首府和直辖市的公路,以及连接各大经济中心、港站枢纽和战略要地的公路。
2. 省道:是指具有全省(自治区、直辖市)经济、政治意义,连结省内主要城市、县镇和重要工矿基地等地的公路,以及不属于国道的关键公路。
3. 县道:是指具有全县(县级市)经济、政治意义,连结县城和县内主要乡(镇)、主要商品生产和集散地的公路,以及不属于国道、省道的县际间公路。
4. 乡道:是指主要为乡(镇)村经济、文化、行政服务的公路,以及不属于县道以上的乡与乡之间及乡与外部联络的公路。
总之,不同行政等级的公路具有不同的重要性和服务范围。
如有任何关于公路行政等级划分的问题,建议咨询相关政府机构或查阅政府官网资料以获取更详细的信息。
公路根据使用任务、功能和适用的交通量分为高速公路、一级公路、二级公路、三级公路、四级公路五个等级。
一般情况下:1级公路是连接重要政治经济文化中心、部分立交的公路。
2级公路是连接政治、经济中心或大工矿区的干线公路、或运输繁忙的城郊公路。
3级公路是沟通县或县以上城市的支线公路。
4级公路是沟通县或镇、乡的支线公路。
一、交通量高速公路为专供汽车分向、分车道行驶并全部控制出入的干线公路。
四车道高速公路一般能适应按各种汽车折合成小客车的远景设计年限年平均昼夜交通量为25000~55000辆;六车道高速公路一般能适应按各种汽车折合成小客车的远景设计年限年平均昼夜交通量为45000~80000辆;八车道高速公路一般能适应按各种汽车折合成小客车的远景设计年限年平均昼夜交通量为60000~100000辆。
其它公路为除高速公路以外的干线公路、集散公路、地方公路,分四个等级。
一级公路为供汽车分向、分车道行驶的公路,一般能适应按各种汽车折合成小客车的远景设计年限年平均昼夜交通量为15000~30000辆。
二级公路一般能适应按各种车辆折合成中型载重汽车的远景设计年限年平均昼夜交通量为3000~7500辆。
三级公路一般能适应按各种车辆折合成中型载重汽车的远景设计年限年平均昼夜交通量为1000~4000辆。
四级公路一般能适应按各种车辆折合成中型载重汽车的远景设计年限年平均昼夜交通量为:双车道1500车以下;单车道200辆以下。
二、使用年限公路等级根据公路网的规划,从全局出发,按照公路的使用任务、功能和远景交通量综合确定。
各级公路远景设计年限:高速公路和一级公路为20年;二级公路为15年;三级公路为10年;四级公路一般为10年,也可根据实际情况适当调整。
三、行车速度各级公路行车速度公路等级高速公路一二三四计算行车120100806010060804060304020速度(km/h)高速公路一般选用120km/h的计算行车速度,当受条件限制时,可选用100km/h或80km/h的计算行车速度。
我国公路等级的划分一、根据使用任务、功能和适应的交通量,将公路划分为五个等级:高速公路——具有特别重要的政治、经济意义。
为专门供汽车分向分车道行驶并全部控制出入的干线公路。
分为四车道、六车道、八车道高速公路。
一般能适应按各种汽车折合成小客车的年平均昼夜交通量25000辆以上。
一级公路——为连接重要政治、经济中心,通往重点工矿区、港口、机场,专供汽车分道行驶并部分控制出入的公路。
一般能适应按各种汽车折合成小客车的年平均昼夜交通量为15000—30000辆。
二级公路——为连接政治、经济中心或大矿区、港口、机场等地的公路。
一般能适应按各种车辆折合成中型载重汽车的年平均昼夜交通量为3000—7500辆。
三级公路——为沟通县以上城市的公路。
一般能适应按各种车辆折合成中型载重汽车的年平均昼夜交通量为1000—4000辆。
四级公路——为沟通县、乡(镇)、村的公路。
一般能适应按各种车辆折合成中型载重汽车的年平均昼夜交通量为双车道1500辆以下,单车道200辆以下。
二、根据公路在政治、经济、国防上的重要意义和使用性质,划分为5个行政等级国家公路(国道)——指具有全国性政治、经济意义的主要干线公路,包括重要的国际公路、国防公路,连接首都与各省、自治区、直辖市首府的公路,连接各大经济中心、港站枢纽、商品生产基地和战略要地的干线公路。
省公路(省道)——指具有全省(自治区、直辖市)政治、经济意义,连接各地市和重要地区以及不属于国道的干线公路。
县公路(县道)——指具有全县(县级市)政治、经济意义,连接县城和县内主要乡(镇)、主要商品生产和集散地的公路,以及不属于国道、省道的县际间公路。
乡公路(乡道)——指主要为乡(镇)村经济、文化、行政服务的公路,以及不属于县道以上公路的乡与乡之间及乡与外部联络的公路。
专用公路——指专供或主要供厂矿、林区、农场、油田、旅游区、军事要地等与外部联系的公路。
三、路面等级按面层类型分高级、次高级、中级和低级高级——沥青混凝土路面或水泥混凝土路面。
道路分级标准道路分级标准是指根据道路的功能、等级和技术标准,将道路划分为不同等级的分类标准。
道路分级标准是交通规划和管理的基础,对于保障交通安全、提高交通效率、促进经济发展具有重要意义。
在我国,道路分级标准主要包括高速公路、一级公路、二级公路、三级公路和四级公路五个等级。
高速公路是指设计时速在每小时80公里以上的道路,主要用于长途快速通行。
高速公路的分级标准主要是依据设计时速和交通量来确定的,其技术标准和管理要求都较高,是国家交通运输的重要组成部分。
高速公路的建设和管理需要严格遵守相关法律法规,确保道路畅通、安全。
一级公路是指连接省会城市、重要城市和交通枢纽的干线道路,是国家和地区经济发展的重要支撑。
一级公路的分级标准主要是依据道路的功能和重要性来确定的,其技术标准和管理要求也较高,是国家交通运输的重要组成部分。
一级公路的建设和管理需要严格遵守相关法律法规,确保道路畅通、安全。
二级公路是指连接县城、重要乡镇和交通要道的次干线道路,是地区经济发展的重要支撑。
二级公路的分级标准主要是依据道路的功能和重要性来确定的,其技术标准和管理要求相对较低,但也需要保障道路的基本通行能力和安全性。
三级公路是指连接乡镇、村庄和重要生产生活区域的支线道路,是农村经济发展的重要支撑。
三级公路的分级标准主要是依据道路的功能和重要性来确定的,其技术标准和管理要求相对较低,但也需要保障道路的基本通行能力和安全性。
四级公路是指连接村庄、田间地头和农田的乡村道路,是农村生产生活的基础。
四级公路的分级标准主要是依据道路的功能和重要性来确定的,其技术标准和管理要求相对较低,主要是为了保障农村交通的基本通行能力和安全性。
综上所述,道路分级标准是根据道路的功能和重要性来确定的,不同等级的道路有着不同的技术标准和管理要求。
在实际交通规划和管理中,需要根据道路的实际情况和发展需求,科学合理地确定道路的分级标准,确保道路畅通、安全,促进经济社会的发展。
我国公路等级的划分一、根据使用任务、功能和适应的交通量,将公路划分为五个等级:高速公路——具有特别重要的政治、经济意义。
为专门供汽车分向分车道行驶并全部控制出入的干线公路。
分为四车道、六车道、八车道高速公路。
一般能适应按各种汽车折合成小客车的年平均昼夜交通量25000辆以上。
一级公路——为连接重要政治、经济中心,通往重点工矿区、港口、机场,专供汽车分道行驶并部分控制出入的公路。
一般能适应按各种汽车折合成小客车的年平均昼夜交通量为15000—30000辆。
二级公路——为连接政治、经济中心或大矿区、港口、机场等地的公路。
一般能适应按各种车辆折合成中型载重汽车的年平均昼夜交通量为3000—7500辆。
三级公路——为沟通县以上城市的公路。
一般能适应按各种车辆折合成中型载重汽车的年平均昼夜交通量为1000—4000辆。
四级公路——为沟通县、乡(镇)、村的公路。
一般能适应按各种车辆折合成中型载重汽车的年平均昼夜交通量为双车道1500辆以下,单车道200辆以下。
二、根据公路在政治、经济、国防上的重要意义和使用性质,划分为5个行政等级国家公路(国道)——指具有全国性政治、经济意义的主要干线公路,包括重要的国际公路、国防公路,连接首都与各省、自治区、直辖市首府的公路,连接各大经济中心、港站枢纽、商品生产基地和战略要地的干线公路。
省公路(省道)——指具有全省(自治区、直辖市)政治、经济意义,连接各地市和重要地区以及不属于国道的干线公路。
县公路(县道)——指具有全县(县级市)政治、经济意义,连接县城和县内主要乡(镇)、主要商品生产和集散地的公路,以及不属于国道、省道的县际间公路。
乡公路(乡道)——指主要为乡(镇)村经济、文化、行政服务的公路,以及不属于县道以上公路的乡与乡之间及乡与外部联络的公路。
专用公路——指专供或主要供厂矿、林区、农场、油田、旅游区、军事要地等与外部联系的公路。
三、路面等级按面层类型分高级、次高级、中级和低级高级——沥青混凝土路面或水泥混凝土路面。
<一>、公路等级是根据公路的使用任务、功能和流量进行的划分,世界各国公路等级大体相似,但其分类指标不完全相同。
中国大陆将公路划分为高速公路、一级公路、二级公路、三级公路、四级公路五个等级。
①高速公路。
全部控制出入、专供汽车在分隔的车道上高速行驶的公路。
主要用于连接政治、经济、文化上重要的城市和地区,是国家公路干线网中的骨架。
一般年平均每昼夜汽车通过量2.5万辆以上。
②一级公路。
为供汽车分向、分车道行驶,并部分控制出入、部分立体交叉的公路,主要连接重要政治、经济中心,通往重点工矿区,是国家的干线公路。
一般能适应按各种汽车折合成小客车的远景设计年平均昼夜交通量为1500~30000辆。
③二级公路。
连接政治、经济中心或大工矿区等地的干线公路,或运输繁忙的城郊公路。
一般能适应各种车辆行驶,二级公路一般能适应按各种车辆折合成中型载重汽车的远景设计年限年平均昼夜交通量为3000~7500辆。
④三级公路。
沟通县及县以上城镇的一般干线公路。
通常能适应各种车辆行驶,三级公路一般能适应按各种车辆折合成中型载重汽车的远景设计年限年平均昼夜交通量为1000~4000辆。
⑤四级公路。
沟通县、乡、村等的支线公路。
通常能适应各种车辆行驶,四级公路一般能适应按各种车辆折合成中型载重汽车的远景设计年限年平均昼夜交通量为:双车道1500辆以下;单车道200辆以下。
上述二、三、四级公路的通过量是将在公路上混合行驶的自行车、人力车、畜力车、轿车、拖拉机、汽车拖带挂车或半挂车等,都按一定系数换算成载货汽车数。
中国和多数发展中国家的公路交通量多超过原定的通过能力,故必须采取相应的技术措施对公路进行改造,以适应车辆通过能力的需求。
公路等级的选用根据公路网的规划,按照公路的使用任务、功能和远景交通量综合确定;同一条公路,可根据交通量等情况分段采用不同的车疲乏数或不同的公路等级。
公路使用年限高速公路和一级公路为20年;二级公路为15年;三级公路为10年;四级公路一般为10年。
我国公路等级的划分一、根据使用任务、功能和适应的交通量,将公路划分为五个等级:1、高速公路——具有特别重要的政治、经济意义。
为专门供汽车分向分车道行驶并全部控制出入的干线公路。
分为四车道、六车道、八车道高速公路。
四车道高速公路一般能适应按各种汽车折合成小客车的远景设计年限年平均昼夜交通量为2500~55000辆;六车道高速公路一般能适应按各种汽车折合小客车的远景设计年限年平均昼夜交通量为45000~80000辆;八车道高速公路一般能适应按各种汽车折合成人客车的远景设计年限年60000~100000辆。
2、一级公路——为连接重要政治、经济中心,通往重点工矿区、港口、机场,专供汽车分道行驶并部分控制出入的公路。
一般能适应按各种汽车折合成小客车的年平均昼夜交通量为15000—30000辆。
3、二级公路——为连接政治、经济中心或大矿区、港口、机场等地的公路。
一般能适应按各种车辆折合成中型载重汽车的年平均昼夜交通量为3000—7500辆。
二级公路的路肩宽度,按上述两类,分别为1.5米和0.75米。
停车视距分别为110米和40米,超车视距分别为550米和200米。
路基宽度分别为一般值25.5米和22.5米,变化值24米和20米。
设计速度在每小时60公里—80公里。
4、三级公路——为沟通县以上城市的公路。
一般能适应按各种车辆折合成中型载重汽车的年平均昼夜交通量为1000—4000辆。
三级公路的标准一般是指设计标准,路基宽度为8.5米(7.0米),路面宽度为7米(6米),长度是不限的,与路线长度相关,(括号中数字为山岭重丘区,括号外的为平原微丘区标准).路面材料为沥青碎石或水泥砼.5、四级公路——为沟通县、乡(镇)、村的公路。
一般能适应按各种车辆折合成中型载重汽车的年平均昼夜交通量为双车道1500辆以下,单车道200辆以下。
各级公路远景设计年限:高速公路和一级公路为20年;二级公路为15年;三级公路为10年;四级公路一般为10年,也可根据实际情况适当调整。
公路按行政等级可分为:国家公路、省公路、县公路、乡公路、村公路(简称为国、省、乡道、村道)以及专用公路六个等级。
01国道国道是指具有全国性政治、经济意义的主要干线公路,包括重要的国际公路,国防公路、连接首都与各省、自治区、直辖市首府的公路,连接各大经济中心、港站枢纽、商品生产基地和战略要地的公路。
国道中跨省的高速公路由交通部批准的专门机构负责修建、养护和管理。
02省道省道是指具有全省(自治区、直辖市)政治、经济意义,并由省(自治区、直辖市)公路主管部门负责修建、养护和管理的的公路干线。
03县道县道是指具有全县(县级市)政治、经济意义,连接县城和县内主要乡(镇)、主要商品生产和集散地的公路,以及不属于国道、省道的县际间公路。
县道由县、市公路主管部门负责修建、养护和管理。
04乡道乡道是指主要为乡(镇)村经济、文化、行政服务的公路,以及不属于县道以上公路的乡与乡之间及乡与外部联络的公路。
乡道由人民政府负责修建、养护和管理。
05村道村道是指直接为农村生产、生活服务,不属于乡道及以上公路的建制村之间和建制村与乡镇联络的公路。
乡(镇)人民政府对乡道、村道建设和养护的具体职责,由县级人民政府确定。
06专用公路专用公路是指专供或主要供厂矿、林区、农场、油田、旅游区、军事要地等与外部联系的公路。
专用公路由专用单位负责修建、养护和管理。
也可委托当地公路部门修建、养护和管理。
按任务、功能和适应的交通量划分根据中国现行的《公路工程技术标准》,公路按使用任务、功能和适应的交通量分为高速公路、一级公路、二级公路、三级公路、四级公路五个等级。
01高速公路高速公路为专供汽车分向分车道行驶并应全部控制出入的多车道公路。
四车道高速公路应能适应将各种汽车折合成小客车的年平均日交通量25000~55000辆。
六车道高速公路应能适应将各种汽车折合成小客车的年平均日交通量45000~80000辆。
八车道高速公路应能适应将各种汽车折合成小客车的年平均日交通量60000~100000辆。
公路级别划分标准公路是连接城乡的重要交通工具,其级别划分对于交通运输的安全和效率至关重要。
公路级别的划分主要依据道路的功能、通行能力、技术状况和所服务的区域特点等因素来确定。
根据国家标准和相关规定,公路可以分为国道、省道、县道和乡村道路四个级别。
下面将对这四个级别的公路进行详细介绍。
国道是国家交通主干线,连接各省、自治区、直辖市和重要城市,承担着国家重要的交通运输任务。
国道通常是双向四车道或以上的高速公路,具有较高的通行能力和技术标准。
国道沿线设有服务区、收费站等配套设施,保障车辆的安全和便利通行。
国道的建设和管理由国家交通主管部门负责,对于国家的经济发展和交通运输起着重要的支撑作用。
省道连接省会城市和其他重要城市,承担着省际和地区间的交通运输任务。
省道的等级次于国道,通常为双向两车道或以上的一级公路,具有一定的通行能力和技术标准。
省道的建设和管理由省级交通主管部门负责,对于促进地区经济发展和交通运输起着重要的作用。
县道连接县城和乡镇,承担着县域内的交通运输任务。
县道的等级次于省道,通常为单向或双向的窄路面公路,通行能力和技术标准相对较低。
县道的建设和管理由县级交通主管部门负责,对于农村地区的发展和交通运输起着重要的作用。
乡村道路连接乡村和农村地区,承担着农村居民的出行和农产品的运输任务。
乡村道路的等级最低,通常为窄路面或泥土路面,通行能力和技术标准较低。
乡村道路的建设和管理由乡镇政府负责,对于农村地区的发展和交通运输起着重要的作用。
在实际的公路建设和管理中,各级公路的划分标准是为了合理规划交通网络,提高交通运输效率,保障交通安全,促进经济社会发展。
同时,公路的划分标准也需要根据地区的实际情况进行调整和优化,以适应不同地区的交通需求和发展水平。
总的来说,公路级别的划分标准是根据道路的功能、通行能力、技术状况和所服务的区域特点等因素来确定的。
不同级别的公路在交通运输中发挥着不同的作用,对于促进经济社会发展和改善人民生活水平具有重要意义。
公路等级
中国大陆将公路划分为高速公路、一级公路、二级公路、三级公路、四级公路五个等级。
二级公路是指设计速度在每小时60-80公里,双向行驶且无中央分隔带的双车道公路。
二级公路与一级公路的最大区别就是,一级路有中央分隔带,分道行驶;二级路基本没有中央分隔带。
二级公路分为汽车专用二级公路和一般二级公路两种。
汽车专用二级公路能适应按各种汽车(包括摩托车)折合成中型载重汽车4500——7000辆的年平均昼夜交通量,为连接政治、经济中心或大工矿区、港口、机场等地的专供汽车行驶的公路。
一般二级公路能适应按各种车辆折合成中型载重汽车2000——5000辆的年平均昼夜交通量,为连接政治、经济中心或大工矿区、港口、机场等地的公路。
这两种二级公路都是具有二条车道,其路基宽度,对于汽车专用二级公路一般分别为11米和9米;对于一般二级公路分别为12米和10米。
交通收费的费改税,进而取消二级公路收费,不止是一个单纯的税费改革政策,在“保增长”“增内需”的语境下,实际上也是一项减轻社会负担、刺激消费的措施。
因而,取消二级公路如果必须“逐步”的话,那么秉持的原则应该是:哪里的负担重、取消二级公路收费的要求更迫切,就优先取消哪里的收费。
三级公路为一般能适应按各种车辆折合成中型载重汽车2000辆以下的年平均昼夜交通量。
为沟通县及县以上城市的公路。
《公路工程技术标准》规定:三级公路具有两条车道。
路基宽度在平原微丘地区为8.5米,在山岭重丘地区为7.5米。
三级公路使用年限为10年。
四级公路是我国公路等级中的一种, 中国大陆将公路划分为高速公路、一级公路、二级公路、三级公路、四级公路五个等级。
四级公路是一般能适应各种车辆折合成载重汽车的年平均昼夜交通量在200辆以下,沟通县、乡(镇)村等的支线公路。
四级公路一般只有一条车道,需在适当距离内设置错车道。
主要技术标准
平原微丘:计算行车速度40km/h,行车道宽度:3.5m,路基宽度一般值6.5m,变化值7.0m,极限最小半径60m,停车视距40m,最大纵坡6%。
山岭重丘:计算行车速度20km/h,路基宽度4.5m,极限最小半径15m停车视距20m,最大纵坡9%。
最小纵坡0.3%。
(上一个设计中,最大纵坡为12)直线最大长度:1000米(左右),最小长度:同向曲线间40米(左右)反向曲线间无超高加宽可相接,无超高有加宽须10m以上缓和短。
有超高时不小于15m。
相邻回头曲线间直线不小于100(80)m。
圆曲线:最大超高8%,超高时一般最下半径30m,极限最小半径15m,不超高时最小半径150m,最大半径10000m。
缓和曲线(一般使用回旋线)长度最小值:计算速度20km/h时为25m,40km/h 时为50m。
不设缓和曲线的最小圆曲线半径:260m。
平曲线最小长度:设计速度20km/h时为40m,40km/h时为70m。
转角等于或小于7度时的平曲线长度。
设计速度20km/h的一般值280/转角。
低限值40m。
设计速度40km/h的一般值 500/转角。
低限值70m。
直线最大长度:设计速度20km/h的为400m,直线最小长度同向曲线间50m,反向曲线间40m
最短坡长:设计速度20km/h的为60m。
:设计速度40km/h的为100m
最大坡长:设计速度20km/h的3%无限制,4%为1200m,5%为1000m,6%为800m,7%为600m,8%为400m,9%为200m。
凸形竖曲线最小半径一般值200m,极限值100m。
最小长度20m。
凹形竖曲线最小半径一般值200m,极限值100m。
四级路控制坡度10%以内,最好9%以下。
挖填局部4、5米皆可。
坡长不用特别在意。