航行灯测试程序
- 格式:doc
- 大小:21.00 KB
- 文档页数:1
灯测试方案1. 引言灯测试是在灯具生产过程中进行的一项重要工作。
通过对灯具进行全面的测试,可以确保产品的质量和性能符合标准要求。
本文档旨在介绍一种可行的灯测试方案,包括测试目标、测试流程、测试方法和测试要点等内容。
2. 测试目标灯测试的目标是验证灯具的功能和性能是否符合设计要求,确保灯具在正常使用环境下能够稳定、可靠地工作。
具体的测试目标包括但不限于以下几方面: - 亮度测试:验证灯具的亮度是否达到设计要求,检测亮度的均匀性和稳定性。
- 色温测试:检测灯具的色温是否符合设计要求,验证灯光的色彩还原能力。
- 色彩测试:测试灯具的色彩饱和度和色彩均匀性,检查是否存在色彩偏差。
- 功率测试:检测灯具的功率是否符合设计要求,验证灯具的能效性能。
- 光照度测试:测量灯具的照度分布和均匀性,确保光照效果满足实际需求。
3. 测试流程灯测试的全面性和可靠性需要一个严格的测试流程来保证。
以下是一种常用的灯测试流程:3.1 准备工作•检查测试设备和仪器的状态,确保其正常工作。
•按要求设置测试环境,包括光照条件和温湿度控制等。
•清洁灯具表面,确保无尘和划痕。
3.2 初步测试•连接灯具到测试台上,确保电源供应正常。
•打开灯具,检查灯具的开关是否正常。
•测量灯具的亮度和功率,记录测试结果。
3.3 功能测试•运行灯具在各种模式下,检查是否存在功能上的问题,如闪烁、调光等。
•测试灯具的色温和色彩性能,使用色温计和色度测量仪进行测量。
•根据需求进行特殊功能的测试,如灯具的防水性能等。
3.4 光照度测试•将灯具放置在指定位置,使用光照度仪测量不同位置的照度值。
•检查照度分布是否均匀,记录测试结果。
3.5 结束测试•断开电源,关闭灯具。
清理测试设备和仪器。
•归档测试结果和记录。
4. 测试方法灯测试需要使用一系列的测试方法和仪器来完成。
以下是常用的灯测试方法:4.1 亮度测试•使用亮度计对灯具进行亮度测量,记录测试结果。
•分别对不同角度和位置的灯具进行亮度测试,检查亮度的均匀性。
船舶航行灯规范,基本都在这里了航行灯,又称“号灯”,用于显示船舶航行或停泊状态的,可表示夜间本船的航行方向和本船的大小。
一切航行于海洋、江河、湖泊的船舶必须严格按照我国《海轮信号设备规范》和《中华人民共和国避碰规则》(1991)(交通部令〔1991〕30号发布交海发〔2003〕357号修改)所规定的数量和类型设备各种航行灯。
航行灯包括:桅灯、舷灯、尾灯、船首灯、环照灯、闪光灯及桅顶灯等。
其中布置的要求如下:桅顶:安置在船舶的桅杆上方或者首尾中心线上方的号灯,在225度的水平弧内显示不间断的灯光,其装置要使灯光从船舶的正前方到每一舷正横后22.5度内显示。
舷灯:安置在船舶最高甲板左右两侧的左舷的红光灯和右舷的绿光灯,各自在112.5度的水平弧内显示不间断的灯光,其装置要使灯光从船舶的正前方到各自一舷的正横后22.5度内分别显示。
舷灯遮板向灯面,应当涂以无光黑漆。
遮板的高度至少等于灯高。
船舶长度为80米以上的驳船,应当在船首、尾部分别设置红、绿光舷灯。
尾灯:安置在船尾正中的白光灯。
在135度的水平弧内显示不间断的灯光,其装置要使灯光从船舶的正后方到每一舷67.5度内显示。
尾灯的高度应当尽可能与舷灯保持水平,但不得高出舷灯。
船首灯:是指安置在被顶推驳船首的一盏白光灯,在180度的水平弧内显示不间断的灯光,其装置要使灯光从船舶的正前方到每一舷90度内显示,但不得高于舷灯。
环照灯:360度的水平弧内显示不间断灯光的号灯。
红绿闪光灯:是安装在舷灯上方左红、右绿的闪光环照灯,其频率为每分钟50至70闪次。
船舶长度小于12米的机动船也可以用红绿光水电筒代替红、绿闪光灯,但应当保持灯光明亮,颜色清晰分明。
黄闪灯光:安置在快速船桅杆上的黄闪光环照灯,其频率为每分钟50至70闪次。
红绿光并合灯:安装在桅灯的位置,分别从船舶的正前方到左舷正横后22.5度内显示红光,到右舷正横后22.5度内显示绿光,从船舶的正后方到每弦67.5度内显示白光的并合灯。
航标灯遥测遥控标准摘要:一、引言二、航标灯遥测遥控的定义和作用三、航标灯遥测遥控系统的组成部分四、航标灯遥测遥控系统的技术要求五、我国航标灯遥测遥控标准的发展现状六、国际航标灯遥测遥控标准的发展趋势七、结论正文:一、引言随着科技的进步和航海事业的发展,航标灯遥测遥控技术在我国得到了广泛的应用。
航标灯遥测遥控不仅提高了航标灯的运行效率和管理水平,还极大地保障了船舶航行的安全。
本文将对航标灯遥测遥控的标准进行详细介绍。
二、航标灯遥测遥控的定义和作用航标灯遥测遥控是指通过遥测遥控系统实现对航标灯的远程监测和控制。
航标灯遥测遥控的作用主要包括:提高航标灯的自动化程度,降低维护成本;实时掌握航标灯的运行状态,及时进行故障排查和维修;通过对航标灯的精确控制,提高航标灯的指向性能,保障船舶航行安全。
三、航标灯遥测遥控系统的组成部分航标灯遥测遥控系统主要由以下几部分组成:遥测遥控终端、数据传输设备、数据处理中心和用户终端。
遥测遥控终端负责采集航标灯的运行参数,数据传输设备负责将采集到的数据传输至数据处理中心,数据处理中心负责对数据进行处理和存储,用户终端负责向用户展示航标灯的实时运行状态和相关信息。
四、航标灯遥测遥控系统的技术要求航标灯遥测遥控系统应满足以下技术要求:可靠性高,能适应恶劣的气象和海况条件;实时性好,数据传输延迟应尽量缩短;安全性高,防止非法入侵和数据篡改;兼容性强,能与其他相关系统进行有效对接。
五、我国航标灯遥测遥控标准的发展现状我国航标灯遥测遥控标准体系已初步建立,涵盖了设备技术要求、系统集成、数据传输、系统安全等方面。
近年来,我国航标灯遥测遥控标准不断更新和完善,以适应技术发展的需求。
六、国际航标灯遥测遥控标准的发展趋势国际航标灯遥测遥控标准主要集中在设备技术要求、数据传输协议和系统安全等方面。
随着物联网、大数据和云计算技术的发展,国际航标灯遥测遥控标准正向智能化、集成化和信息化的方向发展。
渔船航行信号灯规则一、引言渔船航行信号灯规则是为了确保海上航行的安全和有序而制定的。
船舶在海上行驶过程中,通过信号灯进行沟通和指引,以避免碰撞和其他危险情况的发生。
本文将详细介绍渔船航行信号灯规则的内容,以便船员和其他船只能够正确理解和遵守。
二、渔船航行信号灯的分类根据国际海事组织的规定,渔船航行信号灯主要分为导航灯和作业灯两类。
1. 导航灯导航灯用于指示船舶的位置、航向和航行意图。
按照规定,渔船的导航灯应包括红色和绿色的侧方灯、白色的前方灯和后方灯以及黄色的顶灯。
红色的侧方灯应安装在左侧,绿色的侧方灯应安装在右侧,前方灯应安装在船头上方,后方灯应安装在船尾上方,顶灯应安装在船顶上方。
2. 作业灯作业灯用于指示船舶的作业状态和警示其他船只注意避让。
渔船在作业时,应开启黄色的作业灯,并在必要时加上闪烁的效果,以提醒其他船只注意避让。
同时,渔船还可以根据作业的具体情况,使用不同颜色的特殊作业灯,如蓝色表示拖网作业,绿色表示围网作业等。
三、渔船航行信号灯规则的遵守渔船在海上行驶时,应严格遵守航行信号灯规则,以确保船只的安全和航行的顺利。
1. 导航灯的正确使用渔船在夜间或能见度不良的情况下,应始终开启导航灯。
红色和绿色的侧方灯应同时开启,以示明船舶的航向。
前方灯和后方灯应同时开启,以示明船舶的位置。
顶灯应在必要时开启,以提醒其他船只注意避让。
2. 作业灯的正确使用渔船在作业时,应始终开启黄色的作业灯,并确保其闪烁效果明显。
在特殊作业情况下,如拖网作业或围网作业,还应使用相应的特殊作业灯,以增加警示效果。
3. 遇到其他船只的应对方式当渔船遇到其他船只时,应根据船只的导航灯和作业灯,判断其航向和作业状态,并采取相应的应对方式。
如果对方船只正常行驶而无作业灯开启,渔船应保持警惕,避免与对方船只发生碰撞。
如果对方船只开启了作业灯,渔船应尽量避免靠近对方船只,并避免干扰其作业。
四、结论渔船航行信号灯规则的遵守对于海上航行的安全至关重要。
航行信号设备法定检验指南下载温馨提示:该文档是我店铺精心编制而成,希望大家下载以后,能够帮助大家解决实际的问题。
文档下载后可定制随意修改,请根据实际需要进行相应的调整和使用,谢谢!并且,本店铺为大家提供各种各样类型的实用资料,如教育随笔、日记赏析、句子摘抄、古诗大全、经典美文、话题作文、工作总结、词语解析、文案摘录、其他资料等等,如想了解不同资料格式和写法,敬请关注!Download tips: This document is carefully compiled by the editor. I hope that after you download them, they can help yousolve practical problems. The document can be customized and modified after downloading, please adjust and use it according to actual needs, thank you!In addition, our shop provides you with various types of practical materials, such as educational essays, diary appreciation, sentence excerpts, ancient poems, classic articles, topic composition, work summary, word parsing, copy excerpts,other materials and so on, want to know different data formats and writing methods, please pay attention!航行信号设备是船舶上至关重要的安全设备,它们帮助船只在海上进行航行时保持安全距离、方向和速度。
灯具检测流程及标准规范English: The process of testing lighting fixtures involves several steps to ensure their quality and compliance with industry standards. Firstly, the initial inspection is conducted to assess the physical condition of the fixture, checking for any damages or defects. Next, electrical testing is performed to verify if the fixture meets safety requirements, including insulation resistance, grounding, and electrical leakage. This step also includes testing for electrical performance parameters such as wattage, voltage, current, and power factor, using specialized testing equipment. Additionally, photometric testing is carried out to assess the fixture's lighting characteristics, including luminous flux, illuminance distribution, color temperature, and color rendering index. This is done by using photometric measurement devices such as integrating spheres and spectroradiometers. Furthermore, the thermal performance of the fixture is evaluated through thermal testing, which measures the temperature rise and heat dissipation ability, ensuring that the fixture operates within safe temperature limits. Finally, environmental testing is conducted to evaluate the fixture's resistance to different environmental factors such as moisture, heat, cold, dust, andvibrations. This may involve subjecting the fixture to temperature and humidity chambers, mechanical stress tests, and accelerated aging tests.Overall, the process of testing lighting fixtures follows a standardized approach to verify compliance with industry regulations and ensure their reliable and safe operation. By conducting thorough inspections and tests throughout the manufacturing process, manufacturers can guarantee that their products meet the required quality standards and will perform as expected in various applications.中文翻译: 灯具检测流程包括几个步骤,以确保其质量和符合行业标准。
船舶安全设备检验规程导言:船舶安全设备检验是确保船舶航行安全和保护船员及乘客生命财产安全的重要环节。
船舶作为一种特殊的交通工具,在航行过程中面临着各种可能的安全风险。
因此,合格且有效的安全设备是确保船舶安全的关键。
本文将针对船舶安全设备的检验规程进行论述。
一、航行灯光设备检验船舶航行时,灯光设备的使用和运行状态对于其他船只和岸上观察者的警示与辨识至关重要。
航行灯光设备检验的目的是确保船舶灯光系统符合规定,并且能够有效地传递船舶运行状态和航行意图。
检验过程中包括灯光亮度、频闪频率等参数的检测以及灯光设备的定期维护保养。
二、救生设备检验救生设备是船舶上的关键设备,直接关系到船员和乘客的生命安全。
救生设备检验的目的是确保救生设备的完好性和可靠性。
检验过程中,包括救生艇、救生圈、浮筒、救生衣等各类救生设备的检查,检验人员会对这些设备的材质、使用说明、操作方法和储存状态进行检查,以保证其正常工作和储存状态。
三、消防设备检验船舶火灾是航行安全的主要威胁之一,因此消防设备的检验至关重要。
检验过程中主要关注灭火器、自动喷水装置、火灾报警系统等消防设备的工作状态和储存条件。
检验人员会对这些设备的性能指标、使用方法、维护保养等进行全面检查,以确保其在火灾事件中能够快速响应并起到有效的灭火作用。
四、通信设备检验船舶通信设备在保证通讯畅通和应对紧急情况方面起着重要作用。
通信设备检验的目的是确保通信设备的正常运行和完好性。
检验过程中会对无线电台、信号灯、航行标志、雷达等通信设备进行检查,以确保其正常工作状态和与其他船只或岸上通信的可靠性。
五、导航设备检验船舶导航设备在航行中扮演着关键角色,对于确保航行安全和避免碰撞起到了至关重要的作用。
导航设备检验的目的是验证导航设备的准确性和可靠性。
检验过程中包括GPS、罗经、方位仪等导航设备的校准和工作状态检查,以确保其能够提供准确的航行信息和导航指引。
六、船舶设施设备检验船舶设施设备包括护栏、防滑设备、排水系统等,对于船员和乘客的人身安全和航行稳定性起到重要作用。
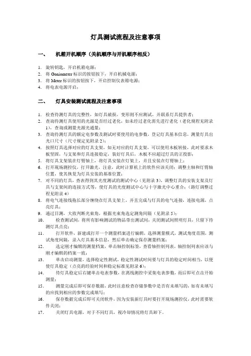
灯具测试流程及注意事项一、机箱开机顺序(关机顺序与开机顺序相反)1.旋转钥匙,开启机箱电源;2.将Goniometer标识的按钮按下,开启机械电源;3.将Meter标识的按钮按下,开启控制仪表箱电源;4.将电表电源开启;二、灯具安装测试流程及注意事项1.检查待测灯具的完整性,如灯具破损,变形则不应测试,并联系灯具提供者;2.查询待测灯具使用的光源是否经过老化,如未经过老化需先进行老化(老化规程见附录1),查询或测量光源光通量;3.查询待测灯具的额定电参数及测试时要使用的电参数,登记灯具基本信息,测量灯具出光口尺寸(尺寸规定见附录2);4.按照灯具选择对应的灯具支架,如无对应的灯具支架,可以使用木板转接,此时要求木板坚固,与支架和灯具连接稳定,装好灯具后,木板不应超过灯具的正投影;5.将灯具支架装在灯臂轴上,将灯具安装在灯架上,并且安装在灯臂轴上;6.打开现场测控仪,打开激光,注意,此时计算机上的软件应该关闭;调整主轴和灯臂轴位置,使其恢复为灯具安装的基准位置;7.对不同的灯具,查表得到其光度测试的测试中心(见附录3),调整灯具的安装支架及灯具与支架间的连接方式等,使灯具的光度测试中心与十字激光中心重合;(路灯调整过程见附录4)8.将电气连接线拖长部分缠绕在灯具支架上,并且完成与灯具的电气连接,连接电源,点亮灯具;9.通过目测,大致判断光束角,根据光束角选定测角间隔(见附录5);10.检查测试间,将所有影响测试的物品带出测试间,关闭测试间照明灯具,只留下待测灯具点亮;11.打开软件,新建或打开一个测量档案进行编辑,选择测量模式,测试角度范围,测试角度间隔,录入灯具基本信息,然后单击确定保存测量档案;12.选定刚才编辑的测量档案,单击轴控制标签,查看轴控制列表,轴控制列表应该与刚才编辑的档案一致;13.单击启动测量,选择稳定性测试,稳定性测试时间要与灯具的稳定时间相当,以便使灯具稳定(点亮的经验时间和稳定标准见附录6);14.待灯具稳定后右键单击电表参数,在离线测控中采集电表参数,而后即可点击开始测量;15.测量完成后即可保存数据,此时注意检查存储参数中是否有未填写的,如有未填写的应找到相应的参数完成填写;16.保存数据完成后即可关闭软件,因为安装新灯具时要打开现场测控仪,此时需要软件关闭;17.关闭灯具电源,对于不同灯具,视冷却情况将灯具卸下。
Navigation lightsNavigation lights are required to be displayed from sunset to sunrise. Check that your navigational lights are working and are correct for your type of vessel.• Separate or combined sidelights, a masthead light and a stern light; or• Separate or combined sidelights, an all round white light.• Masthead or white all round light shall becarried at least one metre above the sidelights.• If at anchor an all round white light shall be displayed.• Vessels of less than 7 metres in length whose maximum speed cannot exceed 7 knots shallVessel less than 7 metres that cannot exceed 7 knots (tender vessels)Tender vesselsDue to the high traffic density and vessels anchored in close proximity in Perth Water on Australia Day, any tender vessel that is seen to be used for any other purpose than ship to shore or ship to ship passenger transfers will be prohibited from operating.It is important to note that a tender to a larger vessel is only exempt from the registration requirement provided it meets the following criteria:• it is no more than 3.1 metres long and has a motor no bigger than 5hp;• is used only as a lifeboat or for ship to shore transport, and for no other purpose;• must carry the correct safety equipment for the area of operation; and• must have the letters ‘TT’ or the words ‘Tender to’, followed by the parent vessels registration numbers displayed clearly on each side of the vessel. AnchoringAnchoring is only permitted within the twodesignated Spectator vessel areas. Please keep the channels clear and remain within these areas (see map overleaf).On water patrolsDepartment of Transport Marine Officers, Water Police and Department of BiodiversityConservation and Attractions will be patrolling the area; so if you are unsure of anything feel free to wave a patrol vessel down for assistance. Officers can also be contacted on Channel 9 VHF or Channel 88 on 27MHz.AlcoholIt is an offence to operate a vessel under the influence of alcohol and drugs.Marine safety considerationsHave you checked your safety gear? For this event we recommend: • bucket or bailer;• a suitable anchor (ensure that you check the condition of the anchor and attached rope and chain);• an approved fire extinguisher if you have an in board engine or cooking appliances on board; • lifejackets for all on board, (ensure that they are of a suitable size if carrying children); • flares; and• check navigation lights and carry spare bulbs and fuses.FlaresThere are severe penalties for the improper use of flares. It is an offence to use or set off a distress signal flare except in the case of an emergency. CourtesyThe Skyworks see a lot of vessels coming together into a few confined areas which can often result in congestion. Many people arrive early to get the best positions and to avoid the last minute rush.Please be courteous to other boaters, don’t push in and ensure you have adequate swing room between other vessels when anchoring.River accessPlease see overleaf for the map and information on Perth Water river access and closures.Recreational Skipper’s Ticket (RST)Carry your Recreational Skipper’s Ticket with you! It is an offence to operate a recreational vessel, powered by a motor greater than 6hp, without holding a current RST.Protected Waters lakes, rivers, inlets and estuaries except Lake Argyle.Recreational Skipper’s Ticket The skipper of a recreational vessel, powered by a motor greater than 6hp must hold an RST.✓Bilge Pump/BailerAll vessels must carry a bilge pump. Vessels under 7 metres may carry a ✓Red and Orange Flares At least two hand held red flares and two hand held orange flares must be carried. Two parachute flares may be carried in lieu of the two hand held red flares and a smoke canister may be carried in lieu of the smoke flares.Parachute Flares A minimum of two parachute flares must be carried if operating more than 5 miles from the mainland shore or more than 1 mile from an island located more than 5 miles from the mainland shore.A marine radio must be carried if operating more than 5 miles from the mainland shore or more than 1 mile from an island located more than 5 miles from the mainland shore. The radio can be 27 MHz, Required Safety EquipmentR = Recommended✓ = RequiredA DSpectator Vessel AreaSpectator Vessel AreaNarrows BridgeHeirissonIslandYElizabeth Quay15m50m Q U E E N S T RE E T 50m50mm001n EstuarySpectator Vessels >15mMatagarup BridgePERTHWATERYYSir James Mitchell ParkE LL A M ST R E E TPWC Freestyle Area F R E EW A YM I T CH E L LC AN NI N GH I GH WA YC AU S E WA YR I V E R S I D ED R I VEK W I N A N AF R E E W AYR O A DP O IN T M I L LW AP ow er e d Wa te rS p or t sA re aYYYRGFir ew ork s Ba rge sPyrotechnics Rigging AreaRIVER ACCESS1.An 8 knot speed limit will be in place from the Narrows Bridge to Causeway Bridges including all of Perth Water from 3:00pm on the 26th January 2020 until sunrise on the 27th January 2020. This excludes the existing 5 knot speed restricted area on the Perth side of Heirission Island.2.The centre section of Perth Water (as marked in yellow on the map) will be closed to all vessels from 6:00pm until 9:45pm including passenger pick up and drop off from Barrack Street and Mend Street jetties. Following the event, an announcement will be broadcast on marine band radios 27Mhz channel 88 and VHF channels 9 and 16 to reopen this area in Perth Water. Passenger pick up and drop off may be done in Elizabeth Quay, be advised that a 10-minute berthing limit applies.3.There will be a 200 metre exclusion zone around the firework barges and pontoons within Perth Water from 6:00pm on the 25th January 2020 until 8:00am on the 27th January 2020.4.Out from the eastern end of Sir James Mitchell Park adjacent to Ellam Street, a 100 by 225 metre exclusion zone will be in place between 8:00am on the 16th January 2020 until midnight on the 28th January 2020 to facilitate the safe loading and unloading of event pyrotechnics.5.The Belmont Water Ski Area will be closed to water skiing from 3:00pm on the 26th January 2020 until 8:00am on the 27th January 2020 to facilitate the safe navigation of traffic traveling through the area.6.Swimming will be prohibited in Perth Water between The Narrows bridge and Causeway bridges, including all of Perth Water, from 3:00pm on the 26th January 2020 until sunrise on the 27th January 2020.7.Anchoring is only permitted in the designated spectator vessel areas, and vessel skippers are to ensure that they are aware of the available water depth at the time of anchoring as some sections are quite shallow.8.The spectator vessel area to the west and adjacent to Elizabeth Quay is recommended for vessels over 15 metres or deep draft vessels.9.Jetty 4 at Barrack Street jetties and the west side of Mends Street jetty will be set up as first aid points for medical emergencies for the public from 3:00pm through until 9:00pm. Refer to the map for the location.10.Vessel skippers are reminded of the 10 knot speed limit in any non-speed restricted areas of the Swan Canning Riverpark between the hours of sunset and sunrise.11.Be mindful of your vessels wash to show courtesy to others, to reduce impact on the banks of the Swan River, and help prevent erosion and protect wildlife.12.People wanting more information about the river closures, exclusion zones, spectator areas or vessel safety requirements, including vessel navigation lights, can log on to .au/imarine or contact the Marine Safety Hotline 13 11 56.Spectator vessel areaMedical Point5 knot speed limit8 knot speed limitm0050400200100300Medical PointWA POWERED WATER SPORTS AREA This area is reserved for the use of motorised aquatic events approved by the Department of Transport. Swimming is prohibited and the area is closed at all times to all vessels (including paddle craft) unless approved by the Department of Transport.Exclusion zoneLEGENDClosed waters all vessels WAPWSASwimming ProhibitedClosed waters all vessels (6:00pm until 9:45pm)CCTV used on WA WaterwaysRiver Closures and RestrictionsPerth Skyworks 26th January 2020Further information about the river closures, spectator areas, safe boating and vessels navigation light requirements can be found on our website: .au/imarineTAKE CAREBE PROP AWARE。
试卷类别:单片机应用技术考核说明:1.闪烁频率由考评员现场设定;2.考试时间一到,所有考生必须停止操作,上交试卷,等候考评员通知进场给予一次运行机会;(已运行两次的除外)3.在考评中因扣分易引起争议的项目,考评员应在扣分栏中写明原因;4.此题占总分的30%。
试卷类别:单片机应用技术考核项目:航标灯控制姓名:准考证号:考核时间定额: 90 分钟控制要求:利用8031定时器与中断功能控制一个“航标灯”,黑夜时发光二极管按指定频率闪烁(如:亮2S,灭2S,循环);白天时发光二极管不亮。
技术要求:一、按考题要求编写程序:20分。
(编写中,每错一处扣5分;最高不超过20分)ORG 0000HSJMP STARTORG 0003HSJMP LOOPSTART: CLR P1.0CLR IT0SETB EASETB EX0SJMP $LOOP: SETB P1.0MOV R0,#4CALL DELAYCLR P1.0MOV R0,#4CALL DELAYJNB P3.2,LOOPRETIDELAY: MOV TMOD,#01HDELAY1: MOV TH0,#60MOV TL0,#176SETB TR0JNB TF0,$CLR TF0DJNZ R0,DELAY1RETEND二、按参考电路图连接线路:15分。
(每接错一处扣5分;最高不超过15分)三、程序输入:15分。
(用计算机输入程序,不能输入者不得分)四、程序的运行检查:10分。
(每错一处扣5分;最高不超过10分。
)五、运行结果:40分。
(不能按指定频率闪烁扣20分;不能按要求亮、灭扣20分。
)六、安全文明操作:违反安全文明操作由考评员视情况扣分(1.有作弊等违反考场纪律行为按考场规定执行;2.未将考核设备复位及清理现场扣除20分;3.未归还考试工具、仪表、图纸扣除50分;4.造成主要设备损坏该项目记0分。
)考核项目:航标灯控制(B1附图)考核说明:1.闪烁频率由考评员现场设定;2.考试时间一到,所有考生必须停止操作,上交试卷,等候考评员通知进场给予一次运行机会;(已运行两次的除外)3.此题占总分30%。
【1. 实验目的和要求】(1)掌握定时器/计数器原理及其应用;(2)了解航标灯控制要求;【2. 实验工具与软件】计算机、Keil uVision4集成开发环境、Proteus 8 Professional仿真软件【3.主要原理和方法步骤】(1)任务说明➢2位拨码开关:灯质设定(频率与占空比)拨码状态1 状态2 状态3亮暗亮暗亮暗0 全亮1 0.5S 1.5S 0 0 0 02 0.5S 0.5S 0.5S 3.5S 0 03 0.5S 1S 0.5S 1S 0.5S 2.5S➢灯驱动:发光二极管采用12V供电,要实验单片机驱动电路设计,三极管驱动。
➢要求:通过光敏电阻采集光照度,白天灯熄灭,黑夜灯按照上表闪烁。
(2)仿真电路原理图(3)程序流程图(4)实例代码及注释分析#include "reg51.h"#define COUNT_50MS 500 //focs=12MHz T=1us 50ms gcd:50ms的倍数#define D_OPEN 1 //开灯#define D_CLOSE !D_OPEN //关灯sbit D = P0 ^ 0; //灯输出控制,高电平有效sbit OPCON = P1 ^ 2; //光照检测,低电平有效(晚上)sbit Key0 = P1 ^ 0;sbit Key1 = P1 ^ 1;unsigned int State[6];struct IALA //结构体类型声明1{ unsigned char gcd; //各时间间隔最大公约数unsigned char state[6]; //无符号字符型时间常数};struct IALA code IALA4[4] = { //结构体全局变量定义,code:常数{ 0, 0, 0, 0, 0, 0, 0},{10, 1, 3, 0, 0, 0, 0},{10, 1, 1, 1, 7, 0, 0},{10, 1, 2, 1, 2, 1, 5}};void T0_Init(void) //T0_初始化函数{TMOD = (TMOD & 0xf0) | 0x01;TH0 = (65536 - COUNT_50MS) / 256;TL0 = (65536 - COUNT_50MS) % 256;ET0 = 1; //中断使能EA = 1;TR0 = 1; //T0启动}//T0_ISR程序unsigned int it = 0;void T0_ISR(void) interrupt 1{unsigned char j;TH0 = (65536 - COUNT_50MS) / 256;TL0 = (65536 - COUNT_50MS) % 256;if(OPCON==0) //黑夜、暗照度{it++;for(j = 0; j < 6; j++){ if(it == State[j])D = (j % 2) ? D_OPEN : D_CLOSE; //判断是开灯还是关灯状态}if(it >= State[5]){it = 0;}}elseD = 0;}unsigned char GetKey()//按键判断{unsigned char key;if(Key1 == 0 && Key0 == 0)key = 0;else if(Key1 == 0 && Key0 == 1)key = 1;else if(Key1 == 1 && Key0 == 0)key = 2;else if(Key1 == 1 && Key0 == 1)key = 3;return(key);}void main(void){unsigned char key, pre_key = 0, i;unsigned int sum;T0_Init();D = 1;while(1){key = GetKey(); //获取key1、Key0特征码if(key != pre_key) //若有新的按键,载入控灯时间{sum = 0;for(i = 0; i < 6; i++){sum = sum + IALA4[key].gcd * IALA4[key].state[i];State[i] = sum;}}pre_key = key;}}【4. 数据记录】(1)点击运行开始仿真按键时,若将灯泡点亮模拟白天的情况,则无论将拨码开关调到什么状态,发光二极管均处于熄灭状态,如下图所示:(2)将灯泡熄灭模拟夜晚的情况,并将拨码开关调到拨码0,发光二极管将处于全亮状态,如下图所示:(3)将灯泡熄灭模拟夜晚的情况,并将拨码开关调到拨码1,发光二极管以亮0.5S、灭1.5S闪烁显示,如下图所示:(4)将灯泡熄灭模拟夜晚的情况,并将拨码开关调到拨码2,发光二极管以亮0.5S、灭0.5S、亮0.5S、灭3.5S闪烁显示,如下图所示:(5)将灯泡熄灭模拟夜晚的情况,并将拨码开关调到拨码3,发光二极管以亮0.5S、灭1S、亮0.5S、灭1S、亮0.5S、灭2.5S闪烁显示,如下图所示:【5. 实验思考与小结】通过本次实验,我了解了定时器的各种工作方式和定时器/计数器的使用和编程方法,为进一步学习打下基础。
广州分社技 术 提 示No.GZ2014SM001 本技术提示发送:分社领导、各业务处室、三级单位------------------------------------------------------------------------------舷灯及其遮光板检验技术提示一、避碰规则要求根据1972年避碰规则(下文简称COLREG规则),“舷灯”是指右舷的绿灯和左舷的红灯,各在112.5度的水平弧内显示不间断的灯光,其装置要使灯光从船的正前方到各自一舷的正横后22.5度内分别显示。
又根据COLREG规则附录I 第9条 (a)(i)——水平光弧:“船上所装的舷灯,在朝前的方向上,应显示最低要求的发光强度。
发光强度在规定光弧外的1度~3度之间,应减弱以达到切实断光。
”;另附录I第 10条 (a)(i)——垂向光弧:“从水平上方5度到水平下方5度的所有角度内,至少保持所要求的最低发光强度。
”针对上述COLREG规则的相关条款,IMO于2012年5月28日发布了关于上述条款的统一解释MSC.1/Circ.1427,对于COLREG规则附录I 第9条 (a)(i)水平光弧的解释为:“舷灯应在规定光弧外1度以内显示全发光强度,在规定光弧外的1度~3度之间,应减弱以达到切实断光。
”;而对于COLREG规则附录I 第9条(a)(i)垂直光弧的解释为:“号灯垂向光弧在水平所有角度上下各5度内保持最低发光强度,以在平吃水状态时的测量为准。
”在建造过程中,舷灯的安装以及舷灯遮光板的制作常会出现或多或少的问题,尤其是MSC.1/Circ.1427通函的统一解释目前尚未引起大家关注,可能造成左右舷灯的光弧角度不能满足COLREG规则的相关要求。
二、关于舷灯图1:舷灯示意图如上图1所示的舷灯示意图,其中M面是灯体上朝向船首方向的遮光板,根据MSC.1/Circ.1427通函的解释,应为船首正前方朝船内方向旋转1度的方向,而N面为灯体上朝向船正横后方22.5度的遮光板。