商品的基本属性
- 格式:doc
- 大小:110.50 KB
- 文档页数:7
政治必修 1《经济生活》知识点汇总一份完整的知识点总结可以帮助我们更高效的复习好功课,下面是小编给大家带来的政治必修 1《经济生活》知识点汇总,希望能够帮助到大家!第一单元:生活与消费第一课:货币(一) 货币的本质考点 1:商品的基本属性1.商品的含义:用于交换的劳动产品。
2.商品的基本属性:价值和使用价值。
(1)价值是指凝结在商品中无差别的人类劳动。
使用价值是指商品能够满足人们某种需要的属性。
(2)使用价值和价值是商品的两个基本属性。
(前者是自然属性,后者是社会属性)(3)商品是价值与使用价值的统一体,使用价值是价值的物质承担者。
考点 2:货币的产生和本质1.货币的含义:从商品中分离出来固定地充当一般等价物的商品。
2.货币产生:物物交换—扩大的物物交换—一般等价物—金银固定充当一般等价物—货币产生。
3. 货币的本质:是一般等价物。
考点 3:货币的基本职能1.价值尺度含义:货币具有的表现和衡量其他一切商品价值大小的职能。
原因:货币本身是商品,有价值。
要求:执行这个职能只需要观念上的货币,不需要现实的货币。
2.流通手段含义:货币充当商品交换的媒介的职能。
表现形式:商品—货币—商品。
以货币为媒介的商品交换叫做商品流通。
要求:货币执行这个职能必须用现实的货币,不能用观念的货币。
3.除了价值尺度和流通手段的基本职能外,货币还有贮藏手段、支付手段和世界货币的职能。
考点 4:金属货币与纸币1 金属货币:具有一定形状、重量、成色和面额价值的铸币。
2.纸币含义:由国家(或某些地区)发行的、强制使用的。
3.纸币的发行量必须以流通中所需的货币量为限度。
如果纸币的发行量超过这个限度,就会引起物价上涨,影响人民的生活和社会的经济秩序;如果纸币的发行量小于这个限度,会使商品销售发生困难,直接阻碍商品流通。
流通货币量的计算公式:商品价格总额(待售商品数量×价格水平)/货币流通次数。
考点 5:货币与财富1.货币被崇拜的原因:货币产生后,就成了社会财富的象征。
1. 商品的两个基本属性:使用价值和价值2. 货币的本质和两个基本职能货币的本质:一般等价物基本职能:①价值尺度(含义:货币具有表现和衡量其他一切商品价值大小的职能;形式:观念上的货币)②流通手段(含义:货币充当商品交换媒介的职能;形式:现实的货币;商品流通:以货币为媒介的商品交换,公式:w-g-w )③贮藏手段④支付手段⑤世界货币职能3. 货币流通公式和纸币的关系公式:w-g-w纸币:由国家(或某些地区)发行,强制使用的价值符号(国家能决定纸币的发行量、纸币的面值,但不能决定纸币的购买力)PS:纸币发行过多易导致通货膨胀,过少易导致通货紧缩。
4. 汇率的变化对一国经济的影响5. 价格与价值、供求的关系⑴供求影响价格(直接因素)①供不应求,价格高升一一卖方市场②供过于求,价格降低一一买方市场需求扩大,价格上涨;供给扩大,价格下降。
⑵价值决定价格(决定因素)①价值与价格的关系:价值是价格的基础,价格是价值的货币表现②商品价值量由生产商品的社会必要劳动时间决定。
对于商品生产者来讲,个别劳动时间高于社会必要劳动时间,则处于不利地位;个别劳动时间低于社会必要劳动时间,则处于有利地位③社会必要劳动时间,是指在现有的社会正常生产条件下,在社会平均的劳动熟练程度和劳动强度下,制造某种商品所需要的劳动时间。
④商品价值量与社会劳动生产率成反比。
6. 价格变动对生活、生产的影响生活:①价格变动对需求的一般影响。
当某种商品的价格上升时,人们会减少对它的购买;当这种商品的价格下降时,人们会增加对它的购买。
②价格变动对生活必需品需求量的影响比较小,对高档耐用消费品需求量的影响较大。
③替代品和互补品生产:①调节生产规模②提高劳动生产率(个别劳动生产率)③生产适销对路的高质量产品7. 影响消费的因素根本因素是经济发展水平;主要因素是居民的收入和物价水平PS:①收入是消费的前提和基础②一般来说,居民的可支配收入与居民消费成正比一一要发展经济,增加居民收入③居民消费水平受未来收入预期的影响一一改善收入预期,完善社会保障体系④社会总体消费水平的高低与受收入差距的影响——缩小收入差8. 生产与消费的关系⑴生产决定消费①生产决定消费对象②生产决定消费的方式③生产决定消费的质量和水平④生产为消费创造动力⑵消费反作用于生产①消费的发展促进生产的发展②消费所形成的新的需要,对生产的调整和升级起着导向作用;一个消费热点的出现,往往能带动一个产业的出现和成长③消费为生产创造出新的劳动力,能提高劳动力的质量,提高劳动者的生产积极性9. 我国的基本经济制度的内容,原因及意义内容:以公有制为主体、多种所有制经济共同发展。
以下是高一政治必修一第一课的提纲:
一、商品经济
1. 商品的含义:商品是用于交换的劳动产品。
2. 商品的基本属性:使用价值和价值。
3. 货币的含义:从商品中分离出来固定充当一般等价物的商品。
4. 货币的职能:价值尺度、流通手段、支付手段、贮藏手段和世界货币。
二、社会主义市场经济
1. 社会主义市场经济的基本特征:以公有制为主体、以计划为指导、以达到共同富裕为目标、以坚持党的领导为政治保证。
2. 宏观调控的必要性:市场调节不是万能的,市场调节存在自发性、盲目性、滞后性等问题,需要国家宏观调控来弥补市场调节的不足。
3. 国家宏观调控的主要目标:促进经济增长、增加就业、稳定物价、保持国际收支平衡。
4. 国家宏观调控的手段:经济手段、法律手段和行政手段。
三、树立正确的金钱观
1. 金钱在现代经济生活中的作用:金钱是财富的象征,在现代经济生活中发挥着重要的作用,但金钱并不是万能的,我们应该正确对待金钱。
2. 树立正确的金钱观:我们应该从“取之有道、用之有度”的原则出发,正确对待金钱,不要成为金钱的奴隶。
以上是高一政治必修一第一课的提纲,希望对你有所帮助。
1.商品的基本属性:具有使用价值和价值2.货币的本质:一般等价物3.货币的基本职能:价值尺度和流通手段区别:货币执行价值尺度职能时,并不需要现实的货币,只需要观念上的货币:货币执行流通手段职能时,必须用现实的货币,不能用观念上的货币。
4.银行信用卡的含义:银行信用卡是商业银行对资信状况良好的客户发行的一种信用凭证。
5.人民币升值的影响:有利于出口,不利于进口;有利于引进设备技术,改进技术,;出国旅游和留学;国内生产下降;失业增加;国内矛盾加剧;国家外汇减少等。
6.保持人民币币值稳定的意义:保持人民币币值基本稳定,即对内保持物价总水平稳定,对外保持人民币汇率稳定,对人民生活安定、国民经济又好又快发展,对世界金融稳定、经济的发展具有重要的意义。
7.影响价格的因素:①供求关系影响价格:当供应量小于供求量时,降格上涨;当供应量大于供求量时,价格下降。
②价值决定价格:当社会劳动生产率提高,则社会必要劳动时间缩短,所以价值减小,价格降低。
8.价值规律的:①内容:商品的价值量由该商品的社会必要劳动时间决定,商品交换以价值量为基础实行等价交换。
②表现形式:商品价格受供求关系的影响,围绕价值上下波动9.价格变动对生活的影响?①一般来说,当某种商品的价格上升时,人们会减少对它的购买;当这种商品的价格下降时,人们会增加对它的购买。
②不同商品对价格变化反应程度不同:生活必需品价格的上涨,往往不会导致消费者对其需求量的急剧减少;高档耐用品价格的大幅度下降,则会导致消费者对其需求量的迅速增加。
③在可以相互替代的两种商品中,一种商品价格上涨,消费者将减少对该商品的需求量,转而消费另一种商品,导致另一种商品的需求量增加;反之,一种商品价格下降,消费者将增加对该商品的需求量,导致对另一种商品的需求量减少。
④在有互补关系的商品中,一种商品的价格上升,不仅使该商品的需求量减少,也会使另一种商品的需求量减少;反之,一种商品的价格下降,需求量增加,会引起另一种商品需求量随之增加。
商品基本属性和消费者需求的关系教案商品基本属性和消费者需求的关系,是许多企业所关注和研究的问题。
在市场经济条件下,产品的基本属性对于产品市场的竞争力具有至关重要的影响,而消费者需求则决定了产品销售的成败。
因此,了解商品基本属性与消费者需求的关系,可以帮助企业更好地制定营销策略,提高销售额。
一、什么是商品基本属性?商品基本属性是商品的主要特征,包括商品的形态、品质、功能、服务、包装等方面的特征。
商品形态是指商品的款式、尺码、图案等外观特征;品质是指商品的质量、耐久性、安全性等方面的特征;功能是指商品的使用功能,以及使用效果;服务是指商品售后服务、包含的服务等;包装是指商品的外包装,包装材料、包装形式等。
二、消费者需求对商品基本属性的影响消费者需求是指消费者在某一时期内对于某一商的需求量和需求类型。
消费者需求受到多种因素的影响,包括个人偏好、生活方式、购买能力、文化因素等。
而消费者对商品的需求,也会对商品的基本属性产生一定的影响。
1. 商品外观与消费者需求商品外观是商品的形态特征,直接影响着消费者的购买决策。
消费者们对于商品外观的好感度和认知度,会对商品的销售产生影响。
如斯蒂芬·罗西等学者研究发现,商品外观的好感度和认知度对于消费者购买意愿的影响较大。
因此,企业在设计商品的外观时,需要从消费者需求出发,多调查顾客的购买决策期望,从而设计出更符合顾客要求的产品外观。
2. 商品品质与消费者需求消费者在购买商品时,普遍会关注商品品质的好坏,选择品质更好的商品。
因此,商品品质也会直接影响着消费者的购买意愿。
但是,不同消费者对于商品品质的要求不同,企业需要了解顾客需要的品质标准,并根据这些标准进行产品的设计和制造。
同时,通过打造品牌形象,提升品牌的信誉度,也能够增强产品品质在顾客心中的认知度。
3. 商品服务与消费者需求商品服务是指消费者在购买商品后所享受到的各类服务,包括售后服务、技术支持、咨询服务等,是促进消费者忠诚度的重要因素之一。
商品属性是指商品本身所固有的性质,一般可分为产品属性、营销属性和通用属性,以下商品属性是指商品本身所固有的性质,一般可分为产品属性、营销属性和通用属性,商品属性是指产品本身所固有的性质,是产品在不同领域差异性(不同于其他产品的性质)的集合。
也就是说,产品属性是产品性质的集合,是产品差异性的集合。
商品的属性包括:
1、首先要明确什么是商品,商品是用于交换的劳动产品,一种物品成为商品必须同时具备两个条件:一是劳动产品,二是用于交换。
2、使用价值和价值是商品的两个基本属性。
二者的关系是既对立又统一。
使用价值是商品与一般物品的共有属性,价值是商品的特有属性。
有使用价值的物品,不一定是商品,因而不一定有价值;有价值的物品一定是商品,因而一定有使用价值。
高一政治必修一知识点总结归纳11.什么是商品?它有哪两个基本属性?商品是用于交换的劳动产品。
基本属性:都能满足人们的某种需要,用于交换;都凝结了一定量的人类劳动,都是劳动产品2.如何理解商品的使用价值与价值是统一对立的关系?统一:两个属性相互依存①使用价值是商品的物质承担者,没有使用价值就无法形成价值;②离开价值的使用价值是不存在的对立:任何人都无法同时拥有商品的价值与使用价值①对生产者而言,要想得到商品的价值就必须让渡使用价值②对消费者而言,要想得到商品的使用价值就要付出价值3.货币的本质和基本职能是什么?货币的本质是一般等价物货币的基本职能有价值尺度和流通手段4.商品——商品与商品——货币——商品两个不同公式的区别。
5.流通中所需要的金属货币量取决于哪些因素?流通中所需要的金属货币量受货币流通规律支配。
在一定时期内,流通中所需要的货币量同商品价格总额成正比,同货币流通速度成反比6.为什么说纸币发行量过多或过少都是不好的?如果纸币发行过多,就可能引起纸币贬值,物价上涨的现象,即通货膨胀的发生;如果纸币发行过少,则会引起物价下跌,社会需求不足,可能引起通货紧缩的发生7.什么是通货膨胀与通货紧缩?有什么危害?如何运用货币政策与财政政策?通货膨胀,是指纸币贬值、物价上涨的现象。
通货紧缩,表现为社会需求不足、物价水平下跌,通常伴随经济衰退出现。
8.汇票与支票的区别和联系?项目支票汇票不同点含义不同由出票人签发,委托办理支票存款业务的银行在见票时无条件支付确定的金额给收款人或持票人的一种票据由出票人签发,委托付款人在见票时或指定时期,无条件支付确定的金额给收款人或持票人的一种票据形式不同转账支票和现金支票电汇和信汇使用范围不同作为支票形式之一的转帐支票适用于办理同城转账结算主要用于外埠结算相同点同为一种票据,都是目前我国经济往来结算中经常使用的信用工具,都要求见票人无条件付款,其使用都能减少和避免现金交易所带来的诸多麻烦,有利于市场经济的.发展9.如何正确对待货币?第一,贷币并不神秘,它的本质是一般等价物,任何社会只要存在贷币,贷币都具有一般等价物的功能。
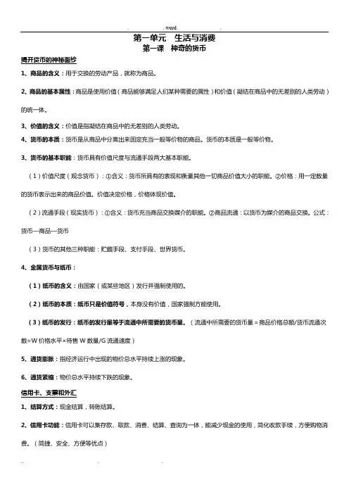
第一单元生活与消费第一课神奇的货币揭开货币的神秘面纱1、商品的含义:用于交换的劳动产品,就称为商品。
2、商品的基本属性:商品是使用价值(商品能够满足人们某种需要的属性)和价值(凝结在商品中的无差别的人类劳动)的统一体。
3、价值的含义:价值是指凝结在商品中的无差别的人类劳动。
4、货币的本质:货币是从商品中分离出来固定充当一般等价物的商品。
货币的本质是一般等价物。
3、货币的基本职能:货币具有价值尺度与流通手段两大基本职能。
(1)价值尺度(观念货币):①含义:货币所具有的表现和衡量其他一切商品价值大小的职能。
②价格:用一定数量的货币表示出来的商品价值。
价值决定价格,价格体现价值。
(2)流通手段(现实货币):①含义:货币充当商品交换媒介的职能。
②商品流通:以货币为媒介的商品交换。
公式:货币—商品—货币(3)货币的其他三种职能:贮藏手段、支付手段、世界货币。
4、金属货币与纸币:(1)纸币的含义:由国家(或某些地区)发行并强制使用的。
(2)纸币的本质:纸币只是价值符号,本身没有价值,国家强制方能使用。
(3)纸币的发行:纸币的发行量等于流通中所需要的货币量。
(流通中所需要的货币量=商品价格总额/货币流通次数=W价格水平×待售W数量/G流通速度)5、通货膨胀:指经济运行中出现的物价总水平持续上涨的现象。
6、通货紧缩:物价总水平持续下跌的现象。
信用卡、支票和外汇1、结算方式:现金结算,转账结算。
2、信用卡功能:信用卡可以集存款、取款、消费、结算、查询为一体,能减少现金的使用,简化收款手续,方便购物消费。
(简捷、安全、方便等优点)3、外汇和汇率:(1)外汇的含义:外汇是用外币表示的用于国际间结算的支付手段。
(2)汇率的含义:汇率又称汇价,是两种货币之间的兑换比率。
★(3)汇率的波动及影响(保持人民币币值稳定的意义):保存人民币币值基本稳定,即对内保持物价总水平稳定,对外保持人民币汇率稳定,对人民生活安定、经济社会持续健康发展,对世界金融稳定、经济发展具有重要意义。
商品的基本属性教案1. 引言商品是指可以通过市场交换获得的物品或服务。
了解商品的基本属性对于进行商业活动和市场营销至关重要。
本教案将介绍商品的基本属性,包括商品的定义、特征和分类。
2. 商品的定义商品是指可以被购买和出售的物品或服务,有经济价值的产品。
商品可以是实物商品,如电子产品、衣物等,也可以是服务商品,如理发、旅游等。
商品具有以下几个基本要素:•有用性:商品能够满足人们的需求或欲望。
•稀缺性:商品的供应量有限,需求大于供应时会产生价值。
•交换性:商品可以通过市场交换获得。
3. 商品的特征商品有一些特征,了解这些特征有助于我们理解商品的本质和市场交换的规律。
下面是商品的主要特征:•有形性:大部分商品都是可以触摸、可见、可感知的实物商品,如电子产品、汽车等。
但也有一些商品是无形的,如服务商品。
•异质性:商品之间存在差异,即同一类别的商品可能有不同的品牌、型号、质量等。
•可划分性:商品可以被细分为不同的部分,以满足不同消费者的需求。
例如,一辆汽车可以分为车身、发动机、座椅等。
•满足需求:商品能够满足人们的需求或欲望,提供实际或心理上的好处。
•可替代性:同一类别的商品可以相互替代,具有相似的功能和效果。
例如,不同品牌的电视可以播放同样的节目。
•有价值性:商品有经济价值,可以通过市场交换获得。
4. 商品的分类商品可以按照不同的分类方式进行分类。
下面是常见的商品分类方式:4.1 按照经济属性分类•消费商品:消费者购买和使用的商品,如衣物、食品等。
•生产资料商品:用于生产其他商品或提供服务的商品,如机器设备、原材料等。
4.2 按照市场竞争属性分类•竞争性商品:在市场上有许多供应商竞争销售的商品,如手机、饮料等。
•垄断性商品:在市场上只有一个供应商或少数供应商销售的商品,如自来水、电力等。
4.3 按照可储存性分类•耐用品:使用寿命较长的商品,如电视、冰箱等。
•非耐用品:使用寿命较短的商品,如食品、日用品等。
2.过程与方法:以教师讲解为主,理顺知识的内在关系,充分发挥学生的主体作用,调动学生的知识储备,通过比较法、提问法、讲授法、讨论法等,掌握使用价值和价值的关系。
讲授法、讨论法、读书指导法、练习法等推理法、讨论法、谈话法、讲解法、例证法〖导入新课〗[课前提问] 通过上节课的学习你如何判断一个物品是不是商品?[学生回答] 商品是用来交换的劳动产品,所以要满足两个条件:一是劳动产品,二要用于交换。
[教师总结]很好,显然大家掌握了商品的含义。
同时我们也知道商品这个含义是一个历史范畴,它不是从来就有的,而是人类社会发展到某一阶段才出现的。
由于生产力的提高偶然地出现了劳动产品的交换,比如甲偶然用一匹布换了乙的20千克盐。
在这一过程中,它们为什么要交换,又为什么能够交换呢?带着这两个问题我们来学习商品的基本属性,这也是判断一个物品是不是商品的一种方法。
〖讲授新课〗二、商品的基本属性(板书)我们生活在北京这样一个大城市中,都会有无数次去商场购物的经历,你为什么要购买这些商品呢?对,当然“需要”才买了。
这种商品能够满足人们某种需要的属性就是商品的使用价值。
这是商品第一个基本属性。
1.商品的使用价值(板书)(这部分知识学生易于掌握,教师列举出几个要点并举例说明即可)理解:(1)商品必须有使用价值,使用价值是商品的必要属性〈板书〉人们去交换商品的时候首先考虑的是对方的商品对自己是否有用,是否满足自己的需要。
没有用的东西,是不会有人去交换的。
所以商品要想实现交换就必须有使用价值。
[多媒体显示]名人名言:物的有用性使物成为使用价值──马克思[提问]继续思考,使用价值是商品的“特有”属性吗?[回答]不是。
农民自产自“消”的蔬菜(劳动产品)以及自然界中的阳光、空气、河水(非劳动产品的物品)都不是商品,但它们也能够满足人们的某种需求,都有使用价值。
[多媒体显示]表格:商品、不是商品的劳动产品、不是劳动产品的物品异同点比较。
(2)同一种商品可以有不同的使用价值〈板书〉[学生举例]略(精彩片断,教师采用横向与纵向方式举例补充)[横向举例]同时拥有不同使用价值。
如:同样看到一棵树,木匠打算用它做家具,农夫盘算用它当柴烧,画家准备把它画进画里,环保人士则希望它能起到防风固沙的作用……[纵向举例]商品的使用价值是被人们逐渐发现的。
如:人们最初认识木炭时用它充当煮熟食物或取暖的燃料,我们现在也在用它来烤羊肉串。
后来人们逐渐发展木炭具有良好的吸附作用。
如,日本的学生把木炭装在一个大网里,过滤学校附近被污染的小河沟。
我国市场上有一个专门卖木炭的品牌“卖炭翁”,店里的木炭被做成各种形状,消毒处理后可以放在电饭锅里,使米饭更清香;加以装饰后放在装修过的房子里可以吸附空气中的有害物质,净化空气;放在冰箱里去除异味。
还可以除湿保湿、美容美肤、阻隔电磁波。
很神奇吧,大家可以回家试试。
[多媒体显示]人们对石油用途认识的发展(3)不同的商品具有不同的使用价值〈板书〉商品的使用价值是商品本身物理、化学等性质决定的。
由于性质各不相同,不同的商品的效用也不同。
[学生举例]如:棉衣可以御寒,食品可以充饥,房子可以居住,书籍可供阅读,鲜花可供欣赏等。
[教师补充]还比如:相机可以拍照,MP3可以听音乐,药品可以治病……由(2)、(3)要点我们得出结论:商品是基于自身不同的自然特点来满足人们不同需要的,即(4)使用价值是商品的自然属性,体现了人与物的关系〈板书〉一种商品是否有使用价值是针对具体的人而言的,也许对他而言,自行车有使用价值而汽车没有。
所以(5)同一种商品的使用价值可以通过数量比较,不同质的商品使用价值无法比较〈板书〉[提问]现在,回答我提出的第一个问题:商品为什么需要交换呢?[回答]不同的使用价值满足对方的不同需要。
即(6)商品的使用价值不同使商品之间需要交换〈板书〉[教师]现在我们要来思考另外一个问题,不同的商品为什么能够交换?我们用等式来表示一次交换,如一匹布=20千克盐。
“等号”表示它们之间存在着某种“共同的东西”,是使用价值相同吗?显然不是,我们刚才已经知道不同质的商品使用价值不能比较大小,也就不可能用“=”来表示,那是体积相等、重量相等还是数量相等呢?看起来都不是,那到底相同的是什么呢?(组织学生讨论,教师要把学生的思路引向商品的含义上)讨论结果它们都是商品,都是劳动产品。
教师分析:等号两边的物品在交换过程中都是商品→都是劳动产品→都耗费了劳动。
至此我们隐约感觉到“都耗费了劳动”是两个商品共同具有的特征,新的问题产生了:生产不同商品所耗费的劳动可以衡量吗?毕竟劳动中所使用的工具、原料以及生产的方式、方法是不相同的。
我明确的告诉大家:可以。
教师讲解:人类劳动既有差别又无差别。
例如,在上面的等式中,正如我们所感觉到的一样,生产一匹布和生产20千克盐这两种劳动所用的工具、原料、生产方式、方法等均有不同,从这意义上看,二者是不同的劳动,是有差异的。
但是如果我们抽去这些具体的劳动形式就只考虑“劳动”二字,这种劳动不是具体的某种劳动,而是没有差别的脑力和体力的消耗。
也就是说,不管是生产布还是生产盐,虽然具体的劳动形式不同,但它们在生产的过程中都要耗费一定人类的脑力和体力,在这一点上它们是没有差别的。
[多媒体显示]价值形成的逻辑关系:都是商品→都是劳动产品→生产时都耗费了人类劳动→在产品中都凝结了人类劳动→都是人类体力和脑力的耗费→是无差别的人类劳动→凝结在商品中的无差别的人类劳动就是价值。
我们就把凝结在商品中的无差别的人类的劳动叫做商品的价值,这是商品的第二个属性。
2.商品的价值[提问]现在回答我,不同的商品为什么能交换?[回答]它们具有相同的价值。
[举例]有人用一辆自行车换你们家的小汽车,你会同意吗?为什么?[回答]当然不同意,它们的价值不相等,即耗费的无差别人类劳动不相等。
[总结]由此我们可以看出商品交换实际上体现的是生产商品的人们之间交换劳动的关系。
即(1)价值反映的是人与人的关系,是商品的社会属性〈板书〉当然商品的价值是一个非常抽象的概念,如果让大家马上说出你现在看的书价值有多大,它里边凝结了多少无差别的人类劳动呢?我们说不出来,因为商品的价值不能通过自身而只能通过其他商品来表现。
比如:1匹布=20千克盐,等式两端的商品在交换中的地位是不同的,等号右边的商品是等号左边的商品的价值的表现形式,即20千克盐是1匹布的交换价值,它们的位置是不能颠倒的。
二者的关系可以概括为:分析:农民自己生产自己消费的蔬菜是没有价值的。
尽管自己种的蔬菜有使用价值,在生产过程中也凝结无差别的人类劳动,但是不会形成价值。
原因:①自己消费的时候不会考虑也没有必要考虑其中到底凝结了多少无差别的人类劳动。
(不用衡量)②没有用于交换,也就没有其它商品来表现此商品的价值。
(不能衡量)可见,(3)价值是在交换中形成的,价值是商品的特有属性。
即商品一定有价值,有价值也一定是商品。
(4)商品的价值可以进行比较。
〈板书〉具体用什么来衡量大小,下节课学习价值量知识时再来分析。
经过今天的学习,我们知道了使用价值和价值是商品的两个基本属性,也称作商品的两个因素。
那么商品的使用价值和价值的关系如何呢?简言之:既对立又统一。
3.商品的使用价值和价值是对立统一的关系。
〈板书〉★统一表现在:商品是使用价值和价值的统一体,二者同时存在,缺一不可。
这是因为(1)使用价值是价值的物质承担者,是价值实现的基础。
作为商品,它的价值是在生产具体的使用价值过程中凝结在其中的,通过交换形成价值,所以没有使用价值的东西,即使在它上面花费了大量劳动,也不能形成价值,因而也就不能成为商品。
这也是各个生产者重视商品质量的原因,只有好的使用价值,即好的质量才能顺利让渡实现价值。
而市场上靠假冒伪劣、以次充好的生产者和销售者是不可能永远立足的,必将被市场所淘汰,受到法律的制裁。
(2)商品的使用价值也离不开价值,价值是商品的本质属性,一个物品没有价值就肯定不是商品,即使它有很好的使用价值也不能成为商品。
总之,有使用价值的东西不一定有价值,有价值的东西必然有使用价值。
★对立表现在:商品的使用价值和价值是相互排斥,相互对立的。
作为商品的生产者和消费者都不能够同时占有商品的使用价值和价值。
作为生产者想要获得商品的价值就必须让渡出商品的使用价值,作为消费者如果想得到商品的使用价值就必须要支付商品的价值。
正所谓鱼和熊掌不可兼得。
(在这里,注意引导学生理解:商品的使用价值和价值统一的关系是针对商品本身而言,而对立的关系是针对生产者和消费者即人而言的)【课堂小结】上节课我们通过学习商品的含义来判断一个物品是不是商品,今天,我们又掌握了一种判断商品的方法,即看一个物品是不是同时具备使用价值和价值这两个属性,同时具备就是商品,否则就不是。
(二)商品的价值2、价值含义:设问:同种商品之间为什么能按一定比例相交换呢?如1把斧子========15千克大米。
砍柴===?===食用体力与脑力===?===体力与脑力劳动量===?=== 劳动量价值量===?=== 价值量(1)有人说是因为它们都有使用价值,1把斧子的使用价值与15kg大米的使用价值相等。
这种看法对吗?分析:我们上小学学习算术应用题时就知道,只有同名数才能相加减,说明只有同质的东西,量上才能相比较。
从使用价值上看,大米是吃的,斧子是砍柴用的,它们的自然属性不同,因而具有不同的质。
具有不同的使用价值,很难比较其大小,当饥饿时大米更重要,当砍柴时斧子才能奏效。
因此使用价值不能作为商品交换的基础。
(2)1把斧子能够同15kg大米相等,这说明这两者之中一定存在着一种能够加以比较的“共同的东西”,这个共同的东西是什么?这种共同的东西就是它们都是劳动产品,在生产时都耗费了一定的体力和脑力。
从这个意义上说,这是无差别的人类劳动,“这种凝结在商品中的无差别的人类劳动就是商品的价值”。
1把斧子能够与15kg大米相交换,是由于它们都耗费了相等的一般人类劳动,即它们具有等量的价值。
它是商品之所以能够按比例交换的原因。
3、价值是商品的特有属性设疑:商品以外的其他物品有没有价值?归纳:空气、阳光,不是劳动产品,没有耗费人类劳动,所以没有价值;农民自种又自己食用的粮食、蔬菜,虽是劳动产品,但不用于交换,没有计算生产时所耗费的劳动量,所以也没有价值。
只有在商品交换中,一般人类劳动才能体现出其价值。
如我们现在买商品,一件衣服值200元,这就是体现了生产这件衣服的价值,体现了生产这件衣服的劳动量。
4、价值是商品的社会属性商品交换,形式上是两个商品的交换,但本质上是生产两件商品所花费的劳动的交换,因此它体现着生产者之间相互交换劳动的关系,可见价值是商品的社会属性。
5、交换价值(1)含义:设问:商品的价值是人类劳动的凝结,生产一件商品到底花费了多少劳动量,怎么来衡量呢?能用尺子量、天平称吗?例如1件衣服和1件毛料衣服,哪件衣服的价值大?归纳:比如我们可以把这两件衣服拿到市场上看哪件衣服换回来的东西多,哪件衣服的价值就大。