法语论文格式
- 格式:docx
- 大小:16.14 KB
- 文档页数:2
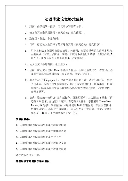
法语毕业论文(精选多篇)法语毕业论文(精选多篇)正文第一篇:外国语学院法语专业毕业论文撰写规范外国语学院法语专业毕业论文撰写规范一、格式毕业论文由以下8个部分组成,法文内容一律用times new roman字体(字号按以下各部分要求)完成,中文内容的字体、字号根据以下各部分的要求填写。
具体要求如下:1、中文封面(单独打印):1)编号:学生应填写自己的个人编号(学号后三位数)。
2)论文题目:用法、汉两种文字完成,副标题不在此封面出现:先法文(timesnew roman 字体,3号字并加粗),后中文(黑体,小3号字,不加粗),法汉题目内容要对应。
其它项目均用中文黑体4号字完成。
“班级”的填写要规范准确,其中的数字均采用阿拉伯数字,如:法语20XX 级。
2、法文封面(单独打印):1) 论文题目用3号字,加粗;副标题用小3号字,不加粗。
2) 其余内容用4号字,加粗,各行首词首字母要大写。
3) 各部分居中。
3、目录(单独打印):1) table des matières一词居中,并加粗,其上下各空1行;此部分要求小4号字,times new roman 字体,1.5倍行距。
2) 目录要有层次,章与章的标题对齐,节与节的标题对齐,并附页码,目录与页码之间加虚线。
3)章的标题:行首词首字母大写。
4)节的标题:行首词首字母大写。
另:法/中文摘要与关键词、引言、正文各章节、结论、注释、参考文献、致谢都包含在目录内。
4、法/中文摘要与关键词(独立成页,单独打印):1) 法文摘要与关键词在先,中文摘要与关键词在后。
法文摘要:小4号字,times new roman字体,单倍行距;résumé字样加粗,mots-clés字样加粗。
中文摘要:小4号仿宋字,单倍行距;“摘要”两字字体加粗,内容不另起一行,“关键词”字体加粗。
2) 法文摘要与关键词/中文摘要与关键词之间空1行。
3) 法文摘要与关键词/中文摘要与关键词,都从左边写起(左起顶格),其余内容紧随其后。
法语毕业论文(精选多篇)第一篇:外国语学院法语专业毕业论撰写规外国语学院法语专业毕业论撰写规一、格式毕业论由以下8个部分组成,法内容一律用times new roman字体(字号按以下各部分要求)完成,中内容的字体、字号根据以下各部分的要求填写。
具体要求如下:1、中封面(单独打印):1)编号:学生应填写自己的个人编号(学号后三位数)。
2)论题目:用法、汉两种字完成,副标题不在此封面出现:先法酒店加入国际金钥匙组织中国区授徽仪式。
风花雪月大酒店负责人先后作了相关情况介绍。
二、用swot分析方法分析风花雪月酒店:1 s代表(strength)(优势):(1)位于大理古城区的风花雪月酒店拥有独一无二的交通优势。
大理自古就是中国连接缅甸、印度等国的陆上交通枢纽。
已经建成的大理机场、广通铁路、大丽铁路楚大高速公路,以及在建的大丽高速公路,其交汇点皆位于大理古城附近,形成的络交通十分便利。
(2)风花雪月酒店属大理茶花旅游集团旗下酒店,因为有集团其他公司的协作,所以客源类型广泛、种类多、覆盖面广。
客源主要包括旅游团队、散客,会议团队,络订房游客以及本地企事业单位。
其中,国内游客多来自京津地区和东部沿海发达城市,包括港澳台地区。
国外游客多以散客为主,大多来自美国、英国、法国等国家。
国际团队以新加坡,印度尼西亚等东南亚国家旅行团为主。
这些客人化程度较高,因而相对来说,入住酒店的服务要求和个人的消费水平也高。
(3)风花雪月酒店定位根据市场,非常明确。
风花雪月酒店的主体工程分为两期,两期的建筑目标,客源主体都依据市场需求而有不同的定位。
(一)风花雪月院风花雪月院的定位为旅游度假经济型酒店。
假日经济带动了风花雪月酒店的快速发展,五一、国庆长假期间酒店都会爆满。
在今年十一长假我实习期间,风花雪月酒店的房间除了总统套房外,其他的房间都已经售出。
越来越多的的游客趁长假的时间前往大理及周边地区旅游,交通、食宿费用都有大幅度上扬。
特别说明:论文正文为小四字体,一点五倍行距,页码要求十二页左右。
论文正文统一用法语撰写(教务部规定),主题要求和法国相关。
以下要求中英语一律换为法语,即要求法语和中文摘要、法语与中文标题。
附件:《武汉大学本科生毕业论文(设计)书写印制规范》附件武汉大学本科生毕业论文(设计)书写印制规范毕业论文写作是反映学生毕业论文工作成效的重要途经,是考核学生掌握和运用所学基础理论、基本知识、基本技能从事科学研究和解决实际问题能力的有效手段。
掌握撰写毕业论文的基本能力是本科人才培养中的一个十分重要的环节。
为了统一我校本科生毕业论文的书写格式,特制定本规范。
本规范约定的书写格式主要适用于用中文撰写的毕业论文。
涉外专业用英文或其他外国语撰写毕业论文的书写规范可参照本规范执行。
毕业论文由设计图纸和论文两部分组成的,其图纸部分的规范格式由各学院根据不同专业图纸的要求对图纸的版面尺寸大小、版式、数量、内容要求等制定详细的规范格式。
在遵照本规范的前提下,各学院(系)还可根据不同专业特点对相关专业的毕业论文撰写格式提出更具体的要求。
一内容要求(一)论文题目论文题目应以最恰当、最简明的词语准确概括整个论文的核心内容,避免使用不常见的缩略词、缩写字。
中文题目一般不宜超过24个字,必要时可增加副标题。
外文题目一般不宜超过12个实词。
(二)摘要和关键词1.中文摘要和中文关键词摘要内容应概括地反映出本论文的主要内容,主要说明本论文的研究目的、内容、方法、成果和结论。
要突出本论文的创造性成果或新见解,不要与引言相混淆。
语言力求精练、准确。
在摘要的下方另起一行,注明本文的关键词(3—5个)。
摘要与关键词应在同一页。
2.英文摘要和英文关键词(以下英文一律对照改为法语)英文摘要内容与中文摘要相同。
最下方一行为英文关键词(Keywords3—5个)。
(三)目录论文目录是论文的提纲,也是论文各章节组成部分的小标题。
目录应按照章、节、条三级标题编写,采用阿拉伯数字分级编号,要求标题层次清晰。
法语作文议论文万能模板万能模板是指可以适用于各种不同类型的文章写作的模板。
在法语写作中,万能模板可以帮助学生更好地组织思路,提高文章的逻辑性和表达能力。
下面将介绍一种常用的法语议论文万能模板,希望对大家有所帮助。
首先,议论文通常包括引言、论点、论证和结论四个部分。
在引言部分,我们需要引出要讨论的话题,并提出自己的观点。
在论点部分,我们需要列举几个支持自己观点的理由。
在论证部分,我们需要对每个论点进行详细的论证。
在结论部分,我们需要对全文进行总结,并重申自己的观点。
引言部分一般由三个部分组成,引出话题、提出观点和交代文章结构。
在引出话题时,我们可以使用一些引人入胜的事例或者数据,引起读者的兴趣。
在提出观点时,我们需要明确表明自己的立场,并简要说明为什么选择这个立场。
在交代文章结构时,我们需要简要说明接下来的论点和论证内容。
在论点部分,我们需要列举2-3个支持自己观点的理由。
这些理由可以来自于事实、逻辑推理或者专家观点。
在列举理由时,我们需要确保每个理由都能够支撑自己的观点,并且不重复。
在论证部分,我们需要对每个论点进行详细的论证。
对于每个论点,我们可以使用事实、数据、引用专家观点等方式进行论证。
在论证时,我们需要确保自己的论证能够让读者信服,并且避免使用过多的主观臆断。
在结论部分,我们需要对全文进行总结,并重申自己的观点。
在总结时,我们可以简要回顾一下自己的论点和论证内容,并强调自己的观点。
在重申观点时,我们需要确保自己的表达清晰明了,让读者能够明白自己的立场。
总的来说,法语议论文的万能模板可以帮助我们更好地组织文章结构,提高文章的逻辑性和表达能力。
希望大家在写作时能够灵活运用这个模板,写出更加优秀的议论文。
一、法语写作格式法语写作同英语写作一样,采取三段论格式展开。
题型一般分为三种形式:1、看图/表写作:第一段,对图/表展开综合性描述:Selon(D'après)ce tableau/ les tableaux / les dessins,nous pouvons voire que …Dans ce tableau / ces dessins, on peut savoir que …V oici un tableau / des dessins qui …V oici un tableau / des dessins sur …第二段,对图/表的重点/关键点进行具体的描述:Le pourcentage de …est /était …Le taux de …est / était …Cela signfie que …Tantis que …第三段,总结:Bref / En somme / Dans un mot / …2、简述某一事件,或发表评论:第一段,综述该事件:La semaine dernière,j’ai …C’était … très intéressant / fatiant …La Chine a étéouverte vers l’étanger depuis …anées. Grace àl’ouverture, nous devons de plus en plus développé…第二段,对该事件详细描述或详细评论:可采用时间的顺序/或分类评论:D'abore …ensuite …puis …et puis …enfinPremèrement, …Deuxièmement, …Troisièmement …第三段,总结:3、信件:时间:le 24, mai,2008 Cher /Chère XXX,1)书信开头:J’ai bien reçu votre lettre de …Je suis très content(e)de …C’est mon plaisir de …2)书信主体3)结尾寒暄Envoie—moi vite de tes nouvelles et reçois,cher/chère XXX, mes salutations.Je t’envoie mes meilleures amitités en attandant le plaisir de te voir.A toi, très cordialemen.XXX二、四级写作题范文Expression écritePour cette partie, vous avez 30 minutes pour écrire une composition de trios paragraphes. La première phrase de chaque paragraphe a étédonné。
法语毕业论文模板Introduction(引言)随着全球化的发展,法语逐渐成为国际化语言之一,越来越多的人开始学习和使用法语。
在这种趋势的推动下,法语教育在世界范围内也得到了发展,越来越多的学生选择学习法语作为一门语言。
在这个背景下,本文旨在探讨法语教育的现状和发展趋势,分析法语教育的核心问题和解决方案,指出提高法语教育质量的重要作用。
Part 1:现状分析法语教育的历史可以追溯到19世纪,法国成为世界第二大殖民帝国后,法语逐渐成为国际间的交流语言,法语教育也随之发展。
目前在世界范围内,发展法语教育的国家有法国、加拿大、瑞士、比利时等,这些国家拥有丰富的法语教育资源和体系,并且形成了各自独特的法语教育模式。
然而,尽管法语教育有着较长的历史和丰富的资源,但在实际应用中也存在着一些问题。
其中最主要的问题是教学方法过于传统化,缺乏创新和活力。
许多法语教育机构一味地追求教材和教学标准化,而缺乏教师的教学积极性和学生的主动性,学生对法语的兴趣难以被激发。
Part 2:核心问题在分析了法语教育的现状之后,我们需要进一步探究其核心问题。
在我看来,法语教育的核心问题在于:1.教学方法上缺乏创新,缺乏针对学生个体差异的教学策略2.教育途径上的单一性,缺乏多元化的语言实践环境3.教师素质普遍较低,缺乏专业知识和实践经验Part 3:解决方案要解决法语教育的核心问题,我们需要从以下几个方面入手:1.加强教学方法的创新,采取针对学生差异的教学策略,注重培养学生的学习兴趣和学习能力。
2.建立多元化的语言学习环境,提供更丰富的语言实践机会。
3.重视教师培训和素质提高,鼓励教师进行自我学习和实践,提高教师的专业水平和实践经验。
Conclusion(结论)法语教育是全球化背景下一个全新的领域,在法语教育工作中出现的问题和挑战需要我们采取积极的措施进行解决。
本文分析了法语教育的现状和发展趋势,提出了解决法语教育的核心问题的方法和措施。
法语作文格式模板及范文法语作文格式模板:1. Titre (标题)。
2. Introduction (介绍)。
3. Développement (发展)。
4. Conclusion (结论)。
范文:Titre : La Vie Étudiante en France。
Introduction。
La vie étudiante en France est une expérience unique et enrichissante pour de nombreux jeunes du monde entier. Entre les études, les activités parascolaires et la découverte de la culture française, les étudiants étrangers ont l'opportunité de vivre une aventure inoubliable. Dans cet article, nous allons explorer les différents aspects de la vie étudiante en France, en mettant l'accent sur les défis et les avantages que cela comporte.Développement。
Tout d'abord, les études universitaires en France offrent un haut niveaud'enseignement dans de nombreux domaines, tels que les sciences, les arts, les sciences humaines et les langues étrangères. Les étudiants étrangers ont la possibilité d'apprendre auprès de professeurs de renommée mondiale et de se familiariser avec les dernières recherches et avancées dans leur domaine d'études. Cependant, le système éducatiffrançais peut être exigeant et nécessite une grande autonomie et rigueur de la part des étudiants.En plus des études, la vie étudiante en France comprend également de nombreuses activités parascolaires, telles que les clubs, les associations étudiantes, les événements culturels et sportifs. Ces activités offrent aux étudiants l'occasion de rencontrer des personnes partageant les mêmes intérêts, de s'engager dans des projets passionnants et de développer leurs compétences personnelles et professionnelles. Cependant, concilier ces activités avec les études peut parfois être un défi pour les étudiants étrangers qui doivent s'adapter à un nouvel environnement et à une nouvelle langue.En outre, la vie étudiante en France offre la possibilité de découvrir la riche culture française, notamment à travers sa gastronomie, son histoire, son art et sa littérature. Les étudiants étrangers peuvent visiter des musées, assister à des spectacles, participer à des festivals et goûter à la cuisine locale. Cela leur permet de s'immerger dans la vie quotidienne française et d'enrichir leur expérience à l'étranger. Cependant, s'adapter àune nouvelle culture peut également être un défi, en particulier pour les étudiants qui viennent de pays très différents de la France.Conclusion。
山东财经大学外国语学院法语专业本科学年论文撰写要求法语专业学年论文的正文字数应不少于1500字。
(字体均为Times new roman)写作要求如下说明:1.摘要(résumé):摘要以浓缩的形式概况论文的内容,法文,字数以100~200字为宜。
2.关键词(mots clés):一般应为3~6个,法语,各关键词之间用分号隔开,最后一个关键词后面空白。
3.正文正文中各部分(章)标题(一级标题)左起,采用3号Times new roman,加粗;节标题(二级标题)为左起,4号Times new roman,加粗;小节标题(三级标题)为缩进2字节后左起,5号Times new roman,加粗,标题段前段后0.5行,单倍行距。
正文内容,5号Times new roman,两端对齐,段落格式为缩进2字节左起,段前段后0,1.5倍行距。
4.标题序号一级标题序号用I. II. III表示,前后各空一行,按照5号字体大小设置空行;二级标题序号用I.1. II.1. III.1 表示,上面空一行,按照5号字体大小设置空行,下面不空行;三级标题序号用I.1.1 II.1.1 III.1.1…表示,前后不空行。
5.页面设置页面采用A4纸型,纵向。
上边距为2.5厘米,下边距为2厘米,内侧为2.5厘米,外侧为2厘米,页眉1.5,页脚1.75厘米;页眉为“山东财经大学学士学年论文”。
6.页码页码设置在页脚处,居中放置,字体为小五号宋体;封面和评语页不标页码。
7.图图按部分(章)顺序编号,如图3-1为第三部分(第三章)第一个图;图题中的法语字体为小五号Times new roman字体,中文字体为小五号楷体;图题位于图的下面一行,以图为基准居中对齐。
8.表格表格按部分(章)顺序编号,如表3-1为第三部分(第三章)第一个表格;表格应有标题,表格内应按规定的符号注明单位;标题中的法语字体为小五号Times new roman字体,中文字体为小五号楷体;标题位于表格的上面一行,以表格为基准居中对齐。
法语毕业论文(精选多篇)正文第一篇:外国语学院法语专业毕业论文撰写规范外国语学院法语专业毕业论文撰写规范一、格式毕业论文由以下8个部分组成,法文内容一律用times new roman字体(字号按以下各部分要求)完成,中文内容的字体、字号根据以下各部分的要求填写。
具体要求如下:1、中文封面(单独打印):1)编号:学生应填写自己的个人编号(学号后三位数)。
2)论文题目:用法、汉两种文字完成,副标题不在此封面出现:先法文(timesnew roman 字体,3号字并加粗),后中文(黑体,小3号字,不加粗),法汉题目内容要对应。
其它项目均用中文黑体4号字完成。
“班级”的填写要规范准确,其中的数字均采用阿拉伯数字,如:法语20XX级。
2、法文封面(单独打印):1) 论文题目用3号字,加粗;副标题用小3号字,不加粗。
2) 其余内容用4号字,加粗,各行首词首字母要大写。
3) 各部分居中。
3、目录(单独打印):1) table des matières一词居中,并加粗,其上下各空1行;此部分要求小4号字,times new roman 字体,1.5倍行距。
2) 目录要有层次,章与章的标题对齐,节与节的标题对齐,并附页码,目录与页码之间加虚线。
3)章的标题:行首词首字母大写。
4)节的标题:行首词首字母大写。
另:法/中文摘要与关键词、引言、正文各章节、结论、注释、参考文献、致谢都包含在目录内。
4、法/中文摘要与关键词(独立成页,单独打印):1) 法文摘要与关键词在先,中文摘要与关键词在后。
法文摘要:小4号字,times new roman字体,单倍行距;résumé字样加粗,mots-clés字样加粗。
中文摘要:小4号仿宋字,单倍行距;“摘要”两字字体加粗,内容不另起一行,“关键词”字体加粗。
2) 法文摘要与关键词/中文摘要与关键词之间空1行。
3) 法文摘要与关键词/中文摘要与关键词,都从左边写起(左起顶格),其余内容紧随其后。
[法语毕业论文(精选多篇)]第1篇第2篇第3篇第4篇第5篇更多顶部第一篇:外国语学院法语专业毕业论文撰写规范第二篇:法语专业论文致谢词remerciements第三篇:毕业论文完成第四篇:毕业论文第五篇:毕业论文格式范文更多相关范文第一篇:外国语学院法语专业毕业论文撰写规范外国语学院法语专业毕业论文撰写规范一、格式毕业论文由以下8个部分组成,法文内容一律用times new roman 字体(字号按以下各部分要求)完成,中文内容的字体、字号根据以下各部分的要求填写。
具体要求如下:1、中文封面(单独打印):1)编号:学生应填写自己的个人编号(学号后三位数)。
2)论文题目:用法、汉两种文字完成,副标题不在此封面出现:先法文(timesnew roman 字体,3号字并加粗),后中文(黑体,小3号字,不加粗),法汉题目内容要对应。
其它项目均用中文黑体4号字完成。
“班级”的填写要规范准确,其中的数字均采用阿拉伯数字,如:法语2014级。
2、法文封面(单独打印):1) 论文题目用3号字,加粗;副标题用小3号字,不加粗。
2) 其余内容用4号字,加粗,各行首词首字母要大写。
3) 各部分居中。
3、目录(单独打印):1) table des matières一词居中,并加粗,其上下各空1行;此部分要求小4号字,times new roman 字体,1.5倍行距。
2) 目录要有层次,章与章的标题对齐,节与节的标题对齐,并附页码,目录与页码之间加虚线。
3)章的标题:行首词首字母大写。
4)节的标题:行首词首字母大写。
另:法/中文摘要与关键词、引言、正文各章节、结论、注释、参考文献、致谢都包含在目录内。
4、法/中文摘要与关键词(独立成页,单独打印):1) 法文摘要与关键词在先,中文摘要与关键词在后。
法文摘要:小4号字,times new roman字体,单倍行距;résumé字样加粗,mots-clés字样加粗。
大学生法语论文范文模板引言法语论文是法语专业的学生在大学期间经常需要完成的一项重要任务。
撰写一篇优秀的法语论文不仅要求语法准确、用词精确,还需要有良好的逻辑结构和鲜明的论述观点。
为了帮助大学生更好地撰写法语论文,本文将提供一篇范文模板,并对各部分内容进行详细说明。
论文结构一篇典型的法语论文通常包含以下几个部分:1.引言:介绍研究背景、目的和重要性,并提出论文的主题和研究问题。
2.文献综述:对相关研究和观点进行概述和评述,建立论文的理论基础。
3.研究方法:介绍所采用的研究方法,包括数据收集、统计分析等。
4.结果和讨论:展示和解释研究的主要结果,并进行深入讨论。
5.结论:总结研究的主要发现和结论,并提出进一步研究的建议。
6.参考文献:列出引用的相关文献。
下面将详细说明每个部分的写作要点和内容组织结构。
引言引言部分是论文的开篇,需要引起读者的兴趣并明确研究的目的和重要性。
以下是引言部分的一种典型组织结构:1.背景介绍:对研究主题进行背景和相关领域知识的介绍,提出研究的动机和意义。
2.研究问题:明确研究的核心问题和目标。
3.论文结构:简要介绍论文后续部分的组织结构和内容安排。
文献综述文献综述部分对当前领域内的研究和观点进行概述和评述,旨在建立论文的理论基础。
在撰写文献综述时,需要注意以下几点:1.选择高质量的文献:选择权威、有价值的文献进行综述。
2.整理论点和观点:梳理文献中的主要观点和争论焦点,归纳总结现有观点。
3.提出自身观点:根据文献综述,提出自己的研究观点和论点。
研究方法在研究方法部分,需要明确所采用的研究方法和数据收集途径,并解释其合理性和有效性。
以下是一些可能的内容组织结构:1.研究方法选择:详细描述所采用的研究方法,例如实地调查、问卷调查等。
2.数据采集:解释数据采集的过程和方法,并说明其可行性和有效性。
3.数据分析:描述所采用的数据分析方法和工具,并说明其适用性和局限性。
结果和讨论结果和讨论部分是论文的核心部分,需要准确展示研究的主要结果并进行深入讨论。
法语写作模板套用技巧法语写作是学习法语过程中的重要内容之一,掌握好写作技巧对于提高法语水平是至关重要的。
在进行法语写作时,使用恰当的模板可以帮助我们更好地组织语言,表达思想。
本文将介绍一些常用的法语写作模板,供大家参考借鉴。
一、议论文模板议论文是我们日常写作中最常用的一种文体。
可以根据不同的话题,采用以下模板来写作:1. 引言部分:先交代话题背景,再阐述自己的立场。
2. 主体部分:分段叙述,每一段都有明确的主题句。
3. 结论部分:对全文进行总结,再次重申自己的观点。
二、说明文模板说明文是对某一概念、事物或过程进行解释说明的文章。
以下是一个常用的说明文模板:1. 引言部分:先交代话题背景,再明确本文要说明的对象。
2. 分类说明:按照一定的分类标准,对对象进行分类说明。
3. 举例论述:可以举出具体的例子来进一步解释说明。
4. 结论部分:对全文进行总结,指出对象的特点和重要性。
三、故事文模板故事文是讲述故事、经历或事件的一种文体,它要求有情节、有人物和时间的先后顺序。
以下是一个常用的故事文模板:1. 引言部分:交代故事的背景和主要情节。
2. 事件推进:逐步描写故事的发展过程,包括人物的行动和心理活动。
3. 高潮部分:描写故事的最高点,使文章更具吸引力。
4. 结局部分:交代故事的最终结果,并进行总结。
四、观点对比文模板观点对比文是指对某一问题或现象提出不同的观点,并进行对比分析。
以下是一个常用的观点对比文模板:1. 引言部分:交代问题或现象的背景,明确本文的目的。
2. 展示观点:分别列出不同的观点,并进行阐述。
3. 对比分析:逐一比较不同观点的优缺点,进行客观的评价。
4. 结论部分:给出自己的观点,并总结全文。
五、总结以上是一些常用的法语写作模板,每种文体有其独特的特点和结构。
通过学习和熟练应用这些模板,不仅可以提高我们的写作技巧,还可以丰富我们的语言表达能力。
希望本文对大家有所帮助,祝愿大家在法语写作方面取得更好的成绩。
你可以写⽂学评论,名⼈传记,法国社会⽂化,法国历某个有名的事件分析,个⼈觉得社会⽂化⽅⾯⽐较好写。
像服饰,⾹⽔,旅游,电影,⾳乐之类的都能写,不过切忌把标题范围定得太⼤了,这样写起来会很费劲,⽽且抓不住重点,有可能会不知所云,被导师勒令重写!⾄于范⽂嘛是没有了,不过可以给你提供格式:1 论⽂题⽬及封⾯应有中法两张封⾯(第⼀张为中⽂,第⼆张为法语)。
中⽂题⽬不超过20个字,法语题⽬不超过25个字。
有必要时可以使⽤副标题。
封⾯还应该包含论⽂题⽬,作者名字,班级或学籍号,指导教师等。
中⽂字体:微软雅⿊,加粗3号字。
法语⽤Times New Roman 加粗3号字。
(依各学校要求⽽定,以下同)2 感谢词(本科论⽂这部分也可以不写,但是有,会感觉⽐较专业)范⽂⼀: Remerciements Je tiens tout d’abord à présenter mes sincères remerciements à tous ceux qui ont eu l’amabilité de m’aider en me procurant des documents, en me donnant de précieux conseils et renseignements, et en corrigeant mon mémoire. Je remercie tout particulièrement ma directrice de mémoire, Madame XX, pour les observations et les corrections qu’elle m’a suggérées. Merci de tout mon coeur !范⽂⼆:Remerciements Je tiens tout d’abord à présenter ici mes sincères remerciements à monsieur le professeur XX, mon directeur demémoire, pour tous les conseils qu’il m’a donnés. Je le remercie également pour tous les renseignements avec responsabilité et les corrections avec patience qu’il m’a suggérés. Merci de tout mon c?ur !3 论⽂题要/摘要:(1)Sujet et point important(2)Méthode (即简单说明⼀下编写论⽂你所采取的⽅式⼿法)(3)Présentation de chaque partie (从哪⼏个⽅⾯来说明主题,论⽂的意义何在等)(4)Conclusion(简短的总结)中法⽂题要/摘要分别在论⽂第⼀,⼆页。
法语本科毕业论文格式范文
论文提要:法文撰写的论文应有中文提要和法文关键词。
整体格式:
·论文各主要部件的编排顺序:中文提要、导言、正文(I. II. III ……或Ch.I, Ch.II ……)、结束语、(附录)、参考书目、目录。
除附录外,其他为必备件。
每个部件另起一页,正文的每一章也另起一页;
·同一级别的标题统一采用同一字号;
·法文书名、期刊名一律采用斜体(en italique),不要用下划线(下划线仅用于在手稿中标示书名);
相反,引文要用引号,不要用斜体;
·书或期刊中某一篇文章的篇名用法国引号(guillemets franais ),不用斜体。
·论文封面(标题页):参照北京大学的统一要求,同时使用法文标题和中文标题。
论文封面内的第1
页需重复打印封面的全部内容;
·论文用A4纸,单面打印。
字体、行距、标点:
·论文正文使用Time New Roman 12号字体,脚注使用比正文小一两号的字体(如10号字体),章节
标题可用14号字体;
·论文正文使用1.5倍行距,注释、(单独排出的)引文、书目、附录等使用单倍行距;
·论文作者有意突出的词语可使用黑体、斜体或下划线:des caractères gras, italiques ou soulignés。
引文格式:
·法文引文采用法国引号guillemets franais (word中有此选项),而不是“ ”或英国引号"guillemets anglais",也不要用中文的书名号《书名》来代替法国引号;
·大段引文最好另起一行,相对于正文缩进几格(Placer en retrait les citations longues),字号比正文小一号,单倍行距。
任何引文都要标明出处页码。
·论文作者在引用他人作品、文献时,如有省略,省略部分采用方括号标出(le crochet [ ]),说明是论文作者的省略;如用圆括号( ), 则表示是所引作者原文中的省略。
·引文如果是从另一种语言翻译过来的,应注明译者是谁;如果是论文作者本人翻译的,可在注释中说明:Nous traduisons 或La traduction est de nous 。
·论文作者如果用下划线突出了引文中的某个词句,应在注释中说明下划线为论文作者所加:Nous
soulignons 。
注释格式:
·论文必须有注释,注释一律采用脚注,脚注页码最好采用每页重新编号;
·注释可涉及所引原文的出处、所讨论作品的使用版本、所参考的权威观点和重要数据的来源(包括互联网网址)(notes bibliographiques)、补充说明、话题引申(notes de commentaire)等等;
·注释引文出处时的格式顺序:著者名(按名、姓顺序排列:Marcel Proust, 而不是Proust, Marcel)、著作名、出版社名、页码(必须有页码,否则出处无效);
·网络版文献资料也应列入注释和书目。
网络版文献注释格式:著者名、文献名[在线]、(出版社)、
网址、(浏览日期)。