RFID城市车辆定位与导航系统
- 格式:doc
- 大小:155.50 KB
- 文档页数:18
基于RFID的智能车定位系统基于RFID的智能车定位系统是一种利用无线射频识别技术实现车辆定位和管理的系统。
该系统能够实时监测车辆的位置,并提供相应的管理功能,如车辆调度、路径规划、停车费用计算等。
本文将介绍RFID技术的原理、智能车定位系统的组成部分以及其应用场景和优势。
一、RFID技术的原理RFID(Radio Frequency Identification)技术是利用无线电信号进行非接触识别的技术,其主要包括标签、读写器和后台数据库组成。
标签通过射频信号与读写器进行通信,将标签上存储的数据传输到读写器中,再通过网络传输到后台数据库进行处理和管理。
二、智能车定位系统的组成部分1. 车载RFID设备:安装在车辆上的RFID读写器,通过射频信号与标签进行通信,获取车辆的相关信息,如车牌号、车主等。
2. 地面RFID设备:安装在地面上的RFID读写器,通过射频信号与车载RFID设备进行通信,实时获取车辆的位置信息。
3. 后台数据库:存储车辆信息和位置数据,为系统的管理和查询提供数据支持。
4. 车辆管理系统:通过与地面RFID设备和后台数据库的交互,实现对车辆的实时管理和调度功能,如路线规划、停车场选择等。
三、智能车定位系统的应用场景1. 停车场管理:通过在停车场的进出口和停车位上安装RFID设备,实时监控车辆的进出情况,提供空位查询和导航服务,提高停车场的利用率。
2. 物流管理:在货车上安装RFID设备,可以实时追踪货物的位置,提高物流效率,减少货物的丢失和损坏。
3. 汽车租赁:在租赁车辆上安装RFID设备,可以实时跟踪车辆的位置,提供定位服务,减少车辆的丢失和违章现象。
4. 城市交通管理:在公交车和出租车上安装RFID设备,可以实时监控车辆的位置和运行情况,提供实时路况信息,提高交通管理的效率。
四、智能车定位系统的优势1. 实时性:利用RFID技术,可以实时获取车辆的位置信息,提供实时的车辆管理功能。
RFID的定位工作原理及应用1. 引言近年来,射频识别(RFID)技术在物流、供应链管理、仓库管理等领域越来越广泛地应用。
RFID技术利用无线电信号传输数据,具有非接触式、非视距、并行多标签读取等特点,使得物流管理更加高效和智能化。
本文将介绍RFID的定位工作原理及其在实际应用中的具体应用。
2. RFID的工作原理RFID系统由标签(Tag)、读取器(Reader)和后台管理系统组成。
标签中包含有一个芯片和一个天线,读取器通过向标签发送无线电信号,并接收其返回的数据来进行数据交互。
RFID的定位工作原理主要有以下几种:2.1. 基于接收信号强度指示(RSSI)的定位基于RSSI的定位是通过读取器接收到标签返回信号的强度来实现的。
在一段距离内,信号的强度与距离成正相关,因此可以通过测量信号的强度来确定标签的大致位置。
这种定位方法的精度相对较低,适用于室内较大范围的定位场景。
2.2. 基于多标签识别的定位当读取器检测到多个标签时,可以根据其信号到达时间差(Time Difference of Arrival,TDOA)或者信号相位差(Phase Difference of Arrival,PDOA)来确定标签的位置。
这种方法需要精确的时间测量和信号处理,适用于高精度的定位需求。
2.3. 基于指纹定位的定位基于指纹定位的定位方法是通过事先建立一个地理信息数据库,在不同位置收集标签的信号指纹特征,并将其存储在数据库中。
当需要进行定位时,读取器会收集当前位置的信号指纹,与数据库中的指纹进行比对,从而确定标签所在位置。
这种方法的精度较高,但需要事先建立完整的数据库。
3. RFID的应用RFID的定位技术在实际应用中有多种应用场景。
以下是其中几个典型的应用:3.1. 仓库管理在仓库管理中,经常需要对物品进行定位和追踪。
RFID的定位技术可以实现对物品的实时定位和状态监控,提高了仓库物品管理的效率和准确度。
通过在物品上粘贴RFID标签,仓库管理人员可以通过RFID读取器快速找到物品并更新其状态,大大减少了人工操作的时间和错误率。
定位原理的应用技术1.简介定位是指通过一定的技术手段确定物体或个体的位置、方向和速度等信息的过程。
定位技术应用非常广泛,包括导航系统、车辆定位、物体追踪等领域。
而定位原理是实现定位的基础,通过不同的原理可以实现不同的定位方式。
2.GPS定位全球卫星定位系统(GPS)是目前最常用的定位技术之一。
它基于卫星定位原理,通过接收来自位于地球轨道上的卫星发射的信号,计算信号传播时间,来确定接收器的位置信息。
GPS定位技术的优点: - 全球范围内可用,具有较高的定位精度; - 可以通过GPS接收器获取实时的位置信息; - 能够精确定位移动目标的位置; - GPS设备小型化,便携,易于使用。
GPS定位技术的应用: - 车辆导航与监控系统; - 智能手机定位服务; - 物流跟踪与管理; - 灾害救援与紧急定位等。
3.无线定位技术无线定位技术是一种利用无线电波的信号来确定目标位置的技术。
常见的无线定位技术包括蓝牙定位、Wi-Fi定位和RFID定位等。
无线定位技术的特点: - 无线定位技术在室内和室外环境都可以使用; - 无线定位技术的精度较高,适用于室内导航、室内定位等场景; - 无线定位技术可以通过接收到的信号强度来获取目标位置信息。
无线定位技术的应用: - 室内导航与定位服务; - 仓库和物流管理; - 社交应用中的位置分享; - 动态环境监测等。
4.惯性定位技术惯性定位技术是利用惯性传感器来确定物体的位置和动态信息的技术。
惯性传感器包括加速度计和陀螺仪等,可以测量物体的加速度和角速度。
惯性定位技术的特点: - 不依赖信号传输,可以在没有外部参考的情况下进行定位; - 适用于移动平台上,如飞行器、无人车等; - 高精度,可以实时获取位置和动态信息。
惯性定位技术的应用: - 飞行器和航天器导航; - 车辆定位与导航; - 运动追踪与健身应用; - 虚拟现实与增强现实等。
5.视觉定位技术视觉定位技术是利用摄像机和图像处理算法来确定物体位置的技术。
仓储物流行业的货物追踪和定位技术RFIDGPS和传感器的应用仓储物流行业的货物追踪和定位技术——RFID、GPS和传感器的应用随着全球贸易的增长和物流行业的蓬勃发展,仓储物流企业越来越重视货物追踪和定位技术的应用。
在货物的运输、仓储和配送过程中,准确追踪和监控货物的位置和状态,对于提高物流效率和降低成本具有至关重要的作用。
本文将介绍仓储物流行业中常用的货物追踪和定位技术,重点探讨RFID、GPS和传感器在该行业的应用。
一、RFID技术的应用RFID(Radio Frequency Identification)是一种无线通信技术,通过电子标签和读写器实现对物体的远程识别和信息传输。
在仓储物流行业中,RFID技术被广泛应用于货物追踪和定位。
首先,RFID技术可以实现实时的货物追踪和监控。
每一个货物都可以装配一个RFID标签,通过RFID读写器即可读取货物的唯一标识码和相关信息,从而实现对货物的实时追踪和监控。
仓库管理员可以通过电脑或移动设备查看货物的位置、数量和状态,提前做好货物的配送和储存准备。
其次,RFID技术可以提高仓库操作的自动化程度。
在物流中心的装卸区域,安装RFID读写器和天线,可以实现对货物的自动识别和计数。
这样一来,不仅可以提高装卸效率,减少操作人员的工作强度,还可以减少人为错误导致的数据错误,提高仓库操作的准确性和效率。
此外,RFID技术还可以实现库存管理的自动化和精细化。
通过在货架、仓位或托盘上安装RFID标签,仓库管理员可以实时了解货物的存放位置和数量,并可以通过仓库管理系统进行库存的实时监控和调度。
这可以帮助企业实现库存的精准管理,减少库存积压和浪费,提高资金的利用率。
二、GPS技术的应用GPS(Global Positioning System)是一种卫星导航系统,用于确定地球上的任意位置和时间的全球性导航定位服务。
在仓储物流行业中,GPS技术被广泛应用于货物的定位和追踪。
一种基于RFID的智能导航购物车研究随着科技的不断发展,智能化产品逐渐渗透到我们生活的方方面面。
智能导航购物车作为智能化产品的一种,正逐渐受到人们的关注和青睐。
本文将探讨一种基于RFID的智能导航购物车,并对其进行深入研究。
一、智能导航购物车的概念及应用智能导航购物车是一种集合了智能导航和购物功能的新型购物工具。
它利用RFID技术进行定位和导航,可以帮助消费者快速找到需要购买的商品,并且可以实现自动结账,极大地提高了购物的便利性和效率。
智能导航购物车的应用范围非常广泛,可以应用于超市、商场、便利店等购物场景中。
在人们生活节奏加快的今天,智能导航购物车正逐渐成为人们购物的新选择。
二、智能导航购物车的关键技术——RFID技术1. RFID技术的原理RFID是无线射频识别技术的简称,它利用射频信号传输数据,并且实现对物体的识别和跟踪。
RFID系统由读取器和标签组成,标签内置有芯片和天线,通过读取器向标签发送信号,标签接收后返回相应的数据,实现对物体的识别和跟踪。
智能导航购物车利用RFID技术实现定位和导航功能。
在商场或超市的商品架上安装RFID标签,标识每种商品的位置信息。
当消费者使用智能导航购物车时,购物车可以通过读取器读取周围商品标签的信息,并且根据消费者所需购买的商品信息进行导航。
消费者只需输入所需购买的商品信息,智能导航购物车就会根据RFID标签的信息精准指引消费者到达目的地。
智能导航购物车还可以实时更新购物清单,方便消费者随时了解购物进度。
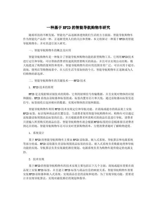
1. 系统设计基于RFID的智能导航购物车主要由RFID读取器、嵌入式系统、导航算法和电源系统等部分组成。
RFID读取器负责读取周围商品标签的信息,嵌入式系统负责数据处理和导航功能的实现,导航算法负责实现最优路径规划,电源系统负责为购物车提供稳定的电源支持。
2. 技术实现基于RFID的智能导航购物车的技术实现主要包括以下几个方面:商场或超市需要在商品架上安装RFID标签,并且建立RFID标签与商品信息的映射关系;智能导航购物车需要安装RFID读取器和嵌入式系统,实现商品信息的读取和处理;为了实现导航功能,需要设计并实现导航算法,实现对最优路径的规划和指导。
基于RFID技术与车载导航构建新型智能城市交通管理卢辉忠,钟天宇(江西省公安厅交警总队直属四支队,江西新余338000)1 当前城市交通管理面临的形势及发展思路随着城市机动化水平的快速提升,人们生活水平的提高与人文意识的不断加强,现代城市交通管理所面临着越发突出的城市交通问题,主要表现在:1.1交通拥堵日趋严重由于城市人口与机动车数量的急剧增加,造成城市交通拥堵现象严重,尤其在上、下班高峰期间更为明显,交通拥堵问题日益严重,已开始影响到人们生活的出行和城市经济社会的持续快速发展。
因此,如何采用现代化的技术手段实时获取道路交通信息,并通过快捷、可靠的发布机制管理道路交通, 最大限度发挥道路路网的运行效率、提高道路交通设施的综合利用率,实现城市交通的综合智能化管理,达到缓解城市交通拥堵的目的,已成为当今城市交通管理最突出的问题。
1.2交通信息采集方式的严重错位可靠、高效、实时的交通信息采集是构建高效、智能城市交通管理的前提与基础。
目前对道路交通数据的采集,传统方法是通过布设在道路上的固定检测器(环型感应线圈、微波、红外线、视频检测器等) 采集交通量、车速、车流密度等交通基础数据,而通过实践,发现这些采集方式存在许多不足。
在获取方式上,传统检测器所采用的方式是被动式获取车辆以及交通流信息,而被动式的获取方式,容易造成投入大、信息获取单一、智能识别功能不强等缺点;其次由于交通信息服务数据所要求探测的种类多,既要有点、线和面上的信息,又要有视频证据材料,容易造成数据采集系统庞大和繁杂,往往会因为数据结构与通信标准不一,致使各采集单位的数据不能相互共享。
因此,城市交通信息采集的发展理念必然要由被动式获取向主动式获取转变。
1.3交通人性化服务的需求越发强烈伴随人民生活水平的不断提高和以人为本服务理念的不断强化,作为人们生活必不可少的交通出行,群众迫切需要人性化的个体服务。
而目前,在对交通信息的发布方式上,通常所采用的方法是群体式诱导方式,以交通信息板、交通广播、交通电台或实时交通新闻等的方式,将交通信息对过往的车辆或收看电视、广播、报纸、网络等的人群进行群体性发布,如下图1、图2所示,然而,这种群体性发布方式由于发布者不能明确接收者即为信息的需求者,缺少信息到达的针对性,即所发布的信息内容并非所有面向群体都需要的及时信息,或者说需求个体所需的信息容易被其他无用信息干扰而损失,从而形成信息垃圾,容易造成信息的累赘和社会公共资源的浪费。
rfid定位方案随着物联网技术的快速发展,RFID(Radio Frequency Identification,射频识别)定位方案在各个领域得到了广泛应用。
本文将就RFID定位方案的原理、应用和未来发展进行探讨。
一、RFID定位方案的原理RFID定位方案利用无线电信号对目标进行定位。
其基本原理是通过RFID标签上的无线射频信号进行通信,通过接收和发送射频信号来实现对目标的定位。
整个系统由RFID标签、读写器和数据处理系统组成。
RFID标签在目标物体上进行附着,读写器负责接收和发送信号,数据处理系统负责处理接收到的数据并进行定位计算。
二、RFID定位方案的应用1. 资产管理:RFID定位方案可实现对公司资产的实时监测和管理,提高资产利用率和防止资产丢失。
通过将RFID标签附着在资产上,可以实现对资产的追踪、盘点和定位。
2. 仓储物流:在仓储物流领域,RFID定位方案可用于对货物的跟踪和管理。
通过在货物上贴上RFID标签,可以实时获取货物的位置和状态,提高物流效率,并降低物流成本。
3. 室内定位:RFID定位方案在室内定位领域具有广泛应用前景。
通过在室内布设读写器和安装RFID标签,可以实现对人员和物品的实时定位。
这在商场导航、医院导诊等场景中具有很高的应用价值。
4. 智能交通:RFID定位方案可用于智能交通系统中的车辆定位和收费。
通过在车辆上安装RFID标签,可以实现车辆的自动识别和定位,提高交通管理效率,减少人为错误。
三、RFID定位方案的发展趋势1. 多模式定位:未来的RFID定位方案将会结合其他定位技术,如蓝牙定位和超宽带定位,实现多模式定位。
这将提高定位的准确性和精度。
2. 实时定位:未来的RFID定位方案将更加注重实时性,在高速运动或复杂环境下也能够实时准确地定位目标。
3. 节能技术:随着RFID技术的发展,未来的RFID定位方案将会更加注重节能。
通过改进标签的能源效率和提高标签的寿命,降低整个系统的能耗。
rfid有源定位方案引言:RFID(Radio Frequency Identification,射频识别技术)是一种无线通信技术,通过射频信号实现对物体的识别和定位。
RFID有源定位方案在多个领域中得到广泛应用,如物流管理、室内定位、智能交通等。
本文将介绍RFID有源定位方案的原理、应用以及未来发展方向。
一、RFID有源定位方案原理RFID有源定位方案基于主动式RFID技术,其中有源标签(Active Tag)拥有自己的电源,主动地发送射频信号。
该方案主要包括以下几个要素:1. RFID有源标签:有源标签内置电池,能够定期发送射频信号。
标签通常由芯片、电池、天线等组成,并具有较长的通信距离和较高的通信速率。
2. 读写器:读写器负责接收射频信号,并解析标签传输的信息。
读写器通常由射频模块、控制器、天线等组成,能够与标签进行双向通信。
3. 中心服务器:中心服务器作为数据的存储和处理中心,接收读写器传输的标签信息,并进行分析和处理。
服务器通常采用数据库存储标签位置信息、传感器数据等。
4. 数据链路:数据链路用于标签和读写器之间的通信,通常采用无线方式,如蓝牙、Wi-Fi等。
二、RFID有源定位方案应用RFID有源定位方案适用于许多领域,并取得了显著的效果。
以下是几个主要应用领域的案例:1. 物流管理:在仓储物流领域中,RFID有源定位方案可以实现对货物的精确追踪和定位。
通过在货物上安装有源标签,物流公司能够准确记录货物的入库、出库及运输过程,并提高仓库管理的效率和准确性。
2. 室内定位:在室内环境中,RFID有源定位方案可以用于实现实时定位和导航。
通过在室内布置读写器和有源标签,用户可以准确获得自身的位置信息,并通过手机应用程序得到室内导航。
这在大型商场、医院和机场等地方具有广阔的应用前景。
3. 智能交通:RFID有源定位方案可以应用于智能交通系统中,实现车辆的自动识别和定位。
通过在车辆上安装有源标签,并在道路上布置读写器,系统能够准确识别车辆并实时记录车辆的通行情况,有助于交通管制和拥堵缓解。
射频识别技术在汽车上的应用概述射频识别(Radio Frequency Identification,简称RFID)是一种通过无线电频率识别特定物体的技术。
它通过将电子标签嵌入到物体中,并利用射频信号来与读写设备进行通信,实现物体的识别和追踪。
射频识别技术在各个领域得到广泛应用,其中在汽车领域的应用也越来越重要。
本文将探讨射频识别技术在汽车上的应用,并介绍其在汽车安全、智能交通系统和车辆管理等方面的具体应用。
汽车安全射频识别技术在汽车安全方面有着重要的应用。
其中最常见的应用是在汽车钥匙中使用射频识别芯片,实现无钥匙进入和启动汽车。
这种系统通过与汽车中的读写器进行通信,验证钥匙的合法性,防止非法进入和盗车。
与传统的物理钥匙相比,射频识别钥匙更加便捷和安全。
除了无钥匙进入和启动,射频识别技术还可以应用于车辆安全监控系统。
通过在汽车中安装射频标签,可以实时监控车辆的位置、速度以及运行状况,并将这些信息传输到车主或相关机构。
在车辆发生异常或被盗的情况下,可以通过射频识别技术进行追踪和定位,提高车辆安全性。
智能交通系统射频识别技术在智能交通系统中也有着广泛应用。
其中一个典型的应用是电子不停车收费系统(Electronic Toll Collection,简称ETC)。
在传统的收费方式中,车辆需要停下来交纳通行费,造成车辆拥堵和延误。
而通过射频识别技术,可以实现车辆感应和无缝收费。
汽车通过ETC收费站时,系统会读取车辆上的射频标签,并自动扣除相应的通行费用,大大提高交通效率。
另一个应用是智能停车系统。
通过在停车场入口和出口安装射频读写器,车辆进入和离开停车场时可以自动识别,消除了传统停车系统中需要人工操作的繁琐流程。
射频识别技术还可以与智能手机配合使用,实现车辆停放位置的记录和导航,方便车主找到车辆。
车辆管理射频识别技术在车辆管理方面也发挥着重要作用。
汽车制造商可以在车辆生产过程中植入射频标签,用于车辆的追踪和管理。
物联网常见的十种定位技术的优缺点随着物联网的快速发展,定位技术在各个领域得到了广泛应用。
本文将介绍物联网常见的十种定位技术,并分析它们各自的优缺点。
一、GPS定位技术GPS(全球定位系统)定位技术是当前物联网中使用最为广泛的一种技术。
其优点是精度高,普遍覆盖全球,可在任何天气条件下使用。
然而,其缺点是在室内或遮挡较多的环境下定位不准确,并且对电池消耗较大。
二、基站定位技术基站定位技术利用移动通信基站对物体进行定位。
优点是成本相对较低,可以实现较广泛的覆盖。
缺点是定位精度相对较低,特别是在城市高楼密集的区域。
三、Wi-Fi定位技术Wi-Fi定位技术通过Wi-Fi信号识别物体位置,具有较高的定位精度。
优点是室内定位效果好,并且Wi-Fi信号广泛覆盖。
但是,缺点是对设备功耗要求较高,且在室外定位精度相对较差。
四、蓝牙定位技术蓝牙定位技术利用蓝牙信号进行定位,适用于室内和局部范围的定位。
其优点是功耗低,定位精度较高,但是覆盖范围较窄,一般只能在相对小的区域内进行定位。
五、惯性导航定位技术惯性导航定位技术主要依靠加速度计、陀螺仪等传感器测量物体的位置和方向变化。
优点是可以实现高精度定位,并且不受环境影响。
但是,其缺点是随时间的推移会产生误差累积,导致定位不准确。
六、北斗定位技术北斗定位技术是中国自主研发的卫星导航系统。
优点是覆盖范围广,定位精度高,特别适用于中国境内。
然而,其缺点是在全球范围内的覆盖相对较差。
七、射频识别(RFID)定位技术RFID定位技术通过无线射频识别技术对物体进行定位。
优点是成本低,可实现对大量物体进行实时跟踪。
但是,其缺点是定位精度相对较低,尤其在复杂环境下容易受到干扰。
八、红外定位技术红外定位技术通过红外信号识别物体位置。
优点是室内定位精度高,并且受到干扰相对较少。
缺点是红外信号传播距离有限,无法实现长距离定位。
九、超宽带定位技术超宽带定位技术利用大带宽的无线电波进行定位。
其优点是定位精度高,可以实现厘米级、毫米级的准确定位。
rfid有源定位方案RFID(Radio Frequency Identification)有源定位方案是一种利用射频技术进行物体定位和追踪的解决方案。
它通过在物体上安装有源RFID标签,实现对物体的实时定位和跟踪。
本文将介绍RFID有源定位方案的原理、应用领域以及未来发展趋势。
一、原理RFID有源定位方案的基本原理是利用有源RFID标签内置的电源和射频模块,与读写器进行通信并传输位置信息。
有源RFID标签具备发射信号的能力,读写器通过接收到标签发出的信号,测量信号的强度和到达时间,从而计算出标签的位置。
二、应用领域1. 物流与仓储管理:RFID有源定位方案可以应用于物流与仓储管理中,实现对物品的迅速定位和跟踪。
通过在货物上安装有源RFID标签,物流企业可以实时监控货物的位置和状态,提高仓储效率和物流运作的可视化管理。
2. 室内定位与导航:RFID有源定位方案可以应用于室内定位和导航领域。
通过在建筑物内安装读写器,并在人员或设备上安装有源RFID标签,可以实现对人员和设备的实时定位和导航。
这在医院、机场、商场等场所具有广泛的应用前景。
3. 资产管理:RFID有源定位方案可以应用于资产管理领域。
通过在重要设备或贵重物品上安装有源RFID标签,企业可以实时监控资产的位置和状况,避免资产的丢失或被盗,并提供溯源功能,提高资产管理的效率和准确性。
4. 智能交通系统:RFID有源定位方案可以应用于智能交通系统中。
通过在车辆上安装有源RFID标签,可以实时监控车辆的位置和车况,提高交通管理的效率和准确性。
此外,RFID有源定位方案还可以用于收费系统、停车管理等方面。
三、未来发展趋势随着无线通信技术和射频技术的不断发展,RFID有源定位方案有着广阔的发展前景。
未来,RFID技术将更加智能化和便捷化,标签将更加小型化和功能化。
同时,RFID有源定位方案将和其他定位技术结合,如GPS、蓝牙等,实现更加精准和多样化的定位与导航功能。
智能交通系统中的车辆定位与路径规划技术智能交通系统是一种基于先进的信息和通信技术,以提高交通效率、安全性和环境保护为目标的交通管理系统。
其核心技术之一就是车辆定位与路径规划技术。
本文将探讨智能交通系统中的车辆定位与路径规划技术的应用与发展。
车辆定位是智能交通系统中至关重要的一环,它能够实时准确地确定车辆的位置。
目前,常用的车辆定位技术包括全球定位系统(GPS)、惯性导航系统(INS)、无线电频率识别(RFID)等。
全球定位系统是最常用的车辆定位技术之一。
它利用卫星信号,通过三角测量原理计算出车辆的准确位置。
GPS具有定位准确、实时性好的特点,可以提供高精度的车辆位置信息,广泛应用于智能交通系统。
然而,GPS在高层建筑物、密集城区等有遮挡物的场所,会受到信号干扰而定位不准确。
因此,研究人员正在探索基于其他传感器的车辆定位技术,如INS和RFID。
惯性导航系统是一种基于车辆运动学原理的定位技术。
它通过测量车辆的加速度、角速度等信息,利用运动方程计算出车辆的位置。
INS不受外界环境的干扰,可以提供连续、准确的定位结果。
然而,它存在累积误差问题,长时间使用后会导致定位结果的偏离。
为了解决这一问题,研究人员结合了GPS和INS的优点,提出了基于惯性导航和卫星定位的混合定位技术,以提高定位精度和稳定性。
无线电频率识别技术是一种基于无线电波传输的定位技术。
它利用电子标签(RFID标签)和读写器之间的无线通信,通过计算信号的传输时间差,来确定车辆的位置。
RFID定位技术具有定位误差小、成本低的优势,可以应用于智能交通系统的车辆定位。
然而,RFID的定位精度受到环境影响较大,如天气条件、障碍物等因素。
除了车辆定位技术,路径规划技术也是智能交通系统不可或缺的一部分。
路径规划技术能够根据车辆的起始点和终点,计算出最优的行车路线,并提供导航指引。
目前,常用的路径规划方法包括普通最短路径算法、遗传算法、模拟退火算法等。
普通最短路径算法是一种基于图论的路径规划方法,常用的算法有Dijkstra算法、A*算法等。
基于RFID的室内定位导航技术研究在当今数字化和智能化的时代,人们对于位置服务的需求日益增长。
不仅在广阔的室外环境,室内环境中的定位导航也变得越来越重要。
无论是大型商场、医院、机场,还是仓库、工厂等场所,精准的室内定位导航技术能够极大地提高人们的工作效率和生活便利性。
其中,基于 RFID(Radio Frequency Identification,射频识别)的室内定位导航技术因其独特的优势而备受关注。
RFID 技术是一种非接触式的自动识别技术,它通过射频信号自动识别目标对象并获取相关数据。
其基本原理是利用阅读器发射特定频率的无线电波,当电子标签进入有效工作区域时产生感应电流,从而获得能量被激活,将自身编码等信息通过内置天线发送出去,阅读器接收到信息并进行解码后,送至中央信息系统进行有关数据处理。
在室内定位导航应用中,RFID 技术主要有以下几种常见的实现方式。
基于信号强度(Received Signal Strength Indication,RSSI)的定位方法是较为常见的一种。
由于信号在传播过程中会随着距离的增加而衰减,通过测量阅读器接收到的标签信号强度,可以大致估算出标签与阅读器之间的距离。
然而,这种方法容易受到环境干扰,如障碍物的遮挡、多径传播等,导致定位精度不够理想。
基于到达时间(Time of Arrival,TOA)的定位方法则是通过测量信号从标签到阅读器的传播时间来计算距离。
但该方法对时间测量的精度要求极高,在实际应用中实现难度较大。
到达时间差(Time Difference of Arrival,TDOA)定位方法是通过测量信号到达不同阅读器的时间差来确定标签的位置。
这种方法在一定程度上降低了对时间测量精度的要求,但仍需要精确的时间同步机制。
为了提高定位精度,常常会采用多种方法相结合的方式,或者引入其他辅助技术。
例如,结合惯性传感器(如加速度计、陀螺仪等)可以在短时间内提供相对准确的位置信息,弥补 RFID 定位的不足。
射频识别技术在车辆定位中的应用随着科技的不断发展,射频识别技术在各个领域得到了广泛的应用。
其中,射频识别技术在车辆定位中的应用越来越受到关注。
本文将探讨射频识别技术在车辆定位中的应用,并分析其优势和挑战。
射频识别技术是一种通过无线电频率进行信息传输和识别的技术。
它通过将射频标签(RFID标签)安装在车辆上,利用无线电波进行通信,实现对车辆的定位和识别。
射频识别技术的应用可以大大提高车辆定位的准确性和效率。
首先,射频识别技术在车辆定位中具有高度准确性的优势。
传统的车辆定位系统往往依赖于GPS信号,但在高楼大厦密集的城市环境中,GPS信号往往受到干扰,导致定位不准确。
而射频识别技术不受地理环境的限制,可以通过无线电波直接与车辆进行通信,实现精确的定位。
其次,射频识别技术在车辆定位中具有高效性的优势。
传统的车辆定位系统需要依靠人工操作,例如扫描二维码或输入车牌号码,耗时且容易出错。
而射频识别技术可以实现自动化的车辆定位,只需将射频标签安装在车辆上,系统即可自动识别并定位车辆,大大提高了定位的效率。
另外,射频识别技术还可以实现对车辆的实时监控和追踪。
通过在车辆上安装射频标签,可以实时获取车辆的位置信息,并将其传输到监控中心。
这对于车辆管理和物流运输等领域非常重要,可以提高车辆的安全性和运输效率。
然而,射频识别技术在车辆定位中也面临一些挑战。
首先,射频标签的成本较高,这增加了系统的投资成本。
其次,射频识别技术对硬件设备的要求较高,需要在车辆和基站上都安装相应的设备,增加了系统的复杂性和维护成本。
此外,射频识别技术在车辆定位中也存在安全隐患,例如射频标签可能被篡改或伪造,导致车辆定位信息的不准确性。
为了克服这些挑战,可以采取一些措施。
首先,可以通过技术创新降低射频标签的成本,提高其性能和可靠性。
其次,可以加强对射频识别系统的安全性管理,例如采用加密算法保护车辆定位信息的安全。
此外,还可以加强对射频识别技术的标准化和规范化,以提高系统的互操作性和可扩展性。
基于RFID和IMU技术的室内定位方法研究与应用蔡章林(泛亚汽车技术中心有限公司,上海201208)邓青青(上汽通用有限公司广德分公司,广德242227)[摘要】针对在室内停车场等GPS信号较差的工况,行驶车辆无法实时获取准确定位的问题,文章结合 RFID和IMU两种定位技术,使用卡尔曼滤波器耦合该两组定位系统信号,并将该方法应用在某款车型上,结果表明在室内停车场能够获得实时准确的位置信息。
[Abstract]In view of the poor GPS signal in the place like indoor parking lot,the moving vehicle cannot get accurate positioning in real time.In this paper,the two sets of positioning system signals are coupled by Kalman filter combined with RFID and IMU,and the method is applied to a certain vehicle. The results show that the real-time accurate location information can be obtained in the indoor parking lot.【关键词】GPS信号RFID IMU卡尔曼滤波doi:10.3969/j.issn.1007-4554.2021.04.050引言随着智能网联和人工智能技术的不断进步,对于室内密闭环境等GPS信号较差的定位需求在逐步提高,诸如:室内停车场、大型的车站停车场和机场停车场等场合。
如果在这些室内场所可以实时准确地定位,一方面可以为车主提供准确的位置信息,从而可以快速寻找到车辆;另一方面将会大大提高这类场所的安全性,为紧急事故节省搜救时间。
rfid定位技术原理
RFID定位技术是基于无线射频识别技术开发的一种定位技术,它通过物体表面安装的RFID标签及读写设备实现物体的定位。
物体中安装的RFID标签叫做被定位物体,围绕被
定位物体,配置一定的 RFID 读写设备,以实现被定位物体的定位测量及监控等功能。
RFID定位技术主要由电子空间系统、数据接收机系统和物理位置系统组成。
电子空间系统主要是用来建立被定位物体与周围环境的射频信号传播模型,可以模拟物体在三维空
间中的射频信号传播规律。
数据接收机系统是将空间系统的被定位物体的射频信号以数字
形式收集,并转发到物理位置系统,以实现定位的功能。
物理位置系统则是从数据接收机
系统接收到的数据,计算出物体的三维空间位置,实现物体的定位功能。
RFID定位技术的主要优点是不受光照和环境的影响,可以在远距离的情况下实现物体的定位测量,在工厂现场和物流配送等应用中有广泛的应用。
此外,其集成程度优势明显、应用投入不高,安装方便,操作灵活等为企业及社会带来了极大的便利。
当前,RFID定位技术已成为研究机器人导航技术及物流追溯系统、进行自动货物拣选等必不可少的重要元素。
RFID卡的技术越来越先进,通过分析这些信息,可以更加有效的进行物流管理,使现实环境变得更加智能,为企业的生产经营带来巨大的收益。
RFID城市车辆定位与导航系统//- 1 -RFID城市车辆定位与导航系统望诚北京邮电大学电子工程学院,北京(1<0<0876)摘要:城市交通的不断发展,要求对车辆实现准确地定位和导航已经成为了一种未来必然的趋势。
而 RFID技术作为一项有着巨大应用前景的技术,已经在物流、运输、城市交通等各个行业得到了飞速的发展和应用,本文在分析当前城市车辆现有的定位技术的基础上,就RFID 实现城市车辆定位提出了一种新方案,详细介绍了 RFID 城市交通定位系统的各个组成部分、工作原理以及系统实施的可行性、具体前期应用领域等问题。
关键词:ITS,RFID,车辆定位与导航1. 引言伴随着各项科学技术和应用技术的不断发展和进步,城市交通也已经开始逐渐走向了智能化、人性化的道路,从而产生了智能交通系统(Intelligent TrafficSystem,ITS)的概念,它是将先进的信息技术、数据通讯传输技术、电子控制技术、传感器技术以及计算机处理技术等各种技术有效地综合运用于交通系统中,从而实现对交通系统更加准确,实时,高效地综合管理和控制,最大限度地实现人、车、路之间的和谐统一。
其中智能交通发展的一个重要方向就是对于城市交通中车辆的准确定位和导航,已经成为了许多行业(如公交、消防、紧急救护、交通事故处理等)发展的一种必然的需求。
2. 现有的城市交通车辆定位与导航系统2.1 GPS车辆定位与导航系统GPS(Global Positioning System,全球定位系统)是目前发展已经较为成熟的一项定位和导航技术,并且已经得到了较为广泛的实际应用。
它是利用美国的24颗(其中3颗备用)空间卫星来达到全球范围的覆盖,从而实现全球、全天候、全方位的定位与导航功能。
GPS系统主要包括地面控制部分,空间卫星部分和地面用户装置(GPS接收机终端)三个组成部分。
目前在城市车辆定位和导航中也已经得到了较为广泛和成功的应用,其定位精度一般为2<0m~3<0<0m。
2.2 A-GPS定位与导航系统A-GPS(Assisted GPS,网络辅助 GPS),它是对 GPS系统的一种改进,在 GPS的基础上增加了通信基站,从而利用基站的确切位置和接收到的 GPS 卫星相关信息实现更加精确的定位和导航,其精度可以达到 1<0m左右。
2.3 北斗定位系统北斗定位系统是我国自主研发的区域性卫星定位系统,它是专门针对我国国内定位与导航而建立的系统,它由两颗地球静止轨道卫星,一颗备用卫星、中心控制系统、标较系统和用户终端机等部分组成。
但是由于系统的特殊工作原理,决定了系统定位的精度上不及 GPS,同时对于地面网络的依赖程度也非常大,所以不太适合目前城市特殊区域的精确定位和导航应用,只能实现大范围内的粗略定位与简单导航。
此外还有诸如小区定位,E-TOD(Enhanced Observed Time Difference,增强型时钟差)//- 2 -等定位技术,但是由于它们都主要应用在手机移动终端的定位,所以这里不再赘述。
通过以上各类现行交通车辆定位与导航系统的简单介绍和分析,虽然它们都有着各自的优势,但是针对城市交通定位功能来说它们却都有着以下几个共同的缺陷:1. 全部都属于开放式定位系统,即一旦网络或者卫星信号发生问题,定位功能则无法实现;2. 在城市某些特定地区,如楼宇分布较为密集的地区,地下停车场等场所和区域,上述系统则不能实现很好的定位,也就是存在定位的“死角”区域;3. 空间立体定位的精度太低,虽然 GPS 和 A-GPS 可以实现 1<0m 以内的定位精度,但是对于空间上而言,这么大的误差范围根本区分不出同一地点上下两层车道的位置差异;4. GPS 卫星体系全部都隶属于美国,一旦发生特殊事件(如美国因为战争需要,既有可能限制民用 GPS的精度,覆盖范围等),这样就可能严重影响到我国城市民用系统的定位;即使我们国家的北斗系统,也完全依赖于通信网络,同样不是非常可靠。
由此可以看出,目前的大多数定位系统虽然能够满足城市交通车辆定位的基本需求,但是在很多特殊的区域(如楼宇密集区,大型地下停车场,同一立交桥的上下层之间的定位等)方面不能够很好地得到满足和实现。
正因为此,本文提出了一种基于 RFID 技术的城市交通定位和导航系统。
3. RFID城市车辆定位与导航系统3.1 RFID技术简介RFID(Radio Frequency Identification,无线射频识别)技术是一种利用无线射频实现非接触式自动识别目标对象的技术,它主要包含有识读器(Reader)和电子标签(E-tag)两个部分,此外还有用于数据发送和接收的天线部分(Antenna)。
RFID系统的工作原理如下图所示:图 1 RFID系统工作原理图当电子标签进入识读器的读取范围时,电子标签便收到来自识读器天线发射的射频信号的感应或辐射,从而激活标签开始工作和通信,将自身的编码信息同样以射频信号的方式传//- 3 -递给识读器,识读器即可将接收到的信号进行相应的解码处理或者传递给后台的计算机系统来做进一步深入的处理,从而实现了贴标签目标对象的自动识别。
由此可以看出,电子标签的非接触式识别、数据存储量大、同时标签的内容也可读可写等特点,决定了射频识别技术可以提供一种快速、灵活和可靠的电子方式来检测和跟踪各类目标对象[1]。
因此,近年来RFID 技术已经在物流、运输、工业生产和智能交通领域得到了极为广泛的应用。
在交通领域主要的应用有电子停车场的出入管理、自动交费管理、高速公路电子不停车收费系统、公交车辆的监控管理等。
但是在车辆定位和导航方面的应用还是显得非常不足,因此作者经过大量的调研和实际分析,提出了此 RFID城市交通定位和导航系统的设想。
3.2 系统的总体设计思想RFID城市车辆定位与导航系统的实际模拟效果图如下所示:图 2 系统模拟应用情景图在城市的道路上利用特殊的粘贴工艺技术(或地表浅层埋设方式)将 RFID 电子标签按照一定的间隔布置在公路的路面上,每一个标签唯一的标注了此道路的位置;在车载端,车辆的底盘上安装有特殊的 RFID识读器,每当汽车经过一个道路标签,识读器便会读取路面上的道路标签,并将读取到的编码信息传递给车内安装的 GIS(GlobalInformation System,地理信息系统)模块,GIS模块利用得到的编码信息,通过其车载信息数据库找出对应的电子地图上的位置点,再通过显示终端即可实现了定位功能。
而如果要实现车辆控制中心对于车辆的集中控制,则要将此位置编码信息再通过车载通信模块传递到控制中心,从而实现对车辆行踪的监控。
导航功能的实现,则直接可以在车载端完成,而不需要借助其他的网络,因为在车载 GIS 上直接输入目的地之后,即可在电子地图上确定目的地的位置点,从而根//- 4 -据现在所处的位置点和目标位置确定一条(或多条)导航路线,不需要借助外界网络或卫星信号的作用,完全实现自主导航。
3.3 系统流程图及各功能实现过程说明RFID城市定位与导航系统的结构流程图如下所示:道路RFID标签车载通信发射模块(间隔性发送)车辆底盘的识读器GIS数据处理模块车载显示终端车载通信接收模块车辆监控调度中心及GIS服务中心图 3 系统结构流程图3.3.1定位功能的实现过程车辆通过安装于底盘上的识读器获取用来标志唯一道路位置的编码信息之后,将其传递给车载端的 GIS数据处理模块,GIS根据此编码信息,结合电子地图信息数据库(GIS模块的一部分),找出此编码信息对应的电子地图上的具体的地理位置点,进而通过显示模块将其显示在电子地图上。
这样用户就可以看到自己当前所处的地理位置,实现了车辆自身定位的功能。
3.3.2 导航功能的实现过程所谓车辆导航就是要确定一条车辆当前位置和目的地位置的线路信息,假如车辆现在处于 A点,想要到达 B点,则将 B点的信息(直接输入名称即可)输入到车载 GIS模块中,车载 GIS 模块通过电子地图信息数据库将目的地位置对应找到之后,与电子地图显示上的某一点对应起来,同时在两个点之间确定一条或多条可行路线,并且显示给用户。
这样用户就可以根据电子地图上的目的地 B点和现在所处位置 A点情况,决定采取那条路线到达目的地。
可以看出本系统不需要借助外界信号或网络的辅助作用,可以利用车载模块直接独立解决导航问题。
3.3.3 监控和调度功能的实现过程在完成定位功能的同时,识读器将获取到的位置编码信息和车辆自身的唯一标志信息通过车载通信模块,利用移动通信网络数据传输方式(如 GPRS等)传递给后台监控和调度中心,调度中心根据收到的信息,结合中心的 GIS 系统就可以得知此车辆现在所处的确切位置,从而实现了对车辆的实时监控功能。
同时如果调度中心需要车辆去某一个目的地执行某项任务(如消防,医院救护等)时,调度中心就将目的地的位置编码信息通过通信网络传递给某一具体车辆,车辆得到此编码信息,并与自身电子地图上的点对应起来,从而实现导航,//- 5 -以最快的速度到达任务目的地。
所以这主要是针对特殊的行业(公交、出租、医院救护、消防等)应用才需要用到的功能,因为对于一般的私人车辆用户来讲,没必要将自己的位置信息告诉给其他方,所以这是一个可选的功能(图中用虚线分割开来)。
3.4 系统各组成部分的详细设计说明3.4.1 道路标签概念——用来唯一标志某一具体物理位置的电子标签,它与 GIS 电子地图信息数据库中的某一点具体对应,从而实现物理位置的显示和定位。
标签内的数据编码格式——电子标签的数据存储量可以达到很大,但是这里却不需要多么复杂,因为此编码数据只要能使得实际代表的地理位置的某一点与电子地图信息数据库中的某一点一一对应起来就可以了,所以编码的格式可以非常灵活,位数也不需要设计的过于复杂(这样也可以加快数据读取的速度)。
所以完全可以在目前的 GIS 电子地图中的编码格式的基础上,进行一定的改动。
即增加几个数据编码位,因为要考虑对于同一实际地理位置处上下两层(甚至更多层)车道的情况,其中增加的一个编码位用来表示是否是同一地点的信息(是则为 1,否则为 <0),之后的两个数据位则表示是之上或之下的具体的车道层数。
在电子地图显示的时候,车辆位于第一层时表示为:▲,位于同一位置之上的第二层车道时表示为:,第三层车道时则为:,位于同一位置之下的第一层则可以表示为:,同样的道理以此类推。
这样用户就可以通过电子地图上显示的不同符号来具体确定同一位置处不同的上下车道的具体位置,这对于一些紧急交通事故,消防,救护等有着非常现实和重要的意义。
标签的道路粘贴和维护——这是本系统最大的难点所在,不仅要考虑城市道路路面的情况(软硬,路面材料,路面的变形情况)、还要考虑外界的环境情况(温度的变化,雨雪天气状况),此外还要考虑到一些车辆不规则行驶对标签碾压的情形。