创伤现场急救流程
- 格式:ppt
- 大小:523.00 KB
- 文档页数:38
创伤急救服务流程引言概述:创伤是指由外部力量引起的身体组织损伤,常见于交通事故、自然灾害、工伤等情况。
及时有效的急救服务流程对于创伤患者的生存和康复至关重要。
本文将介绍创伤急救服务流程的五个部份,包括事故现场处置、伤情评估、紧急处理、转运和医院救治。
一、事故现场处置1.1 确保自身安全:急救人员到达事故现场后,首先要确保自身安全,穿戴好防护装备,避免二次事故的发生。
1.2 创造安全环境:急救人员应即将对现场进行评估,确保环境安全。
如有必要,应疏散周围人群,设置警戒线,防止次生伤害的发生。
1.3 寻觅伤者和分组:在确保安全的前提下,急救人员应迅速寻觅伤者,并根据伤情的轻重缓急进行分组,优先救治重伤患者。
二、伤情评估2.1 快速初步评估:急救人员应对伤者进行快速初步评估,判断伤者的生命体征是否稳定,如呼吸、心跳等。
2.2 详细伤情评估:在初步评估后,急救人员应对伤者进行详细的伤情评估,包括身体各部位的损伤情况、出血情况、意识状态等。
2.3 判断伤情优先级:根据伤者的伤情评估结果,急救人员应判断伤情的优先级,确定救治顺序,优先处理危及生命的伤情。
三、紧急处理3.1 控制出血:出血是创伤患者常见的紧急情况,急救人员应迅速采取控制出血的措施,如直接压迫、包扎等。
3.2 维持呼吸道通畅:创伤患者可能会浮现呼吸道阻塞的情况,急救人员应及时清除呼吸道阻塞物,保持呼吸道通畅。
3.3 固定骨折和创伤部位:对于骨折和创伤部位,急救人员应采取适当的固定措施,避免进一步损伤和疼痛。
四、转运4.1 确定转运方式:根据伤者的伤情和就近医疗资源情况,急救人员应确定合适的转运方式,如救护车、直升机等。
4.2 与医院沟通:在转运过程中,急救人员应与接收医院进行沟通,提前通报伤者的伤情和到达时间,以便医院做好接诊准备。
4.3 监护和安全:在转运过程中,急救人员应监护伤者的生命体征,确保伤者的安全,避免二次伤害的发生。
五、医院救治5.1 接诊和评估:伤者到达医院后,医院急救团队应即将接诊,并进行进一步的伤情评估,制定救治方案。
创伤急救操作
1. 保护自己
在进行创伤急救操作之前,首先要确保自己的安全。
评估现场
是否存在危险或可能造成进一步伤害的因素。
如果有必要,请寻求
他人的帮助或通知急救服务。
2. 停止出血
如果受伤者出血,应尽快采取措施停止出血。
可以使用干净的
布料、纱布等进行直接压迫伤口,并抬高伤肢,有助于减少出血量。
如无法止血,应尽快就医。
3. 固定骨折
如果受伤者可能有骨折,应尽量保留其自然姿势,避免移动骨头。
可以使用绷带、木板或其他固定物将骨折部位固定,以减轻疼
痛和避免进一步的伤害。
4. 呼吸道管理
如果受伤者的呼吸道受到阻塞,应立即采取措施进行呼吸道管理。
可以采用头后仰、下颌提起或侧身扫除异物的方法,确保呼吸
通畅。
5. 胸外心脏按压
如果受伤者心脏骤停,应立即进行胸外心脏按压。
按照合适的
频率和深度进行胸外按压,以维持血液循环和供氧。
6. 通知急救服务
在进行创伤急救操作的同时,应立即通知急救服务或寻求专业
医疗帮助。
急救人员将根据具体的情况给予进一步的处理和护理。
需要注意的是,创伤急救操作需要根据具体情况进行灵活应对,并在专业人士的指导下进行。
以上提供的操作步骤仅供参考,具体
操作还应参考急救培训和专业指导。
请记住,您在进行创伤急救操作时应始终保持冷静,并尽量遵循合适的操作步骤和原则。
创伤急救流程创伤急救流程是一套用于处理各种创伤伤害的标准操作流程,旨在提供快速、有效的急救措施,以最大限度地减少伤害并拯救生命。
以下是一份详细的创伤急救流程,包括急救前的准备、伤势评估、止血处理、伤口清洁和包扎等步骤。
1. 急救前准备:- 确保自身安全,评估现场的危(wei)险性,采取必要的措施保护自己和伤者。
- 如果可能,呼叫急救人员并告知他们现场情况,以便他们提前准备。
2. 伤势评估:- 快速评估伤者的意识状态,检查呼吸是否正常。
- 检查伤者的脉搏,判断是否存在严重的出血或者休克迹象。
- 注意观察伤者的皮肤颜色、体温和湿度,以判断伤者的病情。
3. 止血处理:- 如果伤者有明显的出血,即将进行止血处理。
- 使用干净的纱布或者绷带直接压迫伤口,以减少出血。
- 如果出血无法止住,可以尝试使用止血带进行加压止血。
4. 伤口清洁:- 在处理伤口之前,务必先清洁双手,戴上一次性手套。
- 使用生理盐水或者清水冲洗伤口,以去除污物和细菌。
- 用无菌纱布轻轻擦拭伤口周围的血液和污物。
5. 伤口包扎:- 使用无菌纱布或者绷带覆盖伤口,保持伤口清洁和湿润。
- 如果伤口较大或者深,可以使用敷料垫或者压力敷料来减少出血。
- 注意包扎时要适当松紧,不要过紧或者过松,以免影响血液循环。
6. 伤者安抚:- 在急救过程中,要与伤者保持沟通,赋予他们安全感和支持。
- 尽量减轻伤者的疼痛和不适,提供适当的疼痛缓解措施。
- 监测伤者的生命体征,随时调整急救措施。
7. 急救结束:- 在伤者的情况稳定后,可以结束急救过程。
- 将伤者交接给专业医护人员,并向他们提供详细的伤情报告。
- 记录急救过程和所采取的措施,以备后续参考和复查。
请注意,以上的创伤急救流程仅供参考,实际应用时应根据具体情况和专业知识进行判断和操作。
在急救过程中,保持镇静和镇定非常重要,以便有效地应对各种创伤伤害并保护伤者的生命安全。
现场急救知识2019年3月安全环保科制现场急救知识一、现场创伤急救技术现场创伤急救技术包括人工呼吸、心脏复苏、止血、创伤包扎、骨折临时固定和伤员搬运。
(一)人工呼吸人工呼吸适用于触电休克,溺水,有害气体中毒、窒息或外伤窒息等引起的呼吸停止、假死状态者。
如果呼吸停止不久大都能通过人工呼吸抢救过来。
在施行人工呼吸前,先要将伤员运送到安全、通风良好的地点,将伤员领口解开,放松腰带,注意保持体温。
腰背部要垫上软的衣服等,应先清除口中脏物,把舌头拉出或压住,防止堵住喉咙,妨碍呼吸。
各种有效的人工呼吸必须在呼吸道畅通的前提下进行。
常用的方法有口对口吹气法、仰卧压胸法和俯卧压背法3种。
1.口对口吹气法它是效果最好、操作最简单的一种方法。
操作前使伤员仰卧,救护者在其头的一侧,一手托起伤员下颌(注:口腔的下部。
通称下巴,也叫下颚),并尽量使其头部后仰,另一手将其鼻孔捏住,以免吹气时,从鼻孔漏气;自己深吸一口气,紧对伤员的口将气吹入,造成伤员吸气(图9-2)。
然后,松开捏鼻的手,并用一手压其胸部以帮助伤员呼气。
如此有节律地、均匀地反复进行,每分钟应吹气14~16次。
注意吹气时切勿过猛、过短,也不宜过长,以占一次呼吸周期的1/3为宜。
2.仰卧压胸法让伤员仰卧,救护者跨跪在伤员大腿两侧,两手拇指向内,其余四指向外伸开,平放在其胸部两侧乳头之下,借上半身重力压伤员胸部,挤出伤员肺内空气;然后,救护者身体后仰,除去压力,伤员胸部依其弹性自然扩张,使空气吸入肺内。
如此有节律地进行,要求每分钟压胸16~20次(图9-3)。
此法不适用于胸部外伤或2SO 、2NO 中毒者,也不能与胸外心脏挤压法同时进行。
3. 俯卧压背法此法与仰卧压胸法操作法大致相同,只是伤员俯卧,救护者跨跪在伤员大腿两侧(图9-4),因为这种方法便于排出肺内水分,因而此法对溺水急救较为适合。
(二)心脏复苏心脏复苏操作主要有心前区叩击术和胸外心脏按压术两种方法。
1.心前区叩击术心脏骤停后立即叩击心前区,叩击力中等,一般可连续叩击3~5次,并观察脉搏、心音。
创伤中心紧急救援流程管理条例为了提高创伤患者的救治成功率,确保创伤患者能够在最短时间内得到有效的医疗救治,特制定本流程管理条例。
所有创伤中心医护人员均需严格遵守以下规定,确保创伤患者得到高效、有序的救治。
一、创伤患者的识别与分类1. 创伤患者的识别- 所有医护人员必须在接诊时立即对患者进行身份识别,包括姓名、年龄、性别等基本信息。
- 对患者伤情进行全面评估,包括生命体征、意识状态、呼吸、循环功能等。
2. 创伤患者的分类- 根据创伤严重程度,将患者分为轻度、中度、重度创伤。
- 根据患者伤情和救治需求,将患者分为紧急手术、紧急救治、稳定治疗等类别。
二、紧急救援流程1. 预检分诊- 预检分诊医护人员必须在创伤患者到达后立即进行伤情评估。
- 根据患者伤情,立即启动相应的救治流程,确保患者在最短时间内得到救治。
2. 创伤救治小组启动- 预检分诊医护人员在评估患者伤情后,立即启动创伤救治小组。
- 创伤救治小组由医生、护士、麻醉师等相关人员组成,负责患者的救治工作。
3. 救治流程- 创伤救治小组根据患者伤情,制定个性化的救治方案。
- 按照救治方案,立即进行止血、抗休克、固定、清创等救治措施。
- 对于需要紧急手术的患者,立即进行术前准备,并送往手术室。
4. 信息沟通与协调- 创伤救治小组成员之间必须保持密切沟通,确保救治措施的顺利进行。
- 与相关科室(如手术室、ICU、检验科等)密切协作,确保患者得到及时救治。
5. 救治记录- 创伤救治小组必须详细记录患者的救治过程,包括救治措施、药物使用、病情变化等。
- 记录应真实、准确、完整,以便后续评估和改进。
三、培训与质控1. 医护人员培训- 定期组织创伤救治相关培训,提高医护人员的救治能力和救治水平。
- 要求所有医护人员熟悉创伤救治流程,掌握相关技能。
2. 质量控制与改进- 定期对创伤救治流程进行质量控制,分析存在的问题。
- 根据质量控制结果,及时调整和优化救治流程,提高救治成功率。
创伤急救服务流程一、引言创伤急救服务流程是指在意外事故或突发疾病导致人体出现创伤时,医疗机构或急救人员按照一定的流程和标准进行救治和护理的过程。
本文将详细介绍创伤急救服务流程的各个环节和步骤。
二、前期准备1. 设立创伤急救中心:医疗机构应设立专门的创伤急救中心,配备先进的设备和专业的医护人员,确保能够及时、有效地处理各类创伤急救情况。
2. 制定创伤急救服务标准:医疗机构应制定创伤急救服务标准,明确各项服务的要求和流程,并进行定期培训和演练,提高医护人员的应急处置能力。
三、创伤急救服务流程1. 接警与调度a. 接到创伤急救电话后,急救中心应迅速记录报警人提供的基本信息,如事发地点、伤者情况等。
b. 根据伤者情况的严重程度,急救中心应快速判断是否需要派遣救护车或直升机前往现场。
c. 急救中心应与现场人员保持通讯联系,提供远程指导和支持。
2. 现场急救a. 救护车或直升机到达现场后,急救人员应迅速评估伤者的生命体征,判断是否有生命危险。
b. 如果伤者有生命危险,急救人员应立即进行基本生命支持,包括心肺复苏、止血等。
c. 急救人员应对伤者进行初步检查,并将检查结果记录下来,以便后续救治。
3. 运送与转运a. 如果伤者情况稳定,急救人员应将其转移到救护车或直升机上,并进行必要的固定和保护。
b. 急救人员应根据伤者情况选择合适的医疗机构,并与目的地医疗机构进行联系,做好转运准备。
c. 在转运过程中,急救人员应随时观察伤者的生命体征,并做好必要的急救处理。
4. 到达医疗机构a. 到达医疗机构后,急救人员应迅速将伤者转交给接诊医生,并提供详细的现场急救记录和伤者情况说明。
b. 接诊医生应根据伤者情况进行进一步的检查和治疗,必要时进行手术或其他特殊处理。
5. 后续护理与康复a. 医疗机构应为伤者提供全面的护理和康复服务,包括疼痛管理、伤口护理、功能康复等。
b. 医疗机构应与家属保持良好的沟通,提供必要的心理支持和指导。
创伤急救流程创伤急救是指在突发的创伤事件中,为了最大限度地减少伤害和救治伤者,需要迅速采取的急救措施。
以下是一份标准格式的创伤急救流程,详细介绍了在不同情况下应该采取的急救步骤和注意事项。
一、1. 安全评估- 在任何急救行动之前,首先要确保自己和伤者的安全。
评估现场是否存在危险因素,如火灾、电流等,必要时采取措施确保安全。
2. 呼叫急救- 如果伤者情况严重,需要专业医疗救援,请立即拨打当地急救电话号码,向急救中心提供准确的信息,包括伤者的状况、现场地址等。
3. 创伤评估- 对伤者进行初步评估,确定伤势的严重程度。
观察呼吸、心跳、出血等情况,判断是否需要立即进行急救措施。
4. 停止出血- 对于大量出血的创伤,应迅速采取控制出血的措施。
可以使用压迫止血法,用干净的纱布或衣物直接压迫伤口,并保持压力直到出血停止。
5. 保持通畅呼吸道- 如果伤者呼吸困难或停止呼吸,应立即进行人工呼吸或心肺复苏。
在进行急救前,确保伤者的口腔内没有异物,头部要保持稳定的位置。
6. 确保伤者保持体温- 在急救过程中,要确保伤者保持体温。
可以使用毯子或衣物覆盖伤者,避免过度散热。
7. 保护伤者的颈椎- 如果伤者可能有颈椎损伤,应该小心将其固定在原位,避免进一步损伤。
可以使用固定颈椎的器械或者手法。
8. 伤者转运- 根据伤者的情况,选择合适的转运方式。
对于严重的创伤,应尽快将伤者送往最近的医院,确保伤者得到进一步的治疗。
二、创伤急救注意事项1. 心理安抚- 在急救过程中,要给予伤者适当的心理安抚,保持沉着冷静,并告知伤者正在接受专业的急救救治。
2. 避免二次伤害- 在急救过程中,要注意避免对伤者造成二次伤害。
例如,避免过度移动伤者、过度用力等。
3. 紧急联系人- 如果伤者有家属或紧急联系人,应及时通知他们发生的情况,并告知伤者被送往哪家医院。
4. 急救培训- 为了更好地应对创伤急救情况,建议参加相关的急救培训课程,提高自己的急救技能和知识。
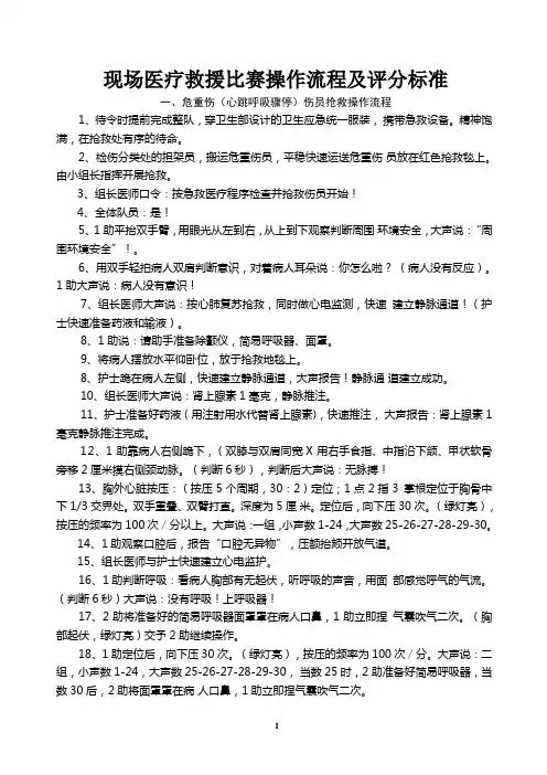
现场医疗救援比赛操作流程及评分标准一、危重伤(心跳呼吸骤停)伤员抢救操作流程1、待令时提前完成整队,穿卫生部设计的卫生应急统一服装,携带急救设备。
精神饱满,在抢救处有序的待命。
2、检伤分类处的担架员,搬运危重伤员,平稳快速运送危重伤员放在红色抢救毯上。
由小组长指挥开展抢救。
3、组长医师口令:按急救医疗程序检查并抢救伤员开始!4、全体队员:是!5、1助平抬双手臂,用眼光从左到右,从上到下观察判断周围环境安全,大声说:“周围环境安全”!。
6、用双手轻拍病人双肩判断意识,对着病人耳朵说:你怎么啦?(病人没有反应)。
1助大声说:病人没有意识!7、组长医师大声说:按心肺复苏抢救,同时做心电监测,快速建立静脉通道!(护士快速准备药液和输液)。
8、1助说:请助手准备除颤仪,简易呼吸器、面罩。
9、将病人摆放水平仰卧位,放于抢救地毯上。
8、护士跪在病人左侧,快速建立静脉通道,大声报告!静脉通道建立成功。
10、组长医师大声说:肾上腺素1亳克,静脉推注。
11、护士准备好药液(用注射用水代替肾上腺素),快速推注,大声报告:肾上腺素1亳克静脉推注完成。
12、1助靠病人右侧跪下,(双膝与双肩同宽X用右手食指、中指沿下颌、甲状软骨旁移2厘米摸右侧颈动脉。
(判断6秒),判断后大声说:无脉搏!13、胸外心脏按压:(按压5个周期,30:2)定位;1点2指3 掌根定位于胸骨中下1/3交界处。
双手重叠、双臂打直。
深度为5厘米。
定位后,向下压30次。
(绿灯亮),按压的频率为100次∕分以上。
大声说:一组,小声数1-24,大声数25-26-27-28-29-30。
14、1助观察口腔后,报告“口腔无异物”,压额抬颏开放气道。
15、组长医师与护士快速建立心电监护。
16、1助判断呼吸:看病人胸部有无起伏,听呼吸的声音,用面部感觉呼气的气流。
(判断6秒)大声说:没有呼吸!上呼吸器!17、2助将准备好的简易呼吸器面罩罩在病人口鼻,1助立即捏气囊吹气二次。
创伤救护现场处理步骤一、介绍在紧急情况下,创伤救护是至关重要的,它涵盖了处理各种创伤并提供紧急医疗援助的过程。
不正确的处理可能会导致进一步的伤害或加重伤情。
本文将详细介绍创伤救护现场处理的步骤,以便在紧急情况下能够采取正确的行动。
二、现场评估2.1 保护自己在进行任何救助前,确保自己的安全是第一步。
创伤现场可能存在危险因素,如火灾、残骸等。
因此,必须寻找安全的位置,穿上个人防护装备(如手套、护目镜等),以确保自己的安全。
2.2 评估现场在处理创伤现场之前,评估现场的情况非常重要。
确认事故原因、人数以及其他可能的危险因素。
这将有助于采取适当的措施,以确保创伤救护过程的顺利进行。
2.3 与伤者交流与伤者交流可以帮助你了解他们的状况,并提供安慰和帮助。
询问他们的姓名、疼痛程度以及任何过敏史等信息。
这将有助于你更好地了解伤者的情况,并采取相应的措施。
三、创伤处理步骤3.1 停止出血当你面对创伤现场时,处理出血是至关重要的。
使用垫子、衣物等封住创伤口,并施加适量的压力,以尽快停止出血。
如果出血较严重,可以使用止血带进行止血。
同时,保持伤者的头部低于心脏水平有助于减少出血。
3.2 保持通气道畅通创伤可能导致气道阻塞,因此确保伤者的气道是畅通的非常重要。
将伤者头部侧向,清除口腔中的任何异物,以确保通气道畅通。
如果伤者没有意识到,采取人工通气措施(如心肺复苏术)以保持呼吸。
3.3 固定骨折和创伤在现场处理创伤时,骨折和创伤的固定是至关重要的。
使用夹板、压带等固定骨折部位,以减轻伤者的疼痛并防止进一步损伤。
同时,确保不要过度移动伤者,以免加重伤情。
3.4 缓解疼痛和应用冷敷在处理创伤过程中,缓解伤者的疼痛非常重要。
使用止痛药物(如布洛芬)来减轻疼痛。
此外,应用冷敷有助于减轻疼痛和减少肿胀。
四、急救处理4.1 心肺复苏术在一些紧急情况下,可能需要进行心肺复苏术以保护伤者的生命。
该过程包括进行胸外按压、人工呼吸等措施,以帮助伤者维持心脏和呼吸功能。
现场救护方法一、现场救护的应急程序(一)现场救护的目的:1、维持、抢救伤病员的生命;2、改善病情,减轻病员痛苦;3、尽可能防治并发症和后遗症。
伤害或急症发生后,在场人员应立即进行现场急救,并通知驻地医生和施工现场的值班干部。
(二)人员受伤现场救护的应急程序:1、在生产现场一旦发生人员受伤事故,伤者或目击者应立即大声疾呼“受伤了”,同时赶赴报警点发出急救信号,并报告值班干部(如果有值班医生,应立即通知)。
2、用电话、对讲机与120急救中心或医院联系,通报伤者情况、出事地点、时间,要求医院做好急救准备,必要时马上出动救护车。
3、单位应急小组人员(含医生)立即赶到受伤现场,必要时启动车辆做好护送准备。
4、检查受伤情况并采取必要的救护和有针对性的急救措施。
5、运送伤员去医院。
运送人员在途中要与急救小组时刻保持联系,随时报告伤者的病情和具体位置。
6、基层干部立即向上级主管部门汇报。
(三)现场救护的一般原则是:1、先确定伤员是否有进一步的危险,立即使伤病者脱离危险区。
2、先救命后救伤,沉着、冷静、迅速地对危重病人给予优先紧急处理。
3、最大限度地争取快速投入救护的时间。
4、搬运伤病员之前,应将骨折及创伤部位予以相应处理,保留离断的肢体或器官,如断肢、断指等。
5、对呼吸、心力衰竭或停止的病人,应清理呼吸道,立即进行人工呼吸或胸外心脏按压。
6、控制出血。
7、考虑是否有中毒的可能性。
8、如必要时,尽快寻找援助或送医疗部门。
同时,加强运送医院途中的监护。
在伤病员较多的情况下,应首先判断病情轻重。
在一般现场急救中,应首先抢救危重病人,然后再处理较轻病人。
二、外伤的现场急救(一)外伤现场急救处理的基本项目1、进行紧急临时止血:利用现场能够达到止血的一些日常用品如手帕、毛巾、衣服撕成的布条等,包扎出血伤口的近心端,直到停止血流。
止血后,要记住时间,每30分钟可进行松绑1~2分钟,将伤员迅速送医院处理。
2、对伤口进行临时包扎:用急救包内的包扎材料进行包扎。
创伤急救流程图创伤急救是一项重要而紧急的医疗救治措施,用于处理各种创伤导致的急性伤害。
以下是一个标准格式的创伤急救流程图,以指导医务人员在紧急情况下进行创伤急救。
1. 评估现场安全性- 确保自身安全,穿戴个人防护装备(如手套、口罩、护目镜等)。
- 评估现场是否存在危险因素(如火灾、化学物质泄漏等),确保自身和伤者的安全。
2. 呼叫急救服务- 拨打当地的急救电话号码,向急救中心报告事故的发生,并提供准确的位置信息。
- 向急救中心提供详细的伤情描述,以便他们提前做好准备。
3. 创伤初步评估- 迅速接近伤者,检查其意识状况(意识清醒、昏迷等)。
- 检查伤者的呼吸和脉搏,判断是否需要进行心肺复苏。
- 检查伤者的颈部、背部和腰部是否有明显的外伤。
4. 控制出血- 对于明显的外伤出血,立即进行止血处理。
- 使用干净的纱布或绷带直接压迫伤口,以减少出血。
- 如果伤者有骨折,应先固定骨折部位,再进行止血处理。
5. 保持呼吸道通畅- 对于意识清醒的伤者,让其保持舒适的仰卧位。
- 对于昏迷或有颈椎损伤的伤者,应采取侧卧位,以保持呼吸道通畅。
- 如有呼吸困难,可进行人工呼吸或使用呼吸道辅助装置。
6. 保护伤者的脊柱- 对于怀疑有脊柱损伤的伤者,应尽量保持其头、颈和背部的稳定。
- 不要移动伤者的头部,以免加重脊柱损伤。
- 使用脊柱板、颈托等装置固定伤者的脊柱。
7. 处理其他创伤- 对于骨折,应固定骨折部位,并尽量保持伤者的舒适。
- 对于刺伤或撕裂伤,应使用干净的纱布或绷带覆盖伤口,以减少感染风险。
- 对于烧伤或化学灼伤,应立即用冷水冲洗伤口,并用干净的纱布覆盖。
8. 监测伤者的生命体征- 持续监测伤者的呼吸、脉搏和血压等生命体征。
- 如有需要,及时进行心肺复苏或其他紧急救治措施。
9. 等待急救人员到达- 在等待急救人员到达的过程中,持续进行急救处理,并与急救中心保持联系。
- 尽量提供详细的伤情信息,以便急救人员能够做出更准确的救治方案。
受伤人员现场急救措施目录一、伤员窒息急救措施 (2)1、开放气道——将患者放置适当体位 (2)2、畅通呼吸道——仰头举颏法 (2)3、正压通气——口对口人工呼吸 (3)4、正压通气——口对鼻人工呼吸 (4)5、人工循环——闭式按压术 (4)二、伤员外创伤急救措施 (5)1、止血急救 (6)2、创伤包扎急救 (9)三、伤员骨折急救措施 (10)四、伤员离体组织器官运送 (14)受伤人员现场急救措施当伤害事故发生后,应立即拨通急救电话,报告出事地点、受伤人员及伤情,同时应根据具体情况对伤员进行现场急救。
对伤员的现场抢救包括:对心跳呼吸停止者,现场施行心肺复苏;对出血多的伤口应加压包扎;对骨折的伤员,应就地取材固定骨折的肢体,防止骨折的再损伤。
具体急救措施如下。
一、伤员窒息急救措施1、开放气道——将患者放置适当体位正确的抢救体位是仰卧位。
患者头、颈、躯干平直无扭曲,双手放于躯干两侧。
如患者摔倒时面部向下,应在呼救同时小心转动患者,使患者全身各部成一个整体转动。
尤其要注意保护颈部。
可以一手托住颈部,另一手扶着肩部,使患者平稳地转至仰卧位。
躯在平整而坚实的地面或床板上。
注意点:抢救者跪于患者肩颈侧,将患者手臂举过头,拉直双腿,注意保护颈部。
解开患者上衣,暴露胸部。
2、畅通呼吸道——仰头举颏法一手置于前额使头部后仰,另一手的食指与中指置于下颌骨近下颏或下颌角处,抬起下颏,使下颌角与耳垂连线垂直于地面。
在畅通呼吸道之后,可以明确判断呼吸是否存在。
注意点:手指不要压迫患者颈前部、颏下软组织以防压迫气道。
不要使颈部过度伸展。
疑有颈椎损伤者,不能使头部后仰,以免进一步加重颈椎损伤。
3、正压通气——口对口人工呼吸在保持呼吸道畅通和患者口部张开的位置下进行。
用按于前额一手的拇指与食指,捏闭患者的鼻孔(捏紧翼下端)。
抢救开始后首先缓慢吹气两口,以扩张萎缩的肺脏,并检验开放气道的效果。
抢救者深吸一口气后,张开口贴紧患者的嘴(要把患者的口部完全包住)。
创伤急救流程图创伤急救是指在乎外事故或者其他突发事件中受伤的人所需的急救措施。
创伤急救流程图是一种图形化的表示方法,用于指导急救人员在紧急情况下正确、高效地进行创伤急救。
下面是一份详细的创伤急救流程图,包括各个步骤和相应的急救措施。
1. 评估现场安全- 判断现场是否安全,确保急救人员和受伤者的安全。
- 如有必要,采取措施确保现场安全,如关闭电源、疏散人群等。
2. 拨打急救电话- 拨打当地急救电话,向急救中心提供准确的信息,包括受伤者的位置、伤势的严重程度等。
3. 初步评估受伤者- 快速评估受伤者的意识、呼吸和循环状况。
- 如有必要,进行人工呼吸和心肺复苏。
4. 住手出血- 如有大量出血,迅速采取控制出血的措施,如直接按压伤口、使用止血带等。
5. 确定伤势严重程度- 根据受伤者的症状和体征,判断伤势的严重程度。
- 如有必要,进行X光检查或者其他辅助检查,以确定内部伤害。
6. 保持通气道通畅- 确保受伤者的气道通畅,如清除口腔内异物、采取头后仰姿式等。
7. 固定骨折和关节脱位- 如发现骨折或者关节脱位,采取适当的固定措施,如使用石膏夹板、绷带等。
8. 治疗伤口- 清洁伤口,并采取适当的措施,如缝合、贴合剂等,以减少感染风险。
9. 赋予止痛药和抗生素- 根据受伤者的疼痛程度和感染风险,赋予适当的止痛药和抗生素。
10. 监测受伤者的生命体征- 定期监测受伤者的心率、呼吸、血压等生命体征。
- 如有必要,采取相应的措施,如赋予液体、氧气等。
11. 送往医院- 根据伤势的严重程度和医疗资源的可用性,决定将受伤者送往哪家医院。
- 如有必要,安排专业救护车或者其他交通工具,确保受伤者安全送达医院。
12. 与医院保持联系- 在送往医院的过程中,与医院保持联系,提供受伤者的详细信息和病情变化。
以上是一份创伤急救流程图的详细内容。
请注意,这只是一个示例,实际的创伤急救流程可能因具体情况而有所不同。
在进行创伤急救时,请确保具备相关的急救知识和技能,或者寻求专业医护人员的匡助。
创伤急救流程图创伤急救是指在发生创伤性伤害时,采取一系列的急救措施以保护伤者生命和健康的过程。
下面是一份详细的创伤急救流程图,以指导急救人员在创伤事件中的应对步骤。
1. 事故现场安全评估- 判断现场是否安全,确保急救人员和伤者的安全。
- 确认是否有危(wei)险物质或者火灾等附加风险。
2. 呼叫急救电话- 拨打当地急救电话(如120)报告事故情况。
- 提供准确的事故地点和伤者数量。
3. 创伤评估- 对伤者进行初步评估,判断伤势的严重程度。
- 观察呼吸、心跳、出血情况等关键指标。
4. 住手出血- 对于大量出血的创伤,即将采取止血措施。
- 使用压迫、提升伤肢、包扎等方法来控制出血。
5. 呼吸道管理- 检查伤者的呼吸道是否通畅。
- 如果有异物阻塞,进行清除操作,如头后仰、侧身拍击等。
6. 呼吸支持- 如果伤者呼吸难点或者住手呼吸,进行人工呼吸。
- 可以通过口对口或者使用呼吸囊等设备进行急救。
7. 心肺复苏- 如果伤者心跳住手,进行心肺复苏。
- 进行心脏按压和人工呼吸的组合急救措施。
8. 骨折和关节损伤处理- 对于明显的骨折或者关节损伤,进行固定和支撑。
- 使用夹板、绷带等物品来稳定伤肢。
9. 休克管理- 对于休克的伤者,进行休克管理。
- 赋予输液、提高下肢高度、保暖等措施来维持血压稳定。
10. 伤口处理- 清洁伤口,用消毒药水冲洗。
- 用无菌敷料覆盖伤口,防止感染。
11. 疼痛管理- 对于伤者的疼痛,赋予适当的止痛药物。
- 根据伤者情况,选择口服或者注射给药方式。
12. 伤者转运- 在伤者状况稳定后,进行转运。
- 选择合适的转运方式,如救护车、直升机等。
13. 伤者监护- 在转运过程中,持续监护伤者的生命体征。
- 随时调整急救措施,确保伤者的稳定。
以上是一份创伤急救的流程图,用于指导急救人员在创伤事件中的应对步骤。
请注意,这只是一个示例,实际急救操作应根据具体情况进行调整。
在进行任何急救操作之前,确保自己具备相关的急救知识和技能,并尽量避免任何可能的风险。