软件安装申请单
- 格式:xls
- 大小:19.00 KB
- 文档页数:1
日常教学--公共机房软件安装申请单
请按以下步骤申报安装教学软件:
1)下载“日常教学--公共机房软件安装申请单”,并由所在二级学院盖章,交教学楼
A208室戴老师(短号码66798)。
2)安装的软件(请附电子档安装说明文档)必须随申请单同时送达。
如有特殊安装要
求,请该任课教师配合机房人员一起安装。
3)如果下个学期在公共机房上课,需要安装软件的课程,请在本学期期末放假前一周
递交申请单。
4)为避免影响学院整体教学任务,逾期将不再单独受理软件安装申请。
1.目的
为了确保对IT 设备进行有效控制,使其完好能力充足、保证设备在办公和设计、生产方面规定要求,满足法律法规要求,满足顾客需求。
对IT 设备的配置、采购、验收、使用、维护保养、改造升级及验证等一系列的技术、经济、组织活动的管理做出规定。
2.范围
本程序适用于公司IT 设备的管理、控制。
3.术语
3.1 IT 设备:主要包括为保证员工正常办公而配备的个人PC 机与笔记本及配套软件、为构建办公网络
3.2众多的内容。
3.2 基础设施:组织应确定提供并维护所需的基础设施,以运行过程,并获得合格产品和服务。
3.3 顾客沟通:应使用顾客同意的语言进行书面或者口头沟通。
组织应有能力按顾客规定的语言和形
来沟通必要的信息,包括顾客规定的计算机语言和格式的数据。
4.职责
4.1信息部负责对本程序各项规定实施控制。
4.2各IT 设备使用部门负责正确使用IT 设备并进行日常保养。
4.3各IT 设备使用部门负责数据分类存储和归档。
4.4 各部门负责配合信息部对企业管理软件的实施与运行。
各部门职责:提交信息部需要的资料图纸BOM
清单,外部的各种信息反馈。
提供部门人员操作与录入。
4.5采购部采购IT 设备需按时按质交付合格的IT 设备到信息部。
4.6设备部负责电源的接入,配合信息部线缆的铺设。
5.工作流程
5.18 IT 设备编号说明 1)IT 设备编号定义
例: 编号TQ --- PC--- 001
数量顺序号(第一台) IT 设备代号
公司代号
6.相关文件
7.质量记录
8.附件。
您好!随着我国经济的快速发展和科技的不断进步,CAD(计算机辅助设计)技术在各行各业中的应用越来越广泛。
为了提高我单位的设计水平和效率,更好地适应市场竞争,经研究决定,特向贵单位申请购买CAD软件。
以下是具体申请内容:一、申请背景近年来,我单位在设计领域取得了显著成果,但在CAD软件使用方面存在以下问题:1. 现有CAD软件版本较低,功能单一,无法满足日益复杂的设计需求;2. 部分设计人员对CAD软件操作不熟练,影响设计效率;3. 软件更新速度慢,无法及时获取最新的设计资源。
为解决上述问题,提高我单位的设计水平和竞争力,特申请购买CAD软件。
二、申请目的1. 提升设计水平:通过购买功能强大的CAD软件,提高设计人员的专业技能,使设计成果更具竞争力;2. 提高设计效率:优化设计流程,缩短设计周期,提高项目交付速度;3. 适应市场需求:紧跟行业发展趋势,满足客户对设计质量的要求。
三、申请内容1. 软件名称:[请填写所需购买的CAD软件名称]2. 软件版本:[请填写所需购买的软件版本]3. 软件数量:[请填写所需购买的软件数量]4. 软件价格:[请填写软件价格,如有优惠请说明]5. 软件售后服务:[请填写售后服务内容,如技术支持、培训等]四、申请预算根据市场调查,[请填写所需购买的CAD软件价格],预计总预算为[请填写总预算]。
为确保项目顺利进行,恳请领导审批。
五、实施计划1. 确定购买方案:与贵单位沟通,了解软件性能、价格及售后服务等方面,确保购买到最合适的软件;2. 软件安装与调试:购买软件后,组织设计人员进行安装与调试,确保软件正常运行;3. 培训与交流:邀请贵单位技术人员进行现场培训,提高设计人员对CAD软件的操作技能;4. 应用推广:将CAD软件应用于实际项目,不断提高设计水平和效率。
恳请领导审批我单位的CAD购买申请,以便我单位更好地适应市场竞争,提升设计水平。
在此,预祝贵单位事业蒸蒸日上,业务繁荣昌盛!敬请领导批示!申请单位:(盖章)申请日期:____年____月____日。
附件正版软件管理工作指南推进使用正版软件工作部际联席会议办公室2016年7月11日前言为推进各级政府机关和企事业单位落实软件正版化工作主体责任,加强正版软件管理,保障信息安全,提高使用效率,降低使用成本,推进软件正版化工作规范化标准化,制定《正版软件管理工作指南》(以下简称《指南》)。
《指南》主要包括责任制度、日常管理、软件配置、软件台账、安装维护等五项软件使用管理制度范本和台账范本,供各单位开展正版软件管理工作参考。
各单位可根据本单位实际情况对《指南》相关内容进行修改完善,建立本单位正版软件管理办法。
《指南》主要内容如下:一、软件正版化工作责任制度。
明确软件正版化工作领导小组人员组成和工作职责,以及软件使用部门和工作人员职责。
二、软件日常使用管理规定。
明确软件日常使用管理涉及的工作计划、预算编制、软件采购、软件维护、宣传培训、检查考核、总结报告等工作流程和要求。
三、软件配置管理规定。
明确软件配置原则和配置流程。
四、软件台账管理规定。
明确软件使用管理台账种类和管理办法。
五、软件安装维护管理规定。
明确软件安装、卸载及升级维护流程。
《指南》由推进使用正版软件工作部际联席会议办公室负责解释。
目录一、软件正版化工作责任制度 (8)二、软件日常使用管理规定 (11)三、软件配置管理规定 (13)四、软件台账管理规定 (15)五、软件安装维护管理规定 (18)六、附件:1.软件正版化工作领导小组成员信息表 (20)2.使用正版软件承诺书 (21)3.软件使用需求申请表 (22)4.软件采购计划表 (23)5.软件正版化工作信息统计表 (24)6.可使用免费软件清单 (25)7.软件使用情况汇总表 (26)8.软件使用情况明细表 (27)9.软件安装维护情况明细表 (28)10.软件安装维护申请表 (29)11.软件安装维护确认单 (30)软件正版化工作责任制度为进一步加强软件正版化工作,明确软件正版化工作职责,落实软件正版化工作主体责任,推进责任落实到人,制定本制度。
集团个人计算机使用管理规定(试行)1 总则为加强集团IT 资源的科学管理,提高员工工作效率,规范个人计算机使用,特制定本规定。
2 适用范围本规定适用于XX集团各职能部门及项目部、成员企业个人计算机使用管理规定,并且严格执行。
3 职责分工3 . 1 计算机用户负责本人使用的计算机日常维护、保管、故障报修、调换申请等。
3 . 2 XX集团信息部负责集团员工的个人计算机的购置、登记备案、初始软件安装、参数设置、软件版本更新、接受用户报修、解决用户使用故障、个人计算机更换等工作,提供计算机基础知识的必要培训。
4 个人计算机日常使用中需要遵守的规定4 . 1 软件安装规定4 . 1 . 1 新配备的个人计算机,应检查计算机是否已安装常用软件,是否能够正常使用,如果不满足需求立即提出安装申请4 . 1 . 2 个人计算机在使用过程中,不得私自安装集团信息管理部门公布的《个人计算机软件安装清单》(见附件2 )范围之外的软件。
如需安装范围之外的软件,需要填写《软件安装申请表》(见附件1 )向XX集团信息部提出申请,其中的专业性软件由相应系统管理员进行安装和技术支持。
4 . 1 . 3 计算机用户应严格执行集团统一部署的软件分发和补丁管理要求,不得自行取消或对系统文件进行操作。
4 . 1 . 4 计算机用户不得私自重装操作系统及应用软件,由于使用原因或其它原因造成系统崩溃,需要重新安装系统时,可向对口的计算机管理部门申请技术支持。
4 . 1 .5 禁止私自通过工NTERNET 、盗版光盘等途径安装软件,软件安装必须从集团信息管理部门指定地点下载安装。
4 . 2 防病毒等规定4 . 2 . 1 集团已经统一部署网络防毒系统,计算机用户应严格执行集团统一部署的杀病毒软件和防火墙,不得自行安装其它杀毒软件及防火墙。
4 . 2 . 2 若发现计算机被病毒感染,及时进行杀毒或报告对口的计算机管理部门。
4 . 2 . 3 若发现来历不明的电子邮件应及时删除,不准打开来历不明的电子邮件,以免感染病毒。
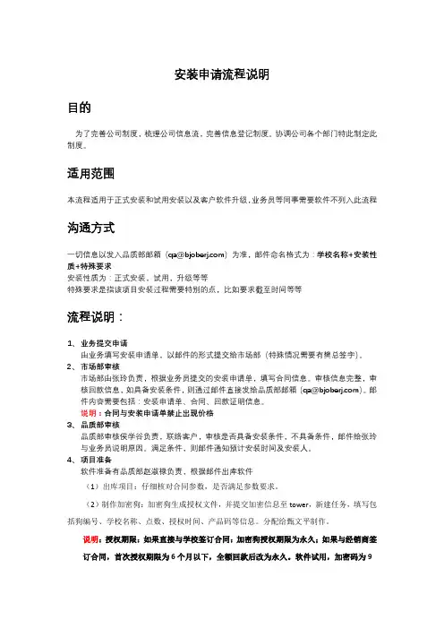
安装申请流程说明目的为了完善公司制度,梳理公司信息流,完善信息登记制度。
协调公司各个部门特此制定此制度。
适用范围本流程适用于正式安装和试用安装以及客户软件升级,业务员等同事需要软件不列入此流程沟通方式一切信息以发入品质部邮箱(qa@)为准,邮件命名格式为:学校名称+安装性质+特殊要求安装性质为:正式安装,试用,升级等等特殊要求是指该项目安装过程需要特别的点,比如要求截至时间等等流程说明:1、业务提交申请由业务填写安装申请单,以邮件的形式提交给市场部(特殊情况需要有樊总签字)。
2、市场部审核市场部由张玲负责,根据业务员提交的安装申请单,填写合同信息。
审核信息完整,审核回款信息,如具备安装条件,则通过邮件直接发给品质部邮箱(qa@)。
邮件内容需要包括:安装申请单、合同、回款证明信息。
说明:合同与安装申请单禁止出现价格3、品质部审核品质部审核侯学谷负责,联络客户,审核是否具备安装条件,不具备条件,邮件给张玲与业务员说明原因。
满足条件,则邮件通知预计安装时间及安装人。
4、项目准备软件准备有品质部赵淑禄负责,根据邮件出库软件(1)出库项目:仔细核对合同参数,是否满足参数要求。
(2)制作加密狗:加密狗生成授权文件,并提交加密信息至tower,新建任务,填写包括狗编号、学校名称、点数、授权时间、产品码等信息。
分配给甄文平制作。
说明:授权期限:如果直接与学校签订合同:加密狗授权期限为永久;如果与经销商签订合同,首次授权期限为6个月以下,全额回款后改为永久。
软件试用,加密码为9(3)制作安装包:按照合同上要求的名称制作项目安装包,具体要求见附录安装包制作规范;(4)刻录光盘:内容包括项目安装包(单包)、操作手册、相关项目讲解视频、教师站讲解视频以及公司宣传片。
(5)如实填写出库清单(6)产品备份,备份内容包括:安装项目、出库清单(7)通知侯学谷可以安装5、出差项目安装人员联系客户,说明自己到达的日期,时间,星期几,见面地点。
IT服务申请单
申请人姓名:
联系电话:
申请日期:
申请内容:
请在下方详细描述您需要的IT服务,包括问题、需求或建议等。
---------------------------------------------------------------------
申请人姓名:
联系电话:
申请日期:
申请内容:
尊敬的IT部门,
我是申请人,希望能够得到以下的IT服务:
1. 电脑维修:
描述:我的电脑电源出现了问题,无法正常开机。
希望您能帮忙修理一下。
2. 网络连接问题:
描述:我在办公室的电脑上无法连接到公司的内部网络,希望您能帮我排查问题并恢复网络连接。
3. 软件安装和设置:
描述:我需要安装并配置公司提供的新软件,需要您的帮助。
4. 数据备份和恢复:
描述:我的电脑存储了一些重要的文件,希望能定期进行数据备份,以防丢失。
如果文件丢失,还请能够帮助我进行数据恢复。
以上是我目前的IT服务需求,希望您能尽快处理并给予回复。
如果需要提供更多信息或者有其他问题,请随时与我联系。
谢谢您的帮助!
申请人签名:
日期:。
附件正版软件管理工作指南推进使用正版软件工作部际联席会议办公室2016年7月11日前言为推进各级政府机关和企事业单位落实软件正版化工作主体责任,加强正版软件管理,保障信息安全,提高使用效率,降低使用成本,推进软件正版化工作规范化标准化,制定《正版软件管理工作指南》(以下简称《指南》)。
《指南》主要包括责任制度、日常管理、软件配置、软件台账、安装维护等五项软件使用管理制度范本和台账范本,供各单位开展正版软件管理工作参考。
各单位可根据本单位实际情况对《指南》相关内容进行修改完善,建立本单位正版软件管理办法。
《指南》主要内容如下:一、软件正版化工作责任制度。
明确软件正版化工作领导小组人员组成和工作职责,以及软件使用部门和工作人员职责。
二、软件日常使用管理规定。
明确软件日常使用管理涉及的工作计划、预算编制、软件采购、软件维护、宣传培训、检查考核、总结报告等工作流程和要求。
三、软件配置管理规定。
明确软件配置原则和配置流程。
四、软件台账管理规定。
明确软件使用管理台账种类和管理办法。
五、软件安装维护管理规定。
明确软件安装、卸载及升级维护流程。
《指南》由推进使用正版软件工作部际联席会议办公室负责解释。
目录一、软件正版化工作责任制度··8二、软件日常使用管理规定··11三、软件配置管理规定··13四、软件台账管理规定··15五、软件安装维护管理规定··18六、附件:1.软件正版化工作领导小组成员信息表··202.使用正版软件承诺书··213.软件使用需求申请表··224.软件采购计划表··235.软件正版化工作信息统计表··246.可使用免费软件清单··257.软件使用情况汇总表··268.软件使用情况明细表··279.软件安装维护情况明细表··2810.软件安装维护申请表··2911.软件安装维护确认单··30软件正版化工作责任制度为进一步加强软件正版化工作,明确软件正版化工作职责,落实软件正版化工作主体责任,推进责任落实到人,制定本制度。
安装申请书7篇安装申请书篇1作为一个应届毕业生,初来公司,曾经很担心不知该怎么与人共处,该如何做好工作;但是公司宽松融洽的工作氛围、团结向上的企业文化,让我很快完成了从学生到职员的转变。
在此我提出转正申请,恳请领导给我继续锻炼自己、实现理想的机会。
我会用谦虚的态度和饱满的热情做好我的本职工作,为公司创造价值,同公司一起展望美好的未来!进入公司后第一周在集团会议室培训公司的相关规章制度,接下来的`两周分别在合金棒材和线材实习。
之后定岗位我分到了越南分公司做技术员,我很喜欢这个岗位,这个分公司是刚成立的有很多的机遇和挑战。
因为公司刚成立厂房等一系列设施还没有建好,我又是做技术的,公司的总经理把我分到了合金棒材的技术科学习四个月。
在技术科的安排下先后在原材料及熔铸车间、真空熔炉车间、拉丝及退火车间、挤压车间实习。
根据我们越南公司的前期的生产,我在原材料及熔铸车间实习了一个多月,在这一个多月里,我掌握了原材料进料的检测及检测重点,以及如何的挑料、拣料;在熔铸车间里因为我们越南公司主要是以水平连铸为主,所以我在实习的时候主要是在水平连铸通过一个多月的实习基本了解水平连铸的生产工艺及炉子的结构为我以后的工作打下了基础。
在其他车间实习的时候,虽然我们越南公司没有这些设备和工艺,但我本着多学无害的信念认真的学习,不懂的东西积极向员工和技术员询问,在他们无私的帮助下我学到了很多以前没有接触过的知识。
现在我到了棒材品管科学习品质管理,我每天都跟着直拉车间的检验员学习检验,虽然每天很累但是我觉得很充实,而且这项工作也是我所喜欢的,在之前的技术知识的基础上我想我很快能把这项工作做好。
我在公司的工作中,公司领导和同事们的热心帮助及关爱下我取得了一定的进步。
综合看来,在工作和生活中我觉得自己还有很多的缺点和不足,我只有不断在工作中学习、进取、完善自己,认真及时做好每一项任务,我相信凭着自己高度的责任心和自信心,一定能够改正这些缺点,争取在各方面取得更大的进步。
软件管理办法更改控制页目录1目的 (1)2范围 (1)3术语定义 (1)4内容 (1)5相关文件 (2)6相关记录 (2)1目的本办法旨在保护软件和信息的完整性,预防病毒与各种恶意软件的入侵。
2范围适用于xxx全体员工和第三方相关人员。
3术语定义软件:包括操作系统,办公软件,业务相关的信息系统软件、工具软件,开发及数据库软件等。
恶意软件:恶意软件是指包括电脑病毒、蠕虫、木马、间谍软件、恶意广告等在内的对使用者的电脑产生危害的软件。
4内容1)软件采购后应该登记软件名、版本、厂商、购买日期。
软件许可证由专人保管,许可证不得私自在公司之外的任何地方使用。
2)在软件介质的包装上标明软件的名称、版本、序列号。
3)任何人员不得使用盗版软件。
4)公司所有员工应该安装统一的防病毒软件;且禁止停止或卸载防病毒软件。
5)公司员工都有义务积极防御恶意软件对信息和系统的破坏。
6)公司所有的软件安装文件及安装光盘应该由网关统一的存放,特别是系统监控和管理工具、安全扫描工具,以防止非授权使用;7)软件安装后应对安装的计算机进行登记。
8)需要临时使用非正常工作的软件时,需填写《软件安装申请单》,经批准后由网管分发软件安装文件。
9)软件安装时,重要信息备份,核对软件与系统的兼容性,核对软件许可证,确认系统硬盘空间,安装完成后重新启动,简单培训软件的使用方法,更新软件登记相关项。
10)在软件升级时,要事先对升级软件进行测试。
11)定期整理计算机,将不再使用的软件从计算机卸载。
12)禁止对计算机软件进行非授权的复制、分发、使用及反编译。
5相关文件无6相关记录《软件安装申请单》。
软件安装申请单
申请人信息
- 姓名:
- 部门:
- 职务:
软件信息
- 软件名称:
- 软件用途:
- 软件版本:
- 软件安装数量:
软件安装理由
请简要说明为什么需要安装该软件,以及该软件将如何提高工作效率和业务运作。
软件安装计划
请提供软件的安装计划,包括预计安装日期、安装地点、安装所需时间等信息。
软件安装影响
请说明该软件安装对现有系统和其他软件的影响及可能的兼容性问题。
软件许可证
请提供关于软件许可证的相关信息,如是否需要购买、使用期限等。
硬件需求
请提供安装该软件所需的硬件要求,如内存、处理器、硬盘空间等。
安装人员
请指定需要安排的安装人员及其联系方式。
审批
- 部门主管:日期:
- IT部门经理:日期:
- 审批结果:
备注:请详细填写以上信息,并提交给相关部门主管进行审批。
注意事项:
- 请在每个信息项下方填写相应内容,并在冒号后面加上一个
空格。
- 请在审批人员后面的空格中填写审批人员的姓名和日期。
- 审批结果应填写"同意"或"不同意"。
- 请在最后的备注中提醒申请人填写完整信息并提交给相关部
门主管审批。
- 提交审批后,该申请单可以用作记录和参考。
关于购买安全教育软件的请示
鉴于公司逐步发展壮大,为满足企业安全生产管理与民工工资管理的需要,现公司安全生产部需申请购买安装一套安全教育培训考试、施工现场民工人员信息统计的软件,拟定购买软件为《***》按年购买2999元、费用归纳企业安全生产投入费用,使用此软件可以给公司带来的价值考虑如下:
一、对新入场的员工可以进行安全教育培训及考试,可以统计成绩,未达到合格成绩的工人,必须进行重新考试合格才能上岗作业。
二、方便管理,公司可以随时撑多个项目安全生产情况,各项目民工的身份信息。
三、目前公司项目都未设置民工实名制考勤,分包单位提交的民工工资表,安全生产部审核效率低、无法分辨真假、容易遗漏等问题。
使用问卷星软件,可方便进行数据归集,准确审核民工信息数据,可以快速地查询。
对项目上出现的恶意讨薪有着强有力的支撑证据。
请公司领导批示为盼!
***建设工程有限责任公司
安全生产部
2021年11月02日。
软件的使用管理流程1. 简介本文档介绍了软件的使用管理流程,并提供了相应的操作指南。
通过遵循这个流程,可以有效地管理软件的使用,提高工作效率和安全性。
2. 流程概述软件的使用管理流程主要包括以下几个环节: 1. 软件申请 2. 软件安装 3. 软件使用 4. 软件卸载3. 软件申请在需要使用新软件时,用户应按照以下步骤进行软件申请: - 填写软件申请表格,包括申请人姓名、部门、软件名称、软件用途等信息; - 提交申请表格给系统管理员或相关部门; - 系统管理员或相关部门进行申请审核,并进行适当的审查;- 审核通过后,系统管理员或相关部门将批准申请,并通知申请人。
4. 软件安装一旦软件申请得到批准,申请人可以按照以下步骤进行软件安装: - 下载软件安装文件,确保来源可信; - 双击安装文件,按照安装向导的指引进行安装; - 在安装过程中,根据需要选择软件安装路径、组件和选项; - 点击“完成”按钮,完成软件安装。
5. 软件使用安装完成后,用户可以按照以下方式使用软件: - 双击软件的桌面图标或在开始菜单中找到软件快捷方式,运行软件; - 根据软件的使用手册或指导教程,学习软件的功能和操作方法; - 如果遇到问题,可以查阅软件帮助文档或向系统管理员寻求帮助; - 使用软件时要注意保护软件的安全性,避免非授权使用,不能私自共享软件或将软件应用于一些禁止的用途; - 定期更新软件版本,以确保软件功能的正常运行和安全性。
6. 软件卸载当不再需要使用某个软件时,用户应按照以下步骤进行软件卸载: - 在控制面板中找到软件管理或程序添加/删除等相关操作; - 选择要卸载的软件,并点击卸载按钮; - 在卸载过程中,确保不丢失重要数据,可以选择保留相关数据或进行备份; - 确认卸载选择后,等待软件卸载完成; - 完成软件卸载后,可以删除相关的安装文件和快捷方式。
7. 总结通过遵循软件的使用管理流程,可以提高软件的管理效率,确保软件的安全使用。
尊敬的领导:您好!为了提高我校教育教学质量,丰富教育教学手段,满足现代教育信息化发展的需求,我们特向贵校申请引进以下教学软件。
以下是具体申请内容:一、申请背景随着科技的不断发展,教育信息化已成为教育改革和发展的必然趋势。
为了紧跟时代步伐,提高我校教育教学水平,我们计划引进一批具有先进性和实用性的教学软件,为教师提供更加便捷、高效的教学工具,为学生提供更加丰富多彩的学习资源。
二、申请软件简介1. 软件名称:XX教学平台2. 软件开发商:XX科技有限公司3. 软件简介:XX教学平台是一款集教学、管理、互动于一体的综合性教学软件。
该平台具有以下特点:(1)功能全面:涵盖课程管理、教学资源、作业布置、在线测试、成绩统计等功能,满足教师日常教学需求。
(2)界面友好:简洁明了的操作界面,方便教师快速上手。
(3)资源丰富:提供海量优质教学资源,包括课件、试题、视频等,助力教师备课和教学。
(4)互动性强:支持教师与学生在线互动,提高课堂教学效果。
(5)数据安全:采用加密技术,确保用户数据安全。
三、申请理由1. 提高教学效率:XX教学平台可以帮助教师轻松管理课程、布置作业、批改试卷,节省教师时间,提高教学效率。
2. 丰富教学手段:通过平台提供的丰富教学资源,教师可以为学生提供更加生动、有趣的学习体验,激发学生的学习兴趣。
3. 促进师生互动:XX教学平台支持在线互动,有利于教师了解学生学习情况,及时调整教学策略。
4. 提升学校信息化水平:引进XX教学平台,有助于我校提高教育信息化水平,为学校未来发展奠定基础。
四、申请事项1. 软件安装及培训:请贵校协助我们完成软件安装和教师培训工作。
2. 技术支持:在软件使用过程中,如遇技术问题,请贵校及时提供技术支持。
3. 软件费用:我们愿意按照贵校规定支付软件费用。
五、预期效果1. 提高教师信息化教学能力,促进教育教学改革。
2. 丰富教育教学手段,提升教育教学质量。
3. 增强师生互动,提高学生学习兴趣。