管内穿线技术交底
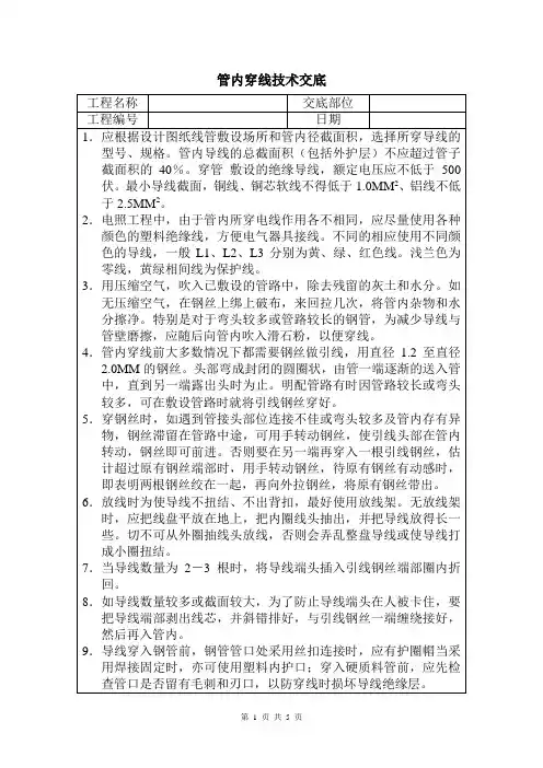
- 格式:doc
- 大小:48.00 KB
- 文档页数:7
管内穿线及电缆敷设技术交底前言管内穿线及电缆敷设技术是现代建筑中非常重要的一个部分,它关乎建筑中各种电力设备的正常运转,也影响建筑物各个区域内电器设备的布局,对电器设备的运作和维护保养都有直接影响。
因此,在建筑的布局和设计中,管内穿线及电缆敷设技术需要得到足够重视。
本文将重点讲解管内穿线及电缆敷设技术交底的相关内容。
一、管内穿线技术交底1.1 概念管内穿线,是指将电缆或者网线等线缆通过建筑物中预埋的管道中进行铺设的一种技术。
在建筑物中,常用钢管、塑料管等管道进行电线电缆的布放,以实现各个功能区域内电缆线路的布局。
1.2 重点在进行管内穿线的实际操作中,需要注意以下重点:1.2.1 穿线前检查在进行管内穿线前,需要对铺设管道的内容进行检查,确保各个连通处及接口都是完好的,如果存在损坏或堵塞的情况需要及时处理。
1.2.2 穿线技巧穿线时,需要根据线缆和管道的具体情况选择相应的线盘、导线等材料。
在导线设置时需要注意线缆的保护措施,避免损坏。
线缆铺设时,应注意管道的陡坡、弯曲、水平等位置,确保线缆的铺设线路稳定并不易弯折。
1.2.3 口径选择在管道的设计过程中,需要考虑到线缆的类型、数量、导体材质等情况,从而选择合适的管道口径。
1.3 穿线技巧详解1.3.1 钢线穿线法将钢丝穿过管道,并在钢丝的一端绑上线缆后进行穿线。
这种方法的好处是钢丝可以弯曲,易于穿过各个弯曲的部位。
通过绑定线缆使线缆提前进入管道内,而且此方法对拉动力的要求较低。
1.3.2 油压穿线法油压穿线是指使用高压油液的拉力,将导线钢轮沿管道内推进,效率较高、次数也小。
使用时需要注意控制油液压力,避免过高过快,导致压力过大、损坏管道及线缆。
1.4 可能遇到的问题及解决方法1.4.1 弯曲相关问题钢管道弯曲处能够给穿线带来许多麻烦,如导线损坏、刮伤和打结等。
因此,在穿线时不仅需要注意导线弯曲处的保护工作,还应根据走向选择合适的穿线工具。
1.4.2 线缆折断和固定问题线缆的折断和固定问题极容易在穿线时出现,导线量够多,找出一个宽幅的接口,采取缠绕的方法能做到更稳定。
一、交底目的为确保线管穿线施工过程中的安全,预防事故发生,提高施工质量,特进行线管穿线安全技术交底。
二、交底内容1. 施工前的准备工作(1)施工人员必须经过专业培训,熟悉相关施工规范和安全操作规程。
(2)施工前,对施工现场进行全面检查,确保现场安全,无安全隐患。
(3)施工前,对施工工具、材料进行验收,确保其质量符合要求。
2. 线管穿线施工要求(1)线管材料:选用符合国家标准的PVC线管或金属线管,严禁使用劣质线管。
(2)线管敷设:线管敷设应遵循以下原则:a. 线管应顺直敷设,不得扭曲、压扁或折断。
b. 线管弯曲半径不得小于管径的6倍。
c. 线管固定间距应满足规范要求,固定点间距一般为500~800mm。
d. 线管穿越墙体、楼板时,应设置穿线盒,线管在穿线盒内应预留适当长度。
e. 线管穿越孔洞时,应采用专用穿线管,不得直接穿越。
(3)穿线要求:a. 穿线前,应检查线管内是否有杂物、积水等,清理干净。
b. 穿线时,应选用与线管规格相匹配的穿线工具,不得强行穿线。
c. 同一回路电线应穿同一根线管,不得将不同回路电线穿在同一根线管内。
d. 穿线过程中,应避免线管弯曲过大,以免影响电线绝缘性能。
e. 穿线完成后,应检查线管内电线是否顺畅,无扭结现象。
3. 线管连接与固定(1)线管连接:线管连接应采用专用接头,确保连接牢固。
(2)线管固定:线管固定应采用线管卡或膨胀螺栓等固定方式,确保线管固定牢固。
4. 施工过程中的安全注意事项(1)施工人员应佩戴安全帽、安全带等防护用品。
(2)施工过程中,应保持现场整洁,不得乱堆乱放材料、工具。
(3)施工人员应遵守操作规程,不得违章作业。
(4)施工过程中,如发现异常情况,应立即停止施工,报告相关负责人。
三、交底要求1. 施工人员应认真听取安全技术交底,了解施工过程中的安全注意事项。
2. 施工过程中,施工人员应严格执行安全技术交底内容,确保施工安全。
3. 施工完成后,对施工质量进行自检,确保工程质量符合要求。
一、交底目的为确保管内穿线工程的安全、高效、优质完成,提高施工人员的安全意识和操作技能,特进行本次安全技术交底。
二、交底对象本次交底对象为参与管内穿线工程的施工人员、监理人员、管理人员等。
三、交底内容1. 施工前的准备工作(1)熟悉工程图纸,了解管内穿线工程的施工要求。
(2)检查施工场地,确保场地整洁、安全。
(3)检查施工工具、材料,确保符合施工要求。
2. 施工过程中的安全注意事项(1)穿戴好个人防护用品,如安全帽、工作服、手套等。
(2)在施工过程中,严禁酒后作业、疲劳作业。
(3)操作人员应严格遵守操作规程,不得擅自更改施工方案。
(4)施工过程中,严禁在管道内停留、攀爬,确保人身安全。
(5)施工过程中,注意通风,防止有毒气体积聚。
(6)在穿线过程中,若发现导线破损、绝缘层老化等情况,应立即停止施工,更换合格导线。
3. 施工结束后的安全注意事项(1)施工结束后,检查施工现场,确保无遗漏物品。
(2)清理施工现场,确保场地整洁。
(3)对施工人员进行安全教育培训,提高安全意识。
四、技术要求1. 管道材料要求(1)管道材质应符合国家标准,具有足够的强度和耐腐蚀性能。
(2)管道内径应满足导线敷设要求,且不宜过小。
(3)管道连接应牢固,防止因连接不牢固导致管道损坏。
2. 导线要求(1)导线应符合国家标准,具有良好的绝缘性能和导电性能。
(2)导线规格应符合设计要求,不得随意更换。
(3)导线敷设过程中,应避免交叉、重叠,确保敷设整齐。
3. 穿线方法(1)采用镀锌铁丝或钢丝牵引导线,严禁使用金属线直接牵引。
(2)穿线过程中,应缓慢、均匀,避免用力过猛导致导线损伤。
(3)穿线完成后,检查导线是否畅通,如有损坏,应立即更换。
五、应急措施1. 如发现施工过程中出现安全隐患,应立即停止施工,并报告上级领导。
2. 发生安全事故时,应立即启动应急预案,确保人员安全。
3. 施工过程中,如遇到突发情况,应立即采取应急措施,防止事故扩大。
工程名称交底日期2018年9月4日中铁十五局集团城建公司分项工程名称电气工程一、施工准备1、材料准备:(1)绝缘导线:导线的型号,规格必须符合设计要求,并有产品出厂合格证。
(2)镀锌丝或钢丝:应顺直无背扣,扭接等现象,并具有相应的机械拉力。
(3)护口:应根据管径的大小选择相应规格的护口。
(4)螺旋接线钮,应根据导线截面和导线的根数选择相应型号的加强型绝缘钢壳螺旋接线钮。
(5)直接:选用时应采用与导线材质,规格相应的套管。
(6)接线端子(接线鼻),应根据导线的根数和总截面选择相应规格的接线端子。
(7)辅助材料:橡胶(或粘塑料)绝缘带,黑胶布、滑石粉、布条等。
(1)墙面配管工程或线槽安装工程施工完毕。
(2)顶棚施工配管或线槽安装完毕。
穿带线导线与带线的绑扎线路绝缘摇测(2)相线,中性线及保护地线的颜色应加以区分,用淡蓝颜色的导线为中性线,用黄绿相间的导线为保护地线。
(1)清扫管路的目的是清扫管路中的灰尘,泥水等到杂物。
(2)清扫管路的方法:将布条两面三刀端牢固的绑扎在带线上两人来回拉动带线,将管内杂物清净。
交底人技术负责人接受交底人工程名称交底日期2018年9月4日中铁十五局集团城建公司分项工程名称电气工程2.3穿带线穿带线目的是检查管路是畅通,管路的走向及盒箱的位置是否符合设计要求。
(1)穿带线的方法:一般均采用Φ1.2~2.0mm的铁丝。
先将铁丝的一端弯成不封均应留置10~15cm的余量。
在管路较长或转弯较多时,可以在敷设管路的同时将带线一并穿好。
(2)穿带线受阻时,应用两面三刀根铁丝同时搅动,使两根铁丝的端头互相钩绞在一起,然后将带线拉出。
2.4放线及断线(1)前应根据施工图导线的规格,型号进行核对;放线时导线应置于放线架或放线车上。
(1)当导线根数较少时例如二至三根导线,可将导线前端的绝缘层削去,然后将线芯直接插入带线的盘圈内并折回压实。
绑扎牢固。
便绑扎处形成一个平滑的锥形过度部位。
(2)当导线根数较多或导线截面较大时可将导线前端的绝缘层削去,然后将线芯斜错排列在带上,用绑线缠绕绑扎牢固。
一、交底目的为确保室内穿线施工安全,提高施工人员的安全意识,防止安全事故的发生,特进行安全技术交底。
二、施工人员所有参与室内穿线施工的工人、技术人员及管理人员。
三、施工内容1. 电线穿线管的安装与连接。
2. 电线在管内的布设与整理。
3. 电线接头与线路接通。
4. 施工现场的安全防护措施。
四、安全技术要求1. 作业环境要求- 确保施工现场通风良好,无易燃易爆物品。
- 管道、电线等材料要符合国家标准,并有合格证明。
- 穿线前,将电线保护管内的存水及杂物清理干净。
2. 材料要求- 绝缘导线:规格、型号必须符合设计要求,并应有产品合格证、CCC认证证书和资格证书原件及生产制造许可证。
- 镀锌铁丝或钢丝:应顺直无背扣、扭结等现象,并有相应的机械拉力。
- 护口:根据管子直径的大小选择相应规格的护口。
- 安全型压线帽:根据导线截面和根数正确选择使用压线帽,并必须有合格证。
- 连接套管:根据导线材质、规格正确选择相应材质、规格的连接套管,并有合格证。
- 接线端子(接线鼻子):符合国家标准,并有合格证明。
3. 施工工艺要求- 电线在管内不得纽结,确保用电安全。
- 相线、零线及保护地线的颜色应加以区分,用绿黄双色线做保护地线,淡蓝色为工作零线,黄、绿、红色为相线。
- 穿在管内绝缘导线的额定电压不低于450V。
4. 安全防护措施- 佩戴安全帽、安全鞋、手套等防护用品。
- 高空作业时,必须使用安全带,并设置安全防护网。
- 电气作业时,确保电源切断,防止触电事故。
- 施工现场设置警示标志,禁止无关人员进入。
- 穿线过程中,注意保护电线,防止损坏。
五、应急处理1. 触电事故:立即切断电源,对伤员进行急救,并拨打120求助。
2. 火灾事故:立即使用灭火器进行灭火,并拨打119求助。
3. 其他事故:根据事故情况,采取相应措施进行处理。
六、交底记录1. 交底时间:____年____月____日2. 交底地点:____3. 交底人:____4. 接收人:____七、注意事项1. 施工人员必须熟悉本安全技术交底内容,并严格遵守各项规定。
技术交底记录编号工程名称浐灞自贸国际酒店分项工程名称管内穿线技术交底施工单位陕西建工第九建设集团有限公司交底日期2018年8月1日交底提要穿线工艺、质量标准等交底内容:电线、电缆穿管和线槽敷线的相关材料、机具准备、质量要求及施工工艺一、施工准备1、作业条件:1.1、建筑结构工程必须经过结构验收,符合设计要求和规范规定,方可进行下道工序。
1.2、管路安装完毕。
箱、盒安装符合设计及规范要求并应完好无损无污染。
1.3、线管内不得有积水及潮气进入。
2、材料质量控制:2.1、镀锌铁丝或钢丝:应顺直无被扣、扭接等现象,并具有相应的机械拉力。
2.2、护口:JDG钢管应加户口并预置配套。
2.3、焊锡:由锡铅、和锑等元素组成的低熔点(185~260℃)合金。
焊锡制成条状或丝状。
2.4、辅助材料:橡胶绝缘胶布、黑胶布、滑石粉、布条、锡剂等均符合要求并有产品合格证。
3、工器具准备:3.1、主要安装机具:克丝钳、尖嘴钳、剥线钳、压线钳、电工刀、一字及十字改锥、放线架、放线车、人字梯、电炉子、锡锅、锡斗、锡勺等。
3.2、主要检测机具:万用表、兆欧表、卷尺等。
4、人员准备:4.1、现场电工必须持证上岗,严禁无证操作。
4.2、施工人员须身体健康,年龄不得超过60岁。
二、质量标准:(一)主控项目1、三相或单相的交流单芯电缆,不得单独穿于钢管内。
2、不同回路、不同电压等级和交流与直流的电线,不应穿于同一导管内;同一交流回路的电线应穿于同一金属导管内,且管内电线不得有接头。
3、有爆炸危险的环境照明线路的电线和电缆额定电压不得低于750V却电线必须穿于钢导管内。
(二)一般项目1、电线、电缆穿管前,应清除管内杂物和积水。
管口应有保护措施,不进入接线盒(箱)的垂直管口穿入电线、电缆后,管口应密封。
2、当采用多相供电时,同一建筑物、构筑物的电线绝缘层颜色选择应一致,即保护线(PE线)应是黄绿相间色,零线用淡蓝色,控制线用白色;相线用:A相-黄色、B相-绿色、C相-红色。
一、交底目的为确保配管穿线施工过程中的安全,预防安全事故的发生,提高施工人员的安全意识和操作技能,特进行本次安全技术交底。
二、施工范围本次安全技术交底适用于所有建筑电气工程中的配管穿线施工。
三、安全注意事项1. 施工人员安全培训:所有参与配管穿线施工的员工必须经过专业培训,掌握相关安全知识和操作技能,并取得相应的操作资格。
2. 施工前的准备工作:- 确保施工现场环境整洁,无障碍物。
- 检查所有施工材料、工具及设备是否完好,符合施工要求。
- 检查电线绝缘层是否完好,导线规格、型号是否符合设计要求。
3. 施工过程中的安全措施:- 严格遵守操作规程,严禁违章操作。
- 严禁在潮湿、高温、高压等危险环境下施工。
- 施工人员应穿戴好个人防护用品,如安全帽、防护眼镜、防尘口罩、绝缘手套等。
- 上下梯子时,必须站稳,严禁攀爬梯子两侧。
- 严禁将梯子放在不稳定或不牢固的地方。
4. 管内穿线操作:- 穿线前,应检查管内是否有杂物、积水,确保管内清洁。
- 穿线过程中,严禁用力过猛,以免损坏电线绝缘层。
- 穿线完成后,应检查电线是否穿入管内,确保电线在管内均匀分布。
5. 施工完成后:- 检查所有接线是否符合规范要求,确保接线牢固、接触良好。
- 对施工完成的部位进行验收,确保施工质量。
四、应急预案1. 触电事故:- 立即切断电源,使触电人员脱离电源。
- 对触电人员采取心肺复苏等急救措施。
- 立即拨打急救电话,请求专业救援。
2. 高处坠落事故:- 确保施工人员在高处作业时,安全带必须正确佩戴。
- 如发生高处坠落事故,立即组织人员抢救,并拨打急救电话。
3. 火灾事故:- 确保施工现场消防设施齐全、有效。
- 如发生火灾事故,立即拨打火警电话,并组织人员疏散。
五、总结本次安全技术交底,旨在提高施工人员的安全意识,确保配管穿线施工过程中的安全。
请所有施工人员认真学习并严格遵守安全操作规程,共同营造一个安全、和谐的施工环境。
六、交底人:(填写交底人姓名及职务)七、验收人:(填写验收人姓名及职务)八、日期:____年____月____日。
管内穿线技术交底专业技术负责人:交底人:接受人:小主收集分享30句励志美文,闲暇时不妨看看。
共勉(上)1.不要生气要争气,不要看破要突破,不要嫉妒要欣赏,不要拖延要积极,不要心动要行动。
2.只有一条路不能选择――那就是放弃。
3.没有一种不通过蔑视、忍受和奋斗就可以征服的命运。
4.勇气不是感觉不到恐惧而是感觉到恐惧也继续做下去。
5.记住:你是你生命的船长;走自己的路,何必在乎其它。
6.不去追逐,永远不会拥有。
不往前走,永远原地停留。
7.没有所谓失败,除非你不再尝试。
8.立志趁早点,上路轻松点,目光放远点,苦累看淡点,努力多一点,奋斗勇一点,胜利把名点,祝你折桂冠,成功新起点,幸福多一点,笑容亮一点。
9.要想让这个世界更快乐,其实轻而易举。
为什么?只要对寂寞灰心者说几句真诚的赞赏的话就可以了。
虽然你可能明天就忘记了今天说的话,但接受者可能珍视一生。
10.用我们的奋斗和梦想扬起青春的船帆,当我们努力拼搏地摇浆时,成功的闸门也会慢慢地再为我们打开,我们将享受一份青春的美好,收获一份成功的喜悦。
11.每天告诉自己一次:我真的很不错。
12.人生最大的挑战没过于战胜自己!13.愚痴的人,一直想要别人了解他。
有智慧的人,却努力的了解自己。
14.生命的道路上永远没有捷径可言,只有脚踏实地走下去。
15.只要还有明天,今天就永远是起跑线。
小主收集分享30句励志美文,闲暇时不妨看看。
共勉(下)1.火把倒下,火焰依然向上。
2.认真可以把事情做对,而用心却可以做到完美。
3.最后的措手不及是因为当初游刃有余的自己4.现实很近又很冷,梦想很远却很温暖。
5.松驰的琴弦,永远奏不出时代的强音。
6.堕落;人生不在乎掠取多少,而在于追求过程的完美与卓越!磨练,使人难以忍受,使人步履维艰,但它能使强者站得更挺,走得更稳,产生更强的斗志。
7.敢于向黑暗宣战的人,心里必须充满光明。
8.梦想注定是孤独的旅程,路上少不了质疑和嘲笑,但那又怎样,哪怕遍体鳞伤也要勇往直前。
一、交底项目:电线穿管及布线施工二、交底目的:为确保电线穿管及布线施工过程中的安全,防止发生安全事故,特制定本安全技术交底。
三、交底内容:1. 作业人员要求:(1)作业人员必须具备电工操作证,熟悉电气安装规范及安全操作规程。
(2)作业人员应穿戴符合规定的安全帽、工作服、绝缘鞋等个人防护用品。
2. 施工现场要求:(1)施工现场应保持整洁,通道畅通,严禁堆放杂物。
(2)施工现场应配备消防器材,确保消防通道畅通。
3. 材料及工具要求:(1)电线、电缆应符合国家标准,并有合格证明。
(2)电线保护管应符合国家标准,具有足够的强度和耐腐蚀性。
(3)施工工具应完好,符合安全操作要求。
4. 施工流程及注意事项:(1)施工前,应仔细阅读设计图纸,了解电路布局及电线走向。
(2)根据设计图纸,合理布置电线保护管,确保电线在管内无交叉、重叠。
(3)穿线前,应检查电线保护管是否通畅,无堵塞、破损等现象。
(4)穿线时,应缓慢、均匀地将电线穿入保护管,避免用力过猛导致电线损坏。
(5)穿线过程中,如遇电线无法穿入,可适当调整保护管位置或使用专用工具进行穿线。
(6)穿线完毕后,应检查电线在保护管内的位置,确保无扭曲、打结等现象。
(7)布线时,应按照设计要求进行,确保电线连接牢固,无松动现象。
(8)施工过程中,如发现电线绝缘层破损,应及时更换,防止发生漏电事故。
5. 安全措施:(1)作业人员应严格遵守操作规程,不得擅自改变施工方案。
(2)施工现场应设置警示标志,提醒过往人员注意安全。
(3)施工过程中,如发现安全隐患,应立即停止施工,并及时报告上级领导。
(4)施工结束后,应对施工现场进行清理,确保无安全隐患。
四、交底时间:____年__月__日五、交底人:____(电工姓名)六、验收人:____(项目管理人员姓名)七、备注:1. 本安全技术交底应认真执行,确保施工安全。
2. 施工过程中,如遇特殊情况,应及时调整施工方案,确保安全施工。
管内穿绝缘导线安装工程技术交底一、工程概述管内穿绝缘导线安装工程是建筑电气安装中的重要环节,其质量直接影响到电气系统的安全可靠运行。
本工程涵盖了各类建筑物内的照明、插座、动力等线路的导线穿管安装工作。
二、施工准备1、材料要求(1)绝缘导线:导线的规格、型号必须符合设计要求,并有产品出厂合格证。
(2)镀锌铁丝或钢丝:应顺直无背扣、扭结等现象,并具有相应的机械拉力。
(3)护口:应根据管径的大小选择相应规格的护口。
(4)连接套管:应采用与导线材质、规格相应的套管。
(5)接线端子(接线鼻):应根据导线的根数和总截面选择相应规格的接线端子。
2、主要机具(1)克丝钳、尖嘴钳、剥线钳、压线钳、电工刀、一字及十字改锥。
(2)万用表、兆欧表。
(3)放线架、放线车。
3、作业条件(1)配管工程或线槽安装工程已配合土建结构施工完毕。
(2)建筑抹灰及地面工程结束后进行穿线。
三、工艺流程选择导线→ 穿带线→ 扫管→ 放线及断线→ 导线与带线的绑扎→ 带护口→ 导线连接→ 线路绝缘遥测四、操作要点1、选择导线(1)根据设计图纸要求,正确选择导线规格、型号。
(2)相线、零线及保护地线的颜色应加以区分,相线采用黄、绿、红三色,零线采用淡蓝色,保护地线采用黄绿双色线。
2、穿带线(1)带线一般采用φ12 φ20mm 的钢丝,将其头部弯成不封口的圆圈,以防止在管内遇到阻力时被卡住。
(2)将带线穿入管路内,在管路的两端应留有 10 15cm 的余量。
3、扫管(1)将布条的两端牢固地绑扎在带线上,两人来回拉动带线,将管内的杂物清除干净。
(2)对于弯管较多或管路较长的情况,可向管内吹入滑石粉,以减少摩擦,便于穿线。
4、放线及断线(1)放线前应根据施工图对导线的规格、型号进行核对。
(2)放线时应将导线置于放线架或放线车上,不能将导线在地上随意拖拉,以防损伤绝缘层。
(3)断线时应考虑导线的预留长度,接线盒、开关盒、插座盒及灯头盒内导线的预留长度应为 15cm,配电箱内导线的预留长度应为配电箱箱体周长的 1/2。
电线穿管技术交底1、合同主体11 甲方(发包方):____________________12 法定代表人:____________________13 地址:____________________14 联系方式:____________________15 乙方(承包方):____________________16 法定代表人:____________________17 地址:____________________18 联系方式:____________________2、合同标的21 本合同的标的为电线穿管技术交底服务。
22 具体包括但不限于:对甲方指定区域内的电线进行穿管操作,确保电线敷设符合相关安全标准和技术规范。
23 乙方应根据甲方提供的施工图纸、技术要求及现场实际情况,制定合理的电线穿管方案,并经甲方审核同意后实施。
3、权利义务31 甲方权利义务311 有权对乙方的电线穿管工作进行监督和检查。
312 按照合同约定向乙方支付相应的费用。
313 提供乙方施工所需的必要条件,如施工场地、水电接入等。
314 及时协助乙方解决施工过程中遇到的与甲方相关的问题。
32 乙方权利义务321 有权要求甲方按照合同约定支付费用。
322 按照合同约定的时间、质量要求完成电线穿管工作。
323 严格遵守国家及地方相关法律法规、行业标准和规范进行施工。
324 负责施工过程中的安全管理,如因乙方原因造成安全事故,应承担全部责任。
325 施工完成后,向甲方提供完整的技术交底资料。
4、违约责任41 若甲方未按照合同约定支付费用,每逾期一天,应按照未支付金额的X%向乙方支付违约金。
42 若乙方未按照合同约定的时间完成电线穿管工作,每逾期一天,应按照合同总金额的X%向甲方支付违约金。
若逾期超过X天,甲方有权解除合同,并要求乙方返还已支付的款项,同时乙方应按照合同总金额的X%向甲方支付违约金。
43 若乙方施工质量不符合合同约定及相关标准规范,乙方应负责无偿返工直至达到合格标准,并承担由此给甲方造成的损失。
一、施工前安全交底一、施工背景为确保室内穿线施工的安全、顺利进行,根据《建筑电气工程施工质量验收规定》(GB50303-2002)等相关法律法规和标准,现将室内穿线施工的安全技术要求交底如下:二、施工人员安全须知1. 施工人员必须持证上岗,熟悉本岗位操作规程和安全技术要求。
2. 施工前应充分了解施工现场环境,熟悉施工图纸,掌握施工工艺。
3. 严格遵守劳动纪律,服从现场管理,确保施工安全。
4. 施工过程中,应佩戴好个人防护用品,如安全帽、手套、防护眼镜等。
三、施工安全注意事项1. 施工前应检查施工工具、设备是否完好,如有损坏应及时更换。
2. 穿线管安装前,应确保管材、配件符合国家相关标准,并经过严格检验。
3. 穿线过程中,严禁使用损坏、老化、绝缘性能下降的导线。
4. 穿线时,应保持施工环境整洁,不得在潮湿、易燃、易爆等危险区域进行施工。
5. 施工过程中,严禁使用电焊、气焊等明火作业。
6. 施工现场应设置安全警示标志,并安排专人进行现场监护。
四、施工过程中紧急情况应对措施1. 发生火灾时,应立即切断电源,使用灭火器、消防栓等消防设施进行灭火。
2. 发生触电事故时,应立即切断电源,对伤员进行心肺复苏等急救措施,并迅速拨打急救电话。
3. 发生高处坠落事故时,应立即组织救援,并报告相关部门。
五、施工完成后安全检查1. 施工完成后,应对施工现场进行全面检查,确保施工质量符合要求。
2. 检查施工过程中是否存在安全隐患,及时整改。
3. 清理施工现场,确保施工环境整洁。
六、施工总结1. 施工过程中,如有违反安全规定的行为,应立即制止,并予以纠正。
2. 施工结束后,对施工过程进行总结,总结经验教训,不断提高施工安全管理水平。
3. 加强对施工人员的安全教育,提高安全意识,确保施工安全。
室内穿线施工安全技术交底到此结束,请各施工人员认真学习,严格遵守,确保施工安全。
交底人:________交底时间:____年__月__日备注:本交底内容仅供参考,具体施工安全要求以现场实际情况为准。
一、交底目的为确保电线穿管敷设施工安全,预防事故发生,提高施工人员的安全意识,现将电线穿管敷设安全技术交底如下。
二、交底内容1. 施工现场安全规定(1)施工人员必须佩戴安全帽、安全带等个人防护用品。
(2)施工区域设置警示标志,禁止无关人员进入。
(3)施工过程中,确保现场通风良好,防止有害气体积聚。
2. 电线穿管敷设施工要求(1)施工前,应仔细检查电线、穿管等材料的质量,确保符合国家相关标准。
(2)穿管前,应清除管内杂物,确保管内干净、畅通。
(3)电线穿管敷设时,应遵循以下原则:a. 电线应顺直,不得扭曲、打结。
b. 电线与管壁之间应留有适当间隙,防止电线过热。
c. 电线在管内不得交叉,以免影响使用。
d. 电线穿管敷设后,应检查管内电线是否固定牢固,防止电线脱落。
3. 电线接头处理(1)电线接头应采用合格的热缩管、接线端子等材料。
(2)接头处应保持清洁,防止水分侵入。
(3)接头处应进行绝缘处理,确保绝缘性能良好。
4. 施工注意事项(1)施工过程中,注意观察电线、穿管等材料是否有损伤,如有损伤,应立即更换。
(2)施工过程中,严禁使用尖锐物品对电线、穿管等材料进行切割。
(3)施工过程中,注意观察施工现场的电源开关、插座等设备,防止触电事故发生。
(4)施工完成后,应检查电线穿管敷设质量,确保符合要求。
三、安全措施1. 施工人员应接受安全教育培训,提高安全意识。
2. 施工现场设置安全警示标志,提醒施工人员注意安全。
3. 施工过程中,配备必要的安全防护用品,如安全帽、安全带等。
4. 施工单位应制定应急预案,一旦发生安全事故,立即启动应急预案,减少损失。
四、交底人及接收人交底人:________接收人:________交底日期:____年____月____日五、备注本安全技术交底适用于电线穿管敷设施工全过程,施工人员应严格遵守。
如有未尽事宜,可根据实际情况进行调整。
技术交底纪录年月日
呼和浩特市建筑工程质量监督检验站统一印制年月日
技术交底纪录
年月日
呼和浩特市建筑工程质量监督检验站统一印制年月日
技术交底纪录
年月日
呼和浩特市建筑工程质量监督检验站统一印制年月日
技术交底纪录年月日
呼和浩特市建筑工程质量监督检验站统一印制年月日
技术交底纪录
年月日
呼和浩特市建筑工程质量监督检验站统一印制年月日
技术交底纪录
年月日
呼和浩特市建筑工程质量监督检验站统一印制年月日
技术交底纪录年月日
呼和浩特市建筑工程质量监督检验站统一印制年月日。