单位定期存款核算实例(实际利率法)
- 格式:doc
- 大小:74.50 KB
- 文档页数:10
工程二单位存款业务处理案例一未按规定投资,验资遭拒。
案例二制造假章,购置支票,造成客户资金被盗案例三定期存款提前支取纠纷案例四某银行经理伪造单位定期存款开户证实书骗取2000万案例五银行职员挪用公司款项案例一未按规定投资,验资遭拒。
案情:2021年12月,李卫成和王建新各投入50万元人民币共同设立戴尔铸机厂,注册资金100万元人民币,其后委托正道会计师事务所进行验资,被告知该账户无法验资。
经查:其会计王丹携带工商行政管理机关核发的?企业名称预先核准通知书?及有关资料到银行申请开立银行存款账户,银行职员为其开立人民币一般存款账户,当李卫和王建新分别向该账户存入款项50万元和60万元用于验资及企业日常流动资金后,转账支付立成参谋筹建费用10万元,思考:为什么该账户不能验资?案例分析:验资需符合一定的规定,该单位及银行均违反了有关规定,因此事务所不同意验资是合理的。
1、一般存款账户适用于办理存款人借款转存、借款归还和其他结算的资金收付;临时存款账户适用于办理临时机构以及存款人临时经营活动发生的资金收付。
由于其账户开立只能用于验资,属临时账户。
2、用于注册验资的临时存款账户在验资期间只收不付。
且只能按成立合同或章程规定出资方式和金额办理。
案例二制造假章,购置支票,造成客户资金被盗案情:2021年12月10日,某市公安局经侦支队接到山东某计算机公司报案称,该公司通过资金中介人田某和赵某,于2021年9月21日将200万元人民币存入某银行文东支行,同年10月9日,该公司与银行打对账单时,发现200万元存款在存入当天即被转走。
12月12日,公安机关对该案立案侦查。
经侦查,9月20日,赵某谎称帮助文东支行的朋友完成存款任务,并以高息为诱饵,骗取山东某计算机公司在该行存款。
该银行工作人员霍某利用工作之便,偷出存款企业开户时的预留印鉴卡,再由田某等比照刻出假章,并以山东某计算机公司名义购置空白支票,然后开出支票,将存款200万转入急需资金使用的刘某账户,最后四人将200万元私分。
定期存款利率计算定期存款是指按照约定的存款金额和存款期限,以固定的利率进行存放的一种存款方式。
定期存款利率计算的原理是根据存款期限和利率来计算存款的利息。
首先,定期存款的利率由银行或其他金融机构根据市场情况和政策规定进行调整。
利率的调整一般涉及到通货膨胀率、市场利率以及货币政策等因素的综合考虑。
定期存款利率的计算方法有两种,一种是单利计算法,另一种是复利计算法。
单利计算法是指利息按照存款本金乘以存款期限乘以利率进行计算,而复利计算法是指利息按照每一期的本金乘以利率进行计算,然后再将计算出的利息累加到下一期的本金中,以此类推。
我们以一个具体的例子来说明定期存款利率的计算方法。
假设某人在一家银行存入10000元的定期存款,存款期限为一年,利率为5%。
按照单利计算法,存款的利息计算公式为:利息=存款本金×存款期限×利率=10000×1×5%=500元。
所以,一年后,该存款将变成10500元。
按照复利计算法,存款的利息计算公式为:利息=存款本金×(1+利率)^存款期限-存款本金=10000×(1+5%)^1-10000=10000×1.05-10000=500元。
所以,一年后,该存款将变成10500元。
定期存款利率计算的结果取决于存款期限、存款本金和利率的大小。
一般来说,存款期限越长,利率越高,存款的利息也就越高。
而存款本金越大,利息也就越高。
另外,存款利率的计算一般是按年计算的,如果存款期限不满一年,可以按照一定比例来计算。
值得注意的是,定期存款在存入后一般不能提前支取。
如果在存款期限内需要提前支取,银行或其他金融机构可能会收取一定的手续费或者降低利率。
总之,定期存款利率计算是根据存款期限和利率来计算存款的利息。
利息的计算方法主要有单利计算法和复利计算法。
存款的利息大小取决于存款期限、存款本金和利率的大小。
定期存款在存入后一般不能提前支取。
(1)2001年3月31日,办理合成洗涤剂厂定期存款存入业务时,编制会计分录:借:吸收存款——活期存款——合成洗涤剂厂 ¥100000.00贷:吸收存款——定期存款——合成洗涤剂厂(本金) ¥100000.00(2)2001年6月30日确认利息费用时,编制如下会计分录:借:利息支出——定期存款利息支出 ¥1125.00单位定期存款实际利率法核算例题例题:2001年3月31日,工商银行新街口支行收到合成洗涤额为100000元,要求转账两年期的定期存款,当时银行挂牌的两4.68%。
合成洗涤剂厂于2003年3月31日到期支取本息。
工商银计提利息。
假设不考虑其他因素。
解答:吸收存款初始确认金额=100000元以季度为单位计算每期现金流如右图所示RATE(8,,-1000000,109360,)=1.1247%实际利率与名义利率不相符采用实际利率法计算利息费用和吸收存款摊余成本的数据如下图所示实际利率法计算计息费用和吸收存款摊余成本费吸收存款——定期存款——合成洗涤剂厂(利息调整) ¥45.00贷:应付利息——合成洗涤剂厂 ¥1170.00(数字格式下同)(3)2001年9月30日确认利息费用时,编制如下会计分录:借:利息支出——定期存款利息支出 1137吸收存款——定期存款——合成洗涤剂厂(利息调整) 33贷:应付利息——合成洗涤剂厂 1170(4)2001年12月31日确认利息费用时,编制如下会计分录:借:利息支出——定期存款利息支出 1150吸收存款——定期存款——合成洗涤剂厂(利息调整) 20贷:应付利息——合成洗涤剂厂 1170(5)2002年3月31日确认利息费用时,编制如下会计分录:借:利息支出——定期存款利息支出 1163吸收存款——定期存款——合成洗涤剂厂(利息调整) 7贷:应付利息——合成洗涤剂厂 1170(6)2002年6月30日确认利息费用时,编制如下会计分录:借:利息支出——定期存款利息支出 1176贷:应付利息——合成洗涤剂厂 1170吸收存款——定期存款——合成洗涤剂厂(利息调整) 6(7)2002年9月30日确认利息费用时,编制如下会计分录:借:利息支出——定期存款利息支出 1189贷:应付利息——合成洗涤剂厂 1170吸收存款——定期存款——合成洗涤剂厂(利息调整) 19(8)2002年12月30日确认利息费用时,编制如下会计分录:借:利息支出——定期存款利息支出 1203贷:应付利息——合成洗涤剂厂 1170吸收存款——定期存款——合成洗涤剂厂(利息调整) 33(9)2003年3月31日到期支取本息时,编制如下会计分录:借:吸收存款——定期存款——合成洗涤厂(本金) 100000应付利息——合成洗涤剂厂 1170贷:吸收存款——活期存款——合成洗涤剂厂 109360成洗涤剂厂签发的转账支票一张,金时银行挂牌的两年期定期存款年利率为本息。
定期存款利率计算方法定期存款是一种常见的理财方式,通过将一定金额的资金存入银行或其他金融机构,按照约定的利率和期限进行存款,以获取一定的利息收益。
而了解定期存款利率的计算方法,对于理财规划和资金管理至关重要。
首先,我们需要了解定期存款利率的计算方式。
定期存款的利率计算一般是按照年利率来计算的,通常情况下银行会给出不同期限的定期存款对应的年利率。
例如,某银行的一年期定期存款年利率为3%,那么在一年期定期存款10000元的情况下,我们可以通过以下方法来计算利息收益:利息=存款金额×年利率。
利息=10000×3%=300元。
这样,我们就可以得到一年期定期存款的利息收益为300元。
当然,如果存款期限不是一年,我们可以通过相应的计算方法来得到不同期限的利息收益。
此外,对于复利计算的定期存款,我们也可以通过以下方法来计算利息收益:复利计算的定期存款利息=存款金额×(1+年利率)^存款年限-存款金额。
例如,某银行的一年期复利定期存款年利率为3%,那么在一年期定期存款10000元的情况下,我们可以通过以下方法来计算利息收益:利息=10000×(1+3%)^1-10000=300元。
通过以上的计算方法,我们可以清晰地了解定期存款利率的计算方式,从而更好地规划自己的理财计划。
除了了解定期存款利率的计算方式,我们还需要注意定期存款利率的变动情况。
一般情况下,银行的定期存款利率会根据市场利率的变化而进行调整。
因此,在选择定期存款产品时,我们需要关注市场利率的变动情况,以及银行的定期存款利率政策,从而选择最适合自己的定期存款产品。
总之,定期存款利率的计算方法对于我们的理财规划和资金管理至关重要。
通过了解定期存款利率的计算方式,我们可以更好地规划自己的理财计划,选择适合自己的定期存款产品,从而获取更多的利息收益。
希望本文所述内容对大家有所帮助,谢谢阅读!。
银行定期存款利率计算公式
人们存款到银行时,通常可以享受到利率,从而能够获得额外的收益,但存款利率的比例不是固定的,会受到市场经济情况的影响而变化。
因此,若想要计算出存款利率,需要了解当前的市场现状,以及采用一定的计算方法。
一般来说,计算银行定期存款利率需要用到如下公式:
定期存款利率=(存款期利息/存款期本金)×100%
其中,存款期利息即为存款期间所产生的收益,存款期本金指的是存款期间原始的存款金额,而其后的100%代表存款期利息收益相对于存款期本金收益的百分比。
接下来,就以“赵先生每月1日在银行存入10000元”为例,来计算赵先生这次存款的利率。
那么,根据定期存款利率的计算公式,可得出定期存款利率=(存款期利息/存款期本金)×100%,其中存款期本金即10000元,而存款期利息则可以根据赵先生存款期间的收益和支出来计算。
假设赵先生存款一个月后,可以获得1000元的收益,那么存款期利息就是1000元,所以定期存款利率=(1000/10000)×100%=10%。
即赵先生的存款,一个月的利率为10%。
此外,也有其他影响存款利率的因素,如银行的货币政策、财政政策和市场的供求关系等,这些都会影响定期存款利率的高低。
因此,为了获得更好的存款利率,在存款时,人们要充分了解当前国内市场情况和政策,并根据自身情况选择最合适的存款方式。
总之,要计算出银行定期存款利率,需要使用定期存款利率计算公式,以及根据当前市场状况及存款期收益情况来计算。
只有准确掌握银行定期存款利率的计算方法,才能实现良好的财务管理。
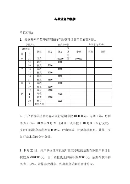
存款业务的核算单位存款:1.根据开户单位华都宾馆的存款资料计算单位存款利息。
华都宾馆存款分户帐年利率为0.36%2、开户单位华星公司存入银行定期存款100000元,定期1年,月利率为2.7‰,2009年9月20日到期。
该单位于10月8日来行支取,支取日活期存款利率为0.36%。
经审核后,计算存款利息,并作出支取存款本息的会计分录。
3、9月20日,开户单位江南机械厂第三季度的活期存款账户累计日积数为9840000元,由于错帐更正冲减积数8000元,活期存款年利率为0.36%。
计算存款利息,作出利息转帐的会计分录。
储蓄存款:1.活期储蓄存款业务(1)户名:李清账号:2011008 年利率为0.36%要求:根据上述资料,计算出计息积数,并在结息日计算出利息。
(2)户名:陈华账号:2011009 年利率为0.36%要求:根据资料计算出计息积数,并在销户日结出结息,结清该户。
2.定期储蓄存款整存整取业务(1)储户汪静于2009年9月20日持2008年8月31日存入的1年期定期储蓄存单,金额10000元,来行支取利息,本金转存3年期定期储蓄。
(2)2009年9月20日,储户陈吴持2008年4月2日存入的3年期定期储蓄存单,金额20000元,来行要求提前支取,经查验证件相符,本息全部付现。
(3)储户张青于2009年9月20日持2008年1月26日存入的1年期定期储蓄存单,金额36000元,来行支取,经核查无误,本息全部付现。
要求:根据以上资料,计算出利息,并作出相应的会计分录。
3.定期储蓄存款零存整取业务(1)储户王信2009年9月20日持2008年9月20日开户的1年期零存整取存折来行取款,该笔存款在存入过程中,第10个月漏存,其余每月固定存入本金1000元。
(2)2009年9月20日,储户郑明持2008年9月20日开户的1年期零存整取存折来行取款,每月固定存入本金500元,当中无漏存。
要求:根据以上资料,计算出利息,并作出相应的会计分录。
单位定期存款核算实例(实际利率法)【例3-3】2008年3月31日,工商银行洪山支行收到中信公司签发的转账支票一张,金额为100 000元,要求转存两年期的定期存款,当时银行挂牌的两年期定期存款年利率为 4.68%。
中信公司于2010年3月31日到期支取本息。
工商银行洪山支行于每季季末计提利息。
假设不考虑其它因素。
吸收存款初始确认金额=100 000(元) 设吸收存款的实际利率为IRR ,根据公式∑=+=++++++=nt tt IRR CF IRR CF IRR CF IRR CF V 1n n2211)1()(1)1()1( ,得:%1247.1)1(%)68.421(0001000001008=+⨯+⨯=IRR IRR 由计算结果可知,吸收存款实际季利率IRR=1.1247%,与名义季利率(4.68%÷4=1.17)不相等。
银行办理吸收存款业务时,虽然没有发生交易费用和溢折价,但由于实际付息周期(到期一次单利付息)与计息周期(按季)不相同,因此,其实际利率与名义利率不相等。
采用实际利率法计算利息费用和吸收存款摊余成本的数据见表3-5所示:表3-5 实际利率法计算利息费用和吸收存款摊余成本表根据上表数据,工商银行洪山支行的有关账务处理如下:(1)2008年3月31日,办理中信公司定期存款存入业务时:借:吸收存款——活期存款——中信公司户 100 000 贷:吸收存款——定期存款——中信公司户(本金) 100 000 (2)2008年6月30日确认利息费用时:借: 利息支出——定期存款利息支出户 1 125 吸收存款——定期存款——中信公司户(利息调整) 45 贷: 应付利息——中信公司户 1 170 (3)2008年9月30日确认利息费用时:借: 利息支出——定期存款利息支出户 1 138 吸收存款——定期存款——中信公司户(利息调整) 32 贷: 应付利息——中信公司户 1 170 (4)2008年12月31日确认利息费用时:借: 利息支出——定期存款利息支出户 1 150 吸收存款——定期存款——中信公司户(利息调整) 20 贷: 应付利息——中信公司户 1 170 (5)2009年3月31日确认利息费用时:借: 利息支出——定期存款利息支出户 1 163 吸收存款——定期存款——中信公司户(利息调整) 7贷: 应付利息——中信公司户 1 170(6)2009年6月30日确认利息费用时:借: 利息支出——定期存款利息支出户 1 176贷: 应付利息——中信公司户 1 170 吸收存款——定期存款——中信公司户(利息调整) 6 (7)2009年9月30日确认利息费用时:借: 利息支出——定期存款利息支出户 1 189贷: 应付利息——中信公司户 1 170 吸收存款——定期存款——中信公司户(利息调整) 19 (8)2009年12月31日确认利息费用时:借: 利息支出——定期存款利息支出户 1 203 贷: 应付利息——中信公司户 1 170 吸收存款——定期存款——中信公司户(利息调整) 33 (9)2010年3月31日确认利息费用时:借: 利息支出——定期存款利息支出户 1 216贷: 应付利息——中信公司户 1 170 吸收存款——定期存款——中信公司户(利息调整) 46 (10)2010年3月31日,办理中信公司到期支取本息业务时:借:吸收存款——定期存款——中信公司户(本金) 100 000 应付利息——中信公司户 9 360贷:吸收存款——活期存款——中信公司户 109 360【例3-4】沿用【例3-3】的资料,假设中信公司由于急需资金,于2009年3月31日提前支取本金80 000元,剩余本金20 000元于2010年3月31日到期支取。
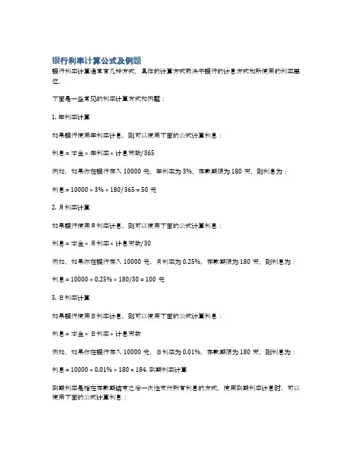
银行利率计算公式及例题银行利率计算通常有几种方式,具体的计算方式取决于银行的计息方式和所使用的利率单位。
下面是一些常见的利率计算方式和例题:1. 年利率计算如果银行使用年利率计息,则可以使用下面的公式计算利息:利息 = 本金 × 年利率 × 计息天数/365例如,如果你在银行存入10000元,年利率为3%,存款期限为180天,则利息为:利息 = 10000 × 3% × 180/365 = 50元2. 月利率计算如果银行使用月利率计息,则可以使用下面的公式计算利息:利息 = 本金 × 月利率 × 计息天数/30例如,如果你在银行存入10000元,月利率为0.25%,存款期限为180天,则利息为:利息 = 10000 × 0.25% × 180/30 = 100元3. 日利率计算如果银行使用日利率计息,则可以使用下面的公式计算利息:利息 = 本金 × 日利率 × 计息天数例如,如果你在银行存入10000元,日利率为0.01%,存款期限为180天,则利息为:利息 = 10000 × 0.01% × 180 = 184. 到期利率计算到期利率是指在存款期结束之后一次性支付所有利息的方式。
使用到期利率计息时,可以使用下面的公式计算利息:利息 = 本金 × 到期利率例如,如果你在银行存入10000元,到期利率为3%,则利息为:利息 = 10000 × 3% = 300元5. 协议利率计算协议利率是指银行与客户协商确定的利率。
协议利率的计算方式可能会有所不同,因此应当根据银行的具体规定进行计算。
例如,如果你在银行存入10000元,协议利率为3%,存款期限为180天,则利息为:利息 = 10000 × 3% × 180/365 = 50元注意,以上计算方式均基于等额本息还款方式。
•西林公司对持有至到期投资采用实际利率法确认利息收入。
2006年1月3日该公司以银行存款106万元,购入N公司当日发行的面值100万元、期限3年、票面利率10%、每年1月2日付息、到期一次还本的债券,准备持有至到期。
假定在2006年12月31日,经西林公司测算,其持有至到期投资预计未来现金流量现值为100万元。
2007年12月31日预计未来现金流量现值为98万元。
经测算,该持有至到期投资的实际利率为7.69%,利息收入确认表见表。
•2006年12月31日
–应计提减值准备1 041 500-1 000 000=41 500万元
借:资产减值损失41 500
贷:持有至到期投资减值准备41 500
•2007年12月31日,确认利息收入
–应确认利息收入=1 000 000×7.69%=76 900(元)
借:应收利息100 000
贷:投资收益76 900
持有至到期投资——利息调整23 100
•2007年12月31日,进行减值测试
–计提减值前账面价值=1 000 000-23 100=976 900(元)
–应计提减值准备=976 900-980 000=-3 100(元)
–不计提减值准备时的摊余成本:1 021 600元
–升值3 100元转回的账面价值:980 000元
–全部转回
借:持有至到期投资减值准备 3 100
贷:资产减值损失 3 100。
举例说明实际利率法确认持有至到期投资实际利息收入的思路和过程作者:王燕梅,裴淑红来源:《时代经贸·北京商业》 2018年第22期持有至到期投资是指到期日固定、回收金额固定或可确定,且企业有明确意图和能力持有至到期的债权性投资。
企业设置“持有至到期投资”科目,核算企业持有至到期投资的摊余成本。
本科目可按持有至到期投资的类别和品种,分别“成本”、“利息调整”、“应计利息”等进行明细核算。
本科目期末借方余额,反映企业持有至到期投资的摊余成本。
一、实际利率法确认持有至到期投资实际利息收入的会计处理(一)债券溢折价的形成原因及核算账户企业可按债券面值、溢价和折价购入企业债券。
债券溢价或折价是由于债券的名义利率(或票面利率)与实际利率(或市场利率)不同而引起的。
当债券票面利率高于市场利率,表明债券发行单位实际支付的利息将高于按市场利率计算的利息,则购买单位应按高于债券票面价值的价格即溢价购入债券,为以后多得利息而事先付出代价。
如果债券的票面利率低于市场利率,表明发行单位今后实际支付的利息低于按照市场利率计算的利息,则购买单位应按照低于债券票面价值的价格即折价购入债券,为今后少得利息而事先得到补偿。
债券溢折价通过“利息调整”明细科目进行核算。
(二)采用实际利率法确认持有至到期投资实际利息收入的计量企业应当采用实际利率法,按摊余成本对持有至到期投资进行后续计量。
实际利率法是指按照金融资产的实际利率计算其摊余成本及各期利息收入的方法。
金融资产的摊余成本是指该金融资产的初始确认金额经下列调整后的结果:(1)扣除已偿还的本金;(2)加上或减去采用实际利率法将该初始确认金额与到期日金额之间的差额进行摊销形成的累计摊销额;(3)扣除已发生的减值损失。
实际利率是指将金融资产在预期存续期间或适用的更短期间内的未来现金流量,折现为该金融资产当前账面价值所使用的利率。
实际利率应当在取得持有至到期投资时确定,在该持有至到期投资预期存续期间或适用的更短期间内保持不变。
定期存款利息计算定期存款利息是指将一定金额存入银行并按照约定的期限和利率进行存放,到期后获得的利息收入。
下面将为您详细介绍定期存款利息的计算方法。
一、计算利息的基本公式定期存款的计息方法有简单利息和复利息两种。
其中,简单利息计算公式如下:利息 = 本金× 年利率× 存款期限复利利息的计算公式如下:利息 = 本金(1 + 年利率÷ 次数)^ (次数× 存款期限) - 本金其中,“本金”表示您的存款金额,“年利率”表示银行约定的年利率,“存款期限”表示您的存款期限(以年为单位),而“次数”表示利息的计算次数。
二、例子说明为了更好地理解定期存款利息的计算方法,以下通过几个例子进行说明。
例1:小明将1万元存入银行,存款期限为1年,年利率为5%,计算该存款的利息收入。
根据简单利息计算公式,利息 = 1万元× 5% × 1年= 500元。
因此,小明的存款在存满1年后将获得500元的利息收入。
例2:小红将2万元存入银行,存款期限为2年,年利率为6%,计算该存款的利息收入。
根据复利利息计算公式,利息 = 2万元×(1 + 6% ÷ 1)^(1 × 2) - 2万元 = 2280元。
因此,小红的存款在存满2年后将获得2280元的利息收入。
例3:小李将3万元存入银行,存款期限为3年,年利率为7%,计算该存款的利息收入。
根据复利利息计算公式,利息 = 3万元×(1 + 7% ÷ 1)^(1 × 3) - 3万元 = 3303元。
因此,小李的存款在存满3年后将获得3303元的利息收入。
以上就是定期存款利息计算的基本方法和示例。
实际上,银行在计算利息时可能还会考虑到存款利率的变动、存款期限的长度、利息的付息方式等因素,因此最终的利息收入可能会有所差异。
在实际存款时,您可以咨询银行工作人员了解更多详细信息。
银行存款利息计算方法实例演示
在实际计算中,由于银行采取的计息方式可能存在差异,例如按照年利率计算的年计息、季度计息、月计息等。
以下将具体介绍几种常见的计息方式。
一、按年计息:
二、按季度计息:
三、按月计息:
需要注意的是,以上仅是对利息计算的简单示例,实际情况中还需考虑到复利和税收等因素。
复利是指存款利息在约定周期内(如每年、每半年、每季度、每月等)按照约定利率计算,再将计算出的利息加入原本的本金中,作为下一周期利息计算的基数。
而税收方面,根据国家政策的不同,利息收入可能需要缴纳一定的税金。
综上所述,银行存款利息的计算是根据存款的本金、存期和利率等因素进行的,不同的计款方式会对利息产生不同的影响。
在进行存款时,存款人应了解银行的计息方式,并根据自身的需求选择适合的存期和存款方式,以获得最大的利息收入。
定期存款利息会计分录金融会例题1、某企业从银行提取现金4,000元借:现金4000贷:银行存款40002、采购员王强从财务科预借差旅费2000元,现金付讫借:其他应收款-王强2000贷:现金20003、5天后王强到财务科报销差旅费1800元,余款退回企业借:管理费用-差旅费1800现金200贷:其他应收款-王强20004、从某企业采购材料一批,价税款合计数为23400元,该企业适用的增值税税率为17%货款及税款未付,材料当日未运达企业借:在途物资20000应交税金-应交增值税(进项)3400贷;应付账款234005、3天后上述材料运抵企业,验收入库借:原材料20000贷:在途物资200006、以银行存款如数支付上述购买材料的货款及税款借:应付账款23400贷:银行存款234007、从车间领用材料一批,总价值8,000元,其中生产产品直接耗用7,000元,车间一般耗用1,000元借:生产成本7000制造费用1000贷:原材料80008、分配本月工资费用20,000元,其中生产工人工资12,000元,车间管理人员工资5,000元,厂部管理人员工资3,000 借:生产成本12000制造费用5000管理费用3000贷:应付职工薪酬200009、以现金支付本月应付工资借:应付职工薪酬20000贷:现金2000010、按工资总额的14%计提福利费借:生产成本1680制造费用700管理费用420贷:应付福利费280011、对外销售产品一批,不含税售价总额30,000元,增值税适用税率为17%,货款及税款未收到借:应收账款35100贷:主营业务收入30000应交税金-应交增值税(销项)510012、结转上述已销产品的实际成本25,000元借:主营业务成本25000贷:库存商品2500013、收到上述已销产品的货款及税款,存入银行借:银行存款35100贷:应收账款3510014、摊销应由本月负担的保险费等4,000元借:管理费用-保险费4000贷:待摊费用400015、计提固定资产折旧8,000元,其中生产用固定资产折旧6,000元,厂部管理用固定资产折旧2,000元借:制造费用6000管理费用2000贷:累计折旧800016、从银行取得5年期借款20万元,存入银行借:银行存款20万元贷:长期借款20万元17、收到投资者投入企业一项专利权,评估确认价值8万元借:无形资产-专利权8万元贷:实收资本8万元18、按规定交纳本月应交税金5,000元,银行存款付讫借:应交税金5000贷:银行存款500019、按规定支付本月借款的利息费用等4,000元,银行存款付讫借:财务费用4000贷:银行存款400020、以现金800元购买厂部办公用品借:管理费用-办公费800贷:现金800。
银行存款利息计算方法实例活期存款话说水母要开始找工作了,带着以前攒下的Money就到了一个陌生的城市,那天是2010-1-2,到了后就立即去银行办理了银行卡和存折,存了10,000元(活期存款1元即可开户)。
这个就是活期存款了,经过一段时间的奔波,总算找到工作了,时间也走到2010-2-3,要开始上班了,一高兴于是取了3,000块钱好好的逛了下商场。
转眼间一个月过去了,水母也领到了属于自己的第一份工资5,000元,工资直接打到办的银行卡上的。
背景介绍完了,从上面大家应该能看到活期储蓄很灵活,随存随取,于是疑惑也来了:我这卡里的钱一会多一会少的,利息怎么算啊?不用着急,既然有问题,总是可以解决的,银行采用的是一种叫积数计息法的方法,所谓积数计息法就是按照实际天数每日累计账户余额,以累计积数乘以日利率计算计息的方法。
积数计息法的计算公式如下:活期储蓄计息公式:利息=累计计息积数×日利率For personal use only in study and research; not for commercial use其中累计计息积数=账户每日余额合计数,日利率×年利率÷360。
日期存入支取余额计息期天数计息积数2010.1.2 10,000 10,000 2010.1.2~2010.2.23232×10,000=320,0002010.2.3 3,000 7,000 2010.2.3~2010.3.103636×7,000=252,0002010.3.11 5,000 12,000 2010.3.11~2010.3.201010×12,000=120,0002010.3.20 12,000上面的表格是水母这段时间的活期存储资金变化情况,由于银行每季末月2 0日结息,因此我们只计算到2010年3月20日营业终了,银行该付给我们的利息。
(2010年3月20日适用的活期存款利率为:0.36%)。
一、单位存款业务∙东风化肥厂填制现金缴款单存入销货收入现金40 000元。
∙星海商店开出现金支票一张,提取现金30 000元。
∙甲企业开出转账支票一张,支付本行开户单位乙企业购货款150 000元。
∙银行在结息日计算应付给宏达公司的利息8 000元,并于次日办理转账手续。
∙农和化肥厂签发转账支票200 000元,要求办理一年期的定期存款。
∙湘江制造厂2013年3月1日在某银行转账存入150 000元的定期存款,存期一年,年利率为4.2%,按月计提利息,到期全额取出。
∙南方公司2014年4月1日签发转账支票300 000元,转为半年期定期存款,存入时挂牌的存款利率为2.25%,按月计提利息。
由于急需资金,于2014年6月1日提前支取本金100 000元,2014年6月1日银行挂牌的活期存款利率为0.39%。
∙大云公司2013年5月6日存入银行一笔定期存款20万元,期限一年,年利率为3.25%,该单位于2014年6月18日来行支取,支取日活期存款利率为0.36%。
∙湘江公司2013年12月31日要求将其活期存款1 250万元转为5年期定期存款,银行实际收到的金额为1 000万元,当日银行挂牌的五年期定期存款年利率为4.72%,实际年利率为9.05%,按年计提利息,2008年12月31日湘江公司来行支取本息。
要求:根据上述资料编制会计分录。
正确答案:∙借:库存现金40 000贷:吸收存款——单位活期存款——东风化肥厂40 000∙借:吸收存款——单位活期存款——星海商店30 000贷:库存现金30 0003. 借:吸收存款——单位活期存款——甲企业150 000贷:吸收存款——单位活期存款——乙企业 1 50 0004. 借:利息支出——单位活期存款利息支出8 000贷:应付利息——宏达公司8 000 借:应付利息——宏达公司8 000贷:吸收存款——单位活期存款——宏达公司8 0005. 借:吸收存款——单位活期存款——农和化肥厂 200 000贷:吸收存款——单位定期存款——农和化肥厂200 000 6. 转账存入:借:吸收存款——单位活期存款——湘江制造厂150 000 贷:吸收存款——单位定期存款——湘江制造厂150 000 按月计提利息:应付利息=150 000×4.2%/12=525借:利息支出——单位定期存款利息支出525 贷:应付利息——湘江制造厂525 到期支取本息:借:吸收存款——单位定期存款——湘江制造厂150 000应付利息——湘江制造厂 5 775利息支出——单位定期存款利息支出 525 贷:吸收存款——单位活期存款——湘江制造厂156 300 7. 2014年4月1日转账存入:借:吸收存款——单位活期存款——南方公司300 000 贷:吸收存款——单位定期存款——南方公司300 000 按月计提利息:应付利息=300 000×2.25%/12=562.5借:利息支出——单位定期存款利息支出562.5 贷:应付利息——南方公司562.5 提前支取:冲销原已计提的100 000的2个月的利息原已计提的利息=100 000×2×2.25%/12=375借:应付利息——南方公司375 贷:利息支出——单位定期存款利息支出375 按6月1日挂牌价实际支付本息:应付利息=100 000×61×0.39%/360=66.08借:吸收存款——单位定期存款——南方公司 100 000利息支出——单位定期存款利息支出 66.08贷:吸收存款——单位活期存款——南方公司 100 065 8. 2013年5月6日转账存入:借:吸收存款——单位活期存款——大云公司200 000 贷:吸收存款——单位定期存款——大云公司200 000 2013年5月31日计提利息:应付利息=200 000×26×3.25%/360=469.44借:利息支出——单位定期存款利息支出 469.44 贷:应付利息——大云公司469.44 2013年6月末至2014年4月末每月计提利息:利息费用=200 000×3.25%/12=541.67借:利息支出——单位定期存款利息支出541.67 贷:应付利息——大云公司541.67 2014年6月18日支取:到期利息=200 000×1×3.25%=6 500逾期利息=200 000×43×0.36%/360=86应付利息=6 500+86=6 5862013年5月6日至2014年4月31日的利息=469.44+541.67×11=6427.812014年5月1日至2014年5月6日的利息=6500-6427.81=72.19 2014年5月1日至2014年6月18日的利息=72.19+86=158.19借:吸收存款——单位定期存款——大云公司 200 000应付利息——大云公司 6 427.81利息支出——单位定期存款利息支出 158.19 贷:吸收存款——单位活期存款——湘江制造厂206 586 9.(1)20*3年7月12日转账存入时:借:吸收存款——单位活期存款——长江公司1200000贷:吸收存款——单位通知存款——长江公司1200000(2)20*3年7月31日计提利息时:利息费用=1200000×20×1.72%360=1146.67(元)借:利息支出——单位通知存款利息÷支出1146.67贷:应付利息——长江公司1146.67(3)20*3年8月31日计提利息时:利息费用=1200000×31×1.72%÷360=1777.33(元)借:利息支出——单位通知存款利息支出1777.33贷:应付利息——长江公司1777.33(4)20*3年9月2日支付本息时:应付利息=1200000×52×1.54%÷360=2669.33(元)已提利息=1146.67+1777.33=2924(元)冲销利息=2924-2669.33=254.67(元)借:应付利息——长江公司254.67贷:利息支出——单位通知存款利息支出254.67支付本息时:借:吸收存款——单位通知存款——长江公司1200000应付利息——长江公司2669.33贷:吸收存款——单位活期存款——长江公司1202699.3310.实际利率法计算利息费用和吸收存款摊余成本表2013年12月31日存入定期存款:借:吸收存款——单位活期存款——湘江公司10 000 000 吸收存款——单位定期存款——湘江公司(利息调整)2 500 000 贷:吸收存款——单位定期存款——湘江公司(本金) 12 500 000 2014年12月31日计提利息费用:借:利息支出——单位定期存款利息支出 905 000 贷:应付利息——湘江公司590 000 吸收存款——单位定期存款——湘江公司(利息调整)315 000 2014年12月31日计提利息费用:借:利息支出——单位定期存款利息支出 905 000 贷:应付利息——湘江公司590 000 吸收存款——单位定期存款——湘江公司(利息调整)315 000 2015年12月31日计提利息费用:借:利息支出——单位定期存款利息支出 986 900 贷:应付利息——湘江公司590 000 吸收存款——单位定期存款——湘江公司(利息调整)396 900 2016年12月31日计提利息费用:借:利息支出——单位定期存款利息支出 1 076 200 贷:应付利息——湘江公司590 000 吸收存款——单位定期存款——湘江公司(利息调整) 486 200 2017年12月31日计提利息费用:借:利息支出——单位定期存款利息支出 1 173 000 贷:应付利息——湘江公司590 000吸收存款——单位定期存款——湘江公司(利息调整)583 600 2018年12月31日计提利息费用:借:利息支出——单位定期存款利息支出 1 308 300 贷:应付利息——湘江公司590 000 吸收存款——单位定期存款——湘江公司(利息调整) 718 300 借:吸收存款——单位定期存款——湘江公司(本金) 12 500 000 应付利息——湘江公司 2 950 000 贷:吸收存款——单位活期存款——湘江公司 15 450 000 习题二甲银行计息余额表20*3年9月科目名称:单位活期存款利率:0.5‟单位:元第三季度结息日(9月20日)计算的利息数为:利息=8171000*0.5‟÷30=136.18(元)9月21日编制“利息清单”,办理利息转账:借:应付利息——B单位136.18贷:吸收存款——单位活期存款——B单位136.18资产负债表日(9月30日)应计提的利息费用为:计提利息费用=1332000*0.5‟÷30=22.2(元)借:利息支出——单位活期存款利息支出22.2贷:应付利息——B单位22.2习题三甲银行分户账户名:B单位账号:利率:0.36% 单位:元利息=587000*0.36%÷360=5.87(元)习题五张明2013年7月15日在某银行开户,其活期存款存取情况见下表,按月计提利息,2013年9月29日销户,当日活期存款利率为0.36%。
单位定期利息算法计算公式在金融领域,利息是指借款人向贷款人支付的一定比例的资金,以补偿借款人使用贷款资金的成本。
在定期存款中,利息是银行向存款人支付的一定比例的资金,以吸引存款人存入资金。
而单位定期利息算法是计算定期存款利息的一种常见方法。
单位定期利息算法的计算公式如下:利息 = 本金年利率存款期限。
在这个公式中,本金是指存款的初始金额,年利率是指银行承诺向存款人支付的年利率,存款期限是指存款的时间长度。
利息的计算结果是以货币单位表示的,通常是以人民币或美元等货币单位。
以一个具体的例子来说明单位定期利息算法的应用。
假设某人存入了1万元人民币的定期存款,银行承诺向其支付年利率为3%的利息,存款期限为1年。
那么根据单位定期利息算法的公式,可以计算出该定期存款的利息为:利息 = 1万元 3% 1年 = 300元。
这意味着该存款人将在一年后获得300元的利息收入。
这样的计算方法可以帮助人们了解自己的存款将会获得多少利息收入,从而更好地规划自己的理财计划。
单位定期利息算法的应用不仅局限于个人存款,也可以用于企业的资金管理。
企业通常会将闲置资金进行定期存款,以获取一定比例的利息收入。
通过单位定期利息算法,企业可以计算出自己的存款将会获得多少利息收入,从而更好地规划资金运作和投资计划。
除了计算利息收入外,单位定期利息算法还可以帮助人们了解存款的实际收益率。
实际收益率是指存款的利息收入与本金的比例,它可以帮助人们评估存款的收益水平。
通过单位定期利息算法,人们可以计算出存款的实际收益率,从而更好地比较不同存款产品的收益水平,选择最合适的存款产品。
在实际应用中,单位定期利息算法也可以用于计算贷款的利息支出。
贷款人可以根据贷款金额、贷款利率和贷款期限,使用单位定期利息算法来计算贷款的利息支出。
这样的计算方法可以帮助贷款人了解自己将会支付多少利息支出,从而更好地规划自己的贷款还款计划。
总之,单位定期利息算法是一种常见的计算利息收入的方法,它可以帮助人们了解存款的利息收入、实际收益率以及贷款的利息支出。
单位定期存款核算实例(实际利率法)
【例3-3】2008年3月31日,工商银行洪山支行收到中信公司签发的转账支票一张,金额为100 000元,要求转存两年期的定期存款,当时银行挂牌的两年期定期存款年利率为 4.68%。
中信公司于2010年3月31日到期支取本息。
工商银行洪山支行于每季季末计提利息。
假设不考虑其它因素。
吸收存款初始确认金额=100 000(元) 设吸收存款的实际利率为IRR ,根据公式
∑=+=++++++=n
t t
t IRR CF IRR CF IRR CF IRR CF V 1n n
2211)1()(1)1()1( ,得:%
1247.1)1(%)
68.421(0001000001008
=+⨯+⨯=
IRR IRR 由计算结果可知,吸收存款实际季利率IRR=1.1247%,与名义季利率(4.68%÷4=1.17)不相等。
银行办理吸收存款业务时,虽然没有发生交易费用和溢折价,但由于实际付息周期(到期一次单利付息)与计息周期(按季)不相同,因此,其实际利率与名义利率不相等。
采用实际利率法计算利息费用和吸收存款摊余成本的数据见表3-5所示:
表3-5 实际利率法计算利息费用和吸收存款摊余成本表
根据上表数据,工商银行洪山支行的有关账务处理如下:
(1)2008年3月31日,办理中信公司定期存款存入业务时:借:吸收存款——活期存款——中信公司户 100 000 贷:吸收存款——定期存款——中信公司户(本金) 100 000 (2)2008年6月30日确认利息费用时:
借: 利息支出——定期存款利息支出户 1 125 吸收存款——定期存款——中信公司户(利息调整) 45 贷: 应付利息——中信公司户 1 170 (3)2008年9月30日确认利息费用时:
借: 利息支出——定期存款利息支出户 1 138 吸收存款——定期存款——中信公司户(利息调整) 32 贷: 应付利息——中信公司户 1 170 (4)2008年12月31日确认利息费用时:
借: 利息支出——定期存款利息支出户 1 150 吸收存款——定期存款——中信公司户(利息调整) 20 贷: 应付利息——中信公司户 1 170 (5)2009年3月31日确认利息费用时:
借: 利息支出——定期存款利息支出户 1 163 吸收存款——定期存款——中信公司户(利息调整) 7
贷: 应付利息——中信公司户 1 170
(6)2009年6月30日确认利息费用时:
借: 利息支出——定期存款利息支出户 1 176
贷: 应付利息——中信公司户 1 170 吸收存款——定期存款——中信公司户(利息调整) 6 (7)2009年9月30日确认利息费用时:
借: 利息支出——定期存款利息支出户 1 189
贷: 应付利息——中信公司户 1 170 吸收存款——定期存款——中信公司户(利息调整) 19 (8)2009年12月31日确认利息费用时:
借: 利息支出——定期存款利息支出户 1 203 贷: 应付利息——中信公司户 1 170 吸收存款——定期存款——中信公司户(利息调整) 33 (9)2010年3月31日确认利息费用时:
借: 利息支出——定期存款利息支出户 1 216
贷: 应付利息——中信公司户 1 170 吸收存款——定期存款——中信公司户(利息调整) 46 (10)2010年3月31日,办理中信公司到期支取本息业务时:借:吸收存款——定期存款——中信公司户(本金) 100 000 应付利息——中信公司户 9 360
贷:吸收存款——活期存款——中信公司户 109 360
【例3-4】沿用【例3-3】的资料,假设中信公司由于急需资金,于2009年3月31日提前支取本金80 000元,剩余本金20 000元于2010年3月31日到期支取。
2009年3月31日银行挂牌的活期存款利率为0.36%,其他资料同上。
由【例3-3】的计算结果可知,吸收存款的初始确认金额为100 000元,实际利率为1.1247%。
表3-6 实际利率法计算利息费用和吸收存款摊余成本表
根据上表数据,工商银行洪山支行的有关账务处理如下:
(1)~(5)的账务处理同【例3-3】
(6)2009年3月31日办理中信公司定期存款部分提前支取业务时:应付提前支取部分利息=80 000×364×0.36%÷360=291.20(元)
(支付提前支取部分本金及利息)
借:吸收存款——定期存款——中信公司户(本金)100 000 应付利息——定期存款利息户 291.20 贷:吸收存款——活期存款——中信公司户 100 291.20
(未支取部分的本金)
借:吸收存款——活期存款——中信公司户 20 000
贷:吸收存款——定期存款——中信公司户(本金) 20 000 【此时银行实际现金流量为100291.2-20000=80291.2元】 由于原预期现金流量发生改变,银行应按初始实际利率重新计算新预期现金流量现值,重估吸收存款的账面价值,相关调整金额应计入当期损益。
2009年3月31日银行重估前吸收存款的摊余成本
=103 413+1 163=104 576(元)
2009年3月31日银行重新计算新预期现金流量现值
元)(20.206101%)
1247.11(872
2120.29180%)1247.11(%)68.421(0002020.291804
4=++=+⨯+⨯+
= 相关调整金额=101 206.20-104 576=-3 369.80(元)
借:应付利息——中信公司户 (1 170×4×000100000
80-291.20) 3452.80
(提前支取部分定期转为活期计息的利息差额)
贷:利息支出——定期存款利息支出户 3 369.80 吸收存款——定期存款——中信公司户(利息调整)(104*80%) 83 2009年3月31日银行重估后吸收存款的摊余成本
=101 206.20-80 291.20=20 915(元)【现金流现值】(①+②-③) (7)2009年6月30日确认利息费用时:
借:利息支出——定期存款利息支出户(20915*1.1247%) 235 贷: 应付利息——中信公司户(20000*4.68%/4) 234
吸收存款——定期存款——中信公司户(利息调整) 1 (8)2009年9月30日确认利息费用时:
借: 利息支出——定期存款利息支出户 238 贷: 应付利息——中信公司户 234 吸收存款——定期存款——中信公司户(利息调整) 4 (9)2009年12月31日确认利息费用时:
借: 利息支出——定期存款利息支出户 241
贷: 应付利息——中信公司户 234 吸收存款——定期存款——中信公司户(利息调整) 7 (10)2010年3月31日确认利息费用时:
借: 利息支出——定期存款利息支出户 243 贷: 应付利息——中信公司户 234 吸收存款——定期存款——中信公司户(利息调整) 9
(11)2010年3月31日,办理中信公司到期支取剩余本息业务时:
借:吸收存款——定期存款——中信公司户(本金)20 000 应付利息——中信公司户 1 872
贷:吸收存款——活期存款——中信公司户21 872
【例3-5】沿用【例3-3】的资料,假设中信公司逾期于2010年6月26日要求支取本息,2010年6月26日银行挂牌的活期存款利率为0.36%,假设中信公司2008年3月31日存入该定期存款时没有和银行约定办理自动转存。
其他资料同【例3-3】。
由【例3-3】的计算结果可知,吸收存款的初始确认金额为100 000元,实际利率为1.1247%。
采用实际利率法计算利息费用和吸收存款摊余成本的数据见表3-7所示:
表3-7 实际利率法计算利息费用和吸收存款摊余成本表
根据上表数据,工商银行洪山支行的有关账务处理如下:
(1)~(9)的账务处理同【例3-3】
(10)2010年6月26日,办理中信公司逾期支取本息业务时:应付中信公司利息=100 000×4.68%×2+100 000×87×0.36%÷360=9 360+87=9 447(元)
借:吸收存款——定期存款——中信公司户(本金)100 000 应付利息——中信公司户 9 360
利息支出 87
贷:吸收存款——活期存款——中信公司户 109 447。