2010年广东高考政治试题和答案
- 格式:doc
- 大小:95.50 KB
- 文档页数:4
(五)答案二、简单题1.(1)他们的做法不对,违反了我国义务教育法。
①黄某的说法是错误的。
初中教育是适龄少年必须接受的义务教育,具有强制性,初中学生是否接受学校教育不是个人自由的问题。
②小刚的家长没有按照义务教育法、未成年人保护法等相关规定,保证小刚接受规定年限的义务教育,没有履行义务教育法规定的家庭责任。
③乡镇企业老板招收童工,违反了《中华人民共和国义务教育法》、《中华人民共和国未成年人保护法》等法律,没有履行义务教育法规定的社会责任。
(2)采取非诉讼或诉讼的方式予以维护。
如向父母宣传义务教育法的法律知识;主动寻求学校老师、社会的帮助;也可以运用法律武器予以维护等。
2. 甲、乙、丙三人的观点都不正确。
义务教育是依照法律规定,适龄儿童和少年必须接受的,国家、社会、学校和家庭必须予以保证的国民教育。
这里的“义务”是指用法律形式规定的国家、社会、学校、家庭和适龄儿童少年都要遵循的应尽的义务。
在我国,受教育既是公民的权利又是公民的义务。
3.(1)当马燕的受教育权受到侵害时,她积极争取,没有放弃,采取各种方式感化母亲。
(2)强制性、公益性、统一性。
(3)在我们身边,由于各种原因,侵犯青少年受教育权的现象还是有发生。
我们要勇敢地拿起法律武器,维护自己的受教育权。
同时,也要努力学习,自觉履行受教育的义务。
三、识图题(1)《中华人民共和国宪法》、《中华人民共和国义务教育法》、《中华人民共和国教育法》、《中华人民共和国未成年人保护法》我国宪法规定,受教育既是公民的权利,又是公民的义务。
(2)我国义务教育法明确规定;父母或者其他监护人必须使适龄的子女或者被监护人按时入学,接受规定年限的义务教育。
小文的父亲不但没有履行做家长的义务,保证小文完成国家规定年限的义务教育,反而亲自送小文到招工处,因而是一种违法行为。
(3)应积极开展自主学习、合作学习、探究学习,养成良好的学习习惯,提高学习能力,树立终身学习的观念。
四、材料分析1.(1)统一性(2)教育对个人的成长与国家的发展都起着至关重要的作用。
⾼考政治试题及参考答案(⼴东卷)⼀、选择题I:本⼤题共26⼩题。
每⼩题2分。
满分52分。
在每⼩题给出的四个选项中,只有⼀项是最符合题意的。
1.第⼗届全国⼈⼤五次会议通过并于2007年10⽉1⽇开始实施的法律是(A)A.《物权法》B.《禁毒法》 C.《劳动合同法》 D.《反垄断法》2.2007年12⽉召开的中央经济⼯作会议提出,我国宏观调控的任务之⼀是(B)A.防⽌经济增长由过热转为偏快B.防⽌经济增长由偏快转为过热C.防⽌物价出现内⽣性上涨 D.防⽌物价出现要素性上涨3.2008年北京奥运会、残奥会的主题⼝号是(D)A.更⾼、更快、更强B.和平、友谊、进步C.让世界充满爱D.同⼀个世界,同⼀个梦想4.我国⾃主研制的第⼀颗⽉球探测卫星是(C)A.⽉亮⼥神 B.神⾈六号C.嫦娥⼀号 D.风云三号5.2007年6⽉5⽇是第36个世界环境⽇,这个世界环境⽇的主题是(B)A.关注⽣态,保护环境B.冰川消融,后果堪忧C.节约能源,提⾼能效 D.治理污染,优化环境6.2007年美国发⽣的引起全球⾦融市场剧烈震荡的事件是(C)A.信⽤卡拖⽋危机 B.投资过剩危机C.次级住房抵押贷款危机 D.消费信贷危机7.第311届世界遗产⼤会上⼈选《世界遗产名录》的⼴东⽂化遗产是(A)A.开平碉楼与村落 B.梅州客家围龙屋C.⼴州南越王墓 D.韶关马坝遗址8.没有稳定收⼊的⼈⼠很难申请到银⾏发⾏的信⽤卡,因为银⾏信⽤卡是(B)A.商业银⾏对年满l8周岁的客户发⾏的⼀种信⽤凭证B.商业银⾏对资信状况良好的客户发⾏的⼀种信⽤凭证C.商业银⾏对拥有房、车等资产的客户发⾏的⼀种信⽤凭证D.商业银⾏对喜欢提前消费的客户发⾏的⼀种信⽤凭证9.甲省和⼄省的城镇居民恩格尔系数分别为35.3%和36.1%,这表明(C)A.从收⼊⽔平来看,甲省城镇居民略⾼于⼄省城镇居民B.从收⼊⽔平来看,⼄省城镇居民略⾼于甲省城镇居民C.从⽣活⽔平来看,甲省城镇居民略⾼于⼄省城镇居民D.从⽣活⽔平来看,⼄省城镇居民略⾼于甲省城镇居民10.2007年5⽉30⽇,我国证券(股票)交易印花税税率由1%调整为3%,当⽇沪深两市跌停个股约860只,其主要影响因素是(A)A.财政政策B.货币扩张政策 C.收⼊政策 D.货币紧缩政策11.近年来,国内⽹站纷纷开设“两会直通车”、“⽹上⼤会堂”等论坛,⽹民热论国是。
2009年普通高等学校招生全国统一考试(广东卷)政治试题本试卷共8页,41小题,满分150分.考试用时120分钟。
注意事项:1.答卷前,考生务必用黑色字迹的钢笔或签字笔将自己的姓名和考生号、试室号、座位号填写在答题卡上,用2B铅笔将试卷类型(B)填涂在答题卡相应位置上。
将条形码横贴在答题卡右上角“条形码粘贴处”。
2.选择题每小题选出答案后,用2B铅笔把答题卡上对应题目选项的信息点涂黑,如需改动,用橡皮擦干净后,再选涂其他答案,答案不能答在试卷上。
3.非选择题必须用黑色字迹钢笔或签字笔作答,答案必须写在答题卡各题目指定区域内相应位置上;如需改动,先划掉原来的答案,然后再写上新的答案;不准使用铅笔和涂改液。
不按以上要求作答的答案无效。
4.作答选做题时,请先用2B铅笔填涂选做题的题号对应的信息点,再作答。
漏涂、错涂、多涂的,答案无效。
5.考生必须保持答题卡的整洁。
考试结束后,将试卷和答题卡一并交回。
一、选择题Ⅰ:本大题共26小题,每小题2分,满分52分。
在每小题给出的四个选项中。
只有一项是最符合题意的。
1.十七届三中全会通过的《中共中央关于推进农村改革发展若干重大问题的决定》要求,到2020年农民人均______比2008年翻一番。
A.土地收入B.粮食产量C.纯收入D.非农收入2.十一届全国人大常委会第七次会议通过,并于2009年6月1日开始实施的法律是A.循环经济促进法B.劳动合同法C.防震减灾法D.食品安全法3.国家统计局2008年10月27日公布的报告显示,30年来,中国居世界的位次由第十位上升到第四位的经济指标是A.外汇储备B.居民人均收入C.国内生产总值D.进出口总额4.2009年1月我国建成的昆仑站是A.北极冰川科学考察站B.南极内陆科学考察站C.高原气候科学考察站D.昆仑山脉科学考察站5.2008年7月30日国务院决定,从2008年秋季学期开始,在全国范围内全部免除______义务教育阶段学生学杂费。
历届高考试题哲学部分(选择题)(2005高考广东卷)1、在门捷列夫的元素周期表中,从95号的镅(Am)开始,后序的20多中元素都是人造元素,这一科学事实说明( D )A、物质决定意识的同时,意识也可以反过来决定物质。
B、在现代科学技术蓬勃发展的今天,物质与意识谁决定谁已经不重要了C、物质决定意识的原理受到了冲击D、意识的力量带来了物质的成果2、一吨废报纸=850公斤再生纸=少砍17棵树。
废报纸的循环再利用与树木、环境、经济、社会的关系表明,事物之间的联系是( A )A、复杂多样的B、不可捉摸的C、因人而异的D、固定不变的3、下列典故最能表现由感性认识上升到理性认识的是( D )A、目不识丁B、目不见睫C、目不窥园D、目无全牛4、“昼出耕田夜织麻,村庄儿女各当家;童孙未解供耕织,也傍桑荫学种瓜。
”这首诗蕴涵的哲理是( B )A、社会意识与社会存在无关B、社会存在决定社会意识C、人的意识与自然环境无关D、自然环境决定人的意识5、改革开放初期,许多地区为了促进经济发展都把GDP最大化增长作为唯一的目标,但随着时间的推移,也出现了一系列问题和矛盾。
在发展问题上的历史教训主要是( D )A、没有把握好质变引起量变的道理 B、没有抓住主要矛盾C、没有用发展的观点看问题D、没有很好的贯彻全局观念6、改革开放以来,党的干部队伍经受住了市场经济大潮的考验,但在局部地区也发生了一系列较严重的腐败事件,老百姓议论纷纷。
对此正确的看法应该是:( B )A.腐败蔓延将导致亡党亡国,因此必须把整顿干部队伍作为我国当前的中心工作来抓B.党风廉政建设和反腐败斗争关系到党的生死存亡C.要集中力量抓主要矛盾,紧紧扭住经济建设这个中心不放松,不要在意腐败现象D.看问题要分清主流和支流,腐败现象只是党的干部队伍的支流,所以不必过于关注马克思主义认为,人类社会都必然要经历从原始社会到共产主义社会的五个不同发展阶段。
中国长期处于封建社会,但是中国何时进入封建社会则众说纷纭,争论不已。
广东省佛山一中2009—2010学年高考模拟文科综合能力试题一.选择题:本题共35小题,每小题4分,共140分。
每小题给出的四个选项中,只有一项符合题目要求。
读地球自转线速度随纬度变化图(甲)和地球公转速度变化图(乙),回答1~2题。
1.甲图中M 点的纬度、乙图中N 点对应的月份分别是()A.30° 1 月B.60°7 月C.60°1月D.30°7 月2.当公转速度为N时()A漠河市民欢度“白夜” B.新西兰南部海域冰山座座C.松花江畔银装素裹D.悉尼处于雨季读图2回答3~4题。
3.九州一帕劳海岭A.位于亚欧板块上B.位于印度洋板块上C.位于太平洋板块上D.是太平洋板块和印度洋板块的界线4.因板块挤压引发的地震多位于图中的()A.①②之间B.②③之间 C.③④之间 D.④附近某地储水变化量为该地水量收入与支出之差。
图3为4个不同流域多年平均储水变化量图。
据此回答5—6题。
5.图中②地的植被主要为()A.亚热带常绿硬叶林B.温带草原C.亚寒带针叶林D.热带季雨林6.塑造图中④地区域地形地貌的主要力量来自()A.流水B.风力C.冰川D.海浪7.读“我国局部地区某月等温线图”.图中a、b两处的气温是()A.a<28 ℃,b>16 ℃B.a>28 ℃,b>16 ℃C.a>28 ℃,b<16 ℃D.a<28 ℃,b<16 ℃城市“热岛”效应加剧城市用能的供需矛盾。
科学预测风向和合理城市规划能有效缓解“热岛”现象。
据此完成8~9题。
8.下列城市地域形态不利于缓解“热岛”现象的是()A.集中式B.组团式C.条带式 D.放射式9.下列城市建筑格式中,既利于建筑物前后采光,又利于夏季海风送爽的是()10.喀什市是新疆南部经济中心,有学者建议,建设以喀什为中心的中亚、南亚经济圈。
m市近年来成为我国重要的边境贸易口岸,原因是()A.我国西气东输工程的起点B.位于第二条亚欧大陆桥沿线C.工业发达,商品丰富D.附近人口密度大,市场广阔11.在城乡规划过程中,要科学预测人口自然增长数量,下列做法正确的是()A.分析后备劳动力的数量B.分析学龄前儿童的数量和趋向C.分析城市家庭的人口数量和性别D.分析育龄妇女人口的数量12.下面是某电视专题片中出现的三组镜头,分别反映了不同朝代为解决洪水灾害,中央政府的运作情况:()①蜀郡洪水为患,丞相与诸卿拿出治理方案,交给皇帝裁决②渝州发生洪灾,中书省按皇帝旨意起草文件,交门下省审核后,再交尚书省,尚书省交工部、户部办理③徐州府爆发洪灾,阁臣据皇帝旨意写成诏书,直送工部、户部执行赈灾据所学知识判断,上述历史场景最早出现的朝代分别是A.秦、唐、元 B.汉、宋、明C.秦、元、清 D.秦、唐、明13.古人所谓“慎终追远,民德归厚矣”,强调的是祭祀祖先、悼念死者的教化作用。
绝密★启封并使用完毕前2010年普通高等学校招生全国统一考试文科综合能力测试本试题卷分选择题和非选择题两部分,共l4页。
时量l50分钟,满分300分。
一、选择题:本题共35小题,每小题4分,共140分。
在每小题给出的四个选项中,只有一项是符合题目要求的。
图1所示区域降水季节分配较均匀。
2010年5月初,该区域天气晴朗,气温骤升,出现了比常年严重的洪灾。
据此完成l~3题。
1.形成本区域降水的水汽主要来源于A.太平洋 B.印度洋C.大西洋 D.北冰洋2.自2009年冬至2010年4月底,与常年相比该区域可能A.降水量偏少,气温偏高 B.降水量偏多,气温偏高C.降水量偏少,气温偏低 D.降水量偏多,气温偏低3.2010年5月初,控制该区域的天气系统及其运行状况是A.气旋缓慢过境 B.冷锋缓慢过境C.反气旋缓慢过境 D.暖锋缓慢过境图2曲线为某国2000年不同年龄人口数量与0到1岁人口数量的比值连线。
18~65周岁人口为劳动力人口,其余为劳动力人口负担的人口。
假定只考虑该国人口的自然增长,且该国从2001年起控制人口增长,使每年新生人口都为2000年新生人口的80%.据此完成4~5题。
4.该国劳动力人口负担最轻、最重的年份分别是A.2019年,2066年 B.2066年,2019年C.2001年,2019年 D.2001年,2066年5.出生人口的减少将最先影响该国劳动力人口的A.数量 B.职业构成C.性别构成 D.年龄构成表1示意我国沿海某鞋业公司全球化发展的历程。
读表l,完成6~8题。
6.该公司①、②阶段的主要发展目标是A.开拓国际市场 B.建立品牌形象C.吸引国外资金 D.降低生产成本7.该公司在尼日利亚、意大利建生产基地,可以A.降低劳动成本 B.增强集聚效应C.便于产品销售 D.便于原料运输8.该公司在意大利设立研发中心便于利用当地的A.市场 B.资金C.原料 D.技术图3所示区域内自南向北年降水量由约200mm增至500mm左右,沙漠地区年降水量仅50mm左右。
2010年高考试题及答案word版
2010年高考已经落下帷幕,希望大家都能考出理想的成绩,学习网XuexiFangfa高考频道将及时发布全国各地2010高考试题及答案,同时还提供了试题估分和志愿填报辅导等内容,以便广大考生更好的填报志愿。
本站提供的2010年高考试题及答案是我们和网友共同收集的结果。
如果您有我们没有收集到的内容,欢迎广大网友第一时间提供给我们,以便让大家能尽快共享到最新的试题和答案。
由于时间匆忙,所提供内容难免有疏漏,欢迎您的指正。
2010年高考试题及答案word版:(蓝色字体为已发布试题及答案) 全国卷 1语文英语数学(文)数学(理)文综理综试题及答案试题及答案试题及答案试题试题及答案试题及答案全国卷 2语文英语数学(文)数学(理)文综理综试题及答案试题及答案试题试题及答案试题及答案试题新课标全国卷语文英语数学(文)数学(理)文综理综试题试题及答案试题及答案试题及答案试题及答案试题安徽卷语文英语数学(文)数学(理)文综理综试题及答案试题及答案试题试题试题及答案试题北京卷语文英语数学(文)数学(理)文综理综试题及答案试题及答案试题及答案试题及答案试题及答案试题及答案上海卷语文英语数学(文)数学(理)化学物理试题及答案试题及答案试题及答案试题及答案试题及答案试题及答案文综政治生物历史地理试题及答案试题及答案试题试题及答案试题及答案辽宁卷语文英语数学(文)数学(理)文综理综试题及答案试题及答案试题及答案试题及答案试题及答案同陕。
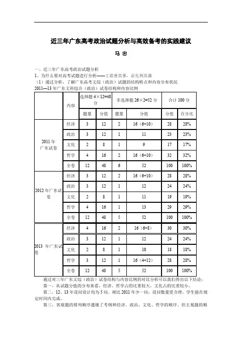
近三年广东高考政治试题分析与高效备考的实践建议马忠一、近三年广东高考政治试题分析1、为什么要对高考试题进行分析——工欲善其事,必先利其器(1)通过分析,了解广东高考文综(政治)试题的结构特点和内容分布状况通过对三年广东文综(政治)试卷结构与内容比例的对比分析可以我们得出以下结论:第一,从试题分值的分布来看,经济、哲学占的比重较大,文化占的比重较小。
第二,12、13年设问设计均为5问。
相比2011年少一问,设问数量更合理,学生能在规定时间内完成。
第三,客观题的排列顺序遵循了考纲和经济、政治、文化、哲学的顺序。
但主观题的顺序2013年发生了变化,是按照政治、哲学、经济、文化顺序排列的,但不管顺序如何变化,都遵循了题目难易梯度编排由易到难这一原则。
启示:第一、复习时必须在经济与哲学模块加大力度,因为此两个模块占了整卷分值的近60%,且客观题占7题共28分,难度也相对较大。
第二、高考试题的主观题的难度整体上遵循从难到易排列的原则,因此,学生答题时也应该遵循这个原则,当然对于每个学生而言,情况会有不同,可以具体问题具体分析,灵活应对。
第三、对于选修的内容,没有必要花费太多的时间去进行复习,可以结合政治生活模块复习把相关内容补充完整就可以了。
(2)通过对近三年高考政治试题的分析可以发现高考命题的特点和高频考点命题的总基调:平稳、渐进、创新。
几年的命题都反映时代特点,紧贴时政热点,考查重点知识。
2013年则具体围绕十八大报告、加强与发展中国家的合作交流、农业现代化、扩大内需等时政热点考查了转变外贸发展方式、扩张性财政政策、价格与需求、民主管理、群众观点与路线、消费与生产的辩证关系等知识点,但需学生转换角度和切入点来分析,对学生解读信息、阐释事物、论证问题的能力要求较高。
经济生活高频考点:(注,选为选择题,材为主观题)1、金属货币与纸币(选);2、信用工具与外汇(选)3、影响价格的因素(选、材)4、商品的价值量(选)5、价格变动对生产与生活的影响(选)6、消费与消费结构(选)7、生产与消费(选、材)8、基本经济制度(选)9、企业经营(选、材)10、就业(选、材)11、投资与融资(选)12、效率与公平的关系(选、材)13、社会公平的维护(选、材)14、财政的作用(选、材)15、税收与税收政策(选)16、宏观调控(选、材)17、国民经济又好又快发展(选、材)18、全面提高对外开放水平(选、材)19、市场经济(选、材)政治生活高频考点:1、公民的权利与义务(选)2、公民的政治参与(选、材)3、政府职能(选、材)4、工作原则(选、材)5、依法行政(选)6、自觉接受监督(选、材)7、人大代表的权利与职责(选、材)8、人民代表大会制度(选)9、我国政党制度的基本内容(选、材)10、党和政府的性质与宗旨(选、材)11、党的执政方式(选、材)12、处理民族关系的原则和政策(选)13、国际关系及决定因素(选、材)14、主权国家的权利与义务(选)15、联合国与国际组织(选)16、独立自主的和平外交政策(选、材)17、中国的和平发展道路(选)文化生活高频考点:1、文化与社会(选、材)2、文化对人的影响(选、材)3、文化的交流与传播(选、材)4、文化的继承与文化发展(选、材)5、文化创新(选、材)6、中华文化的特点(选、材)7、弘扬、培育民族精神(选、材)8、文化现状与环境的净化(选、材)9、社会主义文化大发展大繁荣(选、材)10、社会主义思想道德建设(选、材)生活与哲学高频考点:1、哲学的内涵与派别(选)2、世界的物质性怀规律的客观性(选、材)3、意识与意识的作用(选)4、实践与实践的基础作用(选、材)5、认识的反复性、无限性与真理的客观性、具体性、条件性(选、材)6、联系的观点(选)7、整体与部分(选、材)8、发展的观点(选、材)9、矛盾的内涵(选、材)10、矛盾分析法(选、材)11、矛盾的普遍性与特殊性(选、材)12、主要矛盾与次要矛盾(选、材)13、辩证否定与创新意识(选、材)14、社会存在与社会意识(选、材)15、社会基本矛盾(选、材)16、人民群众的历史作用(选、材)17、人生的价值与价值的实现(选、材)四个必修模块共计63个高频考点,这些考点就是我们复习时必须要注意的重点知识,要求我们教师在复习时,要进行适当的加深和拓宽,帮助学生全面把握基础知识,并把基础知识记住记牢。
2010年普通高等学校招生全国统一考试(广东卷)文科综合政治1.利用作物秸杆等农副产品发展农区畜牧业,有利于A.改善局地气候B.综合利用资源C.防止水土流失D.保护农田作物2.我国甲、乙两地均位于29°N附近。
读“1971~2000年甲、乙两地各月气温和降水分布图”(图1),可知A.甲地年平均气温较乙地低B.乙地降水较甲地丰沛C.乙地是高原山地气候D.甲地属温带季风气候3.卫星遥感监测显示,1999~2008年青藏高原上的色林错湖面积扩大了约20%,主要原因是A.冰雪融水增加B.冻土面积扩大C.青藏高原抬升D.湖面蒸发增加4.下列关于河流的叙述,正确的是A.河流右岸更容易侵蚀B.河水最深处位于河床中心C.水面宽度一年中洪水期最大D.自上游向下游流量逐渐增加读“2006年我国水资源、人口、耕地和经济总量区域比重图”(图2),完成5~6题。
5.人口数量最多,经济总量最大的区域是A.西南区B.西北区C.南方区D.北方区6.水资源与人口、耕地、经济发展匹配较差的区域是A.北方区和南方区B.北方区和西南区C.西北区和西南区D.西北区和南方区7.三峡大坝下游附近河床某测点,沉积物粒径的平均值比建坝前大(如图3示意),其成因是A.侵蚀—搬运作用B.搬运—堆积作用C.风化—侵蚀作用D.沉积—固结成岩作用8.下列关于无霜期的叙述,正确的是A.同一海拔,纬度越高无霜期越长B.同一海拔,纬度越低无霜期越短C.同一山地,阳坡无霜期短于阴坡D.同一地段,开阔地无霜期长于低洼地9.沙尘暴对地理环境的影响是多方面的。
华北地区沙尘暴的降尘会A.导致气候变暖B.引发草场退化C.引起地表水体酸化D.增加土壤肥力9.D,沙尘暴的源地会造成土壤侵蚀。
对尘降区是增加了肥力。
读“2005年我国东部沿海某市各圈层间人口净增迁移模式图”(图4),完成10~11题。
10.可知该市A.中心区和近郊区为人口净迁出区B.城区边缘区和远郊区为人口净迁入区C.城区边缘区人口净迁出量最大D.近郊区人口净迁入量最大11.可推测该市A.处于城市化初级阶段B.出现郊区城市化现象C.城市“空心化”现象明显D.城市人口规模逐渐减小12. 在中国古代“家国一体”的社会中,忠孝观念源远流长,其源头是A. 宗法制B. 郡县制 C.君主专制 D. 中央集权制13. 北魏均田制实行后,文献中出现了“庄园”一词,指被圈占的成片土地。
2024年广东省普通高中学业水平选择性考试政治试题本试卷满分100分,考试时间75分钟一、选择题(本大题共16小题,每小题3分,共48分。
在每小题给出的四个选项中,只有一项是最符合题目要求的)。
1. 邓小平同志在1979年要求深圳“杀出一条血路来",之后进一步提出“走自己的路”,建设有中国特色的社会主义,强调要“摸着石头过河”。
2012年12月,习近平总书记在广东考察时作出“改革已经进入攻坚期和深水区”的重要论断。
对此,如下解读正确的是()①“杀出一条血路来”指明了打破帝国主义封锁的方向②“走自己的路”指明了我国改革开放的方向③“摸着石头过河”说明改革伊始就明确了发展蓝图④“改革已经进入攻坚期和深水区“要求加强全面深化改革的顶层设计A. ①②B. ①③C. ②④D. ③④2. 党的二十大报告提出,深入实施人才强国战略,强化现代化建设人才支撑。
2023年,中办、国办印发《关于进一步加强青年科技人才培养和使用的若干措施》,强调要激励引导青年科技人才,在以中国式现代化全面推进中华民族伟大复兴的进程中奉献青春和智慧。
作出这一举措是因为()②人才越来越成为推动经济社会发展的战略性资源③人力资源大国优势是实施人才强国战略的决定性因素④培养高素质人才是全面建设社会主义现代化国家的首要任务A. ①②B. ①③C. ②④D. ③④3. 习近平总书记指出:“中国人民历来具有深厚的天下情怀,当代中国文艺要把目光投向世界、投向人类。
”“广大文艺工作者要紧跟时代步伐.展现中华历史之美、山河之美、文化之美,抒写中国人民奋斗之志、创造之力、发展之果,全方位全景式展现新时代的精神气象。
”以上重要论述表明()①坚定文化自信是中国特色社会主义最本质的特征②习近平文化思想要求坚持以人民为中心的创作导向③面向世界是中国特色社会主义文化发展的根本方向④文艺创作要坚持不忘本来、吸收外来、面向未来相统一A. ①②B. ①③C. ②④D. ③④4. 随着无人机广泛应用于地理测绘、影视航拍、山地救援等领域,“联飞快送”“空中观光”等“无人机技术+”业务涌现,低空经济成为发展新引擎。
广东历年主观题07-1111年(市场or价格又快又好国际关系;文化继承发展创新传统文化社会主义核心价值观真理条件性具体性两点论重点论)36.(37分)阅读下列材料,结合所学知识回答问题。
材料一中国社科院人口专家认为,中国正面临一个劳动力从过剩到短缺的转折点——“刘易斯拐点”,劳动力的劳动年龄人口数量在2010年至2015年处于峰值,随后将不断下降,中国经济享受人口红利的时代即将过去。
材料二作为改革开放前沿的广东,目前面临着生产要素成本攀升、低附加值经济增长方式难以为继,原有竞争优势日趋弱化的挑战。
如果不能实质性地转变经济发展方式,就有可能陷入经济学家所说的“中等收入陷阱”,即当一国或地区收入达到中等水平时,各类生产要素成本上升,劳动密集型生产的比较优势减少,经济增长因缺乏新的动力而速度下降或长期停滞。
材料三“十二五”时期是我国深化改革开放、加快转变经济发展方式的攻坚时期。
综合判断国际国内形势,我国发展仍处于重要战略机遇期,既面临难得的历史机遇,也面临诸多挑战。
结合材料一,分析“刘易斯拐点”可能对我国劳动力市场产生的影响。
(6分)考点对材料的理解能力卖方市场分析由劳动力“市场”联想到买方市场、卖方市场的概念。
因为刘易斯拐点的出现,劳动力供不应求,劳动力市场呈现卖方市场的状态,卖方市场时价格由卖方决定,从而工资上升。
【答案】劳动力转向卖方市场,工资水平上升;(3分)企业用工成本加大,劳动力低成本的比较优势逐渐丧失。
(3分)结合材料二,运用《经济生活》的相关知识,请你为广东避免陷入“中等收入陷阱提出建议。
(10分)考点大力发展生产力企业经营劳动者宏观调控分析本题转换一下思路就可以看出还是围绕着如何发展生产力出题的。
发展生产力也就是要从改革、科技、劳动者三方面入手作答,再有就是从市场和政府的角度进行答题,市场即包含了企业和劳动者双方的努力,而政府则是运用宏观调控的手段促进发展。
答题时注意结合材料和一些政治答题术语,如“加快产业结构升级”,“转变生产经营方式”等【答案】转变经营战略,通过自主创新、提高员工素质提升企业竞争力;(4分)加快产业结构升级,从劳动密集型生产方式向技术密集型生产方式转变;(2分)政府出台优惠措施,鼓励企业加大研发投入;(2分)实现从粗放型增长向集约型增长的发展方式转变。
广东2010年高考文科分析广东高考评卷工作于6月12日开始,目前,各科评卷工作已完成过半。
今年考生答题的情况如何?首次实施的文理综合科究竟是难还是易?中学各学科教学应注意哪些问题?记者就广大考生和家长关注的问题采访了各科评卷组组长。
记者获悉,今年语文平均分会高于去年,但备受关注的高考作文,优秀作品太少,平均分会低于去年。
语文科:平均分提高,优秀作文减少语文科评卷组组长、华南师范大学文学院副院长张玉金试卷全卷客观题占32分,主观题占118分。
从考生答卷情况看,整体答卷都比较好,估计全卷平均分会比2009年略有提高。
选择题覆盖面大,考生得分较为理想。
在非选择题中,古诗鉴赏题,由于选的是中学生所熟悉诗人的诗词,贴近中学语文教学,考生整体答得不错;默写题的错字比往年大幅减少,进步明显;选考文学类文本阅读和实用类文本阅读的素材也为考生平时所熟悉,考生易于入手作答等等,这些题目考生的分比去年略有提高。
今年语文试卷整体难度虽有所降低,但有些题目,考生要得高分也不易。
如文言文断句和翻译题看似不难,但考生答得并不是很好,平均分略低于去年。
作文题大家都有话说,都有事写,写身边的事情的多了,写新八股文的减少了,考生运用语言较往年规范,不恰当地将方言、网络用语运用到高考作文中的情况也少了。
但从目前评卷情况看,有思想、有深度的作文偏少,优秀作文不多,作文平均分估计比去年略低。
教学提醒:作文审题要重视从考生答卷存在的问题来看,中学语文教学应注重对学生语文基础知识和基本能力的培养。
特别注意两点:一是重视作文审题的教学。
比如今年的考题,考生对“与你为邻”中的“邻”理解不准确,什么东西都当作“邻”,影响了作文的成绩;二是加强语言运用能力的培养,从22、23题语言综合运用题的答卷情况及作文的语言表达来看,学生的语言运用能力还不够强,还应加强语言运用能力的教学。
数学科:难度略降,问题不少数学科评卷组组长、华南师范大学数学科学学院院长丁时进试卷没有偏题、怪题,适当降低了难度。
2010年高考试题新课标政治分类解析(生活与哲学)第一单元生活智慧与时代精神1、(2010高考·全国新课标卷20)“今天科学技术不仅仅是自然科学与工程技术,还是认识客观世界、改造客观世界的整个知识体系,而这个体系的最高概括是马克思主义哲学。
”钱学森关于哲学与科学关系的论断的合理性在于:①认为哲学是科学之科学,是最高概括的科学;②主张科学是哲学的知识前提,哲学是科学的最高概括;③强调离开了哲学世界观的指导,科学研究就不能取得进展;④指出哲学与科学具有一致性,哲学对科学具有方法论的指导作用A.①②B.②③C.②④D.③④【解析】C 本题考查哲学与其它科学的关系。
哲学是是对自然、社会和人类思维知识的概括和总结,钱学森关于哲学与科学关系的论断正是反映了具体科学是哲学的基础,哲学又为具体科学提供世界观和方法论的指导,故②④正确,①错误。
③材料未反映。
2、(2010高考·全国新课标卷26)王安石提出“形者,有生之本”,与之相对立的观点是A.“心外无物” B.“天地为万物之本”C.“夫形于天地之间者,物也”D.“舍天地则无以为道”【解析】A 本题考查考生对唯物主义与唯心主义的理解。
“形者,有生之本”是唯物主义观点,B、C、D项均是唯物主义观点;A项是唯心主义观点,符合题意要求。
3、(2010年高考·山东卷25)有一首英语儿歌这样唱道“告诉我为什么星辰闪耀,告诉我为什么常春藤缠绕……因为上帝创造星辰闪耀,因为上帝创造常春藤缠绕……”美国一位著名科普作家这样改动了歌词:“核聚变让星辰闪耀,向性运动让常春藤缠绕……”这一改动反映了:①唯物主义与唯心主义的区别;②直接联系与间接联系的区别;③科学精神与宗教精神的区别;④可知论与不可知论的区别A.①③B.②④C.②③D.①④【解析】A 本题以儿歌歌词为背景,考查唯物主义与唯心主义的知识。
歌词的改动反映了“星辰闪耀”“常春藤缠绕”是上帝还是科学,故①③说法正确。
高二政治小康社会的经济建设试题答案及解析1.在我国工业化过程中,要提高能源、资源利用效率,推行文明生产和清洁生产,加强环境和生态保护。
这体现我国新型工业化道路的特征是()A.科技含量高和信息化程度高B.经济效益好和生产成本低C.经济建设与生态环境相协调D.资源消耗低和环境污染少【答案】D【解析】提高能源、资源利用效率,推行文明生产和清洁生产,加强环境和生态保护,体现了建设资源节约型、环境友好型社会,增强可持续发展能力,故D符合题意。
A、B、C均是新型工业化道路的特征,但缺乏材料信息支撑,与题意不符。
【考点】转变经济发展方式2.哪项经济指标能够帮助我们了解社会经济结构的变动情况和发展趋势()A.人均GDP的变化B.国民经济各部门生产的最终产品和劳务的价值总和的变化C.GDP增速变化D.国民经济各部门创造的价值在GDP中所占比例的变化【答案】D【解析】本小题主要考查的是经济结构。
经济结构是指国民经济的组成和构造,国民经济各部门创造的价值在GDP中所占比例的变化能够反映社会经济结构的变动情况和发展趋势,如三大产业的比重等,A、B、C与题目无关。
【考点】转变经济发展方式3.截至2013年10月,我国共114个城市668个点位开展了PM2.5(也称为可入肺颗粒物)等空气质量新标准的监测工作。
面对环境监测标准的提高,企业生产必须①坚持节约资源和保护环境的基本国策②依靠科技进步,走中国特色新型工业化道路③立足市场需求,生产适销对路的高质量产品④要坚守职业道德,做到诚信经营A.①③B.③④C.①②D.②④【答案】C【解析】考查学生阅读和获取有效信息的能力,材料中关键词是“空气质量,环境标准的提高”,说明企业要推进环保工作,承担社会责任,转变发展方式,依靠科技进步,走新型工业化道路。
③④与材料无关。
【考点】贯彻落实科学发展观,建设生态文明4.继续保持我国经济又好又快发展,要求加快转变经济发展方式,推动产业结构升级。
第二课我国公民的政治参与编写人:周曦编写时间:2013-8-10[考点概括]考点概览考向定位3、我国公民政治参与的途径和方式(1)我国的选举制度及其选举方式(2)公民参与民主决策的多种方式(3)公民直接参与民主决策的意义(4)我国的村民自治与城市居民自治及其意义(5)我国公民的民主监督权和实行民主监督的合法渠道(6)公民要负责地行使民主监督权利1.从知识的考查看:立足社会主义民主建设,重点考查民主决策、民主管理和民主监督的意义2.从试题类型上看:试题多以选择题为主,主要考查政治参与的方式,以及政治参与的意义。
材料题多以意义类和措施类为主,重点聚焦于民主管理和民主决策、民主监督[高考复习策略]1.立足课时结构:本课时主要立足社会主义基层民主的发展,强调了公民政治参与的四个途径。
民主管理是核心,民主选举是前提,民主决策是途径,民主监督是保障。
2.立足单元与教材结构:本单元立足我国国家性质,强调了人民在政治生活中的地位。
公民政治参与是公民政治权利与义务的实施过程,也是人民当家作主地位的体现。
所以立足单元结构必须处理好公民政治参与途径,政治参与的意义和政治参与原则的关系。
立足教材结构看,必须认识公民与政府的关系、公民与党、公民与人大代表的关系。
3.本课时的主线是“公民政治参与的途径”,所以复习中我们必须把握以下时事热点:①结合农村两委换届选举工作,认识民主选举的方式和意义。
②结合社会听证、座谈会等民主决策形式,特别是网络参政,分析民主决策的途径和意义。
③结合村民自治和城市居民自治,分析民主管理的意义。
④结合“三公”经费公开分析民主监督的途径和意义。
(一)知识回顾1、我国的国家性质是?2、我国人民民主专政的最大特点及本质是?3、民主的广泛性和真实性表现在?4、我国公民的权利与义务有?(二)考点突破考点1:我国的选举制度及选举方式[基础知识检测]1.我国的选举方式(1)从投票方式看:分为________和________。
2010年普通高等学校招生全国统一考试(广东卷)
文科综合政治
24.图5、6中商品甲、乙是两种互不关联的普通商品。
当两商品的价格P均从P1同幅下降到P2时。
对于需求量Q的变化,若有如下判断:
①两商品的需求量与价格同向变动②两商品的需求量与价格反向变动
③两商品相比,商品甲是高档耐用品④两商品相比,商品甲是生活必需品其中正确的是 A.①③ B.①④ C.②③ D.②④
25. 2005~2009年.广东居民人民币储蓄存款余额从l9051亿元增至31346亿元。
若其阃伴随如下变化:
①利息税税率上升②利息率上升③居民收人上升④消费上升⑤储蓄机柯增加其中导致储蓄增长的原因是.
A.①②
B.①④
C.②③
D.④⑤
26.图7横向箭头显示的是一种宏观经济的收缩过程,纵向箭头显示的是针对过程中各环节相应的调控手段。
在市场经济条件下.政府应采用的手段是
A.①
B.②
C.③
D.④
27.十一届全国人大三次会议通过的新选举法规定:城乡按相同人口比例选举人大代表;选举委员会应组织候选人与选民见面,回答选民的问题。
这些规定
①体现了国家机构民主集中制的组织原则②有利于保障公民平等地享有选举权
③体现了差额选举和等额选举的结合④有利于选民了解和鉴别候选人
A.①②
B.①③
C.②④
D.③④
28. 2009年颁行的《关于实行党政领导干部问责的暂行规定》.要求对党政领导干部的失职
行为实施问责。
这一举措表明
A.政府执政必须符合法律程序
B.我国已建立完整的行政监督体系
C.每个公民都有监督权和质询权
D.党政领导干部的权力和责任是统一的
29. 2009年发生在新疆乌鲁木齐的“7·5”严重犯罪事件,破坏了社会稳定和民族团结,不得人心。
党和政府采取果断措施,迅速对其进行了处置和平息。
这说明
①中国共产党的坚强领导是挫败民族分裂活动的根本保证
②维护社会稳定和民族团结是各族人民的共同意志
③民族团结进步事业的发展符合人民的根本利益
④妨害我国民族团结的因素将不复存在
A.①②③
B.①②④
C.①③④
D.②③④
30.胡锦涛在第六十四届联大的讲话中提到,中国已向120多个国家提供了援助,累计免除
49个穷国债务,对40多个最不发达国家的商品给予零关税待遇。
这些措施
①体现了我国外交政策的宗旨②反映了全球最突出的问题是南北发展不平衡
③表明了国际旧秩序已经瓦解④体现了我国积极承担力所能及的国际义务
A.①③
B.①④
C.②③
D.②④
31孟浩然《与诸子登岘山》诗:“人事有代谢,往来成古今。
江山留胜迹,我辈复登临羊公碑字在,读罢泪沾襟。
”该诗句可以体现
①文化是人类社会实践的产物②文化是由文人创造的
③文化具有继承性④文化影响人的精神世界
A.①②③ B.①②④ C.①③④ D.②③④
32.当前,在大力弘扬中华文化过程中,广东省重点打造“岭南文化、活力商都、黄金海岸、
美食天堂”四大品牌。
这表明
A. 地域文化具有各自的特色
B.地域文化都是在本地域独立形成的
C.地域文化之间没有共性
D.中华文化在性质上是全国地域文化的总和
33. 新中国成立60周年庆典,总结出“高举旗帜,爱党爱国,昂扬向上,开放自信.敬业
奉献,开拓创新,团结奋进,继往开来”的精神财富。
它将成为鼓舞全国人民奋斗的精神动力。
其中体现的哲理是
A.社会意识不受社会存在的影响
B.社会历史的总趋势是前进、上升的
C.认识具有反复性’科’意识对改造客观世界具有指导作用
34.关于“学习”有两种观点:其一,“人之岁月精神有限,诵说中度一日.习行中错一日;
纸墨上多一分.身世上少一分。
”其二。
“教人必欲使其读尽天下书,将道全看在书上,将学全看在读上。
”这两种观点没有处理好
A.物质与意识的关系
B. 实践与认识的关系
C.真理与价值的关系
D. 量变与质变的关系
35.温家宝指出,2010年我们要努力工作,切实解决好民生问题,千方百计创造更多的就业
机会,持续提高城乡居民的收入水平,使人民群众老有所养、病有所医、住有所居。
这里体现的哲学观点是
A.坚持群众观点和群众路线
B.实践是检验真理的标准
C.在劳动和奉献中实现人生的价值
D.真理与谬误相互转化
二、非选择题:本大题共6小题.满分160分。
36(26分)阅读下列材料,结合所学知识回答问题。
材料一:以《珠江三角洲地区改革发展规划纲要(2008—2020年)》的额行为契机,广东省政府2009年以来相继编制了促进粤东、粤西、粤北加快发展的指导意见。
整个规划、指导意见体系的推行,体现出广东省政府的施政更注重于地区差异的缩小,更注重于加强财政投放以促进民生的改善,更注重于基本公共服务的均等化,更注重于发挥好政府在实现收入分配公平中的作用。
材料二:图8显示广东省近年区域经济水平的变化状况
材料三:为推动粤东、粤西和粤北实现经济社会跨越式发展,2008年以来,广东省政府积极实施“双转移”(即把劳动密集型企业转移出去和把山区劳动力转移进产业园),采取了一系列措施,如通过发挥财政作用激励珠三角周边地区积极承接产业转移,组织农村劳动力技能培训等,初步形成了“转一个,富一家;转一批,富一方”的可喜局面。
(1)结合材料一,运用《经济生活》中的社会公平和财政职能等知识,说明广东省政府施政内容的理论依据。
(11分)
(2)结合材料二,请你对广东经济的地区差异变化状况作出简略判断。
(4分)
(3)运用《政治生活》中有关政府的知识.分析材料三是如何体现服务型政府建设的。
(11分)
37.(26分)阅读下列材料.结合所学知识回答问题。
材料一:扫墓、踏青、折柳、洙浴、吟咪等,体现了清明节缅怀、感恩和亲近自然的文化传统。
近年来,网上祭奠、家庭追思、献花遥祭等,为清明祭扫添增了新的表现形式;人文纪念、公祭先烈、文化展览等,为清明文化注入了新的时代内涵。
材料二:在中西文化交流中,“咖啡”、“芭蕾”、“沙发”等一些外采语已被汉语成功吸纳。
近些年来,“OK拜拜”、“雷人”、“粉丝”、“介素虾米东东”等用语渐趋流行。
对于外来语、网络语、中英文混用语,有人认为这是使用者个人的自由,不会对社会造成危害,无须干涉;有人则认为这是语言使用的游戏化、粗鄙化.是对汉语规范性、纯洁性的侵蚀和亵渎.必须取缔;也有人认为需要具体分析它们是否符合汉语发展的内在规律,再决定取舍。
(1)结合材料一,运用《文化生活》的有美知识.分析文化创新的途径。
(10分)
(2)结合材料二,阐述唯物辩证法的发展观。
(16分)
参考答案(标准答案)
24 25 26 27 28 29 30 31 32 33 34 35
D C B C D A B C A D B A
36、(26分)
(1)广东省政府编制和推行发展规划、指导意见,注重于财政投放改善民生、地区差异缩小、公共服务均等化和收入分配公平。
这符合:①社会公平需要合理的收入分配。
政府对收入分配要进行调节。
②市场经济需要发挥财政的调控职能。
财政可以弥补市场失灵导致的收入差距拉大。
③社会主义的本质要求和共同富裕的目标。
④全面小康社会建设中形成区域协调互动发展机制、合理有序的收入分配格局的要求。
⑤科学发展观以人为本、推动区域协调发展、缩小区域差距的要求。
(2)粤东、粤西、粤北经济增长速度超过了全省平均速度;地区差异正在缩小。
(3)①广东加速欠发达地区发展、促进协调发展和共同富裕,体现出政府是为人民服务、对人民负责的政府。
②政府在履行职能中体现服务型政府的建设。
政府运用财政手段调控产业转移,履行了组织经济建设的职能;政府组织农民技能培训,改造了提供社会公共服务的职能。
37、(26分)
(1)①立足社会实践。
社会实践是清明文化创新的根本途径。
②继承传统,推陈出新。
发扬传统清明文化中健康有益的内容,去除封建落后的成分;采用节约环保的绿色过节方式,注入体现时代要求的新内容。
③博采众长,以我为主。
既吸取外来有益文化,又保持我国清明文化的民族特色。
④坚持正确方向,克服“守旧主义”和“封闭主义”、“民族虚无主义”和“历史虚无主义”等错误倾向。
(2)①发展具有普遍性。
汉语也是不断发展的。
②发展的实质是事物的前进和上升。
新陈代谢是汉语发展不可抗拒的客观规律。
③事物发展的前途是光明的。
符合汉语自身发展规律的新的语言要素,具有强大的生命力。
④事物发展的道路是曲折的。
汉语在其发展中总要经历一个由不完善到比较完善的过程,不可避免地存在着弱点和不完善的地方,人们争议也表明对新生事物也有一个认识过程。
⑤做好量变准备,促进事物的质变。
要积极积累、吸收符合语言发展内在规律的新元素,为促进汉语进一步的发展做好准备。