无机非金属材料成型工艺资料
- 格式:ppt
- 大小:12.49 MB
- 文档页数:165
新型无机非金属材料制备工艺引言新型无机非金属材料是一类在材料科学领域中具有重要应用潜力的材料。
与传统的金属材料相比,无机非金属材料具有更高的硬度、更好的耐腐蚀性能、更低的导热系数和更好的绝缘性能。
因此,新型无机非金属材料在航空航天、电子器件、能源存储等领域得到广泛应用。
本文将介绍一种常见的新型无机非金属材料制备工艺,包括原材料准备、混合、成型和烧结等步骤。
同时,还将讨论一些常见的材料制备问题和改进措施,以提高制备效率和材料性能。
原材料准备新型无机非金属材料的制备过程通常需要使用一些原材料,如粉末、化学品等。
在开始制备工艺之前,需要对原材料进行准备。
首先,需要选择适当的原材料。
根据材料的要求和性能需求,确定所需原材料的种类、纯度和颗粒大小。
然后,对原材料进行粉碎。
一般情况下,原材料需要经过粉碎设备进行粉碎处理,以获得所需的颗粒大小。
粉碎过程中需要注意避免杂质的混入,以确保最终材料的纯度和性能。
最后,对原材料进行筛选和干燥。
通过筛选可以去除不需要的颗粒大小,确保原材料的一致性;通过干燥可以去除原材料中的水分,防止在后续的制备过程中出现问题。
混合混合是制备新型无机非金属材料过程中的关键步骤之一。
通过混合,可以将不同的原材料均匀地混合在一起,以形成均一的混合物,为后续的成型和烧结过程做好准备。
混合过程需要根据具体材料的特性来选择适当的混合设备。
常见的混合设备包括球磨机、搅拌机等。
在混合过程中,需要控制混合时间和混合速度,以确保混合得到充分和均匀。
此外,还可以根据需要添加一些助剂,如增湿剂、黏合剂等,以提高混合效果和成型性能。
成型成型是将混合后的材料加工成所需形状和尺寸的过程。
常见的成型方法包括压制、注射成型、喷涂等。
压制是一种常见的成型方法,适用于制备块状和板状材料。
在压制过程中,将混合好的材料放入模具中,然后施加足够的压力使材料在模具中形成所需形状。
压制过程中需要根据具体材料的性质和成型要求来选择适当的压力和温度。
无机非金属材料工艺的工艺无机非金属材料工艺是一种重要的工艺,主要应用于陶瓷、玻璃、水泥等领域。
它是一种将无机非金属材料经过加工、成型、烧结等工艺形成规定形状和性能的过程。
下面将分别从加工、成型和烧结三个方面来介绍无机非金属材料工艺的工艺流程。
一、加工加工是无机非金属材料工艺的第一个步骤,主要是将原材料进行加工处理,得到适合成型的粉体。
加工方式主要有球磨、干燥、喷雾干燥等。
球磨是将原材料放入球磨机中磨碎,在磨碎的过程中,原材料的颗粒尺寸不断变小,从而提高了材料的比表面积。
干燥是将原材料进行干燥处理,通常使用高温烘箱或烘干机。
喷雾干燥是将原材料溶液在喷嘴处进行雾化,形成细小的颗粒,在喷雾室中通过热空气干燥。
加工处理后的粉体,需要进行筛分,筛出粒径合适的原材料,以备制备成型。
二、成型成型是指将加工处理后的粉体按照规定形状进行加工,从而得到所需的材料形状。
成型工艺主要分为压制成型和注塑成型两种。
压制成型通常使用压力机将粉体压成所需形状。
注塑成型通常使用注塑机,将粉体溶液注入模具中,经过高温高压,形成所需的形状。
在成型前,需要将粉体按照规定的比例和配方充分混合,从而得到均匀的粉体混合物。
三、烧结烧结是无机非金属材料工艺的最后一个步骤,主要是将成型后的材料在高温下进行固化和晶化,形成稳定的材料结构。
烧结温度和时间根据材料的种类而不同,通常在1000℃以上。
烧结时需要控制热量和热损失,以确保材料固化和晶化,并防止质量问题。
总之,无机非金属材料工艺的工艺流程主要包含加工、成型和烧结三个步骤。
加工处理主要是对原材料进行粉体加工,得到适合成型的材料;成型工艺主要是将粉体成型为所需形状;烧结是将成型后的材料在高温下进行固化和晶化,形成稳定的材料结构。
这些步骤相互衔接,形成了一个完整的生产流程,为无机非金属材料工艺的制备提供了保障。
无机非金属材料成形技术一般意义上的材料可以根据其化学成分的不同分为金属、无机非金属和有机高分子材料。
金属材料主要包括钢铁、有色金属与合金,以及金属问化合物;无机非金属材料主要包括金属(过渡金属或与之相近的金属)与硼、碳、硅、氮、氧等非金属元素组成的化合物,以及非金属元素组成的化合物;有机高分子材料则主要包括各种塑料、合成树脂、合成橡胶和合成纤维。
除此而外,这三类材料的相互复合可以制备得到性能更加优异的各种复合材料。
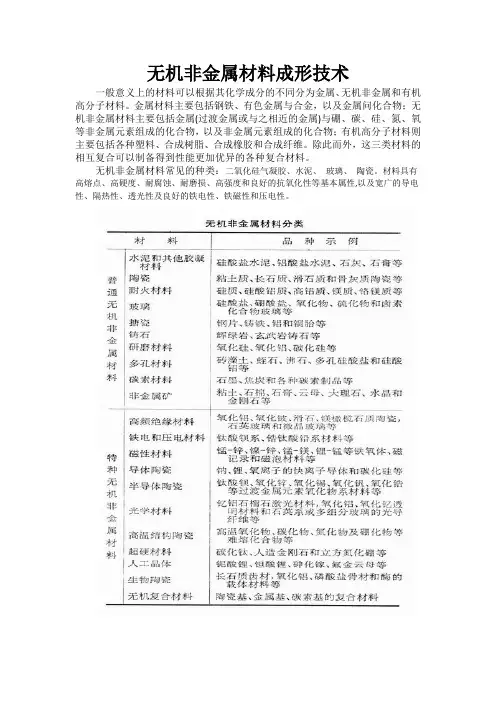
无机非金属材料常见的种类:二氧化硅气凝胶、水泥、玻璃、陶瓷。
材料具有高熔点、高硬度、耐腐蚀、耐磨损、高强度和良好的抗氧化性等基本属性,以及宽广的导电性、隔热性、透光性及良好的铁电性、铁磁性和压电性。
传统无机非金属材料:1.水泥和其他胶凝材料硅酸盐水泥、铝酸盐水泥、石灰、石膏等;2.陶瓷粘土质、长石质、滑石质和骨灰质陶瓷等;3.耐火材料硅质、硅酸铝质、高铝质、镁质、铬镁质等,玻璃硅酸盐 ;4.搪瓷钢片、铸铁、铝和铜胎等;5.铸石辉绿岩、玄武岩、铸石等;研磨材料:氧化硅、氧化铝、碳化硅等;多孔材料:硅藻土、蛭石、沸石、多孔硅酸盐和硅酸铝等 ;碳素材料:石墨、焦炭和各种碳素制品等;非金属矿:粘土、石棉、石膏、云母、大理石、水晶和金刚石等;新型无机非金属材料保温材料:1.气凝胶毡绝缘材料:1.氧化铝、氧化铍、滑石、镁橄榄石质陶瓷、石英玻璃和微晶玻璃2.铁电和压电材料钛酸钡系、锆钛酸铅系材料等磁性材料: 1.锰-锌、镍-锌、锰-镁、锂-锰等铁氧体、磁记录和磁泡材料等;2.导体陶瓷钠、锂、氧离子的快离子导体和碳化硅等;3.半导体陶瓷钛酸钡、氧化锌、氧化锡、氧化钒、氧化锆等过滤金属元素氧化物系材料等。
光学材料: 钇铝石榴石激光材料,氧化铝、氧化钇透明材料和石英系或多组分玻璃的光导纤维等高温结构陶瓷:1.高温氧化物、碳化物、氮化物及硼化物等难熔化合物超硬材料碳化钛、人造金刚石和立方氮化硼等2.人工晶体铝酸锂、钽酸锂、砷化镓、氟金云母等生物陶瓷:长石质齿材、氧化铝、磷酸盐骨材和酶的载体材料等无机复合材料:陶瓷基、金属基、碳素基的复合材料传统无机非金属材料和新型无机非金属材料的比较:传统无机非金属材料具有性质稳定,抗腐蚀耐高温等优点,但质脆,经不起热冲击。
玻璃的成型工艺玻璃是一种常见的无机非金属材料,具有透明、坚硬、耐高温等特点,广泛应用于建筑、家居、汽车等领域。
而玻璃制品的成型工艺则是将玻璃原料通过一系列加工工艺加工成所需的形状和尺寸。
一、玻璃的原料玻璃的主要原料是二氧化硅(SiO2),也可以添加其他金属氧化物,如氧化钠(Na2O)、氧化钾(K2O)等。
这些原料经过熔融后形成玻璃液,再经过冷却固化成玻璃。
二、玻璃的成型方法1. 流延成型流延成型是将玻璃熔体通过特殊的装置,如浮法法、拉伸法等,使其在一定的温度和速度下均匀流动,然后在冷却过程中形成平整的玻璃板。
这种方法常用于平板玻璃的制造。
2. 吹制成型吹制成型是将玻璃熔体取出一定量,放在吹制管(吹管)的一端,通过吹气使熔体膨胀,然后用工具塑造成所需的形状,最后冷却固化成玻璃制品。
这种方法常用于制作玻璃容器,如玻璃杯、玻璃瓶等。
3. 模压成型模压成型是将玻璃熔体倒入预先制作好的模具中,然后用压力使熔体填充整个模具,并使其与模具表面接触紧密,冷却后将模具取出,即可得到成型玻璃制品。
这种方法常用于制作复杂形状的玻璃制品,如灯具、玻璃器皿等。
4. 注射成型注射成型是将玻璃熔体注入金属模具中,然后在一定的温度和压力下冷却固化成型。
这种方法常用于制作光学玻璃、光纤等高精度的玻璃制品。
三、玻璃制品的加工工艺1. 切割切割是将玻璃制品按照所需的尺寸和形状进行切割。
常见的切割方法有切割机切割、水射流切割等。
2. 打磨打磨是将切割好的玻璃制品进行表面处理,使其光滑而不伤手。
常见的打磨方法有机械打磨、手工打磨等。
3. 钻孔钻孔是在玻璃制品上钻出所需的孔洞,常见的钻孔方法有机械钻孔、激光钻孔等。
4. 热弯热弯是将玻璃制品加热至一定温度后,通过外力使其弯曲成所需的形状。
常见的热弯方法有火焰热弯、电加热热弯等。
5. 镀膜镀膜是在玻璃制品表面涂覆一层薄膜,以改变其透光性、反射性等特性。
常见的镀膜方法有真空镀膜、溅射镀膜等。
玻璃的成型工艺多种多样,每种方法都有其独特的适用场景和工艺要求。
无机非金属材料工艺的工艺介绍无机非金属材料是一类在自然界中普遍存在,并且没有金属元素的材料。
它们广泛应用于建筑、电子、光学、化工等领域。
而无机非金属材料的工艺则是指通过一系列的加工和处理过程将原始材料转化为最终产品的过程。
本文将深入探讨无机非金属材料工艺的各个方面。
无机非金属材料的分类根据其化学成分和性质,无机非金属材料可以分为多种类型,包括陶瓷材料、玻璃材料、水泥及混凝土材料等。
每种材料都有其独特的工艺要求和特点。
陶瓷材料陶瓷材料是由非金属物质经过成型、烧结或结晶等工艺制成的。
根据其成分和结构,陶瓷材料可分为氧化物陶瓷、非氧化物陶瓷和复合陶瓷。
常见的陶瓷材料有瓷器、砖瓦、隔热材料等。
玻璃材料玻璃是一种无机非晶体材料,由碱金属或碱土金属的氧化物与硅酸盐的氧化物经过熔融和快速冷却制得。
玻璃材料可分为硼酸盐玻璃、硅酸盐玻璃、钠钙玻璃等。
玻璃制品广泛应用于建筑、家居、光学等行业。
水泥及混凝土材料水泥及混凝土是常用的建筑材料。
水泥是一种粉状材料,通过加水和混合其他材料后可以形成坚固的结构。
混凝土是由水泥、骨料、砂浆等组成,经过浇注和固化后形成坚实的结构体。
无机非金属材料的加工工艺无机非金属材料的加工工艺包括原料处理、成型、烧结(或固化)和后处理等阶段。
原料处理是制备无机非金属材料的第一步,它包括选材、粉体处理和配料。
在选材过程中,需要根据材料的性质和用途选择适当的原料。
粉体处理是将原料转化为粉体,通常包括干燥、研磨和分级等步骤。
在配料过程中,需要按照一定的比例将不同原料混合。
成型成型是将处理好的原料进行模具成形的过程。
常见的成型方法包括注塑成型、挤压成型、压制成型和注浆成型等。
不同的材料和产品形状要求,需要选择适当的成型方法。
烧结(或固化)烧结是将成型后的材料在一定的温度下进行加热处理,使其颗粒间发生结合,形成致密的材料。
烧结温度和时间的选择需要根据材料的性质和产品要求来确定。
对于玻璃材料,由于其是非晶体材料,不需要烧结,而是需要快速冷却固化。
无机非金属材料工艺学实验
无机非金属材料工艺学实验主要是针对无机非金属材料的制备过程进行理论和实验探究,了解无机非金属材料的物性和化学性质,提高学生的实验技能和科学思维能力。
实验一:硅酸盐水泥的制备及性能测试
硅酸盐水泥是一种广泛应用于建筑中的无机胶凝材料,本实验主要是学习硅酸盐水泥的制备过程以及测试其物理力学性能。
实验步骤:
1、将石灰石和粘土研磨成粉末,将其混合均匀,然后加入少量的氧化铁和氧化铝。
2、将混合好的原料和适量的水搅拌均匀,制成均匀的浆料。
3、将浆料倒入模具中,将其放置在室温下静置一段时间。
4、将硅酸盐水泥样品取出,进行干燥和烧结处理。
5、将制成的硅酸盐水泥样品进行物理力学性能测试,如压缩强度、抗拉强度等。
实验二:陶瓷材料的烧结实验
本实验主要是学习陶瓷材料的烧结过程,了解烧结对陶瓷材料物理性质的影响。
1、将陶瓷材料粉末制成颗粒状,然后进行压制成型,制成陶瓷坯体。
2、将陶瓷坯体放入烧结炉中,进行高温烧结处理。
3、进行陶瓷材料物理性能测试,如硬度、抗弯强度等。
实验三:合成氧化锆颗粒实验
氧化锆是一种高温、耐腐蚀的陶瓷材料,本实验主要是学习合成氧化锆颗粒的方法,了解氧化锆材料的化学性质。
1、将氯化锆和水混合,制成氯化锆溶液。
2、将氯化铵分别加入氯化锆溶液中,并进行搅拌均匀,将其转化为氧化锆颗粒。
3、将制得的氧化锆颗粒进行物理化学性质测试,如颗粒大小、比表面积、纯度等。
总结
通过以上实验,我们可以了解无机非金属材料的物理化学性质和制备过程,并且具备一定的实验技能和科学思维能力,可以为今后从事相关领域的工作奠定基础。
第六章无机非金属材料成型工艺本章内容及要求1.本章共13节,教授课时6学时,通过本章学习,要掌握无机非金属材料主要的成型工艺过程,应用于特点。
6.1 概述6.2 注浆成型6.3 塑性成型6.4 压制成型6.5 喷涂法成型6.6 缠绕法成型6.7 抄取法成型6.8 层压法成型6.9 薄片挤压成型6.10 纺织工艺法成型6.11 造粒成型6.12 玻璃熔体成型6.13 成型模具2.重点:注浆成型、塑性成型、压制成型、玻璃熔体成型的具体工艺过程。
3.要求:①掌握注浆成型的物理化学过程和对泥浆的要求;②掌握注浆成型的方法,以及加速注浆的方法③掌握塑性成型的工艺原理、成型的方法与工艺过程;④了解影响泥料可塑性的因素;⑤掌握压制成型的工艺原理、成型过程坯体的变化以及成型方法;⑥了解造粒成型的方法和作用;⑦了解玻璃熔体的成型方法;⑧掌握浮法生产玻璃的原理、工艺要求和如何拉薄玻璃。
第一节概述一、成型的意义很多无机非金属材料经常需要通过成型的手段,制造出具有特定形状尺寸的个各种功能材料(制品)。
成型,实际上不仅是一个形状尺寸的制造过程,而且包括制品的固化及加工等一系列内容。
从处理工艺来看,它除了包括材料的物理机械作业之外,还涉及广泛的无机、有机、高分子化学、表面化学、热力学材料工艺学等方面的内容,以及配套的经验与制作技巧。
1、成型的概念成型是在规定的模具与/或载体上,通过机械力或其他物理化学力的作用,使原材料的组分均匀地形成规定形状、尺寸及一定强度与密度的加工作业。
2.成型前的作业无论哪一种制品,在成型前必须预先设计好材料的组分配比,制备好成型用的混合料,考虑好成型工艺特点及成型后的初期强度,还要考虑固化方法及固化过程中的化学与物理化学反应,以及由此给最终制品带来的技术物理特性。
因此,成型用混合料的制备有着重要意义。
按不同类型的制品及生产工艺特点,这些混合料的性能及名称各不相同,常见的有泥浆浇注料、糊料、坯料、悬浮分散状料浆、压塑料、料子、干粉预半料等。
玻璃的成型工艺1. 简介玻璃是一种常见的无机非金属材料,具有透明、坚硬、耐高温等特点。
它广泛应用于建筑、家具、电子产品等领域。
玻璃制造过程中的成型工艺对最终产品的质量和外观起着重要作用。
本文将详细介绍玻璃的成型工艺。
2. 玻璃成型工艺分类根据不同的目的和要求,玻璃成型可分为以下几种工艺:2.1 流动成型工艺流动成型是指将玻璃在高温状态下使其流动,并通过重力或气压等力量使其成型。
常见的流动成型工艺包括:•浮法成型:将玻璃原料在高温状态下倾倒在液锡表面,由于密度差异形成平整且均匀厚度的玻璃板。
•模压法:将高温软化的玻璃放置在模具中,通过压力使其充满模具,并冷却固化后取出。
•吹塑法:用吹管将高温软化的玻璃吹气,通过气压使其充满模具并冷却固化后取出。
2.2 热成型工艺热成型是指在高温状态下对玻璃进行加热和变形,常见的热成型工艺包括:•热弯曲:将玻璃片加热至软化点,然后通过外力使其弯曲,并冷却固化后保持所需形状。
•熔融法:将玻璃加热至完全融化状态,然后倾倒或注入到模具中,并冷却固化后取出。
2.3 冷成型工艺冷成型是指在室温或低温状态下对玻璃进行变形,常见的冷成型工艺包括:•剪切法:将玻璃片剪切为所需形状。
•磨削法:利用机械装置对玻璃进行表面修整和雕刻。
•雾化法:在玻璃表面喷涂不同颜色和纹理的雾化剂,使其呈现特殊效果。
3. 流动成型工艺详解3.1 浮法成型浮法成型是目前最常用的玻璃生产工艺之一。
其主要步骤包括:1.准备原料:将石英砂、碱金属、石灰石等原料按一定比例混合,并加热至高温状态,使其成为玻璃熔融物。
2.熔融玻璃:将混合好的原料倾倒入玻璃窑中,通过高温加热使其完全融化。
3.浇注到液锡表面:将融化的玻璃从窑中倾倒到预先准备好的液锡表面上,形成一层均匀厚度的玻璃浮于液锡上。
4.平整和冷却:在液锡上,由于密度差异,玻璃会自动形成平整且均匀厚度的板材。
然后通过冷却使其逐渐固化。
5.切割和加工:将固化后的玻璃板切割成所需尺寸,并进行边角修整等加工处理。