光纤陀螺技术规范
- 格式:doc
- 大小:44.00 KB
- 文档页数:6
光纤陀螺y波导调制零偏
摘要:
一、光纤陀螺简介
二、Y 波导调制技术
三、零偏问题及解决方案
正文:
光纤陀螺是一种基于光纤技术的光学陀螺仪,它利用光纤中的光程差来测量旋转角速度。
光纤陀螺具有高精度、高灵敏度、抗干扰能力强等优点,被广泛应用于航空航天、地球物理、惯性导航等领域。
Y 波导调制是一种光纤陀螺中的关键技术。
它通过在光纤中传输两个相互正交的信号,实现对光纤陀螺的调制。
Y 波导调制技术可以提高光纤陀螺的灵敏度和测量范围,同时减小零偏误差,提高光纤陀螺的测量精度。
零偏是光纤陀螺中的一个重要问题。
零偏是指在没有任何旋转的情况下,光纤陀螺的输出信号不为零。
零偏误差会对光纤陀螺的测量精度产生影响。
为了解决零偏问题,研究人员提出了多种解决方案,如利用参考信号、采用Y 波导调制技术、使用温度传感器等。
综上所述,光纤陀螺是一种高精度、高灵敏度的光学陀螺仪,Y 波导调制技术是光纤陀螺中的关键技术之一,可以提高光纤陀螺的灵敏度和测量范围,同时减小零偏误差。
60型光纤陀螺技术指标
1 技术指标
a)最大输入角速率:±400º/s;
b)零偏稳定性:≤0.3º/h(1σ);
c)零偏重复性:≤0.3º/h(1σ);
d)随机游走系数:≤0.05º/h1/2;
e)标度因数非线性度:≤300ppm;
f)标度因数不对称性:≤300ppm;
g)标度因数重复性:≤300ppm;
h)带宽:≥100Hz(设计值);
i)工作温度:-40℃~+65℃;
j)RS422 输出
2 陀螺工作电源
±5V供电,电源精度5%,电源纹波不大于20mV。
全温电源最大冲击电流 1.2A。
常温稳态功耗不大于 2.5W,全温稳态功耗不大于3.5W。
3 陀螺外形及安装尺寸
60型陀螺外形及安装尺寸见图1所示。
未注尺寸公差按GB/T1804-C执行。
图1 FOG-60型光纤陀螺外形和安装尺寸
4 电气接口
4.3.1 接口定义
陀螺输出采用J30J-15ZKP连接器,节点定义见表1。
4.3.2 接口类型
RS-422数字串行口,采用异步串行标准双工RS-422电气接口标准。
4.3.3 通讯协议
a)波特率:115.200kbps;
b)通讯帧格式
每帧包含11位,顺序为:
起始位1位
数据位8位(先发送低后高)
偶校验位1位
停止位1位
c)通讯规则
陀螺采用广播式发数,数据更新1ms。
数据帧格式见2。
角速率数据三字节采用补码格式,角速率转换量纲为30000 LSB/[º/s](或见产品证明书),转换示例见表3。
光纤陀螺参数 csdn光纤陀螺是一种利用光纤的性质来实现陀螺效应的设备。
它可以测量旋转角速度,并在导航、定位等领域中发挥重要作用。
本文将从光纤陀螺的原理、结构、工作方式以及应用等方面进行介绍,帮助读者更好地了解光纤陀螺的相关知识。
一、光纤陀螺的原理光纤陀螺利用光的传输特性和角动量守恒原理来实现测量角速度的功能。
其基本原理是利用激光的干涉效应来测量光的相位差,从而得到角速度的信息。
当光束在光纤中传播时,如果光纤受到旋转的影响,光束的传播路径会发生微小的变化,从而引起光束的光程差,进而导致光的相位差发生改变。
通过测量相位差的变化,可以得到光纤陀螺所受到的旋转角速度。
二、光纤陀螺的结构光纤陀螺由光源、光纤传输系统、光电探测器和信号处理系统等组成。
光源产生一束激光,经过光纤传输系统传输到光电探测器。
光电探测器接收到光信号后,将其转化为电信号,再经过信号处理系统进行处理和分析。
光纤陀螺的结构设计非常精密,需要保证光纤的稳定性和传输的准确性,以确保测量的精度和可靠性。
三、光纤陀螺的工作方式在光纤陀螺中,激光通过光纤传输系统被分成两束,分别沿着顺时针和逆时针方向传输。
这两束光束在光纤中传播时会发生相位差,当光纤受到旋转的影响时,两束光束的相位差会发生变化。
光电探测器接收到两束光束后,会将其转化为电信号,并通过信号处理系统进行处理,最终得到旋转角速度的测量结果。
四、光纤陀螺的应用光纤陀螺在导航、定位和惯性导航等领域有着广泛的应用。
在导航系统中,光纤陀螺可以实时测量飞行器、船舶等的旋转角速度,帮助实现精确的导航和定位。
在惯性导航系统中,光纤陀螺可以与加速度计等其他传感器结合使用,提供更加准确和可靠的导航信息。
此外,光纤陀螺还可以用于地震监测、无人机姿态控制等领域,发挥着重要的作用。
光纤陀螺是一种利用光纤的特性来实现测量角速度的设备。
它的原理是利用光的传输特性和角动量守恒原理,通过测量光的相位差来得到旋转角速度的信息。
光纤陀螺仪技术的发展与研究一、引言光纤陀螺仪是一种通过利用光(或电磁波)的干涉效应,测定角速度的高精度陀螺仪,广泛应用于惯性导航、航天、测绘和制导等领域。
随着光纤技术和信息技术的迅猛发展,光纤陀螺仪已经成为高科技领域不可或缺的重要工具之一。
本文将主要探讨光纤陀螺仪技术的发展和研究,通过分类介绍,详细阐述其原理、特点和应用。
二、光纤陀螺仪分类1. 常规光纤陀螺仪常规光纤陀螺仪具有独特的双波长光源、光学路径、检波器和信号处理方法。
其原理基于旋转对光波传播速度产生的不同效应,通过不同的光学干涉方法,最终实现对角速度的精准测量。
常规光纤陀螺仪具有精度高、抗干扰能力强、稳定性好等特点。
广泛应用于惯性导航、飞行器姿态控制、地震测量等领域。
但其灵敏度和稳定性也受到机械和光电元器件的影响,因此需要优化技术和材料、加强可靠性等方面的研究工作。
2. 纤维光栅陀螺仪纤维光栅陀螺仪是利用光纤光栅的干涉效应实现的陀螺仪。
其原理基于声学波的激发和布拉格反射,通过声学-光学相互转换,实现对角速度的高精度测量。
相对于常规光纤陀螺仪,纤维光栅陀螺仪具有灵敏度高、体积小、重量轻、功耗低等优点,可应用于重量限制的场合。
然而其对温度和振动等环境干扰的敏感性也较高,需要进行相应的技术研究和优化。
3. 拉曼光纤陀螺仪拉曼光纤陀螺仪是利用拉曼散射效应实现的陀螺仪。
其原理是通过光场的拉曼反散射,实现光波的频移和相移,从而测量系统的角速度。
相对于常规光纤陀螺仪和纤维光栅陀螺仪,拉曼光纤陀螺仪具有灵敏度高、免受磁场干扰等优点,因此在航天器的导航、高精度地震测量、地下勘探等领域有着广泛的应用。
但其可测量范围较窄,信噪比偏低等问题也需要进一步改进。
三、光纤陀螺仪技术发展光纤陀螺仪技术的发展是基于光纤制造、光学设计、信号处理等多个领域的紧密结合。
近年来,其研究方向主要包括以下三个方面:1. 新型传感器和器件新型光纤传感器和器件的出现,极大地推进了光纤陀螺仪技术的发展。
光纤陀螺 y波导调制零偏
(最新版)
目录
1.光纤陀螺的概念与原理
2.Y 波导调制技术在光纤陀螺中的应用
3.零偏现象及其在光纤陀螺中的影响
4.解决零偏问题的方法及其在光纤陀螺中的应用
5.总结与展望
正文
光纤陀螺是一种基于光纤技术的角速度传感器,利用光纤环内的光程差来检测角速度。
光纤陀螺具有高精度、高稳定性、抗干扰能力强等优点,在航空航天、精密测量、导航制导等领域得到了广泛应用。
Y 波导调制技术是一种应用于光纤陀螺的高精度调制技术。
通过 Y 波导将光线分为两束,分别进行调制,再通过相干叠加实现角度信息的提取。
这种技术有效地提高了光纤陀螺的精度和抗干扰能力。
然而,光纤陀螺在实际应用中存在着零偏现象,即在无角速度输入时,陀螺仪输出角速度信号不为零。
零偏现象会对光纤陀螺的测量精度产生影响,降低其应用价值。
为了解决零偏问题,研究人员采用了多种方法,如温度补偿、数字补偿等,这些方法在一定程度上可以减小零偏误差,但很难完全消除。
在光纤陀螺中,Y 波导调制技术也可以用于解决零偏问题。
通过在 Y 波导调制器中加入零偏补偿模块,可以实现对零偏误差的自动补偿。
这种方法具有结构简单、补偿效果良好等优点,在光纤陀螺中得到了广泛应用。
总之,光纤陀螺作为一种高精度角速度传感器,在航空航天、精密测量、导航制导等领域具有广泛应用前景。
Y 波导调制技术在光纤陀螺中的
应用,不仅提高了陀螺仪的精度和抗干扰能力,还有助于解决零偏问题。
光纤陀螺仪测试方法1范围本标准规定了作为姿态控制系统、角位移测量系统和角速度测量系统中敏感器使用的单轴干涉性光纤陀螺仪(以下简称光纤陀螺仪)的性能测试方法。
2规范性引用文件下列文件中的条款通过本标准的引用而成为本标准的条款。
凡是注目期的引用文件,其随后所有的修改单(不包含勘误的内容)或修订版均不适用于本标准,然而,鼓励根据本标准达成协议的各方研究是否可使用这些文件的最新版本。
凡是不注日期的引用文件,其最新版本适用于本标准。
GB321-1980优先数和优先系数CB998低压电器基本实验方法GJB585A-1998惯性技术术语GJB151军用设备和分系统电磁发射和敏感度要求3术语、定义和符号GJB585A-1998确立的以及下列术语、定义和符号适用于本标准。
3.1术语和定义3.1.1干涉型光纤陀螺仪interferometric fiber optic gyroscope仪萨格奈克(Sagnac)效应为基础,由光纤环圈构成的干涉仪型角速度测量装置。
当绕其光纤环圈等效平面的垂线旋转时,在环圈中以相反方向传输出的两束相干光间产生相位差,其大小正比于该装置相对于惯性空间的旋转角速度,通过检测输出光干涉强度即反映出角速度的变化。
3.1.2陀螺输入轴input axis of gyro垂直于光纤环圈等效平面的轴。
当光纤陀螺仪绕该轴有旋转角速度输入时,产生光纤环圈相对于惯性空间输入角速度的输出信号。
3.1.3标度因数非线性度scale factor nonlinearity在输入角速度范围内,光纤陀螺仪输出量相对于最小二乘法拟合直线的最大偏差值与最大输出量之比。
3.1.4零偏稳定性bias stability当输入角速度为零时,衡量光纤陀螺仪输出量围绕其均值的离散程度。
以规定时间内输出量的标准偏差相应的等效输入角速度表示,也可称为零漂。
3.1.5零偏重复性bias repeatability在同样条件下及规定间隔时间内,多次通电过程中,光纤陀螺仪零偏相对其均值的离散程度。
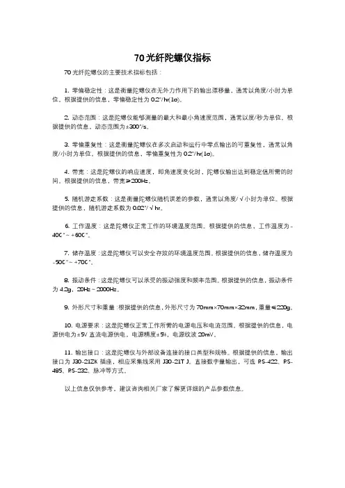
70光纤陀螺仪指标70光纤陀螺仪的主要技术指标包括:1. 零偏稳定性:这是衡量陀螺仪在无外力作用下的输出漂移量,通常以角度/小时为单位。
根据提供的信息,零偏稳定性为0.2°/hr(1σ)。
2. 动态范围:这是陀螺仪能够测量的最大和最小角速度范围,通常以度/秒为单位。
根据提供的信息,动态范围为±300°/s。
3. 零偏重复性:这是衡量陀螺仪在多次启动和运行中零点输出的可重复性,通常以角度/小时为单位。
根据提供的信息,零偏重复性为0.2°/hr(1σ)。
4. 带宽:这是陀螺仪的响应速度,即角速度变化时,陀螺仪输出达到稳定值所需的时间。
根据提供的信息,带宽≥200Hz。
5. 随机游走系数:这是衡量陀螺仪随机误差的参数,通常以角度/√小时为单位。
根据提供的信息,随机游走系数为0.02°/√hr。
6. 工作温度:这是陀螺仪正常工作的环境温度范围。
根据提供的信息,工作温度为-40℃~+60℃。
7. 储存温度:这是陀螺仪可以安全存放的环境温度范围。
根据提供的信息,储存温度为-50℃~+70℃。
8. 振动条件:这是陀螺仪可以承受的振动强度和频率范围。
根据提供的信息,振动条件为4.2g,20Hz~2000Hz。
9. 外形尺寸和重量:根据提供的信息,外形尺寸为70mm×70mm×32mm,重量≤220g。
10. 电源要求:这是陀螺仪正常工作所需的电源电压和电流范围。
根据提供的信息,电源供电为±5V直流电源供电,电源精度±5%,电源纹波20mV。
11. 输出接口:这是陀螺仪与外部设备连接的接口类型和规格。
根据提供的信息,输出接口为J30-21ZK插座,相应采集线采用J30-21T J。
直接数字量输出,可选RS-422、RS-485、RS-232、脉冲等方式。
以上信息仅供参考,建议咨询相关厂家了解更详细的产品参数信息。
光纤陀螺仪的使用方法与误差分析光纤陀螺仪是一种非常重要的惯性导航装置,其基本原理是利用光纤传感器测量设备的转动角速度。
光纤陀螺仪具有精度高、体积小、重量轻等优点,在航空、航天、船舶等领域有着广泛的应用。
然而,由于各种原因,光纤陀螺仪在使用过程中可能会出现误差,因此正确使用和误差分析是非常关键的。
首先,光纤陀螺仪的正确使用方法是确保准确测量角速度的前提。
在使用之前,应首先对光纤陀螺仪进行校准。
校准的过程包括零偏校准和比例尺校准两个步骤。
零偏校准是指将光纤陀螺仪放置在静止状态下,将测量到的角速度归零。
比例尺校准是指通过旋转光纤陀螺仪,测量到的角速度与实际角速度之间的差异进行调整,以确保测量结果的准确性。
其次,误差分析是对光纤陀螺仪测量结果的准确性进行评估和修正的过程。
光纤陀螺仪可能出现的误差包括零偏误差、量程误差、非线性误差和温度漂移误差等。
零偏误差是指在零速度条件下,光纤陀螺仪测量结果与实际角速度之间的偏差。
零偏误差可以通过多次测量取平均值的方法来减小。
量程误差是指光纤陀螺仪测量结果与实际角速度之间的偏差随测量范围的增大而增大。
对于不同量程的测量,可以选择合适的量程范围来减小量程误差。
非线性误差是指光纤陀螺仪测量结果与实际角速度之间的非线性关系,可以通过线性补偿的方法来降低。
温度漂移误差是指光纤陀螺仪在温度变化的情况下,测量结果与实际角速度之间的偏差。
可以通过温度补偿的方法来减小温度漂移误差。
除了上述误差,还有一些其他因素可能会对光纤陀螺仪的测量结果产生影响。
比如,机械振动、电磁干扰和辐射等都可能引起光纤陀螺仪的测量误差。
为了尽量减小这些误差,可以通过增加机械隔离、电磁屏蔽和改进传感器结构等方式来提高光纤陀螺仪的抗干扰能力和稳定性。
总之,光纤陀螺仪的正确使用方法和误差分析是保证测量结果准确性的关键。
通过校准光纤陀螺仪以及对各种误差进行合理分析和修正,可以有效提高光纤陀螺仪的精度和可靠性。
在实际应用中,还应根据具体情况选择适当的校准方法和误差分析手段,并结合其他惯性导航装置进行综合应用,以提高导航系统的整体性能。
目次1范围 (1)2规范性引用文件 (1)3术语、定义和符号 (1)4测试环境 (2)5测试设备和仪器 (2)6测试项目 (3)7测试方法 (3)光纤陀螺惯性导航系统测试方法1 范围本文件规定了光纤陀螺惯性导航系统(以下简称“光纤惯导”)的功能及性能测试方法,包括测试环境、测试设备和仪器、测试项目、测试方法等。
本文件适用于民用和军用飞机、车辆、舰船、潜航器、制导武器等各类运载体上使用的光纤惯导功能及性能测试,也适用于基于光纤惯导构成的组合导航系统中惯性导航相关的功能及性能测试。
2 规范性引用文件下列文件中的内容通过文中的规范性应用而构成本文件必不可少是条款。
其中,注日期的引用文件,仅该日期对应的版本适用于本文件;不注日期的引用文件,其最新版本(包括所有的修改单)适用于本文件。
GB/T 9390-2017导航术语GJB 150.2A-2009军用设备实验室环境试验方法第2部分:低气压(高度)试验GJB 150.3A-2009军用设备实验室环境试验方法第3部分:高温试验GJB 150.4A-2009军用设备实验室环境试验方法第4部分:低温试验GJB 150.5A-2009军用设备实验室环境试验方法第5部分:温度冲击试验GJB 150.6-1986军用设备环境试验方法温度-高度试验GJB 150.9A-2009军用装备实验室环境试验方法第9部分:湿热试验GJB 150.15A-2009军用设备实验室环境试验方法第15部分:加速度试验GJB 150.16A-2009军用装备实验室环境试验方法第16部分:振动试验GJB 150.17A-2009军用装备实验室环境试验方法第17部分:噪声试验GJB 150.18A-2009军用设备实验室环境试验方法第18部分:冲击试验GJB 150.23A-2009军用设备实验室环境试验方法第23部分:倾斜和摇摆试验GJB 585A-1998惯性技术术语GJB 729-1989惯性导航系统精度评定方法3 术语和定义GB/T 9390-2017、GJB 585A-1998和GJB 729-1989界定的以及以下术语和定义适用于本文件。
– 27 –《装备维修技术》2020年第1期(总第175期)doi:10.16648/ki.1005-2917.2020.01.020浅析光纤陀螺关键技术郭涛(海军装备部,陕西西安 710000)摘要: 光纤陀螺作为惯性导航的核心配件,具有高精度、低成本、微型化、数字化、大动态以及高可靠性的优势,其全固态结构的特点,在惯性领域中已经成为新型主流传感器,本文仅对光纤陀螺的关键技术进行分析。
关键词: 惯性领域;光纤陀螺;关键技术引言2018年,国外主要惯性技术研究机构纷纷将研究的热点放在了以下几类上,它们分别是原子陀螺(Atom )技术、半球谐振陀螺(HRG )技术、微机电(MEMS )陀螺技术、光纤陀螺(光纤陀螺)技术等,且成绩显著。
其中光纤陀螺基于其自身结构特性,全固态、可靠性高、寿命长,同时耐冲击及振动范围大,带宽大、功耗低等等多种技术优势,目前已经成为惯性领域的一项关键技术。
1. 光纤陀螺原理概述闭环光线陀螺工作原理是以萨格奈克(Sagnac )效应为基础,当光纤陀螺旋转的过程中,光纤环内顺着逆时针和顺时针方向传播的两束光波之间形成一个和旋转角速率Ω成正比的相位差Φs ,见公式(1),光电探测器将感受到相位差转换成电压信号,经过A/D 转换,在输出方波的两个相邻半周期上进行采样,前半个周期的数字量减去后半个周期的数字量,得到一个数字解调信号器;解调信号经过积分产生闭环回路的反馈信号,同时将该数字量存储在寄存器中并作为光纤陀螺输出。
然后数字阶段波与方波偏置调制信号数字叠加,经过D/A 转换器和功率放大器转换为合成模拟信号施加到相位调制器上。
光学及电路结构见图1。
ϕπλΩ=Ω2/LD c 式中:ϕΩ:由于萨格奈克效应产生的陀螺输入信号,也就是萨格纳克相移;L :线圈长度;D :线圈平均直径;Ω:陀螺转速;C :真空中光速;λ:光波长,光纤陀螺一般采用1310nm 或1550nm 。
图1 闭环光纤陀螺光学及电路框图干涉光强见公式(2)P P =+0(1cos )ϕε式中:P :线圈中两束光所产生的干涉光强;P 0:光功率系数;ϕε:两束光的相位差。
光纤陀螺仪指标及其相关定义发表日期:2008-10-24 作者:未知来源:未知1.陀螺输入轴 input axis of gyro垂直于光纤环圈等效平面的轴。
当光纤陀螺仪绕该轴有旋转角速度输入时,产生光纤环圈相对于惯性空间输入角速度的输出信号。
2. 标度因数非线性度 scale factor nonlinearity在输入角速度范围内,光纤陀螺仪输出量相对于最小二乘法拟合直线的最大偏差值与最大输出量之比。
3. 零偏稳定性 bias stability当输入角速度为零时,衡量光纤陀螺仪输出量围绕其均值的离散程度。
以规定时间内输出量的标准偏差相应的等效输入角速度表示,也可称为零漂。
4. 零偏重复性 bias repeatability在同样条件下及规定间隔时间内,多次通电过程中,光纤陀螺仪零偏相对其均值的离散程度。
以多次测试所得零偏的标准偏差表示。
5. 零偏温度灵敏度 bias temperature sensitivity相对于室温零偏值,由温度变化引起光纤陀螺仪零偏变化量与温度变化量之比,一般取最大值表示。
6. 随机游走系数 random walk coefficient表征光纤陀螺仪中角速度输出白噪声大小的一项技术指标,它反映的是光纤陀螺仪输出的角速度积分(角度)随时间积累的不确定性(角度随机误差),因此也可称为角随机游走(ARW)。
7. 频带宽度 bandwidth光纤陀螺仪频率特性测试中,规定在测得的幅频特性中幅值降低3dB所对应的频率范围。
9.输出延迟时间 output delay time光纤陀螺仪信号输出相对于信号输入的延迟时间中与输入频率无关的部分。
10. 启动时间 turn-on time光纤陀螺仪在规定的工作条件下,从加电开始至达到规定性能所需要的时间。
11. 预热时间 warm-up time针对带温控的高精度光纤陀螺仪的一项技术指标,光纤陀螺仪在规定的工作条件下,从加电开始至达到规定性能所需要的时间。
70光纤陀螺仪指标-回复光纤陀螺仪是一种基于光学原理实现的高精度的测量设备,广泛应用于导航、航空航天、地震、工程测量等领域。
在本文中,我们将详细介绍光纤陀螺仪的指标及其相关原理和应用。
一、精度指标光纤陀螺仪的精度是评价其性能的主要指标之一。
精度通常由零偏稳定性、比例度稳定性、零漂、闭环带宽和尺寸稳定性等参数来衡量。
1. 零偏稳定性:零偏是指陀螺仪输出信号在零速旋转状态下的平均输出值。
零偏稳定性指标衡量了陀螺仪在长时间稳定工作的能力,一般以角度/小时为单位表示。
2. 比例度稳定性:比例度是指陀螺仪输出信号与旋转速度的线性关系,也被称为灵敏度。
比例度稳定性衡量了陀螺仪输出信号与旋转速度变化之间的一致性,通常以ppm(百万分之一)为单位。
3. 零漂:零漂是指陀螺仪在无旋转条件下输出信号的变化。
零漂是乘坐飞机、船舶等运输工具时陀螺仪的重要参数,以应对姿态变化产生的误差。
4. 闭环带宽:闭环带宽是陀螺仪系统中反馈控制回路的特性参数。
它反映了陀螺仪输出信号的响应速度和稳定性,通常以Hz为单位。
5. 尺寸稳定性:尺寸稳定性是指陀螺仪在不同温度、压力和湿度等环境条件下输出信号的稳定性。
尺寸稳定性的好坏直接影响了陀螺仪的应用范围和可靠性。
二、工作原理光纤陀螺仪通过光学原理实现角速度的测量。
其基本结构包括光源、光纤传输系统、光学器件、光电探测器等。
光源产生一束光,通过光纤传输到光纤环路中,经过光学器件的处理后,光信号最终被光电探测器接收到。
当陀螺仪受到旋转影响时,光信号将发生相位差,通过测量相位差的变化就可以得到角速度的信息。
光纤陀螺仪的主要工作原理是Sagnac效应。
当光经过光纤环路时,由于光纤环路的旋转会导致光传播速度的差异,从而产生相位差。
这种相位差的变化与陀螺仪所受的角速度成正比,通过测量相位差的变化就可以得到角速度的大小。
三、应用领域光纤陀螺仪的高精度和可靠性使其在许多领域中得到了广泛应用。
1. 导航和惯性导航系统:光纤陀螺仪可以实现飞行器、导弹、卫星等的精确导航和定位,提高导航系统的稳定性和精度。
光纤陀螺仪测试方法1 范围本标准规定了作为姿态控制系统、角位移测量系统和角速度测量系统中敏感器使用的单轴干涉性光纤陀螺仪(以下简称光纤陀螺仪)的性能测试方法。
2 规范性引用文件下列文件中的条款通过本标准的引用而成为本标准的条款。
凡是注目期的引用文件,其随后所有的修改单(不包含勘误的内容)或修订版均不适用于本标准,然而,鼓励根据本标准达成协议的各方研究是否可使用这些文件的最新版本。
凡是不注日期的引用文件,其最新版本适用于本标准。
GB 321-1980 优先数和优先系数CB 998 低压电器基本实验方法GJB 585A-1998 惯性技术术语GJB 151 军用设备和分系统电磁发射和敏感度要求3 术语、定义和符号GJB 585A-1998确立的以及下列术语、定义和符号适用于本标准。
3.1 术语和定义3.1.1 干涉型光纤陀螺仪 interferometric fiber optic gyroscope仪萨格奈克(Sagnac)效应为基础,由光纤环圈构成的干涉仪型角速度测量装置。
当绕其光纤环圈等效平面的垂线旋转时,在环圈中以相反方向传输出的两束相干光间产生相位差,其大小正比于该装置相对于惯性空间的旋转角速度,通过检测输出光干涉强度即反映出角速度的变化。
3.1.2 陀螺输入轴 input axis of gyro垂直于光纤环圈等效平面的轴。
当光纤陀螺仪绕该轴有旋转角速度输入时,产生光纤环圈相对于惯性空间输入角速度的输出信号。
3.1.3 标度因数非线性度 scale factor nonlinearity在输入角速度范围内,光纤陀螺仪输出量相对于最小二乘法拟合直线的最大偏差值与最大输出量之比。
3.1.4 零偏稳定性 bias stability当输入角速度为零时,衡量光纤陀螺仪输出量围绕其均值的离散程度。
以规定时间内输出量的标准偏差相应的等效输入角速度表示,也可称为零漂。
3.1.5 零偏重复性 bias repeatability在同样条件下及规定间隔时间内,多次通电过程中,光纤陀螺仪零偏相对其均值的离散程度。
光纤陀螺技术
岗位规范
1 范围
本规范规定了光纤陀螺岗位职责和岗位标准。。
本规范适用于光纤陀螺岗位的初级、中级、高级职务人员。
2 引用标准
Q/AG L07 1.1-2003
职工政治思想和职业道德通用标准
3 岗位职责
3.1负责光纤陀螺初样、正样、和定型产品研制的全部技术工作。
3.2严格贯彻执行国标、部标、企标及有关科研技术、质量管理和安全技术法规。
3.3负责项目、技术论证、可行性研究论证、技术经济分析和项目的申报工作。
3.4根据研制合同,制定阶段和年度工作计划,并组织实施。
3.5参加本专业及相关专业的技术会议,评审本专业范围内的科研成果。
3.6贯彻全面质量管理,负责对试验中出现的各种技术问题进行分析论证、改进设计。
3.7根据工程化的实际要求,改进光纤陀螺的性能、环境适应性,不断采用新技术、新工
艺改制和研究新样机,以满足武器装备的新需求。
3.8根据项目进展情况,适时编写专题技术总结、专题研究报告和鉴定申请报告。
3.9负责技术转让,技术咨询,技术服务以及资料管理和完成技术资料归档工作。
4 岗位标准
4.1 政治思想与职业道德
执行Q/AG L07 1.1-2003职工政治思想与职业道德通用规范
4.2 文化程度
4.3 专业理论知识
4.3.1 初级职务
4.3.1.1具有高等数学、物理光学、模拟和数字电路等基础理论知识。
4.3.1.2具有光纤陀螺的原理及构成等专业理论知识。
4.3.1.3掌握光纤陀螺性能指标测试的流程和试验规范。
4.3.1.4懂得光纤陀螺技术参数的含义。
4.3.1.5了解光纤陀螺的研制过程和有关技术标准。
4.3.1.6初步掌握一门外语,并能查阅本专业书刊、资料。
4.3.2 中级职务
4.3.2.1具有光纤技术、信号分析、自动控制、计算机接口等基础理论知识。
4.3.2.2熟悉各种相关光学和电子仪器设备的操作,精通电路图。
4.3.2.3熟悉光纤陀螺的组装、调试以及技术指标的采样测试。
4.3.2.4掌握光纤陀螺的研究现状及存在的问题,了解关键技术。
4.3.2.5熟悉光纤陀螺各种技术参数的形成原因和改进方向。
4.3.2.6掌握一门外语,并能较熟练的查阅本专业书刊、资料。
4.3.3 高级职务
4.3.3.1精通光纤陀螺信号分析、噪声处理、电路检测等专业知识。
4.3.3.2精通光纤陀螺的原理、构成以及和光纤陀螺有关的系统知识,熟悉光纤以及各连接
器件参数对光纤陀螺的影响。
4.3.3.3熟悉自控理论一般的数学建模,精通信号检测反馈理论。
4.3.3.4精通光纤光路结构分析、电路设计以及器件接口等理论和方法,掌握计算机软件的
一般编程和应用。
4.3.3.5 熟悉项目的研制程序、典型技术和有关标准。
4.3.3.6掌握一门外语,并能熟练的查阅和笔译本专业的书刊、资料。
4.4 实际工作能力
4.4.1 初级职务
4.4.1.1能按步骤的完成光纤陀螺的器件焊接、电路板的制作等。
4.4.1.2能处理研制过程中出现的一般技术问题和质量问题。
4.4.1.3能提出阶段计划和阶段技术总结。
4.4.1.4能撰写光纤陀螺试验的一般性实验报告、技术总结报告和科技论文。
4.4.2 中级职务
4.4.2.1能够独立提出光纤陀螺有关的电路或光路试验方案,完成试验计划,并编写技术条
件和研究技术报告等资料。
4.4.2.2能独立处理光纤陀螺研制中出现的较复杂的技术问题和质量问题。
4.4.2.3能制定阶段计划和阶段技术总结。
4.4.2.4能主持较重要的试验工作、指标测试。
4.4.2.5能撰写较高水平的技术总结、研究报告和科技论文。
4.4.2.6能指导初级职务人员的工作和学习。
4.4.3 高级职务
4.4.3.1根据光纤陀螺的任务合同书或技术指标要求,能独立进行论证、预研,提出总体方
案、技术途径、技术措施,并组织实施。
4.4.3.2能根据国内外光纤陀螺的研究状况和水平,指出光纤陀螺研究方向、技术途径和技术
措施。
4.4.3.3能处理和解决光纤陀螺研制过程中出现的重大技术质量问题,主持重大技术质量攻
关项目。
4.4.3.4能够制订各种详细技术规范、工作流程图或节点图,使项目顺利进行。
4.4.3.5能撰写高水平的技术总结报告和科技论文。
4.4.3.6能指导初、中级职务人员工作和学习。
4.5 工作经历
4.5.1初级职务具有一年以上相关工作经历;
4.5.2中级职务具有三年以上相关工作经历;
4.5.3高级职务具有五年以上相关工作经历;
4.6 身体条件
身体健康
附加说明:
本规范由人事劳资教育处提出;
本规范由人事劳资教育处归口;
本规范起草单位:第三研究室;
本规范主要起草人:郭栓运、黄晓峰;
本规范由人事劳资教育处负责解释。
本文资料均可编辑,只适合个人使用,不能用于商业。资料一般需要
结合本公司的实际情况,进行修改和调整。主要目的在于给您的工作
提供一定的参考和灵感,而非直接供您使用。仅此提醒,最好的一定
是根据公司的实际情况设计出来的。