B1-2#、13-14#楼二次砌筑施工(03)技术交底
- 格式:doc
- 大小:266.00 KB
- 文档页数:10
骨折经常用到AO分型,AO分型是一种临床常用的骨折分型方法,下面介绍一下具体划分方法:骨折AO分类由5位诊断数码组成,前两位表示部位,后三位表示形态特点部位编码:1肱骨,2尺桡骨,3股骨,4胫腓骨,5脊柱,6骨盆,7手,8足,91.1髌骨,91.2锁骨,91.3肩胛骨,92下颌骨,93颅面骨骨干骨折分型:A简单骨折,B楔形骨折,C复杂骨折骨端骨折分型:A关节外骨折,B部分关节内骨折,C完全关节内骨折前两位数分别表示骨折的部位以及节段从上至下分为三个节段(骨干骨折分型是指的图中各骨的2的部分)第三位数表示形态特点:骨干骨折分为3型,A简单骨折,B楔形骨折,C复杂骨折各型根据严重程度分为3组,成为第四位数,以1、2、3表示对于C组骨折,根据严重程度又可分为3个亚组,成为第五位数,用1、2、3表示以上是骨干骨折的分型下面是干骺端的骨折的分型(同样的前两位数分别表示骨折的部位以及节段):A关节外骨折,B部分关节内骨折,C完全关节内骨折而干骺端骨折又根据骨折的严重程度,在各型又分为3组,以1、2、3表示根据损伤的程度,AO分类系统将肱骨近端骨折分为A、B、C三种类型。
A型骨折是关节外的一处骨折。
肱骨头血循环正常,因此不会发生头缺血坏死。
A1型骨折是肱骨结节骨折。
再根据结节移位情况分为三个类型。
A1-1:结节骨折,无移位。
A1-2:结节骨折,伴有移位。
A1-3:结节骨折,伴有盂肱关节脱位。
A2型骨折是干骺端的嵌插骨折(外科颈骨折)。
根据有无成角及成角方向也分为三个类型。
A2-1型:冠状面没有成角畸形。
侧位前方或后方有嵌插。
A2-2型:冠状面有内翻成角畸。
A2-3型:冠状面有外翻成角畸形。
A3型是干骺端移位骨折,骨端间无嵌插。
可分为三个类型。
A3-1型:简单骨折,伴有骨折块间的成角畸形。
A3-2型:简单骨折,伴有远骨折块向内或向外侧的移位,或伴有盂肱关节脱位。
A3-3型:多块骨折,可有楔形骨折块或伴有盂肱关节脱位。
Zooming In: An Integrated English CourseBook I Unit 2Growing Up大学英语第二教研室Objectives & Requirements:1.Help the students focus on the content of the passage and grasp the key wordsand expressions as well as sentence patterns in the passage。
2.Get acquainted with the background information (Chicken Soup of the Soul)。
3.Show the opinion about the parent—children relationship.4.Get acquainted with the skill of reading between the lines.5.Find effective ways to communicate with your parents.Important Points:1.Core words,phrases and expressions;typical sentence patterns。
2.The background information about “Chicken Soup of the Soul”.Difficult Points:1.The structure and the sentences beyond comprehension with problem words,phrases and expressions.2.To express one’s own opinion about the parent-children relationship.ing the reading skill of reading between the lines during the readingcomprehension。
宁夏回族自治区地方标准DB64/266-2003 建筑工程资料管理规程工程资料实用表式基本建设程序实用表式(A类)A5 工程质量监督文件A5-1建设工程质量监督申报书A5-2建设工程质量监督书A5-3建设工程质量保证体系审查表A5-4见证取样和送检见证人备案表A5-5建设工程质量整改通知书A5-6建设工程质量整改情况报告书A5-7建设工程质量验收意见书A8 工程竣工验收备案文件A8-1工程竣工报告A8-2建设工程竣工验收报告A8-3勘察单位工程质量检查报告A8-4设计单位工程质量检查报告A8-5工程竣工验收备案表A8-6房屋建筑工程质量保修书A8-7单位工程竣工图验收证明书A8-8建筑工程档案归档验收单B类监理资料B1 承包单位工作用表B1-1工程开工/复工报审表B1-2施工组织设计(方案)报审表B1-3分包单位资格报审表B1-4主要施工机械设备报审表B1-5施工测量放线报验单B1-6报验申请表B1-7工程款支付申请表B1-8监理工程师通知单B1-9工程临时延期申请表B1-10费用索赔申请表B1-11工程材料/构配件/设备报审表B1-12试验室资格报审表B1-13工程计量报审表B1-14工程变更费用报审表B1-15工程质量事故报告单B1-16工程质量事故处理方案报审表B1-17施工进度计划(调整计划)报审表B1-18工程变更单B1-19施工单位申请表(通用)B1-20工程竣工报验单B2 监理单位工作用表B2-1第一次工地会议纪要B2-2监理工程师通知单B2-3工程暂停令B2-4工程款支付证书B2-5费用索赔审批表B2-6工程临时延期审批表B2-7工程最终延期审批表B2-8会议纪要B2-9旁站监理记录表B2-10监理单位工程质量评估报告B2-11监理日志B3 各方通用表B3-1监理工作联系单B3-2其他文件C类施工资料C1 施工管理资料C1-1工程概况表C1-2施工现场质量管理检查记录表C1-3施工日志C1-4混凝土施工日志C1-5见证取样试验(记录)汇总表C1-6见证取样记录C2 施工技术资料C2-1技术交底记录C2-2设计图纸会审记录C2-3工程洽商记录C3 工程测量记录C3-1工程测量定位放线记录C3-2基槽验线记录C3-3楼层平面放线及标高抄测记录C4 进场物料质量检验资料C4-0-1合格证(质量证明文件)汇总表C4-0-2试验(复验)报告汇总表C4-0-3合格证、检测报告粘贴表C4-0-4材料试验报告(通用)C4-0-5设备开箱检验记录(机电通用)C4-0-6不合格材料处理记录(通用)C4-0-7材料、构配件进场检验记录C4-1-1商品混凝土出厂合格证C4-1-2预制混凝土构件出厂合格证C4-1-3钢构件出厂合格证C4-5-1电梯设备开箱检验记录(通用)C4-7-1钢材(铸件)试验报告C4-7-2钢材焊接试验报告C4-7-3钢筋机械接头试验报告C4-7-4水泥试验报告C4-7-5砖试验报告C4-7-6砌块试验报告C4-7-7砂试验报告C4-7-8碎(卵)石试验报告C4-7-9掺合料试验报告C4-7-10防水卷材试验报告C4-7-11轻集料试验报告C5 施工记录C5-0-1施工检查记录(通用)C5-0-2隐蔽工程验收记录(通用)C5-0-3预检工程检查记录(通用)C5-0-4工序交接检查记录(通用)C5-1-1桩基施工记录(附图)C5-1-2地基与基坑支护施工记录C5-1-3钢筋工程隐蔽检查验收记录C5-1-4地基验槽记录C5-1-5地基处理记录C5-1-6混凝土搅拌抽查记录C5-1-7混凝土浇筑申请C5-1-8混凝土模板拆除申请C5-1-9首次使用混凝土开盘监定记录C5-1-10冬施混凝土搅拌测温记录C5-1-11冬施混凝土养护测温记录C5-1-14构件吊装记录C5-1-15预应力筋张拉记录(一)C5-1-16预应力筋张拉记录(二)C5-1-17有粘结预应力结构灌浆记录C5-1-18木结构安装施工记录C5-1-19木结构制作施工记录C5-2-1管道隐蔽工程检查验收记录C5-3-1电气接地装置隐检与平面示意图表C5-3-2电气隐蔽工程检查验收记录C5-5-1电梯钢丝绳头灌注隐蔽工程检查记录C5-5-2电梯导轨、层门的支架、螺栓埋设隐蔽工程交接检查记录C5-5-3电梯电气装置安装检查记录(一)、(二)、(三)C5-5-4电梯机房、井道交接检查记录C5-5-5自动扶梯、自动人行道安装与土建交接检查记录C5-5-6自动扶梯、自动人行道的相邻区域检查记录C5-5-7自动扶梯、自动人行道电气装置检查记录(一)(二)C5-5-8自动扶梯、自动人行道整机安装质量检查记录C6 施工试验资料C6-0-1施工试验记录(通用)C6-0-2设备单机试运转记录(机电通用)C6-1-1土壤试验报告汇总表C6-1-2砂浆/混凝土(试块)试验报告汇总表C6-1-3土壤干密度试验报告C6-1-4土壤击实试验报告C6-1-5砂浆配合比通知单C6-1-6砂浆(试块)抗压强度试验报告C6-1-7砂浆(试块)抗压强度统计、评定记录C6-1-8混凝土配合比通知单C6-1-9混凝土(试块)抗压强度试验报告C6-1-10混凝土(试块)强度统计、评定记录C6-1-11混凝土抗渗试验报告C6-1-12混凝土抗冻试验报告C6-2-1排水管道灌水试验记录C6-2-2管道系统强度严密性试验记录C6-2-3设备强度严密性试验记录C6-2-4阀门强度严密性试验记录C6-2-5管道系统通水试验记录C6-2-6管道系统清洗、消毒试验记录C6-2-7补偿器预拉伸记录C6-2-8室内消火栓系统试射试验记录C6-2-9采暖系统试运行和调试记录C6-2-10锅炉封闭及烘炉(烘干)记录C6-2-11锅炉煮炉试验记录C6-2-12锅炉试运行记录C6-2-13安全附件安装检查记录C6-3-1电气接地电阻测试记录C6-3-2电气绝缘电阻测试记录C6-3-3电气器具通电安全检查记录C6-3-4电气设备空载试运行记录C6-3-5建筑物照明通电试运行记录C6-3-6漏电开关模拟试验记录C6-3-7避雷带支架拉力测试记录C6-4-1冷冻水管道压力试验记录C6-4-2风管漏风检测记录C6-4-3除尘器、空调机漏风检测记录C6-4-4管网风量平衡记录C6-4-5制冷系统气密性试验记录C6-5-1轿厢平层准确度测量记录C6-5-2电梯层门安全装置检验记录C6-5-3电梯电气安全装置检验记录C6-5-4电梯整机功能检验记录C6-5-5电梯主要功能检验记录C6-5-6电梯负荷运行试验记录C6-5-7电梯负荷运行试验曲线图C6-5-8电梯噪声测试记录C6-5-9自动扶梯、自动人行道安全装置检验记录(一)、(二)C6-5-10自动扶梯、自动人行道整机性能、运行试验记录C7 工程安全和功能检验(抽查)记录C7-1-1屋面淋水试验记录C7-1-2地下室防水效果检查记录C7-1-3有防水要求的地面蓄水试验记录C7-1-4建筑物垂直度、标高、全高测量记录C7-1-5抽气(风)道检查记录C7-1-6建筑物沉降观测测量记录C7-1-7节能、保温测试记录C7-1-8室内环境检测报告C7-1-9结构实体混凝土强度检验记录C7-1-10结构实体钢筋保护层厚度检验记录C7-2-1散热器压力试验记录C7-2-2卫生器具满水(通水)试验记录C7-2-3排水干管通球试验记录C7-3-1照明全负荷试验记录C7-3-2大型灯具牢固性试验记录C7-3-3避雷接地电阻测试记录C7-3-4线路、插座、开关接地检验记录C7-4-1通风、空调系统试运行记录C7-4-2风量、温度测试记录C7-4-3洁净室洁净度测试记录C7-4-4制冷机组试运行调试记录C7-5-1电梯运行记录C8 施工验收资料G.0.1-1单位(子单位)工程质量竣工验收记录G.0.1-2单位(子单位)工程质量控制资料核查记录G.0.1-3单位(子单位)工程安全和功能检验资料核查及主要功能抽查记录G.0.1-4单位(子单位)工程观感质量检查记录F.0.1分部(子分部)工程质量验收记录E.0.1分项工程质量验收记录C8-8-1工程质量事故(问题)情况报告C8-8-1工程质量事故(问题)处理报告D类竣工图及其他归档资料D4-1资料汇总表(通用)D4-2工程资料案卷封面D4-3卷内目录D4-4卷内备考表6施工资料施工资料是在工程的施工过程中形成并收集汇整的文件或资料的统称。
实验七维生素B1、B2的定性实验一、目的要求进一步了解维生素B1、B2的性质,掌握其定性检验方法。
二、实验原理1.维生素B1属水溶性维生素,因含有硫及氨基,又名硫胺素,在植物性食物中分布极广,谷类种子表皮中含量更为丰富,麦麸、米糠和酵母均是维生素B 1的良好来源。
维生素B1的定性鉴定反应主要有2个:重氮苯磺酸反应在碳酸氢钠存在的碱性条件下,硫胺素可与重氮苯磺酸作用产生红色,加入少量的甲醛,可使红色稳定。
本反应不灵敏,特异性低,但操作简单迅速。
反应可表示如下:荧光反应硫胺素在碱性铁氰化钾溶液中被氧化生成有蓝色荧光的物质—硫色素,溶于异丁醇中的硫色素显示深蓝色的荧光,在紫外光下更为显著。
此反应灵敏,特异性高,也可用于定量测定。
反应如下:2.维生素B2也属水溶性维生素,又名核黄素,其乙醇中性溶液和水溶液呈黄色,在中性或酸性溶液中经光照射自身可产生黄绿色荧光,在稀溶液中荧光的强度与核黄素的浓度成正比。
核黄素能被亚硫酸盐还原成无色的二氢化物,失去荧光。
但此氢化物在空气中易被重新氧化,恢复荧光。
反应如下:三、实验器材试管和试管架、吸量管(1mL、2 mL)、漏斗、滤纸。
米糠四、实验试剂1.0.2%硫胺素溶液2.30 μg / mL核黄素溶液3.1% 铁氰化钾溶液4.30%氢氧化钠溶液5.2.5%亚硫酸氢钠溶液(用2%碳酸钠作溶剂)6.异丁醇7.0.2 mol/L硫酸溶液8.碳酸氢钠碱性溶液:取氢氧化钠20 g溶于600 mL蒸馏水中,加碳酸氢钠28.8 g,混匀后,用水稀释至1 000 mL。
9.重氮试剂:溶液A:将对-氨基苯磺酸1 g溶解于15 mL浓盐酸中,然后加水稀释至100 mL。
溶液B:将亚硝酸钠0.5 g溶解于水中,稀释到100 mL。
现用现配。
需用时,将3 mL溶液B加到100 mL溶液A中,混匀即得重氮试剂,在冰浴中保存,至少15 min后方可使用。
此溶液配好后,存放时间不能超过24 h。
五、操作步骤的定性(一)维生素B11.重氮化反应取米糠1 g置试管中,加0.2 mol/L硫酸溶液5 mL,用力振荡,提取硫胺素。
Unit TwoText A: My Friend, the Telephone OperatorStep One: Getting the students ready for the class (1’)Step Two: Revision (3’)Different expressions to greet people1. in a casual way2. in an ordinary way3. in a formal wayStep Three: Presentation of the new material (82’)Ⅰ. DiscussionQuestion 1: Do you have many friends? How did they become your friends?Hint: Usually people make friends through the following channels: 1) everyday interaction such as between schoolmates, neighbors, etc.; 2) regular correspondence such asbetween pen friends; 3) online communication; 4) other occasions such as parties, trips,etc.Question 2: When you make friends, what are the factors you take into account? Why?Hint: Possible factors that affect one’s choice of a friend: age, education, family background, appearance, personality, hobbies and interests, etc.Question 3: Nowadays with the widespread use of the Internet, more and more people tend to make net friends. Do you accept the idea of making friends through the Internet?Why or why not?Hint: Making friends through the Internet has its advantages: 1) it is convenient and efficient;you only need to type in what you want to say and click the mouse; 2) it helps to make friends with people from all walks of life and all over the world; 3) it gives you more freedom to speak your mind.Making friends through the Internet has the following disadvantages: 1) you have no way to make sure your friends are truthful about themselves; 2) it is time-consuming; 3) it may distance yourself from your real life.Ⅱ. IntroductionThis text tells us the friendship between a boy and a telephone operator.Ⅲ. Words and expressionsⅣ. Text ATask 1: Play the recording once, and then ask the students to tell whether the following statements are true or false:1. When the boy was very young, his family had one telephone.2. Inside the telephone lived a person whose name was Information Please.3. One day, the boy hurt his finger and he asked Information Please for help.4. The boy called Information Please for help only occasionally.Task 2: Play the recording again, and then ask the students to answer the following questions:1. When the boy was young, he was amazed at an unknown voice in the telephone athome, why?2. What did Information Please advise the boy to do to stop the pain?3. When the boy moved from Seattle to Boston, he lost touch with Information Please,Why?4. When did the boy get in touch with Information Please again?Detailed study of the text1. Words and expressions1) discoverComparison:discover & learn两个词都含有“获得知识,了解”这个含义。
中铁航空港集团《技术交底书》技术交底书2600×1200矩形直线检查井盖板配筋图(J01B5) 雨水说明:1、材料:混凝土采用C30; 2、钢筋:采用Ф-HPB300,Ф-HRB335.J01B5由J01B5a 和 JO1B6b 组合而成,详图见本图盖板布置图。
编号 型式 JO1B5a-1 总重(kg) 合计规格 数量(根)1 Ф12 14 18.399 36.8792Ф12 9 13.5863Ф12 2 2.664 4Ф1212.229盖板布置图里程盖板型号数量(座) 井编号板厚S1+060.3-S1+700 J01B5a-19Sy40、Sy41、Sy42Sy43、Sy44、Sy45、Sy46、Sy47、Sy48140 J01B6b-1J01B5a-21 Sy49160 J01B6b-2 1602600×2200矩形四通混凝土模块检查井盖板配筋图(J03B2)注:1、材料:混凝土采用C30;2、钢筋:采用Ф-HPB300,Ф-HRB335.Φ1100井盖板配筋图(Y02B11)编号型式Y02B11-2规格数量(根) 长度(m) 总重(kg)1 Ф12 9 0.84* 6.7132 Ф12 6 1.09* 5.8083 Ф12 1 0.5 0.4444 Ф12 2 0.19 0.3375 Ф12 2 0.12 0.2136 Ф12 1 4.27 3.7927 Ф12 1 2.51 2.229合计(kg)19.536注:1.钢筋放下层,①号筋在最下层;钢筋遇洞口断开。
2.带*钢筋长度为平均值。
3.⑥.⑦号钢筋不包括搭接或焊接长度。
JO1B1-2 2 Sw35、Sw36 140Φ1300井盖板配筋图(Y02B13)注:1、材料:混凝土采用C30;2、钢筋:采用Ф-HPB300,Ф-HRB335.。
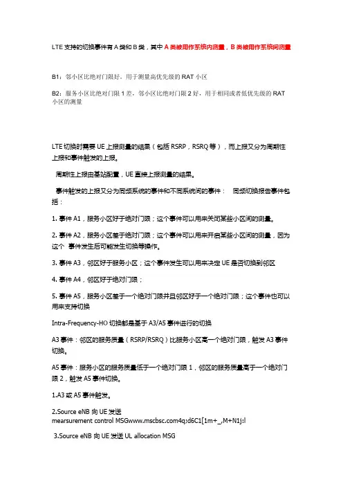
LTE支持的切换事件有A类和B类,其中A类被用作系统内测量,B类被用作系统间测量B1:邻小区比绝对门限好。
用于测量高优先级的RAT小区B2:服务小区比绝对门限1差,邻小区比绝对门限2好,用于相同或者低优先级的RAT 小区的测量LTE切换时需要UE上报测量的结果(包括RSRP,RSRQ等),而上报又分为周期性上报和事件触发的上报。
周期性上报由基站配置,UE直接上报测量的结果。
事件触发的上报又分为同频系统的事件和不同系统间的事件:同频切换报告事件包括:1. 事件A1,服务小区好于绝对门限;这个事件可以用来关闭某些小区间的测量。
2. 事件A2,服务小区差于绝对门限;这个事件可以用来开启某些小区间的测量,因为这个事件发生后可能发生切换等操作。
3. 事件A3,邻区好于服务小区;这个事件发生可以用来决定UE是否切换到邻区4. 事件A4,邻区好于绝对门限;5. 事件A5,服务小区差于一个绝对门限并且邻区好于一个绝对门限;这个事件也可以用来支持切换Intra-Frequency-HO切换都是基于A3/A5事件进行的切换A3事件:邻区的服务质量(RSRP/RSRQ)比服务小区高一个绝对门限,触发A3事件切换。
A5事件:服务小区的服务质量低于一个绝对门限1,邻区的服务质量高于一个绝对门限2,触发A5事件切换。
1.A3或A5事件触发。
2.Source eNB 向UE发送mearsurement control 4q;d6C1[1m+_,M+N1j:l3.Source eNB 向UE发送UL allocation MSG4.UE向Source eNB发送Measurement report MSG5.Source eNB内部进行HO decision6.Source eNB向Target eNB发送Handover request MSG7.Target eNB内部进行Admission controlMSCBSC 移动通信论坛,x"w3Q)j'V8.Target eNB向Source eNB回复Handover request ack MSG 9.Source eNB向UE回复DL allocation MSG10.Source eNB向UE发送RRC Connection reconfiguration MSGMSCBSC 移动通信论坛.k)C1b7\)C+x7W(j11.UE与Source eNB进行Detach,并开始同步到Target eNB12.Source eNB进行缓存控制并向Target eNB传送数据包以及进行SN status transfer (序列数转移)13.Source eNB向Target eNB进行数据转移传送"T/`2L4F [:u*v14.UE与Target eNB同步完成MSCBSC 移动通信论坛$b1e3x3~"X G8A15.Target eNB向UE发送UL Allocation+TA UE MSG16.UE向Target eNB发送RRC connection complete MSG 17.UE与Target eNB,Target eNB与S-GW之间进行数据交互;Q:u5O&m)F1h18.Target eNB向MME发起Path switch request 19.MME向S-GW发起user plane update requestMSCBSC 移动通信论坛!w!P,U5c5}3T5y9H20.S-GW与Source eNB进行Switch DL Path,并发起End marker MSGmscbsc 移动通信论坛拥有30万通信专业人员,超过50万份GSM/3G等通信技术资料,是国内领先专注于通信技术和通信人生活的社区。
Book 1 Unit2 知识清单一、词性转换1.argument n.争吵,争论;论点→argue vi.争吵,争辩,争论vt.说理,论证2.tension n.紧张关系;紧张;拉伸→tense adj.紧张的3.anxious adj.忧虑的,担心的;令人焦虑的;渴望的→anxiously adv.焦急地→anxiety n.担心;焦虑;渴望4.anger n.怒气;怒火→angry adj.生气的→angrily adv.生气地5.mental adj.思想的,精神的,智力的→mental ly adv.精神地→physically身体地6.desire n.&vt.渴望,愿望→desirable adj.值得做的7.calm vt.使平静,使镇静adj.镇静的,沉着的→calmly adv.镇静地8.concern n.担心,忧虑vt.涉及;让(某人)担忧→concerned adj.担心的→concerning prep. 关于;就……而言9.normal adj.正常的,一般的n.常态,通常标准→normally adv.正常地-abnormal反常的10.stress n.精神压力,紧张;强调vt.强调,着重→stressed adj.紧张的→stressful adj.令人紧张的11.design vt.设计;制订n.设计;设计艺术→designer n.设计师12.performance n.表现;表演;执行,履行→perform vt.表演,表现→performer n.执行者,履行者;表演者13.press vt. & vi.催促,逼迫;按,压n.报章杂志,报刊;(the press)新闻工作者,新闻界→pressure n.压力14.eager adj.热切的,渴望的,渴求的→eagerly adv.渴望地→eagerness n.热切;渴望地15.secure adj.安心的;可靠的;牢固的→security n.安全16.graduate vi. & vt.毕业n.毕业生→graduation n.毕业17.gather vi.聚集,召集vt.收拢;搜集,收集;聚集→gathering n.聚会;集会18.volunteer vi. & vt.自愿做,义务做→voluntary adj.志愿的→voluntarily adv.自愿地;主动地19.operation n.手术;运转,操作→operate v.操作;运转;手术20.response n.回复;反应,响应→respond vi.回答;响应21.anger n.怒气,怒火→angry adj.生气的;恼火的22.edit v.编辑→editor n.主编,编辑;剪辑师→edition n.版(本);版次23.likely adj.可能的,预料的,有希望的→unlikely adj.不可能的→unlike prep.不像;与……不同24.adventure n冒险→adventurer n冒险家25.flexible adj灵活的→ flexibly adv灵活地→flexibility n灵活性26.emergency n紧急情况,突发事件→emergent adj紧急的二、重点短语1.see eye to eye with sb. (on sth.)(在某事上)与某人看法一致2.shoot up 快速长高,蹿个儿3.calm down 平静,镇静,安静4.from one’s point of view 从某人的角度、观点出发5.think sth. through充分考虑,全盘考虑,想透6.back down承认错误,认输7.go through经历,遭受8.deal with处理9.turn into变成10.result in 导致11.leave...behind 落下12.on one’s own 独立地13.on (the) one hand一方面on the other hand 另一方面14.lead to 导致15.take action 采取行动16.disagree with不同意……17.work together 合作18.turn out 结果是19.cheer up(使)变得高兴,振奋起来20.be on sb.’s back about sth. 缠磨,烦扰21.draw sth. out of sth.提取,支取22.look through浏览23.give out公布24.all the time一直25.leave... alone让……一个人待着26take a break 休息27.once in a while 偶尔28.care about在乎,关心29.protect... from... 保护……免受……30.count out 数出31.look up 抬头32.graduate from毕业于……33.gather around聚拢34.take down拿下35.write down写下,记下36.give up 放弃37.depend upon/on 依靠38.for the first time第一次39.argue with sb about/over sth 与某人就某事争辩argue for/against... 赞成/反对……argue sb into/out of doing sth 说服某人做/不做某事persuade sb to do 说服……做……=persuade sb into doing=talk sb into doing40.desire to do sth渴望做某事desire that...(should) do sth 渴望……41.be concerned about/for 关心;担忧;挂念be concerned with sth.牵涉到;与……有关show concern for...对……关切;关心as/so far as …be concerned 就…而言42.It is likely that---很可能--- Sb/sth is likely to do ---很可能---(Possible/probable 的主语一般只能是it)43.be eager for sth.渴望得到--- be eager to do sth.渴望去做----44.account for占;说明;导致on no account 绝不on account of 因为;由于=because of =owing to =thanks to =due totake account of=consider考虑take sth into consideration/account把……考虑进去27.on the scene在现场behind the scenes在后台,在幕后;暗中y/place/put stress on强调;着重于under the stress of在……压力下;为……所迫29.be designed for打算作……用;为……而设计be designed to do sth目的是做某事,被设计用于做某事by design=on purpose故意地,蓄意地=deliberately30.There’s no point in doing sth.做某事是没有意义的。
附件1-6A:合生创展集团公司施工方案审批表(工11-01版) 归档编号:注:1、重大施工方案包括单位工程施工组织设计;大型复杂基坑(开挖深度≥5米、采用桩、连续墙护坡、采用井点降水、爆破施工)施工方案;面积在1万平方米以上的装饰工程施工方案;“四新”工程施工方案;空间跨度超过15×15m的结构施工方案;2、基坑支护施工方案报批时,需附设计管线审批通过的《设计方案确认表(大市政、基坑支护设计)》;3、一般施工方案的审批,必须走纸质会签;由集团审批的重大施工方案,需把施工方案作为附件走OA会签。
施工组织设计(方案)审批表表号:THQEOP-09表02编号:通州区金桥科技产业基地B1-2-3、B1-2-4地块公建和住宅项目1、2、3、5#住宅楼、6、7、8#商务办公楼、4、13#车库及9#锅炉房二次结构施工方案编制人:审核人:审批人:编制日期:2012年11月16日编制单位:北京市朝阳田华建筑集团公司通州分部目录一、编制依据 (1)二、工程概况 (1)2.1建筑设计概况 (2)2.2二次结构设计概况 (2)三、施工部署 (3)3.1施工工序部署 (3)3.2施工管理组织机构 (3)3.3流水段的划分 (4)3.4施工现场安排 (4)四、施工准备 (5)4.1技术准备 (5)4.2 机械、用具准备 (5)4.3 材料准备 (6)4.4劳动力准备 (6)4.5现场准备 (7)五、施工方法 (7)5.1 施工顺序 (7)5.2 测量放线 (7)5.3 植筋法构造施工 (8)5.3.1 芯柱的设置 (9)5.3.2 抱框柱的设置 (10)5.3.3 水平系梁的设置 (10)5.3.4 芯柱的十字交接、丁字交接及转角 (11)5.4 BM砌块施工 (16)5.4.1工艺流程 (16)5.4.2 墙体砌筑 (16)5.4.3水电处理 (17)5.4.4砌块墙体与原结构墙、梁、板的连接 (18)5.4.5质量标准 (19)5.4.6成品保护 (20)5.4.7 注意事项 (20)5.5二次结构混凝土施工 (21)5.5.1钢筋绑扎 (21)5.5.2模板 (21)5.5.3混凝土浇筑 (21)六、试验计划 (22)6.1 BM轻集料连锁砌块 (22)6.2二次结构灌芯用混凝土 (22)6.3砌筑砂浆 (22)6.4二次结构植筋用胶 (22)6.5二次结构植筋现场拉拔检测(采用非破坏性检测): (22)七、施工管理措施 (23)7.1质量管理措施 (23)7.2安全管理措施 (23)7.3消防、环保管理措施 (24)7.4施工进度保证措施 (24)7.5成品保护措施 (25)八、附图 (25)一、编制依据二、工程概况本工程位于北京市东南的通州区金桥科技产业基地,东临环科中路,南临景盛中街,西临环科西一路,北临景盛北一街。
第三章海南省高中课程开设方案一、海南省高中语文学科课程开设方案解读。
1、高中三年的课程设置:2、课程内容:必修模块:A1:高中语文第一册,A2:高中语文第二册,A3、:高中语文第三册,A4:高中语文第四册,A5:高中语文第五册。
选修Ⅰ模块:1系列:诗歌与散文,包括B1-1古典诗歌鉴赏, B1-2历代诗歌名篇。
2系列:小说与戏剧,包括B2-1小说,B2-2话剧。
3系列:B3新闻与传记。
4系列:汉语言文字应用,包括B4-1汉字解读、B4-2语法修辞,B4-3文言文指导。
5系列:文化论著研究,包括B5-1论语和孟子,B5-2历代名篇,B5-3史记,B5-4古典作品名篇,B5-5红楼梦导读。
选修Ⅱ模块:C1快速作文,C2生活中的作文,C3高考作文指导。
二、海南省高中外语学科课程开设方案解读:1、高中三年的课程设置:2、课程内容:必修模块:综合英语A1、A2、A3、A4、A5选修Ⅰ模块:综合英语A6、A7、A8、A9、A10、A11选修Ⅱ模块:语言应用类:B1-1初级旅游英语,B1-2 初级经贸英语,B1-3 文秘英语,B1-4 科技英语,B1-5 信息技术英语。
语言知识与技能:B2-1英语初级笔译,B2-2英语报刊阅读,B2-3英语应用文写作,B2-4英语演讲与辩论,B2-5初级英语语法与修辞。
欣赏类:B3-1英语歌曲欣赏,B3-2英语影视欣赏入门,B3-3英语文学欣赏入门,B3-4英语戏剧与表演入门。
三、海南省高中数学学科课程开设方案解读:1、高中三年的课程设置:2、课程内容:必修模块A1:集合、函数概念与基本初等函数I,A2:立体几何初步、平面解析几何初步,A3:算法初步、统计、概率,A4:基本初等函数II,平面上的向量、三角恒等变化,A5:解三角形、数列、不等式。
选修Ⅰ模块选修系列1:B1-1:常用逻辑用语、圆锥曲线与方程、导数及其应用,B1-2:统计案例、推理与证明、数系扩充及复数的引入、逻辑框图。
一A1题型1.动植物体内一切含氮物质总称为()A粗脂肪B粗蛋白质C粗纤维D粗灰分E糖类2.饲养实践中,鸡的日粮中粗纤维应控制在()以下。
A61% B15% C10% D5% E8%3.下列各选项中,()含有粗纤维。
A鸡B鸭C猪D牛E豆腐渣4.非草食单胃动物的主要能量来源是()。
A粗纤维B淀粉C脂肪D蛋白质E无氮浸出物5.缺乏()会引起动物皮肤角化不全症。
A锰B钙C铁D锌E磷6.日粮中胆碱不足,易引起笼养蛋鸡()。
A多发性神经炎B趾内弯曲 C 脂肪肝D滑腱症E坏血病7.当饲料中缺乏维生素B2时雏鸡会出现()。
A视觉障碍B多发性神经炎C佝偻病D干眼病E卷爪麻痹症8.下列不能提供能量的营养物质是()。
A蛋白质B脂肪C粗纤维D淀粉E维生素9.下列均属于常量元素的是()。
A钙磷铁B钙铁铜C铁铜钴D钠氯钾E钾硫碘10.常量元素中碳,氢,氧,氮含量最高,他们在动物体内含量是().A95% B96% C91% D90% E92%11.不属于粗灰分的是()。
A纤维素B钴C泥沙D镁盐E氧化铜12.动植物体内各种营养物质的消化吸收转运和运输几乎都需要()的参与。
A矿物质B维生素C碳水化合物D蛋白质E水13.下列营养物质含有氨化物的是()。
A粗灰分B粗脂肪C糖类D粗蛋白质E维生素14.微生物对饲料中()的消化起关键作用。
A粗灰分B粗蛋白质C粗脂肪D粗纤维E无氮浸出物15.单胃草食动物消化粗纤维的主要场所()。
A口腔B瘤胃C小肠D皱胃E大肠16.下列不是影响畜禽消化力的主要因素()。
A种类B品种C年龄D饲料的性质E个体差异17.饲料中对消化率影响最大的两种营养成分是()。
A脂肪和糖类B粗蛋白和粗纤维C粗纤维和维生素D粗脂肪和水E粗灰分和粗纤维18.不是以蛋白质为主要原料构成的是()。
A体液B激素C抗体D神经E骨骼19.下列各氨基酸中,()是成年猪所必须的氨基酸。
A 甘氨酸B胱氨酸C色氨酸D精氨酸E酪氨酸20.不能提高猪禽饲料蛋白利用率措施的是()。
必修一 Unit1&2 词汇过关测试单词31.thunder21.走近、上来、提出1.心烦意乱的;使不安32.curtain22.现在、目前2.不理睬,忽视33.swap23.充分利用3.使平静;镇静的34.official24.例如、这种的4.松的,松开的35.apartment25.扮演一个角色、参与5.打雷;雷声36.actually26.信不信由你6.整个的,完全的37.recognition27. ......的数量7.能力,力量,权利38.accent28.标准英语8.伙伴,合作者39.cab29.与其说...倒不如说9.痊愈,恢复40. tip30.在黄昏时刻10.青少年短语31.面对面的11.确切地,正是1.关心、挂念32.将(东西)装箱打包12.不同意2.就我而言33.把...加起来13.感激的,表示谢意的3.一连串、一系列34.增添、增加14.项目,条款4.安居、安顿下来35.请求某人做某事15.航海,航行5.遭受、患病36.镇定下来、平静下来16.本国的;本国人6.同意某人的意见37.出席会议17.逐渐地,逐步地7.因为...而感激38.做......是没有用的18.词汇,词汇量8.对...狂热、痴迷39.据要求19.后者的,较后的9.保持清醒、不睡觉40.承认某人是20.本身,身份10.经历、经受21.流利的,流畅的11.记下、写下、登记22.频繁地,经常地12.故意23.命令、指令、掌握13.对...厌烦24.请求,要求14.与...相处、进展25.词语,表示,表达15.相爱、爱上26.辨认出,公认,承认16.参加、加入27.口音,腔调17.以...为...基础28.闪电18.命令某人做某事29.直接,挺直;正直的19.由...指挥、控制30.街区,木块,石块20.了解、掌握。