应收款管理系统
- 格式:ppt
- 大小:3.86 MB
- 文档页数:56
应收款管理系统概述应收款管理系统是一种金融管理系统,旨在帮助企业管理和追踪客户欠款的过程。
该系统可以帮助企业更好地掌控和管理应收账款,确保及时收到付款并减少坏账风险。
本文将介绍应收款管理系统的概述,并详细解释其功能和优势。
其次,应收账款记录模块允许企业记录和跟踪每个客户的应收账款情况。
包括未到期的发票、拖欠的款项、逾期的账款等。
通过该模块,企业可以及时了解欠款的情况,并采取相应的措施进行催款。
催款管理模块是应收款管理系统中非常重要的一部分。
它允许企业设置催款的计划和流程,并生成自动化的催款通知和提醒。
通过该模块,企业可以更加有效地追踪和管理欠款,提高收款的速度和准确性。
最后,应收款管理系统还可以生成各种报表和分析,用于帮助企业了解和分析应收账款的情况。
例如,账龄分析报表可以帮助企业了解不同账款的逾期情况和风险等级。
收款趋势报表可以帮助企业分析收款的变化趋势,从而制定更合理的收款策略。
应收款管理系统的优势在于提高了企业的管理效率和收款速度。
通过自动化的流程和提醒,企业可以更快地发现欠款情况,并及时采取措施进行催款。
同时,系统还可以生成各种报表和分析,帮助企业更好地了解和分析应收账款的情况,从而制定更科学的收款策略。
这些功能和优势使得应收款管理系统成为了现代企业必不可少的金融管理工具。
总之,应收款管理系统是一种用于管理和追踪客户欠款的金融管理系统。
它通过客户管理、应收账款记录、催款管理和报表生成等功能,帮助企业更好地掌控和管理应收账款,确保及时收到付款并减少坏账风险。
其优势在于提高了管理效率和收款速度,帮助企业更好地了解和分析应收账款的情况,从而制定更科学的收款策略。
第十一章应收账款管理系统第一节应收款管理系统概述应收款管理系统主要实现企业与客户业务往来账款的核算与管理,收款管理系统中,以销售发票、费用单、其它应收单等原始单据为依据,记录业务及其它业务所形成的往来款项,处理应收款项的收回、坏账、转账等情况;提供票据处理的功能,实现对应收票据的管理。
一、应收款管理系统与其它系统的关系见教材第249页。
二、应收款管理系统的数据处理流程应收账款数据流是指有关原始会计单据在销售管理系统、总账等系统之间的传递。
其中销售发票、运费单等在销售管理系统中录入,有关账簿在总账系统中存放。
见教材第250页。
三、应收款管理系统的操作流程见教材第250页。
四、U8应收款管理系统的应用方案U8管理软件中的应收款管理系统,根据对客户往来款项核算和管理的程度不同,系统提供了“详细核算”和“简单核算”两种应用方案。
不同的应用方案,其系统功能、产品接口、操作流程等均不相同。
1.详细核算应用方案适用范围:如果在企业销售业务中应收款核算与管理内容比较复杂,需要追踪每一笔业务的应收、收款等情况,并希望对应收款项进行各种分析,或者需要将应收款核算到产品一级,那么可以选择详细核算应用方案。
该方案的具体功能是:记录应收款项的形成,包括由于商品交易和非商品交易所形成的所有应收项目;处理应收项目的收款及转账情况;对应收票据进行记录和管理;随应收项目的处理过程自动生成凭证,向总账系统进行传递;对外币业务及汇总损益进行处理;提供针对多种条件的各种查询及分析。
2.简单核算应用方案适用范围:如果销售业务中应收款业务并不十分复杂,或者现销业务很多,则可以选择简单核算应用方案。
在该方案中,应收系统只是连接总账与业务系统的一座桥梁,即只是对销售系统生成的发票进行审核并生成应收款凭证传递到总账,而不能对发票进行其它的处理,也不能对往来明细进行实时查询、分析。
此时,往来明细只能在总账中进行简单的查询。
该方案的主要功能有:接收销售系统的发票,对其进行审核;对销售发票进行制单处理,传递给总账。
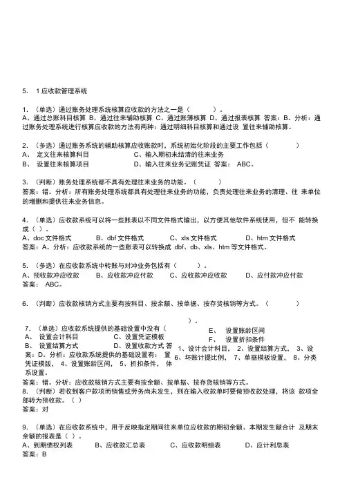
7.(单选)应收款系统提供的基础设置中没有(A、设置会计科目C、设置凭证模板B、设置结算方式D、设置收款方式答案:D。
分析:应收款系统提供的基础设置有:置凭证模版,4、设置账龄区间,5、折扣条件,体系设置。
)。
E、设置账龄区间F、设置折扣条件1、设计会计科目,2、设置结算方式,3、设6、坏账计提比例,7、单据模板设置,8、分类5.1 应收款管理系统1.(单选)通过账务处理系统核算应收款的方法之一是()。
A、通过总账科目核算B、通过往来辅助核算C、通过账簿核算D、通过报表核算答案:B。
分析:通过账务处理系统进行核算应收款的方法有两种:通过明细科目核算和通过设置往来辅助核算。
2.(多选)通过账务系统的辅助核算应收账款时,系统初始化阶段的主要工作包括()A、定义往来核算科目C、输入期初未结清的往来业务B、设置往来核算项目D、输入往来业务记账凭证答案:ABC。
3.(判断)账务处理系统都不具有处理往来业务的功能。
()答案:错。
分析:所有账务处理系统都具有处理往来业务的功能,负责处理往来业务的清理、往来单位的增删和提供往来业务信息。
4.(单选)应收款系统可以将一些账表以不同文件格式输出,以方便其他软件系统使用,但不能转换成()。
A、doc文件格式B、dbf文件格式C、xls文件格式D、htm文件格式答案:A。
分析:应收款系统的一些账表可以转换成dbf、db、xls、htm等文件格式。
5.(多选)在应收款系统中转账与对冲业务包括有()。
A、预收款冲应收款B、应收款冲应付款C、应收款冲应收款D、应付款冲应付款答案:ABC。
6.(判断)应收款核销方式主要有按科目、按余额、按单据、按存货核销等方式。
()答案:错。
分析:应收款核销方式主要有按余额、按单据、按存货核销等方式。
8.(判断)若收到客户款项而销售或劳务尚未发生,则在输入收款单时要做预收款处理,将该款项全部转为预收款。
()答案:对9.(单选)在应收款系统中,用于反映指定期间往来单位应收款的期初余额、本期发生额合计及期末余额的报表是()。
U8财务系统使用手册(应收款管理)
目录
用友软件使用手册(应收款管理) 0
一、进入系统:.................................................................................................... 错误!未定义书签。
二、应收款管理操作 (1)
1.进入应收款管理界面 (1)
2.日常业务处理 (1)
2.1应收单据处理 (1)
2.2收款单据处理 (2)
二、应收款管理操作
1.进入应收款管理界面
1.1单击“财务会计”-“应收款管理”,进入如图4所示的操作界面。
图4
2.日常业务处理
2.1应收单据处理
2.1.1点击“应收单据处理”-“应收单据录入”,选择单据名称、单据类型、方向,单击“确定”。
进入如图6所示的界面。
图5
2.1.3单击“增加”,录入客户名称、科目名称、金额等数据。
单击“保存”完成应收单据的录入,同时单击“审核”,界面立即弹出对话框“是否立即制单”,单击“是”,生成相应的记帐凭证。
如图7所示。
图7
2.2收款单据处理
2.2.1点击“收款单据处理”-“收款单据录入”,出现如图8所示的界面。
图8
2.2.2单击“增加”,添加新的收款单,录入客户名称、结算方式、结算科目、金额等项目,单击“保存”,完成收款单据的录入,同时单击“审核”,界面弹出对话框“是否立即制单”,
单击“是”,生成相应的记帐凭证。
如图9所示。
图9。
用友U8(V10.1)财务业务一体化应用表,实现对销售业务的事中控制、事后分析的管理。
8.月末处理月末结账是将当月的单据数据封存,结账后不允许再对该会计期的销售单据进行增加、修改和删除处理。
10.2.2 应收款管理系统基本认知1.应收款管理系统的主要功能应收款管理主要实现对企业与客户的往来账款进行核算与管理。
在应收款管理系统中以销售发票、其他应收单等原始单据为依据,记录销售业务及其他业务形成的应收款项,处理应收款项的收款、核销等情况;提供票据处理的功能。
(1)初始化设置。
系统初始化包括系统参数设置、初始设置和期初数据录入。
(2)日常业务处理。
日常业务处理是对应收款项业务的处理工作,主要包括应收单据处理、收款单据处理、票据管理、转账处理和坏账处理等内容。
①应收单据处理:应收单据包括销售发票和其他应收单,是确认应收账款的主要依据。
应收单据处理主要包括应收单据录入和应收单据审核。
②收款单据处理:收款单据主要指收款单,收款单据处理包括收款单据的录入、审核和核销。
单据核销的主要作用是解决收回客户款项,核销该客户应收款的处理,建立收款与应收款的核销记录,监督应收款及时核销,加强往来款项的管理。
③票据管理:主要是对银行承兑汇票和商业承兑汇票进行管理。
票据管理可以提供票据登记簿,记录票据的利息、贴现、背书、结算和转出等信息。
④转账处理:是在日常业务处理中经常发生的应收冲应付、应收冲应收、预收冲应收及红票对冲的业务处理。
⑤坏账处理:包括计提坏账准备、坏账发生、坏账收回等处理,其主要作用是自动计提应收款的坏账准备,当坏账发生时即可进行坏账核销,或当被核销坏账又收回时,即可进行相应处理。
(3)信息查询和系统分析。
信息查询和系统分析,是指用户对信息的查询以及在各种查询结果的基础上所进行的各项分析。
一般查询包括单据查询、凭证查询及账款查询等。
统计分析包括欠款分析、账龄分析、综合分析及收款预测分析等,便于用户及时发现问题,加强对往来款项动态的监督管理。
应收款管理系统流程下载温馨提示:该文档是我店铺精心编制而成,希望大家下载以后,能够帮助大家解决实际的问题。
文档下载后可定制随意修改,请根据实际需要进行相应的调整和使用,谢谢!并且,本店铺为大家提供各种各样类型的实用资料,如教育随笔、日记赏析、句子摘抄、古诗大全、经典美文、话题作文、工作总结、词语解析、文案摘录、其他资料等等,如想了解不同资料格式和写法,敬请关注!Download tips: This document is carefully compiled by theeditor. I hope that after you download them,they can help yousolve practical problems. The document can be customized andmodified after downloading,please adjust and use it according toactual needs, thank you!In addition, our shop provides you with various types ofpractical materials,such as educational essays, diaryappreciation,sentence excerpts,ancient poems,classic articles,topic composition,work summary,word parsing,copy excerpts,other materials and so on,want to know different data formats andwriting methods,please pay attention!1. 销售订单处理:销售部门创建销售订单,包括客户信息、产品或服务详情、价格等。