公文标准格式模板
- 格式:doc
- 大小:37.74 KB
- 文档页数:6
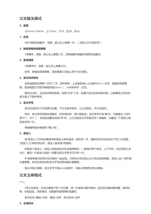
公文版头格式0、版面225mm×156mm,上37mm、下35、左28、右26。
1、份号6位3号阿拉伯数字,顶格,版心左上角第一行。
(涉密公文才有份号)2、秘密等级和保密期限3号黑体,顶格,版心左上角第二行,保密期限中的数字用阿拉伯数字。
3、紧急程度3号黑体字,顶格,版心左上角第三行。
份号、密级和保密期限、紧急程度三项自上而下分行排列。
4、发文机关标志全称或规范化简称+“文件”二字,居中排布,上边缘至版心上边缘35mm(份号、密级和保密期限、紧急程度三行的字高刚好是35mm),小标宋体字,红色。
联合行文时,主办机关排列在前。
如有“文件”二字,应置于发文机关名称右侧,以联署发文机关名称为准上下居中排布。
5、发文字号发文机关标志下方空两行位置,下行文居中排布,上行文居左,平行文居右。
年份、发文序号用阿拉伯数字,年份用全称,用六角括号。
发文序号不加“第”字,不编虚位(即不用“01”、“001”),在阿拉伯数字后加“号”字。
上行文的发文字号居左空一字编排,与最后一个签发人姓名处在同一行。
单独编号的时候使用 “第xx号”。
6、签发人由“签发人”三字加全角冒号和签发人姓名组成,居右空一字,编排在发文机关标志下空二行位置。
“签发人”三字用3号仿宋,签发人姓名用3号楷体。
如有多个签发人,签发人姓名按发文机关顺序排列,一般每行两个姓名,上下对齐。
无论签发人多与少,最后一行签发人姓名一定要与发文字号平行于同一行。
※秘密等级与份号只在涉密时一起出现。
只有先行先办的公文才标注紧急程度。
签发人这一项不是必备要素。
发文机关标志和发文字号这两项是必备要素。
版头中的分割线,发文字号下面4mm处居中,与版心等宽的红色分割线。
公文主体格式**1c2号小标宋体,红色分割线下空二行位置,用一行或多行居中排布。
回行时注意词意完整、排列对称、长短适宜、间距得当,标题排列使用梯形或菱形。
发文机关+事由+文种、事由+文种、发文机关+文种2、主送机关标题下空一行位置,居左顶格,回行时仍顶格,最后一个机关名称后标全角冒号。
国家公文格式及标准1、正文用3号仿宋体字,文中如有小标题可用3号小标宋体字或黑体字,一般每面排22行,每行排28个字。
2、制版要求:版面干净无底灰,字迹清楚无断划,尺寸标准,版心不斜,误差不超过1mm。
3、公文中各要素标识规则:将组成公文的各要素划分为眉首、主体、版记三部分。
置于公文首页红色反线(宽度同版芯,即156mm)以上的各要素统称训眉首;置于红色反线(不含)以下至主题词(不含)之间的各要素统称主体;置于主题词以下的各要素统称版记。
4、发文字号由发文机关代字、年份和序号组成。
发文机关标识下空2行,用3号仿宋体字,居中排布;年份、序号用阿拉伯数码标识;年份应标全称,用六角括号“〔〕”括入;序号不编虚位(即1不编为001),不加“第”字。
5、上报的公文需标识签发人姓名,平行排列于发文字号右侧。
发文字号居左空1字,签发人姓名居右空1字;签发人后标全角冒号,冒号后用2号楷体字标识签发人姓名.6、公文标题位于红色反线下空2行,用2号小标宋体字,可分一行或多行居中排布;回行时,要做到词意完整,排列对称,间距恰当。
7、主送机关位于标题下空1行,左侧顶格用3号仿宋体字标识,回行时仍顶格;最后一个主送机关名称后标全角冒号。
如主送机关名称过多而使公文首页不能显示正文时,应将主送机关名称移至版记中的主题词之下、抄送之上,标识方法同抄送.8、公文正文位于主送机关名称下一行,每自然段左空2字,回行顶格。
数字、年份不能回行.9、公文如有附件,在正文下空1行左空2字用3号仿宋体字标识“附件”,后标全角冒号和名称。
附件如有序号使用阿拉伯数码(如:“附件:1。
××××");附件名称后不加标点符号。
附件应与公文正文一起装订,并在附件左上角第1行顶格标识“附件”,有序号时标识序号;附件的序号和名称前后标识应一致.如附件与公文正文不能一起装订,就在附件左上角第1行顶格标识公文的发文字号并在其后标识附件(或带序号)。
16种标准公文模板及格式标注16种标准公文模板及格式标注1. 引言在日常工作和学习中,我们经常需要撰写各种公文,如申请书、报告、通知等。
为了提高工作效率,规范文书格式,下面我将介绍16种标准公文模板及格式标注,希望能对大家有所帮助。
2. 申请书申请书是向上级单位或领导提出申请的书面材料,通常包括申请的目的、理由、具体内容等。
在撰写申请书时,应按照以下格式进行标注:(1)标题:申请书(2)日期:年月日(3)收件人:单位名称(4)正文:申请的具体内容(5)结尾:谢谢信3. 报告报告是对某项工作或研究成果进行详细说明和总结的一种书面形式。
在撰写报告时,应按照以下格式进行标注:(1)标题:报告书(2)日期:年月日(3)主题:报告的主题(4)正文:详细说明和总结(5)结尾:总结和展望4. 通知通知是一种官方性文件,用于向相关人员通报某项事务的内容和要求。
在撰写通知时,应按照以下格式进行标注:(1)标题:通知(2)日期:年月日(3)发件人:单位名称(4)正文:通知的具体内容和要求(5)结尾:祝福或感谢的话语5. 邀请函邀请函是邀请他人参加某项活动或仪式的书面文件。
在撰写邀请函时,应按照以下格式进行标注:(1)标题:邀请函(2)日期:年月日(3)收件人:被邀请人的尊称(4)正文:活动或仪式的内容和安排(5)结尾:期待对方的出席6. 会议纪要会议纪要是对会议内容和决定进行详细记录和总结的书面资料。
在撰写会议纪要时,应按照以下格式进行标注:(1)标题:会议纪要(2)日期:年月日(3)会议主题:会议的主题(4)正文:会议内容和决定的记录和总结(5)结尾:参会人员签字确认7. 决定书决定书是对某项事务做出决定的书面文件,用于告知相关人员。
在撰写决定书时,应按照以下格式进行标注:(1)标题:决定书(2)日期:年月日(3)发件人:单位名称(4)正文:决定事项和理由(5)结尾:祝福或感谢的话语8. 建议书建议书是向上级单位或领导提出具体建议的书面材料。
最标准公文格式模板(含样式)××××文件(小标宋体字)×〔2014〕×号(三号仿宋)签发人:某、某(只有上行文才需注明签发人)某(楷体)(下空两行)标题(2号小标送,梯型或菱形)(空一行)×××1、×××2:(主送机关)××××××××××(正文,一般用三号仿宋)××××××(转发,印发文件类的通知,用三号楷体)一、×××××(一级标题,黑体,作为小标题的句尾无标点)(二)××××(二级标题,楷体,作为小标题的句尾标点可有可无)1.××××(三级标题,仿宋,句尾有标点)(1)××××(四级标题,仿宋,句尾有标点)(空一行)附件:1.××××××××××××××××××××××××××××(结尾无标点)2.××××××××××××××(空一行)发文机关1发文机关2×年×月×日(成文日期下空一行)(×××××)(附注,一般用于向下普发的公文,对印发、传达范围作说明。
常用13种公文的写作格式与模板一、公文格式1.报告报告,是下级机关向上级机关汇报工作、反映情况和问题、提出建议以及回复上级机关的查询或交办事项时使用的一种陈述性公文。
报告格式:关于××工作的报告【标题】×发〔2010〕×号【文号】××(单位名称):【称谓】为进一步……,现将有关问题报告如下(现予呈报):【报告引据】一、点明话题(目的,对上级而言)……二、正面论证重要性/收益……三、反面论证迫切性/问题……四、论证条件可行性/前景预测……【报告事项】特此报告(以上报告如有不妥,请指示)【结尾】××(单位名称)年月日【落款】请示是下级机关向主管上级机关或业务主管部门,对某项工作或问题请求指示,要求给予答复或审核批准以及请求帮助解决工作困难时所使用的一种公文。
请示:一是标题要简单明确;二是正文要详细准确,写明请示理由及意见;三是结尾适当;四是请示要一文一事。
请示格式:关于××的请示【标题】×发〔2010〕×【文号】××(单位名称):【称谓】为进一步(加强,解决)……,现就……问题请示如下:一、点明话题(目的,对上级而言)……二、正面论证重要性/收益……三、反面论证迫切性/问题……四、论证条件可行性/前景预测……【正文】妥否,请批示。
【结尾】×××(单位名称)年月日【落款】批复是上级机关答复下级机关请示事项时使用的一种公文。
批复是直接对下级请示事项作出的答复,具有一定的指导性。
批复时,一要一请示一批复,突出针对性;二要观点鲜明,态度肯定,切忌含糊其辞,模棱两可;三是文字要简练。
批复格式:关于××的批复【标题】×发〔2010〕×号【文号】××(单位名称):【称谓】……收悉,经研究,答复如下:一、……二、……三、……【正文】此复(特此批复)。
加红头、份号、版注等的文件格式〔份号、密级、保管期限、★、紧急程度3号黑体顶格编排在版心左上角第1行〕1最新国家标准公文格式(2013年)标题(2号小标宋体)发文对象:(标题下一行顶格,3号仿宋)X X X X X X X X X X(正文3号仿宋体字)一、X X X(黑体)X X X X X X X X X X(正文3号仿宋体字)(一)X X X(楷体)X X X X X X X X X X(正文3号仿宋体字)1.X X X仿宋X X X X X X X X X X(正文3号仿宋体字)(1)X X X仿宋X X X X X X X X X X X(正文3号仿宋体字)附件:1。
X X X(正文下一行左空两字)2。
X X X单位名称(附件下两行居成文日期中)成文日期(右空四字,用阿拉伯数字)(联系人:……;联系电话:……)(如有附注,居左空二字加圆括号2编排在成文日期下一行。
)3(说明)1。
标题:一般用2号小标宋体字,分一行或多行居中排布;回行时,要做到词意完整,排列对称,长短适宜,间距恰当,标题排列应当使用梯形或菱形。
2。
正文:一般用3号仿宋体字,每个自然段左空二字,回行顶格.文中结构层次序数依次可以用“一、"“(一)”“1.”“(1)"标注;一般第一层用黑体字、第二层用楷体字、第三层和第四层用仿宋体字标注。
3。
附件:如有附件,在正文下空一行左空二字编排“附件”二字,后标全角冒号和附件名称.如有多个附件,使用阿拉伯数字标注附件顺序号(如“附件:1. XXXXX”);附件名称后不加标点符号。
附件名称较长需回行时,应当与上一行附件名称的首字对齐。
附件应当另面编排,并在版记之前,与公文正文一起装订。
“附件"二字及附件顺序号用3号黑体字顶格编排在版心左上角第一行.附件标题居中编排在版心第三行。
4。
发文机关署名:单一机关行文时,在正文(或附件说明)下空一行右空二字编排发文机关署名,在发文机关署名下一行编排成文日期,首字比发文机关署名首字右移二字,如成文日期长于发文机关署名,应当使成文日期右空二字编排,并相应增加发文机关署名右空字数.5. 成文日期中的数字:用阿拉伯数字将年、月、日标全,年份应标全称,月、日不编虚位(即1不编为01).6.页码:一般用4号半角宋体阿拉伯数字,编排在公文版心下边缘之下,数字左右各放一条一字线;一字线上距版心下边缘7 mm。
最新国家标准公文格式标题(2号小标宋体)发文对象:(标题下一行顶格,3号仿宋)X X X X X X X X X X(正文3号仿宋体字)一、X X X(黑体)X X X X X X X X X X(正文3号仿宋体字)(一)X X X(楷体)X X X X X X X X X X(正文3号仿宋体字)1。
X X X仿宋X X X X X X X X X X(正文3号仿宋体字)(1)X X X仿宋X X X X X X X X X X X(正文3号仿宋体字)附件:1.X X X(正文下一行右空两字)2.X X X单位名称(附件下两行居成文日期中)成文日期(右空四字,用阿拉伯数字)(联系人:……;联系电话:……)(如有附注,居左空二字加圆括号编排在成文日期下一行.)(说明)1.标题:一般用2号小标宋体字,分一行或多行居中排布;回行时,要做到词意完整,排列对称,长短适宜,间距恰当,标题排列应当使用梯形或菱形。
2。
正文:一般用3号仿宋体字,每个自然段左空二字,回行顶格.文中结构层次序数依次可以用“一、”“(一)”“1。
”“(1)”标注;一般第一层用黑体字、第二层用楷体字、第三层和第四层用仿宋体字标注.3.附件:如有附件,在正文下空一行左空二字编排“附件”二字,后标全角冒号和附件名称。
如有多个附件,使用阿拉伯数字标注附件顺序号(如“附件:1. XXXXX”);附件名称后不加标点符号。
附件名称较长需回行时,应当与上一行附件名称的首字对齐。
附件应当另面编排,并在版记之前,与公文正文一起装订。
“附件"二字及附件顺序号用3号黑体字顶格编排在版心左上角第一行.附件标题居中编排在版心第三行。
4。
发文机关署名:单一机关行文时,在正文(或附件说明)下空一行右空二字编排发文机关署名,在发文机关署名下一行编排成文日期,首字比发文机关署名首字右移二字,如成文日期长于发文机关署名,应当使成文日期右空二字编排,并相应增加发文机关署名右空字数。
标准公文格式模板标准公文格式模板(此模板适用于国内公共机关、事业单位、企事业单位等各类机构的政府文件、行政文件、函件等标准公文格式)一、页眉格式(用于每页)左侧:机构全称中间(居中):密级右侧:页码二、信头格式(1)公开信机构全称(加盖行政章)(机构全称右侧可加署校)(公函标志在机构全称下面)(字号略小,后面加全角括号)YY 年 MM 月 DD 日(左对齐,相当于开头)信件的收件人全称(可省略省、市、县市区、街道乡镇部分):(4格空格)敬(或尊)称(4格空格)收件人名称(4格空格)所在单位名称(或个人住址或居委会村委会等)(4格空格)所在街道(或乡镇、地区)名称(4格空格)所在城市名称(省市区)邮政编码(右对齐,最底部)此处可添正文前的语句,比如:尊敬的XXX领导/先生/女士/同志/etc.等称谓。
(2)机要信机要信封面格式同公开信,但信封面须加盖“机要”或“秘密”专用章,信头格式同公开信,信文密级下置,格式如下:机要信机构全称(加盖机构行政章)(机构全称右侧可加署校)(字号略小,后面加全角括号)密级:○○○○(秘密)YY 年 MM 月 DD 日(左对齐,相当于开头)收件人全称(可省略省、市、县市区、街道乡镇部分):(4格空格)敬(或尊)称(4格空格)收件人名称(4格空格)所在单位名称(或个人住址或居委会村委会等)(4格空格)所在街道(或乡镇、地区)名称(4格空格)所在城市名称(省市区)邮政编码(右对齐,最底部)此处可添正文前的语句,比如:尊敬的XXX领导/先生/女士/同志/etc.等称谓。
三、公文正文格式标准(1)公文正文格式正文字号:小四号宋体字(切记不要使用楷体或仿宋等字体)正文间距:1.5倍距离,一般不需要修改正文格式:左右对齐,首行缩进两个字符(英文、数字、标点记号除外)正文边距:上下左右均为 2.54cm(或按照机构规定要求设置)字数统计:正文中通用计算汉字,按字计算;数字与英文在一起时,连续出现的数字或英文算作一个字;标点符号不计算在内。
公文格式模板及范文
《公文格式模板及范文》
公文是政府机关、企事业单位和社会团体之间进行工作、业务往来和交流的一种书面文件。
公文具有正式性、规范性和严肃性,因此其格式要求严谨。
公文格式模板是规范公文格式的样式范本,范文则是按照模板填写后形成的具体文书样本。
下面是一份关于请假的公文格式模板及范文:
公文格式模板:
单位名称(居中)
公文编号:(居中)
(日期)(居中)
标题(居中)
各级标题(居左)
正文(居左)
领导签名:(居右)
单位名称、地址、联系电话:(居右)
范文:
XXX单位
公文编号:XXXXX
2022年1月1日
请假申请
XXX单位领导:
本人因突发疾病需要请假一周,特此申请。
请批准。
申请人:XXX
联系电话:XXXXXX
单位名称:XXX单位
地址:XXXXX
联系电话:XXXXXX
以上就是关于公文格式模板及范文的一些介绍,希望对大家有所帮助。
在书写公文时,要遵循规范的格式,并注意内容的准确性和简洁清晰。
标准的公文格式范文(精选7篇)(经典版)编制人:__________________审核人:__________________审批人:__________________编制单位:__________________编制时间:____年____月____日序言下载提示:该文档是本店铺精心编制而成的,希望大家下载后,能够帮助大家解决实际问题。
文档下载后可定制修改,请根据实际需要进行调整和使用,谢谢!并且,本店铺为大家提供各种类型的经典范文,如工作总结、工作计划、合同协议、条据文书、策划方案、句子大全、作文大全、诗词歌赋、教案资料、其他范文等等,想了解不同范文格式和写法,敬请关注!Download tips: This document is carefully compiled by this editor. I hope that after you download it, it can help you solve practical problems. The document can be customized and modified after downloading, please adjust and use it according to actual needs, thank you!Moreover, our store provides various types of classic sample essays for everyone, such as work summaries, work plans, contract agreements, doctrinal documents, planning plans, complete sentences, complete compositions, poems, songs, teaching materials, and other sample essays. If you want to learn about different sample formats and writing methods, please stay tuned!标准的公文格式范文(精选7篇)标准的公文格式范文第1篇一、按形成和使用的公务活动领域划分1.通用公文是各级各类机关、团体、企事业单位,在公务活动中普遍使用的公文。
2023国家标准公文格式8篇2023国家标准公文格式篇1 一、设置页面(页面布局页面设置)(一)页边距1.页边距:上3厘米、下2.5厘米、左2.6厘米、右2.5厘米。
2.纸张方向:纵向。
(二)纸张纸张大小:A4。
确保每面排22行,每行排28个字,并撑满版心。
二、设置标题(一)字体1.主标题:先设置字体为华文小标宋简体(或华文中宋、宋体),再设置字体为TimesNewRoman;字形,加粗;字号,二号。
2.副标题:字体,与主标题一致;字形,不加粗;字号,三号。
(二)段落1.对齐方式:居中。
2.左侧右侧缩进均为0字符。
3.特殊格式:无。
4.段前段后间距均为0行。
5.行距:固定值,28磅。
(三)内容要求1.标题可分一行或多行居中排布,回行时应排列对称、长短适宜、间距恰当;多行标题排列时应当采用梯形或菱形布局,不应采用上下长短一样的长方形或上下长中间短的沙漏形。
2.正式公文标题应要素完整,一般格式为发文机关+关于(事由)的+文种。
3.标题回行时应词意完整,不能将词组拆开;发文机关名称应在第一行居中排布;最后一行不能将的与文种单独排列成行。
4.标题中除法规、规章名称可加书名号外,一般不用标点符号。
(四)标题与正文间隔空一行,字号为五号,行距为最小值12磅。
三、设置正文(一)字体1.一级标题:字体,黑体;字形,不加粗;字号,三号。
2.二级标题:字体,楷体_GB2312(或楷体);字形,不加粗;字号,三号。
3.三级标题、四级标题和五级标题:字体,仿宋_GB2312(或仿宋);字形,加粗;字号,三号。
4.其余正文(包括附件、落款、附注):字体,仿宋_GB2312(或仿宋);字形,不加粗;字号,三号。
5.正文各级各类字体设定完后,应再次选定全文,设置字体为TimesNewRoman。
(二)段落1.对齐方式:两端对齐。
2.左侧右侧缩进均为0字符。
3.特殊格式:首行缩进,2字符。
4.段前段后间距均为0行。
5.行距:固定值,30磅。
公司公文标准范式[推荐5篇]第一篇:公司公文标准范式*****〔2020〕**号关于××××××××× 的通知各单位:××××××××××××××,××××××××××××××××××××××××××××××××××××××××××××××××。
特此通知。
*******有限公司**** 2018 年×月×日抄送:×××××,×××××,×××××。
*******有限公司***2020 年*月*日印发第二篇:公司会议纪要标准范式(××)* * * * * * * * 公司办公室2020 年×月×日××××××××× 会议纪要2020 年×月×日,××××××××××××××,××××××××××××××××××。
各类公文格式模板及范文(通用14篇)1.公文用纸幅面尺寸及版面要求幅面尺寸公文用纸采用A4型纸。
页边与版心尺寸公文用纸天头(上白边)为37mm±1mm,订口(左白边)为28mm±1mm,版心尺寸为156mm×225mm。
字体和字号如无特殊说明,公文格式各要素一般用3号仿宋体字。
特定情况可以作适当调整。
行数和字数一般每面排22行,每行排28个字,并撑满版心。
特定情况可以作适当调整。
文字的颜色如无特殊说明,公文中文字的颜色均为黑色。
2.公文格式各要素编排规则公文格式各要素的划分标准将版心内的公文格式各要素划分为版头、主体、版记三部分。
公文首页红色分隔线以上的部分称为版头;公文首页红色分隔线(不含)以下、公文末页首条分隔线(不含)以上的部分称为主体;公文末页首条分隔线以下、末条分隔线以上的部分称为版记。
版头如需标注份号,一般用6位3号阿拉伯数字,顶格编排在版心左上角第一行。
密级和保密期限如需标注密级和保密期限,一般用3号黑体字,顶格编排在版心左上角第二行;保密期限中的数字用阿拉伯数字标注。
紧急程度如需标注紧急程度,一般用3号黑体字,顶格编排在版心左上角;如需同时标注份号、密级和保密期限、紧急程度,按照份号、密级和保密期限、紧急程度的顺序自上而下分行排列。
发文机关标志由发文机关全称或者规范化简称加“文件”二字组成,也可以使用发文机关全称或者规范化简称。
发文机关标志居中排布,上边缘至版心上边缘为35mm,推荐使用小标宋体字,颜色为红色,以醒目、美观、庄重为原则。
联合行文时,如需同时标注联署发文机关名称,一般应当将主办机关名称排列在前;如有“文件”二字,应当置于发文机关名称右侧,以联署发文机关名称为准上下居中排布。
发文字号编排在发文机关标志下空二行位置,居中排布。
年份、发文顺序号用阿拉伯数字标注;年份应标全称,用六角括号“〔〕”括入;发文顺序号不加“第”字,不编虚位(即1不编为01),在阿拉伯数字后加“号”字。
公文的格式及范文6篇公文格式是公文实现规范化、制度化、科学化的重要保证。
本文是店铺为大家整理的公文的格式及范文,仅供参考。
公文的格式:公文写作格式要求一、公文纸要求:纸张A4纸二、版式要求一版式1.页边距上下边距为2.54厘米左右边距为2.8厘米2.页眉、页脚页眉为1.5厘米页脚为1.75厘米3.行间距1.5倍行距4.纸型与打印方向采用标准A4型。
一般为竖向打印。
如表格等须横向打印的材料上下边距为2.8厘米左右为2.54厘米页眉1.5厘米页脚1.75厘米。
5.正文一般每面排22行约1.5倍行距每行两端对齐标题下空一行每自然段首行缩进2个字符回行顶格。
字数、年份不能回行。
三、正文和文档1.标题宋体二号字加粗2.正文仿宋三号字3.在文档中插入表格单元格内字体用仿宋字号可根据内容自行设定。
建议表格内文字用小4号宋体固定值15P4.页码用“-X”格式用4号仿宋居右空1字5.文件的年号用六角括号“”括起文件序号前不加“第”字由行政办公室统一编号6.若存在层次结构1若结构层次多第一层为“一、”第二层为“一”第三层为“1.”第四层为“1”第五层。
为“①”2若结构层次少则第一层为“一、”第二层为“1.”。
3第一层标题用3号黑体第二层标题用3号楷体、加粗第三层标题用3号仿宋、加粗。
其余标题及正文均采用“附件”3号仿宋。
7.如有附件应在正文最后另起一段首行缩进2个字符注明附件顺序和名称。
2字后标全符冒号附件序号用阿拉伯数码附件名称后不加标点符号。
附件的名称应与所附文件的名称保持一致。
公文的附件应在正文之后另起一页排布附件的左上角第1行顶格标识“附件”2字并加全符冒号如有序号在序号后加全符冒号。
8.落款凡不需加盖公章的材料应在正文右下方落款处署成文单位全称在下一行相应处标识成文日期。
成文日期以负责人签发的日期为准联合行文以最后签发日期为准成文日期以阿拉伯数字根据年月日的格式填写距正文空3行右空4个字如“xxxx年9月1日”字体均为3号仿宋字。
NO 00001秘密★10年(三号黑体)特急××××文件(小标宋体字)×〔2014〕×号(三号仿宋)签发人:某、某(只有上行文才需注明签发人)某(楷体)(下空两行)标题(2号小标送,梯型或菱形)(空一行)×××1、×××2:(主送机关)××××××××××(正文,一般用三号仿宋_GB2312)××××××(转发,印发文件类的通知,用三号楷体_GB2312)一、×××××(一级标题,黑体,作为小标题的句尾无标点)(二)××××(二级标题,楷体,作为小标题的句尾标点可有可无)1. ××××(三级标题,仿宋,句尾有标点)(1)××××(四级标题,仿宋,句尾有标点)(空一行)附件:1. ××××××××××××××××××××××××××××(结尾无标点)2. ××××××××××××××(空一行)发文机关1 发文机关2×年×月×日(成文日期下空一行)(×××××)(附注,一般用于向下普发的公文,对印发、传达范围作说明。
公文发文号格式篇一:办公室公文发文格式×××办公室文件标准格式公告、通告、令、决定、纪要等向社会发布的周知性文件,不标主送机关三号仿宋字体?20××?×号 (空两行)二号方正小标宋简体发文机关+公文主题+文种(空一行) 号仿宋,后标全角冒号)正文用三号仿宋,每页22行,每行28个字,纸张规格用A4型(297mm×210mm)。
发文字号为×××?20××?×号、×××+股室或行业简称?20××?×号、×××函?20××?×号。
文稿送领导审批时,应附《×××发文审批签》。
一、第一层,三号黑体第二层,三号楷体 (1)第四层,三号仿宋(后面不加标点符号)21(空三行) 二〇××× )— 1 —附件(空一行) 附件名称 (与正文后附件名称一致)一、×××××附件正文用三号仿宋体,格式同文件正文。
若附件为附表,对横排A4纸型表格,应将页码放在横表的左侧,单页码置于表的左下角,双页码置于表的左上角,单页码表头在订口一边,双页码表头在切口一边。
若无附件,则文件版记应在正文最后一页。
特殊说明:当公文排版后所剩空白处不能容下印章位置时,应采取调整行距、字距的措施加以解决,务使印章与正文同处一面,不得采取标识“此页无正文”的方法解决。
公文生效标识单一发文印章:落款处不署发文机关名称,只标识成文时间。
加盖印章采用下套方式,端正、居中下压成文时间,印章用红色。
联合行文印章:加盖两个公章时,应将成文时间拉开,左2右各空7字,主办机关印章在前,两个印章均压成文时间,两印章间互不相交也不相切。
密★一年 特 急 北京安怀堂文化旅游发展有限公司文件
京安发〔2017〕×× 签发人:×××
关于×××××的通知(批复、函)
××公司:
×××××××××××××××××××××××××××××××××××××。
××××××××××××××××××××××××××××××××。
××××××××××××××××××××××××××××××××××××××××××××××××××××××××××××××××××××××××××××××××××××××××××××××××××××××××××××××××××××××××××××××。
—1—
附件:1、×××××
2、×××××
二○一七年×月×日
(联系人:×××,电话:××)
公司×密★×年
北京安怀堂文化旅游发展有限公司
总经理办
公会纪要
(2017年第1
JAHJ-ZJ〔2017〕××号签发人:×××
时间:2017年××月××日上午9:30
地点:××××××
主持人:×××(姓名加职务)
参加人:×××、×××(办公会正式成员,未出席的应注
明原因)
列席:×××、×××、×××
记录:×××
议题:一、××××××
二、××××××
……
纪要:
一、××××××
××××××××××××××××××××××××××××××。
……
主题词:××××
主送:×××、×××
抄报:×××、×××
抄送:×××、×××(“一”抄×××,“二”抄×××)
公司×密★×年
专题会纪
JAHJ-ZT〔2017〕××号
签发人:×××
关于××××
×的会议纪要
时
间:2004年××月××日上午
9:
30
地点:××××××
主持人:×××(姓名加职务)
参加人:×××、×××(顺序为:公司领导姓名,部门加姓名,属下单位加姓名,其他单位加姓名,属同一单位的参加
人,均列于该单位名称后)
记录:×××
纪要:
×××××××××××××××××××××。
主送:×××、×××
抄报:×××、×××
抄送:×××、×××
北京安怀堂文化旅游发展有限公司内部信息
综合管理中心 二○一七年九月一日
标 题
×××××××××××××××××××××××××××××××××××××。
××××××××××××××××××××××××××××××××。
×××××××××××××××××××××××××××××××××××××××××××××××××××××××××××××××××××××××××××××××××××××××××××××××××××××××××××××××××××××××××××××××××××××。
主送: 报送:。