油浸电力变压器设计手册-沈阳变压器(1999) 6负载损耗计算
- 格式:doc
- 大小:1.19 MB
- 文档页数:17
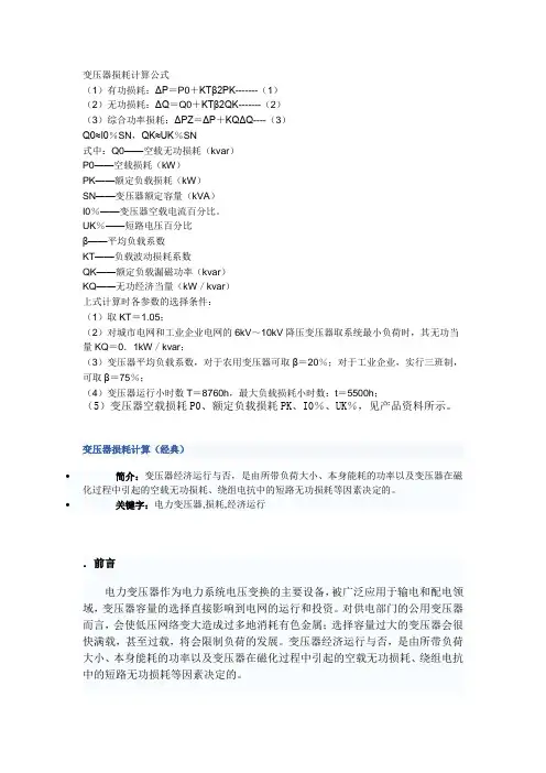
变压器损耗计算公式简介: 负载曲线的平均负载系数越高,为达到损耗电能越小,要选用损耗比越小的变压器;负载曲线的平均负载系数越低,为达到损耗电能越小,要选用损耗比越大的变压器. 将负载曲线的平均负载系数乘以一个大于1的倍数,通常可取1-1.3,作为获得最佳效率的负载系数,然后按βb=(1/R)1/2计算变压器应具备的损耗比.关键字:变压器1、变压器损耗计算公式(1)有功损耗:ΔP=P0+KTβ2PK -------(1)(2)无功损耗:ΔQ=Q0+KTβ2QK -------(2)(3)综合功率损耗:ΔPZ=ΔP+KQΔQ ----(3)Q0≈I0%SN,QK≈UK%SN式中:Q0——空载无功损耗(kvar)P0——空载损耗(kW)PK——额定负载损耗(kW)SN——变压器额定容量(kVA)I0%——变压器空载电流百分比.UK%——短路电压百分比β——平均负载系数KT——负载波动损耗系数QK——额定负载漏磁功率(kvar)KQ——无功经济当量(kW/kvar)上式计算时各参数的选择条件:(1)取KT=1.05;(2)对城市电网和工业企业电网的6kV~10kV降压变压器取系统最小负荷时,其无功当量KQ=0.1kW/kvar;(3)变压器平均负载系数,对于农用变压器可取β=20%;对于工业企业,实行三班制,可取β=75%;(4)变压器运行小时数T=8760h,最大负载损耗小时数:t=5500h;(5)变压器空载损耗P0、额定负载损耗PK、I0%、UK%,见产品资料所示.2、变压器损耗的特征P0——空载损耗,主要是铁损,包括磁滞损耗和涡流损耗;磁滞损耗与频率成正比;与最大磁通密度的磁滞系数的次方成正比.涡流损耗与频率、最大磁通密度、矽钢片的厚度三者的积成正比.PC——负载损耗,主要是负载电流通过绕组时在电阻上的损耗,一般称铜损.其大小随负载电流而变化,与负载电流的平方成正比;(并用标准线圈温度换算值来表示).负载损耗还受变压器温度的影响,同时负载电流引起的漏磁通会在绕组内产生涡流损耗,并在绕组外的金属部分产生杂散损耗.变压器的全损耗ΔP=P0+PC变压器的损耗比=PC /P0变压器的效率=PZ/(PZ+ΔP),以百分比表示;其中PZ为变压器二次侧输出功率.3、变压器节能技术推广1) 推广使用低损耗变压器;(1)铁芯损耗的控制变压器损耗中的空载损耗,即铁损,主要发生在变压器铁芯叠片内,主要是因交变的磁力线通过铁芯产生磁滞及涡流而带来的损耗.最早用于变压器铁芯的材料是易于磁化和退磁的软熟铁,为了克服磁回路中由周期性磁化所产生的磁阻损失和铁芯由于受交变磁通切割而产生的涡流,变压器铁芯是由铁线束制成,而不是由整块铁构成.1900年左右,经研究发现在铁中加入少量的硅或铝可大大降低磁路损耗,增大导磁率,且使电阻率增大,涡流损耗降低.经多次改进,用0.35mm厚的硅钢片来代替铁线制作变压器铁芯.近年来世界各国都在积极研究生产节能材料,变压器的铁芯材料已发展到现在最新的节能材料——非晶态磁性材料如2605S2,非晶合金铁芯变压器便应运而生.使用2605S2制作的变压器,其铁损仅为硅钢变压器的1/5,铁损大幅度降低.(2)变压器系列的节能效果上述非晶合金铁芯变压器,具有低噪音、低损耗等特点,其空载损耗仅为常规产品的1/5,且全密封免维护,运行费用极低.我国S7系列变压器是1980年后推出的变压器,其效率较SJ、SJL、SL、SL1系列的变压器高,其负载损耗也较高.80年代中期又设计生产出S9系列变压器,其价格较S7系列平均高出20%,空载损耗较S7系列平均降低8%,负载损耗平均降低24%,并且国家已明令在1998年底前淘汰S7、SL7系列,推广应用S9系列.S11是目前推广应用的低损耗变压器.S11型变压器卷铁心改变了传统的叠片式铁心结构.硅钢片连续卷制,铁心无接缝,大大减少了磁阻,空载电流减少了60%~80%,提高了功率因数,降低了电网线损,改善了电网的供电品质. 连续卷绕充分利用了硅钢片的取向性,空载损耗降低20%~35%.运行时的噪音水平降低到30~45dB,保护了环境.非晶合金铁心的S11系列配电变压器系列的空载损耗较S9系列降低75%左右,但其价格仅比S9系列平均高出30%,其负载损耗与S9系列变压器相等.2) 选择与负载曲线相匹配的变压器案例分析:配电变压器的容量选择A、按变压器效率最高时的负荷率βM来选择容量当建筑物的计算负荷确定后,配电变压器的总装机容量为:S=Pjs/βb×cosφ2(KVA) (1)式中Pjs ——建筑物的有功计算负荷KW;cosφ2——补偿后的平均功率因数,不小于0.9;βb——变压器的负荷率.因此,变压器容量的最终确定就在于选定变压器的负荷率βb.我们知道,当变压器的负荷率为:βb=βm=(1/R)1/2时效率最高. (2)R = PKH / Po (即变压器损耗比)式中Po——变压器的空载损耗;PKH ——变压器的额定负载损耗,或称铜损、短路损耗.以国产SGL型电力变压器为例,其最佳负荷率计算如下:表国产SGL型电力变压器最佳负荷率βm由表可见,如果以βm来计算变压器容量,必将造成容量过大,使用户初期投资大量增加.其原因Pjs是30分钟平均最大负荷P30的统计值,例如民用建筑的用电大部分时间实际负荷均小于计算负荷Pjs,如果按βm计算变压器容量则不可能使变压器运行在最高效率βm上,这样不仅不能节约电能且运行在低β值上,则消耗更多的电能,因此按变压器的最佳负荷率βm来计算变压器的容量是不合理的.B、按变压器的年有功电能损耗率最小时的节能负荷率βj计算容量由于实际负荷总在变化,无法精确计算出变压器的电能损耗.然而对于某类电力用户,它的最大负荷利用小时数,最大负荷损耗小时数可依据同类用户统计数据来近似计算.变压器的年有功电能损耗可按下式估算△Wb=PoTb+PKH(Sjs/S2e)²τ=PoTb+ PKHβ²τ(3)式中β——计算负荷率,等于变压器的计算视在容量Sjs与额定容量Seb之比 Tb——变压器年投运时间τ——年最大负荷损耗时间,可由年最大负荷利用时数T m查Tm-τ关系曲线.用户电力负荷消耗的年有功能为:W=βSebcosφTm (4)则变压器的年有功电能消耗率为:△W%=△Wb/W=(PoTb+PKHβ²τ)/βSebcosφTm (5)令d△W%dβ=0求出变压器年有功电能损耗率最小时的节能负荷率βj;βj=(PoTb/ PKHτ)1/2=(Tb/τ)1/2 * βM (6)即配电变压器按照节能负荷率βj计算容量时,其年有功电能损耗率最小.由式(6)可见,变压器的节能负荷率与年最大负荷损耗时间有关,τ越低βj越高.然而由于Tm 值及Tm值所对应的τ值,对于高层民用建筑还没有这方面的统计资料,可参考工业企业的类似资料.Tb按7500h,而根据高层民用建筑的不同功能,τ值在2300-4500范围内选取,因此βj=(1.3-1.8)βM.从表(1)干式变压器的最佳负荷率βM值,可求出节能负荷率βj.对于高层写字楼,由于五天工作制,且晚上下班后的其余时间均处于轻载,其电力负荷的运行特点,相当于工业企业的单班制生产,变压器的节能负荷率βj=0.85-0.98;对于高层宾馆及高层建筑中以商业为主的大厦,其相当于工业企业的两班制生产,变压器的节能负荷率βj=0.71-0.85.由此可见,按节能负荷率计算变压器的容量,要小于按最佳负荷率所计算的变压器的容量,这样不但年电能损耗小且一次性投资省.C、按变压器的经济负荷率计算容量上节分析可知按年有功电能损耗率最小时的节能负荷率βj计算变压器的容量有利于节省初投资.然而相当于二班制运行特点的高层建筑中的配电变压器,按β j计算出的容量还是偏大,必将增加用户的一次性投资.如何能做到既能节省一次性投资,又能使电能损耗小,或者说能否做到初投资省和电耗小这对矛盾在变压器运行在负荷率的某一区域内获得相对统一,下面我们对变压器的年有功电能损耗率公式作进一步的分析.对同一变压器,在某一负荷率β运行情况下的年有功电能损耗率如式(5),而在节能负荷率下的年有功电能损耗率为:△Wj%=(PoTb+PKHβ2jτ)/βjSebcosφTm (7)用(5)式的两边除以(7)式的两边,并用(6)式代入,整理后得:△W%/△Wj%=1/2(β/βj+βj/β) (8)上式为变压器运行在某一负荷率β时的年有功电能损耗率相对于运行在节能负荷率βj 时的年有功电能损耗率随相对节能负荷率变化的函数关系.该式中当β=βj时,△W%/△Wj%=1,当β>βj或β<βj时,△W%/△Wj%均大于1. 当β/βj从1.0增加到1.3,增加30%时,△W%/△Wj%从1.0增加到1.035,只增加了3.5%;当β/βj 从2.0增加到2.3,增加15%时,△W%/△Wj%从1.25增加到1.37,增加了9.6%.可见在β/βj的低值区,△W%/△Wj%的增加值相对于β/βj的增加值是非常微小的,且增加的速率也是很小的,也就是说,在该区域中,我们用微小的年电能损耗率增加值来换取变压器的容量的较大减小使得一次性投资的明显降低,因此,我们选择相对节能负荷率β/βj在1-1.3范围内,即经济负荷率为:βjj=(1~1.3)βj (9)我们按经济负荷率βjj选出的变压器容量,要比按节能负荷率βj选出的变压器容量降低一级,由此而节约的初投资远大于配电变压器的年有功电能损耗费用,做到了经济性与节能性这对矛盾的相对统一,显然这是一种既科学又经济合理的方法.这里讨论的配电变压器容量的计算方法,主要是针对高层建筑中所使用的变压器,即使用干式或环氧树脂浇注变压器,然而该方法也适用于使用其他配电变压器的场合.结论:①负载曲线的平均负载系数越高,为达到损耗电能越小,要选用损耗比越小的变压器;负载曲线的平均负载系数越低,为达到损耗电能越小,要选用损耗比越大的变压器.②将负载曲线的平均负载系数乘以一个大于1的倍数,通常可取1-1.3,作为获得最佳效率的负载系数,然后按βb=(1/R)1/2计算变压器应具备的损耗比.③对于实际负载,变压器本身应具有较佳的损耗比,而且总损耗最小,即空载损耗与负载损耗之和要尽可能地小.。
变压器空载损耗、负载损耗、阻抗电压的计算变压器空载损耗、负载损耗、阻抗电压的计算空载损耗:当变压器二次绕组开路,一次绕组施加额定频率正弦波形的额定电压时,所消耗的有功功率称空载损耗。
算法如下:空载损耗=空载损耗工艺系数×单位损耗×铁心重量负载损耗:当变压器二次绕组短路(稳态),一次绕组流通额定电流时所消耗的有功功率称为负载损耗。
算法如下:负载损耗=最大的一对绕组的电阻损耗+附加损耗附加损耗=绕组涡流损耗+并绕导线的环流损耗+杂散损耗+引线损耗阻抗电压:当变压器二次绕组短路(稳态),一次绕组流通额定电流而施加的电压称阻抗电压Uz。
通常Uz 以额定电压的百分数表示,即uz=(Uz/U1n) *100%匝电势:u=4.44*f*B*At,V其中:B—铁心中的磁密,TAt—铁心有效截面积,平方米可以转化为变压器设计计算常用的公式:当f=50Hz 时:u=B*At/450*10 ,V当f=60Hz 时:u=B*At/375*10 ,V如果你已知道相电压和匝数,匝电势等于相电压除以匝数变压器空载损耗计算-变压器的空载损耗组成。
空载损耗包括铁芯中磁滞和涡流损耗及空载电流在初级线圈电阻上的损耗,前者称为铁损后者称为铜损。
由于空载电流很小,后者可以略去不计,因此,空载损耗基本上就是铁损。
影响变压器空载损耗铁损的因素很多,以数学式表示,则式中Pn、Pw——表示磁滞损耗和涡流损耗kn、kw——常数f——变压器外施电压的频率赫Bm——铁芯中最大磁通密度韦/米2n——什捷因麦兹常数,对常用的硅钢片,当Bm=(1.0~1.6)韦/米2时,n≈2,对目前使用的方向性硅钢片,取2.5~3.5。
根据变压器的理论分析,假定初级感应电势为E1(伏),则:E1=KfBm(2)K为比例常数,由初级匝数及铁芯截面积而定,则铁损为:由于初级漏阻抗压降很小,若忽略不计,E1=U1(4)可见,变压器空载损耗铁损与外施电压有很大关系如果电压V为一定值,则变压器空载损耗铁损不变,(因为f不变),又因为正常运行时U1=U1N,故空载损耗又称不变损耗.如果电压波动,则空载损耗即变化。
变压器损耗计算公式(1)有功损耗:ΔP=P0+KTβ2PK-------(1)(2)无功损耗:ΔQ=Q0+KTβ2QK-------(2)(3)综合功率损耗:ΔPZ=ΔP+KQΔQ----(3)Q0≈I0%SN,QK≈UK%SN式中:Q0——空载无功损耗(kvar)P0——空载损耗(kW)PK——额定负载损耗(kW)SN——变压器额定容量(kVA)I0%——变压器空载电流百分比。
UK%——短路电压百分比β——平均负载系数KT——负载波动损耗系数QK——额定负载漏磁功率(kvar)KQ——无功经济当量(kW/kvar)上式计算时各参数的选择条件:(1)取KT=1.05;(2)对城市电网和工业企业电网的6kV~10kV降压变压器取系统最小负荷时,其无功当量KQ=0.1kW/kvar;(3)变压器平均负载系数,对于农用变压器可取β=20%;对于工业企业,实行三班制,可取β=75%;(4)变压器运行小时数T=8760h,最大负载损耗小时数:t=5500h;(5)变压器空载损耗P0、额定负载损耗PK、I0%、UK%,见产品资料所示。
变压器损耗计算(经典)∙简介:变压器经济运行与否,是由所带负荷大小、本身能耗的功率以及变压器在磁化过程中引起的空载无功损耗、绕组电抗中的短路无功损耗等因素决定的。
∙关键字:电力变压器,损耗,经济运行.前言电力变压器作为电力系统电压变换的主要设备,被广泛应用于输电和配电领域,变压器容量的选择直接影响到电网的运行和投资。
对供电部门的公用变压器而言,会使低压网络变大造成过多地消耗有色金属;选择容量过大的变压器会很快满载,甚至过载,将会限制负荷的发展。
变压器经济运行与否,是由所带负荷大小、本身能耗的功率以及变压器在磁化过程中引起的空载无功损耗、绕组电抗中的短路无功损耗等因素决定的。
变压器在变换电压及传递功率的过程中,自身将会产生有功功率损耗和无功功率损耗。
变压器的有功功率和无功功率损耗又与变压器的技术特性有关,同时又随着负载的变化而产生非线性的变化。
变压器损耗计算方法!电力系统要把电能从发电站送到用户,至少要经过4-5级变压器方可输送电能到低压用电设备(380V/220V)。
虽然变压器本身效率很高,但因其数量多、容量大,总损耗仍很大。
据估计,我国变压器的总损耗占系统总发电量的10%左右,如损耗每降低1%,每年可节约上百亿度电,因此降低变压器损耗是势在必行的节能措施。
1、变压器损耗计算公式(1)有功损耗:ΔP=P0+KTβ2PK-------(1)(2)无功损耗:ΔQ=Q0+KTβ2QK-------(2)(3)综合功率损耗:ΔPZ=ΔP+KQΔQ----(3)Q0≈I0%SN,QK≈UK%SN式中:Q0——空载无功损耗(kvar)P0——空载损耗(kW)PK——额定负载损耗(kW)SN——变压器额定容量(kVA)I0%——变压器空载电流百分比。
UK%——短路电压百分比β ——平均负载系数KT——负载波动损耗系数QK——额定负载漏磁功率(kvar)KQ——无功经济当量(kW/kvar)上式计算时各参数的选择条件:(1)取KT=1.05;(2)对城市电网和工业企业电网的6kV~10kV降压变压器取系统最小负荷时,其无功当量KQ=0.1kW/kvar;(3)变压器平均负载系数,对于农用变压器可取β=20%;对于工业企业,实行三班制,可取β=75%;(4)变压器运行小时数T=8760h,最大负载损耗小时数:t=5500h;(5)变压器空载损耗P0、额定负载损耗PK、I0%、UK%,见产品资料所示。
2、变压器损耗的特征P0——空载损耗,主要是铁损,包括磁滞损耗和涡流损耗;磁滞损耗与频率成正比;与最大磁通密度的磁滞系数的次方成正比。
涡流损耗与频率、最大磁通密度、矽钢片的厚度三者的积成正比。
PC——负载损耗,主要是负载电流通过绕组时在电阻上的损耗,一般称铜损。
其大小随负载电流而变化,与负载电流的平方成正比;(并用标准线圈温度换算值来表示)。
负载损耗还受变压器温度的影响,同时负载电流引起的漏磁通会在绕组内产生涡流损耗,并在绕组外的金属部分产生杂散损耗。
变压器损耗分为铁损和铜损,铁损又叫空载损耗,就是其固定损耗,实是铁芯所产生的损耗(也称铁芯损耗,而铜损也叫负荷损耗,1、变压器损耗计算公式(1)有功损耗:ΔP=P0+KTβ2PK-------(1)(2)无功损耗:ΔQ=Q0+KTβ2QK-------(2)(3)综合功率损耗:ΔPZ=ΔP+KQΔQ----(3)Q0≈I0%SN,QK≈UK%SN式中:Q0——空载无功损耗(kvar)P0——空载损耗(kW)PK——额定负载损耗(kW)SN——变压器额定容量(kVA)I0%——变压器空载电流百分比。
UK%——短路电压百分比β——平均负载系数KT——负载波动损耗系数QK——额定负载漏磁功率(kvar)KQ——无功经济当量(kW/kvar)上式计算时各参数的选择条件:(1)取KT=1.05;(2)对城市电网和工业企业电网的6kV~10kV降压变压器取系统最小负荷时,其无功当量KQ=0.1kW/kvar;(3)变压器平均负载系数,对于农用变压器可取β=20%;对于工业企业,实行三班制,可取β=75%;(4)变压器运行小时数T=8760h,最大负载损耗小时数:t=5500h;(5)变压器空载损耗P0、额定负载损耗PK、I0%、UK%,见产品资料所示。
2、变压器损耗的特征P0——空载损耗,主要是铁损,包括磁滞损耗和涡流损耗;磁滞损耗与频率成正比;与最大磁通密度的磁滞系数的次方成正比。
涡流损耗与频率、最大磁通密度、矽钢片的厚度三者的积成正比。
PC——负载损耗,主要是负载电流通过绕组时在电阻上的损耗,一般称铜损。
其大小随负载电流而变化,与负载电流的平方成正比;(并用标准线圈温度换算值来表示)。
负载损耗还受变压器温度的影响,同时负载电流引起的漏磁通会在绕组内产生涡流损耗,并在绕组外的金属部分产生杂散损耗。
变压器的全损耗ΔP=P0+PC变压器的损耗比=PC/P0变压器的效率=PZ/(PZ+ΔP),以百分比表示;其中PZ为变压器二次侧输出功率。
5.2中大型变压器的杂散损耗(P ZS)计算SB-007.6 第9 页5.3 特大型变压器的杂散损耗(P ZS)计算SB-007.6 第10 页式中:P R —绕组导线的电阻损耗(W), 按公式(6 .1)计算;K f % —绕组导线的附加损耗系数(%), 一般用占导线电阻损耗的百分数表示。
3.1 层式绕组的附加损耗系数(K f %)层式绕组的附加损耗系数(K f %),其中包括导线的涡流损耗及在油箱等结构件中的杂散损耗系数, 一般估计为:≤200kVA K f % = 3 % 左右250kVA~315 kVA K f % = 5 % 左右400kVA~630 kVA K f % = 8 % 左右H K — 平均电抗高度(mm )。
必须注意:当三绕组的外部1与内部3运行时,中间绕组2为非载流绕组,虽然绕组中没有电流流过,但它处于漏磁主空道之中,即处于最大纵向漏磁场位置。
其中间绕组2的涡流损耗将是平均涡流损耗的 3 倍。
为了计算方便起见,常采用同一公式(6.4)计算涡流损耗系数,故将中间绕组的最大纵向漏磁通密度用 B m2 = √3 B m 代入。
图6.1双绕组运行方式的纵向漏磁通密度分布图 a) 高压1与 低压2运行 b) 外部1与 中间2运行 d) 外部1与内部3运行 c) 中间2与 内部3运行3.3.3 升压三绕组(或高-低-高双绕组)变压器联合运行方式的最大纵向漏磁通密度(B m ) 计算 (如图6.3)式中:I 1W 1 — 联合运行时外绕组的安匝; I 3W 3 — 联合运行时内绕组的安匝; ρ12 — 外、中绕组的洛氏系数, 见阻抗计算SB1-007.5; ρ23— 中、内绕组的洛氏系数, 见阻抗计算SB1-007.5;H K12 —外、中绕组平均电抗高度(mm ); H K23 —中、内绕组平均电抗高度(mm )。
[]()9.6T H W I 1078.1B :12K 121131m ρ⨯=-外绕组[]()10.6T H W I 1078.1B :23K 233333m ρ⨯=-内绕组()3m 1m 2m 3311B B 21B :W I W I +≈=时当[]()11.6T B B B B B :23m 3m 1m 21m 2m +-=中绕组3.4 环流损耗系数(K C %)计算由于并联导线在漏磁场中所处的位置不同,故在并联导线中产生循环电流, 从而产生环流损耗,环流损耗的大小与漏磁分布曲线及绕组的换位型式有关,下面仅考虑由于纵向漏磁通在并联导线中产生的环流损耗。
变压器负载损耗计算公式变压器的负载损耗可以通过以下公式进行估算:
总损耗 = 铁损耗 + 铜损耗
1. 铁损耗(Core Loss):铁损耗是由于磁场引起的铁心材料中的涡流和剩余磁化损耗而产生的。
它可以使用以下公式计算:铁损耗 = K₁ * V²
其中,K₁是变压器的铁损耗常数,V 是变压器的额定电压。
2. 铜损耗(Copper Loss):铜损耗是由于变压器线圈中的电流通过导线电阻而产生的热损耗。
它可以使用以下公式计算:铜损耗 = K₂ * I²
其中,K₂是变压器的铜损耗常数,I 是变压器的额定电流。
请注意,上述公式中的常数(K₁和 K₂)是特定于变压器的参数,可以从变压器的技术规格表或性能曲线图中获得。
这些常数通常以每单位电压或电流的损耗值给出。
需要注意的是,这些公式提供了负载损耗的近似估算,实际的损耗可能受到多种因素的影响,例如变压器的设计、负载特性、温度等。
因此,在实际应用中,更准确的损耗估算可能需要考虑更多的因素和调整参数。
如果您有特定的变压器参数和需求,请提供更多细节,我将尽力提供更详细和准确的帮助。
1/ 1。
变压器损耗计算公式(总14页) --本页仅作为文档封面,使用时请直接删除即可----内页可以根据需求调整合适字体及大小--变压器损耗分为铁损和铜损,铁损又叫空载损耗,就是其固定损耗,实是铁芯所产生的损耗(也称铁芯损耗,而铜损也叫负荷损耗,1、变压器损耗计算公式(1)有功损耗:ΔP=P0+KTβ2PK-------(1)(2)无功损耗:ΔQ=Q0+KTβ2QK-------(2)(3)综合功率损耗:ΔPZ=ΔP+KQΔQ----(3)Q0≈I0%SN,QK≈UK%SN式中:Q0——空载无功损耗(kvar)P0——空载损耗(kW)PK——额定负载损耗(kW)SN——变压器额定容量(kVA)I0%——变压器空载电流百分比。
UK%——短路电压百分比β——平均负载系数KT——负载波动损耗系数QK——额定负载漏磁功率(kvar)KQ——无功经济当量(kW/kvar)上式计算时各参数的选择条件:(1)取KT=1.05;(2)对城市电网和工业企业电网的6kV~10kV降压变压器取系统最小负荷时,其无功当量KQ=0.1kW/kvar;(3)变压器平均负载系数,对于农用变压器可取β=20%;对于工业企业,实行三班制,可取β=75%;(4)变压器运行小时数T=8760h,最大负载损耗小时数:t=5500h;(5)变压器空载损耗P0、额定负载损耗PK、I0%、UK%,见产品资料所示。
2、变压器损耗的特征P0——空载损耗,主要是铁损,包括磁滞损耗和涡流损耗;磁滞损耗与频率成正比;与最大磁通密度的磁滞系数的次方成正比。
涡流损耗与频率、最大磁通密度、矽钢片的厚度三者的积成正比。
PC——负载损耗,主要是负载电流通过绕组时在电阻上的损耗,一般称铜损。
其大小随负载电流而变化,与负载电流的平方成正比;(并用标准线圈温度换算值来表示)。
负载损耗还受变压器温度的影响,同时负载电流引起的漏磁通会在绕组内产生涡流损耗,并在绕组外的金属部分产生杂散损耗。
油浸电力变压器 设计手册沈阳变压器有限责任公司1999.7篇 目第一篇油浸电力变压器铁心计算(S B1)⋯⋯⋯⋯⋯共19页 第二篇 油浸电力变压器线圈计算(SB2) ⋯⋯⋯⋯⋯⋯⋯⋯⋯⋯⋯⋯共33页 第三篇 油浸电力变压器绕组联结(SB3) ⋯⋯⋯⋯⋯⋯⋯⋯⋯⋯⋯⋯⋯共13页 第四篇 油浸电力变压器主纵绝缘结构(SB4) ⋯⋯⋯⋯⋯⋯⋯⋯⋯共28页 第五篇 油浸电力变压器阻抗计算(SB5) ⋯⋯⋯⋯⋯⋯⋯⋯⋯⋯⋯⋯⋯共17页 第六篇 油浸电力变压器负载损耗计算(SB6) ⋯⋯⋯⋯⋯⋯⋯⋯⋯共13页 第七篇 油浸电力变压器温升计算(SB7) ⋯⋯⋯⋯⋯⋯⋯⋯⋯⋯⋯⋯⋯共39页 第八篇 引线绝缘距离⋯⋯⋯⋯⋯⋯⋯⋯⋯⋯⋯⋯⋯⋯⋯⋯⋯⋯⋯⋯⋯⋯⋯⋯⋯⋯⋯⋯⋯⋯共8页2 线圈型式油浸电力变压器常用线圈型式有如下几种, 具体选用可参考线圈的主纵绝缘。
2.1 圆筒式(层式)线圈2.1.1 线圈种类圆筒式(层式)线圈, 分为单层圆筒式、双层圆筒式、多层圆筒式及分段圆筒式线圈。
2.1.2 适用范围圆筒式(层式)线圈, 常用于中小型变压器的高压、低压线圈或中大型变压器的调压 线圈, 具体选用如下:(1) 单层圆筒式线圈: 常用于电压 66~110 kV 级的高压、中压及低压的调压线圈。
(2) 双层或四层圆筒式线圈: 常用于容量 < 630 kVA, 电压 0.4 kV 的低压线圈。
(3) 多层圆筒式线圈: 常用于容量 < 630 kVA, 电压 3~35 kV 级的高压线圈。
(4) 分段圆筒式线圈: 常用于容量 ≤ 2000 kVA, 电压 66 kV 的高压线圈。
2.1.3 不满匝层放置多层圆筒式线圈常有一层为不满匝层, 不满匝层的匝数, 一般为正常层匝数的 70% 以上, 具体放置如下:(1) 无油道的多层圆筒式线圈: 不满匝层放在最外层;如最外层有分接头,且布满一层 时, 不满匝层可放在外数的第2层;(2) 带内部油道的多层圆筒式: 不满匝层一般应放在油道内侧的最外层(该层可稀绕); (3) 四层圆筒式线圈: 不满匝层放在中间的第 2 层或第 3 层, 但需填充纸条; (4) 双层圆筒式线圈: 不满匝层放在最外层, 但需填充纸条。
变压器空载及负载损耗自动计算
变压器空载及负载损耗自动计算是变压器运行及受电设备发展的必然要求,其中包括:空载损耗的估算、变压器负载损耗的估算、变压器损耗自动计算等。
下面以变压器空载损耗、变压器负载损耗自动计算为例,详细论述变压器损耗自动计算的过程。
1、根据变压器的基本参数,计算损耗计算系数ζ,包括材料系数、变压器结构系数以及运行条件系数等。
2、计算变压器芯芯的基本损耗,根据变压器的空载电流计算变压器基本损耗。
3、计算冷却系统损耗,根据变压器的空载电流以及冷却系统的结构和工作状态,计算冷却系统的损耗。
4、变压器空载损耗根据芯芯损耗和冷却系统损耗总和,给出变压器空载损耗的最终估算结果;
1、计算变压器基本负载损耗,根据变压器的额定值及负载情况,计算变压器基本负载损耗。
2、计算变压器绕组感温损耗,根据变压器的绕组及工作温升情况,计算变压器绕组感温损耗。
3、计算变压器冷却系统损耗。
变压器损耗计算
变压器损耗的计算是变压器的设计过程中非常重要的一环,其计算结果直接影响着变压器的最终效率。
下面就来介绍一下如何计算变压器损耗。
一、变压器损耗的分类
1.损耗计算分类:一般将变压器损耗分为铁损、绝缘损耗和空载损耗等几类。
2.铁损:就是变压器在负荷或空载状态下因电流的循环等的作用,而损失的能量。
3.绝缘损耗:即变压器的漏磁利,也就是在引线上流动的电流损失的能量。
4.空载损耗:就是变压器处于空载状态时经受的损耗,根据变压器的构型不同,它的空载损耗有所不同。
二、变压器损耗的计算方法
1.采用理论计算法:可以理论上计算变压器的总损耗,但这种计算方法受绕组电阻、电磁特性及绝缘特性等方面的限制,计算过程比较复杂,计算的结果偏差较大,可以作为大致的参考,但不可全盘使用。
2.采用实验法:实验法比理论法更加实用,因为采用实验法可以有效解决现场参数变化时影响变压器输出效率的情况。
3.采用表格查询法:可以查阅厂商电气性能参数相关表格,根据表格给出的数据完成损耗计算,但是该方法需要假定电气性能参数满足对应表格条件时才能使用,并且只适用于较为简单的损耗计算。
三、总结
1.变压器损耗的损耗计算是变压器的设计之初至关重要的环节,其正确的计算结果可以确保变压器的最终效率。
2.根据不同的情况,能量损耗的计算有多种方法,可以选择理论计算法、实验法、表格查询法来完成。
3.理论计算法和实验法都具有一定的可行性,但实验法更加可行。
表格查询法受参数变化多少的限制,因此它只能作为参考,不能全盘使用。
变压器损耗计算范文
变压器的损耗计算是为了评估变压器的效率和运行成本,并选择合适的变压器。
通常,变压器的运行成本主要包括负载损耗和空载损耗。
负载损耗是在负载情况下的基本损耗,空载损耗是在没有负载或负载很小的情况下的额外损耗。
变压器的总损耗可以通过负载损耗和空载损耗之和来计算。
1.负载损耗计算:
负载损耗主要由铜损引起。
铜损是电流通过变压器铜线时由于热效应而产生的损耗。
负载损耗可以通过下面的公式计算:
Pc=Ic^2*Rc
其中,Pc表示负载损耗,Ic表示负载电流,Rc表示铜线电阻。
2.空载损耗计算:
空载损耗由铁损引起。
铁损主要由铁心中的磁涡流和磁滞损耗引起。
铁损可以通过下面的公式计算:
Po=K*V^2
其中,Po表示空载损耗,K表示变压器的空载损耗系数,V表示变压器的额定电压。
3.总损耗计算:
总损耗可以通过负载损耗和空载损耗之和来计算:
Ptotal = Pc + Po
其中,Ptotal 表示总损耗。
需要注意的是,在实际的变压器运行中,变压器的损耗不是恒定的,而是随着负载和电压的变化而变化的。
因此,在计算变压器损耗时,需要考虑不同负载和电压情况下的实际损耗。
变压器损耗的计算对于评估变压器的性能和效率非常重要。
通过合理的损耗计算,可以选取适合负载需求的变压器,并优化电网的运行成本。
同时,在实际运行中,也需要及时监测变压器的损耗情况,以便及时发现和处理变压器的故障和异常。
变压器运行损耗计算
变压器的运行损耗可以通过以下公式计算:
P = I²R
其中,P为损耗功率,单位为瓦特(W);I为变压器的额定电流,单位为安培(A);R为变压器的总电阻,单位为欧姆(Ω)。
在实际应用中,变压器的电阻可以分为两部分:铜损和铁损。
铜损是指变压器传输电流所导致的电流损耗,通常用I²Rc表示,其中Rc为变压器的线圈电阻。
铁损是指变压器磁路中的磁通不断翻转所导致的能量损耗,通常用I²Ri表示,其中Ri为变压器磁路电阻。
因此,变压器的总损耗可以表示为:
Ptotal = Pcu + Pi = I²Rc + I²Ri
变压器的总效率可以表示为:
Efficiency = (Pout / Pin) x 100%
其中,Pout为变压器的输出功率,单位为瓦特(W);Pin为变压器的输入功率,
单位为瓦特(W)。
在实际应用中,为了降低变压器的损耗,可以采取以下措施:
1. 降低变压器的线圈电阻和磁路电阻,可以采用优质材料和制造工艺,以及增加变压器的铁芯截面积和导线截面积等方式。
2. 采用高效率的变压器设计,例如使用低损耗材料、提高绕组填充因数等方式。
3. 根据实际需要合理选用变压器的额定容量和负载率,避免超过额定容量、过度负荷等情况。
4. 做好变压器的维护,及时进行检修和清洗,保证变压器的正常运行。
变压器损耗计算简介:负载曲线的平均负载系数越高,为达到损耗电能越小,要选用损耗比越小的变压器;负载曲线的平均负载系数越低,为达到损耗电能越小,要选用损耗比越大的变压器。
将负载曲线的平均负载系数乘以一个大于1的倍数,通常可取1-1.3,作为获得最佳效率的负载系数,然后按βb=(1/R)1/2计算变压器应具备的损耗比。
关键字:变压器1、变压器损耗计算公式(1)有功损耗:ΔP=P0+K Tβ2P K---------(1)(2)无功损耗:ΔQ=Q0+K Tβ2Q K---------(2)(3)综合功率损耗:ΔP Z=ΔP+K QΔQ----(3)式中:P0——空载损耗(kW)P K——额定负载损耗(kW)Q0——空载无功损耗(kvar), Q0≈I0%S NQ K——额定负载漏磁功率(kvar),Q K≈U K%S NS N——变压器额定容量(kVA)I0%——变压器空载电流百分比。
U K%——短路电压百分比β——平均负载系数K T——负载波动损耗系数K Q——无功经济当量(kW/kvar)上式计算时各参数的选择条件:(1)取K T≈1.05;(2)对城市电网和工业企业电网的6kV~10kV降压变压器取系统最小负荷时,其无功当量K Q=0.1kW/kvar;(3)变压器平均负载系数,对于农用变压器可取β=20%;对于工业企业,实行三班制,可取β=75%;(4)变压器运行小时数T=8760h,最大负载损耗小时数:t=5500h;(5)变压器空载损耗P0、额定负载损耗P K、I0%、U K%,见产品资料所示。
2、变压器损耗的特征P0——空载损耗,主要是铁损,包括磁滞损耗和涡流损耗;磁滞损耗与频率成正比;与最大磁通密度的磁滞系数的次方成正比。
涡流损耗与频率、最大磁通密度、矽钢片的厚度三者的积成正比。
P C——负载损耗,主要是负载电流通过绕组时在电阻上的损耗,一般称铜损。
其大小随负载电流而变化,与负载电流的平方成正比;(并用标准线圈温度换算值来表示)。
变压器损耗计算公式 The document was finally revised on 2021变压器损耗分为铁损和铜损,铁损又叫空载损耗,就是其固定损耗,实是铁芯所产生的损耗(也称铁芯损耗,而铜损也叫负荷损耗,1、变压器损耗计算公式(1)有功损耗:ΔP=P0+KTβ2PK-------(1)(2)无功损耗:ΔQ=Q0+KTβ2QK-------(2)(3)综合功率损耗:ΔPZ=ΔP+KQΔQ----(3)Q0≈I0%SN,QK≈UK%SN式中:Q0——空载无功损耗(kvar)P0——空载损耗(kW)PK——额定负载损耗(kW)SN——变压器额定容量(kVA)I0%——变压器空载电流百分比。
UK%——短路电压百分比β——平均负载系数KT——负载波动损耗系数QK——额定负载漏磁功率(kvar)KQ——无功经济当量(kW/kvar)上式计算时各参数的选择条件:(1)取KT=1.05;(2)对城市电网和工业企业电网的6kV~10kV降压变压器取系统最小负荷时,其无功当量KQ=0.1kW/kvar;(3)变压器平均负载系数,对于农用变压器可取β=20%;对于工业企业,实行三班制,可取β=75%;(4)变压器运行小时数T=8760h,最大负载损耗小时数:t=5500h;(5)变压器空载损耗P0、额定负载损耗PK、I0%、UK%,见产品资料所示。
2、变压器损耗的特征P0——空载损耗,主要是铁损,包括磁滞损耗和涡流损耗;磁滞损耗与频率成正比;与最大磁通密度的磁滞系数的次方成正比。
涡流损耗与频率、最大磁通密度、矽钢片的厚度三者的积成正比。
PC——负载损耗,主要是负载电流通过绕组时在电阻上的损耗,一般称铜损。
其大小随负载电流而变化,与负载电流的平方成正比;(并用标准线圈温度换算值来表示)。
负载损耗还受变压器温度的影响,同时负载电流引起的漏磁通会在绕组内产生涡流损耗,并在绕组外的金属部分产生杂散损耗。
变压器的全损耗ΔP=P0+PC变压器的损耗比=PC/P0变压器的效率=PZ/(PZ+ΔP),以百分比表示;其中PZ为变压器二次侧输出功率。
电力变压器空载损耗与负载损耗的计算方法及计算公式电力变压器损耗分为铁损和铜损,铁损又叫空载损耗,就是其固定损耗,实际是铁芯所产生的损耗(也称铁芯损耗),而铜损也叫负荷损耗。
1、电力变压器损耗计算公式(1)有功损耗:ΔP=P0+KTβ2PK -------(1)(2)无功损耗:ΔQ=Q0+KTβ2QK -------(2)(3)综合功率损耗:ΔPZ=ΔP+KQΔQ ------(3)Q0≈I0%SN,QK≈UK%SN式中:Q0——空载无功损耗(kvar)P0——空载损耗(kW)PK——额定负载损耗(kW)SN——变压器额定容量(kVA)I0%——变压器空载电流百分比。
UK%——短路电压百分比β ——平均负载系数KT——负载波动损耗系数QK——额定负载漏磁功率(kvar)KQ——无功经济当量(kW/kvar)上式计算时各参数的选择条件:(1)取KT=1.05;(2)对城市电网和工业企业电网的6kV~10kV降压变压器取系统最小负荷时,其无功当量KQ=0.1kW/kvar;(3)变压器平均负载系数,对于农用变压器可取β=20%;对于工业企业,实行三班制,可取β=75%;(4)变压器运行小时数T=8760h,最大负载损耗小时数:t=5500h;(5)变压器空载损耗P0、额定负载损耗PK、I0%、UK%,见产品出厂资料所示。
2、电力变压器损耗的特征P0——空载损耗,主要是铁损,包括磁滞损耗和涡流损耗;磁滞损耗与频率成正比;与最大磁通密度的磁滞系数的次方成正比。
涡流损耗与频率、最大磁通密度、矽钢片的厚度三者的积成正比。
PC——负载损耗,主要是负载电流通过绕组时在电阻上的损耗,一般称铜损。
其大小随负载电流而变化,与负载电流的平方成正比;(并用标准线圈温度换算值来表示)。
负载损耗还受变压器温度的影响,同时负载电流引起的漏磁通会在绕组内产生涡流损耗,并在绕组外的金属部分产生杂散损耗。
变压器的全损耗ΔP=P0+PC变压器的损耗比=PC /P0变压器的效率=PZ/(PZ+ΔP),以百分比表示;其中PZ为变压器二次侧输出功率。
目录
1 概述SB-007.6 第 1 页
2 绕组导线电阻损耗(P R)计算SB-007.6 第 1 页
3 绕组附加损耗(P f)计算SB-007.6 第1页3.1 层式绕组的附加损耗系数(K f %)SB-007.6 第 1 页3.2 饼式绕组的附加损耗系数(K f %)SB-007.6 第 2 页3.3 导线中涡流损耗系数(K w %)计算SB-007.6 第 2 页
3.3.1 双绕组运行方式的最大纵向漏磁通密度(B m)计算SB-007.6 第 2 页3.3.2 降压三绕组变压器联合运行方式的最大纵向漏磁通密度(B m)计算SB-007.6 第 3 页
SB-007.6 第3 页3.3.3 升压三绕组(或高-低-高双绕组)变压器联合运行方式的最大纵向漏
磁通密度(B m)计算
3.3.4 双绕组运行方式的涡流损耗系数(K w %)简便计算SB-007.6 第4 页3.4 环流损耗系数(K C %)计算SB-007.6 第 4 页3.
4.1 连续式绕组的环流损耗系数(K C %)计算SB-007.6 第4 页3.4.2 载流单螺旋―242‖换位的绕组环流损耗系数(K C1 %)计算SB-007.6 第5 页
SB-007.6 第5 页3.4.3 非载流(处在漏磁场中间)单螺旋―242‖换位的绕组环流损耗系数
(K C2 %)计算
3.4.4 载流双螺旋―交叉‖换位的绕组环流损耗系数(K C1 %)计算SB-007.6 第6 页
SB-007.6 第7 页3.4.5 非载流(处在漏磁场中间)双螺旋―交叉‖ 换位的绕组环流损耗
系数(K C2 %)计算
4引线损耗(P y)计算SB-007.6 第7 页5杂散损耗(P ZS)计算SB-007.6 第8 页5.1小型变压器的杂散损耗(P Z S)计算SB-007.6 第8 页5.2中大型变压器的杂散损耗(P Z S)计算SB-007.6 第9 页5.3 特大型变压器的杂散损耗(P Z S)计算SB-007.6 第10 页
H K23—中、内绕组平均电抗高度(mm)。
式中:k 0 –系数; k 0 = 16×10– 4×π4 / (180ρk2) ; 75°C时:铜线:k 0 = 1.89;铝线:k 0 = 0.679;
m b –连续式绕组沿辐向并联根数; 其它符号代表意义,见表6.1。
见阻抗计算SB1-007.5;
其它符号代表意义同公式( 6.14 ) 及公式( 6.15 )。
f —频率(Hz);
a —垂直于漏磁场方向的裸导线厚度(mm);s —单根裸导
式中: ρ y —引线电阻系数( Ω〃mm 2 /m ), 铜引线(75℃) : ρ y= 0.02135 Ω〃mm 2 /m;
铝引线(75℃) : ρy = 0.0357 Ω〃mm 2 /m;
L y—引线的每相平均总长度( m ),可按表6.5估算;
S y —引线总截面积( mm 2 )。
对于630kVA及以下的小型变压器, 一般采用层式线圈结构,由于它的漏磁不大,故将杂散损耗一并在附加损耗中予以考虑,不再单独计算。
C xb—线圈至油箱长轴方向的距离(mm), 见图6.4;f—额定频率(Hz);
P —实际容量(kVA);
P r—额定容量(kVA)。
公式(6.12)计算的平均涡流损耗系数(%);如按公式(6.4)计算时,
其中纵向漏磁通密度用B m2 =√3B m代入, 则上式中K WZ %前不再乘3; P RZ —当三绕组变压器的“外—内”绕组运行时,其处于中间的非载流绕组,按载流计算的导线电阻损耗(W)。
7.2.2 半穿越状态的电阻损耗(P RB)计算
轴向分裂变压器的半穿越状态下,各绕组电阻损耗(P RB)分别按公式(6.1)计算。
7.3.2 分裂状态的电阻损耗(P RF)计算
轴向分裂变压器的分裂状态下,各绕组电阻损耗(P RF)分别按公式(6.1)计算。
ΣP WF—各绕组的横向漏磁的涡流损耗之和(W),分别按公式(6.43)计算;ΣP yF —各绕组的引线损耗之和(W),分别按公式(6.25)计算;
P ZSF —杂散损耗(W), 按公式(6.26)或公式(6.31)计算。