2013年东北财经大学各专业录取分数统计表
- 格式:doc
- 大小:158.00 KB
- 文档页数:2
2013年辽宁高考录取分数线公布专题半岛晨报[微博] 2013-06-25 18:13我要分享腾讯微博QQ空间QQ好友新浪微博16[导读]辽宁2013年普通高等学校招生录取分数线已公布,文科一本554分,较去年降低9分;理科一本538分,较去年提高21分。
截至7月15日,大连海事大学、东北财经大学、大连医科大学第一批本科A段的辽宁省录取工作基本结束,3所高校在辽宁省的一本A段录取分数线新鲜“出炉”,分别是:大连海事大学文科594分、理科589分;东北财经大学文科586分、理科598分;大连医科大学理科585分。
在辽宁省招生计划均全部完成,并无剩余招生计划向社会公布辽宁2013高考第一批本科A段院校最低录取分数(文史)文史类院校代码院校名称最低录取分数0002安徽大学5730036北京大学6360038北京第二外国语学院6020048北京工业大学5730051北京航空航天大学6040052北京化工大学5720056北京交通大学5920065北京科技大学5830071北京理工大学6010075北京林业大学5900080北京师范大学6190084北京体育大学5790085北京外国语大学6120093北京邮电大学5910096北京语言大学6050097北京语言大学5930169重庆大学5880199大连海事大学5890205大连理工大学5770206大连理工大学(盘锦校区) 5720224电子科技大学5710227东北财经大学5860228东北大学5810230东北大学秦皇岛分校5750232东北林业大学5710235东北师范大学5970243东南大学5950247对外经济贸易大学6150254福州大学5720259复旦大学6230297广州中医药大学5710321哈尔滨工程大学5680322哈尔滨工程大学559 0324哈尔滨工业大学5850325哈尔滨工业大学(威海) 578 0355合肥工业大学5570364河北工业大学5620395河海大学5770457湖南大学5950458湖南大学5710482湖南师范大学5710493华北电力大学(保定) 586 0494华北电力大学(北京) 587 0500华东理工大学5740501华东理工大学5550502华东师范大学6070503华东政法大学5890504华南理工大学5850506华南师范大学5770511华中农业大学5700513华中师范大学5780515华中师范大学5690528吉林大学5970562暨南大学5910568江苏大学5730643兰州大学5810661辽宁大学5740739南方医科大学5610746南京大学6170750南京航空航天大学5820756南京农业大学5720760南京师范大学5900765南京信息工程大学5690770南开大学6170779内蒙古大学5710831清华大学6400853山东大学6030854山东大学威海分校5890899陕西师范大学5770905上海财经大学6190908上海大学5850916上海对外经贸大学5850927上海交通大学6250941上海外国语大学5940955深圳大学5750997首都经济贸易大学5901005四川大学5941024苏州大学5861052天津大学6061115武汉大学6091125武汉理工大学5731149西安建筑科技大学5721151西安交通大学5831168西北大学5811169西北工业大学5711172西北农林科技大学5681180西南财经大学6011182西南大学5751184西南交通大学5701191西南政法大学5821194厦门大学6151257云南大学5711279浙江大学6151294郑州大学5721304中国传媒大学6021306中国地质大学(北京) 567 1308中国地质大学(武汉) 570 1311中国海洋大学5901316中国矿业大学5661321中国民用航空飞行学院556 1322中国农业大学5881323中国农业大学5761325中国人民大学6271326中国人民大学(苏州校区) 598 1331中国石油大学(北京) 586 1332中国石油大学(华东) 572 1336中国药科大学5801339中国政法大学6121341中南财经政法大学599 1343中南大学5821347中山大学6081348中央财经大学6181350中央财经大学5941352中央民族大学5871353中央民族大学5611354中央民族大学5571355中央民族大学585。
2013中国各财经类大学排行榜2013年高考已经结束了。
同学们很快就要填报志愿了。
下面一起来看看2013中国各财经类大学排行榜吧。
第一层次:国家重点支持、国内一流、国际知名高水平财经大学。
----------财大气粗1.上海财经大学-----------财经类院校的领头羊名片:国家211工程、985工程“优势学科创新平台”、国家”2011“协同创新计划牵头、参与高校。
建校时间:1917年位置:中国上海主管部门:教育部(亦为教育部、财政部、上海市共建)教学及科研建设情况:国家重点学科:3个;博士后流动站:6个;一级博士点:6个;二级博士点:47个;一级硕士点:22个(其中包括12个一级科学硕士点;10个专业硕士点);二级硕士点:89个。
该校共有6个国家重点科研基地。
主页君小笺:该校有长江学者”8“人,大师云集,人才辈出。
无论是国家的经费、政策还是学校的软硬设备、实力,其他财经类高校有的,上海财经既有又多、又强,其他财经类高校没有的,上海财经必然有之。
上海财经大学作为国内一流,国际知名的高水平财经类的大学,无疑是全国财经类高校的一面旗帜。
2西南财经大学--------底蕴深厚的老牌名校名片:国家211工程、985工程“优势学科创新平台”、国家”2011“协同创新计划牵头、参与高校建校时间:1925年位置:中国成都主管部门:教育部教学科研建设情况:国家重点学科:4个;博士后流动站:3个;一级博士点:5个;一级硕士点:10个;现有41个博士学位培养专业、75个硕士学位培养专业(含16个硕士专业学位。
本科专业32个。
该校的中国金融研究中心为教育部设立的国家级重点人文社科研究基地。
该校有长江学者特聘、讲座教授共5人。
主页君小笺:天府之国,钟灵毓秀;巴山蜀水,俊采星驰。
西南财经坐落在成都平原,共有光华、柳林两校区,是著名的“园林式院校”。
作为一所原隶属于中国人民银行、金融背景深厚的财经类高校,与本层次的其它财经类高校一样,西南财经的知名校友遍布大江南北。
2013年辽宁省普通高校37个本科专业评估结果排名取决7项一级指标一年前,辽宁省教育厅首次公布了省内高校国际贸易、会计、计算机、市场营销、英语等五个专业的排名结果。
在上次试点的基础上,此次评价的专业本科毕业生均已超过三届,涉及省内49所高校的17类37种本科专业,共有522个专业布点。
目前,辽宁总计已有42种专业692个专业布点参加了评价,评价专业布点数占全省本科专业布点数的38.81%,覆盖的在校生总计314319人,约占全省本科高校645816名在校生的48.67%。
省教育厅介绍说,本科专业综合评价指标体系的研究制定借鉴了包括教育部学科评估、本科教学水平评估、美国工程与技术认证委员会(ABET)专业认证标准、国内部分开展专业评价的研究机构及高等学校等多方面经验,选取了“生源情况”、“培养模式”、“教学资源”、“本科教学工程”、“教学质量保障”、“培养效果”、“专业特色”等7个一级指标。
值得一提的是,专业综合评价注重通过信息化推进管理现代化,采取专家不进校,定量与定性相结合,以对数据的定量分析为主,以专家的定性判断为辅的评价方式。
状元大连理工13个专业排第一省教育厅公布的37个专业,许多为考生报考的热门专业。
大连理工大学的机械设计制造及其自动化、过程装备与控制工程、材料物理、金属材料工程、高分子材料与工程、电气工程及其自动化、电子科学与技术、土木工程、化学工程与工艺、制药工程、环境工程、环境科学、生物工程等13个专业排在第一名,显示了这所“985”高校的雄厚实力。
省内另一所“985”高校东北大学的排名也不错,共有4个专业排在第一名,另有3个专业进入了前三名。
沈阳建筑大学令人刮目相看,也有4个专业排在第一名。
东北财经大学、大连海事大学分别有3个专业排在第一名;大连外国语大学、大连交通大学、大连工业大学、大连民族学院分别有2个专业排在第一名;沈阳工业大学、辽宁大学均有一个专业排名第一。
变化今年评估将增艺术专业高校专业评价,给学生和家长在选择高校和专业时给出了“权威指导”。
东北财经大学本科生转专业管理办法(修订) 2014-08-29(2014 年 8 月 27 日印发) 一、总则 第一条 为贯彻落实教育部《普通高等学校学生管理规定》和《东北财经大学学籍管理规定》 的有关精神,培养适应社会发展需要的人才,激励学生努力学习、发展专长,结合学校实际,特 制定本办法。
第二条 为确保各专业的良性发展和教学秩序的稳定,学校根据学科专业发展和社会需求情况 对转专业学生的年级和人数实行宏观控制。
第三条 本办法适用于全日制普通本科专业录取学生。
第四条 本办法中所指专业包含专业大类。
第五条 学生转专业相关事宜报校长办公会决定,学生处负责学生转专业的具体工作;转专业 工作须严格遵守有关规定和程序,做到公平、公正、公开。
二、转专业资格及要求 第六条 普通本科专业录取学生高考文化课成绩位于学校在学生所在省份分科类招生计划数 前 10%且第一学期所修课程全部合格的学生 (萨里国际学院、 国际商学院专业录取学生单独排列) 可在大学一年级第二学期申请转专业。
第七条 思想品质优良,学生综合素质测评优秀,体检无专业受限情况,并经教务处认定第 一学年培养方案中必修课成绩排名本专业前 10%的学生,可在入学第一学年结束后申请转专业。
第八条 经学校认可的医疗机构出具证明, 有某种疾病或生理缺陷不能在原专业学习的学生, 可在入学第一学年结束后申请转专业。
第九条 退役大学生(未入学新生、大学一、二年级学生应征入伍退役)复学后可申请转专 业,要求如下: (一)未能通过新兵检疫复查或中途退役的学生不能申请转专业; (二) 申请转专业的退役大学生在校期间成绩不及格科目数量不得超过其已修科目数量的 1/3; (三)其他事项按照学校相关规定执行。
第十条 有下列情况之一者,不得转专业: (一)在校期间受到纪律处分的学生; (二)处于休学和保留学籍期间的学生; (三)有过转学或转专业经历的学生; (四)申请退回至原专业的学生; (五)高职专科升本科、定向、高水平运动员专业队录取的学生; (六)经学校认定其他不适合转专业的学生。
东北财经大学2014年MPAcc、MAud研究生拟录取名单公示东北财经大学2014年硕士研究生拟录取名单公示(会计类硕士教育中心)序号姓名考生编号初试成绩复试成绩总成绩排名拟录取专业备注1 康丹101734101730082 300 100 100 1 审计推免生2 赵若熙101734101730083 300 100 100 2 审计推免生3 邹桂玲101734101730084 300 100 100 3 审计推免生4 俞姗姗101734200007889 234 77.1 77.7 4 审计5 宗师仪101734200007834 219 82.2 75.7 5 审计6 高原101734200007890 218 82.7 75.7 6 审计7 孟卓101734200007827 233 70.3 75.5 7 审计8 陈晓艺101734200007287 216 82.7 75.2 8 审计9 赵雨卉101734200005490 220 79.5 75.2 9 审计10 魏巍101734200006092 223 76.8 75.1 10 审计11 孙秋实101734200007118 220 78.6 74.9 11 审计12 孙源涛101734200007317 213 82.9 74.6 12 审计13 贾云洁101734200005439 219 77.2 74.2 13 审计14 任晓101734200008139 235 64.1 74.1 14 审计15 贺兵洁101734200008465 226 70.8 74.0 15 审计16 田璐101734200008220 222 73.7 73.9 16 审计17 吕铮101734200008345 211 81.9 73.8 17 审计18 王溢轩101734200007130 217 74.0 72.8 18 审计19 王新贺101734200005878 208 78.7 72.1 19 审计20 吴楠101734200008581 219 69.1 71.8 20 审计21 赵悦101734200006091 212 73.5 71.5 21 审计22 杨玲玲101734200008434 213 70.4 70.8 22 审计23 孔冰清101734200008436 219 65.3 70.7 23 审计24 王帅帅101734200008221 212 70.0 70.5 24 审计25 王凯丽101734200005588 219 60.7 69.3 25 审计26 赵苑101734200008274 214 64.3 69.2 26 审计27 栾芳蕾101734200008066 210 67.0 69.1 27 审计28 谷依蒙101734200008150 209 66.7 68.8 28 审计29 何佳琦101734200006030 214 61.8 68.5 29 审计30 朱立宏101734200008116 209 60.8 67.0 30 审计1 陈滢101734101730169 300 100 100 1 会计推免生2 盖一溦101734101730170 300 100 100 2 会计推免生3 赫荣菲101734101730171 300 100 100 3 会计推免生4 冀茜101734101730172 300 100 100 4 会计推免生5 李紫薇101734101730173 300 100 100 5 会计推免生6 刘晔桥101734101730174 300 100 100 6 会计推免生7 施禹彤101734101730175 300 100 100 7 会计推免生8 汤越101734101730176 300 100 100 8 会计推免生9 王也101734101730177 300 100 100 9 会计推免生10 姚澜101734101730178 300 100 100 10 会计推免生11 张琳101734101730179 300 100 100 11 会计推免生12 张天昊101734101730180 300 100 100 12 会计推免生13 张毓心101734101400181 300 100 100 13 会计推免生14 刘姝101734200005943 235 84.5 80.18 14 会计15 王帼巾101734200008249 231 87 80 15 会计16 罗思琦101734200005725 233 84.55 79.73 16 会计17 蔡天琪101734200008235 245 75.15 79.71 17 会计18 苏东霖101734200005744 228 87.5 79.45 18 会计19 宋建芬101734200008135 224 88.25 78.74 19 会计20 范丛昕101734200007479 233 81.05 78.68 20 会计21 宋伟琪101734200008498 226 85.6 78.41 21 会计22 祝虹101734200008473 225 86.25 78.38 22 会计23 苏邗101734200007871 225 86.15 78.35 23 会计24 江潇101734200008476 231 81 78.2 24 会计25 陈奕竹101734200006089 225 85.65 78.20 25 会计26 白怡焘101734200007241 229 81.15 77.78 26 会计27 张亚楠101734200008109 219 88.65 77.70 27 会计28 乔海伦101734200007496 231 78.8 77.54 28 会计29 阮万成101734200007921 234 76.05 77.42 29 会计30 潘孙101734200006063 221 86.15 77.41 30 会计31 陈晓坤101734200005377 220 86.65 77.33 31 会计32 张毓倩101734200008542 230 78.75 77.29 32 会计33 张贺101734200007146 237 72.9 77.17 33 会计34 谢蓝兰101734200008524 235 74.1 77.06 34 会计35 谢昕101734200007616 223 83.4 77.05 35 会计36 王越101734200007561 238 71.6 77.01 36 会计37 卢熠101734200007168 225 81.5 76.95 37 会计38 薄丹华101734200007231 233 75 76.87 38 会计39 丛雅男101734200008071 237 71.55 76.77 39 会计40 暴晓101734200008483 220 84.3 76.62 40 会计41 王新诺101734200007249 221 83.2 76.53 41 会计42 丁月萌101734200008380 229 76.2 76.29 42 会计43 张博101734200005663 221 82.3 76.26 43 会计44 徐鹤桐101734200007271 225 79.1 76.23 44 会计45 董天阳101734200007673 231 74.35 76.21 45 会计46 尤梦如101734200005712 230 74.95 76.15 46 会计47 闫畅101734200007172 223 80.2 76.09 47 会计48 孙博101734200007253 220 82.5 76.08 48 会计49 马囡囡101734200007933 233 72.2 76.03 49 会计50 周依茹101734200005902 226 77.6 76.01 50 会计51 吕东东101734200007283 237 68.35 75.81 51 会计52 乔鹤101734200008521 225 77.55 75.77 52 会计53 葛昱彤101734200005924 224 78.25 75.74 53 会计54 李璐101734200005710 218 82.9 75.74 54 会计55 王骁101734200008082 220 81.2 75.69 55 会计56 成志华101734200005473 228 74.95 75.69 56 会计57 程汇婷101734200007214 223 78.7 75.64 57 会计58 张弨101734200008313 219 81.8 75.64 58 会计59 杨蕙宁101734200007848 229 74 75.63 59 会计60 阚若冰101734200005432 219 81.65 75.60 60 会计61 董紫杭101734200005801 221 79.85 75.52 61 会计62 高超101734200007629 224 77.4 75.49 62 会计63 徐昊鹏101734200007188 230 72.7 75.48 63 会计64 张凯莉101734200008012 222 78.9 75.47 64 会计65 张颖101734200005681 221 79.55 75.43 65 会计66 金蓓蓓101734200007935 235 68.65 75.43 66 会计67 唐艺格101734200005799 222 78.75 75.43 67 会计68 孙畅101734200005683 237 66.9 75.37 68 会计69 杨欢101734200007213 228 73.8 75.34 69 会计70 高冠群101734200005676 229 73 75.33 70 会计71 范文豪101734200007138 219 80.75 75.33 71 会计72 赵倩101734200005501 229 72.9 75.30 72 会计73 安蔚101734200008474 232 70.5 75.28 73 会计74 谢旸101734200007236 220 79.7 75.24 74 会计75 单戈101734200007194 220 79.15 75.08 75 会计76 朱峰101734200007911 221 78.35 75.07 76 会计77 杨奔101734200008019 229 72.05 75.05 77 会计78 吕颖101734200005633 224 75.75 74.99 78 会计79 李琳101734200007769 233 68.4 74.89 79 会计80 胡冬丽101734200005724 219 79.25 74.88 80 会计81 李佳桐101734200007201 222 76.85 74.86 81 会计82 逄浩101734200007729 220 78.2 74.79 82 会计83 许天天101734200008482 231 69.55 74.77 83 会计84 关雅丹101734200008543 226 73.1 74.66 84 会计85 马霄雪101734200008276 221 76.75 74.59 85 会计86 曲洪策101734200006059 230 69.7 74.58 86 会计87 姜君臣101734200008250 220 77.3 74.52 87 会计88 王嫣涵101734200005735 220 77.25 74.51 88 会计89 沈爽101734200007147 227 71.8 74.51 89 会计90 刘金永101734200008081 228 70.7 74.41 90 会计91 李筱玲101734200008373 222 75.2 74.36 91 会计92 史靓101734200008374 220 76.75 74.36 92 会计93 赵娜娜101734200008244 222 75 74.30 93 会计94 姚姝彤101734200008411 226 71.85 74.29 94 会计95 邢曦月101734200007998 224 73.4 74.29 95 会计96 马畅101734200005890 221 75.55 74.23 96 会计97 李朝蓬101734200005456 220 76.25 74.21 97 会计98 李君101734200005539 225 72.2 74.16 98 会计99 田萌萌101734200008108 220 75.85 74.09 99 会计100 周嘉慧101734200007991 229 68.65 74.03 100 会计101 于亚赛101734200008277 226 70.85 73.99 101 会计102 景雅南101734200007805 219 75.95 73.89 102 会计103 孙骏101734200007564 220 75.05 73.85 103 会计104 王博101734200005730 224 71.65 73.76 104 会计105 蔡寿祎101734200007443 229 67.7 73.74 105 会计106 袁康殷101734200008248 218 76.2 73.73 106 会计107 郭雪101734200008477 220 74.45 73.67 107 会计108 陈红101734200005520 218 75.95 73.65 108 会计109 王宇竹101734200005944 224 71.2 73.63 109 会计110 刘嫣101734200008447 230 66.2 73.53 110 会计111 张晓101734200007303 228 67.3 73.39 111 会计112 司晓晴101734200005444 223 71.05 73.35 112 会计113 黄伟101734200008553 229 66.25 73.31 113 会计114 鲁慧敏101734200005651 223 70.8 73.27 114 会计115 王叶101734200007269 224 69.55 73.13 115 会计116 张琦101734200008101 226 67.95 73.12 116 会计117 付永佳101734200005496 221 71.25 72.94 117 会计118 杜雨晨101734200007990 221 71.25 72.94 118 会计119 李航101734200007971 218 73.5 72.92 119 会计120 李雅哲101734200008038 219 72.7 72.91 120 会计121 丁雪101734200007436 218 73.35 72.87 121 会计122 李祎101734200008243 226 66.9 72.80 122 会计123 高勤101734200007204 226 66.8 72.77 123 会计124 孟昭宇101734200005742 226 66.2 72.59 124 会计125 秦淑萍101734200008395 221 69.8 72.51 125 会计126 薛凯文101734200005600 224 67.45 72.50 126 会计127 夏晓霞101734200005424 218 72.05 72.48 127 会计128 李倩101734200005616 222 68.75 72.43 128 会计129 盖佳彬101734200005891 222 68.65 72.40 129 会计130 李雪健101734200008304 222 68.45 72.34 130 会计131 王盼盼101734200008257 228 63.75 72.33 131 会计132 李怡101734200007276 226 65.15 72.28 132 会计133 廖仲夏101734200008300 223 67.45 72.27 133 会计134 王莹101734200007202 223 66.9 72.10 134 会计135 凌云101734200008538 221 68.25 72.04 135 会计136 杨诗101734200005568 220 67.75 71.66 136 会计137 张媛媛101734200007960 221 66 71.37 137 会计138 郭双101734200007875 226 62 71.33 138 会计139 原晓宇101734200007702 221 65.65 71.26 139 会计140 欧阳正容101734200007845 221 65.25 71.14 140 会计141 任宏丽101734200005465 223 63.6 71.11 141 会计142 李长勋101734200007385 222 64.25 71.08 142 会计143 苑雷雷101734200005545 224 62.4 70.99 143 会计144 张园园101734200008034 226 60.45 70.87 144 会计145 王亚男101734200008293 220 64.1 70.56 145 会计146 陈亚娜101734200007850 223 60.7 70.24 146 会计147 张嘉丰101734200007853 218 64.05 70.08 147 会计148 姜俨玲101734200008242 223 60.1 70.06 148 会计149 侯佳月101734200008599 220 62.4 70.05 149 会计150 张唯101734200007855 219 62.85 69.96 150 会计151 洪旭101734200007657 219 62.6 69.88 151 会计152 杨艳101734200008370 222 60.25 69.88 152 会计153 于佳101734200007284 221 60.9 69.84 153 会计154 匡璐101734200006055 218 61.55 69.33 154 会计155 石海艳101734200008074 218 61.1 69.20 155 会计1 史红芳101734243600558 352 78.5 72.83 1 资产评估2 白子渐101734243600565 354 70.75 70.79 2 资产评估3 王超101734243600566 362 63.05 69.60 3 资产评估4 王景阳101734243600585 354 64.2 68.82 4 资产评估5 魏荣蓉101734243600556 337 69.1 67.91 5 资产评估6 张北北101734281103257 342 72.05 69.50 6 资产评估7 刘晓燕101734281103569 342 70.65 69.08 7 资产评估8 吴瑶101734281103351 346 68.6 69.02 8 资产评估9 王君101734281103148 359 61.4 68.68 9 资产评估10 王远101734281103682 359 60.95 68.55 10 资产评估11 曹姗姗101734281103580 340 68.65 68.20 11 资产评估12 柴芊101734281103692 341 67.65 68.04 12 资产评估13 张雪101734281103153 349 63.7 67.97 13 资产评估14 聂霜霜101734281103572 341 67.3 67.93 14 资产评估15 赵慧仙101734281103121 342 65.75 67.61 15 资产评估16 赵越101734281103408 340 62.7 66.41 16 资产评估17 马晓101734281103102 338 73.4 69.34 17 资产评估18 董琳101734281103405 336 72.7 68.85 18 资产评估19 曲雅楠101734281103531 337 71.95 68.77 19 资产评估20 戴华鹏101734281103500 337 69.75 68.11 20 资产评估21 周楠101734281103582 335 67.1 67.03 21 资产评估22 马小飞101734281103241 338 65.15 66.87 22 资产评估23 王慧101734281103418 337 65.3 66.77 23 资产评估24 陈艳丽101734281103149 338 62.85 66.18 24 资产评估25 于松华101734281103556 339 62.05 66.08 25 资产评估26 王雪101734281103591 337 60.9 65.45 26 资产评估。
东北财经大学专业王牌排名榜(9个)东北财经大学专业王牌排名榜2022年国家级特色专业9个:会计学、金融学、工商管理、财政学、统计学、税务、保险学、工程管理、旅游管理2022年辽宁省级特色专业4个:金融学、经济统计学、电子商务、市场营销2022年省重点、培育专业专业1个:保险学学科建设东北财经大学是一所以经济学、管理学为突出优势和特色体育场,经济学、管理学、法学、文学、理学多学科协调发展的财经类大学。
在教育部第三轮学科评估中,应用经济学、工商管理、统计学等传统优势学科均进入全国同类学科前13%的行列。
截至2018年6月,有理论经济学、应用经济学、统计学、管理科学与工程、工商管理、公共管理6个一级学科博士学位授权点,42个二级学科博士学位授权点;有理论经济学、应用经济学、工商管理、公共管理、统计学5个一级学科博士后科研流动站。
有87个二级学科硕士学位授权点,包括工商管理硕士、公共管理硕士、会计硕士、旅游管理硕士、法律硕士(含法学、非法学)、金融硕士、应用统计硕士、税务硕士、国际商务硕士、保险硕士、资产评估硕士、审计硕士、新闻与传播硕士、工程管理硕士、翻译硕士、汉语国际教育等16个专业学位硕士授权点。
其中,MBA项目曾在国务院学位办组织的全国MBA教学评估中排名第二,学校是全国财经院校第一所正式开办MPA的高校,是全国19个试点开办MPAcc的单位之一。
校徽含义:古钱币图案和硬币造型寓意东北财经大学是以经济学和管理校徽学为主的多科性教学研究型大学,同时象征东北财经大学的悠久历史和迈向现代化的步伐。
古钱币下方的图案具有三重寓意:翱翔的海鸥,表示东北财经大学坐落于滨城大连星海湾畔;向上托举的双手,表示东北财经大学以人才培养为中心,是中国现代经济管理大师的摇篮;破土而出的根芽,表示东北财经大学崇尚创新,是一所充满生机与活力的大学。
外围上方“东北财经大学”为胡耀邦题写的校名,表示东北财经大学是一所受党和国家重视的有影响力的大学。
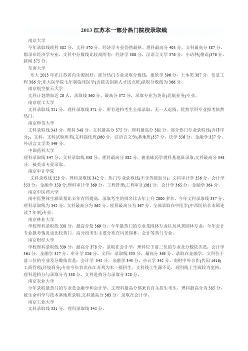
2013江苏本一部分热门院校录取线南京大学今年录取线理科382分,文科370分。
经济学专业仍然最热。
理科最高分403分,文科最高分387分,都录在经济学专业。
文科中分数线比较高的有:经济学380分,汉语言文学376分,小语种(德语)376分,新闻375分。
东南大学东大2013年在江苏省内生源很好,部分热门专业录取分数线:建筑学396分,土木类387分,信息工程386分;东大医学院七年制临床医学(含拔尖创新人才试点班)录取分数线为366分。
南京航空航天大学文科计划增加近20人,录取线360分,最高分372分,录取专业为英语(民航业务)专业。
南京理工大学文科录取线351分,理科录取线371分,所有进档考生全部录取,无一人退档。
优势学科专业报考依然热门。
南京师范大学文科录取线343分,理科348分。
文科最高分375分,理科最高分381分。
部分热门专业录取线(含排序分):文科,文科试验班类(文科强化班)360分,汉语言文学(基地班)357分,法学356分,金融学357分,外语言文学类349分。
中国药科大学理科录取线347分,文科录取线338分。
理科最高分382分,被基础药学理科基地班录取;文科最高分348分,被英语专业录取。
南京审计学院文科录取线328分,理科录取线342分。
热门专业录取线(不含等级加分):文科审计学356分,会计学353分,金融学350分;理科审计学369分,工程管理(工程审计)361分,会计学365分,金融学364分。
南京中医药大学南中医整体生源质量比去年有所提高,录取考生的排名比去年上升2000多名。
今年文科录取线337分,理科录取线为342分。
文科最高分为362分,理科最高分为367分,全部录取在中医学(中西医结合本硕连读7年制)专业。
南京林业大学学校理科录取线338分,最高分是369分,今年最热门的专业是园林专业以及风景园林专业,今年会计专业报考情况也比较热门。
高分段考生主要分布在风景园林、会计等热门专业。
2014年本一批次提档线:北京大学702清华大学701复旦大学694上海交通大学691北京大学医学部690浙江大学686中国人民大学684中国科学技术大学682南京大学681北京航空航天大学678上海交通大学医学院676中央财经大学676复旦大学医学院673对外经济贸易大学 671西安交通大学668上海财经大学667南开大学666北京理工大学665北京外国语大学664哈尔滨工业大学663北京邮电大学 661天津大学661同济大学661北京师范大学659武汉大学657 华中科技大学656东南大学655华北电力大学(北京)654中国政法大学654北京交通大学653厦门大学652大连理工大学652 中国人民大学(苏州校区)651上海外国语大学651中山大学650 山东大学648西南财经大学648北京科技大学647西北工业大学 646南京航空航天大学644首都医科大学643东北财经大学643 华南理工大学643华北电力大学(保定)643南京审计学院640天津财经大学640电子科技大学640中南财经政法大学639北京第二外国语学院639南京理工大学638华东师范大学638北京工业大学638中国农业大学637四川大学637首都经济贸易大学636 哈尔滨工业大学(威海)636中国传媒大学636华东理工大学634 中南大学634湖南大学634中国海洋大学634西安电子科技大学 633东北大学632重庆大学632中国医科大学632北京化工大学 631吉林大学631天津中医药大学630西南交通大学630兰州大学629上海大学629中央民族大学628北京语言大学628北京中医药大学628中国石油大学(华东)628中国矿业大学(北京)628 北京林业大学628山东大学威海分校627大连海事大学627哈尔滨工程大学627苏州大学626山西医科大学626中国地质大学(北京)626南京邮电大学625西安外国语大学624江西财经大学 624河海大学623北京协和医学院623北京工商大学623中国药科大学621南京财经大学620东华大学620中国石油大学(北京) 619长安大学619西北大学619上海对外贸易学院619北京邮电大学(宏福校区)618北京信息科技大学618深圳大学618合肥工业大学617华东政法大学617河北工业大学617上海金融学院616中国地质大学(武汉)615江南大学615南方医科大学614河北医科大学614哈尔滨医科大学613首都师范大学613天津医科大学613中国矿业大学613大连医科大学613武汉理工大学613 华中师范大学613太原理工大学612北方工业大学612广东外语外贸大学612合肥工业大学(宣城校区)612辽宁大学611西南政法大学611郑州大学610重庆工商大学610上海理工大学610 中国民航大学609武汉理工大学609成都中医药大学609东北大学秦皇岛分校609福州大学609北京建筑工程学院609西安建筑科技大学609哈尔滨商业大学609南昌大学609东北师范大学609西南大学609燕山大学609安徽大学608南昌航空大学608 电子科技大学(沙河校区)608北京物资学院608山西财经大学608天津工业大学607沈阳理工大学607大连交通大学607杭州电子科技大学607广州中医药大学607南京工业大学607西安理工大学607新疆医科大学606上海海事大学606安徽财经大学606沈阳航空航天大学606西北农林科技大学606南京师范大学605江苏大学605陕西师范大学605西南石油大学605浙江理工大学604西安科技大学604重庆邮电大学604宁波大学604青岛科技大学603大连理工大学(盘锦校区)602青岛大学602云南大学601青岛理工大学601南京农业大学601黑龙江中医药大学 601湖南师范大学601长春理工大学600浙江工业大学600内蒙古大学600华南师范大学600沈阳建筑大学600四川外语学院600湖南农业大学600广西大学599西北政法大学599沈阳药科大学599扬州大学599东北石油大学599沈阳工业大学599长沙理工大学598南京信息工程大学598贵州大学598重庆交通大学598山东科技大学597石家庄铁道大学597北京体育大学596 海南大学596江苏科技大学596广州大学596东北林业大学596 湖南中医药大学596华中农业大学596长江大学595西安工业大学595山西大学595西安石油大学593湘潭大学593宁夏大学593华东交通大学593辽宁石油化工大学593成都理工大学593中北大学593河北经贸大学593延边大学592宁波诺丁汉大学 592南京林业大学592天津理工大学591安徽工业大学591河北大学591浙江财经大学590陕西科技大学590上海音乐学院589 河南大学588东北农业大学588西交利物浦大学588辽宁科技大学588湖北大学588大连民族学院588集美大学587西安邮电大学587湖南科技大学587西南科技大学587辽宁工程技术大学587浙江师范大学587河北科技大学587北京师范大学-香港浸会大学联合国际学院587南华大学586青海大学586华南农业大学586四川农业大学586河北工程大学585河南理工大学585中南林业科技大学585河北理工大学585广东工业大学584河南工业大学584石家庄经济学院584黑龙江大学584江西理工大学584 北京印刷学院581杭州师范大学573河北大学(医学部校区)573 吉林农业大学573三峡大学573重庆理工大学573武汉科技大学 573河北农业大学573沈阳农业大学573河北科技师范学院573 河北师范大学573石河子大学573新疆大学573收起普通高等学校本科专业目录说明:一、《普通高等学校本科专业目录(2012年)》是高等教育工作的基本指导性文件之一。
山东省2013年院校投档情按照2013年普通高校招生录取工作进程安排,7月14日,艺术类本科一批一志愿、体育类本科一志愿投档。
艺术类本科一批一志愿共投出考生3 7月18日晚,普通文理类本科一批平行志愿投档,共投出考生60915人,其中文科投出11073人,参与院校192所,投满院校182所;理科投 普通文理类本科一批的录取时间为7月19日至20日。
7月22日9:00至17:00为考生填报普通文理类本科一批征集志愿(含是否服从调剂志愿)注:1、本科一批线下30分为本科军检资格分数线,本科军检资格分数线下40分为专科(高职)军检资格分数线。
2、体育专业文化分数线:本科369分。
3、艺术类本科文化分数线:艺术文300分,艺术理300分。
独立设置的本科艺术院校、享受同样政策的8所院校和浙江传媒学院、内蒙古大学、浙江理工大学、苏州大学、北京印刷学院的部分专业,由招生院校自行划定本校文化录取控制分数线。
2013年普通高考(夏季)本科二批填报志愿资格线注:春季高考财经、服装、幼教、医学、护理类本科填报志愿资格线380分, 其他类本科填报志愿资格线280分。
山东省教育招生考试院 二○一三年七月十七日档情况统计表档。
艺术类本科一批一志愿共投出考生37531人,其中艺术文31386人,参与院校454所,投出院校433所;艺术理6145人,参与院校370所,投出院校313所。
与院校192所,投满院校182所;理科投出49842人,参与院校246所,投满院校231所。
科一批征集志愿(含是否服从调剂志愿),本科二批第一次填报志愿,艺术类本科一批、体育类本科批第一次征集志愿,春季高考招生本科一志愿,高水平运动七日参与院校370所,投出院校313所。
体育类本科一志愿投出考生4221人,参与院校158所,投出院校108所。
季高考招生本科一志愿,高水平运动员志愿时间,征集志愿缺额计划将于填报志愿之前公布,提醒广大考生根据自身情况按时填报。
请网友下载后全选,然后选字体,黑色,即可详查
2013年全国高等院校本科招生辽宁录取分数线(不含提前 2013年辽宁省理工类一批本科控制分数线为538分;
辽宁省2013年理工类第一批本科A段院校最低录
辽宁省2013年理工类第一批本科B段院校最低录
辽宁省2013年理工类第二批本科院校最低录取分
辽宁省2013年理工类第三批本科院校最低录取分
2013年全国高等院校本科招生辽宁录取分数线(不含提前 文史类一批本科控制分数线为554分;二批本科控制
辽宁省2013年文史类第一批本科A段院校最低录
辽宁省2013年文史类第一批本科B段院校最低录
辽宁省2013年文史类第二批本科院校最低录取分
辽宁省2013年文史类第三批本科院校最低录取分。