培训讲师奖励管理制度
- 格式:doc
- 大小:96.00 KB
- 文档页数:2
尊敬的各位领导、同事:为了加强公司员工培训管理,提高员工综合素质,确保培训效果,根据公司实际情况,特制定本培训奖惩制度。
请各位同事认真遵守,共同推进公司培训工作的有序开展。
一、培训奖励制度1. 奖励对象:参加公司组织的各类培训且表现优秀的员工。
2. 奖励方式:(1)优秀学员奖:每期培训结束后,由培训机构组织评选,给予表现优秀的学员一定的物质奖励。
(2)优秀讲师奖:对公司内部培训讲师进行评选,给予表现优秀的讲师一定的物质奖励。
(3)培训成果奖:对在培训过程中,提出具有实际操作意义建议或创新思路的员工给予一定的物质奖励。
3. 奖励标准:(1)优秀学员奖:学习成绩排名前5%的学员。
(2)优秀讲师奖:授课质量评分90分以上的讲师。
(3)培训成果奖:建议被公司采纳或实施,为公司创造一定效益的员工。
二、培训惩罚制度1. 惩罚对象:未按要求参加公司组织的各类培训,或培训期间表现不佳的员工。
2. 惩罚方式:(1)通报批评:对未按要求参加培训的员工进行通报批评,并记录在案。
(2)考核扣分:对培训期间表现不佳的员工,在年度考核中酌情扣分。
(3)岗位调整:对连续多次未参加培训或培训成绩不合格的员工,考虑进行岗位调整。
3. 惩罚标准:(1)未按要求参加培训:未经批准,未参加公司组织的各类培训。
(2)培训期间表现不佳:上课期间玩手机、睡觉、随意离座等不遵守培训纪律的行为。
三、培训管理制度1. 员工应按照公司的要求,参加各类培训,提高自身业务能力。
2. 员工应认真履行培训报名手续,如有特殊情况需提前向上级请假。
3. 员工应按时参加培训,培训期间不得迟到、早退。
如有特殊情况,需提前向培训机构请假。
4. 员工应遵守培训纪律,认真听讲,积极参与讨论,不得随意离座、讲话。
5. 员工应完成培训课程后的作业和考核,成绩合格者予以认证。
6. 员工应将培训中学到的知识和技能运用到实际工作中,提高工作效率。
四、本制度自发布之日起实施,如有未尽事宜,可根据实际情况予以调整。
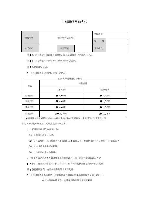
内部讲师奖励办法第1条为了调动内部讲师的积极性,提高培训效果,特制定本办法。
第2条本办法适用于公司所有内部讲师的奖励管理。
第3条授课津贴奖励。
1 •内部讲师的授课津贴标准如下表所示。
放时间为课程后期跟踪、总结完成后一个月内。
3•以下四种情况不发放授课津贴。
(1)各类部门会议、活动。
(2)公司管理层、部门经理等对下属部门及本部门人员开展的例行的分享、交流、培训活动等。
(3)试讲以及其他非正式授课。
(4)工作职责内要求的授课。
4•对于无法界定是否发放讲师授课津贴的课程,统一由公司培训部最后界定。
5•各部门的授课津贴统一申报至培训部,由培训部复核并报总经理审批后发放。
第4条资料购置费、有薪休假和外部培训等奖励。
1 •内部讲师的资料购置费、有薪休假和外部培训等奖励的明确规定如下表所示。
内部讲师资料购置费、有薪休假和外派培训奖励标准2 •外派培训所获得的资料或证书需留存公司备案。
3•带薪度假照常发放工资,但不报销差旅费等。
4•购置的学习资料经公司备份后归个人所有。
第5条内部讲师具有优先参加相关课程或外部培训活动的权利。
第6条内部讲师授课的业绩作为本人年度业绩考核和晋升的参考标准;同等条件下的薪资调整、评优、升职等机会也优先考虑内部讲师。
第7条按照公司配备手提电脑的相关规定,初级级别以上的内部讲师经公司培训部提名,总经理批准后,可以配置笔记本电脑一台。
第8条因授课需要而发生的费用需提前报公司培训部审批后购买,具体内容如下所示。
1•未使用完的道具、小礼品等由公司行政部保管,以备下次使用。
2•课程需要的书籍、讲义及教案等课程教材的所有权归公司。
3•交通及住宿费用按公司出差规定执行。
第9条公司每年进行一次优秀内部讲师评选,对于表现优异的内部讲师,公司授予“公司优秀内部讲师”荣誉称号并进行物质奖励。
第10条本办法经总经理批准后生效,自颁布之日起执行。
电子版文档,可直接编辑。
希望对您有所帮助,本文件仅供个人使用,不得商用。
培训讲师激励管理制度激励管理是组织中管理者使用各种手段和制度激励员工的一致行为和工作表现的管理方法。
在培训讲师这个岗位上,激励管理制度的建立和实施对于提高讲师的教学质量和工作效率具有重要意义。
下面将从目标设定、奖励制度、沟通与反馈、个人成长等方面介绍培训讲师激励管理制度。
首先,目标设定是激励管理的起点。
管理者应与讲师沟通,明确讲师工作的目标和期望,制定明确的绩效目标和指标。
目标应该具有挑战性和可量化性,让讲师感到有动力去追求并完成。
并且,目标需要具备可衡量性,让讲师可以根据自己的工作表现来获得相应的评价和奖励。
其次,奖励制度是激励管理的核心。
在培训讲师激励管理制度中,应该建立多元化的奖励制度,包括物质奖励和非物质奖励。
物质奖励可以是薪资提升、年终奖金、福利待遇等,而非物质奖励可以是荣誉称号、晋升机会、学习培训机会等。
在奖励的选择上,应该根据讲师的个人需求和职业发展规划做出合理的安排,并注重公正和透明,确保每个讲师都能公平地获得奖励。
第三,沟通与反馈是激励管理的有效手段。
管理者应该与讲师进行定期的沟通交流,了解他们的工作情况和心理需求,并给予及时的反馈和支持。
对于讲师的优点和亮点,应该给予肯定和鼓励;对于工作中的不足和问题,应该提出建设性的意见和指导。
通过有效的沟通和反馈,讲师可以感受到管理者的关心和支持,增强工作的积极性和热情。
总的来说,培训讲师激励管理制度的建立和实施对于提高讲师的教学质量和工作效率具有重要意义。
通过目标设定、奖励制度、沟通与反馈、个人成长等方面的优化,可以激发讲师的工作激情和创造力,提高整体的组织绩效。
同时,管理者也应该不断总结经验,改进和完善激励管理制度,以适应不断变化的环境和需求。
培训讲师管理制度第一章总则为了规范培训讲师管理工作,提高培训讲师队伍的素质和水平,保障培训工作的顺利进行,制定本管理制度。
第二章培训讲师的岗位职责1. 培训讲师应具有较强的专业知识和教学能力,承担各类培训课程的讲授工作;2. 培训讲师应对所承担的培训课程进行认真备课,确保授课内容的科学性和实用性;3. 培训讲师应对学员进行认真的指导和辅导,保证培训效果的达到;4. 培训讲师应积极参加与岗位相关的各种培训和学习,不断提高自身的教学水平和专业能力。
第三章培训讲师的权限1. 培训讲师有权利根据学员的具体情况,调整课程内容和教学方式,保证教学效果的最大化;2. 培训讲师有权利向学员提出必要的要求和建议,促使学员更好地完成培训课程;3. 培训讲师有权利对学员的学习情况进行评价,提出合理的建议,促进学员的学习进步;4. 培训讲师有权利参与培训课程的设计和改进工作,提出有益的意见和建议。
第四章培训讲师的管理1. 培训讲师的招聘和录用应严格按照相关规定进行,确保讲师的素质和能力符合岗位要求;2. 培训讲师应定期接受培训和考核,确保自身的教学水平和专业能力得到不断的提高;3. 培训讲师应遵守公司的各项规章制度,严格执行公司的各项管理制度;4. 培训讲师应定期向公司汇报工作进展和学员的学习情况,确保公司对培训工作的及时了解和掌握。
第五章培训讲师的考核与奖惩1. 培训讲师应定期接受公司的教学考核,相关考核结果将作为岗位绩效的重要依据;2. 培训讲师应根据学员的学习情况和学习效果,按照公司相关规定进行奖惩;3. 培训讲师应根据公司的相关规定,认真评定学员的学习成绩,确保评价的公正和客观。
第六章培训讲师的福利保障1. 公司应根据培训讲师的工作情况和绩效评定,提供相应的薪酬激励;2. 公司应向培训讲师提供相应的培训和学习机会,确保培训讲师的专业能力和教学水平得到不断的提高;3. 公司应为培训讲师提供良好的工作环境和相关工作设施,确保培训讲师能够顺利完成教学任务。
培训讲师奖励管理制度范文1. 前言培训讲师是公司人力资源的重要组成部分,他们的工作对于企业的发展和员工的提升具有至关重要的作用。
为了激励和奖励优秀的培训讲师,我们制定了培训讲师奖励管理制度。
本制度旨在通过金钱奖励、荣誉表彰和职业发展等方式,激励培训讲师持续提高教学水平,促进公司的整体绩效提升。
2. 奖励管理原则(1)公平公正原则。
奖励的评判、分配要公平公正,不偏袒,不歧视,确保每一位优秀的培训讲师都能得到应有的奖励和肯定。
(2)激励导向原则。
奖励要与培训讲师的工作贡献和业绩挂钩,以激励他们提高自身教学水平,促进个人和企业的成长。
(3)科学实用原则。
奖励管理制度必须具有科学性和可操作性,能够在实施过程中得到有效的管理和监督。
3. 奖励项目(1)金钱奖励优秀培训讲师将获得一定比例的奖金,奖金金额根据培训课程的评分、学员的满意度、市场反馈等因素进行评估。
评估结果将作为发放奖金的依据,旨在激励培训讲师提供高质量的培训服务。
(2)荣誉表彰优秀培训讲师将获得公司颁发的荣誉证书,并被公司列为培训讲师名人堂的一员。
荣誉表彰旨在肯定培训讲师在教学和培训领域的杰出贡献,提升其社会认可度和行业地位。
(3)职业发展优秀培训讲师将被列为重点培养对象,享受一系列职业发展机会,包括参与重大项目、担任培训部门领导岗位等。
公司将提供专业的培训和辅导,帮助培训讲师进一步提升自身的教学能力和管理水平。
4. 奖励评定(1)评定标准奖励评定将参考以下因素:- 培训讲师的培训课程评分- 学员的满意度调查结果- 市场反馈和口碑传播- 课程数量和规模- 培训讲师的工作积极性和敬业度- 其他能够客观反映培训讲师贡献的因素(2)评定流程评定流程如下:- 公司设立奖励评定委员会,由人力资源部门和培训部门的代表组成。
- 培训讲师可以自愿申请奖励评定,也可以由人力资源部门或其他部门推荐。
- 委员会根据评定标准对申请者进行评估和审查,确定奖励名单。
- 公示评定结果,并接受申请者的异议和申诉。
讲师管理制度积分制一、前言讲师是一个组织中非常重要的岗位,他们承担着向员工传授知识、技能和培训的重要职责。
因此,讲师的管理尤为重要,只有健全的讲师管理制度才能保证讲师的工作效率和专业水平,进而提高员工的绩效和竞争力。
本文将探讨讲师管理制度积分制相关内容,旨在完善讲师管理体系,促进培训工作的不断提升和发展。
二、讲师管理制度积分制的基本概念讲师管理制度积分制是指以积分为基本单位对讲师进行评估、激励和奖励的一种管理体系。
通过设立明确的积分规则和考核标准,使讲师的工作量、质量和价值得到客观评价,进而对其进行激励和奖励,提高其工作积极性和创造力。
在积分制下,讲师不仅仅凭借工龄或职称来获取奖励,而是通过积极努力和实际表现来赢得积分和获得奖励,实现公平、公正和激励的目的。
三、讲师管理制度积分制的设计与实施1. 设立积分规则和考核标准在讲师管理制度积分制中,首要的是要设立明确的积分规则和考核标准,以保证其公平、公正和透明。
积分规则可以包括讲师的工作内容、目标要求、考核指标、评分标准和奖励措施等内容,使讲师清晰了解自己的工作任务和评价标准,进而有针对性地提高工作质量和效率。
2. 开展定期考核和评估在讲师管理制度积分制下,应该开展定期的考核和评估活动,对讲师的工作量、质量和价值进行客观、公正的评价,以确定其在积分制中的评分和位置。
考核和评估可以通过自评、上级评、同行评、员工评等多种方式进行,以全面地了解讲师的工作表现和存在问题,为其提供改进和发展的机会。
3. 实行激励和奖励机制激励和奖励是讲师管理制度积分制的核心内容,其目的是通过正向激励和奖励来鼓励讲师积极工作、勇于创新和提高绩效。
激励和奖励可以包括物质奖励、荣誉奖励、晋升机会等多种形式,使讲师感受到组织的关爱和肯定,进而增强其工作动力和责任心。
4. 建立监督和反馈机制在讲师管理制度积分制下,应该建立健全的监督和反馈机制,及时发现讲师存在的问题和不足,提供有效的指导和支持,促使其不断改进和提高。
培训讲师的管理制度第一章总则第一条为规范培训讲师管理工作,加强对培训讲师的管理和监督,提高培训讲师队伍的素质和能力,特制定本制度。
第二条本制度适用于本单位内所有培训讲师的管理工作,包括招聘、培训、考核、奖惩等方面。
第三条关于培训讲师的管理工作,应遵循公平、公正、公开的原则,保障培训讲师的合法权益。
第四条本制度由本单位人力资源部门负责具体执行和管理,必须严格按照相关规定执行。
第二章培训讲师的招聘第五条培训讲师应具备相关的专业知识和经验,能够胜任相关培训讲师的工作。
第六条招聘培训讲师应当公开、公平、公正进行,不得搞任何形式的人情、特权照顾。
第七条对于应聘者的资格条件、面试成绩等必须进行公示,确保公开透明。
第八条通过面试、考核等程序确定合适的培训讲师,并签订合同。
合同中应明确工作内容、工资待遇、奖惩制度等。
第三章培训讲师的培训第九条对于新招聘的培训讲师,应进行专业培训,了解本单位的工作流程、规章制度等。
第十条定期组织培训讲师进行相关职业技能培训,提高业务水平和工作能力。
第十一条建立导师制度,老师傅带着徒弟学,确保新入职的培训讲师迅速适应工作。
第四章培训讲师的考核第十二条对培训讲师的工作业绩和考核分数进行定期评定,评定标准要合理公正。
第十三条考核结果应当与工资待遇、晋升等挂钩,激励培训讲师积极工作。
第十四条对于表现突出、工作成绩突出的培训讲师,应当进行表彰奖励。
第五章培训讲师的奖惩第十五条对于违反规定、工作不力、不按时到岗等不良行为的培训讲师,应当给予相应的处罚。
第十六条对于工作成绩突出、做出杰出贡献的培训讲师,应当给予相应的奖励。
第六章培训讲师的福利第十七条对于培训讲师应当提供合理的工资待遇、社会保险、住房公积金等福利,保障培训讲师的基本生活。
第十八条建立健全的培训讲师激励机制,鼓励培训讲师多多努力、提高工作积极性。
第十九条建立培训讲师岗位竞聘机制,实行公开、公平、公正的原则,鼓励优秀的培训讲师脱颖而出。
企业培训讲师管理制度第一章总则第一条为规范企业培训讲师的管理工作,提高培训效果,制定本管理制度。
第二条本管理制度适用于公司内部所有培训讲师的管理工作。
第三条公司内部所有培训讲师必须遵守本管理制度,如违反管理制度,将依照公司相关规定进行处理。
第四条公司内部所有培训讲师必须认真履行工作职责,确保培训工作的顺利开展。
第五条公司内部所有培训讲师应严格遵守公司相关规定和制度,服从公司安排,不得擅自行动。
第六条公司将定期对培训讲师的业绩进行评估,根据评估结果对培训讲师进行奖惩。
第七条公司内部所有培训讲师应不断提升自身业务水平,增强专业技能,提高培训效果。
第八条公司内部所有培训讲师应时刻保持良好的职业操守,维护公司形象。
第九条公司内部所有培训讲师应本着为员工服务、为公司发展的宗旨,努力提供优质的培训服务。
第十条公司内部所有培训讲师应积极参与公司组织的各项培训和学习活动,不断提升自身综合素质。
第二章岗位职责第十一条公司内部所有培训讲师的主要职责为进行员工专业技术培训,提高员工综合素质。
第十二条公司内部所有培训讲师应根据公司安排的培训计划,组织培训课程,并制定详细的培训方案。
第十三条公司内部所有培训讲师应定期开展员工培训需求调研,根据员工需求进行课程改进和优化。
第十四条公司内部所有培训讲师应定期组织培训评估与反馈,对培训效果进行统计和分析。
第十五条公司内部所有培训讲师应定期向公司相关部门汇报培训情况,及时反馈培训效果。
第十六条公司内部所有培训讲师应协助公司相关部门进行员工绩效考核,了解员工培训需求,做好培训规划。
第十七条公司内部所有培训讲师应根据公司相关要求,完成其他工作任务。
第三章绩效考核第十八条公司将对培训讲师的工作绩效进行定期考核,考核内容主要包括培训效果、培训方案、员工满意度等。
第十九条绩效考核结果将作为评定培训讲师的重要依据,对绩效考核不合格的培训讲师将受到相应处理。
第二十条公司将统一安排培训讲师的绩效考核,确保考核的公平和客观性。
企业内部讲师激励方案一、培训对象:公司全体职员。
二、培训内容:公司规章制度和服务规范(以下简称“规范”)三、培训时间:利用周六上午进行(具体时间以每周通知为准)。
四、培训形式:在公司内部以集体研讨互动的方式展开。
第一阶段:意识的潜移默化(一个月)1、李践《做自己想做的人》(光碟一张,3小时)时间:两周周六活动方式:光碟观摩,每次活动分两节进行,每节1.5个小时。
2、潜能训练时间:一周周六(全天)活动方式:联系有关培得机构,组织同事与外部企业联合进行户外拓展训练。
第二阶段:规范内容的再认识(半个月)1、公司规章制度(总则、雇用、员工守则、考勤制度、请假、外出、待遇、休假、奖惩、考核、安全卫生、财务制度、公司会议、电脑管理、图书管理、广告带管理)活动时间:一周周六活动方式:A、集体学习、理解规章制度(1小时);B、结合公司现状个案研讨(2小时)2、公司服务规范(服饰仪容、握手的礼仪、接待礼仪、电话礼仪、手机礼仪、办公室仪态要求、礼仪中的禁忌)活动时间:一周周六活动方式:A、集体学习、理解规章制度(1小时);B、结合公司现状个案研讨(2小时)第三阶段:规范内容的研修(半个月)活动内容:结合公司实际执行的情况,就规范中个别的条款展开研讨。
活动时间:两周周六活动方式:结合公司现状个案研讨,每次活动分两节进行,每节用时1.5个小时。
第四阶段:业务技能的观摩(一个半月)活动内容:A、金正昆《商务礼仪》(共8张VCD,每张碟约60分钟)B、余世维《赢在执行》(共6张VCD,每张VCD约55分钟)C、《解除客户抗拒的六大绝招》(一张VCD,约52分钟)活动时间:六周周六活动方式:光碟观摩,每次活动分三节进行,每节1个小时。
五、组织实施:1、培训部负责培训活动的组织实施,结合公司的实际情况,合理安排每期培训的主讲嘉宾。
2、公司员工参加培训必须签到,培训部在培训结束后将培训签到表提交行政部备案。
3、各部门应合理安排工作,协调好工作和培训时间,保证部门员工能准时参与培训活动。
培训讲师评分奖罚制度一、目的为确保培训质量,提升讲师教学水平,激发讲师积极性,同时为学员提供高质量的培训体验,特制定本评分奖罚制度。
二、适用范围本制度适用于公司内所有负责培训工作的讲师。
三、评分机制1. 评分标准:讲师评分将基于以下五个维度进行:- 教学内容:课程内容的深度、广度和实用性。
- 教学方法:教学方法的创新性、互动性和适用性。
- 教学态度:讲师的专业性、耐心度和对学员的关注度。
- 教学效果:学员的学习成果、满意度和反馈。
- 教学环境:课堂的组织管理、教学设备的使用情况。
2. 评分方式:采用学员评分与内部评审相结合的方式。
- 学员评分:每次培训结束后,学员需填写评分表,对讲师进行评分。
- 内部评审:培训部门根据讲师的教学表现进行评分。
3. 评分周期:每季度进行一次综合评分。
四、奖罚措施1. 奖励:- 季度评分排名前10%的讲师,将获得奖金激励,并在公司内部进行表彰。
- 年度综合评分最高的讲师,将获得额外的年终奖金,并有机会参与公司外派的高级培训。
2. 惩罚:- 季度评分低于60分的讲师,将接受培训部门的辅导和改进建议。
- 连续两个季度评分低于60分的讲师,将被暂停授课资格,直至改进并通过考核。
3. 特殊情况处理:如讲师因不可抗力因素导致评分异常,可由培训部门进行个案评估,决定是否给予特殊处理。
五、申诉机制讲师对评分结果有异议时,可在评分公布后5个工作日内向培训部门提出申诉,培训部门需在收到申诉后10个工作日内给予答复。
六、制度修订本制度自发布之日起生效,由培训部门负责解释,并根据公司实际情况定期进行修订。
七、附则本制度自XXXX年XX月XX日起执行,原有相关奖罚规定同时废止。
公司内部培训师激励机制管理第一条目的内部讲师队伍是企业培训工作的核心,缺少内部讲师,培训就是无源之水,无本之木。
要建立、完善企业内部兼职讲师队伍,首当其冲是要建立企业内部讲师激励制度。
以激发讲师培训热情,提高培训质量,提升培训效果为目标的。
只有讲师自身业务水平过硬,综合素质高,才能桃李满天下,培养出一批又一批的精兵强将,为企业源源不断的输送合格的人才。
因此,企业内部培训工作的初级目标就是要建立一支激情澎湃,专业技术过硬的内部讲师队伍。
第二条适用范围经公司内部选聘、经授权可在本公司范围内公开授课的内部讲师。
第三条讲师的定义及分类内部讲师指的是在公司从事本职工作,精通公司和部门业务,表达能力和沟通能力优秀,经过讲师甑选流程评选出来的、能够讲授一些对公司业务、管理水平、人员发展或企业文化有一定影响力课程的员工。
内部讲师分为班组级、部门级及公司级培训师,由公司统一聘任。
第四条归口管理公司领导指导培训办公室对内部讲师的归口管理,负责讲师的等级评聘、评审、课程计划制订及日常管理。
第五条讲师的工作职责1、负责编写或提供教材教案,开发设计有关课程,如培训标准教材、辅助材料、授课PPT演示文档、试卷及标准答案等,并定期改进以上资料或根据培训需求变化、业务变化和技术改进主动更新授课资料;2、制定、落实培训计划,讲授培训课程,不断提高教学水平,总结和分享专业理论知识和实践经验3、负责参与年度培训效果工作总结,对培训方法、课程内容等提出改进建议,根据年度员工培训和发展需要,开发、实施和更新各类管理培训课程(集团、公司内部和国家法律法规等)及技术培训课程;4、对公司的培训活动有效组织和顺利开展负责,接受公司安排的授课任务后,须按时上课,若因特殊原因不能按时上课的应提前3天通知相关负责人;5、授课前需要根据课程资料,精心准备教案(需要提交培训办公室备案、存档);6、积极收集业务案例,加工、整理形成教学素材,并提供给公司培训办公室作为课程资料;7、负责培训后阅卷工作、后期培训跟进工作,以达到预定的培训效果;8、积极学习,努力提高自身文化素质和综合能力。
讲课培训奖励机制方案背景讲课培训对于企业和团队的发展至关重要,通过讲解知识技能、分享经验案例等方式可以提高团队的综合素质和创新能力,进而提升企业的核心竞争力。
然而,讲课培训也需要一定程度的鼓励与支持,才能让讲师和学员更加积极参与和投入。
因此,建立一套讲课培训奖励机制,可以激发讲师和学员的热情,推动讲课培训的开展和质量提升。
目标本方案旨在:1.激励讲师和学员积极参与讲课培训;2.提高讲课培训质量和多样性;3.推动讲课培训对于企业和团队的发展产生实际效益。
内容奖励制度1.讲师奖励:根据讲师的讲课质量、反馈意见、参与度等方面进行评分,累计评分达到一定标准即可获得相应的奖励,具体奖励包括但不限于:奖金、荣誉证书、员工旅游等。
2.学员奖励:根据学员的参与度、课后反馈、学习成果等方面进行评分,累计评分达到一定标准即可获得相应的奖励,具体奖励包括但不限于:奖金、荣誉证书、免费培训机会等。
3.评委奖励:根据评委的评分水平、评分公正度、评分工作量等方面进行评估,累计评估达到一定标准即可获得相应的奖励,具体奖励包括但不限于:奖金、荣誉证书、职务晋升等。
考核标准1.讲师考核标准:讲师应具有深入的知识背景、扎实的讲解能力和灵活的教学风格,能够有效地激发学员的兴趣和学习热情,并对学员提供真实有效的帮助。
讲师将根据以下标准进行考核:–讲课质量:包括但不限于内容深度、教学方式、案例分析等;–反馈意见:包括但不限于学员评价、管理层评价、同事评价等;–参与度:包括但不限于公开课参与、内部培训参与、学员咨询等。
2.学员考核标准:学员应全程参与培训、认真完成学习任务、积极反馈和交流,并将所学用于实际工作和生活中。
学员将根据以下标准进行考核:–参与度:包括但不限于课程出勤、团队合作、讨论交流等;–反馈质量:包括但不限于课后反馈、建议改进、实际应用等;–学习成果:包括但不限于作业完成、考试成绩、项目实践等。
3.评委考核标准:评委应公正客观进行评分,评估讲师和学员的表现,为讲课培训的质量提供有效建议。
中学教师继续教育培训奖惩制度范文一、奖励制度1. 教育培训奖励基金为激励中学教师积极参与教育培训和提升教学水平,学校设立了教育培训奖励基金。
每年根据教师的培训情况分配基金。
教师参与培训项目时,可获得不同程度的奖励,奖金可用于购买教学用品、参加学术研讨会、购买教育相关书籍等。
2. 科研成果奖励为激励教师积极投入科研工作,学校设立了科研成果奖励制度。
教师发表SCI、EI源刊等高水平论文,可获得一定的奖金。
同时,如果教师的科研成果被认定为学校科研项目,还可获得额外的奖励。
3. 学术交流奖励为促进中学教师之间的学术交流与分享,学校设立了学术交流奖励制度。
教师积极参与学术研讨会、学术讲座、教学案例分享等活动,可获得一定的奖励。
此外,学校还鼓励教师参与跨校、跨地区的学术交流,对于优秀的交流成果,还可额外发放奖金。
4. 教育成果奖励为表彰在教育教学工作中取得优异成绩的中学教师,学校设立了教育成果奖励制度。
教师获得省级及以上教学比赛的专家评审认可,或者在相关教育研究机构发表论文、获得奖项等,可获得一定的奖励。
二、惩罚制度1. 资格认证不合格处罚参与继续教育培训是中学教师的职业责任,也是提升自身教学水平的重要途径。
为确保教师的培训质量,学校对于参与培训但未能通过认证的教师将采取一定的处罚措施。
首次未通过认证的教师将被扣除一定的奖励,如果连续两次未通过认证,将暂停发放教育培训奖金。
2. 不参加培训处罚为确保中学教师的教学水平不断提升,学校规定每个学期中必须参加固定数量的教育培训活动。
教师若未按时参加培训,将面临一定的处罚。
首次不参加培训的教师将被扣除一定的奖励,并需要参加额外的补充培训。
连续两次不参加培训的教师将暂停发放教育培训奖金。
3. 教学疏忽或不规范处罚中学教师作为教育者,应该保证教学的质量和效果。
如果教师在教学中出现严重的失误或教学不规范的情况,学校将视情况进行处罚。
较轻的处罚包括扣除一部分教育培训奖金,较重的处罚包括终止发放奖励、责令参加师德师风培训等。
培训讲师的薪资制度模板一、前言在当今社会,培训讲师作为企业人才培养和知识传播的重要角色,日益受到各界的重视。
建立一套公平、合理、激励人心的薪资制度,是吸引和留住优秀培训讲师的关键。
本薪资制度模板旨在为我国企业提供一个关于培训讲师薪资体系的基本框架,为企业制定具体的薪资政策提供参考。
二、薪资结构1.基本工资基本工资是培训讲师薪资的主要部分,主要根据讲师的学历、工作经验、专业技能和公司内部薪酬水平等因素确定。
基本工资旨在保障讲师的日常生活需求,体现其职业价值。
2.绩效奖金绩效奖金是根据培训讲师的工作业绩、学员反馈、课程质量等方面进行评估的奖金。
绩效奖金的设置可以激励讲师积极提升自身能力,提高培训质量,同时也能够让讲师感受到公司对其工作的认可。
3.课时费课时费是按照培训讲师授课的时间长度来计算的报酬。
课时费的设定应充分考虑讲师的专业技能、课程难度、学员人数等因素。
课时费的差异化设定可以激发讲师的积极性,提高培训效果。
4.项目奖金培训讲师参与的项目如有出色成果,可按项目成果给予相应的奖金。
项目奖金的设立可以鼓励讲师积极参与公司项目,提升自身能力,同时也增加了公司的整体竞争力。
5.补贴培训讲师在授课过程中,如遇异地授课、晚间授课等情况,公司应给予相应的补贴,以保障讲师的福利待遇。
三、薪资水平1.市场调查企业应定期进行市场调查,了解同行业、同岗位的薪资水平,确保本企业的培训讲师薪资具有竞争力。
2.内部公平企业应确保内部薪酬体系的公平性,相同岗位、相同工作量的培训讲师应享有同等的薪酬待遇。
3.等级制度企业可以设立讲师等级制度,根据讲师的业绩、能力、经验等因素,将讲师分为不同等级,不同等级的讲师享有不同的薪资待遇。
四、薪资管理1.薪资保密企业应实行薪资保密制度,避免因薪资问题引发内部矛盾。
2.薪资调整企业应定期对培训讲师的薪资进行调整,根据市场状况、公司经营状况、讲师个人业绩等因素进行调整。
3.薪资结构优化企业应不断优化薪资结构,使之更加合理、具有竞争力,以吸引和留住优秀培训讲师。
艺术培训奖励管理制度第一章总则第一条为了加强对艺术培训学员的奖励管理,激励他们在学习过程中取得更好的成绩,提高整体培训水平,特制定本制度。
第二条本制度适用于所有参加艺术培训的学员,包括但不限于绘画、音乐、舞蹈等各类艺术培训。
第三条奖励管理包括激励奖励、竞赛奖励、表彰奖励等内容。
第四条学员在参加艺术培训过程中,应严格遵守培训学校规章制度,遵守培训教师的指导,认真学习,积极参与培训活动。
第五条学员在培训过程中取得优异成绩者,可获得相应的奖励,具体奖励标准由培训学校根据实际情况制定。
第二章奖励管理第六条学员在培训过程中,如出现以下情况,可得到激励奖励:(一)在课堂上积极主动,认真听讲,认真完成作业;(二)遵守规章制度,尊重师长,与同学相互尊重;(三)参加课外活动,拓展艺术视野,提高综合素质;(四)积极参加比赛,取得优异成绩。
第七条学员在培训过程中,如参加各类比赛,取得奖项者,可以获得竞赛奖励,奖励内容包括但不限于奖金、奖品、证书等。
第八条学员在培训过程中,如表现优秀,受到其他学员、教师和家长认可,可以获得表彰奖励,奖励内容根据具体情况确定。
第九条培训学校可定期组织评议学员的奖励情况,对表现突出的学员进行奖励;对表现不佳的学员进行批评,并制定改进计划。
第十条学员在培训结束后,如获得学校颁发的结业证书,还可获得结业奖励,奖励内容由学校制定。
第三章奖励方式第十一条学员获得奖励后,可获得以下奖励方式:(一)奖金:根据具体情况确定金额;(二)奖品:如书籍、文具、艺术用品等;(三)证书:颁发获奖证书,记录学员取得优异成绩。
第十二条为了激发学员的学习积极性,培训学校可设置奖金积分制度,学员取得成绩后,奖励相应的积分,可兑换不同的奖品。
第十三条学员获得奖励后,学校应及时进行公示,鼓励其他学员向优秀学员学习,激励更多学员取得优异成绩。
第四章奖励实施第十四条学员业绩考核结果,学校组织评定,经校长审核后,确定获奖学员名单,并组织颁奖仪式。
培训讲师奖励管理制度一、前言培训讲师是一个组织中非常重要的角色,他们的工作直接关系到员工的绩效和组织的发展。
因此,组织需要建立有效的奖励管理制度,来激励和鼓励优秀的培训讲师,并推动其持续进步和提升。
本文将从奖励管理的目的、对象、原则、方式、标准和流程等方面对培训讲师奖励管理制度进行详细的规定和说明。
二、目的建立培训讲师奖励管理制度的目的是为了激励和鼓励优秀的培训讲师,并推动其持续进步和提升。
通过奖励,激发讲师的工作积极性和创造性,提高讲师的敬业精神和专业能力,增强他们的归属感和认同感,从而更好地发挥其在培训工作中的作用,提升学员的满意度和绩效表现。
三、对象培训讲师奖励管理制度适用于组织内所有的培训讲师,包括全职讲师、兼职讲师和外聘讲师。
四、原则1. 公平原则:奖励的分配应以公平为原则,对于同等贡献的讲师应当给予同等的奖励;2. 激励原则:奖励的设置应当以激励为目的,能够有效地激发讲师的工作积极性和创造性;3. 考核原则:奖励的设置应当以工作绩效为依据,能够客观地评价讲师的工作表现;4. 可操作性原则:奖励的设置应当简单明了、具体可操作,让讲师能够清楚地了解获得奖励的机会和条件。
五、方式奖励可以采取直接奖励和间接奖励的方式。
1. 直接奖励:包括津贴、奖金、提成、升职加薪等;2. 间接奖励:包括荣誉称号、颁发证书、发放奖状、发放奖品、表彰大会等。
六、标准1. 绩效标准:主要是基于讲师的工作绩效,包括课程设计、教学效果、学员满意度、成果转化等;2. 专业标准:主要是基于讲师的专业能力,包括教学技能、行业知识、讲师资质等;3. 服务标准:主要是基于讲师的服务态度和精神,包括专业精神、服务意识、团队合作等。
七、流程1. 提名:讲师可以通过自荐或被推荐的方式提名;2. 评选:由专门的评选委员会对提名者进行评选,包括对其工作绩效、专业能力、服务态度等方面进行综合评价;3. 公示:公示评选结果,并接受对评选结果的监督和投诉;4. 公布:公布最终的获奖名单,并组织颁发奖励。
培训班奖励规章制度第一条奖励政策的目的和原则1.1 为了督促培训班学员在学习过程中不断进步,提高学习积极性,激励学员更加努力地学习和提高自身素质,特制定本规章制度。
1.2 奖励的原则是按照学员的学习表现和成绩进行评定,公平合理,鼓励表现优异的学员,激发其学习热情。
第二条奖励对象2.1 本规章制度适用于所有参加培训班学习的学员,包括学员及讲师、助教等。
第三条奖励种类3.1 最佳学员奖:根据学员在培训期间的学习表现、考试成绩以及参与课堂活动的积极程度等因素评选出表现最为优异的学员,并颁发最佳学员奖。
3.2 进步奖:根据学员在培训过程中的努力和进步情况进行评定,表现突出者将获得进步奖。
3.3 出勤奖:对课堂出勤率高的学员进行表彰,并颁发出勤奖。
3.4 优秀讲师奖:对于教学质量高、教学内容生动有趣、深受学员喜爱的讲师,可以授予优秀讲师奖。
第四条奖励评定4.1 最佳学员奖和进步奖的评定标准包括但不限于:课堂表现、作业完成情况、考试成绩、参与课外活动等。
4.2 出勤奖的评定标准为学员在培训期间的出勤率,出勤率较高者可获得相应奖励。
4.3 优秀讲师奖的评定标准包括但不限于:教学质量、教学内容设计、学员反馈等。
第五条奖励颁发5.1 奖励评定结果将由培训班管理机构组织评选委员会进行评定,最终颁发奖项。
5.2 颁奖仪式将在培训班学习结束之时举行,对获奖学员进行颁奖,并邀请获奖讲师进行表彰。
第六条奖励使用6.1 获奖学员可以获得奖金、奖状、奖杯等实物奖励。
6.2 获奖学员在证书、简历等材料中可以附上获奖情况,用于个人荣誉展示。
6.3 奖励将会激发获奖学员进一步学习的热情,提高学习动力。
第七条奖励效果7.1 通过奖励制度的实施,可以激发学员学习热情,提高学员的学习积极性,提高学习效果。
7.2 奖励制度还可以促进培训班内部竞争,提高整体学员的素质水平。
第八条奖励的调整和修订8.1 奖励制度的具体实施细则及相关规定,如有调整和修订,应经培训班管理机构讨论通过。
培训讲师奖励管理制度
一、目的:为了提高公司内部培训讲师的培训积极性,全面提高公司的培训质量和培训效果,体现多劳多得的机制,特制定本制度。
二、适用范围:适用所有使用会议室进行培训的培训讲师
三、培训资料
培训讲师制定培训计划,需在培训之前将培训资料交于人力资源部,由人力资源部进行存档。
四、具体奖励方式:
1、现金奖励,在当月薪资里体现;
2、奖励办法:每位使用会议室进行培训的培训讲师,每培训一个小时奖励10元,不到一小时按一小时算,不到两小时按两小时算,以此类推,具体时间由人力资源部与培训讲师进行确认。
3、奖励条件:
(1)必须有培训资料上交;
(2)必须有培训记录上交,两项缺一不可,任缺一项都不作奖励。
五、培训效果跟踪
1、培训现场提问
培训讲师在培训过程中,要不定时地对听课人员进行提问,以确保听课人员在听课过程中集中精神,确保培训的效果。
2、会后跟踪
培训讲师在培训过后,就对培训内容进行跟踪,在会后可以针对听课人员进行不定时提问,以确保培训的巩固。
3、笔试
指导性课程培训,必须要有培训过后的笔试验证,作为培训过后的效果跟踪,确保培训的有效性。
六、参与人员
1、为了表示对培训讲师的尊重,培训讲师制定的培训计划要求的培训人员必须准时到会参加培训,无故拖延迟到者或在培训过程中手机响者,需按以下
2、参加培训人员不能无故在培训会场乱走动、打瞌睡、睡觉,违者按相应条款处罚。
若无故缺席,则按相关管理制度,按旷工处理。
制定:审核:批准: .。