HXD1C机车应急故障处理资料
- 格式:ppt
- 大小:17.36 MB
- 文档页数:42
HXD1C机车途中故障应急处理机车应急故障处理HXD1C机车途中故障应急处理方法一、受电弓无法升起注:当显示屏故障信息区提示“主变压器”故障并分主断时,当网压恢复后,请耐心等待20秒~2分钟即可合主断。
若是辅变故障导致无法合主断的,则可执行3次“微机复位-→合主断”操作,直至主断合上(注意:主断合上且ACU启动后,若故障依然存在,则主断会跳开,反复合3次主断后,网络自动隔离故障ACU)。
三、牵引力无法正常发挥四、空转或卸载处理措施1、适当降低调速手柄。
2、及时撒沙。
3、坡道启动时手柄不要推得太快,应逐渐增加牵引力。
五、辅变接地故障:1、断开故障辅变ACU1或ACU2脱扣电源开关,采用单辅变维持运用;2、若辅变1、2单独工作都报接地,可能是辅变负载接地,可分别断开ACU1、ACU2负载排查,确定辅变负载接地后逐步投入负载进行排查。
六、复位方法及注意事项:① 微机复位:主断断开,司控器手柄回零,按压司机台上的“微机复位”按钮进行复位。
② 隔离解锁:若故障点已经消除,需恢复其工作,只需断“主断”,司控器手柄回零,按压显示屏下方的按钮即可。
③ 大复位:断开钥匙开关,断充电机上的“控制电源输出”脱扣开关20秒后再闭合(此时需在停车、降弓、断主断情况下)。
七、显示屏信息提示区、主要控制脱扣、微机复位按钮位置说明:八、单台、多台电机隔离方法:①在机械间内低压电器柜安装有3个牵引电机隔离开关,能通过它们隔离牵引电机。
②以1、2电机隔离开关(=22-S55)为例:“正常”位,1、2电机都投入;“切除”位,1、2电机都切除;“TM 1切除”位,只切除第1电机;“TM 2切除”位,只切除第2电机。
九、HXD1C机车途中主变流器整流、逆变模块故障应急处理方法第一步:显示屏主界面故障信息区显示主变流器1或主变流器2的红色提示,按压显示屏上键后,查看现存故障提示,如:“__相下管故障”,按压显示屏上或选中相应的现存故障信息,按压查询该故障的处理提示为:“5轴四象限模块判断到B相下管IGBT元件故障分主断”,表明5轴模块故障。
HXD1C型电力机车常见故障与处理摘要HXD1C型电力机车是我国重载机车中常见的电力机车车型,其运行稳定,重载效率高,适应诸多的地区和天气情况而受到我国广大的铁路运营路段所接受。
所以笔者此次的毕业设计是通过对HXD1C型电力机车中最为常见的集中故障进行优化,通过对通风系统、隔离故障和车钩缓冲及夏季运行重司机室积水的问题进行了分析,并提出了笔者认为可以解决问题的处理措施。
希望此次的设计能够给HXD1C型电力机车的高效运行带来帮助,也为自己将要到来的工作提供理论基础。
关键词:HXD1型电力机车;故障;处理第1章引言铁路交通运输在中国是最重要的一种交通运输方式,铁路交通的发展直接关系着中国国民经济的繁荣发展;在“十五”期间发布的重点改造和强化建设中国铁路主通道相关文件中,“八横八纵”在一定程度上为铁路行业的快速发展创造了有利条件,同时也适应国民经济和社会发展的需求。
电力机车和内燃机车作为中国铁路体系的主要运输形式,为提高国民经济效益的优越性做出了巨大贡献;中国根据自身国情以及能源资源情况,确定了铁路运输牵引动力以电力牵引为主,以电力机车、内燃机车逐渐取代蒸汽机车,并将增加电力机车的担负运量作为铁路运输的重点工作。
牵引电机作为电力机车的主要关键结构,在电力机车处于运行状态时,牵引电机能够将接收到的电能转换为驱使机车快速前行的机械能;当电力机车处于制动状态时,牵引电机转换成发电机,通过轮子与铁轨产生制动力并将机械能转换成电能。
交流电力机车作为中国目前主流的机车,结构简单,体积较小,方便放置于空间相对窄小的电力机车内部。
HXD1C型电力机车内部工作是由主变压器接收到的电能转换成驱动行驶的机械能,同时也能将制动机械能转换成电能,HXD1C型电力机车自身结构比较复杂并且长期受到恶劣工作环境的影响,其运行的可靠、安全性直接决定着电力机车的安全行驶,HXD1C型电力机车常见故障的发生在很大程度上会造成严重的铁路交通安全事故,造成国民经济的巨大损失和严重的社会影响。
一、受电弓无法升起:1.按压一次“微机复位”按钮,继续升弓;2.如果仍然无法升起,则根据显示器界面信息提示栏的提示进行处理;3如果处理无效,则进行“大复位”处理。
二、如果是过分相后主断无法闭合:1.主断状态显示为黄色,可先将主断扳键开关打分位,再合主断;2.调速手柄回零,按压“微机复位”按钮,继续合主断;3.如果主断仍然无法闭合则根据显示器主界面信息提示栏的提示进行处理。
4.如无效需按“微机复位”3次,每次间隔2秒,隔离相应设备维持运行;5进行“大复位”恢复。
三、牵引力无法正常发挥:1. ①全车无牵引力,调速手柄回零,按压“微机复位”按钮,推动调速手柄给流,如果仍然无流,则根据显示器主界面信息提示栏的提示进行处理;②.进行“大复位”恢复。
2.①某架或某几台电机无牵引力,牵引力不足时,调速手柄回零,按压“微机复位”按钮,推动调速手柄给流,牵引力足够时,维持运行或站停处理,调速手柄回零,按压“微机复位”按钮,推动调速手柄给流;②调速手柄回零,分主断,按压显示器主界面隔离解锁按钮,合主断给流;③按压显示屏上方故障键,确认是否存在“三相开关断开”或“MCB打开”等故障,如果有,请闭合低压柜上相应的开关,④进行“大复位”恢复。
3. ①调速手柄设定不能提升,机车牵引力无法正常发挥或AXM模块故障;②把开关=21-s09(=21-S29)达到“紧急运行”位,让机车进入紧急运行状态,是司控器的级位设定位置为节点控制,当级位给在3/3(最大)位时,机车牵引力逐步增加,当级位给在2/3位时,机车牵引力保持不变,当级位给在1/3位时,机车牵引力逐渐减少。
注意此时主司控器控制模式为非自复式的,故司乘人员操作时要密切列车实际速度,及时调整司控级位,防止超速。
注意:①总分缸压力不得低于500Kpa:②牵引变流器冷水呀超出2.0~3.3bar范围将进行水压保护,需要保证控制裕量,建议库检时机车运行中,应经常通过显示屏温度界面,观查牵引变流器冷却水压,水温,柜体温及电机温度等参数。
1机车运用故障综述1.1概述在各种复杂的运输条件下,电力机车经过一段时间的运行后,不可避免的出现一些损失,即各种零部件会发生不同程度的自然磨损、变性,电气装置还会出线断线、接地及绝缘老化,从而造成各种机故,影响列车运行,为了尽可能迅速的排除故障,维持机车运行,下面介绍几种常见故障的应急操作及处理方法,由于故障往往不是由单个因素造成的,这里所列的故障原因并不一定是唯一的,处理办法也可能有很多种。
机车运用中的故障主要包括机车微机诊断系统故障处理(将在第2章中给予说明)、空气制动系统的故障处理(将在第3章中给予说明)、信号系统故障处理(可参见部件说明和铁道部相关规定处理,在此不作介绍)。
1.2常见故障解决方法1.2.1合上蓄电池后无控制电压输出出现此故障请参考《HXD1C电气原理图》(JE00000534G00)中,=32部分第4张原理图:1)首先检查蓄电池自动开关=32-F03是否合到位,其连接线320431.01和320172.02是否有电,若无电则要检查各蓄电池的连接线是否松脱;2)检查负载开关=32-F02是否合到位,其连接线320461.01和320462.01是否有电,连线是否松脱。
1.2.2微机系统电源断电出现此故障可分为:1)微机系统部件断电,请检查低压柜自动开关=22-F101、=22-F102、=24-F103、=22-F104、=24-F105、=42-F106、=24-F107、=23-F108、=23-F109、=23-F110、=24-F112 、=31-F113、=21-F114、=31-F115、=31-F116是否处在断开位;2)观察控制电压表=41-P02/=41-P03,如果蓄电池电压低于77V,各微机控制装置工作电源自动断开,需待蓄电池电压高于77V后再得电;1.2.3网压无显示检查两个司机室的微机显示屏IDU和两端司机室网压表=41-P02/=41-P03均无网压显示,检查低压柜=41-F01开关是否闭合,如已闭合则高压电压互感器故障=11-T01(或接触网停电),由于微机无法接收到网压同步信号,无法控制四象限整流器工作,应该请求救援。
HXD1C型机车自学与故障处理一、和谐机车牵引特性:(牵引力与机车运行速度的关系)从和谐机车牵引特性曲线可以得出和谐机车在各种速度条件下所能发挥的最大牵引力为:例:当手柄给定的目标速度为120KM/h时,在速度为0~10KM/h时,机车将发挥最大功率570KN,当机车速度为20KM/h时机车只能发挥535KN的功率。
结论:手柄位置一定时,随着速度的增加,能发挥的最大牵引力将逐渐减小。
(手柄目标速度与牵引力百分比关系图)从上图可以看出,运行速度一定的情况下,手柄目标速度的选择决定着机车功率的发挥。
如:当速度为0,手柄给的的目标速度为15KM/h 时,机车牵引力发挥为14%,即:570X14%=79.8KN ;将手柄给定的目标速度提至120KM/h 时,机车牵引力发挥为100%,即:570 X100%=570KN 。
结论:速度一定时,手柄给定目标速度越高,牵引力发挥越大。
二、坡道运行调速手柄级位选择:从经验公式F=G/100×(i+1)计算及上表可以得出列车在各坡道上运行时所需牵引力如下表所示:从上表看,实际运行中列车所需要的牵引力并不是一定数值,即当牵引3500T的列车运行在10‰的坡道上,需要的牵引力为385KN,,牵引3800T的列车运行在11‰的坡道上,则需要456KN牵引力,即可保持列车速度。
所以,运行时,当列车速度达到一定值时,调速手柄不宜放得过高,只要机车所发挥的牵引力大于列车所需要的牵引力即可。
(如果牵引过程中手柄位置太高,就会造成控制系统按手柄给定的目标速度进行控制,致使机车不断进行加载、减载,影响列车运行的平稳性和机车操纵的合理性)HXD1c机车防坡停、运缓操纵提示卡1、天气不良时要加强对机车的沙箱存沙量进行检查,出库前必须对机车砂管撒沙量进行检查。
(注意沙箱盖是否拧好,因为和谐的撒沙方式是通过压力撒沙方式,盖拧不紧会不出沙)2、雨雪天气,列车在坡底时应该将列车速度抢到最大值,一般手柄级位只能高于实际速度值2公里左右,并随着列车速度降低而适当降低手柄级位,防止空转。
HXD1C机车电源柜故障应急处理方法HXD1C机车电源柜故障应急处理方法的通知HXD1C机车电源柜采用了N+1模块冗余技术,个别充电模块出现故障时,剩余模块仍能正常工作,剩余数量大于等于2个时,电源柜仍能正常满载供电,机车运行不受影响。
尽管如此,极端状况下电源柜仍然存在完全失效的可能。
机车在运行中,如发生电源柜异常而导致跳主断、无法升弓等影响行车的故障,按下列方法检查处理:一、故障现象判断当机车在运行过程中出现无法升弓合主断,且进行机车大复位处理后故障未消除,首先查看IDU故障信息,如同时显示“AC230V接地故障”、“DC110V接地故障”、或操纵台控制电压表显示蓄电池实际电压正常但IDU显示“蓄电池<电压低于77V>”、(如图1所示),断开低压柜门上的AC220V断路器(充电机输入=32-F33),若故障消失,可初步判断电源柜故障。
确认为电源柜故障后,合上低压柜门的AC220V断路器(充电机输入=32-F33),按照应急处理方法一排除故障,若无效,则按应急处理方法二处理。
图1 IDU故障显示信息二、应急处理方法1、应急处理方法一本操作方法目的是隔离电源柜ACDC故障模块,采用排除法确定故障模块,断开相应模块的输入断路器,故障消失,则判断出故障模块,使其停止工作,保持其他模块正常工作。
具体操作方法:第1步打开电源柜柜门,找到AC-1至AC-4模块断路器32-F11、32-F12,32-F13、32-F14。
(如图2所示)第2步断开任意模块断路器,然后升弓、合主断,故障消失后可维持运行到终点。
第3步若故障未消失,合上已经断开的断路器,选择另外一个模块断路器断开,然后升弓、合主断,故障消失后可维持运行到终点。
若故障未消失,依次采用此方法,直至排除故障模块。
图2 电源柜断路器位置指示2、应急处理方法二本操作方法目的是隔离整个电源柜,使电源柜停止工作,利用蓄电池供电维持机车运行,并通过操纵台控制电压表实时观测蓄电池的实际电压,维持运行至前方站再做进一步处理。
湖南铁路科技职业技术学院毕业设计(论文)HXD1C电力机车常见故障及处理方法目录一、HXD1C简述 (1)1总体结构----------------------------------------------------------1 2电气系统----------------------------------------------------------2 3控制系统----------------------------------------------------------2 4转向架-------------------------------------------------------------3 5冷却塔 (3)6牵引变流器 (3)7主变压器----------------------------------------------------------4 8辅助变流器--------------------------------------------------------4二、HXD1C的常见故障及其处理-------------------------------------------41受电弓无法升起或自动降弓故障------------------------------------4 2HXD1C型电力机车主断路器故障 (5)3提牵引主手柄,无牵引力------------------------------------------7 4主变流器故障 (7)5辅助变流器故障 (8)6油泵故障---------------------------------------------------------8 7主变油温高故障---------------------------------------------------8 8牵引风机故障-----------------------------------------------------9 9冷却塔风机故障处理----------------------------------------------9 10空转故障 (9)11110V充电电源(PSU)故障---------------------------------------9 12控制回路接地 (10)13原边过流故障 (10)14各种电气故障不能复位、不能解决的处理-------------------------10 15制动机系统故障产生的惩罚制动---------------------------------10三、其他故障 (10)1控制电源UOv接地故障 (10)2空调接地引起ACU接地故障--------------------------------------11 3主变流器门极驱动板故障-----------------------------------------11 4主流器整流/逆变模块故障---------------------------------------12四、HXD1C日常运用维护保养--------------------------------------------121入库后维护 (12)2运行中维护----------------------------------------------------12 3日常生活维护-------------------------------------------------13致谢 (14)毕业设计(论文)HXD1C电力机车常见故障及处理方法摘要本文介绍了HXD1C型电力机车有关内容的常见故障及其处理方法和日常维护及保养方法,HXD1C型电力机车是交一直一交流电传动的单相工频交流电力机车,机车主电路由主变压器、牵引变流器、牵引电动机三大部分构成。
HXD1C型机车自学与故障处理一、和谐机车牵引特性:(牵引力与机车运行速度的关系)例:当手柄给定的目标速度为120KM/h时,在速度为0~10KM/h时,机车将发挥最大功率570KN,当机车速度为20KM/h时机车只能发挥535KN的功率。
结论:手柄位置一定时,随着速度的增加,能发挥的最大牵引力将逐渐减小。
(手柄目标速度与牵引力百分比关系图)从上图可以看出,运行速度一定的情况下,手柄目标速度的选择决定着机车功率的发挥。
如:当速度为0,手柄给的的目标速度为15KM/h 时,机车牵引力发挥为14%,即:570X14%=79.8KN ;将手柄给定的目标速度提至120KM/h 时,机车牵引力发挥为100%,即:570 X100%=570KN 。
结论:速度一定时,手柄给定目标速度越高,牵引力发挥越大。
二、坡道运行调速手柄级位选择:从上表看,实际运行中列车所需要的牵引力并不是一定数值,即当牵引3500T 的列车运行在10‰的坡道上,需要的牵引力为385KN ,,牵引3800T 的列车运行在11‰的坡道上,则需要456KN 牵引力,即可保持列车速度。
所以,运行时,当列车速度达到一定值时,调速手柄不宜放得过高,只要机车所发挥的牵引力大于列车所需要的牵引力即可。
(如果牵引过程中手柄位置太高,就会造成控制系统按手柄给定的目标速度进行控制,致使机车不断进行加载、减载,影响列车运行的平稳性和机车操纵的合理性)HXD1c机车防坡停、运缓操纵提示卡1、天气不良时要加强对机车的沙箱存沙量进行检查,出库前必须对机车砂管撒沙量进行检查。
(注意沙箱盖是否拧好,因为和谐的撒沙方式是通过压力撒沙方式,盖拧不紧会不出沙)2、雨雪天气,列车在坡底时应该将列车速度抢到最大值,一般手柄级位只能高于实际速度值2公里左右,并随着列车速度降低而适当降低手柄级位,防止空转。
3、和谐机车应采用线式撒沙方式为主,雨天闯坡时机车输出功率达到35~40%时机车容易出现空转,应该将机车功率控制在30~35%之间,将IDU画面调至“牵引数据”页面,以便观察机车各牵引电机工作情况,发现机车有空转预兆时及时减低机车牵引力,并密切注意监听轮对是否是有空转前兆的声音,将空转杜绝在整车发生之前。
HXD1C型机车自学与故障处理一、和谐机车牵引特性:(牵引力与机车运行速度的关系)例:当手柄给定的目标速度为120KM/h时,在速度为0~10KM/h时,机车将发挥最大功率570KN,当机车速度为20KM/h时机车只能发挥535KN的功率。
结论:手柄位置一定时,随着速度的增加,能发挥的最大牵引力将逐渐减小。
(手柄目标速度与牵引力百分比关系图)从上图可以看出,运行速度一定的情况下,手柄目标速度的选择决定着机车功率的发挥。
如:当速度为0,手柄给的的目标速度为15KM/h 时,机车牵引力发挥为14%,即:570X14%=79.8KN ;将手柄给定的目标速度提至120KM/h 时,机车牵引力发挥为100%,即:570 X100%=570KN 。
结论:速度一定时,手柄给定目标速度越高,牵引力发挥越大。
二、坡道运行调速手柄级位选择:从上表看,实际运行中列车所需要的牵引力并不是一定数值,即当牵引3500T 的列车运行在10‰的坡道上,需要的牵引力为385KN ,,牵引3800T 的列车运行在11‰的坡道上,则需要456KN 牵引力,即可保持列车速度。
所以,运行时,当列车速度达到一定值时,调速手柄不宜放得过高,只要机车所发挥的牵引力大于列车所需要的牵引力即可。
(如果牵引过程中手柄位置太高,就会造成控制系统按手柄给定的目标速度进行控制,致使机车不断进行加载、减载,影响列车运行的平稳性和机车操纵的合理性)HXD1c机车防坡停、运缓操纵提示卡1、天气不良时要加强对机车的沙箱存沙量进行检查,出库前必须对机车砂管撒沙量进行检查。
(注意沙箱盖是否拧好,因为和谐的撒沙方式是通过压力撒沙方式,盖拧不紧会不出沙)2、雨雪天气,列车在坡底时应该将列车速度抢到最大值,一般手柄级位只能高于实际速度值2公里左右,并随着列车速度降低而适当降低手柄级位,防止空转。
3、和谐机车应采用线式撒沙方式为主,雨天闯坡时机车输出功率达到35~40%时机车容易出现空转,应该将机车功率控制在30~35%之间,将IDU画面调至“牵引数据”页面,以便观察机车各牵引电机工作情况,发现机车有空转预兆时及时减低机车牵引力,并密切注意监听轮对是否是有空转前兆的声音,将空转杜绝在整车发生之前。
HXD1C型机车自学与故障处理一、和谐机车牵引特性:(牵引力与机车运行速度的关系)从和谐机车牵引特性曲线可以得出和谐机车在各种速度条件下所能发挥的最大牵引力为:例:当手柄给定的目标速度为120KM/h时,在速度为0~10KM/h时,机车将发挥最大功率570KN,当机车速度为20KM/h时机车只能发挥535KN的功率。
结论:手柄位置一定时,随着速度的增加,能发挥的最大牵引力将逐渐减小。
(手柄目标速度与牵引力百分比关系图)从上图可以看出,运行速度一定的情况下,手柄目标速度的选择决定着机车功率的发挥。
如:当速度为0,手柄给的的目标速度为15KM/h 时,机车牵引力发挥为14%,即:570X14%=79.8KN ;将手柄给定的目标速度提至120KM/h 时,机车牵引力发挥为100%,即:570 X100%=570KN 。
结论:速度一定时,手柄给定目标速度越高,牵引力发挥越大。
二、坡道运行调速手柄级位选择:从经验公式F=G/100×(i+1)计算及上表可以得出列车在各坡道上运行时所需牵引力如下表所示:从上表看,实际运行中列车所需要的牵引力并不是一定数值,即当牵引3500T的列车运行在10‰的坡道上,需要的牵引力为385KN,,牵引3800T的列车运行在11‰的坡道上,则需要456KN牵引力,即可保持列车速度。
所以,运行时,当列车速度达到一定值时,调速手柄不宜放得过高,只要机车所发挥的牵引力大于列车所需要的牵引力即可。
(如果牵引过程中手柄位置太高,就会造成控制系统按手柄给定的目标速度进行控制,致使机车不断进行加载、减载,影响列车运行的平稳性和机车操纵的合理性)HXD1c机车防坡停、运缓操纵提示卡1、天气不良时要加强对机车的沙箱存沙量进行检查,出库前必须对机车砂管撒沙量进行检查。
(注意沙箱盖是否拧好,因为和谐的撒沙方式是通过压力撒沙方式,盖拧不紧会不出沙)2、雨雪天气,列车在坡底时应该将列车速度抢到最大值,一般手柄级位只能高于实际速度值2公里左右,并随着列车速度降低而适当降低手柄级位,防止空转。
HX D1C型机车在段运用故障紧急处理建议南车株洲电力机车有限公司2010年02月目录1 用途 3 2安全事宜 3 3 运行中故障处理建议 3 3.1 显示屏主要图标含义 3 3.2 故障显示信息的查询 33.3 故障的处理方法 44 空气制动系统故障处理 55 紧急制动回路 66 惩罚制动回路71用途本文针对在段运用HX D1C机车,在线上运用时可能出现的故障给出了应急操作说明。
详细内容请参考株机公司提供的随车文件“故障查找说明”,并可参阅随车文件“机车说明”和“机车操作说明”。
2安全事宜应符合相关的安全手册要求,特殊的操作需有资质和有能力的人员进行。
3运行中故障处理建议3.1显示屏主要图标含义显示屏中主要图标的含义及主要故障分级详见下图1。
图1 显示屏中主要图标的含义和故障分级图例3.2故障显示信息的查询按下微机显示屏上的按钮如图2所示,将进入微机故障查询界面,根据提示信息,查阅“故障查找说明”处理运行图中的故障。
图2 故障信息的查询和显示3.3故障的处理方法3.3.1 一般故障的处理一般微机系统故障可以通过司机操纵台上的微机复位按钮来实现故障清除,注意一般情况下点动方式按下微机复位按钮后,大约10s 内故障会被清除。
如不能清除可重复按微机复位按钮,累计超过3次后,故障部件将被隔离。
微机复位按钮的位置具体见图3。
图3 微机复位按钮图示3.3.2 运行途中VCM 复位运行途中,如发生故障无法清除时,可以根据判断,进行途中VCM 复位。
复位前司机手柄退级到大零位,分主断、降弓,然后进行图4所示的操作,注意:当重新复位低压柜面板上VCM 时要求同时复位VCM1和VCM2的自动开关,且分断和闭合的时间间隔应不小于10s 。
当重新上电后将CCBII 将触发惩罚制动,司机可以立即缓解,(如缓解不及时可能停车),升弓、合主断、司机手柄给级位后继续运行。
图4 运行途中不停车复位操作图示3.3.3 运行途中停车蓄电池复位运行途中,如发生故障无法清除时,需要蓄电池复位时,可考虑进行停车蓄电池复位。
HXD1C型机车在段运用故障紧急处理建议
1.第一时间判断故障类型:机车故障种类较多,例如电器故障、机械
故障、燃油故障等,应通过仪表盘显示的故障指示灯、列车出现的异常情
况等来快速判断故障类型。
2.停车处置:在确保安全的前提下,尽快将故障机车停稳,可以选择
停在合适的道岔、便于其他列车绕行的位置。
4.安全隔离:对发现的故障部分进行隔离,可以切断相关电路或关闭
相应装置,以防故障扩大,同时确保列车运行的其他系统正常工作。
5.寻找解决方法:根据故障类型,查阅相关技术资料、维修手册等,
与生产厂家或其他段、车间的技术人员进行沟通,寻找解决方法。
7.维修过程记录:对故障处理和维修过程进行详细记录,包括故障现
象及处理措施。
这有助于总结经验、改进维修流程,提高故障处理的效率。
8.安全防范措施:在维修过程中,要严格遵守安全操作规程,例如佩
戴防护用具、遵守现场安全规定、使用专门工具等,确保维修人员的安全。
9.维修后全面检查:在故障处理完毕后,对机车进行全面检查,确认
故障已经解决,各项系统功能正常,可以确保安全的复车。
10.故障分析总结:对故障的原因进行分析与总结,以便提高故障处
理能力和工作效率。
在处理HXD1C型机车故障时,以上建议可作为紧急处理的参考,总体
原则是以确保列车和维修人员的安全为前提,快速准确地处理故障,尽早
恢复机车的运行。
同时,也强调故障记录和分析,以便及时总结经验,提
高维修工作的质量和效率。
HXD1C机车故障1、合上蓄电池后无控制电压输出首先检查蓄电池自动开关=32-F03,=32-F02, =32-F11, =32-F12, =32-F13,=32-F14,是否合到位,闸刀开关=32-S03是否置运行位。
2、微机系统电源断电出现此故障可分为:微机系统部件断电,请检查低压柜自动开关=22-F101、=22-F102、=24-F103、=22-F104、=24-F105、=24-F107、=23-F108、=23-F109、=23-F110、1=24-F112 、=31-F113、=21-F114、=31-F115、=31-F116是否处在断开位;观察控制电压表Array =41-P02/=41-P03,如果蓄电池电压低于77V,各微机控制装置工作电源自动断开,需待蓄电池电压高于77V后再得电;3、网压无显示检查两个司机室的微机显示屏IDU和两端司机室网压表=41-P02/=41-P03均无网压显示,检查低压柜=41-F01开关是否闭合,如已闭合则高压电压互感器故障=11-T01(或接触网停电),由于微机无法接收到网压同步信号,无法控制四象限整流器工作,应该请求救援。
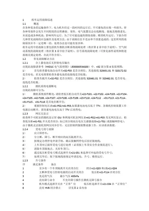
25、不能升弓故障①按显示屏“主要数据”键。
②按“受电弓”键看是否有白色提示,根据提示处理。
机车乘务员应该检查:至少有一个车顶隔离开关在闭合位(闭合=11-Q03和/或=11-Q04)主断和受电弓控制电源的自动开关闭合(低压柜=21-F114在闭合位)总风风压是否大于400kPa机车模式选择开关在“正常”位(低压柜选择开关=21-S54在“正常位”)HVB是断开的(=11-Q02未闭合)受电弓切断阀“打开cut in”位置(空气管路柜=28-A01.U99在“打开cut in”位)③处理无效就进行“大复位”346、主断路器无法闭合 (主断状态图标显示为绿色才能闭合主断)(1)按压1次“微机复位”按钮(时间大于2秒),如主断状态图标变绿可合主断,否则进行下一步。
hxd1c电力机车受电弓应急处理流程下载温馨提示:该文档是我店铺精心编制而成,希望大家下载以后,能够帮助大家解决实际的问题。
文档下载后可定制随意修改,请根据实际需要进行相应的调整和使用,谢谢!并且,本店铺为大家提供各种各样类型的实用资料,如教育随笔、日记赏析、句子摘抄、古诗大全、经典美文、话题作文、工作总结、词语解析、文案摘录、其他资料等等,如想了解不同资料格式和写法,敬请关注!Download tips: This document is carefully compiled by the editor. I hope that after you download them, they can help you solve practical problems. The document can be customized and modified after downloading, please adjust and use it according to actual needs, thank you!In addition, our shop provides you with various types of practical materials, such as educational essays, diary appreciation, sentence excerpts, ancient poems, classic articles, topic composition, work summary, word parsing, copy excerpts, other materials and so on, want to know different data formats and writing methods, please pay attention!在铁路运输中,电力机车是一种重要的牵引工具。
附件:和谐型机车故障应急处理办法及停放制动操作流程一、担当专(特)运发生故障时的应急处理(一)两台HXD1C机车或两台HXD3型机车担任专(特)运任务时(其中HXD1C机车必须安排两台克诺尔型制动机的机车,扣车整治时必须恢复两台机车连接端的总风管,值乘机班出库前将风管连接并开放折角塞门和防撞塞门),如运行中本务机车发生故障且两台空气压缩机不能工作但制动机作用正常时,迅速通知重联机车在制动显示屏设置为单机模式,维持重联机车牵引加载、本务机车制动操作运行。
仅是本务机车两台空气压缩机不能工作但制动机作用正常时,重联机车在制动显示屏设置为单机模式后,仍维持本务机车牵引、制动操作。
(二)两台HXD3C型机车重联、一台HXD3C型机车与一台DF4D机车重联、一台HXD3C型机车与一台SS7C、SS8或SS9机车重联运行,运行中本务机车发生故障且两台空气压缩机不能工作但制动机作用正常时,迅速通知重联机车加载维持运行,同时前、后机车做如下处理:1. 将本务机车重联端供风管供风塞门关闭,旁通塞门打开;2.若重联机车为HXD3C型机车,将重联机车制动屏设置为单机模式,联挂端供风管“客车塞门”关闭(与风管呈垂直位置),旁通的截断塞门打开(与风管呈垂直位置);3.若重联机车为SS7C、SS8或SS9机车,将重联机车大闸置重联位,小闸至运转位,中继阀列车管115塞门置关闭位,分配阀156塞门置开放位,重联端供风管供风塞门关闭,旁通塞门打开;4.若重联机车为DF4D机车, 将重联机车大闸置手把取出位,小闸至运转位,重联端供风管供风塞门关闭,旁通塞门打开。
在完成以上操作步骤后,观察确认重联机车能向本务机车总风缸供风正常后,维持重联机车牵引加载,本务机车制动操作运行。
仅是本务机车空气两台压缩机不能工作时,重联机车在制动显示屏设置为单机模式后,仍维持本务机车牵引、制动操作。
SS7C、SS8、SS9型机车担当本务因故障造成大闸无法正常使用时,可在以上处理基础上再改小闸转空气位操纵。