普通高等学校建筑面积指标_2008标准
- 格式:pdf
- 大小:362.29 KB
- 文档页数:46
普通高等学校建筑面积指标(报批稿)2008年11 月北京前言根据原建设部建标函[2004]43号通知的要求,按原建设部、国家发展和改革委员会印发的《工程项目建设标准编制程序规定》、《工程项目建设标准编写规定》(建标[2007]144号),我部负责对原国家教委编制并经原建设部、原国家计委1992年批准的《普通高等学校建筑规划面积指标》(以下简称《92指标》)进行修订。
我部委托上海市教委具体承担《92指标》修订工作,上海市教委成立了修编组。
我部发展规划司组织修编组对全国普通高等学校校舍现状作了抽样调查和实地调研,对搜集的相关资料进行了综合分析研究。
在此基础上完成了《普通高等学校建筑面积指标》征求意见稿,征求各有关部门、地区和单位的意见后,由我部召开全国审查会议,会同有关部门审查定稿。
本建筑面积指标共分三章,包括总则,大学、专门学院校舍建筑面积指标,高等职业技术学院及高等专科学校校舍建筑面积指标。
本次修订主要变更的内容为:调整高校办学规模、学科结构比例及各项校舍建筑面积指标;增列艺术院校校舍建筑面积指标;单列了师生活动用房指标;取消了教工住宅指标。
各单位在执行本指标过程中,如发现有需要修改和补充之处,请将意见和有关资料寄送教育部发展规划司(北京市西单大木仓胡同37号,邮编100816)。
本指标主编单位和主要起草人名单:主编单位:上海市教育委员会参编单位:上海市教育基建管理中心、上海高等教育建筑设计研究院、上海市教育发展有限公司、上海教育建设管理咨询有限公司主要起草人:林红、奚道章、欧阳瑶章、叶文俊、丁铭杰、何梅珍、甘建栋中华人民共和国教育部二○○×年×月×日目录第一章总则 (1)第二章大学、专门学院校舍建筑面积指标 (2)第一节一般规定 (2)第二节教室 (4)第三节实验室 (4)第四节图书馆 (5)第五节室内体育用房 (6)第六节校行政办公用房 (7)第七节院系及教师办公用房 (7)第八节师生活动用房 (7)第九节会堂 (8)第十节学生宿舍(公寓) (8)第十一节食堂 (8)第十二节教工单身宿舍(公寓) (8)第十三节后勤及附属用房 (9)第三章高等职业技术学院及高等专科学校校舍建筑面积指标 (10)第一节一般规定 (10)第二节高职高专院校各项校舍建筑面积指标 (11)附录一大学、专门学院留学生及外籍教师生活用房建筑面积指标 (14)附录二大学、专门学院专职科研机构用房及函授部用房建筑面积指标 (15)附录三大学、专门学院十二项校舍建筑面积分项指标 (16)附录四高职高专院校十二项校舍建筑面积分项指标 (18)附录五术语 (20)附录六本指标用词和用语说明 (21)附件普通高等学校建筑面积指标条文说明 (22)第一章总则第一条为了加强普通高等学校校舍规划建设的科学管理,改善办学条件,促进教育质量的不断提高,适应普通高等教育事业发展的需要,特制定本建筑面积指标。
普通高等学校建筑面积指标(报批稿)2008年11 月北京前言根据原建设部建标函[2004]43号通知的要求,按原建设部、国家发展和改革委员会印发的《工程项目建设标准编制程序规定》、《工程项目建设标准编写规定》(建标[2007]144号),我部负责对原国家教委编制并经原建设部、原国家计委1992年批准的《普通高等学校建筑规划面积指标》(以下简称《92指标》)进行修订。
我部委托上海市教委具体承担《92指标》修订工作,上海市教委成立了修编组。
我部发展规划司组织修编组对全国普通高等学校校舍现状作了抽样调查和实地调研,对搜集的相关资料进行了综合分析研究。
在此基础上完成了《普通高等学校建筑面积指标》征求意见稿,征求各有关部门、地区和单位的意见后,由我部召开全国审查会议,会同有关部门审查定稿。
本建筑面积指标共分三章,包括总则,大学、专门学院校舍建筑面积指标,高等职业技术学院及高等专科学校校舍建筑面积指标。
本次修订主要变更的内容为:调整高校办学规模、学科结构比例及各项校舍建筑面积指标;增列艺术院校校舍建筑面积指标;单列了师生活动用房指标;取消了教工住宅指标。
各单位在执行本指标过程中,如发现有需要修改和补充之处,请将意见和有关资料寄送教育部发展规划司(北京市西单大木仓胡同37号,邮编100816)。
本指标主编单位和主要起草人名单:主编单位:上海市教育委员会参编单位:上海市教育基建管理中心、上海高等教育建筑设计研究院、上海市教育发展有限公司、上海教育建设管理咨询有限公司主要起草人:林红、奚道章、欧阳瑶章、叶文俊、丁铭杰、何梅珍、甘建栋中华人民共和国教育部二○○×年×月×日目录第一章总则 (1)第二章大学、专门学院校舍建筑面积指标 (2)第一节一般规定 (2)第二节教室 (4)第三节实验室 (4)第四节图书馆 (5)第五节室内体育用房 (6)第六节校行政办公用房 (7)第七节院系及教师办公用房 (7)第八节师生活动用房 (7)第九节会堂 (8)第十节学生宿舍(公寓) (8)第十一节食堂 (8)第十二节教工单身宿舍(公寓) (8)第十三节后勤及附属用房 (9)第三章高等职业技术学院及高等专科学校校舍建筑面积指标 (10)第一节一般规定 (10)第二节高职高专院校各项校舍建筑面积指标 (11)附录一大学、专门学院留学生及外籍教师生活用房建筑面积指标 (14)附录二大学、专门学院专职科研机构用房及函授部用房建筑面积指标 (15)附录三大学、专门学院十二项校舍建筑面积分项指标 (16)附录四高职高专院校十二项校舍建筑面积分项指标 (18)附录五术语 (20)附录六本指标用词和用语说明 (21)附件普通高等学校建筑面积指标条文说明 (22)第一章总则第一条为了加强普通高等学校校舍规划建设的科学管理,改善办学条件,促进教育质量的不断提高,适应普通高等教育事业发展的需要,特制定本建筑面积指标。
普通高等学校建筑规划面积指标(节选)第二章大学、专门学院校舍规划建筑面积指标第一节一般规定第八条大学、专门学院的校舍规划建筑面积指标包括下列各种用房的建筑面积:一、每所学校都必须配备的有教室、图书馆、实验室实习场所及附属用房、风雨操场、校行政用房、系行政用房、会堂、学生宿舍、学生食堂、教工住宅、教工宿舍、教工食堂、生活福利及其他附属用房共十三项。
……第四章普通高等学校规划建设用地指标第一节一般规定第五十七条每所普通高等学校都应安排的规划建设用地包括各校都应配备的十三项校舍所需的建设用地、体育设施建设用地及专用绿地三大项。
根据需要已配备了其他六项校舍(或其中的一部分)的学校尚应安排相应的校舍建设补助用地。
某些院校根据教学的需要还应安排专门的实习用地如农场、牧场、林场、靶场、农机及汽车驾驶实习场、生物实习园等。
本用地指标中未包括下列各项用地面积:一、起伏较大不适于进行建筑的山地以及河流、池溏、湖泊等。
二、除农场、林场、牧场、树木园、生物实习园外的各种专门实习用地。
三、规模较大的学校的垃圾转运场及堆煤场。
四、规划建筑面积中未包括的八项校舍(见第八条)所需的建设用地。
学校需要上述四种用地的某些部分时,应在本用地指标之外专案报请有关主管部门另行拨给。
第五十八条普通高等学校校舍建设用地、体育设施建设用地、专用绿地、专门实习场地的规划用地指标均应采用学校(或系)的自然规模为基本参数。
校舍建设用地补助指标应分别采用各种有关的教职工人数及学生人数为基本参数。
第五十九条普通高等学校在工程的规划与建设中必须科学合理、节约用地,尽量集中紧凑地进行布置,在不影响使用功能的前提下适当提高建筑层数与建筑覆盖率。
教室、图书馆、实验科研用房、教工住宅、教工宿舍、学生宿舍等项建筑的平均层数不低于4.5层,建筑覆盖率不小于23.5%;食堂、风雨操场、会堂,仓库及一些生活福利附属用房的平均层数不低于1.5层,建筑覆盖率不小于31.5%。
普通高等学校建筑面积指标(报批稿)2008年11 月北京前言根据原建设部建标函[2004]43号通知的要求,按原建设部、国家发展和改革委员会印发的《工程项目建设标准编制程序规定》、《工程项目建设标准编写规定》(建标[2007]144号),我部负责对原国家教委编制并经原建设部、原国家计委1992年批准的《普通高等学校建筑规划面积指标》(以下简称《92指标》)进行修订。
我部委托上海市教委具体承担《92指标》修订工作,上海市教委成立了修编组。
我部发展规划司组织修编组对全国普通高等学校校舍现状作了抽样调查和实地调研,对搜集的相关资料进行了综合分析研究。
在此基础上完成了《普通高等学校建筑面积指标》征求意见稿,征求各有关部门、地区和单位的意见后,由我部召开全国审查会议,会同有关部门审查定稿。
本建筑面积指标共分三章,包括总则,大学、专门学院校舍建筑面积指标,高等职业技术学院及高等专科学校校舍建筑面积指标。
本次修订主要变更的内容为:调整高校办学规模、学科结构比例及各项校舍建筑面积指标;增列艺术院校校舍建筑面积指标;单列了师生活动用房指标;取消了教工住宅指标。
各单位在执行本指标过程中,如发现有需要修改和补充之处,请将意见和有关资料寄送教育部发展规划司(北京市西单大木仓胡同37号,邮编100816)。
本指标主编单位和主要起草人名单:主编单位:上海市教育委员会参编单位:上海市教育基建管理中心、上海高等教育建筑设计研究院、上海市教育发展有限公司、上海教育建设管理咨询有限公司主要起草人:林红、奚道章、欧阳瑶章、叶文俊、丁铭杰、何梅珍、甘建栋中华人民共和国教育部二○○×年×月×日目录第一章总则 (1)第二章大学、专门学院校舍建筑面积指标 (2)第一节一般规定 (2)第二节教室 (4)第三节实验室 (4)第四节图书馆 (5)第五节室内体育用房 (6)第六节校行政办公用房 (7)第七节院系及教师办公用房 (7)第八节师生活动用房 (7)第九节会堂 (8)第十节学生宿舍(公寓) (8)第十一节食堂 (8)第十二节教工单身宿舍(公寓) (8)第十三节后勤及附属用房 (9)第三章高等职业技术学院及高等专科学校校舍建筑面积指标 (10)第一节一般规定 (10)第二节高职高专院校各项校舍建筑面积指标 (11)附录一大学、专门学院留学生及外籍教师生活用房建筑面积指标 (14)附录二大学、专门学院专职科研机构用房及函授部用房建筑面积指标 (15)附录三大学、专门学院十二项校舍建筑面积分项指标 (16)附录四高职高专院校十二项校舍建筑面积分项指标 (18)附录五术语 (20)附录六本指标用词和用语说明 (21)附件普通高等学校建筑面积指标条文说明 (22)第一章总则第一条为了加强普通高等学校校舍规划建设的科学管理,改善办学条件,促进教育质量的不断提高,适应普通高等教育事业发展的需要,特制定本建筑面积指标。
精心整理普通高等学校建筑面积指标(2008标准)第七条高等学校的规划建设,应合理确定办学规模和建设规模。
校园工程项目建设应一次规划,可分期实施。
改建、扩建学校的规划建设应在充分利用原有设施的基础上进行。
第八条普通高等学校的规划建设,除执行本面积指标外,还应符合国家现行的建筑节能、环保、消防、防灾等规定和设计规范。
第二章大学、专门学院校舍建筑面积指标第一节一般规定第九条大学、专门学院各类校舍用房的配备:一、每所学校必须配备的有教室、实验室、图书馆、室内体育用房、校行政办公用房、院系及教师办公用房、师生活动用房、会堂、学生宿舍(公寓)、食堂、教工单身宿舍(公寓)、后勤及附属用房共十二项。
二、学校根据需要可以配备的有教学陈列馆、国家或省部级重点实验室、留学生及外籍教师生活用房、专职科研机构办公及研究用房、函授部办公用房、学术交流中心等用房。
表1大学、专门学院的办学规模(学生数)注:一般院校系指综合、师范、民族、理工、农林、医药、财经、政法、外语等院校。
第十二条大学、专门学院的学科结构比例按表2设定,据此与按学科分的建筑面积指标确定按学校类别分的教室、实验室和图书馆三项用房的建筑面积指标。
执行本指标时,如学校的学科结构比例与表2出入较大时,可据实对上述三项用房的建筑面积指标进行计算调整。
表2大学、专门学院的学科结构比例第十四条大学、专门学院十二项校舍建筑面积总指标宜符合表3的规定。
十二项校舍建筑面积分项指标参见附录三。
表3大学、专门学院校舍建筑面积生均总指标(㎡/生)2第十五条一般院校、体育院校教室包括各种普通教室(小教室、中教室、合班教室、阶梯教室)、制图教室及附属用房等。
艺术院校教室包括公共基础课(文化课)、专业基础课、专业课教室及附属用房,其中专业课教室又包括琴房、形体房、画室、各种中、小型排练用房等。
第十六条按学科分的教室建筑面积指标应符合表4的规定。
表4按学科分的教室建筑面积指标(㎡/生)三、自选科研项目及学生科技创新用房;四、研究生学习、实验、科研补助用房。
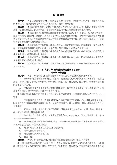
第一章总则第一条为了加强普通高等学校工程规划建设的科学管理,改善教学工作条件,促进教育质量的不断提高,适应普通高等教育事业发展的需要,制订本规划指标。
第二条本规划指标是编制、评估、审批普通高等学校总体设计任务书、校园总体规划和建设用地计划的重要依据,也是有关部门监督检查普通高等学校工程规划建设标准的尺度。
第三条本规划指标中的校舍规划建筑面积指标适用于新建、改建、扩建的一般普通高等学校;规划建设用地指标适用于新建的一般普通高等学校。
重点普通高等学校、以培养少数民族学生为主的普通高等学校、两地办学的普通高等学校及有特殊需要的普通高等学校,经主管部门批准后,可酌情提高某些教学和生活用房的规划指标。
第四条普通高等学校工程的规划建设,必须执行国家有关的法律、法规和政策,坚持勤俭办学,切实提高教学科研用房的利用率,科学合理、节约用地,不占或少占良田好地。
第五条普通高等学校工程的规划建设应符合当地城市规划的要求。
各项公用和生活福利设施应尽量利用当地提供的社会协作条件。
第六条普通高等学校工程的规划建设应一次规划分期实施。
改建、扩建学校的规划建设应在充分利用原有设施的基础上进行。
第七条普通高等学校工程的规划与建设除执行本规划指标外,尚应符合国家现行有关标准和指标的规定。
第二章大学、专门学院校舍规划建筑面积指标第一节一般规定第八条大学、专门学院的校舍规划建筑面积指标包括下列各种用房的建筑面积:一、每所学校都必须配备的有教室、图书馆、实验室实习场所及附属用房、风雨操场、校行政用房、系行政用房、会堂、学生宿舍、学生食堂、教工住宅、教工宿舍、教工食堂、生活福利及其他附属用房共十三项。
二、学校根据需要可以配备的有专职科研机构用房、夜大学函授部用房、研究生用房、进修生及干训生用房、留学生用房、外籍教师用房共六项。
本规划建筑面积指标中未包括下列八项用房。
学校如有需要,可根据实际情况报请主管部门另行审批:一、工科院校的生产性工厂及其附属用房,农林院校的生产性农场、牧场、林场及其附属用房,医学院校及个别体育院校的临床实习医院,师范院校的附中、附小、附属幼儿园,各类学校附设的子弟中小学。
普通高等学校建筑规划面积指标
一、普通高等学校建筑规划面积指标
普通高等学校建筑规划面积指标(以下简称“指标”)是根据高等学校办学实际,按
一定的建设经济标准制定的一组面积指标,其目的是针对普通高等学校建筑选址、规划设
计的面积要求。
(一)学校总体规划面积
普通高等学校总体规划面积是指学校建筑、基础设施及其余辅助面积合计的总体面积,其应与学校的办学性质及规模相适应,经济合理。
1、根据教学规模,认定学校总体规划面积。
对于普通高等学校,根据教学规模及学
校发展规划,以及教学任务、下设学科、仪器设备、物质条件等方面的要求,按照以下表
格制定学校总体规划面积:
(二)建筑主力面积
建筑主力面积应指普通高等学校法定职能内建设用地及建筑群体的占地面积,主要由
教学楼、活动主楼、行政楼/科研楼、体育场馆等组成,即以上述建筑总面积为主。
(三)
辅助工程面积
辅助工程面积指普通高等学校建筑建设以外的辅助面积,主要包括人行道、公共绿地、植物园、垃圾中转站、污水处理池、消防设施等,均应考虑绿色环保的特点,采用按需设
置原则,经济合理。
总之,普通高等学校建筑规划面积指标是为了维护学校办学效益,满足学校功能要求
而制定的一组标准,其面积由学校总体规划面积、建筑主力面积及辅助工程面积3部分组成。
普通高等学校建筑面积指标普通高等学校建筑面积指标(报批稿)2008年11 月北京前言根据原建设部建标函[2004]43号通知的要求,按原建设部、国家发展和改革委员会印发的《工程项目建设标准编制程序规定》、《工程项目建设标准编写规定》(建标[2007]144号),我部负责对原国家教委编制并经原建设部、原国家计委1992年批准的《普通高等学校建筑规划面积指标》(以下简称《92指标》)进行修订。
我部委托上海市教委具体承担《92指标》修订工作,上海市教委成立了修编组。
我部发展规划司组织修编组对全国普通高等学校校舍现状作了抽样调查和实地调研,对搜集的相关资料进行了综合分析研究。
在此基础上完成了《普通高等学校建筑面积指标》征求意见稿,征求各有关部门、地区和单位的意见后,由我部召开全国审查会议,会同有关部门审查定稿。
本建筑面积指标共分三章,包括总则,大学、专门学院校舍建筑面积指标,高等职业技术学院及高等专科学校校舍建筑面积指标。
本次修订主要变更的内容为:调整高校办学规模、学科结构比例及各项校舍建筑面积指标;增列艺术院校校舍建筑面积指标;单列了师生活动用房指标;取消了教工住宅指标。
各单位在执行本指标过程中,如发现有需要修改和补充之处,请将意见和有关资料寄送教育部发展规划司(北京市西单大木仓胡同37号,邮编100816)。
本指标主编单位和主要起草人名单:主编单位:上海市教育委员会参编单位:上海市教育基建管理中心、上海高等教育建筑设计研究院、上海市教育发展有限公司、上海教育建设管理咨询有限公司主要起草人:林红、奚道章、欧阳瑶章、叶文俊、丁铭杰、何梅珍、甘建栋中华人民共和国教育部二○○×年×月×日目录第一章总则 (1)第二章大学、专门学院校舍建筑面积指标 (2)第一节一般规定 (2)第二节教室 (4)第三节实验室 (4)第四节图书馆 (5)第五节室内体育用房 (6)第六节校行政办公用房………………………………………… (7)第七节院系及教师办公用房………………………………………… (7)第八节师生活动用房 (7)第九节会堂………………………………………………… (8)第十节学生宿舍(公寓) (8)第十一节食堂 (8)第十二节教工单身宿舍(公寓) (8)第十三节后勤及附属用房 (9)第三章高等职业技术学院及高等专科学校校舍建筑面积指标 (10)第一节一般规定 (10)第二节高职高专院校各项校舍建筑面积指标 (11)附录一大学、专门学院留学生及外籍教师生活用房建筑面积指标 (14)附录二大学、专门学院专职科研机构用房及函授部用房建筑面积指标 (15)附录三大学、专门学院十二项校舍建筑面积分项指标 (16)附录四高职高专院校十二项校舍建筑面积分项指标 (18)附录五术语 (20)附录六本指标用词和用语说明………………………………………………… (21)附件普通高等学校建筑面积指标条文说明 (22)第一章总则第一条为了加强普通高等学校校舍规划建设的科学管理,改善办学条件,促进教育质量的不断提高,适应普通高等教育事业发展的需要,特制定本建筑面积指标。
学校建筑设计应遵循的“建筑专业”设计规范有:《普通高等学校建筑面积指标》——2008版(第三章及条文说明) ——92版同时进行参考
《高等职业学校建设标准》教育部——2012征求意见稿
《中小学校建筑设计规范GB50099-2011》可参考中学部分
《民用建筑设计通则GB50352-2005》
《建筑设计防火规范GB 50016--2006》新防火规范2015-5-1实施《建筑设计资料集第二版》——3
《城市道路和建筑物无障碍设计规范JGJ50-2001》
《公共建筑节能设计规范GB 50189-2005》
《建筑内部装修设计防火规范GB50222-95》
《民用建筑隔声设计规范GBJ 118-88》
《建筑采光设计标准GB/T 50033--2001》
《建筑工程程建筑面积计算规范GB/T 50353-2005》
《2009全国民用建筑工程设计技术措施规划、建筑、景观分册》所在地区的节能设计标准,各制图规范(略)
如果有图书馆,需遵循《图书馆建筑设计规范JGJ 38-99》
如果有宿舍,需遵循《宿舍建筑设计规范JGJ 36-2005》
如果有食堂,需遵循《饮食建筑设计规范JGJ64-89》
如果有地下室,需遵循《地下工程防水技术规范GB50108-2001》如果有地下车库,需遵循《汽车库建筑设计规范JGJ100-98》和《汽车库、修车库、停车场设计防火规范GB50067-97》
如果有人防,需遵循《人民防空地下室设计规范GB50038-2005》和《人民防空工程设计防火规范GB50098-98》。
普通高等学校建筑规划面积指标一、学生宿舍面积指标宿舍面积是体现高等学校基础设施建设水平的重要指标。
根据教育部的规定,学生宿舍的建筑面积应满足以下要求:1.针对本科生的宿舍,标准面积应不低于8平方米/人,包括卧房、卫生间、阳台等区域。
2.针对研究生的宿舍,标准面积应不低于10平方米/人,包括卧房、卫生间、阳台等区域。
二、教室面积指标教室作为学生上课学习的场所,其面积标准应满足学生的学习需求和教学质量的要求。
1.对于大型专业课程教室,建筑面积应满足每人要求不低于2平方米,并且考虑到相应的设备和设施。
2.对于小型专业课程教室,建筑面积应满足每人要求不低于1.5平方米,并且考虑到相应的设备和设施。
3.对于普通理论课教室,建筑面积应满足每人要求不低于1平方米,并且考虑到相应的设备和设施。
三、实验室面积指标实验室是高等学校教学科研的重要场所,其面积应满足实验教学的需求和安全要求。
1.基本实验室的建筑面积应按每个学生不低于1.5平方米进行规划。
2.高级实验室的建筑面积应按每个学生不低于2平方米进行规划。
3.特殊实验室(如生物安全实验室、化学实验室等)的建筑面积应按每个学生不低于2.5平方米进行规划。
四、图书馆面积指标图书馆是学生学习和自主阅读的重要场所,其面积应满足学生的需求和图书馆的功能要求。
1.根据学校规模和师生比例,图书馆的建筑面积应按每个学生不低于0.6平方米进行规划。
2.同时考虑到阅览室、自习室、电子阅览室、儿童阅览室等功能的需求,提供相应的建筑面积。
五、体育场馆面积指标体育场馆是学校体育锻炼和体育教学的重要场所,其面积应满足学生体育活动的需求和教学的要求。
1.学校应提供标准田径场,并考虑到学校规模、师生比例和体育课程需求,提供相应的建筑面积。
2.学校应提供标准体育馆,并考虑到学校规模、师生比例和体育课程需求,提供相应的建筑面积。
综上所述,普通高等学校的建筑规划面积指标是根据学校教育教学需求、学生生活需求和各项职能要求来确定的。
普通高等学校建筑面积指标摘要为了保障教学与科研的需求,普通高等学校需要有一定的建筑面积。
本文将介绍普通高等学校建筑面积指标,包括计算方法、具体数值、影响因素等。
通过了解这些指标,可以更好地规划和设计普通高等学校的建筑,提高学校的教学、科研和管理水平。
计算方法普通高等学校建筑面积指标是指以每个在校学生为计量单位,按照一定的面积指标来计算所需的教学、科研、生活的建筑面积。
常见的计算方法如下:1. 教学建筑面积指标教学建筑是用于课堂教育和教学科研的场所,包括图书馆、电教馆、实验楼、讲授楼、多媒体教室、电脑室等。
根据国家相关规定,教学建筑面积指标为每位在校学生不少于2.5平方米。
以某个普通高等学校在校学生数为10,000人为例,需要的教学建筑面积应该为:10,000 * 2.5 = 25,000平方米。
2. 科研建筑面积指标科研建筑是用于科学研究和技术开发等科研活动的场所,包括实验室、实验中心、科研楼等。
根据国家相关规定,科研建筑面积指标为每位在校学生不少于0.3平方米。
以某个普通高等学校在校学生数为10,000人为例,需要的科研建筑面积应该为:10,000 * 0.3 = 3,000平方米。
3. 生活建筑面积指标生活建筑是指为学生提供住宿、饮食、娱乐、体育和医疗等生活服务的场所,包括宿舍、食堂、教工宿舍、体育馆、医院等。
根据国家相关规定,生活建筑面积指标为每位在校学生不少于3.5平方米。
以某个普通高等学校在校学生数为10,000人为例,需要的生活建筑面积应该为:10,000 * 3.5 = 35,000平方米。
具体数值以上三种不同类型的建筑面积指标是根据国家相关政策规定而来,其实际数值并不是唯一的,视学校具体情况而定。
下表是根据不同省份学校规模和地域条件制订的建筑面积指标,供参考:省份规模教学面积科研面积生活面积北京市10000人 2.5平方米/人0.3平方米/人 4.5平方米/人上海市10000人 2.5平方米/人0.3平方米/人 4.2平方米/人广东省10000人 2.5平方米/人0.3平方米/人4平方米/人四川省10000人 2.5平方米/人0.25平方米/人 4.5平方米/人湖南省10000人 2.2平方米/人0.2平方米/人 4.5平方米/人山西省10000人 2.5平方米/人0.25平方米/人 4.5平方米/人需要注意的是,具体数值还与学校的办学类型、学科专业设置、人才培养目标等有关,进行具体规划时应结合实际情况进行。
普通高等学校建筑面积指标普通高等学校建筑面积指标是指在设计和建设高等学校建筑时需要考虑的建筑面积的相关指标。
普通高等学校作为一个教育机构,具有一定的规模和功能需求,因此需要合理规划和配置建筑空间来满足学院及学生的教学、研究、生活和公共活动的需要。
下面将从校内教学区、研究区、生活区和公共活动区四个方面详细介绍普通高等学校建筑面积的主要指标。
首先,校内教学区的建筑面积是学校建筑中最为重要的部分之一、校内教学区主要包括教室、实验室、图书馆等教学及学术活动空间。
根据不同学科和教学形式的需求,教室的面积应根据学生人数来确定,一般常见的教室面积为20-30平方米/人。
实验室的建筑面积则需要考虑实验仪器设备、实验台和实验区域的放置,一般应根据实验项目和实验人数来确定,常见的实验室面积为每个实验台约10-20平方米。
图书馆作为学校的知识和学术资源中心,建筑面积应根据图书馆的馆藏量来确定,一般以每个馆藏书籍存放的面积为准,一般为每千册图书需提供150-200平方米的馆舍面积。
其次,研究区的建筑面积是为研究人员和科研团队提供科研和研究活动的空间。
研究区主要包括科研实验室、研究室、研究设备等。
科研实验室的建筑面积根据科研需求和实验项目的复杂程度来确定,一般为每个实验室15-20平方米/人。
研究室的建筑面积则根据科研人员的数量和研究工作的性质来确定,一般为每个研究室5-10平方米/人。
研究设备的建筑面积应根据设备种类和数量来确定,一般需提供相应的设备存放空间。
第三,生活区的建筑面积是为学生提供宿舍、食堂、学生活动中心等生活和休闲娱乐空间的区域。
宿舍楼的建筑面积应根据学生人数来确定,一般每个学生提供10-15平方米的宿舍面积。
食堂的建筑面积要考虑就餐人数、就餐时间和饭菜种类,一般以每个就餐人数提供2-5平方米的用餐面积。
学生活动中心的建筑面积应考虑到学生娱乐休闲需求,一般根据学生人数提供适当的活动空间。
最后,公共活动区的建筑面积是为整个学校师生提供公共活动和社交交流空间的区域。
普通高等学校建筑面积指标(报批稿)2008年11 月北京前言根据原建设部建标函[2004]43号通知的要求,按原建设部、国家发展和改革委员会印发的《工程项目建设标准编制程序规定》、《工程项目建设标准编写规定》(建标[2007]144号),我部负责对原国家教委编制并经原建设部、原国家计委1992年批准的《普通高等学校建筑规划面积指标》(以下简称《92指标》)进行修订。
我部委托上海市教委具体承担《92指标》修订工作,上海市教委成立了修编组。
我部发展规划司组织修编组对全国普通高等学校校舍现状作了抽样调查和实地调研,对搜集的相关资料进行了综合分析研究。
在此基础上完成了《普通高等学校建筑面积指标》征求意见稿,征求各有关部门、地区和单位的意见后,由我部召开全国审查会议,会同有关部门审查定稿。
本建筑面积指标共分三章,包括总则,大学、专门学院校舍建筑面积指标,高等职业技术学院及高等专科学校校舍建筑面积指标。
本次修订主要变更的内容为:调整高校办学规模、学科结构比例及各项校舍建筑面积指标;增列艺术院校校舍建筑面积指标;单列了师生活动用房指标;取消了教工住宅指标。
各单位在执行本指标过程中,如发现有需要修改和补充之处,请将意见和有关资料寄送教育部发展规划司(北京市西单大木仓胡同37号,邮编100816)。
本指标主编单位和主要起草人名单:主编单位:上海市教育委员会参编单位:上海市教育基建管理中心、上海高等教育建筑设计研究院、上海市教育发展有限公司、上海教育建设管理咨询有限公司主要起草人:林红、奚道章、欧阳瑶章、叶文俊、丁铭杰、何梅珍、甘建栋中华人民共和国教育部二○○×年×月×日目录第一章总则 (1)第二章大学、专门学院校舍建筑面积指标 (2)第一节一般规定 (2)第二节教室 (4)第三节实验室 (4)第四节图书馆 (5)第五节室内体育用房 (6)第六节校行政办公用房 (7)第七节院系及教师办公用房 (7)第八节师生活动用房 (7)第九节会堂 (8)第十节学生宿舍(公寓) (8)第十一节食堂 (8)第十二节教工单身宿舍(公寓) (8)第十三节后勤及附属用房 (9)第三章高等职业技术学院及高等专科学校校舍建筑面积指标 (10)第一节一般规定 (10)第二节高职高专院校各项校舍建筑面积指标 (11)附录一大学、专门学院留学生及外籍教师生活用房建筑面积指标 (14)附录二大学、专门学院专职科研机构用房及函授部用房建筑面积指标 (15)附录三大学、专门学院十二项校舍建筑面积分项指标 (16)附录四高职高专院校十二项校舍建筑面积分项指标 (18)附录五术语 (20)附录六本指标用词和用语说明 (21)附件普通高等学校建筑面积指标条文说明 (22)第一章总则第一条为了加强普通高等学校校舍规划建设的科学管理,改善办学条件,促进教育质量的不断提高,适应普通高等教育事业发展的需要,特制定本建筑面积指标。
普通高等学校建筑面积指标
1 建筑面积指标定义
建筑面积指标是指普通高等学校中建筑物面积的指标。
它代表着
学校设施的覆盖和空间使用程度。
一般来说,学校的建筑面积指标越高,说明学校的建筑物的规模越大,教学设施水平越高,让学生得以
尽情地学习,享受一个优质的学习环境。
2 建筑面积指标的重要性
建筑面积指标对于升学、考试有很大的影响,在一定程度上,建
筑面积指标体现了学校的质量。
高质量学校除其他指标外,常常与建
筑面积指标有关。
根据Free Education Policy的要求,在完善的、
更和谐的学习环境中,学生可以更有效地完成学习任务;从学术研究
角度看,优质及完善的学校硬件设施,能保证学生的参与、认知活动
的进行,以及教师的无限激励;更不用说追求进步,实现晋升所必须
的资源投入。
3 建筑面积指标的确定
建筑面积指标要对学校建筑物的面积进行具体的统计,以确定当
前学校的建筑物面积指标。
一般来说,建筑面积指标通过将学校的地
形平面图按照其面积确定其建筑面积指标,同时看目录上的施工面积,计算出地类面积,使用混凝土应力来计算某个施工面积所在面积,以
得出学校确定的建筑面积。
4 指标在学校建设中的运用
建筑面积指标及其体现出来的空间使用水平,影响到普通高等学校管理决策上的投资和规划,也是课程建设中必不可少的参考依据,尤其是从立项申报到建设实施的过程中,都离不开建筑面积指标的运用,这样子才能使课程建设具备特定的管理效果,让财政投资能够产生应有的效果。
普通高等学校建筑面积指标(报批稿)2008年11 月北京前言根据原建设部建标函[2004]43号通知的要求,按原建设部、国家发展和改革委员会印发的《工程项目建设标准编制程序规定》、《工程项目建设标准编写规定》(建标[2007]144号),我部负责对原国家教委编制并经原建设部、原国家计委1992年批准的《普通高等学校建筑规划面积指标》(以下简称《92指标》)进行修订。
我部委托上海市教委具体承担《92指标》修订工作,上海市教委成立了修编组。
我部发展规划司组织修编组对全国普通高等学校校舍现状作了抽样调查和实地调研,对搜集的相关资料进行了综合分析研究。
在此基础上完成了《普通高等学校建筑面积指标》征求意见稿,征求各有关部门、地区和单位的意见后,由我部召开全国审查会议,会同有关部门审查定稿。
本建筑面积指标共分三章,包括总则,大学、专门学院校舍建筑面积指标,高等职业技术学院及高等专科学校校舍建筑面积指标。
本次修订主要变更的内容为:调整高校办学规模、学科结构比例及各项校舍建筑面积指标;增列艺术院校校舍建筑面积指标;单列了师生活动用房指标;取消了教工住宅指标。
各单位在执行本指标过程中,如发现有需要修改和补充之处,请将意见和有关资料寄送教育部发展规划司(北京市西单大木仓胡同37号,邮编100816)。
本指标主编单位和主要起草人名单:主编单位:上海市教育委员会参编单位:上海市教育基建管理中心、上海高等教育建筑设计研究院、上海市教育发展有限公司、上海教育建设管理咨询有限公司主要起草人:林红、奚道章、欧阳瑶章、叶文俊、丁铭杰、何梅珍、甘建栋中华人民共和国教育部二○○×年×月×日目录第一章总则 (1)第二章大学、专门学院校舍建筑面积指标 (2)第一节一般规定 (2)第二节教室 (4)第三节实验室 (4)第四节图书馆 (5)第五节室内体育用房 (6)第六节校行政办公用房 (7)第七节院系及教师办公用房 (7)第八节师生活动用房 (7)第九节会堂 (8)第十节学生宿舍(公寓) (8)第十一节食堂 (8)第十二节教工单身宿舍(公寓) (8)第十三节后勤及附属用房 (9)第三章高等职业技术学院及高等专科学校校舍建筑面积指标 (10)第一节一般规定 (10)第二节高职高专院校各项校舍建筑面积指标 (11)附录一大学、专门学院留学生及外籍教师生活用房建筑面积指标 (14)附录二大学、专门学院专职科研机构用房及函授部用房建筑面积指标 (15)附录三大学、专门学院十二项校舍建筑面积分项指标 (16)附录四高职高专院校十二项校舍建筑面积分项指标 (18)附录五术语 (20)附录六本指标用词和用语说明 (21)附件普通高等学校建筑面积指标条文说明 (22)第一章总则第一条为了加强普通高等学校校舍规划建设的科学管理,改善办学条件,促进教育质量的不断提高,适应普通高等教育事业发展的需要,特制定本建筑面积指标。
精心整理普通高等学校建筑面积指标(2008标准)第七条高等学校的规划建设,应合理确定办学规模和建设规模。
校园工程项目建设应一次规划,可分期实施。
改建、扩建学校的规划建设应在充分利用原有设施的基础上进行。
第八条普通高等学校的规划建设,除执行本面积指标外,还应符合国家现行的建筑节能、环保、消防、防灾等规定和设计规范。
第二章大学、专门学院校舍建筑面积指标第一节一般规定第九条大学、专门学院各类校舍用房的配备:一、每所学校必须配备的有教室、实验室、图书馆、室内体育用房、校行政办公用房、院系及教师办公用房、师生活动用房、会堂、学生宿舍(公寓)、食堂、教工单身宿舍(公寓)、后勤及附属用房共十二项。
二、学校根据需要可以配备的有教学陈列馆、国家或省部级重点实验室、留学生及外籍教师生活用房、专职科研机构办公及研究用房、函授部办公用房、学术交流中心等用房。
表1大学、专门学院的办学规模(学生数)注:一般院校系指综合、师范、民族、理工、农林、医药、财经、政法、外语等院校。
第十二条大学、专门学院的学科结构比例按表2设定,据此与按学科分的建筑面积指标确定按学校类别分的教室、实验室和图书馆三项用房的建筑面积指标。
执行本指标时,如学校的学科结构比例与表2出入较大时,可据实对上述三项用房的建筑面积指标进行计算调整。
表2大学、专门学院的学科结构比例第十四条大学、专门学院十二项校舍建筑面积总指标宜符合表3的规定。
十二项校舍建筑面积分项指标参见附录三。
表3大学、专门学院校舍建筑面积生均总指标(㎡/生)2第十五条一般院校、体育院校教室包括各种普通教室(小教室、中教室、合班教室、阶梯教室)、制图教室及附属用房等。
艺术院校教室包括公共基础课(文化课)、专业基础课、专业课教室及附属用房,其中专业课教室又包括琴房、形体房、画室、各种中、小型排练用房等。
第十六条按学科分的教室建筑面积指标应符合表4的规定。
表4按学科分的教室建筑面积指标(㎡/生)三、自选科研项目及学生科技创新用房;四、研究生学习、实验、科研补助用房。