中小学教育行风民主评议问卷调查表
- 格式:doc
- 大小:202.02 KB
- 文档页数:14
行风评议问卷调查表_行风建设行风评议问卷调查表为加强学校行业作风建设,县政府纠风办、县教育局对全县中、小学行风建设进行问卷调查。
请您根据表中所列内容,在您认为合适项目下进行选择并划”√”。
谢谢您合作!评议人身份:_______序号项目满意基本满意不满意1学校执行收费政策情况,是否按规定项目、标准收费,是开据财政部门统一印制票据。
2学校执行收费公示制、收费承诺制情况。
3学校有无代收保险费等乱收代办费问题。
4学校有无强行要求学生订报刊和推销复习资料及学习用品问题。
5学校是否有以勤工俭学名义向学生摊派钱物问题。
6学校或教师有无以盈利为目乱办班、乱补课、乱发复习资料现象。
7教师有无体罚学生行为,有无收受和索要学生钱物问题。
8对群众举报、投诉问题,学校是否给予解决、解答。
9学校办学行为是否规范。
书面反映问题中学行风建设工作汇报八里台中学行风建设以”科学发展观”为指导,以”创先争优活动为平台,认真执行上级各部门下发关于行风建设文件精神,取得了一定成效,现将2011年行风建设情况作以汇报。
一、加强组织领导,明确分工我校一贯重视正面形象、重视品牌树立,将教风、师风、服务之风放在行风建设重要位置。
为加强组织领导,学校成立了行风建设工作领导小组,由校长亲任组长,副校长任副组长,成员由中层领导和老师代表组成,并聘请两位退休教师薛炳权、辛礼深为学校行风建设监督员,领导小组分工明确,责任落实,切实起到了管理与监督作用。
二、大力宣传,提高教职工思想意识首先组织宣传,通过我校广播、板报、宣传栏等方式进行广泛宣传,让行风建设深入人心,全校师生对行风建设观念有了新认识。
其次,组织教职工学习上级各部门有关加强行风建设文件,领会精神实质。
认真学习《中小学教师职业道德规范》、《教育法》、《教师法》、《未成年人保护法》等法律法规,让全体教职工认清了形势,增强了法律意识,加强了自身修养。
学校领导高度重视,落实了责任,宣传与学习深入人心,师生认同,为我校行风建设创”三风”打下基础。
民主评议政风行风工作问卷调查表
您好:
真诚地感谢您对民主评议福田区教育局政风行风工作的支持!希望通过您对教育局政风行风建设情况做出客观、公正的评价。
请如实填写问卷调查表并在相应的栏目内划上“ √ ”,如果您认为福田区教育局政风行风还存在一些具体问题,请在“具体意见和建议”栏中提出。
注:对于署名提出具体意见、建议且被教育行政部门采纳的,或者举报被查实的,可以按照相关规定给予适当的奖励。
福田区教育局政风行风评议工作
领导小组办公室
二○○七年五月。
附件1:
中小学教育行风民主评议问卷调查表学校名称:填表人身份:学生○家长○教职工○
填表说明:1、请对照各项评议内容,在您认同的栏目内打“√”;
2、请根据您的身份,在学生○家长○教职工○对应的“○”内打“√”。
3、如有意见和建议,请在问卷调查表背面填写。
附件2:
中小学教育行风民主评议量化考核表(一)
学校名称:考核总分:
- 4 -
中小学教育行风民主评议量化考核表(二)
- 5 -
- 6 -
中小学教育行风民主评议量化考核表(三)
- 7 -
- 8 -
附件3:
中小学教育行风民主评议情况反馈表
(区教育行风民主评议工作小组填写)
附件四:市中区中小学教育行风民主评议情况统计表填报单位:年月日
注:1、此表请各乡镇教委办妥善保存,每年11月15日前上报中小学教育行风民主评议情况使用。
2、区直学校按综合评价满意率或综合评价分数由高到低排序,辖区内所采用的评议量化方式(满意率)要统一。
3、如果辖区内不同学段学校评议标准不同,则按不同学段单独排序,并在“学校名称”列和“序号”列中间加一列“学段”,分不同学段注明。
民主评议问卷调查表
曹庄小学民主评议问卷调查表
为了进一步加强我校师德师风建设,提高全体教职员工教书育人的意识,搞好我校民主评议行风工作,现向各位家长发放《教育行风建设民主评议问卷调查表》,请您在百忙之中抽空在下面各条的()里打上“√”,谢谢您对学校工作的支持!
1.学校收费有没有公示?()有()没有
2.学校有没有巧立名目乱收费的现象?()有()没有3.教师的言行、举止等是否符合教师职业形象?
()符合()不符合()个别不符合
4.教师有没有体罚、变相体罚或辱骂学生的现象?
()没有()个别()较多
5.教师有没有向您推销其他教学用书?
()没有()个别教师存在()很普遍
6.教师批改作业是否及时?()及时()不及时
7.学校有没有教师有有偿家教或违规补课的现象?
()没有()个别()较多
8.教师有没有不按时上、下课,中途离开课堂、上课接听手机的现象?
()没有()个别()较多
9.教师有没有辅导学习困难的学生?
()经常有()有()没有
10.教师有没有动员学习差的同学转学?()有()没有
11.教师有没有向学生家长提出无理要求或托家长办事?
()有()没有
12.你认为我校教师队伍中的教师素质如何?
()较高()一般()有待提高
13.你对我校廉政勤政、服务态度、办事效率、工作作风、服务水平等方面情况的看法是?
()满意()不满意()一般,有待加强。
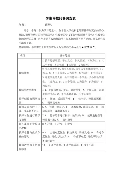
学校政风行风建设情况问卷测评表(学校)尊敬的各位评议代表及家长:您好!为进一步推进我县教育系统行风建设,有针对性地开展纠风工作,我们组织对县内各学校进行民主评议行风,希望您本着客观、公正、无私的态度,根据平时了解的情况,实事求是地填写下列调查表。
谢谢您的合作和支持!宜阳县教体局行风评议监督电话:序调查内容满基本不不1 落实中央八项规定情况(四风问题)2 贯彻执行党和政府教育方针、政策,依法办学的情况3 教师对待教学的态度情况4 教职员工对待学生和家长态度的情况5 干部、教师廉洁从教、廉洁奉公执行情况6 减轻中小学生过重课业负担情况7 学校执行教育收费政策、规范教育收费行为的情况8 是否存在乱办班、乱补课、强行征订报刊资料等情况9 学校校容、校面貌建设情况和后勤管理情况1学校对群众反映热点问题的态度和查处纠正情况1学校工作作风的情况(有无门难进、话难听、事难办等)1实行校务公开情况(财务、教务、职评、评优等事项)1学校风气和教书育人情况1校风、教风、学风建设情况1你对学校行风的总体评价您认为我校行风方面还存在哪些问题?对我校行风建设有何意见和建议?填表说明:请对照各项评议内容,在您认同的项目上打“√”学校收费情况调查表尊敬的各位评议代表及家长:您好!为进一步推进我县教育系统行风建设,有针对性地开展纠风工作,我们组织对各学校进行民主评议行风,希望您本着客观、公正、无私的态度,根据平时了解的情况,实事求是地填写下列调查表。
谢谢您的合作和支持!宜阳县教体局行风评议监督电话:序学校是否有下列问题有无1 学校在义务教育阶段有否执行收费公示制2 有无自立收费项目和超标准收费行为3 学校有无强制性或变相向学生收取服务性收费项目,以各种名义向学4 学校有无强行要求学生订报刊和推销复习资料及学习用品问题5 学校或教师有无以盈利为目的的乱办班、乱补课、乱发复习资料现象6 教师有无体罚学生行为,有无收受和索要学生钱物问题7 学校是否给学生开据财政部门统一印制的票据8 学校执行招生政策、规定以及目标计划有否向社会公示9 对群众举报、投诉的问题,学校是否给予解决、解答1学校办学行为是否规范1学校有否与招生挂钩向学生乱收费现象您遇到学校不正之风的问题是什么?对教育系统行风建设有何建议和意见。
民主评议行风、师德师风建设,纪律教育问卷调查表(家长类)宏阳小学民主评议行风、师德师风建设、纪律教育问卷调查情况汇总表(家长类)2011年6月17日下午3:00--4:30宏阳小学会议室,德育处组织40人进行教育系统民主评议行风、师德师风建设、纪律教育座谈会,并进行了相关的问卷调查。
其中33名学生家长、5名周边社区居民、2名大井头居委会干部。
发出问卷40份,收回40份。
现把问卷调查情况统计如下:1.学校收费公示的情况(34 人)有(2人)没有(4 人)不清楚2.学校有没有向家长收取赞助费或捐赠(4人)有(36人)没有3.学校有没有每学期定期与家长沟通联系(38人)有(2人)没有4.学校有没有在组织学生外出活动时征求家长意见(40人)有(0人)没有5.您的孩子有没有受到教师歧视的现象(1人)有(39人)没有6.学校有没有教师做有偿家教或违规补课的现象(30人)没有(9人)个别(1人)较多7.学校有没有体罚或变相体罚学生的现象(30人)没有(10人)个别()较多8.学校有没有以教谋私、强迫让家长办事或接受家长宴请收受家长购物卡等各种礼物的现象(38人)没有(2人)个别()较多9.学校教师有没有在上班时间玩麻将(含在电脑上玩麻将等各种电子游戏)的情况(36人)没有(3人)个别(1人)较多14、可否星期一才穿校服,其它时间自由穿?夏天很热,还带红领巾?15、下雨天,家长可否进入学校接孩子或找孩子?16、女教师不要上班时穿得过分暴露,以免影响小孩子上课。
最好穿工作服上班。
17、体育课老师责任心要加强,知道或发现学生打架要及时制止教育,以免小事闹大。
18、下午放学后能否组织些兴趣班或举行一些体育活动?太早放学,家长接送不方便。
19、同年级各班的学科教师配备要平衡。
20、老师的更换不要太频繁。
21、音乐课里学生学到的东西很少。
22、学校的“综合课程”有名无实,被其它课占用。
23、低年级的音乐课学生经常在课室看碟。
学校师德师风(学生)问卷调查表亲爱的同学们:你好!为了全面了解我校师生教师师德师风建设情况,现制定师德师风问卷调查表,请同学们在下面几项内容相应的()里如实打上“ √ ”。
本次调查不写姓名。
谢谢!1、教师对你的生活、学习是否关心。
()关心()一般()不关心2、教师是否平等对待每一位学生。
()是()否3、教师批评学生的用语是否文明。
()是()不文明4、教师是否会讽刺挖苦学生。
()会()不会5、教师的形象(言行。
举止、着装等)是否具有表率作用。
()有()没有6、教师是否会在课堂内接听手机、抽烟。
()会()偶尔()不会7、教师是否存在变相体罚学生的现象。
()存在()不存在8、教师是否存在不备课就上课的现象。
()存在()不存在9、教师是否存在有偿家教现象。
()存在()不存在10、教师是否按时上下课。
()按时()不按时11、教师是否按时批改作业。
()按时()不按时12、教师是否存在不批作业现象。
()存在()不存在13、教师是否会利用课余时间对学生进行无偿辅导。
()会()不会14、你对教师和学校有什么意见或建议:_____________________________________________________________________________________________________________________________________ ________________________________________________________________________ ____________________________________________________________________学生对教师师德师风评价表。
附件1:
中小学教育行风民主评议问卷调查表
2、请根据您的身份,在学生○家长○教职工○对应的“○”内打“√”。
附件2:
中小学教育行风民主评议量化考核表(一)
学校名称:考核总分:
- 3 -文档收集于互联网,如有不妥请联系删除.
- 4 -文档收集于互联网,如有不妥请联系删除.
- 5 -文档收集于互联网,如有不妥请联系删除.
- 6 -文档收集于互联网,如有不妥请联系删除.
- 7 -文档收集于互联网,如有不妥请联系删除.
附件3:
中小学教育行风民主评议情况反馈表
(区教育行风民主评议工作小组填写)
附件四:市中区中小学教育行风民主评议情况统计表填报单位:年月日
注:1、此表请各乡镇教委办妥善保存,每年11月15日前上报中小学教育行风民主评议情况使用。
2、区直学校按综合评价满意率或综合评价分数由高到低排序,辖区内所采用的评议量化方式(满意率)要统一。
3、如果辖区内不同学段学校评议标准不同,则按不同学段单独排序,并在“学校名称”列和“序号”列中间加一列“学段”,分不同学段注明。
榆林市第七小学民主评议学校师德师风情况学生问卷调查表(建议在家长的辅导下填写)-------同学你好!真诚地感谢你对民主评议我校校风情况工作的支持!希望您对学校师德师风情况做出客观、公正的评价。
一、你的基本情况,在相应内容上打“√”或按要求填上有关内容。
1、性别: 男()女()2、年级:一年级()二年级()三年级()四年级()五年级()六年级()3、政治面貌 : 少先队员()一般学生()4、年龄: ()5、是否独生子女 : 是()否()二、请根据你的考虑,选择每个问题的答案。
1、你认为我们学校教师在如下几个方面问题中所表现的现状是:A.很好B.较好C.一般D.较差E.很差1)拥护党的领导,关心国家大事,社会公德意识强。
()2)热爱教育事业,刻苦钻研业务,集中精力搞好教学与科研。
()3)以良好的品德行为影响学生。
()4)爱护关心尊重学生,平等公平地对待学生。
()5)注重学生全面发展。
()6)注意培养学生优良的学风。
()7)知识扎实,业务能力强。
()8)掌握并遵守教育规律,不断改进教学方式方法。
()9)了解学生的实际需求,调动学生学习的积极性,提高学生学习的实效性。
()10)谦虚谨慎,维护其他老师的尊严。
()11)有高尚情操和奉献精神。
()12)自觉抵制社会不良风气的影响。
()13)衣着整齐得体,语言规范健康。
()14)礼貌待人,作风正派,以身作则,注重身教。
()15)善于与学生沟通。
()2、当班上某个同学上课迟到了5分钟,你观察老师通常的做法是? ( )A.耐心劝导B.置之不理C.批评教育3、就多数老师而言,课后他们愿意和同学一起讨论问题吗? ( )A.很愿意B.比较愿意C.一般D.比较不愿意E.很不愿意4、正在上课的教师的手机铃响,教师是 ( )A.在教室内接听B.在教室外接听C.关机,不接听D.没有带手机进教室现象5、你们老师上课提问时()A.能面向全体学生,让每个同学都有机会发言B.只提问成绩好的,从不提问成绩差的C.成绩好的同学提问机会多,成绩差的同学很少提问D.上课很少提问6、在教学过程中,你认为教师讲课如何?()A.整体不错B.整体一般C.部分较差D.整体较差7、你认为什么样的教学风格更能吸引学生?A.活泼的B.严谨的C.民主的D.优美的E.朴实的F.细腻的G.自由的8、你认为我们学校老师的整体素质如何?()A.很好B.较好C.一般D.较差E.很差9、你对我校教师的职业道德素质满意吗?()A.很满意B.较满意C.一般D.不太满意E.非常不满意10、你认为你熟悉的老师是怎样的?()A和蔼可亲,像亲人一样关心和爱护学生B衣着整洁得体,语言规范健康,礼貌待人,作风正派,以身作则C爱护全体学生,尊重学生,平等、公平地对待学生D散漫随意,教学敷衍E其他-------------------------------11、你喜欢老师的类型是怎样的?(可多选,请按你喜欢的程度排序)()A热爱本职工作,工作严谨、认真负责B礼貌待人,作风正派,语言规范健康,以身作则,注重身教C遵守教育规律,不断改进教学方式方法D其他-------------------------------12、你认识的老师中,最让你反感的是哪些地方?(单选)()A不关心学生 B不热爱教师职业 C品行不端,言行不像老师D不平等对待学生 E责任心不强,教学散漫 F其他---------------------13、你认为在师德师风师能方面做得比较好的是下列哪一类老师?A.语文老师B.数学老师C.英语老师D.音乐老师 E 、体育老师 F、美术老师G、其他14、您对任课教师师德师风的总体评价是A.优,即8 0分以上B.良,即70—80分C.差,即70分以下三、下面列出的是提高我校教师师德师风师能的措施,请选择每个措施的重要程度。
民主评议学校调查问卷表(教师)
您好:
按照我校民主评议学校工作实施方案要求,就学校校务管理公开、办学行为规范、利民政策落实、师德师风建设、制度建设
新华中心校
2013年12月16日
民主评议学校调查问卷表(家长、社会人士)
您好:
按照我校民主评议学校工作实施方案要求,就学校校务管理公开、办学行为规范、利民政策落实、师德师风建设、制度建设
新华中心校
2013年12月16日
民主评议学校调查问卷表(学生)
你好:
按照我校民主评议学校工作实施方案要求,就学校校务管理公开、办学行为规范、利民政策落实、师德师风建设、制度建设
新华中心校
2013年12月16日。
附件1:
中小学教育行风民主评议问卷调查表
2、请根据您的身份,在学生○家长○教职工○对应的“○”内打“√”。
3、如有意见和建议,请在问卷调查表背面填写。
附件2:
中小学教育行风民主评议量化考核表(一)
学校名称:考核总分:
- 4 -
中小学教育行风民主评议量化考核表(二)
- 5 -
- 6 -
中小学教育行风民主评议量化考核表(三)
- 7 -
- 8 -
附件3:
中小学教育行风民主评议情况反馈表
(区教育行风民主评议工作小组填写)
附件四:市中区中小学教育行风民主评议情况统计表填报单位:年月日
注:1、此表请各乡镇教委办妥善保存,每年11月15日前上报中小学教育行风民主评议情况使用。
2、区直学校按综合评价满意率或综合评价分数由高到低排序,辖区内所采用的评议量化方式(满意率)要统一。
3、如果辖区内不同学段学校评议标准不同,则按不同学段单独排序,并在“学校名称”列和“序号”列中间加一列“学段”,分不同学段注明。