宿舍标准
- 格式:docx
- 大小:25.37 KB
- 文档页数:14
宿舍规定标准及卫生规范
为了保持宿舍环境整洁,提供良好的居住条件,学生宿舍需要
遵守以下规定标准及卫生规范:
1. 宿舍规定标准
- 学生宿舍是研究和休息的场所,不允许任何形式的扰乱。
请
保持安静,尊重他人的研究和休息时间。
- 禁止在宿舍内进行赌博、斗殴等违法或不良行为。
- 宿舍内禁止吸烟。
请前往指定的吸烟区域吸烟。
- 宿舍内不得擅自更换或移动家具和设备。
如有需求,请向宿
舍管理员提出申请。
- 学生宿舍不得私自饲养宠物。
- 请妥善保管个人贵重物品,不要将贵重物品放置在公共区域。
- 保持宿舍门窗关闭时,请关好水龙头,确保用电安全。
- 离开宿舍时,请随手关灯、关电器等,节约能源。
2. 卫生规范
- 学生宿舍需要定期进行卫生清洁,保持宿舍内外的整洁。
- 垃圾分类是每个宿舍成员的责任,请积极配合并正确分类投
放垃圾。
- 宿舍内禁止乱丢乱倒垃圾,保持公共区域的卫生。
- 宿舍内厕所卫生需要每天清洁并保持干净,使用后请及时冲
洗并妥善处理废纸。
- 厨房使用后,请清理并保持整洁,不要留下食物残渣或油渍。
- 请勿在宿舍内乱涂乱写,保持墙壁、桌子、地板等的清洁整洁。
以上是宿舍规定标准及卫生规范的要求,请大家共同遵守,创
造一个整洁、安静、舒适的研究和生活环境。
如有违反规定的行为,将按照学校相关规定进行处理。
谢谢大家的合作!。
学生优秀宿舍评比的标准
学生优秀宿舍评比的标准可以包括以下几项:
1.卫生干净:宿舍内部卫生情况良好,无异味、垃圾袋被及时清理,物品摆放整齐,床铺整洁、床单、被单等清洗干净。
2.环境舒适:宿舍布局合理,通风、采光良好,房间内氛围轻松愉悦,有足够的私人空间。
3.设施配备完善:宿舍内设施齐全,包括床、书桌、椅子、衣柜、卫生间、洗漱台等。
4.安全有保障:宿舍安全设施完备,门窗牢固,楼梯扶手健全,无水电等安全隐患。
5.文化氛围浓厚:宿舍内有良好的学习氛围,宿舍成员互相学习、相互尊重,互相帮助并共同营造和谐的宿舍生活。
6.社交互动多样:宿舍成员之间的关系融洽,宿舍内举办多样化的社交活动并积极参与学校的社交活动。
7.节能环保意识强:宿舍内部节电、节水、减少垃圾等环保意识强烈,自觉维护
环境的整洁和卫生。
宿舍评分标准
1、宿舍内务(5分)
(1)宿舍整齐、清洁,无乱贴乱画现象。
(1分)
(2)被子叠放整齐。
(1分)
(3)学习用品、生活用品摆放整齐有序。
(1分)
(4)床上用品铺放平整、干净整齐、无零散杂物。
(1分)(5)宿舍美化、文化好。
(1分)
2、宿舍卫生(5分)
(1)舍内地面清洁无污水、纸屑;门后无垃圾乱物(2分)(2)门窗无灰尘,舍内无蜘蛛网,墙面清洁无杂印(1分)(3)所属宿舍外走道部分清洁(1分)
(4)卫生用具摆放整齐。
(1分)
3、宿舍安全(5分)
(1)宿舍门窗按要求开关。
(1分)
(2)宿舍内无偷盗现象(1分)
(3)无管制刀具,无易燃易爆物品,不私接或更换电源(1分)(4)宿舍内无吵架斗殴现象(1分)
(5)宿舍内不得使用明火(1分)
4、宿舍纪律(5分)
(1)服从宿舍管理员的管理(1分)
(2)按时作息,遵守晚休纪律(1分)
(3)宿舍内无大声喧哗现象(1分)
(4)无乱串宿舍现象(1分)
(5)宿舍内无乱串床位现象(1分)
满分为20分,根据得分将宿舍等级分为;优秀、良好、合格、不合格四个等次,得分18分以上为优秀;16—17为良好;14—16为合格;14分以下为不合格宿舍。
宿舍内务标准
一、床:被褥叠成四方块统一靠窗一面、枕头统一摆放在床头中间、床单铺平、床上除枕头、被褥外不得有任何物品。
二、桌子:女生宿舍两张桌子对齐统一摆放宿舍中间位置。
男生宿舍两张桌子紧挨阳台窗户呈L型摆放,桌面无任何摆放物品,桌兜统一放自己的私人洗护用品。
三、凳子:统一摆放整齐在桌子下方。
四、牙杯:统一摆放整齐在窗台上或桌子上。
五、行李箱:统一摆放在阳台左边角落处。
六、水壶:统一摆放整齐在阳台窗户下靠右处成一条平行线。
七、洗脸盆:统一摆放床下洗脸盆架上。
八、衣柜:上层摆放自己的衣物,下层摆放自己的背包私人物品。
九、鞋子:统一摆放在床下鞋架上,每人不得超过三双鞋。
十、打扫工具:统一摆放在阳台门后。
十一、垃圾桶:统一摆放在阳台门后。
十二、地面:除规定摆放物品之外,其余物品一概不能随意乱放,地面时刻保持干净整洁。
学校宿舍卫生标准一、床铺评分要求:1.被子折叠要求棱角分明无杂乱褶皱,六床摆放统一。
2.床上除被子,枕头和少量书籍外无其他杂物。
3.床单平整清洁、床头以及两床之间无乱挂,乱绑现象。
4. 床体本身无污迹。
评分细则:1.被子叠放整齐,床铺有杂物扣2—3分2.被子叠放整齐,床上杂物过多扣4—5分3.一床被子未叠扣4分;2—3床未叠扣7—8分;超过三床未叠扣10分;床帘未拉开或者半拉开,一床扣4分,两床扣8分。
三床及三床以上被子未叠扣10分。
二、地面、墙壁评分要求:1. 地面干净无杂物水渍。
2. 桌面无乱扔乱放现象。
3. 墙壁干净无乱张贴4. 灯具干净、墙壁、墙角都没有灰尘和杂物。
评分细则:1.地面洁净,无过多杂物,垃圾篓无垃圾,地面无积水扣2—3分。
2.地面洁净、杂物少,垃圾篓无垃圾但地面有水扣4—5分。
3.地面脏、有水渍,地面杂物过多或垃圾篓有垃圾扣6—7分。
4.地面很脏,几乎未打扫扣8分。
5.门口有垃圾扣5分(就近原则)。
三、门窗评分要求:1.窗台上无杂物。
2.窗台整洁,玻璃干净光洁(二楼以上不用擦玻璃)。
3.宿舍门保持整洁无广告。
4.门框,窗棱无灰尘。
评分细则:1.窗帘拉开,窗户洁净,窗台无杂物,室内无过多晾晒衣物扣2—3分。
2.窗帘未拉开或窗户脏,阳台杂物较少且摆放整齐扣4—5分。
3.窗帘未拉开、窗台杂物过多且摆放杂乱,窗台晾晒衣物过多扣6—8分。
4.走廊有挂衣服现象扣4——5分(就近原则)。
5.门上广告涂鸦太多太乱,扣2-4分。
四、室内陈设评分要求:1.桌椅、桌面物品摆放整齐,室内各种设施无污迹。
2.床下行李箱、鞋等物品,摆放的数量适中,方向一致成一线排开,做到整齐,不凌乱。
3.无乱扯电线、电话线、网线等现象。
4.室内悬挂衣物整齐。
评分细则:1.桌面整洁,生活用品摆放整齐,几乎无摆件,整体感觉洁净扣2—3分。
2.桌面乱或者生活用品摆放杂乱扣4—5分。
3.桌面未打扫且室内整体感觉杂乱扣6—8分。
学生宿舍评比标准1、认真填写床位表(书写工整、填写完整)并贴在门玻璃中间;白天门窗玻璃严禁贴纸,不准悬挂门帘。
2、室内墙壁无杂物、天花板无蜘蛛网、无灰尘、无乱刻乱画、乱张贴海报。
3、地面无杂物、积水、痰迹,清洁见本色。
4、门框、玻璃、镜面无脏迹,门内外无脚印,窗台、暖气片清洁无杂物。
5、室内空气清新、无异味;卫生间干净整洁。
6、被子清洁,叠成方块,无褶皱,有棱有角,放在放在远离门的床头一侧;枕头放在被子和墙之间,床单掖在褥子下边,床上不得放其他物品。
7、书籍、学习用品、生活用品摆放整齐。
8、桌椅、书橱、桌面干净无尘土,表面无积水;椅子统一摆放到书桌下,不随意乱放;设备不准擅自移动,不准改变原有布局。
9、室内阳台无垃圾堆积,无饮料瓶、酒瓶堆积,无衣物堆积,无个人物品乱放。
10、不向窗外、走廊泼水,不抛洒杂物、纸屑、垃圾包等物品,不向便池、洗漱池乱倒剩饭、剩菜、垃圾等。
11、衣服不能乱挂乱放,统一放在衣柜里或挂在阳台上。
12、按时起床,上课时间不滞留宿舍。
13、不在宿舍内外乱接网线、电话线等;宿舍内无电炉、酒精炉、热得快、电饭煲等大功率电器;不准私自拉接电线。
14、不在宿舍内饲养宠物;寝室内不存放麻将、扑克牌、管制刀具;无在宿舍内抽烟、喝酒现象;无在宿舍内点蚊香、点蜡烛现象。
15、宿舍成员无在公寓内经商等违规现象;屋盗窃现象;无打架斗殴现象。
16、无校外住宿、私自调换宿舍、留宿外人、晚归、夜不归宿的现象;无彻夜上网、打牌等影响他人休息的现象。
17、爱护宿舍内公物设备,禁止非正常使用室内家具,无损坏现象。
18、宿舍内无私自换锁、拒检等现象;无不服从管理人员管理、辱骂和妨碍执行公务现象。
评分原则:(1)以上诸条均达标者,评为“优秀”;(2)以上13—18条达标、1—12条中有2条未达标者,评为“合格”;(3)以上13—18条达标、1—12条中有3—4条未达标者,评为“中”;(4)以上13—18条达标、1—12条中有5条以上未达标,或者13—18条中有任何一条未达标者均评为“差”。
宿舍环境规范标准最新宿舍环境是学生日常生活和学习的重要场所,为了营造一个健康、安全、和谐的居住环境,特制定以下宿舍环境规范标准:1. 清洁卫生:宿舍内应保持整洁,无垃圾堆积,个人物品摆放有序。
每周至少进行一次全面清洁,包括地面、床铺、桌面、衣柜等。
2. 安静秩序:宿舍内应保持安静,避免大声喧哗或播放音乐影响他人休息。
晚上10点至次日早晨6点为安静时段,禁止进行任何噪音活动。
3. 安全规定:严禁在宿舍内使用违禁电器,如电炉、电热毯等。
不得私拉乱接电线,确保用电安全。
禁止在宿舍内吸烟或使用明火。
4. 公共设施:宿舍内的公共设施,如卫生间、淋浴间、洗衣房等,应共同维护,不得私自占用或损坏。
5. 个人行为:宿舍成员应尊重他人隐私和生活习惯,不得擅自进入他人房间或使用他人物品。
6. 访客管理:宿舍内不得随意留宿外来人员,如有特殊情况需留宿访客,应提前向宿舍管理员申请并获得批准。
7. 紧急情况:宿舍成员应熟悉紧急疏散路线和安全设施的位置,如遇火灾、地震等紧急情况,应立即按照预案行动。
8. 节能意识:提倡节约用水用电,离开宿舍时关闭不必要的电器和灯光,减少能源浪费。
9. 环境保护:鼓励宿舍成员参与垃圾分类,减少一次性用品的使用,提高环保意识。
10. 健康生活:宿舍成员应保持良好的生活作息,合理安排学习和休息时间,避免过度熬夜。
以上规范标准旨在提高宿舍居住环境的质量,保障学生身心健康,促进校园文化的建设。
宿舍管理员将定期检查宿舍环境,确保规范的执行。
对于违反规范的行为,将根据情节轻重采取相应的管理措施。
希望每位宿舍成员都能自觉遵守,共同营造一个温馨、和谐的宿舍家园。
宿舍检查标准一、宿舍卫生1. 宿舍内部环境a. 地面:地面应保持清洁,无杂物、污渍和灰尘。
b. 墙面:墙面应保持干净,无污渍和涂鸦。
c. 窗户:窗户应清洁透明,无灰尘和脏污。
d. 家具及设备:床、桌椅、柜子等家具应整齐摆放,无损坏和杂物堆积。
e. 垃圾桶:垃圾桶应放置在规定位置,保持干净,垃圾定期清理。
f. 空调及电器:空调、电视、电脑等电器设备应正常工作,无故障和安全隐患。
g. 照明:宿舍内照明充足,灯泡亮度正常。
2. 床铺整理a. 床铺摆放:床铺整齐摆放,床单、被套、枕套等床上用品干净整洁。
b. 床下物品:床下无杂物和垃圾,保持通风。
3. 桌面整理a. 整洁有序:书桌上物品整齐摆放,无杂物和垃圾。
b. 电线管理:电线整理整齐,不乱放或者交叉搭接。
4. 衣物整理a. 衣物摆放:衣物整齐摆放在衣柜或者挂钩上,不乱扔或者堆积。
b. 衣物清洁:衣物应保持清洁,不可有异味或者脏污。
5. 洗手间清洁a. 清洁卫生:洗手间地面、马桶、洗手池等应保持清洁,无污渍和异味。
b. 卫生纸和洗漱用品:卫生纸、牙刷、牙膏等洗漱用品应摆放整齐,无乱放或者交叉使用。
二、宿舍安全1. 电器使用安全a. 插座使用:插座不得乱接线或者多次插拔,不得超负荷使用。
b. 电器安全:电器设备应符合国家标准,无安全隐患。
c. 用电安全:使用电器时,应注意防止漏电和火灾等安全事故。
2. 防火安全a. 灭火器和消防设施:宿舍内应配备灭火器和消防设施,保持完好并易于使用。
b. 易燃物品:不得在宿舍内存放易燃物品,如酒精、火柴等。
c. 用火安全:使用电炉、电热水壶等电器时,应注意防止燃烧事故。
3. 人身安全a. 防盗措施:宿舍门窗应安装防盗锁,确保宿舍内人员财物安全。
b. 紧急逃生通道:宿舍内应设有明显的紧急逃生通道,保持畅通无阻。
三、宿舍纪律1. 噪音控制a. 肃静时段:在规定的肃静时段内,不得大声喧哗或者播放音乐、电视等。
b. 社交活动:举办聚会或者开展活动时,应注意控制噪音,不扰乱他人歇息。
宿舍检查标准标题:宿舍检查标准引言概述:宿舍检查是学校管理工作中的一项重要内容,通过定期检查宿舍,可以保障学生的生活环境和安全。
本文将详细介绍宿舍检查的标准和要求。
一、卫生标准1.1 床铺整洁:床铺要整齐摆放,被褥要叠得整齐,床单被套要干净整洁。
1.2 地面清洁:宿舍地面要保持干净,不能有灰尘、杂物和污渍。
1.3 卫生间清洁:卫生间要保持干净整洁,地面、马桶、洗漱台等都要定期清洁。
二、安全标准2.1 电器使用安全:宿舍内的电器使用必须符合安全规范,不能私拉乱接电线。
2.2 防火安全:宿舍内不能私自使用明火,燃烧物品要放置在指定位置。
2.3 逃生通道畅通:宿舍内的逃生通道要保持畅通,不能堆放杂物阻碍逃生。
三、规章制度3.1 遵守宿舍规定:学生要遵守学校宿舍管理规定,不得擅自留宿外人。
3.2 不得违规吸烟:宿舍内严禁吸烟,违者将受到相应处罚。
3.3 不得擅自改造宿舍:学生不得擅自改变宿舍结构或装修,必须经过相关部门批准。
四、设施设备4.1 宿舍家具完好:宿舍内的床、桌、椅等家具要保持完好,不能有损坏。
4.2 供暖通风设备正常:宿舍内的供暖和通风设备要正常运转,确保学生的生活舒适。
4.3 卫生设备齐全:宿舍内的卫生设备如洗手间、淋浴间要齐全,保障学生的生活质量。
五、整体评价5.1 宿舍卫生安全得分:根据宿舍的卫生和安全情况,给予相应的得分。
5.2 学生守则遵守情况:评估学生是否遵守宿舍管理规定,如宿舍守则、禁止吸烟等。
5.3 宿舍设施设备维护情况:检查宿舍内的设施设备是否正常运转,是否需要维修或更换。
结语:宿舍检查标准是学校管理工作中的重要环节,只有严格执行标准和要求,才能保障学生的生活质量和安全。
希望学生和学校管理部门共同努力,共同维护好宿舍环境。
宿舍检查要求细则1.要求地板基本干净,必须有拖地,但是检查的时候不能是湿的2.要求卫生间干净无异味3.要求门窗、书架、热水器干净无灰尘4.要求天花板、风扇干净无蛛网5.要求鞋子摆放整齐鞋尖朝外6.要求被子、蚊帐等总体整齐被子全宿舍要统一朝向且床上无其他物品蚊帐得掀开床边的护栏上不能挂东西7.要求桌面整洁摆放整齐(引桐楼桌子上不能放东西盆栽装饰除外)8.要求衣服集中挂放且及时清洗(舍检时不能有未洗衣服、袜子等)9.要求阳台上洗漱用品摆放整洁拖把等靠边放桶全部叠起来放阳台围栏上不能放任何东西10.要求被检查宿舍不准有人睡觉也不能躺床上11.舍检时每个宿舍至少得有一个人否则直接50分●学生宿舍检查、评比情况记入综合素质测评积分,作为评先评优的条件之一。
●奖学金申报条件本学期社区品行分未合格者,不得申报奖学金。
●“三好学生”、“优秀学生干部”、“优秀毕业生”评选条件:本学年社区品行分良好以上“先进班集体”:社区品行分成绩良好●违反宿舍消防、用电等相关规定,学生宿舍使用电炉、电热棒等功率较大、易引起火灾的电器,或破坏、乱搭电源线的,给予警告以上处分●学生宿舍个人卫生总评成绩由每周学院宿舍卫生检查成绩、校级及以上单位文明宿舍检查成绩组成。
学院每周定期检查并公布较好、较差宿舍,学生个人所在宿舍一学期2次以上(含2次)被评为较差宿舍或校级及以上单位文明宿舍检查不合格者,该学期学生文明创建工作总评不合格。
每周所评的较好、较差宿舍均不超过学院学生宿舍总数5%。
该学期学生自律委员会宿管部成员及学院团学组织中参与校级及以上单位文明宿舍检查者给予文明宿舍创建总分加1-5分。
●班级宿舍学期累计5次以上(含5次)被评为较差宿舍,或校级及以上单位文明宿舍检查未达良好,不得参评各项集体荣誉。
学生宿舍学期累计2次以上(含2次)被评为较差宿舍,该宿舍成员不得参评省级荣誉;班级宿舍学期累计3次以上(含3次)学生宿舍被评为较差宿舍,或校级及以上单位文明宿舍检查未达良好,不得参评省级集体荣誉。
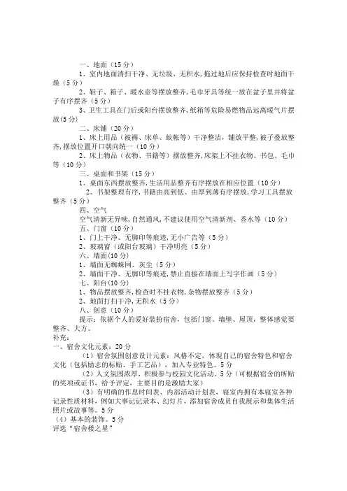
一、地面(15分)1、室内地面清扫干净、无垃圾、无积水,拖过地后应保持检查时地面干燥(5分)2、鞋子、箱子、暖水壶等摆放整齐,毛巾牙具等统一放在盆子里并将盆子有序摆齐(5分)3、卫生工具在门后或阳台摆放整齐,纸箱等危险易燃物品远离暖气片摆放(5分)二、床铺(20分)1、床上用品(被褥、床单、蚊帐等)干净整洁,铺放平整,被子叠放整齐,摆放位置开口朝向统一(10分)2、床上物品(衣物、书籍等)摆放整齐,床架上不挂衣物、书包、毛巾等(10分)三、桌面和书架(15分)1、桌面东西摆放整齐,生活用品整齐有序摆放在相应位置(10分)2、书架整理有序,书籍由高到低、由厚到薄有序摆放,学习工具摆放整齐(5分)四、空气空气清新无异味,自然通风,不建议使用空气清新剂、香水等(10分)五、门窗(10分)1、门上干净、无脚印等痕迹,无小广告等(5分)2、玻璃窗(或阳台玻璃)干净明亮(5分)六、墙面(10分)1、墙面无蜘蛛网、灰尘(5分)2、墙面干净、无脚印等痕迹,禁止直接在墙面上写字作画(5分)七、阳台(10分)1、物品摆放整齐,检查时不挂衣物,杂物摆放整齐(5分)2、地面打扫干净,无积水(5分)八、创意(10分)提示:依据个人的爱好装扮宿舍,包括门窗、墙壁、屋顶,整体感觉要整齐、大方。
补充:一、宿舍文化元素:20分(1)宿舍氛围创意设计元素:风格不定,体现自己的宿舍特色和宿舍文化(包括励志的标贴、手工艺品),加入专业特色。
5分(2)人文氛围浓厚,积极参与校园文化活动。
5分(可根据宿舍的所贴的奖项或证书,给予评定,主要目的是激励大家)(3)有明确的作息时间表、内部活动计划表,寝室内拥有本寝室各种记录性质材料,例如大事记记录本、幻灯片,添加宿舍成员自我展示和集体生活照片或故事等。
5分(4)基本的装饰。
5分评选“宿舍楼之星”为广泛调动参评宿舍的积极性,同时也带动其他宿舍积极参与,共同进步,特在每次星检打分结束后,以每个宿舍楼为单位,按得分高低,评选出最佳星级宿舍,即“宿舍楼之星”,以资鼓励。
高校学生宿舍住宿人数标准
高校学生宿舍的住宿人数标准因学校而异,但一般都有一定的规定。
以下是常见的几种标准:
1. 四人间:这是最常见的标准之一,每个房间住4个学生。
这种住宿条件相对宽敞,学生有足够的私人空间,同时也有足够的公共空间供大家交流和活动。
2. 六人间:每个房间住6个学生。
这种住宿条件适合学校场地有限,但仍然希望提高住宿率的情况。
六人间相对较拥挤,但仍然可以提供基本的舒适度。
3. 八人间:每个房间住8个学生。
这种住宿条件相对较少见,因为过于拥挤,不太适合学生的居住需求。
4. 双人间:每个房间住2个学生。
这种住宿条件适合学校高端人才引进的居住需求,或者是研究生宿舍的配置。
需要注意的是,具体住宿人数标准可能因学校、地区、国家而异,建议查询具体的学校或地区的相关规定。
宿舍卫生标准
一、宿舍:
1、床上:被子枕头叠放整齐、床单干净平展、床上不能放置任何其它物品。
2、床下:个人物品一律放于橱柜中,床下物品最大限度地往
里放,不外露。
床下要做到干燥整洁,无死角。
鞋子摆放要整齐有序。
3、洗漱用具:将毛巾两折后整齐搭放于床栏杆上。
牙膏、牙刷放于牙缸内,整齐地放于桌面。
洗衣粉、香皂和洗头水放于脸盆内,
脸盆无脏水,整齐地放于床下。
暖壶整齐地摆放于地上。
4、橱柜:橱柜要保持清洁。
5、地面清扫干净、无垃圾杂物、用拖布拖净。
6、窗户无灰尘、干净透亮。
7、表格张贴在门后面,要保持清晰整齐,粘贴牢固。
8、所有物品摆放整齐。
二、楼道:地面无杂物、拖布拖净。
三、楼梯:地面无杂物、拖布拖净、栏杆无尘土。
四、水房:地面无杂物、拖布拖净、水池擦净、垃圾桶内无杂物。
五、厕所:地面无杂物、用拖布拖净;便池内水冲净、
周围无杂物;纸篓每天清理;经常开窗通
风。
宿舍考核标准宿舍考核标准是对学生宿舍进行统一评定的一套标准和规定,目的是为了创设一个良好的学习和生活环境,提高学生的自觉性和责任心。
下面是一个典型的宿舍考核标准:1. 卫生环境:宿舍卫生是宿舍考核的重中之重,包括宿舍内的地面、墙壁、桌椅、床铺、窗户、门等的清洁程度。
宿舍内无异味、垃圾分类完整、公共区域无乱堆乱放现象。
2. 物品整齐:宿舍内物品应放置整齐,书籍、文具、衣物等别人不容易踩到或翻乱等。
3. 公德心和团队协作:每个宿舍成员要有公德心,遵守宿舍规章制度,互相尊重。
比如不大声喧哗,不晚归影响他人休息,不在宿舍内吸烟等。
同时,宿舍成员要有良好的团队协作精神,相互帮助,如共同打扫卫生,合理分工。
4. 电器使用:合理使用电器,不乱扔电线、插座不过载使用,严禁私拉乱接电线,不使用带有高功率的电器。
5. 报修报事:对于宿舍内存在的水电设施损坏,及时报修和处理。
6. 遵守宿舍作息时间:遵守宿舍规定的作息时间,不在规定时间内大声喧哗、影响他人休息。
7. 不私拉乱接电线:禁止徒手剥线,私拉、乱接电线、线头裸露,确保用电安全。
8. 不私拉网络线:不擅自拆卸宿舍网络设备,不私拉网络线或接入其它未经批准的网络设备。
9. 不干涉他人隐私:不听、偷窥他人隐私,不随意更换他人床铺、使用他人个人物品,保护他人隐私。
10. 遵守宿舍禁止规定:不养宠物、不燃放烟花爆竹、不擅自安装空调、不私拉乱拉电线等。
宿舍考核标准主要是为了培养学生的自觉性和责任心,提高学生的文明素质,创设一个良好的学习和生活环境。
通过宿舍考核的严格度和考核结果的公平公正性,激励学生自觉遵守宿舍规定,共同营造一个和谐温馨的宿舍氛围。
宿舍安排等级划分标准
宿舍安排的等级划分标准可能因不同的学校、机构或组织而有所不同。
以下是一些常见的宿舍安排等级划分标准:
1. 单人间:每个学生有一个独立的房间,提供更多的私人空间和独立性。
2. 双人间:两个学生共享一个房间,这种安排通常提供一定的私人空间,同时也可以培养学生之间的合作和交流能力。
3. 三人间或四人间:三个或四个学生共享一个房间,这种安排更注重团体生活和互动。
4. 套间:套间通常包括一个或多个卧室以及一个共同的客厅或休息区,适合学生组成小团体或家庭居住。
5. 公寓式宿舍:类似于公寓的布局,每个学生或小团体有自己的卧室和独立的卫生间,同时共享厨房和客厅等公共区域。
6. 普通宿舍:提供基本的住宿设施,通常是多张床位在一个房间内,可能没有私人空间。
7. 豪华宿舍:提供更高档次的住宿条件,可能包括更高级的家具、设施和服务。
需要注意的是,宿舍安排的等级划分标准可能会受到各种因素的影响,如学校的规模、预算、学生需求等。
不同的学校可能会有不同的命名和具体要求。
如果你对具体学校或机构的宿舍安排等级划分标准感兴趣,建议直接咨询相关学校或组织以获取准确的信息。
学生公寓评比标准优秀宿舍标准(90分以上) ①室内空气清新、无异味。
②床上卧具叠放整齐,全室整体协调,床下无灰尘且物品摆放整齐。
③有学习桌的宿舍学具和日常用品要分层摆放,桌面无杂物、无尘土。
凳子放学习桌下,摆放整齐,且桌下无灰尘。
无学习桌的宿舍凳子要摆放统一,干净整齐。
④门窗、玻璃洁净、明亮无污垢,地面干净无杂物、油污且无乱堆乱放,墙壁无蛛网,窗台、暖气无尘土、无杂物。
⑤全室美观、健康、和谐,无乱贴乱挂,无乱拉乱钉。
⑥带厕所的房间,厕所必须干净、整洁。
⑦本宿舍无违纪。
良好宿舍标准(70分以上) ①床上卧具叠放整齐,全室整体协调,床下物品摆放整齐。
②有学习桌的宿舍学具和日常用品要分层摆放,桌面无尘土。
凳子放学习桌下。
无学习桌的宿舍凳子要摆放统一,干净整齐。
③地面干净无杂物、油污,窗台、暖气无尘土、无杂物。
④全室美观、健康、和谐,无乱贴乱挂,无乱拉乱钉。
⑤带厕所的房间,厕所干净、整洁。
⑥本宿舍无违纪。
合格宿舍标准(60分) ①床上卧具叠放较整齐,整体较协调,床下物品摆放较整齐。
②有学习桌的宿舍学具和日常用品要分层摆放,桌面无尘土。
无学习桌的宿舍凳子要摆放整齐。
③地面干净,窗台、暖气无尘土、无杂物。
④全室美观、健康、和谐,无乱贴乱挂,无乱拉乱钉。
⑤带厕所的房间,厕所基本干净、整洁。
⑥本宿舍无违纪。
不合格宿舍标准全室有一人出现下列情形之一即为全室不合格。
①不叠被子。
②地面脏乱,纸篓垃圾满,桌面满是灰尘。
③书籍乱堆,桌面杂乱。
④凳子散乱。
⑤床下脏乱。
⑥暖气、窗台脏乱。
⑦室内乱贴乱挂。
⑧床上有人睡觉。
⑨本宿舍无违纪。
学生违纪内容及所扣分值: ⑴违章用电(扣1分) ⑵破坏公物(扣1分) ⑶乱泼、乱倒(扣0.5分); ⑷私接电或室与室之间私拉网线(扣0.5分); ⑸乱放自行车(扣0.5分); ⑹晚归且不听劝说或熄灯之后影响他人休息(扣0.5分);⑺影响管理人员执行公务(扣0.5分); ⑻男女生互串宿舍(扣0.5分); ⑼看不健康光盘(扣2分); ⑽玩麻将 (扣2分); ⑾熄灯后玩牌 (扣0.5分)。
南京财经大学校园标准南财大学字【2012】10号学生宿舍管理2012-1-1发布2012-9-1实施南京财经大学教务处发布南财大学字【2012】10号目次前言----------------------------------------------31 范围--------------------------------------------42 组织机构和责任权限------------------------------43 公寓管理制度------------------------------------64 财务管理----------------------------------------115 配备--------------------------------------------116 房产、水电维修及管理----------------------------127 公寓管理奖惩---------------------------------------13南财大学字【2012】10号前言学生公寓是学校精神文明建设及思想教育的重要阵地,是校风建设的重要方面。
必须健全科学的公寓管理制度,规范学生的言行,使学生在学习生活中养成良好的卫生习惯,陶冶情操,增强主人翁责任感。
为营造一个安全、整洁、肃静、舒适、方便的休息、学习环境,保证公寓管理机制正常地进行,根据我校学生公寓的具体情况,特修定《南京财经大学学生公寓管理条例》(南财大学字【2012】10号)。
南财大学字【2012】10号学生公寓管理1 范围本标准规定了南京财经大学学生公寓管理系统的组织机构和责任权限,公寓管理制度,财务管理和配备房产、水电维修及管理。
本标准适用于我校正式招收的研究生、本科生、专科生(含定向生、委培生、自费生)、预科生,只要按规定缴纳住宿费及押金,具备在学生公寓住宿的条件的学生。
2 组织机构和责任权限2.1 组织机构我校学生公寓实行三级管理体制,即校总务处、学生公寓管理服务中心和各院系公寓管理小组。
其中各院系公寓管理小组由各院系主要负责学生教育和管理的辅导员负责,成员有各院系学生会生活部长和该院系学生所住公寓管理员。
2.2三级管理的职责和权限2.2.1 总务处2.2.1.1制定南京财经大学学生公寓管理的有关规章制度,负责公寓化管理重大问题的决策。
2.2.1.2 协调和推动全校各部门对学生公寓管理服务中心工作的支持,并对公寓管理服务中心的工作进行检查和考核。
南财大学字【2012】10号2.2.1.3 对学生宿舍的安全、水电、日常维修、生活秩序等工作中存在的问题及时给予协调解决。
2.2.1.4审定校级“文明宿舍”并给予表彰奖励。
2.2.2公寓管理服务中心2.2.2.1认真贯彻《南京财经大学公寓管理条例》和有关规章制度,并结合公寓实际制定有关补充规定。
2.2.2.2负责全校学生公寓的日常管理工作,对各院系公寓管理小组的工作进行考核。
2.2.2.3有权对违反公寓管理规定的工作人员和学生进行批评教育、处罚,直至提出给予警告或严重警告处分的建议,报告院系总支和学工部处理。
2.2.2.4加强政治思想工作,教育服务人员全心全意的为学生服务。
2.2.3公寓管理小组2.2.3.1在公寓管理服务中心的指导协调下,全面负责本院系学生公寓的日常管理工作。
2.2.3.2认真贯彻执行《南京财经大学学生公寓管理条例》,积极开展教书育人、管理育人和服务育人活动。
2.2.3.3管理小组有权对违反规定的工作人员和住宿学生提出批评教育,并提出给予处罚或处分的建议。
2.2.3.4对管理小组成员的工作进行检查考核。
南财大学字【2012】10号3 公寓管理制度3.1学生公寓住宿管理制度3.1.1学生住进公寓,必须遵守公寓管理的一切规章制度,服从管理人员管理。
3.1.2每个宿舍应选出1个舍长,舍长负责本宿舍内的一切日常管理工作。
3.1.3学生必须按分配房间、床位住宿,不准擅自调换,更不准自由组织宿舍。
3.1.4学生入学、休学、退学毕业离校时必须到公寓管理服务中心办理住、退宿手续,方能住宿或离校。
3.1.5女学生分楼住宿,男女公寓未经允许均不准异性及其它人员入内。
3.1.6维护公共秩序,保持宿舍安静,严禁在公寓内酗酒、打架、斗殴、高声喧哗、打闹起哄、狂呼乱叫、踢球、拍球、吹拉弹唱等影响他人学习和休息的活动。
3.1.7公寓的楼道及宿舍内不准学生存放自行车、不准乱堆、乱放杂物以免影响公寓整洁。
3.1.8禁止在公寓内赌博、从事经商活动、传播黄色书刊、唱黄色歌曲等。
3.1.9节约水电、严禁宿舍内开长明灯、水龙头开长流水。
爱护公寓设施,要精心使用分配给个人的公物,遗失、损坏要照价赔偿。
3.2学生公寓安全管理制度3.2.1公寓设值班室,二十四小时值班,负责防火、防盗等治安工作。
3.2.2各公寓早晨6:00统一开大门,晚11:30准时锁大门,晚归者持学生证进行登记,并讲明原因后方可进入公寓。
3.2.3全体学生要提高警惕,严禁校外人员未经同意私自进入公寓进行破坏和盗窃,严禁小商小贩进入公寓楼。
3.2.4学生不得将宿舍钥匙转交他人,不得擅自调换公寓所配钥匙,不得带他人入宿舍就宿,亲友来访必须履行登记手续,经同意后方可进楼。
3.2.5学生宿舍内严禁存放现金和贵重物品,有现金者存入校内银行,否则丢失由个人负责。
3.2.6严禁私自拉线接灯,严禁在楼内用电炉、汽油炉、蜂窝煤炉子、煤油、酒精炉和其它电热器具取暧、做饭、烧水,对违章使用造成事故的由当事人赔偿损失。
3.2.7公寓在学生上课期间锁大门。
上课时间任何人不得留在宿舍(病号除外);各院系辅导员每周至少协助管理员清理宿舍一次。
3.2.8公寓楼各门洞应配有灭火器械,由专人负责保管,及时检修或更换,以保障关键时刻能正常使用。
3.2.9值班人员有权随时查询出入人员的姓名、单位、证件,学生必须有礼貌接受查询。
3.2.10全体同学要积极配合宿舍管理人员做好公寓楼安全保卫工作,一旦发现可疑情况,应及时汇报,发生案件时,应保护好现场并及时报告校保卫处、公寓管理服务中心和所住公寓的值班室及管理员。
3.3学生公寓卫生管理制度3.3.1宿舍要做到以下几点:3.3.1.1宿舍内布局整齐有序,凳子、盆子、清洁工具摆放整齐,室内无异味,无蚊蝇。
3.3.1.2地面无尘土、烟头、纸屑、痰迹、果皮、无垃圾堆放,物品摆放整齐有序。
3.3.1.3门窗干净、无灰尘、无垢迹、玻璃明亮、窗台物品摆放整齐,不得在窗台摆放鞋袜、毛巾等,日常用品挂放整齐。
3.3.1.4桌面干净,物品摆放整齐,无水迹、无垢迹、墙壁无灰尘、书架上书籍摆放整齐有序,灯具干净。
3.3.1.5被褥叠放整齐,床单、被罩、枕巾、枕套干净卫生。
3.3.1.6墙壁无灰尘、蜘蛛网,无乱钉乱拉铁丝、电线、绳子、无乱挂、乱贴、乱画现象。
3.3.2.1各公寓住宿的同学打扫宿舍卫生时,应将垃圾倒入垃圾道,不允许将垃圾堆放在楼道及宿舍内。
3.3.2.2严禁在楼道、宿舍泼水、烧废纸、丢果皮、纸屑等杂物。
3.3.2.3禁止在墙上、门上涂写、乱画、乱张贴、乱钉乱挂衣物3.3.2.4禁止随地吐痰,从窗户向外扔杂物、泼水、摔酒瓶等。
3.3.2.5禁止在洗手池大小便或乱扔杂物。
3.3.2.6剩饭、剩菜要倒入污水桶,禁止倒在洗碗池内。
3.3.2.7每周五下午七、八节课为全校卫生日活动时间,各宿舍认真打扫宿舍及周围环境卫生。
3.3.2.8各院系公寓管理小组每周至少对本院系学生宿舍卫生进行一次检查,公寓管理服务中心每月和校学生会对全校学生宿舍进行一至二次全面检查,并将检查结果及时通报,每次检查结果均做为评文明宿舍的重要依据。
3.3.2.9公寓管理服务中心不定期组织学生在公寓内进行义务劳动,每个宿舍每学期至少参加三次义务劳动。
3.3.2.10公寓管理服务中心每月按时定期为学生换洗床上用品一次。
3.4学生公寓奖、罚、赔偿制度3.4.1奖励3.4.1.1公寓管理服务中心根据各院系公寓管理小组和中心平时检查学生宿舍打分情况,按总数的10%每年评选一次校级文明宿舍,初评的文明宿舍报总务处审批后进行表彰,文明宿舍发给流动奖牌一面,并奖励100元奖品,各院系对评为文明宿舍的舍长学期综合测评德育加3分,舍员加2分,年终评优时在同等条件下优先考虑。
3.4.1.2每年结合各班和各院系学生公寓工作的管理情况评选一次创建文明宿舍先进集体和创建文明宿舍先进院系;先进班集体发给奖牌一面,奖金150元,先进院系发给奖牌一面,资金500元。
3.4.1.3主动维护宿舍楼住宿管理制度、安全管理制度、卫生管理制度,敢于揭发不良行为,排除事故隐患,经常主动协助公寓管理人员搞好工作者,由公寓管理服务中心上报各院系(部、处),学年综合测评德育加2分,通报表扬并奖励30-50元奖金。
3.4.2赔偿学生在公寓住宿要爱护公物,对损坏、丢失的公共设施要查明原因照价赔偿,对查不清原因的,由该宿舍成员集体按有关规定赔偿。
3.4.3处罚违反本条例的学生,视其情节和认识态度,除按校规、校纪处理,综合测评中德育扣2-5分外,学年内不得参与评优。
对于严重违反公寓住宿管理制度、安全管理制度、卫生管理制度的宿舍和个人,公寓管理服务中心有权视其认识态度等按有关规定给予5-50元的经济处罚。
学生接到赔偿和处罚通知后,应三日内到学生公寓管理服务中心办理有关手续,拖延或拒不交者加重处罚。
南财大学字【2012】10号4 财务管理4.1每位新生入校时,应上交住宿费及住宿押金20元,门锁、钥匙押金10元,离校时一次退还。
4.2在财务管理上采取帐目由校财务处统一管理,押金由公寓管理服务中心管理,接受审计部门监督的办法。
4.3根据上级文件规定,学校每年应将收取学生住宿费的24%划拨公寓管理服务中心,用于支付学生公寓管理方面的费用,保证学生公寓工作的正常运转。
5 配备5.1公寓中心洗衣房配大型洗衣机二台,大型脱水机二台,烘干机一台,烫平机一台,人力三轮车二辆,每个门幢配备一台家用脱水机。
5.2每个宿舍配双人架子床四张,八斗桌一张,小书架八个,壁厨两组(或行村柜二个),脸盆架一个,日光灯一至二个,开关一个,电源插座八个,卫生纸篓一个,铁簸箕一个,拖把一把,笤帚一把,门锁一把。
5.3每个学生配床单、枕巾、被罩各两套,按人统一编号,售给学生固定使用。
5.4每个学生配钥匙一把。
6 房产、水电维修及管理6.1房产维修及管理6.1.1学生公寓楼属学校固定资产,公寓管理服务中心对室内设施实行登记制度,并由各宿舍舍长签名,公寓中心存档。
6.1.2学生破坏门窗玻璃、灯具、桌子、床等公用设施须到公寓中心输赔偿手续,由公寓中心通知维修中心进行维修,否则不予维修。
6.1.3属自然损坏或意外因素,由公寓中心负责通知维修服务中心维修。